Abstract
This work marks a significant advancement in the field of cognitive science and gaming technology. It offers an in-depth analysis of the effects of various video game genres on brainwave patterns and concentration levels in virtual reality (VR) settings. The study is groundbreaking in its approach, employing electroencephalograms (EEGs) to explore the neural correlates of gaming, thus bridging the gap between technology, psychology, and neuroscience. This review enriches the dialogue on the potential of video games as a therapeutic tool in mental health. The study’s findings illuminate the capacity of different game genres to elicit varied brainwave responses, paving the way for tailored video game therapies. This review contributes meaningfully to the state of the art by offering empirical insights into the interaction between gaming environments and brain activity, highlighting the potential applications in therapeutic settings, cognitive training, and educational tools. The findings are especially relevant for developing VR gaming content and therapeutic games, enhancing the understanding of cognitive processes, and aiding in mental healthcare strategies.
1. Introduction
Video games are interactive digital entertainment experiences that have evolved into a diverse medium with a wide range of applications in contemporary society. They serve not only as a source of entertainment and leisure but also as powerful tools for education, training, and simulation. Video games are employed in various educational settings to enhance learning outcomes, promote problem-solving skills, and facilitate immersive experiences. They are also utilized in professional training, ranging from healthcare simulations to military exercises, to improve skills and decision-making in high-stress environments [1]. Furthermore, video games have become a platform for social interaction, connecting individuals across the globe in massive online communities. In the realm of healthcare, they are harnessed for therapeutic purposes, aiding in physical rehabilitation and cognitive treatments.
Video games have undergone a remarkable transformation from their origins as simple pixelated diversions to become a cultural phenomenon that extends far beyond the confines of entertainment. While video games were once seen as mere pastimes for adolescents, they have since evolved into a multi-billion-dollar industry with profound implications for fields as diverse as healthcare and education [2]. In 2018 alone, the total revenue generated from the sales and distribution of video games on a global scale underwent a significant increase of 47%, showcasing a substantial growth trajectory in this particular sector compared with other types of industries, as shown in Figure 1. Such a substantial rise in revenue clearly indicates the profound economic implications and influence that the video game industry exerts on a global scale, underscoring its pivotal role in shaping and contributing to the overall economic landscape of various countries and regions across the world. This transformation is largely attributed to the rapid advancements in technology that have granted video games the power to engage players on previously unimaginable intellectual, emotional, and physical levels.
Figure 1.
2023 Revenues totaling $4.800 M.
The healthcare sector, in particular, has recognized the potential of harnessing video games as a tool for improving both physical and mental well-being. This recognition comes at a time when global health challenges, including the rising rates of chronic diseases and mental health disorders, are demanding innovative approaches to prevention, treatment [3], and rehabilitation. Video games, with their interactive nature and ability to captivate and motivate users, have emerged as a promising avenue for addressing these challenges [3].
The utilization of EEGs proves to be an influential instrument in acquiring significant data pertaining to video games. By enhancing our comprehension of the brain’s operations while engaging in gameplay, we can procure valuable perceptions regarding the efficacy, enjoyment, and advantageous nature of various games for players. Brainwaves in EEGs provide valuable information about the state and activity of the brain. EEG signals can be used to analyze cognitive function, detect medical disorders such as epilepsy, and understand brain activity during surgical procedures [4]. EEG signals are divided into different frequency bands, including alpha, beta, gamma, theta, and delta, which can be used to estimate the current situation of the brain and determine whether the subject is in a state of pleasure or stress [5]. The analysis of EEG activity involves the summation of the synchronous activity of cortical neurons, providing insights into the temporal dynamics of the brain [6]. Various signal processing techniques, such as wavelet transform and statistical approaches, can be applied to analyze EEG data and gain a further understanding of the electrical activity in the brain [7,8].
EEG data, when analyzed in the frequency domain, reveal vital information about cognitive and affective states. Delta, theta, alpha, beta, and gamma waves, each representing different aspects of neural activity, play a crucial role in understanding how gamers engage with virtual reality [9]. Increased coherence in beta bandwidth, for instance, signifies high arousal when exposed to emotionally charged stimuli. The presence of theta waves indicates relaxed or meditative states and their modulation during transitions in affective states. The dynamic relationships between pairs of EEG oscillations, such as phase synchronization and coherence, offer insights into affective arousal [10]. Alpha waves, on the other hand, vary with cognitive exertion and relate to valence and affective states, providing a window into the emotional responses of gamers. Beta, characterized by a low amplitude, is linked to cognitive processes like thinking and concentration, while gamma rhythms reflect the binding of neural networks for specific cognitive functions. The study mentioned in the provided text illustrates the complexity of EEG data analysis and the potential to gain a nuanced understanding of user experiences in VR gaming, setting the stage for further advancements in this exciting field.
Figure 2 provides a comprehensive and analytical overview of the intricate interplay between various video game genres and their corresponding impacts on brainwave patterns and cognitive states. It categorizes video games into genres such as fighting, shoot ‘em up, platform, simulators, sports, strategy, adventure, role-playing, and educational, linking them to five distinct brainwave patterns: delta, theta, alpha, beta, and gamma waves. These brainwaves are indicative of varying cognitive and emotional states like relaxation, meditation, concentration, cognitive processing, and high cognition, which are influenced by video game interaction. Furthermore, the diagram explores the realm of virtual reality (VR) in gaming, highlighting its role in creating immersive experiences that demand physical engagement and active decision-making. Additionally, it touches upon the therapeutic uses of video games in stress reduction, social interaction, cognitive enhancement, mental health treatment, and rehabilitation, thereby illustrating the multifaceted impact of video games on both the brain and overall well-being.
Figure 2.
Mapping the impact: video game genres, brainwave patterns, and cognitive effects.
One of the most remarkable facets of video games’ impact on healthcare is their ability to seamlessly merge entertainment with therapeutic benefits. Gamification, the process of applying game design elements to non-gaming contexts, has opened up new avenues for promoting healthy behaviors and managing chronic conditions [11]. From encouraging physical activity through exergames to providing cognitive therapy for individuals with neurological disorders, video games have become versatile tools in the healthcare toolkit.
Moreover, the concept of “serious games” has gained prominence, referring to video games explicitly designed for educational, training, or therapeutic purposes [12]. These games are not merely about entertainment; they are about achieving specific outcomes. Researchers and developers are increasingly collaborating to create serious games that target everything from teaching medical procedures to improving mental resilience. The intersection of gaming and healthcare is a dynamic space where innovation knows no bounds.
Figure 3 displays a categorization of video games that presents a fundamental challenge due to the issues of completeness and precise definitions in both content and form. This challenge is amplified when dealing with video games due to their vast versatility, thematic variety, and rich blend of proposals and genres. Classifying some games into exclusive categories becomes difficult, as many are sophisticated mixtures of adventure, strategy, combat, and competition. The categories discussed include fighting games, beat ‘em up games, shoot ‘em up games, platform games, simulations, sports games, strategy games, adventure games, role-playing games, war games, system simulators, board games, and educational games. Each category serves distinct purposes and involves different gameplay elements, making video game classification a complex endeavor. It is important to note that the boundaries between these categories can be blurred, and video games may possess educational potential and impact various cognitive and motor skills beyond their designated genres.
Figure 3.
Classification of video games.
- Fighting games: Featuring hand-to-hand combat between player-controlled characters, often against computer opponents, with progressively changing environments, these games are known for explicit violence and bloodshed with realistic graphics and intense action.
- Beat ‘em up (brawler) or combat games: Often confused with fighting games due to extreme violence, these games allow players to take on predetermined characters in urban settings, eliminating adversaries rapidly, usually with no deeper narrative or justification for violence.
- Shoot ‘em up (shooter) games: Known for their intense violence, these games require players to shoot relentlessly at everything on the screen, with targets ranging from humanoid foes to alien invaders and menacing robots, promoting a focus on killing and destruction.
- Platform games: Typically centered on a character’s quest through challenging landscapes, often involving rescuing a princess, collecting power-ups, and overcoming obstacles, these games may also include maze-like scenarios and hidden passages.
- Simulators: Realistic simulations of various activities, such as driving, flying, and more, they offer immersive experiences. They are often found in arcades, and they often focus on recreating real-world scenarios.
- Sports games: Based on real sports like football, golf, or basketball, they tend to be less violent and are suitable for multiplayer experiences. They have versatile themes and less controversial content.
- Strategy games: In this genre, players take on a specific identity with defined objectives, relying on tactics to achieve a successful outcome. It includes subcategories like adventure games, role-playing games (RPGs), war games, and system simulators (sims).
- Board games: Adaptations of classic board games like chess, checkers, and Scrabble, primarily found on personal computers, offer a less violent, intellectual gaming experience.
- Edutainment: These games that combine play with educational content, fostering learning through interactive activities, are categorized by structure, educational objectives, cognitive activities, and didactic strategies.
Motivation
Our review focuses on clarifying which types of video games have a more significant impact on inducing feelings of relaxation, profound emotions, heightened attention, increased alertness, and enhanced concentration levels to support cognitive functions. The study presents a compelling case for the intersection of video game genres and their profound impact on brainwave patterns, concentration levels, and mental health. This work is pivotal in advancing the state of the art, meticulously examining the cognitive and emotional responses elicited by various video game genres in virtual reality environments. Employing electroencephalogram technology, this review navigates uncharted territories in understanding the neural correlates of gaming. It contributes not only to cognitive science and neurogaming but also illuminates the therapeutic potential of video games in mental health, providing empirical insights into their application to mental disorders. This review is especially noteworthy, as it spans a comprehensive period from 2000 to 2023, offering a current and quantitatively analyzed perspective on neurogaming. Its findings suggest a transformative role for video games in healthcare and education, signifying a novel amalgamation of technology and medicine for cognitive enhancement and rehabilitation.
2. Related Work
Video game-related work with the use of brain waves has been explored in several studies. Researchers have integrated the use of brain waves as input controls in video games, allowing users to control the game using their brain activity [13]. Specific mechanics in video games have been designed to promote cognitive abilities such as short-term memory, attention, and concentration, and the activation of EEG waves during these mechanics has been analyzed [14]. In video games, eye movement techniques have also been used to stimulate different eye movement modes and explore the relationship between eye movements and brain wave activities [15]. Additionally, game apparatus and methods have been developed to detect and analyze brain wave signals, allowing for the control of games based on the user’s attention and meditation levels [16]. Virtual reality game design technology involving brain waves has also been developed to control game content based on the user’s brain wave information and detect the user’s mental state [17].
Figure 4 shows the correlation between the level of acceptance and the length of time of the most well-received video games. Metascore [18] quantifies acceptance evaluation, representing an average rating of video game analyses assembled by Metacritic. The duration is quantified using statistics amassed by How Long to Beat [19], a platform offering information concerning video game length.
Figure 4.
The impact of video games and their performance in the industry.
Metascore denotes a weighted mean of evaluations from critics for video games, which is compiled by Metacritic, a website dedicated to reviewing video games. The computation of the score involves an algorithm that ascribes a greater value to appraisals from prominent sources.
Metascore should not be considered a reliable gauge of a video game’s popularity. It serves as a means of assessing the overall viewpoint of critics regarding a game, and it facilitates the comparison of different games.
Moreover, Metascore can be employed to anticipate the commercial success of a video game. Generally, games with higher Metascore ratings exhibit greater success than those with lower ratings.
How Long to Beat is an online platform that compiles and analyzes data pertaining to the length of video games. The information is gathered from diverse sources, encompassing video game evaluations, online forums, and individual player statistics. How Long to Beat is a valuable data repository regarding the duration of video games.
In addition, this website offers a means to conduct comprehensive investigations pertaining to video game length. The data obtained through this platform enable the identification of patterns concerning the duration of video games and facilitate comparisons across various genres and platforms.
The figure exhibits the influence of video games based on their classifications and Metascore assessments. The diagram is partitioned into four quadrants, each representing a distinct video game genre: emotional, physical, puzzle, and virtual reality. The most prevalent video games were selected within each genre.
Emotional video games encompass those that concentrate on storytelling and the exploration of emotions. The video games Limbo [20] (Playdead in Copenhagen, Denmark), Gris [21] (Nomada Studio based in Barcelona, Spain), Celeste [22] (Maddy Makes Games, now known as Extremely OK Games, Ltd., located in Vancouver, BC, Canada), Omori [23] (OMOCAT, LLC, situated in Los Angeles, CA, USA), and Disco Elysium [24] (ZA/UM in London, UK) are in this classification.
Physical video games require a considerable amount of dexterity and motor coordination. This genre includes the video games Nintendo Switch Sports [25], Wii Sports Resort [26], (Nintendo Switch Sports and Wii Sports Resort were both developed by Nintendo in Kyoto, Japan) Sports Champions [27] (San Diego Studio in San Diego, CA, USA), Wii Sports [28] (Nintendo in Kyoto, Japan), and ESPN International Track & Field [29] (Konami in Tokyo, Japan).
Puzzle video games necessitate the utilization of logical reasoning and problem-solving skills. This category includes the video games Flip Wars [30] (Over Fence Co., Ltd., location unknown), Neverout [31] (Setapp Sp. z o.o., location unknown), One Line Coloring [32] (MythicOwl in Warsaw, Poland), Human Resource Machine [33] (Tomorrow Corporation, location unknown), and TENS! [34] (Kwalee Ltd. in Leamington Spa, UK).
Virtual reality video games employ virtual reality technology to create an immersive gaming experience. Within this genre, one can find the video games Beat Saber [35] (Beat Games in Prague, Czech Republic), Five Nights at Freddy’s: Help Wanted [36] (Steel Wool Studios in San Francisco, CA, USA), Among Us VR [37] (Innersloth in Redmond, WA, USA), PowerWash Simulator VR [38] (FuturLab in Brighton, UK), and BONELAB [39] (Stress Level Zero in Los Angeles, CA, USA).
The figure displays that emotional and virtual reality video games have the most profound impact on players. These video games are highly regarded for their narratives, aesthetics, challenges, novelty, and ability to provide a distinctive gaming encounter.
Table 1 provides a comprehensive overview of various research papers that investigate the impact of different types of video games on learning and development variables [40]. These studies explore how video games, ranging from educational and simulation games to action and role-playing games, can influence cognitive and socioemotional development, academic achievement, problem-solving skills, and other learning outcomes. The table also highlights the diverse usage of these games, from classroom learning and professional training to rehabilitation therapy and after-school programs. Independent variables such as game exposure, virtual reality gaming, and gaming device types are examined to understand their influence on the learning and development processes. This review underscores the potential of video games not only as tools for educational purposes but also as valuable resources for enhancing cognitive abilities, social skills, and even physical fitness, depending on the game type and context of use. It demonstrates the multifaceted role that video games can play in addressing emotional disorders, relaxation, and concentration in individuals, making them a versatile tool for promoting well-being and personal growth.
Table 1.
Research papers on video games and learning.
Figure 5 illustrates the main research categories for experimentation in video games along with their measurement attributes. The first category focuses on the relationship between the use of educational apps and learning. The literature suggests that the use of educational apps significantly impacts the learning of various academic skills, including mathematics, geometry, English, geography, art, and literacy, as well as learning styles and motivation [56]. The second category explores the use of socioemotional and behavioral development. It includes variables like psychological well-being, anxiety, emotional comprehension, interpersonal relationships, prosocial behavior, social norms, and self-regulation [57]. The third category delves into the relationship between the use of apps and neuropsychological aspects such as graphomotor skills, intelligence, executive function, attention, working memory, language, and visuospatial skills [58]. The last category focuses on the impact of screen time on health aspects. Pre-experimental studies demonstrate the benefits of using digital tools to manage anxiety, resulting in improved attention, inhibitory control, and academic performance. Educational apps have also been found to enhance math skills and the number of problems solved, especially when presented with visual and auditory stimuli [59]. The effectiveness of language learning apps depends on cognitive load and task attitudes. Experimental studies highlight the impact of app-based neurofeedback on emotional self-regulation and mindfulness and the significant effects of apps on cognitive skills and specific knowledge areas, such as math and language.
Figure 5.
Research criteria in video game research.
Figure 6 exhibits the percentage of video games that promote cognitive aspects. Video games that promote fact memorization require players to remember information, such as historical facts or scientific data. Video games that promote logical and reasoning skills require players to solve problems using logic and reasoning. Video games that encourage problem-solving and strategic planning require players to plan and execute strategies in order to solve problems. Video games that promote scientific knowledge are those that teach players about scientific concepts. Video games that promote an increased focus require players to concentrate on a task for an extended period. Video games encouraging attention to detail require players to focus on small details. Video games that promote reading comprehension and vocabulary require players to read and understand text. Video games that promote spatial perception and recognition require players to have a good understanding of space and the ability to recognize objects. Video games that promote inductive discovery require players to make inferences from the information they are given. Video games that promote an increased ability to use symbols require players to use symbols to represent concepts. The figure provided visually depicts the fact that a significant proportion of video games are designed to enhance cognitive functions and skills. This visual representation implies that video games possess the potential to serve as an effective instrument for facilitating the process of acquiring knowledge and fostering cognitive growth and advancement.
Figure 6.
Cognitive aspects of video games.
3. Materials and Methods
Video games are being increasingly employed for the treatment of a diverse range of physical disorders. This is because video games have the capability to offer a secure, engaging, and stimulating method to enhance physical activity, enhance motor skills and coordination, and manage symptoms of diseases.
The flow diagram depicted in Figure 7 represents a comprehensive methodology for studying the impact of video games on brainwave patterns and cognitive states. It begins with the classification of video games, in which different types and categories are identified. This leads to an analysis of brainwave patterns using EEGs, focusing on delta, theta, alpha, beta, and gamma waves. The next phase assesses the impact of these patterns on cognitive and emotional states, considering factors like cognitive well-being and psychological assessment. The investigation then delves into the impact of VR games on brainwave activity, analyzing effects on cognitive functions and concentration levels. This involves examining concentration levels and overall brain activity. The methodology further explores the use of video games in a rehabilitation context, looking into therapeutic applications and health benefits. Finally, it culminates in a discussion on the implications of VR and neurogaming, focusing on VR technology trends and neurogaming developments, before concluding the study.
Figure 7.
Exploring the impact of video games on brain activity: from classification to neurogaming implications.
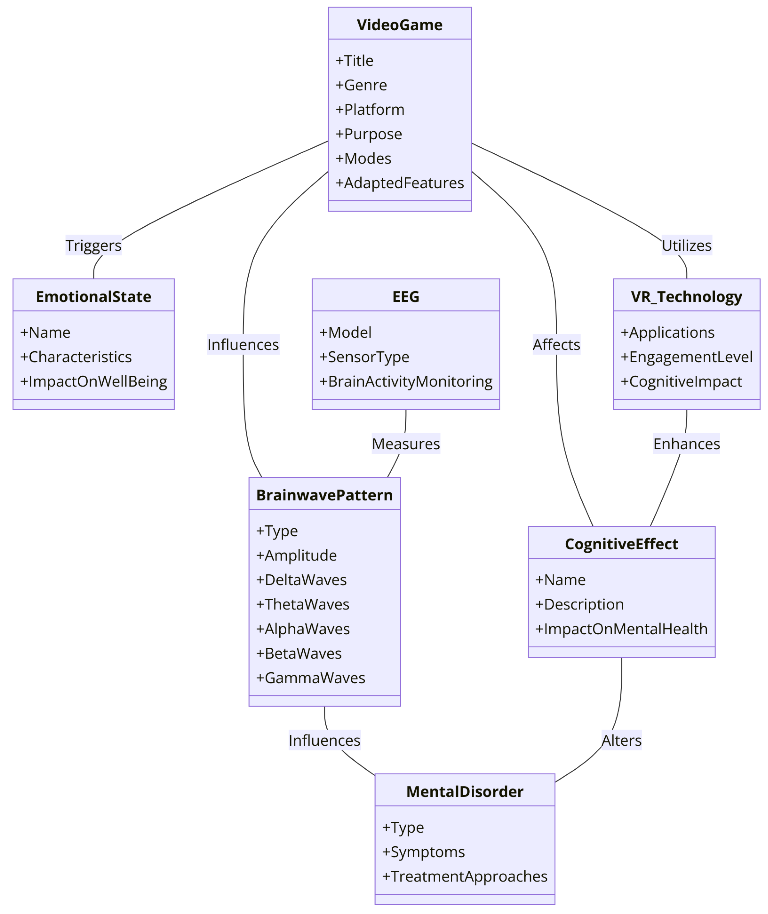
The class diagram, depicted in Figure 8, presents a comprehensive mapping of critical concepts derived from the paper, showcasing the intricate interplay among various elements. At its core, the diagram features the “VideoGame” class, elaborating its fundamental attributes: Title, Genre, Platform, Purpose, Modes, and AdaptedFeatures. This class is directly linked to “BrainwavePattern”, highlighting the influential role video games play in modulating brainwave activities, such as delta, theta, alpha, beta, and gamma waves. The “CognitiveEffect” and “EmotionalState” classes further extend the impact of video games, capturing their effect on mental processes and emotional well-being, as underscored by attributes like Name, Description, ImpactOnMentalHealth, and ImpactOnWellBeing. Additionally, the “EEG” class, detailing Model, SensorType, and BrainActivityMonitoring, emphasizes the technological means of monitoring these brain activities. The intricate connections among these classes underscore a network of influence in which video games not only affect brainwave patterns but also translate into cognitive and emotional effects, which are measurable through EEG technology. The diagram also integrates the “MentalDisorder” and “VRTechnology” classes, representing the broader implications of these interactions in mental health and virtual reality applications, thus painting a multi-dimensional picture of the interconnectedness between gaming, neurological activity, and mental health outcomes.
Figure 8.
Class diagram: interplay of video games, brainwave patterns, cognitive effects, emotional states, EEG monitoring, mental disorders, and VR technology.
The scheme shown in Figure 9 portrays a structured relationship between video games and their multifaceted influence across various domains. At its core, the “VIDEOGAMES” entity encapsulates fundamental attributes like title and genre, serving as a nexus connecting to different research areas. The “LEARNING” entity, linked to “VIDEOGAMES”, encompasses studies ranging from Drigas’ exploration of online learning in mathematics to Bavelier’s analysis of attentional control in action video games, highlighting the diverse educational impacts of video gaming. Further, the diagram branches into “COGNITIVE-EMOTIONAL-STATES”, depicting studies like Hughes’ investigation of physiological signals in gaming, and “MENTAL-HEALTH”, capturing research such as Becker’s focus on clinical well-being in schizophrenia patients, illustrating the broad spectrum of cognitive, emotional, and mental health influences of video games. The “MISCELLANEOUS” category encapsulates varied topics like Russoniello’s study on mood improvement and stress reduction, underlining the expansive and versatile nature of video games’ impact. This ER diagram analytically represents the interconnected nature of video games in educational, cognitive, emotional, mental health, and various other research fields, underlining their multifarious roles in contemporary research and development.
Figure 9.
Mapping video game research references across learning, cognitive states, mental health. Connolly2012: [12]. Hughes2021: [13]. Mondejar2019: [14]. Wang2018: [15]. Ellis2020: [11]. Berta2013: [10]. Becker2023: [60]. Lima2022: [61]. Rodrigues2022: [62]. King2021: [63]. vanderSchyff2023: [64]. Russoniello2009: [65]. Spence2010: [66]. Cremin2015: [67]. Wiemeyer2012: [68]. Helland2013: [69]. Flanagan2014: [70]. Mitchell2012: [71]. Lohse2013: [72]. Ouariachi2019: [73]. Przybylski2010: [74]. Drigas2015: [41]. Buckley2012: [42]. Vogel2006: [43]. LopezVicente2017: [44]. Spinelli2018: [45]. Lane2019: [46]. Hwang2023: [47]. Muhtorjon2023: [48]. Bavelier2019: [49].
3.1. Search Outputs and Results
The statistical parameters associated with the identified articles were as follows: The total of citations from 2000 to 2023 was 14,201. Most of the publications concentrated on the disciplines of computer science (12,461) and engineering (4149), emphasizing video games. Recognizing the interdisciplinary nature of video gaming impacts, we acknowledge the importance of cognitive sciences in providing a holistic view. Therefore, future updates to this review will aim to include key findings from cognitive science and related disciplines to ensure a comprehensive understanding of the cognitive impacts of video games.
In the Scopus database, our review endeavor led us to navigate to the esteemed Document Search section, a pivotal repository of knowledge into which we meticulously inputted the term video game and meticulously appended each of the distinct video game categories delineated in Table 1, thereby enriching the depth and breadth of our investigation. To refine and enhance the precision of our search outcomes, we judiciously employed two discerning filters: firstly, we restricted the temporal scope of our inquiry to the years spanning from 2000 to 2023, thus ensuring a contemporary and relevant dataset; secondly, we discerningly constrained our exploration to the specialized domains of computer science and engineering, thereby focusing our study on the intersection of technology and gaming. The comprehensive details of this search methodology are visually depicted in Figure 10.
Figure 10.
Search diagram for video games and their types in the Scopus database.
With a careful examination of the search results, we could discern the intricate relationship between the various keywords utilized, with particular emphasis placed on the initial 5 terms shown in Figure 11. Across all the diverse categories assessed, it became evident that prominent keywords like human–computer interaction, interactive computer graphics, and video games were consistently present. Furthermore, our scrutiny also revealed the presence of other significant keywords, such as humans, virtual reality, and serious games, among others. This collective observation serves to underscore the enduring association between the subject matter of video games and the inherent potential for individuals to derive benefits from such digital entertainment, irrespective of the specific genre involved. It is apparent that the overarching focus remains on fostering meaningful interactions with users and the ultimate aim of enhancing individuals’ overall well-being and experiences.
Figure 11.
Search diagram for video games and the main five keywords.
In Figure 12, a detailed description is provided for each of the keywords that are listed within the “game type” column of Table 1, presenting a comprehensive overview of the main types that are emphasized in research papers pertaining to learning, cognitive development, and the multiple variables that have an impact on academic performance. Within this visual representation, spanning from the years 2000 to 2023, there is a clear emphasis on showcasing the number of documents or articles allocated to each specific category, all of which are associated with the term video game. Through this visualization, an insightful analysis can be conducted to observe the evolution of each video game type metric throughout the specified period of study. Outstanding categories such as educational, action, simulation, and strategy emerge as the focal points of scholarly attention during this timeframe in relation to the term “video game”. It is evident that the examination of these particular categories is on the rise, which is indicative of a growing interest among researchers, as evidenced by the increasing prevalence of these topics within the realm of academic literature.
Figure 12.
The number of research papers pertaining to behavior change techniques that were published from the years 2000 to 2023, as reported in the Scopus database.
Figure 13 exhibits the quantitative data representing the frequency of citations spanning from the years 2000 to 2023, juxtaposing various categories of video games denoted with the term “video game”. The analysis differentiates four distinct genres of video games that have garnered considerable scholarly attention: simulation, educational, strategy, and action games. These findings were extracted from the comprehensive repository of academic literature, the Scopus database.
Figure 13.
Citations for video game type searches from 2000 to 2023 reported in the Scopus database.
3.2. Types of Video Games
Passive video games essentially involve the use of hand–eye coordination to interact with an electronic device. These games are generally played in a passive position with minimal body movements. They often receive criticism for promoting sedentary behavior and the consumption of unhealthy foods [75]. On the other hand, active video games are electronic games that allow players to physically interact using their hands, arms, legs, or entire bodies, with images displayed on a screen or output device. Success in these games depends, among other factors, on the movements made in front of a camera, an infrared sensor, a laser, a pressure-sensitive mat, or a modified ergometer. Levac et al. conducted a comprehensive study involving 38 children aged 7 to 12. The objective was to assess the quantity and quality of children’s movements while playing boxing and tennis on the Nintendo Wii® (Nintendo in Kyoto, Japan) and skiing and playing soccer on the Wii Fit® (Nintendo in Kyoto, Japan) [76]. They measured the center of pressure displacement as an indicator of the quantity of movement and pelvic movement as an indicator of movement quality using a force platform. Levac et al. found differences only in the quantity of movement, especially for children with prior experience using these devices. Therefore, it can be concluded that there is a learning curve that allows for increased movement as children play. This amount of movement can also be measured to determine energy expenditure, considered an important variable for weight control. There is evidence suggesting that both parents and children believe that active video games promote physical activity and may contribute to reducing childhood obesity [77]. In a focus group study involving seven children and four adults, participants concluded that active video games enhance the amount of physical activity and fitness. However, parents identified barriers such as the cost of video games and limited space at home that hinder their use.
Figure 14 shows three categories of video games and the attributes they evoke, depending on the category of video games. Each video game category can have various characteristic attributes that can make a player feel emotions when playing.
Figure 14.
Video game attributes and platforms.
Challenging puzzler games are a type of challenging game that requires players to use their cognitive skills to solve problems. These games can be simple or complex, and they can have a variety of objectives. Puzzle games are typically played on mobile devices, tablets, PCs, consoles, handheld consoles, and virtual reality headsets.
Casual video games are easy to learn and play, and they do not require much time or effort to complete. These games are often fun and relaxing, and they are a popular way to pass the time. Casual games are typically played on mobile devices, tablets, PCs, consoles, handheld consoles, and virtual reality headsets.
Exergames are video games that combine physical activity with fun. They are used to promote physical activity and exercise, and they can be a fun and effective way to get in shape. Exergames are typically played on consoles, handheld consoles, and virtual reality headsets. Exergames, requiring physical movement for participation, are ineffective in increasing levels of physical activity among individuals with various physical conditions such as obesity, heart disease, and diabetes. Moreover, exergames can also play a part in advancing motor skills and coordination among individuals with neurological disorders. Physical therapists might incorporate video games as a tool to support patients with physical ailments in their rehabilitation from injuries and enhance their range of motion, strength, and balance.
3.3. Tools for Assessing VR Games
The use of EEGs for assessing task engagement and affective states within the context of neurogaming has gained significant traction, offering researchers a window into the cognitive and emotional aspects of gamers’ experiences. EEG headsets, while not medical-grade devices, present an accessible and practical tool for capturing gamers’ brainwave signatures [78]. They have been employed to record various aspects of cognitive and affective states, including focused thoughts, creativity, emotional responses to avatars, and the development of affective states. Moreover, they have been compared to more expensive, medical-grade EEG systems, demonstrating their potential for neurogaming applications [79]. Controlled laboratory experiments, as in [80], have validated the efficacy of their indices in diverse contexts, ranging from visualizing shapes to detecting hand movement intentions. This technology has also been used to study cognitive workloads, affective states during film-watching, and dynamic game events, such as character death during gameplay. The findings from these experiments provide valuable insights into the interplay between cognitive and affective processes, fostering the emergence of affective neuroscience in neurogaming research.
One of the primary goals in the field of neurogaming is to establish an optimal relationship among EEG frequency bands, task engagement, and arousal states; yet the standardization of methods remains an ongoing challenge [81]. Researchers have worked toward identifying game-specific classifiers for assessing gaming events and understanding the cognitive and affective states of gamers in real time. Some studies [82,83], mentioned the application of arousal and engagement indices to game-based classifiers utilizing the Emotiv EEG. They filter EEG data into separate frequency bands and employ three classification techniques to assess various levels of gaming experiences [84]. As the neurogaming landscape evolves, there is a growing need to explore new properties, develop game-specific classifiers, and enhance the understanding of EEGs’ potential in enhancing video game design and user experiences.
3.4. Video Games Levels of Impact
In the context of video games, different levels of impact can be observed based on the player’s experience and engagement. These levels encompass physiological, psychological, sensory–motor, and social aspects.
Physiological level: Video games can have diverse effects on physiological functions, including the cardiovascular, cardiorespiratory, and immune systems, depending on their specific design and purpose. For instance, the work in [65] suggests that gaming might potentially restore the neural plasticity observed during early brain development.
Psychological level: Video games contribute to cognitive experiences and learning processes. Players engage in problem-solving, encounter varying learning scenarios, receive instant feedback, and process background information, thus enhancing cognitive skills. Games also have the potential to positively impact intrinsic motivation, attitudes, self-concept, emotions, perceived control, and self-efficacy. Furthermore, specific components of the gaming experience, such as flow, challenge, tension, and enjoyment, play a pivotal role in the psychological aspects of gaming [66].
Sensory–motor level: The impact on sensory–motor skills and abilities depends on the quality of the human–game interface, the nature of game tasks, and the player’s experiences. Video games can lead to the acquisition and transfer of basic or specific sensory–motor skills, including reaction times and balance skills [67].
Social interaction and communication: The significance of social interaction and communication in the context of video games can be highlighted, particularly in massive multiplayer online games. Digital games often provide a platform for players to interact and communicate, fostering a constructivist approach to learning. Additionally, mobile devices like cell phones and personal digital assistants, as well as specific social settings, can be leveraged to facilitate interaction and communication among players [68].
3.5. Platform
Platform games are a quintessential genre in the world of video games. In these games, players guide characters through hostile territories to accomplish missions, often involving the rescue of a princess. As they progress, players can collect power-ups and extra lives, making it easier to overcome increasingly challenging obstacles and dangerous adversaries. The game’s environments become more intricate as players advance through different screens [69]. Additionally, platform games encompass maze-like experiences and hidden passages in the realm of entertainment software.
Some games blur the line between platform and combat genres; however, the key distinction lies in platform games’ emphasis on providing players with the means to navigate obstacles without necessarily destroying them [70]. Players have formidable tools at their disposal to deal with enemies, though.
Platform games have played a pivotal role in introducing labyrinthine challenges and secret passageways. Typically featuring cartoonish and child-friendly characters that can be either human or anthropomorphic animals in the Disney tradition, these games incorporate a wide variety of adversaries, including creatures of all forms—animal, human, or even plant-like [71]. The thematic and visual elements of platform games are generally mild and, as a result, have been a popular choice for developing games centered around beloved children’s characters.
3.6. Video Games in Rehabilitation
In the context of exploring the relationship between video games and brain activity measured with an electroencephalogram, some works [72,73] discuss the potential of video games in rehabilitation. They emphasize the challenges of patient nonadherence to traditional therapy and propose motion-controlled video games as a promising avenue to enhance therapy. The articles review evidence supporting the positive effects of video games on cognitive, motor, and affective measures. They advocate for the integration of commercial video games into rehabilitation, utilizing adapted control systems. The discussion revolves around the potential of gameplay to increase patient engagement and motivation, which are crucial factors for successful rehabilitation. It underscores the need for further research to conclusively determine the effectiveness and efficacy of video games in rehabilitation, highlighting the positive impact of well-designed game mechanics and the potential of video games as a supplement to traditional therapy.
The intricate relationship between different types of video games, their physical demands, and the corresponding patterns of brainwave activity is a focal point of this study. By analyzing the amplitude of delta, theta, alpha, beta, and gamma waves during gameplay, the research aimed to elucidate players’ cognitive and emotional responses. This investigation, cited in [74], aligns with the growing popularity of video games, surpassing movie theater attendance in the United States. This contributes to scientific understanding by proposing a theory-based motivational model rooted in self-determination theory. This model suggests that video games’ appeal and well-being effects stem from their ability to satisfy basic psychological needs for competence, autonomy, and relatedness. The study’s exploration of various topics, including need satisfaction, the motivational appeal of violent game content, and the determinants of game engagement underscores the comprehensive approach to understanding video game engagement and its implications for psychological processes and well-being.
Furthermore, video games can be utilized to help patients with physical illnesses learn new motor skills and compensate for lost functionality. They could also be utilized as a method of managing illnesses for individuals with chronic physical conditions. For instance, video games might be utilized to offer patients educational details about their ailments, assist them in keeping track of their symptoms, and provide support and encouragement.
Video games crafted with the intention of augmenting cognitive welfare offer significant prospects for academic enrichment, assistance, and the appraisal of psychological well-being circumstances. These virtual mediums can act as efficacious instruments for the training and aid of medical practitioners, empowering them to advance their expertise beyond the confines of customary therapy. Furthermore, they foster the linkage between individuals and healthcare providers, granting them the means to obtain economical self-assessment and treatment alternatives.
Mental disorders are a significant global health concern, according to the World Health Organization [85]. The WHO recognizes the importance of mental health and emphasizes the need for comprehensive mental healthcare and support. Table 2 describes various mental disorders according to the classification and diagnostic criteria established by the World Health Organization. The descriptions provided in the table serve to encapsulate the multifaceted nature of mental health conditions, offering a nuanced understanding of the wide range of disorders that fall within the realm of psychiatric and psychological discourse.
Table 2.
Mental disorders according to the World Health Organization.
Within the domain of mental health, serious games have emerged as potent instruments for education and instruction. More specifically, therapeutic games, which constitute a subset of serious games, have been meticulously designed and utilized as supplementary tools to augment psychotherapy for diverse mental disorders [86]. The employment of video games for mental health purposes has generated interest in pioneering approaches to bridge the gap in mental health accessibility, particularly by means of providing readily available, adaptable, and cost-efficient care [87].
Research has given proof that video games have the potential to contribute positively to the treatment of mental disorders through their ability to enhance cognitive functions, alleviate symptoms, and enhance awareness of mental well-being. Various studies have demonstrated that engaging in video game training can result in notable enhancements in cognitive capacities and bring about notable structural and functional changes in the brains of individuals who are considered to be in good health [60]. Moreover, inquiries have suggested that video game training can produce advantageous results for patients diagnosed with schizophrenia, which include enhancements in the capacity to sustain attention over an extended period of time, reductions in adverse symptoms and general psychopathology, and the perceived recovery of mental health [61]. Furthermore, it is crucial to note that video games could potentially serve as a means of digital therapy for individuals struggling with mental disorders such as depression, anxiety, and attention deficit hyperactivity disorder (ADHD) [62]. Moreover, it is crucial to emphasize that video games that integrate interactive storytelling and decision-making components may promote the awareness of mental health concerns and encourage the adoption of self-care as a preventive measure [63]. By boosting the knowledge and understanding surrounding mental health, video games can contribute to overcoming barriers that hinder individuals from seeking help and can facilitate the overall improvement of access to mental health services [64].
Furthermore, video games can be utilized skillfully to evaluate and measure cognitive capabilities and psychological conditions. Consequently, this can yield significant information for the advancement of frameworks and forecasts related to mental welfare.
The competition for the largest number of VR customers is getting stronger and stronger, and providing constant innovation in the world of VR is extremely difficult and challenging. This technology is increasingly part of the lives of many people who know how to take advantage of it or simply use it as a source of entertainment.
Table 3 serves as a structured classification of the provided information. It categorizes the topic into four main sections. It provides a clear categorization of the information provided, with distinct sections for adaptive task automation techniques, biometric sensor monitoring, types of game tasks, and automatic difficulty adjustment, along with appropriate references. First, it introduces “Automation Techniques”, explaining that they activate automated game task assistance under specific conditions, including identifying a high player workload and maintaining optimal vigilance. Second, it describes “Biometric Sensor Monitoring”, highlighting how physiological responses detected via biometric sensors can influence game task sequencing to elicit or suppress player emotions. Third, the table classifies “Types of Game Tasks” into three distinct categories: “Explicit Tasks”, which are presented objectives, goals, and missions; “Implicit Tasks”, unspoken but expected goals like staying alive or maximizing skills; and “Player-Driven Tasks”, created through player creativity within game mechanics, often leading to emergent gameplay. Finally, it mentions “Automatic Difficulty Adjustment”, explaining that game difficulty levels can be automatically modified for each type of game task. This organized categorization provides a comprehensive overview of adaptive techniques in gaming, making it easier to understand the subject matter.
Table 3.
Categorization of adaptive task automation techniques in games.
Table 4 concisely categorizes video games based on their characteristics, specifically focused on game purpose, mode, and adapted game features. This classification aligns with the accompanying text that discusses a comparison of affective video game properties. It reveals that the majority of affective games primarily serve the purpose of entertainment, with a few exceptions in the field of applied gaming related to team cognition, communication, coordination, and clinical studies of concentration levels. These games vary in genre, including arcade, puzzle, FPS, platform, and car-racing games, and most are desktop applications. The preferred mode for experimental games is single-player, although there are instances of two-player and multiple-player modes. The table also demonstrates that the adaptation of game features extends beyond dynamic difficulty adjustment (DDA) to encompass additional aspects such as audio-visual properties, environmental factors, territorial control, tunnel vision effects, visibility, and the adjustment of the skills and properties of non-player characters and opponents. The table effectively categorizes affective video games’ diversity and associated purposes, modes, and adapted game features, as highlighted in the provided text.
Figure 15 illustrates the number of records linked to mental disorders as documented by the World Health Organization. The chart’s horizontal axis enumerates diverse mental disorders, whereas the vertical axis depicts the number of documents. It is crucial to emphasize that the quantity of documents illustrated in the chart does not necessarily signify the prevalence of a psychological disorder. Nevertheless, it is discernible that there is a higher frequency of documents pertaining to depression, owing to its status as a significant public health concern. Depression impacts a substantial number of individuals globally and stands as the primary cause of disability resulting from mental health issues [88]. Investigating depression is imperative to enhancing public health outcomes, as well as advancing treatment methodologies and preventing the emergence of the disorder.
Figure 15.
Number of publications in the Scopus database on mental disorders (2000–2023), each related to video games.
Table 4.
Classification of affective video games.
Table 4.
Classification of affective video games.
| Reference | Game Purpose | Mode | Adapted Game Feature |
|---|---|---|---|
| [89] | Entertainment | Single-player | Dynamic difficulty adjustment (DDA) |
| [90] | Applied (team cognition, communication, and coordination) | Single-player | Dynamic difficulty adjustment (DDA), audio-visual properties |
| [91] | Applied (clinical studies of concentration level) | Single-/multiplayer | Dynamic difficulty adjustment (DDA), audio-visual properties |
| [92] | Entertainment | Single-player | Dynamic difficulty adjustment (DDA), audio-visual properties, environmental density and gravity |
| [93] | Entertainment | Single-/multiplayer | Dynamic difficulty adjustment (DDA), skills of non-player characters (NPCs), environmental properties |
| [89] | Entertainment | Multiplayer | Dynamic difficulty adjustment (DDA), enemy behavior and properties |
| [89] | Entertainment | Single-player | Dynamic difficulty adjustment (DDA), enemy spawn, health, weapon control, boss appearances |
| [94] | Entertainment | Single-player | Dynamic difficulty adjustment (DDA), audio-visual properties, territorial control, tunnel vision effects, visibility |
| [95] | Entertainment | Single-player | Dynamic difficulty adjustment (DDA), enemy spawn, health, weapon control, boss appearances |
| [96] | Entertainment | Single-player | Dynamic difficulty adjustment (DDA), audio-visual properties, territorial control, tunnel vision effects, visibility |
Table 5 presented below provides a comprehensive summary of various scholarly research papers focusing on the impact of video games on individuals’ mental health. By thoroughly scrutinizing these studies, video games’ consequences on cognitive functions, emotional well-being, and overall mental health are evaluated and merged. The columns in the table contain the following information: work, the title of the research paper; analysis, which describes the analysis method used in the paper; video game method, which describes how the video game was used in the study; measurements, which indicates what was measured and studied in each research; N, the number of participants in the study; treatment conditions, which describes the different conditions that participants were assigned to; main findings, a summary of the most important results of the study; and limitations, which describes the study’s limitations, such as its sample size or study design. The presented table gives a thorough and detailed overview of the ongoing studies in the domain of video games and their impact on mental wellness. The extensive body of studies indicates that video games possess the potential to yield favorable outcomes for mental health.
Table 5.
Works and citations.
Furthermore, it is important to note that the subsequent Table 6 encapsulates a detailed analysis of findings that have been extrapolated from various studies carried out within the timeframe of the past five years. These studies have specifically shed light on the significant potential that video games hold in terms of assisting individuals who are grappling with various mental health conditions. The overarching aim of presenting this table is to offer a thorough and exhaustive examination of the contemporary uses of video games within therapeutic contexts. This involves placing a strong emphasis on the myriad ways in which video games can positively impact the overall well-being and cognitive functions of patients who are undergoing treatment.
Table 6.
Mental disorders and the use of video games.
4. Results
According to neurofeedback [138], neurons that communicate with each other through electrical pulses that can be measured are called brain waves. These waves have different types of frequencies, and in order to see them, an EGG is needed to record the brain’s electrical activity. Brain waves are divided into distinct types, each associated with different states of consciousness, mental activities, and emotional states. Some of the most well-known types are as follows:
- Delta waves, which represent the lowest-frequency waves in an EGG and are mainly associated with when you are relaxed or in a deep sleep.
- Theta waves, which have a slightly higher frequency and predominate when the senses are processing internal information; they occur during deep meditations and are of great importance during learning and memory.
- Alpha waves, which occur when the body is relaxed but, at the same time, active at any time. These help with mental coordination, calmness, and alertness.
- Beta waves, a frequency that is fast, present when we are attentive, and involved in solving everyday tasks or problems, as well as during decision-making or when we are concentrating.
- Gamma waves, which are the fastest, with shorter bursts, and are associated with higher cognition, sensory perception, and consciousness. They are related to when there is a simultaneous information process in several areas of the central nervous system.
Furthermore, it is crucial to mention that brain waves manifest a multitude of groupings based on their particular frequencies, which are quantified in Hertz (Hz). Within the realm of neuroscience, Table 7 illustrates the categorization of brain waves according to their respective hertz measurements.
Table 7.
Description of brain waves.
The study of the brain and how it works is essential for companies that develop video games since they need to be constantly innovative to provide the best experiences that are more immersive every time. Knowledge about brain waves answers different visual and auditory elements in a VR environment to optimize the user experience. At the hardware level, brain waves are used to control devices, allowing users to interact more and more realistically with the digital world. Some video games are specifically developed for therapeutic purposes or to provide better health for the user, such as stress or anxiety in many cases.
Brain waves are associated with the following brain activities.
- Delta: deep sleep and deep relaxation
- Theta: relaxation, meditation, and light sleep
- Alpha: relaxation, concentration, and mindfulness
- Beta: wakefulness, concentration, and cognitive processing
- Gamma: learning, memory, and complex information-processing
In the realm of brainwave measurement, tools like the MUSE 2 play a pivotal role. The MUSE 2 is one of the sophisticated devices available for measuring these brain waves across the delta, theta, alpha, beta, and gamma frequencies. It utilizes four sensors strategically positioned to capture brain activity from different regions. These sensors, located on the forehead, behind the ears, and at the back of the head, are instrumental in providing a comprehensive picture of brain function. There are four sensors used with the MUSE 2 (Figure 16) to measure brain activity in the delta, theta, alpha, beta, and gamma frequencies. These sensors are located on the forehead, behind the ears, and at the back of the head. TP9 refers to the brain activity located on the forehead, just above the left eyebrow. AF7 refers to the brain activity on the forehead, just above the right eyebrow. AF8 refers to the brain activity located at the back of the head, just above the right ear. TP10 refers to the brain activity located at the back of the head, just above the left ear.
Figure 16.
Sensors of the MUSE 2.
5. Discussion
Virtual reality technology has made remarkable strides and continues to reshape the landscape of digital entertainment. Its unique ability to provide users with an immersive and distraction-free experience, while demanding heightened physical engagement and active decision-making, has marked a significant departure from conventional forms of entertainment. This transformative technology’s impact extends across various facets of our lives, with the video game industry emerging as a pioneering force in this journey. Beyond the realm of entertainment, the integration of VR holds the promise of revolutionizing our interactions with both the physical and digital worlds, making it an intriguing subject of exploration and research. The intersection of neurogaming and virtual reality offers a promising avenue for the assessment of cognitive and emotional states in video gamers. As VR gaming continues to evolve and engage players in immersive experiences, there is a growing need to understand how these experiences influence the human mind. The integration of EEG-based BCIs into gaming environments provides a unique opportunity to gain real-time insights into user states during gameplay. This knowledge is invaluable to the development and assessment of video game design. EEG data, collected continuously and unobtrusively, can offer objective measures of cognitive workload, stress levels, and task engagement, among other factors. This approach provides a comprehensive and quantitative understanding of the gamer’s mental and emotional states, allowing researchers to detect variations and sources of these variances as individuals interact with VR games.
The analysis of brainwave patterns in response to various virtual reality games represents a crucial aspect of understanding the profound impact that VR gaming can have on players. The measurement of delta, theta, alpha, beta, and gamma waves offers a window into the intricate interplay between gameplay and cognitive responses. This research delves into the complexities of VR gaming by investigating the relationships and patterns in concentration and attention levels exhibited by individuals while engaging with these immersive experiences. By focusing on the data generated via a VR device, particularly delta, theta, alpha, beta, and gamma waves, it becomes possible to gain deeper insights into how different games influence the cognitive and emotional states of players.
The selection of these specific brainwave indicators, delta, theta, alpha, beta, and gamma, is significant for understanding the cognitive aspects of VR gaming. These indicators serve as valuable markers of a player’s mental and emotional state during gameplay, allowing for a comprehensive analysis of how individuals respond to video games in the virtual reality environment. By examining the variations in these brainwave patterns across different game types, we can uncover nuanced insights into the cognitive and emotional dimensions of the gaming experience. This comprehensive approach to analyzing the interplay between VR games and brainwave activity offers a unique perspective on the potential impact of these games and enriches our understanding of the immersive gaming landscape.
The measurement of delta, theta, alpha, beta, and gamma waves during gameplay represents a crucial advancement in our understanding of the impact of video games on the physical and emotional behavior of individuals. This comprehensive analysis sheds light on the intricate interplay between different game genres, their associated physical demands, and the corresponding patterns of brainwave activity. By dissecting the cognitive and emotional responses through neurophysiological markers, this study significantly contributes to the existing body of knowledge. The identification and interpretation of specific brainwave patterns provide nuanced insights into the immediate and enduring effects of video game engagement. Such investigations extend the current state of the art by elucidating the positive influence of video games on the psychological conditions of individuals. This research not only enhances our comprehension of the underlying mechanisms but also underscores the potential for tailored game experiences to positively impact mental well-being, offering valuable implications for the design of therapeutic interventions and the promotion of positive psychological outcomes through gaming.
One of the intriguing aspects of virtual reality is its profound impact on the human brain. The analysis of brainwave patterns, including delta, theta, alpha, beta, and gamma waves, in response to various virtual reality games provides valuable insights. Different game types have been found to exert varying influences on brain wave activity.
6. Conclusions
Virtual reality technology continues to advance and revolutionize digital entertainment. It offers users a more immersive and focused experience by eliminating real-world distractions and demanding increased physical engagement and active decision-making. VR technology is significantly impacting various aspects of our lives, with the video game industry leading the way. As VR integration expands beyond entertainment, it offers a potential revolution in how we interact with both the real and digital worlds. Virtual reality technology underwent significant growth, with a 92.1% increase in 2022, notably driven by the success of Meta glasses. This technology is extending its reach beyond entertainment, with applications in various industries, from work tools to healthcare. Therefore, while the existing analysis provides a robust overview of VR’s trajectory through 2022, it is crucial to acknowledge that the 92% growth rate might indeed be an underestimate of the current market dynamics. Preliminary estimates suggest that the growth rate for VR in 2023 surpasses 95%, reflecting continued innovation and market penetration. As comprehensive industry reports for 2023 become fully available and are subsequently analyzed, they are expected to confirm this trend of accelerated growth in the adoption and technological refinement of VR. This anticipated increase is particularly significant in discussions concerning investment in VR technology and the strategic planning for businesses operating within this burgeoning sector.
The analysis of delta, theta, alpha, beta, and gamma waves in response to different virtual reality games demonstrates that each game type can significantly influence brain wave activity. The consistent activity of gamma waves across different VR games can be attributed to the standardization of sensory stimuli, particularly in the visual and auditory aspects. VR headsets and headphones create a consistent sensory focus, resulting in a consistent level of cognitive load across games. By employing electroencephalogram technology, this research offers a groundbreaking exploration of how video games affect cognitive and emotional states. The meticulous analysis of various brainwave patterns during gameplay in VR environments yields vital insights into how different gaming experiences impact mental processes. This study bridges the gap between gaming, psychological, and neurological studies, establishing a new benchmark for similar research in this domain.
Moreover, the implications of this research in mental health are profound. The study elucidates the potential of video games, particularly in VR settings, as a therapeutic tool. By examining the effect of various game genres on brainwave responses, it opens avenues for developing tailored video game therapies for mental healthcare. This approach suggests a significant shift in how we understand and use entertainment technologies for health benefits, highlighting the transformative potential of gaming in enhancing cognitive processes and mental well-being. Thus, this research not only contributes to the theoretical understanding of neurogaming but also paves the way for practical applications in healthcare and education, marking a significant step forward in interdisciplinary research.
This research represents a significant intersection between technology and medicine. The study provides groundbreaking insights into the neurological impacts of gaming. This research contributes significantly to both fields by demonstrating the therapeutic potential of video games in mental healthcare. It highlights the capacity of gaming technologies to not only entertain but also facilitate cognitive and emotional regulation, thus offering innovative approaches in therapeutic settings. Consequently, this work not only furthers our understanding of neurogaming but also establishes a new frontier in medical technology, where gaming can be harnessed as a powerful tool in mental health treatment and cognitive rehabilitation.
Author Contributions
Conceptualization, J.G.-B., C.D.-V.-S., J.A.D.-P.-F. and R.A.B.; methodology, J.G.-B., C.D.-V.-S. and R.A.B.; validation, J.G.-B., C.D.-V.-S. and R.A.B.; formal analysis, J.G.-B., C.D.-V.-S. and R.A.B.; investigation, J.G.-B., C.D.-V.-S., J.A.D.-P.-F. and R.A.B.; resources, J.G.-B., C.D.-V.-S. and R.A.B.; writing—original draft preparation, J.G.-B., C.D.-V.-S. and R.A.B.; writing—review and editing, J.G.-B., C.D.-V.-S. and J.A.D.-P.-F.; supervision, C.D.-V.-S. and J.A.D.-P.-F.; project administration, C.D.-V.-S.; funding acquisition, J.G.-B. and J.V.-A. depicted some formal concepts and reviewed the manuscript. All authors have read and agreed to the published version of the manuscript.
Funding
This research received no external funding.
Institutional Review Board Statement
The Integrity Code of the Universidad Panamericana, validated by the Social Affairs Committee and approved by the Governing Council through resolution CR 98-22 on 15 November 2022.
Informed Consent Statement
Informed consent was obtained from all subjects involved in the study.
Data Availability Statement
Data is contained within the article.
Acknowledgments
This work was supported in part via a collaboration with the REDTPI4.0 CYTED program. This work is part of the project “Tecnologías de la Industria 4.0 en Educación, Salud, Empresa e Industria” developed by Universidad Indoamérica.
Conflicts of Interest
The authors declare no conflicts of interest.
References
- de la Fuente Prieto, J.; Lacasa, P.; Martínez-Borda, R. Approaching metaverses: Mixed reality interfaces in youth media platforms. New Techno Humanit. 2022, 2, 136–145. [Google Scholar] [CrossRef]
- Griffiths, D.C. Virtual Ascendance: Video Games and the Remaking of Reality; Rowman & Littlefield: Lanham, MD, USA, 2013. [Google Scholar]
- Miller, A.S.; Cafazzo, J.A.; Seto, E. A game plan: Gamification design principles in mHealth applications for chronic disease management. Health Inform. J. 2016, 22, 184–193. [Google Scholar] [CrossRef] [PubMed]
- Jain, S.; Paul, S.; Sharma, K. EEG Brain Signal Processing for Epilepsy Detection. Recent Adv. Electr. Electron. Eng. Former. Recent Patents Electr. Electron. Eng. 2023, 16, 709–716. [Google Scholar] [CrossRef]
- Frikha, T. Source localization of the EEG human brainwaves activities via all the different mother wavelets families for stationary wavelet transform decomposition. arXiv 2019, arXiv:1911.01230. [Google Scholar]
- Kulkarni, D.D.; Dixit, V.V. Preprocessing of EEG signals for estimating state of mind. Inf. Technol. Ind. 2021, 9, 696–699. [Google Scholar]
- Nayak, C.S.; Anilkumar, A.C. EEG Normal Waveforms; StatPearls: Boston, MA, USA, 2020. [Google Scholar]
- Kaur, J.; Kaur, A. A review on analysis of EEG signals. In Proceedings of the 2015 International Conference on Advances in Computer Engineering and Applications, Ghaziabad, India, 19–20 March 2015; IEEE: Piscataway, NJ, USA, 2015; pp. 957–960. [Google Scholar]
- Parsons, T.D.; McMahan, T.; Parberry, I. Classification of video game player experience using consumer-grade electroencephalography. IEEE Trans. Affect. Comput. 2020, 13, 3–15. [Google Scholar] [CrossRef]
- Berta, R.; Bellotti, F.; De Gloria, A.; Pranantha, D.; Schatten, C. Electroencephalogram and physiological signal analysis for assessing flow in games. IEEE Trans. Comput. Intell. Games 2013, 5, 164–175. [Google Scholar] [CrossRef]
- Ellis, L.A.; Lee, M.D.; Ijaz, K.; Smith, J.; Braithwaite, J.; Yin, K. COVID-19 as ‘game changer’ for the physical activity and mental well-being of augmented reality game players during the pandemic: Mixed methods survey study. J. Med. Internet Res. 2020, 22, e25117. [Google Scholar] [CrossRef]
- Connolly, T.M.; Boyle, E.A.; MacArthur, E.; Hainey, T.; Boyle, J.M. A systematic literature review of empirical evidence on computer games and serious games. Comput. Educ. 2012, 59, 661–686. [Google Scholar] [CrossRef]
- Hughes, A.; Jorda, S. Applications of biological and physiological signals in commercial video gaming and game research: A review. Front. Comput. Sci. 2021, 3, 557608. [Google Scholar] [CrossRef]
- Mondéjar, T.; Hervás, R.; Johnson, E.; Gutiérrez-López-Franca, C.; Latorre, J.M. Analyzing EEG waves to support the design of serious games for cognitive training. J. Ambient. Intell. Humaniz. Comput. 2019, 10, 2161–2174. [Google Scholar] [CrossRef]
- Wang, C.; Yu, G. Investigating the relationship between eye movement and brain wave activity using video games: Pilot study. JMIR Serious Games 2018, 6, e8908. [Google Scholar] [CrossRef] [PubMed]
- Malech Robert, G. Apparatus and Method for Game Using Brain Wave. U.S. Patent Application US-11452839, 13 September 2018. [Google Scholar]
- Lei, J. Virtual Reality Game Design Technology Involving Brain Waves in Control. U.S. Patent Application IPC(8): G06F3/01, 15 February 2017. [Google Scholar]
- Metacritic. Metascore. Available online: https://www.metacritic.com/ (accessed on 14 November 2023).
- HowLongToBeat. HowLongToBeat. Available online: https://howlongtobeat.com/ (accessed on 14 November 2023).
- Metacritic. Limbo. Available online: https://www.metacritic.com/game/limbo/ (accessed on 14 November 2023).
- Metacritic. Gris. Available online: https://www.metacritic.com/game/gris/ (accessed on 14 November 2023).
- Metacritic. Celeste. Available online: https://www.metacritic.com/game/celeste/ (accessed on 14 November 2023).
- Metacritic. Omori. Available online: https://www.metacritic.com/game/omori/ (accessed on 14 November 2023).
- Metacritic. Disco Elysium. Available online: https://www.metacritic.com/game/disco-elysium/ (accessed on 14 November 2023).
- Metacritic. Nintendo Switch Sports. Available online: https://www.metacritic.com/game/nintendo-switch-sports/ (accessed on 14 November 2023).
- Metacritic. Wii Sports Resort. Available online: https://www.metacritic.com/game/wii-sports-resort/ (accessed on 14 November 2023).
- Metacritic. Sports Champions. Available online: https://www.metacritic.com/game/sports-champions/ (accessed on 14 November 2023).
- Metacritic. Wii Sports. Available online: https://www.metacritic.com/game/wii-sports/ (accessed on 14 November 2023).
- Metacritic. ESPN International Track & Field. Available online: https://www.metacritic.com/game/espn-international-track-and-field/ (accessed on 14 November 2023).
- Metacritic. Flips Wars. Available online: https://www.metacritic.com/game/flip-wars/ (accessed on 14 November 2023).
- Metacritic. Neverout. Available online: https://www.metacritic.com/game/neverout/ (accessed on 14 November 2023).
- Metacritic. One Line Coloring. Available online: https://www.metacritic.com/game/one-line-coloring/ (accessed on 14 November 2023).
- Metacritic. Human Resource Machine. Available online: https://www.metacritic.com/game/human-resource-machine/ (accessed on 14 November 2023).
- Metacritic. TENS! Available online: https://www.metacritic.com/game/tens/ (accessed on 14 November 2023).
- Oculus. Beat Saber. Available online: https://www.metacritic.com/game/beat-saber/ (accessed on 4 July 2023).
- Metacritic. Five Nights At Freddys Help Wanted. Available online: https://www.metacritic.com/game/five-nights-at-freddys-help-wanted/ (accessed on 14 November 2023).
- Metacritic. Among Us VR. Available online: https://www.metacritic.com/game/among-us-vr/ (accessed on 14 November 2023).
- Metacritic. PowerWash Simulator VR. Available online: https://www.metacritic.com/game/powerwash-simulator-vr/ (accessed on 14 November 2023).
- Metacritic. BONELAB. Available online: https://www.metacritic.com/game/bonelab/ (accessed on 14 November 2023).
- GomezRomero-Borquez, J.; Del Puerto-Flores, J.A.; Del-Valle-Soto, C. Mapping EEG Alpha Activity: Assessing Concentration Levels during Player Experience in Virtual Reality Video Games. Future Internet 2023, 15, 264. [Google Scholar] [CrossRef]
- Drigas, A.S.; Pappas, M.A. On Line and Other Game-Based Learning for Mathematics. Int. J. Online Eng. 2015, 11, 62–67. [Google Scholar] [CrossRef]
- Buckley, K.E.; Anderson, C.A. A theoretical model of the effects and consequences of playing video games. In Playing Video Games; Routledge: London, UK, 2012; pp. 427–446. [Google Scholar]
- Vogel, J.J.; Greenwood-Ericksen, A.; Cannon-Bowers, J.; Bowers, C.A. Using virtual reality with and without gaming attributes for academic achievement. J. Res. Technol. Educ. 2006, 39, 105–118. [Google Scholar] [CrossRef]
- López-Vicente, M.; Garcia-Aymerich, J.; Torrent-Pallicer, J.; Forns, J.; Ibarluzea, J.; Lertxundi, N.; González, L.; Valera-Gran, D.; Torrent, M.; Dadvand, P.; et al. Are early physical activity and sedentary behaviors related to working memory at 7 and 14 years of age? J. Pediatr. 2017, 188, 35–41. [Google Scholar] [CrossRef] [PubMed]
- Spinelli, L. Tabletop Role-Playing Games and Social Skills in Young Adults. Ph.D. Thesis, Pace University, New York, NY, USA, 2018. [Google Scholar]
- Lane, C.A. Digitizing Learning: How Video Games Can Be Used as Alternative Pathways to Learning. In Innovative Trends in Flipped Teaching and Adaptive Learning; IGI Global: Hershey, PA, USA, 2019; pp. 138–161. [Google Scholar]
- Hwang, G.J.; Chang, C.Y. Facilitating decision-making performances in nursing treatments: A contextual digital game-based flipped learning approach. Interact. Learn. Environ. 2023, 31, 156–171. [Google Scholar] [CrossRef]
- Muhtorjon ogli, I.A.; Rayimjon qizi, A.M. The development of a teenage child’s physical qualities through a type of table tennis. Sci. Impulse 2023, 1, 68–71. [Google Scholar]
- Bavelier, D.; Green, C.S. Enhancing attentional control: Lessons from action video games. Neuron 2019, 104, 147–163. [Google Scholar] [CrossRef]
- Yılmaz, E.; Griffiths, M.D. Children’s social problem-solving skills in playing videogames and traditional games: A systematic review. Educ. Inf. Technol. 2023, 28, 11679–11712. [Google Scholar] [CrossRef]
- Chavez, J.V.; Adalia, H.G.; Alberto, J.P. Parental support strategies and motivation in aiding their children learn the English language. Forum Linguist. Stud. 2023, 5, 1541. [Google Scholar] [CrossRef]
- Comber, O.; Motschnig, R.; Mayer, H.; Haselberger, D. Engaging students in computer science education through game development with unity. In Proceedings of the 2019 IEEE Global Engineering Education Conference (Educon), Dubai, United Arab Emirates, 8–11 April 2019; IEEE: Piscataway, NJ, USA, 2019; pp. 199–205. [Google Scholar]
- Shliakhovchuk, O. Cultural Literacy Acquisition through Video Game Environments of a Digitally Born Generation. Ph.D. Thesis, Universitat Politècnica de València, Valencia, Spain, 2019. [Google Scholar]
- Xi, X.; Xi, B.; Miao, C.; Yu, R.; Xie, J.; Xiang, R.; Hu, F. Factors influencing technological innovation efficiency in the Chinese video game industry: Applying the meta-frontier approach. Technol. Forecast. Soc. Chang. 2022, 178, 121574. [Google Scholar] [CrossRef]
- Toh, W.; Kirschner, D. Developing social-emotional concepts for learning with video games. Comput. Educ. 2023, 194, 104708. [Google Scholar] [CrossRef]
- Bano, M.; Zowghi, D.; Kearney, M.; Schuck, S.; Aubusson, P. Mobile learning for science and mathematics school education: A systematic review of empirical evidence. Comput. Educ. 2018, 121, 30–58. [Google Scholar] [CrossRef]
- Gkora, V.; Christou, A.I. Executive functions, self-regulation and social media for peace-based inclusive education. Magna Sci. Adv. Res. Rev. 2023, 8, 129–140. [Google Scholar] [CrossRef]
- Ribas, M.O.; Micai, M.; Caruso, A.; Fulceri, F.; Fazio, M.; Scattoni, M.L. Technologies to support the diagnosis and/or treatment of neurodevelopmental disorders: A systematic review. Neurosci. Biobehav. Rev. 2022, 145, 105021. [Google Scholar]
- Saunders, T.J.; Vallance, J.K. Screen time and health indicators among children and youth: Current evidence, limitations and future directions. Appl. Health Econ. Health Policy 2017, 15, 323–331. [Google Scholar] [CrossRef] [PubMed]
- Becker, M.; Fischer, D.; Gallinat, J.; Kühn, S. Videogame training increases clinical well-being, attention and hippocampal-prefrontal functional connectivity in patients with schizophrenia. Res. Sq. 2023, preprints. [Google Scholar]
- Lima, L.; Pinto, C.; Unterholzner, A.; Gouveia, P. Digital Games and Mental Health: A Scoping Review on Gaming Disorder in the Last Decade. In Digital Therapies in Psychosocial Rehabilitation and Mental Health; IGI Global: Hershey, PA, USA, 2022; pp. 142–162. [Google Scholar]
- Rodrigues, M.A.F.; de Oliveira, T.R.; de Figueiredo, D.L.; Neto, E.O.M.; Akao, A.A.; de Lima, G.H.; Silva, V.L.; Karl, A.L. An interactive story decision-making game for mental health awareness. In Proceedings of the 2022 IEEE 10th International Conference on Serious Games and Applications for Health (SeGAH), Sydney, Australia, 10–12 August 2022; IEEE: Piscataway, NJ, USA, 2022; pp. 1–8. [Google Scholar]
- King, M.; Marsh, T.; Akcay, Z. A review of indie games for serious mental health game design. In Proceedings of the Serious Games: Joint International Conference, JCSG 2021, Virtual Event, 12–13 January 2022; Proceedings 7. Springer: Berlin/Heidelberg, Germany, 2021; pp. 138–152. [Google Scholar]
- van der Schyff, E.L.; Forsyth, R.; Amon, K.L.; Ridout, B.; Campbell, A.J. Increasing Access to Mental Health Services: Videogame Players’ Perspectives. Int. J. Environ. Res. Public Health 2023, 20, 4772. [Google Scholar] [CrossRef]
- Russoniello, C.V.; O’Brien, K.; Parks, J.M. The effectiveness of casual video games in improving mood and decreasing stress. J. Cybertherapy Rehabil. 2009, 2, 53–66. [Google Scholar]
- Spence, I.; Feng, J. Video games and spatial cognition. Rev. Gen. Psychol. 2010, 14, 92–104. [Google Scholar] [CrossRef]
- Cremin, C. Exploring Videogames with Deleuze and Guattari: Towards an Affective Theory of Form; Routledge: London, UK, 2015. [Google Scholar]
- Wiemeyer, J.; Kliem, A. Serious games in prevention and rehabilitation—a new panacea for elderly people? Eur. Rev. Aging Phys. Act. 2012, 9, 41–50. [Google Scholar] [CrossRef]
- Helland, S.M. Straddling the Great Divide: Intersections in Gameplay and Narrative in Contemporary Japanese Role-Playing Games. Ph.D. Thesis, University of British Columbia, Vancouver, BC, Canada, 2013. [Google Scholar]
- Flanagan, M.; Nissenbaum, H. Values at Play in Digital Games; MIT Press: Cambridge, MA, USA, 2014. [Google Scholar]
- Mitchell, B.L. Game Design Essentials; John Wiley & Sons: Hoboken, NJ, USA, 2012. [Google Scholar]
- Lohse, K.; Shirzad, N.; Verster, A.; Hodges, N.; Van der Loos, H.M. Video games and rehabilitation: Using design principles to enhance engagement in physical therapy. J. Neurol. Phys. Ther. 2013, 37, 166–175. [Google Scholar] [CrossRef] [PubMed]
- Ouariachi, T.; Olvera-Lobo, M.D.; Gutiérrez-Pérez, J.; Maibach, E. A framework for climate change engagement through video games. Environ. Educ. Res. 2019, 25, 701–716. [Google Scholar] [CrossRef]
- Przybylski, A.K.; Rigby, C.S.; Ryan, R.M. A motivational model of video game engagement. Rev. Gen. Psychol. 2010, 14, 154–166. [Google Scholar] [CrossRef]
- Rossoni, A.; Vecchiato, M.; Brugin, E.; Tranchita, E.; Adami, P.E.; Bartesaghi, M.; Cavarretta, E.; Palermi, S. The eSports Medicine: Pre-Participation Screening and Injuries Management—An Update. Sports 2023, 11, 34. [Google Scholar] [CrossRef] [PubMed]
- Levac, D.; Pierrynowski, M.R.; Canestraro, M.; Gurr, L.; Leonard, L.; Neeley, C. Exploring children’s movement characteristics during virtual reality video game play. Hum. Mov. Sci. 2010, 29, 1023–1038. [Google Scholar] [CrossRef] [PubMed]
- Maddison, R.; Simons, M.; Straker, L.; Witherspoon, L.; Palmeira, A.; Thin, A. Active video games: An opportunity for enhanced learning and positive health effects? Cogn. Technol. 2013, 18, 6–13. [Google Scholar]
- Parsons, T.D.; McMahan, T.; Parberry, I. Neurogaming-Based Classification of Player Experience Using Consumer-Grade Electroencephalography; Laboratory for Recreational Computing Department of Computer Science & Engineering University of North Texas: Denton, TX, USA, 2015; Volume 13, pp. 3–15. [Google Scholar]
- Balducci, F.; Grana, C.; Cucchiara, R. Affective level design for a role-playing videogame evaluated by a brain–computer interface and machine learning methods. Vis. Comput. 2017, 33, 413–427. [Google Scholar] [CrossRef]
- Sawangjai, P.; Hompoonsup, S.; Leelaarporn, P.; Kongwudhikunakorn, S.; Wilaiprasitporn, T. Consumer grade EEG measuring sensors as research tools: A review. IEEE Sens. J. 2019, 20, 3996–4024. [Google Scholar] [CrossRef]
- Raphael, G.; Behneman, A.; Tan, V.; Pojman, N.; Berka, C. Interactive Neuro-Educational Technologies (I-NET): Development of a novel platform for neurogaming. In Proceedings of the Foundations of Augmented Cognition. Directing the Future of Adaptive Systems: 6th International Conference, FAC 2011, Held as Part of HCI International 2011, Orlando, FL, USA, 9–14 July 2011; Proceedings 6. Springer: Berlin/Heidelberg, Germany, 2011; pp. 452–461. [Google Scholar]
- Gupta, R.; Laghari, K.; Banville, H.; Falk, T.H. Using affective brain-computer interfaces to characterize human influential factors for speech quality-of-experience perception modelling. Hum.-Centric Comput. Inf. Sci. 2016, 6, 5. [Google Scholar] [CrossRef]
- Shen, Y.W.; Lin, Y.P. Challenge for affective brain-computer interfaces: Non-stationary spatio-spectral EEG oscillations of emotional responses. Front. Hum. Neurosci. 2019, 13, 366. [Google Scholar] [CrossRef] [PubMed]
- TajDini, M.; Sokolov, V.; Kuzminykh, I.; Shiaeles, S.; Ghita, B. Wireless sensors for brain activity—A survey. Electronics 2020, 9, 2092. [Google Scholar] [CrossRef]
- World Health Organization. Mental Disorders. Available online: https://www.who.int/news-room/fact-sheets/detail/mental-disorders (accessed on 15 March 2024).
- Birk, M.V.; Wadley, G.; Abeele, V.V.; Mandryk, R.; Torous, J. Video games for mental health. Interactions 2019, 26, 32–36. [Google Scholar] [CrossRef]
- Rusch, D.C. Games about mental health-Designing the experience of “What it’s Like”. In Proceedings of the FDG, Liberty of the Seas, Caribbean, 3–7 April 2014. [Google Scholar]
- World Health Organization. Depression. Available online: https://www.who.int/news-room/fact-sheets/detail/depression (accessed on 22 March 2024).
- Baldwin, A.J. Balancing act: The effect of dynamic difficulty adjustment in competitive multiplayer video games. Ph.D. Thesis, Queensland University of Technology, Brisbane, Australia, 2017. [Google Scholar]
- Smeddinck, J.D. Human-Computer Interaction with Adaptable & Adaptive Motion-based Games for Health. arXiv 2020, arXiv:2012.03309. [Google Scholar]
- Cunningham, S.; Henry, J.; Weinel, J. Augmenting virtual spaces: Affective feedback in computer games. In Technology, Design and the Arts-Opportunities and Challenges; Springer: Berlin/Heidelberg, Germany, 2020; pp. 229–247. [Google Scholar]
- Taylor, M.D.B. The Prosthetic Imagination: Meditations on Virtual Space and Experience of the Single Player Computer Role Playing Games. Master’s Thesis, University of Waterloo, Waterloo, ON, Canada, 2011. [Google Scholar]
- Moffett, J.P. Applying Causal Models to Dynamic Difficulty Adjustment in Video Games. Ph.D. Thesis, Worcester Polytechnic Institute, Worcester, MA, USA, 2010. [Google Scholar]
- Sciberras, A. Exploring Video Game Subtitling: A Local User- Oriented Reception Study. Master’s Thesis, University of Malta, Msida, Malta, 2021. [Google Scholar]
- Greciano, M.C. Dynamic Difficulty Adaptation for Heterogeneously Skilled Player Groups in Multiplayer Collaborative Games. Master’s Thesis, Technische Universität Darmstadt, Darmstadt, Germany, 2016. [Google Scholar]
- Froehlich, C.J. Playing with Cinema: The Development of Audio-Visual Style in Video Games. Ph.D. Thesis, The University of Chicago, Chicago, IL, USA, 2023. [Google Scholar]
- Billieux, J.; Flayelle, M.; Rumpf, H.J.; Stein, D.J. High involvement versus pathological involvement in video games: A crucial distinction for ensuring the validity and utility of gaming disorder. Curr. Addict. Rep. 2019, 6, 323–330. [Google Scholar] [CrossRef]
- Johannes, N.; Vuorre, M.; Przybylski, A.K. Video game play is positively correlated with well-being. R. Soc. Open Sci. 2021, 8, 202049. [Google Scholar] [CrossRef] [PubMed]
- Bocci, F.; Ferrari, A.; Sarini, M. Putting the Gaming Experience at the Center of the Therapy—The Video Game Therapy® Approach. Healthcare 2023, 11, 1767. [Google Scholar] [CrossRef] [PubMed]
- Baghaei, N.; Liang, H.N.; Naslund, J.; Porter, R. Games for Mental Health; Mary Ann Liebert, Inc.: Larchmont, NY, USA, 2022. [Google Scholar]
- Rice, R. Video Games in Psychotherapy; Taylor & Francis: Abingdon, UK, 2022. [Google Scholar]
- Mehra, I.; Nasir, S.; Prakash, A. Computer and Video Games in Mental Health. Sci. Insights 2023, 42, 877–883. [Google Scholar] [CrossRef]
- Hazel, J.; Kim, H.M.; Every-Palmer, S. Exploring the possible mental health and wellbeing benefits of video games for adult players: A cross-sectional study. Australas. Psychiatry 2022, 30, 541–546. [Google Scholar] [CrossRef]
- Copeman, M.; Freeman, J. Understanding Individual Differences in Mental Health and Video Games. In Proceedings of the International Conference on Human-Computer Interaction, Copenhagen, Denmark, 23–28 July 2023; Springer: Berlin/Heidelberg, Germany, 2023; pp. 162–175. [Google Scholar]
- Sauter, M.; Braun, T.; Mack, W. Social context and gaming motives predict mental health better than time played: An exploratory regression analysis with over 13,000 video game players. Cyberpsychol. Behav. Soc. Netw. 2021, 24, 94–100. [Google Scholar] [CrossRef] [PubMed]
- Carras, M.C.; Kalbarczyk, A.; Wells, K.; Banks, J.; Kowert, R.; Gillespie, C.; Latkin, C. Connection, meaning, and distraction: A qualitative study of video game play and mental health recovery in veterans treated for mental and/or behavioral health problems. Soc. Sci. Med. 2018, 216, 124–132. [Google Scholar] [CrossRef] [PubMed]
- Välimäki, M.; Yang, M.; Lam, Y.T.J.; Lantta, T.; Palva, M.; Palva, S.; Yee, B.; Yip, S.H.; Yu, K.s.D.; Chang, H.C.C.; et al. The impact of video gaming on cognitive functioning of people with schizophrenia (GAME-S): Study protocol of a randomised controlled trial. BMC Psychiatry 2021, 21, 46. [Google Scholar] [CrossRef] [PubMed]
- Ballesteros, S.; Mayas, J.; Prieto, A.; Ruiz-Marquez, E.; Toril, P.; Reales, J.M. Effects of video game training on measures of selective attention and working memory in older adults: Results from a randomized controlled trial. Front. Aging Neurosci. 2017, 9, 354. [Google Scholar] [CrossRef] [PubMed]
- Helsby, L.; Iacovides, J.; Cairns, P. ‘The bandwidth comes and goes’: Gaming preferences, habits and attitudes in a persistent low mood population. In Proceedings of the 18th International Conference on the Foundations of Digital Games, Lisbon, Portugal, 11–14 April 2023; pp. 1–9. [Google Scholar]
- van der Meulen, H.; McCashin, D.; O’Reilly, G.; Coyle, D. Using computer games to support mental health interventions: Naturalistic deployment study. JMIR Ment. Health 2019, 6, e12430. [Google Scholar] [CrossRef] [PubMed]
- Vuorre, M.; Johannes, N.; Magnusson, K.; Przybylski, A.K. Time spent playing video games is unlikely to impact well-being. R. Soc. Open Sci. 2022, 9, 220411. [Google Scholar] [CrossRef]
- Aliyari, H.; Golabi, S.; Sahraei, H.; Daliri, M.R.; Minaei-Bidgoli, B.; Tadayyoni, H.; Kazemi, M. Evaluation of stress and cognition indicators in a puzzle game: Neuropsychological, biochemical and electrophysiological approaches. Arch. Razi Inst. 2022, 77, 1397. [Google Scholar] [PubMed]
- Mitsea, E.; Drigas, A.; Skianis, C. Effects of digital games training on hormonal responses and brain plasticity. Res. Soc. Dev. 2023, 12, e20512239568. [Google Scholar] [CrossRef]
- Johnson, D.; Gore-Jones, V.; Dark, F.; Parker, S.D.; Foley, S.; Mandryk, R.L. Videogame play and wellbeing among a first episode psychosis population. Proc. Acm.-Hum.-Comput. Interact. 2021, 5, 1–23. [Google Scholar] [CrossRef]
- Raouf, S.Y.A.; Gabr, H.M.; Al-Wutayd, O.; Al-Batanony, M.A. Video game disorder and mental wellbeing among university students: A cross-sectional study. Pan Afr. Med. J. 2022, 41, 89. [Google Scholar]
- Ibrahim, E.N.M.; Jamali, N.; Suhaimi, A.I.H. Exploring gamification design elements for mental health support. Int. J. Adv. Technol. Eng. Explor. 2021, 8, 114. [Google Scholar] [CrossRef]
- Weerdmeester, J.; Van Rooij, M.M.; Granic, I. Visualization, self-efficacy, and locus of control in a virtual reality biofeedback video game for anxiety regulation. Cyberpsychol. Behav. Soc. Netw. 2022, 25, 360–368. [Google Scholar] [CrossRef] [PubMed]
- Johannes Dechant, M.; Frommel, J.; Mandryk, R. Assessing social anxiety through digital biomarkers embedded in a gaming task. In Proceedings of the 2021 CHI Conference on Human Factors in Computing Systems, Yokohama, Japan, 8–13 May 2021; pp. 1–15. [Google Scholar]
- Yang, D.J.; Lu, M.Y.; Chen, C.W.; Liu, P.C.; Hou, I.C. Development of a Therapeutic Video Game with the MDA Framework to Decrease Anxiety in Preschool-Aged Children with Acute Lymphoblastic Leukemia: Mixed Methods Approach. JMIR Serious Games 2022, 10, e37079. [Google Scholar] [CrossRef] [PubMed]
- Li, X.; Zheng, M.; Zhang, Y.; Wang, Y.; Nie, L.; Yuan, Y.; Qian, T.; Ku, Y. Music-based casual video game training alleviates symptoms of subthreshold depression. Front. Public Health 2022, 10, 961425. [Google Scholar] [CrossRef]
- Russoniello, C.V.; Fish, M.T.; O’Brien, K. The efficacy of playing videogames compared with antidepressants in reducing treatment-resistant symptoms of depression. Games Health J. 2019, 8, 332–338. [Google Scholar] [CrossRef]
- Shawcroft, J.; Coyne, S.M.; Bradshaw, B. An Analysis of the Social Context of Video Games, Pathological Gaming, and Depressive Symptoms. Cyberpsychol. Behav. Soc. Netw. 2022, 25, 821–827. [Google Scholar] [CrossRef]
- Perra, A.; Galetti, A.; Zaccheddu, R.; Locci, A.; Piludu, F.; Preti, A.; Primavera, D.; Di Natale, L.; Nardi, A.E.; Kurotshka, P.K.; et al. A recovery-oriented program for people with bipolar disorder through virtual reality-based cognitive remediation: Results of a feasibility randomized clinical trial. J. Clin. Med. 2023, 12, 2142. [Google Scholar] [CrossRef] [PubMed]
- Cangas, A.J.; Sánchez-Lozano, I.; Aguilar-Parra, J.M.; Trigueros, R. Combination of a serious game application and direct contact with mental health patients. Int. J. Ment. Health Addict. 2022, 20, 3274–3284. [Google Scholar] [CrossRef]
- Butler, O.; Herr, K.; Willmund, G.; Gallinat, J.; Kühn, S.; Zimmermann, P. Trauma, treatment and Tetris: Video gaming increases hippocampal volume in male patients with combat-related posttraumatic stress disorder. J. Psychiatry Neurosci. 2020, 45, 279–287. [Google Scholar] [CrossRef]
- Asnaani, A.; Narine, K.; Suzuki, N.; Yeh, R.; Zang, Y.; Schwartz, B.; Mannarino, A.; Cohen, J.; Foa, E.B. An innovative mobile game for screening of pediatric PTSD: A study in primary care settings. J. Child Adolesc. Trauma 2021, 14, 357–366. [Google Scholar] [CrossRef]
- Chien, T.Y.; Chern, J.S.; Wang, S.P.; Yang, Y. Effects of multitask training on cognition and motor control in people with schizophrenia spectrum disorders. PLoS ONE 2022, 17, e0264745. [Google Scholar] [CrossRef] [PubMed]
- Bang-Kittilsen, G.; Egeland, J.; Holmen, T.L.; Bigseth, T.T.; Andersen, E.; Mordal, J.; Ulleberg, P.; Engh, J.A. High-intensity interval training and active video gaming improve neurocognition in schizophrenia: A randomized controlled trial. Eur. Arch. Psychiatry Clin. Neurosci. 2021, 271, 339–353. [Google Scholar] [CrossRef]
- Chang, Y.H.; Chang, K.C.; Hou, W.L.; Lin, C.Y.; Griffiths, M.D. Internet gaming as a coping method among schizophrenic patients facing psychological distress. J. Behav. Addict. 2021, 9, 1022–1031. [Google Scholar] [CrossRef] [PubMed]
- Nicolaou, P.; Merwin, R.M.; Karekla, M. Acceptability and feasibility of a gamified digital eating disorder early-intervention program (AcceptME) based on Acceptance and Commitment Therapy (ACT). J. Context. Behav. Sci. 2022, 25, 26–34. [Google Scholar] [CrossRef]
- Karekla, M.; Nicolaou, P.; Merwin, R. Randomized clinical trial evaluating a digital gamified Acceptance and Commitment early intervention program for individuals at high-risk for eating disorders. J. Clin. Med. 2022, 11, 1775. [Google Scholar] [CrossRef] [PubMed]
- Stone, B.G.; Mills, K.A.; Saggers, B. Online multiplayer games for the social interactions of children with autism spectrum disorder: A resource for inclusive education. Int. J. Incl. Educ. 2019, 23, 209–228. [Google Scholar] [CrossRef]
- Davis, K.; Iosif, A.M.; Nordahl, C.W.; Solomon, M.; Krug, M.K. Video game use, aggression, and social impairment in adolescents with autism spectrum disorder. J. Autism Dev. Disord. 2023, 53, 3567–3580. [Google Scholar] [CrossRef] [PubMed]
- Vona, F.; Silleresi, S.; Beccaluva, E.; Garzotto, F. Social matchup: Collaborative games in wearable virtual reality for persons with neurodevelopmental disorders. In Proceedings of the Joint International Conference on Serious Games, Dublin, Ireland, 26–27 October 2020; Springer: Berlin/Heidelberg, Germany, 2020; pp. 49–65. [Google Scholar]
- Ikezawa, N.; Yoshihara, R.; Kitamura, M.; Osumi, A.; Kanejima, Y.; Ishihara, K.; Izawa, K.P. Web-based exercise interventions for children with neurodevelopmental disorders. Pediatr. Rep. 2023, 15, 119–128. [Google Scholar] [CrossRef]
- Serrano-Barroso, A.; Vargas, J.P.; Diaz, E.; Gómez-González, I.M.; Ruiz, G.; López, J.C. A Videogame as a Tool for Clinical Screening of Possible Vulnerability to Impulsivity and Attention Disturbances in Children. Children 2022, 9, 1652. [Google Scholar] [CrossRef]
- Spitale, M.; Gelsomini, M.; Beccaluva, E.; Viola, L.; Garzotto, F. Meeting the needs of people with neuro-developmental disorder through a phygital approach. In Proceedings of the 13th Biannual Conference of the Italian SIGCHI Chapter: Designing the Next Interaction, Padua, Italy, 23–25 September 2019; pp. 1–10. [Google Scholar]
- Ghosh, S. Inner Light: Embodied Meditation on Light Using EEG-Neurofeedback in Virtual Reality. Ph.D. Thesis, New York University Tandon School of Engineering, Brooklyn, NY, USA, 2022. [Google Scholar]
Disclaimer/Publisher’s Note: The statements, opinions and data contained in all publications are solely those of the individual author(s) and contributor(s) and not of MDPI and/or the editor(s). MDPI and/or the editor(s) disclaim responsibility for any injury to people or property resulting from any ideas, methods, instructions or products referred to in the content. |
© 2024 by the authors. Licensee MDPI, Basel, Switzerland. This article is an open access article distributed under the terms and conditions of the Creative Commons Attribution (CC BY) license (https://creativecommons.org/licenses/by/4.0/).















