Next Article in Journal
n77 Radio Frequency Power Amplifier Module for 5G New-Radio High-Power User Equipment Mobile Handset Applications
Next Article in Special Issue
A High-Precision Fall Detection Model Based on Dynamic Convolution in Complex Scenes
Previous Article in Journal
Method of Multi-Energy Complementary System Participating in Auxiliary Frequency Regulation of Power Systems
Previous Article in Special Issue
MM-NeRF: Large-Scale Scene Representation with Multi-Resolution Hash Grid and Multi-View Priors Features
 
 
Font Type:
Arial Georgia Verdana
Font Size:
Aa Aa Aa
Line Spacing:
Column Width:
Background:
Article

Research on the Car Searching System in the Multi-Storey Garage with the RSSI Indoor Locating Based on Neural Network

Heilongjiang Province Key Laboratory of Laser Spectroscopy Technology and Application, Harbin University of Science and Technology, Harbin 150080, China
*
Author to whom correspondence should be addressed.
Electronics 2024, 13(5), 907; https://doi.org/10.3390/electronics13050907
Submission received: 30 December 2023 / Revised: 18 February 2024 / Accepted: 20 February 2024 / Published: 27 February 2024
(This article belongs to the Special Issue Advances in Computer Vision and Deep Learning and Its Applications)

Abstract

To solve the problem of reverse car searching in intelligent multi-story garages or parking lots, the reverse car searching method based on the intelligent garage of the PC client and mobile client APP was studied, and the interface design and function development of the system’s PC and mobile client APP were carried out. YOLOv5 network and LPRNet network were used for license plate location and recognition to realize parking and entry detection. The indoor pedestrian location method based on RSSI fingerprint signal fusion BPNet network and KNN algorithm was studied, and the location accuracy within 2.5 m was found to be 100%. The research on the A* algorithm based on spatial accessibility was conducted to realize the reverse car search function. The research results indicate that the guidance of the vehicle finding path can be completed while the number of invalid search nodes for the example maps was reduced by more than 55.0%, and the operating efficiency of the algorithm increased to 28.5%.

1. Introduction

In the 21st century, as the most important mode of travel in modern society, the automobile has brought many conveniences to people’s lives in the aspect of dynamic traffic. Resulting problems are issues of automation and intelligent updates during vehicle parking management in urban static traffic management [1,2,3]. In the development of automatic measuring technology and intelligent controlling algorithms of parking management [4,5,6], due to indoor positioning of GPS signals not being applied, the bottleneck is the problem of accurate location within the garage or indoor parking lots [7,8], the setting up and updating of indoor maps [9], the path optimization algorithm [10], and other key issues [11] in parking guidance and reverse car searching. Therefore, this is one of the positive means and practical technical problems to be solved in the field of measurement and control management for static traffic to explore the reverse car searching technology of intelligent parking garages.
With the rapid development of computer vision, measurement and control technology, and embedded technology, the measurement and control mode of garage management is constantly being updated, society-wide demand of users for parking guidance and reverse car searching functions continue to rise for large and medium-sized garages or parking lots. In this research background, to meet social needs, it is of great practical significance to promote the development of static traffic automation to study vehicle access intelligent management and control technology in time [12].
Take China, for example, according to the latest statistics released by the 2023 Police Department [13], by the end of September, the total number of Chinese automobiles in 2023 had exceeded 430 million. The number of people who own cars had passed 520 million, with drivers accounting for 480 million. Nationwide, there are more than 2 million cars within 43 cities, while there are more than 3 million within 25 cities. Car ownership in booming cities such as Beijing has topped 6 million [14]. However, with the rapid growth of commercial vehicles and passenger vehicles, the pressure of motor vehicle parking management is gradually rising. The increase in the number and scale of parking lots is to ease the parking problem; the accompanying problem is that it is difficult to find a car in a large or medium-sized multi-story garage all having a similar structure and passageways [15,16]. At the same time, due to the intelligent management level being low in current large- or medium-sized garages, it might cause users to wander around in parking lots with hundreds or thousands of parking spaces, wasting the valuable time of car owners, and perhaps cause hidden dangers to traffic safety in the garage or indoor parking lots [17].
Therefore, in areas such as hospitals, supermarkets, and shopping centers, where there is a higher frequency and density of population movement, integrated services such as convenient parking guidance and reverse car searching are provided. While meeting the needs for convenient transportation, they are important means to increase the passenger flow and improve the satisfaction degree, and has reached consensus in many countries of the worldwide [18]. At present, the possibility can be provided of realizing automation and intelligence management for parking lots within garages following the fast development of machine learning, big data, image recognition, edge computing, and other technologies [19,20]. Nowadays, parking guidance and automatic charge management have been realized to a certain extent for automatic parking management systems, but the reverse car searching system has not been popularized in most garages. In the problem of finding a car with the reverse car searching system, there are still some technical problems to be improved such as vehicle identification, indoor location, path planning, and software development, etc. To explore the indoor location technology and path planning algorithm for management of large- or medium-sized multi-story parking lots, to design a reverse car searching system based software service, simple and, easy to operate, are effective ways to fill up the gap of people’s demand for car services in the Parking Guidance and Information System (PGIS) [21]. Therefore, this paper focuses on system design, user locating in indoor parking lots within a garage, map setting, the route optimization algorithm, and other linking problems, as well as the design of an applicable intelligent garage reverse car searching system, to overcome the weak condition restriction of the GPS signal in large- or medium-sized or underground parking scenarios, in order to meet the needs of car owners for parking in garages and finding intelligent guidance.

2. Scheme Design

The schematic diagram of the car searching system in the multi-story garage is shown in Figure 1.
The reverse car searching system was improved based on the existing intelligent parking management system [22]. The image captured by the surveillance camera is stored in the local video storage device of the garage, and the license plate image is uploaded to the central server of the reverse car searching system for recognition.
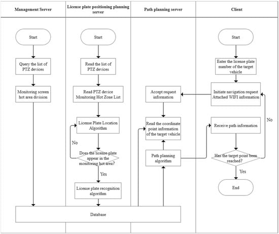
The user terminal processing logic diagram is shown in Figure 2. The PTZ (Pan Tilt Zoom Camera, Model: DS-2DE3Q122MY-T/GLSE, Hikvision, Hangzhou, China) device is used to monitor the parking space in the garages in real-time, and the monitoring video images are uploaded to the local server for storage and reported to the system center server for vehicle data processing.
When the server recognizes the status update of the vehicle entry, it updates the binding status of the vehicle license plate information and the parking space in the database. When the user enters the target vehicle information in the car search terminal, the user initiates a data retrieval request to the server to query the coordinate information of the parking space of the vehicle. At the same time, the terminal sends the WIFI signal source information within range to the server, and uses the RSSI fingerprint information for positioning [23,24]. The point information of the client and the target parking space is planned [25,26], the optimal path information is returned to the client, and the data are refreshed in real-time to achieve the effect of real-time positioning.

3. Method Research

The multi-story parking lot of a large- and medium-sized underground garage was selected as a subject to study the intelligent reverse car searching methods. The key technologies to be solved include parking location detection [27], license plate image location [28,29], license plate recognition [30], indoor location [31,32,33,34], indoor mapping simulation [35], path planning [36], etc.

3.1. Parking Vehicle Detection and Identification Module

The module consists of hardware parts such as a camera and power supply. The algorithm processes the parking monitoring data collected by the hardware, locates the license plate information by using the YOLOv5 algorithm, and obtains the license plate location information from the video images of the camera. According to the binding information between the camera and the parking space recorded in the database, the point range of the hot spot area is obtained, and whether there is a vehicle parked in the hot spot area of the parking space is determined in the monitoring image of the camera. LPRnet is used to identify the license plate of parked vehicles and write the license plate information into the database for license plate parking space binding [37,38,39].

3.1.1. YOLOv5 Network

The license plate location algorithm uses the YOLOv5 algorithm, which has the advantages of high recognition accuracy and fast response speed. Its principle structure diagram is shown in Figure 3.
YOLOv5 is a bottleneck composed of Focus, bottleneck, bottleneck CSP, and SPP.
The Focus layer is similar to the pass through layer of YOLOv3, converting information from width and length to channel dimensions, and then separating different features by convolution. The Focus layer is used for downsampling (downsampling in neural networks is mainly used to reduce the number of parameters, reduce the dimension, and increase local sensitivity). Compared with the convolution layer and pooling layer whose step size is less than 2, the Focus layer can effectively reduce the information loss caused by subsampling and reduce the calculation amount.
The structure of the bottleneck identifies the features of the image through 1 × 1 and 3 × 3 convolution, where the convolution process first halves and then doubles the number of channels. Therefore, the number of channels does not change before and after the Bottleneck module is passed.
On the input side, YOLOv5 did not change much compared with YOLOv4, and Mosaic data enhancement was used in both cases. Mosaic was proposed in 2019, and the data enhancement method of CutMix was used to improve it. The previous two images were randomly cut, combined, and assembled into four images. In this way, many data containing small targets are obtained which enrich the data set, and improve the detection ability of small targets.

3.1.2. License Plate Correction Module Design

After passing the YOLOv7 target detection network, the four vertex coordinates of the license plate are obtained. To obtain a more accurate license plate image, it is necessary to use perspective transformation for processing. Perspective transformation, also known as projection mapping, works by remapping an image onto another visual plane, as shown in Figure 4.
Perspective transformation can convert a rectangle into any quadrilateral, or convert any quadrilateral into a rectangle. Perspective transformation is crucial for obtaining accurate license plate images. This process involves remapping an image onto another visual plane, which is essential for license plate recognition systems [40]. The calculation procedure can be referred to as in Formula (1):
x ,   y ,   w = u ,   v ,   w a 11 a 12 a 13 a 21 a 22 a 23 a 31 a 32 a 33
Perspective transformation before and after the relationship between the angular point hypothesis is as follows: ( 0,0 ) ( x 0 , y 0 ) , ( 1,0 ) ( x 1 , y 1 ) , ( 1,1 ) ( x 2 , y 2 ) , ( 0,1 ) ( x 3 , y 3 ) . The transformation matrix is derived as shown in Formula (2):
x 0 = a 31 x 1 = a 11 + a 31 a 13 x 2 x 2 = a 11 + a 21 a 13 x 2 a 23 x 2 x 3 = a 21 + a 21 a 23 x 3 y 0 = a 32 y 1 = a 12 + a 32 a 13 y 1 y 2 = a 12 + a 22 + a 32 a 23 y 2 a 23 y 2 y 3 = a 22 + a 32 a 23 y 3
According to perspective transformation, the rotationally distorted image is corrected to the front-facing image after perspective transformation, as shown in Figure 5.
According to the result of the correction, perspective transformation can effectively correct the image. The corrected license plate image provides input for subsequent character recognition.

3.1.3. Design of License Plate Recognition Module

LPRnet is an end-to-end LPR (license plate recognition) algorithm without pre-segmentation of characters, demonstrating effectiveness in complex scenarios, such as recognizing Chinese license plates, a testament to the advancements in deep learning applied to computer vision tasks [41]. Convolutional neural networks emphasize their effectiveness and advantages in computer vision tasks such as image classification, object detection, and semantic segmentation.
The LPRnet architecture does not use an RNN real-time recognition system, and the lightweight LPRnet network still has better performance when detecting relatively complex Chinese license plates. The LPRnet backbone network receives the rawest RGB image as input and computes the spatial distribution of a large number of functions. The wide convolution (1 × 13 convolution core) replaces the LSTM-based RNN neural network with a context structure of local characters, thereby removing the reliance on RNNS. The output of a subnetwork can be viewed as a sequence with probabilities representing the likelihood of corresponding characters, the length of which is only equal to the width of the input image. Since the decoder output does not correspond to the length of the target sequence, a CTC loss function is introduced without the need for segmented end-to-end training. The CTC loss function is a widely used method to solve inconsistencies between input and output sequences.
A raw RGB image is an RGB image with a source network that is used as input to a CNN and to extract image features. The context-associated 1 × 13 is used to connect the kernel instead of LSTM-based RNNS. The output of the backbone subnet can be a sequence representing the corresponding character probabilities, the length of which is related to the width of the input image. Because the network output code is not equal to the length of the license plate, this experiment adopts the CTC loss method for end-to-end training. In addition, CTC converts the probability of each time step into the output probability.

3.1.4. Model Results and Analysis

The positioning results of the license plate using the YOLOv5 model for the video image are shown in Figure 6.
The main parameters of theLPRnet network model are shown in Table 1. It is run on Windows of the LPRnet model, with an CPU of Intel(R) Core™ i5-12490F, GPU of the GTX3060Ti, and Python version 3.9.
The recognition results using the LPRNet model are shown in Figure 7.

3.2. Indoor Positioning Service Module

In the study, an indoor location method based on RSSI fingerprint identification technology was chosen to locate car-seeking users in the parking lot [42]. A simulated underground parking lot is selected to draw and simulate a map under the off-line conditions. By collecting off-line WIFI fingerprint data and using the BP neural network-based depth learning method for location regression prediction, the position information of floor and plane coordinates can be obtained [43]. Then, the KNN nearest neighbor location algorithm [44] is used to locate K known data points near BP neural network prediction points.

3.2.1. WIFI Fingerprint Database Positioning Technology

The WIFI fingerprint positioning technology is an effective method for indoor positioning in complex garage layouts, leveraging RSSI values for precise location mapping [45,46]. The layout of the indoor garages is complicated. With the different settings of the spatial facilities of the building structure, various physical environmental factors have an impact on the RSSI value during the WIFI signal propagation. Therefore, in the same space, each RSSI value of each location is different, and the location fingerprint positioning method takes advantage of this feature to use each different RSSI value of each location to represent the RSSI database of different locations, which is divided into offline stage and online stage according to the operating mechanism [47].
(1)
Off-line phase
The indoor environment is divided into small areas of the same shape and size, and RSSI data information received by the AP nodes in each small area and the location coordinates of samples located in the small area are collected. Then all indoor location sample points are collected to build the location fingerprint database of sample data.
(2)
On-line phase
In the study, after obtaining the unknown sample information, RSSI data transmitted by all AP nodes in the room are collected in real-time, and the location coordinates located in the small area are matched with the location fingerprint data generated in the offline stage for fingerprint positioning. The location area and its coordinates are obtained through data comparison.
The KNN algorithm has a good positioning effect for indoor positioning, but the accuracy of this algorithm strongly depends on the density of the sampling points. To reduce the difficulty of RSSI fingerprint sampling in large-scale garages, BP neural network was introduced in this study to reduce the cost of the offline RSSI fingerprint sampling process.
The operation diagram of the RSSI fingerprint positioning module is shown in Figure 8.

3.2.2. BP Neural Network

The BP neural network, a multi-layer feedforward network, is integral in optimizing the indoor positioning process, contributing to more efficient and accurate location determination [48,49,50].
(1)
Network structure and principle
In forward propagation, the input information passes through the input layer through the hidden layer, and is processed layer by layer and transmitted to the output layer. The loss function in the forward propagation process is passed into the backpropagation process, and the partial derivative of the loss function concerning the weight of each neuron is obtained layer by layer, which is used as the gradient of the objective function concerning the weight. According to this calculated gradient, the weights are modified, and the learning of the network is completed in the process of weight modification. When the error reaches the expected value, the network learning ends, and the network structure is shown in Figure 9.
(2)
Model hyperparameters
The neural network uses layers composed of mathematical structures, and each layer has many units, which are simulated biological neurons, and each neuron is connected. The number of hidden layers of the neural network model is three, and the number of neurons in each layer is 96, 256, and 512. In the hidden layer, the ReLU function is used as the activation function. The epoch is set to 8000 in the study. The model parameters are shown in Table 2.

3.2.3. KNN Algorithm

When a new wireless signal strength x appears (x is not in the fingerprint database) during the operation of the car searching system, it is not feasible to match the location of the wireless signal strength x only by relying on the fingerprint database. The KNN proximity algorithm is used to compare x in the fingerprint database with the filter items that meet the conditions, i.e., data in the circle domain within a certain limited range, and then the K adjacent nodes that are closest to x are obtained, as shown in Figure 10. The K adjacent nodes are located by the weighted average method [51].
In Figure 10, the symbols with different colors are represented the different match results in the fingerprint database using the KNN adjacent nodes. The points within the red circle represent the results closest to x, that x is the wireless signal strength.

3.2.4. Simulation Map Generation

In the study, the plane layout of the three-story example garage is shown in Figure 10. The actual map size is 80 m × 60 m, and the comparison scale is 1:850. There are 150 standard parking spaces of 2.5 m × 5.0 m in the garage, and there are four walking stairways, one driving exit, three sides of interference signal wall, and two elevator shafts. Among them, WIFI through the wall will cause 15% signal attenuation, and around the strong magnetic field will cause about 30% signal attenuation. According to the above conditions, the WIFI signal source location is arranged, and to ensure the relative accuracy of positioning, a WIFI signal transmitter is arranged every 10 m on the map. According to the WIFI signal attenuation formula, RSSI information of WIFI signal strength at every 5 m interval in the garage is calculated, and the calculation formula is shown in Formula (3):
R S S I = A + 10 n log 10 d
In the above equation, A is the signal strength at a distance of 1 m from the transmitting end, n is the environmental attenuation factor, d is the distance between the transmitting end and the receiving end, and RSSI is the WIFI signal strength value.
The three-dimensional effect of the three-layer map used in the study is shown in Figure 11.

3.2.5. Simulation Result and Analysis

Python language was used to conduct algorithm programming and prediction on the simulation map, and the prediction results were obtained as shown in Figure 12.
The relationship between prediction error and accuracy of global map points is shown in Figure 13. From Figure 13, it can be seen that when the allowable error is 2.5 m, the predicted positioning accuracy is close to 100%.

3.3. Path Planning Service Module

To design the path planning method followed by users’ needs, it is necessary to consider the standardization of parking space characteristics and the subjective initiative of users. Considering that the A* algorithm in the previous scheme of the research group has some invalid search behavior, and is inspired by the Chebyshev distance, Euclid distance, and Manhattan distance, the A* algorithm is improved based on the spatial accessibility of car-seeking users. By improving the A* path planning method, invalid search behavior may be abandoned, which forces the A* algorithm to approach the endpoint of the target, thus improving the efficiency of the algorithm.

3.3.1. Improved A* Algorithm

The traditional breadth-first algorithm in the path planning problem is based on two-dimensional coordinates, each time to point up, down, left, and right in four directions of traversal search, until the endpoint is found. Because people can travel in a diagonal direction, the eight squares of the current point are searched for. In the worst case, the algorithm needs to traverse all the points on the whole map, which greatly reduces the efficiency of the search. The A* algorithm introduces the concept of cost, and the total cost of the actual search point is composed of two parts, namely, the estimated cost and the current point cost. The current cost is the actual search distance from the starting point to the current point, while the estimated cost is the Manhattan distance. When the search node generates results with the total cost during the search process, the direction with the minimum total cost is always chosen to search until the search reaches the endpoint, in which case the search efficiency of the algorithm is greatly improved [52,53].
However, the A* algorithm still has many invalid search ranges in the parking lot or garage scene with a large number of semi-closed spaces. In the following, a typical 35 × 35 network topology legend is set to discuss the solution to the problem. In the 2D planar map of size 35 × 35 in Figure 14, green grids are all invalid search paths, and for the case in Figure 14, it can be explained that the improved A* algorithm is based on spatial reachability.
In Figure 14, the green invalid search area in the invalid search space is called the semi-closed structure space. When there is a semi-closed interface in the two-dimensional space formed by the point and the end point of the search neighborhood, the nodes in the semi-closed structure are marked as unreachable points.
The inaccessible point is defined as whether there is an inaccessible building or another non-passable road, that divides the rectangular area into at least two parts with the target point and the current node as the vertices, and the target point and the current point belonging to different areas, as shown in Figure 15.
In Figure 15, in the process of searching from the starting point (22, 5) to the target point (13, 32), the neighborhood passing point (17, 11) of a certain point in the rectangular area formed by the neighborhood passing point and the target point, there is a building wall, (13, 19) to (17, 19), to divide the rectangular area into left and right parts. The neighborhood pass points (17, 11) and the target points (13, 32) are divided into two unconnected areas in the rectangular area, then the spatial accessibility of the pass points in the rectangular area is updated and marked as unreachable, that is, the light green nodes in Figure 15.
The process, after introducing unreachable nodes into the A* algorithm, is shown in Figure 16.

3.3.2. The Correction of Path

The sliding window is a kind of double pointer algorithm; the basic idea is to maintain a window, and then traverse the elements from front to back for calculation. The sliding window algorithm is shown in Figure 17.
In Figure 17, it represents the sliding window of the pink rectangle region during execution of the algorithm for the correction of path.
In the sliding window algorithm, a series of judgment conditions are selected to optimize the A* algorithm results. The judgment logic in the algorithm is as follows.
  • Initialize the window with length 1 and contain only the first node in the A* result path.
  • In the current window, whether there is an element with the same horizontal and vertical coordinates as the first element in the window.
  • If so, whether the nodes between two nodes with equal horizontal and vertical coordinates are all reachable.
    (1)
    If all can be reached, update the result path in the window according to the straight line on the left of the horizontal and vertical, move the position of the window, and take the rightmost position of the current window as the starting position of the next window
    (2)
    If an unreachable point exists, maintain the original path and go to Step 4.
  • If no, expand the window backward and repeat steps 2 and 3.
  • When the starting node of the sliding window is the end point of the A* algorithm, the algorithm is cut off and the path update is completed.

3.3.3. Simulation Results

In this study, two groups of network topology maps with different sizes were selected for simulation experiments. For a 2D planar map of size 35 × 35 in Figure 18, and a 2D planar map of size 41 × 50 in Figure 19, the 8-direction neighborhood search A* algorithm with better performance Manhattan distance formula as the heuristic function is compared before and after the improved scheme based on spatial accessibility. The results are shown separately in Figure 18 and Figure 19.
It can be seen that in Figure 18 and Figure 19, the blue area in the algorithm search process is significantly reduced, and the yellow final output path is more consistent with the logic of pedestrian walking. In terms of the result performance of the algorithm, the improved A* algorithm combined with the sliding window correction greatly reduces the invalid search area, and the optimal path is finally shorter.
The data description of the algorithm evaluation indexes is shown in Table 3 and Table 4. In Table 3 and Table 4, the results are separately the average of three experiments performed.
As can be seen from the results in Table 3, before and after using the improved A* algorithm for the map of 35 × 35 size, the size of the searching space for invalid nodes was reduced by 55.0%, and the operation efficiency was improved by 28.5%. It can also be seen from the results in Table 4, that before and after using the improved A* algorithm for the map of 40 × 51 size, the size of the searching space for invalid nodes was reduced by 67.0%, and the operation efficiency was improved by 24.5%.
The experimental and analytical results show that the improved A* algorithm based on reachability is feasible in the path planning of the reverse car-seeking system.

4. System Design

The design and implementation of an intelligent reverse car-seeking system include three parts: Web management, PC client, and App Mobile. Web management is mainly responsible for the generation of parking lot maps and the binding of monitoring equipment and parking spaces. As a fixed navigation device in the parking lot, the PC terminal provides users with the function of finding a car at a fixed location. The mobile side is embodied in the App phone application, which supports the user to locate the indoor parking lot through the WIFI function module, by inputting the vehicle information to look for, such as the license plate number, the parking space number, etc., and complete the route guidance, with real-time location update and route planning adjustment function.

4.1. Management Side Design

The design of car searching Web management is based on a web browser, with HTML, CSS, and JS as the front-end basic language, using VUE. JS Progressive JavaScript framework provides a declarative, component-based programming model for performing efficient user interface development.
The main functions of the intelligent reverse car search system management end include the following: editing garage maps, inputting monitoring equipment, and binding monitoring equipment to parking spaces. The above functions correspond to different pages on the management end, and the page design is shown in Figure 20, Figure 21, Figure 22 and Figure 23.
The parking lot model map is a proportional parking lot map with vector coordinates. It is the foundation of the following indoor location and reverse car searching to realize the function of path planning. The standard parking model map should scale the real map to the same scale, and the scale function is the requirement of measuring the map’s precision.
To make the map model general, the elevator well, walking ladder, column, wall, etc., which are set in the example parking lot as shown in Figure 20, need to be represented in the model in proportion.
The relationship between different floors of the parking lot is related by the passage such as the stairs, and the relationship between the stairs is added or removed by the Add function key in the relation menu in Figure 21.
In the reverse car searching system, the acquisition of BIT information depends on the monitoring equipment. Considering the improvement of the indoor parking lot, the existing equipment is compatible, and the deployment cost is minimized. In the binding, the spot area of the parking space in the image of the monitoring device area is identified. According to the corresponding example of the garage situation, here, the optimal ratio is set to 1:3 in the software development. The sketch of the image acquisition equipment and parking space binding module is shown in Figure 22.
In Figure 22, in the image acquisition device screen, the box selects the specified quadrilateral area as the parking space monitoring area. Under the condition that the ratio of collecting equipment and parking space is 1:3, a maximum of four areas can be generated. After binding the image acquisition equipment and parking space relationship are listed as shown in Figure 23.
In Figure 23, when the license plate information appears in the image area, the license plate information recognition service is called, and the vehicle information is bound to the parking space and uploaded to the database.

4.2. Client Side Design

The PC client software system of an intelligent reverse car search system mainly involves the query interface, search result interface, and path navigation interface. Query interface users can choose license plate search or parking spot search according to their own needs. According to the different input information of the user, the MySQL database query language is used reasonably to speed up the data processing process, the data processing is carried out in the server, the queried vehicle information is displayed on the result interface, and the relevant path guidance interface is designed to facilitate the user’s reverse car search requirements. The overall operation flow of the PC client is shown in Figure 24.

4.2.1. PC-Client Design

Note The PC-client is a fixed PC installation device. Therefore, one only needs to record the actual IP address of the current PC to plan paths. Since the fixed position cannot be updated with the user’s movement, you need to add the download and guide of the mobile APP on the PC client to guide the user to use the mobile APP for real-time positioning and navigation while traveling. PC-client design takes into account the needs of users looking for cars, divided into two schemes according to license plate positioning and according to parking space positioning. The page to achieve license plate input, parking space input search, parking information display, and other functions is shown in Figure 25, Figure 26 and Figure 27 which show the content on the page.
In Figure 27, it represents the parking space of the orange rectangular block, and it represent the car searching path of the blue line.

4.2.2. Mobile Design

The interface design of the mobile App is shown in Figure 28.
The mobile App interface is mainly divided into the car search function and the “Mine” account setting function. The search method is divided into license plate search and parking space search. In the design, the incorrect license plate input or the current search license plate that is not in the current garage is fully considered, and the user can be supported to search through the parking number when the user knows the parking number.
The mobile App interface design is shown in Figure 29, Figure 30, Figure 31, Figure 32 and Figure 33. After debugging and running, the corresponding basic functions can be realized.
In Figure 32, it represents the current position of the user of the orange point, it represent the optimal path of the blue line, and it represents the destination parking space of the red rectangular block.

5. Conclusions

In this paper, a reverse search method for the multi-story intelligent parking lot of a garage was presented with the implementation scheme. Vehicle parking location detection, license plate image recognition, pedestrian indoor positioning, and path planning algorithms were researched. In connection with the above, an intelligent reverse car searching system was designed, which provides Web-site management, fixed-point use in the parking lot of PC clients, and real-time location function of App mobile clients.
In the detection phase, through the building of the Yolov7 target detection network, the function of parking position detection was realized. The experimental results show that the detection accuracy of three-target or four-target license plate images is about 98.80%. On this basis, the LPRnet network can be used to recognize the license plate of the vehicle in the parking space. To improve the recognition accuracy of the network model, a 3D perspective transform was introduced to correct the rotation of the input image. Experimental results on the CCPD dataset demonstrate the competitive performance of our method. The overall recognition accuracy achieved 99.75%, with also good generalization ability for the dark, remote, and spatial rotation distortion license plate data sets.
In the indoor location phase, based on RSSI fingerprint database location technology of the WIFI signal source, the BPnet network was used to carry out regression prediction, increase the running speed of KNN nearest neighbor location algorithm, and revolve the strong dependence problem of the WIFI fingerprint database data acquisition accuracy for the KNN network during the off-line stage. The accuracy of the final model is about 100% under the allowable error of 2.5 m.
In the path planning phase, based on the A* algorithm and spatial accessibility, the algorithm was further improved to solve the problem that the A* algorithm produces a large number of meaningless nodes in the process of finding a path. The result of Python simulation shows that the improved A* algorithm based on spatial accessibility reduces the range of searching nodes by more than 55.0%, and improves the running speed to 28.5% compared with the A* algorithm.
In the system design phase, an intelligent reverse car searching system based on Web management, PC client, and App client was designed. In the design, the management of parking space, the management of monitoring equipment, the binding of the relationship between monitoring equipment and parking space, generating a module of a parking map, and the binding module of floor relationship were considered, and the client PC and APP car searching function design were completed.
This paper involved the study of the indoor pedestrian location method based on RSSI fingerprint; it combined the BPNet network with the KNN network; and proposed an improved A* path planning algorithm based on spatial accessibility. It is of positive practical significance for research methods to realize car searching guidance in intelligent garage management. The design scheme of the car searching management system proposed in this paper is easy to implement and has scalability. It can meet the market’s requirements for practicality and low cost of smart parking. The research work of this paper can provide a software deployment scheme for the construction of static traffic management. However, the location accuracy of the indoor positioning methods proposed in this paper needs to be further improved, and the related research will be continued in the future.

Author Contributions

Investigation, L.W.; methodology, L.W. and J.M.; validation, J.M.; writing—original draft preparation, J.M.; writing—review and editing, L.W. and Z.L.; supervision, X.Z. and X.L. All authors have read and agreed to the published version of the manuscript.

Funding

This research received no external funding.

Data Availability Statement

Data are contained within the article.

Conflicts of Interest

The authors declare no conflicts of interest.

References

  1. Ge, Y.; Yu, B. Coordinated Development of 5G Connected Vehicles and Intelligent Transportation. Constr. Sci. Technol. 2022, 1, 67–70+76. [Google Scholar] [CrossRef]
  2. Wang, Q.; Li, D. Development and future trend analysis of digital transformation for using of vehicles in life. Auto Maint. Repair 2023, 13, 1–8. [Google Scholar] [CrossRef]
  3. Jiao, J.; Yan, C.; Gou, Q.; Shi, W.; He, B.; Shang, Z. Reverse car searching system for large and medium sized parking with mode of internet and smart model. New Technol. New Prod. China 2022, 23, 22–24+35. [Google Scholar] [CrossRef]
  4. Sun, K.; Wang, H. Design of parking guidance system for large underground parking. Agric. Equip. Veh. Eng. 2021, 59, 144–147. [Google Scholar] [CrossRef]
  5. Wang, C. Talking about development of history and product technology of parking lot. China Public Secur. 2017, 1, 138–141. [Google Scholar]
  6. Zhao, H.; Ma, S.; Li, J.; Li, Y.; Xue, W. Parking guidance system and reversed car locating intelligent system in large parking lots. Mod. Archit. Electr. 2016, 7, 43–47. [Google Scholar] [CrossRef]
  7. Chen, T. Vehicle Positioning Based on Vehicle Re-Identification and Pedestrian Navigation for Reverse Vehicle Searching Systems. Master’s Thesis, Huazhong University of Science and Technology, Wuhan, China, 2022. [Google Scholar]
  8. Wang, J. Vehicle location system for indoor parking lot based on LoRa. J. Guangxi Minzu Univ. (Nat. Sci. Ed.) 2023, 29, 97–101. [Google Scholar]
  9. Yan, X. Study on Localization and Semantic Mapping Technology of Vehicle in the Indoor Parking Lot. Master’s Thesis, Chongqing University, Chongqing, China, 2021. [Google Scholar]
  10. Mao, G.; Zhang, Y.; Zhao, H. An optimal parking path planning and design for a parking lot. Value Eng. 2024, 43, 997–999. [Google Scholar]
  11. Yang, P. Car searching technology of parking lot. China Secur. Prot. 2013, 3, 46–50. [Google Scholar]
  12. Zhang, H.; Yang, B.; Dai, C.; Tian, Y.; Zhang, Y. Design and research of city-level intelligent parking management system. Intell. Build. Smart City 2024, 1, 170–172. [Google Scholar] [CrossRef]
  13. Jie, H.; Liu, K.; Zhang, H.; Xie, R.; Wu, W.; Guo, S. AODC: Automatic offline database construction for indoor localization in a hybrid UWB/Wi-Fi environment. In Proceedings of the 2020 IEEE/CIC International Conference on Communications in China (ICCC), Chongqing, China, 9–11 August 2020. [Google Scholar]
  14. Chen, W.; Ji, Z.; Xiao, H.; Wang, H. Analysis of motor vehicle ownership in China. Environ. Prot. 2017, 45, 33–34. [Google Scholar]
  15. Yin, H.; Xu, C. Design of logistics parking lot guidance system based on image recognition. China Storage Transp. 2024, 1, 182. [Google Scholar] [CrossRef]
  16. Li, X. Analysis of application strategy of automatic car finding technology in automotive intelligent network connection system. Auto Time 2023, 5, 19–21. [Google Scholar]
  17. Lin, B.; Bai, J.; Zeng, P.; Guo, K.; Zhang, T. Intelligent and benefit parking platform design based on 5G and AR technology for Fuzhou urban. Light Ind. Sci. Technol. 2023, 39, 97–100+132. [Google Scholar]
  18. Fang, Z.; Wang, J.; He, Y. Discussion on the implementation of parking and car researing guidance system. Green Constr. Intell. Build. 2014, 4, 40–46. [Google Scholar]
  19. Shin, J.-H.; Jun, H.-B.; Kim, J.-G. Dynamic control of intelligent parking guidance using neural network predictive control. J. Comput. Ind. Eng. 2018, 120, 15–30. [Google Scholar] [CrossRef]
  20. Wang, T.; Zhu, Y.; Jin, L.; Luo, C.; Chen, X.; Wu, Y.; Wang, Q.; Cai, M. Decoupled attention network for text recognition. In Proceedings of the AAAI 2020-34th AAAI Conference on Artificial Intelligence, New York, NY, USA, 7–12 February 2020. [Google Scholar]
  21. Tokuyoshi, Y.; Iwasaki, S. Development and psychometric evaluation of a Japanese version of the Personal Growth Initiative Scale-II. Jpn. J. Psychol. 2014, 85, 178–187. [Google Scholar] [CrossRef]
  22. Zhao, Y. Design of Reserve Car-Searching System and Research on Path Planning Algorithm for Large Underground Parking Lots. Master’s Thesis, Harbin University of Science and Technology, Harbin, China, 2022. [Google Scholar] [CrossRef]
  23. Biswas, D.; Barai, S.; Sau, B. New RSSI-fingerprinting-based smartphone localization system for indoor environments. Wirel. Netw. 2023, 29, 1281–1297. [Google Scholar] [CrossRef]
  24. Arigye, W.; Pu, Q.; Zhou, M.; Khalid, W.; Tahir, M.J. RSSI fingerprint height based empirical model prediction for smart indoor localization. Sensors 2022, 22, 9054. [Google Scholar] [CrossRef] [PubMed]
  25. Wang, R.; Lu, Z.; Jin, Y.; Liang, C. Application of A* algorithm in intelligent vehicle path planning. Math. Models Eng. 2022, 8, 82–90. [Google Scholar] [CrossRef]
  26. Li, Z.; Shi, R.; Zhang, Z. A new path planning method based on sparse A* algorithm with map segmentation. Trans. Inst. Meas. Control 2022, 44, 916–925. [Google Scholar]
  27. Li, X.; Meng, L.; Wang, J.; Xue, Z. Design of parking space management system of multistory parking area based on ZigBee. Comput. Digit. Eng. 2022, 50, 1624–1629. [Google Scholar] [CrossRef]
  28. Laroca, R.; Severo, E.; Zanlorensi, L.A.; Oliveira, L.S.; Gonçalves, G.R.; Schwartz, W.R.; Menotti, D. A robust real-time automatic license plate recognition based on the YOLO detector. In Proceedings of the 2018 International Joint Conference on Neural Networks (IJCNN 2018), Rio de Janeiro, Brazil, 8–13 July 2018. [Google Scholar]
  29. Chen, R.C. Automatic license plate recognition via sliding-window darknet-YOLO deep learning. Image Vis. Comput. 2019, 87, 47–56. [Google Scholar] [CrossRef]
  30. Li, H.; Wang, P.; Shen, C. Toward End-to-End car license plate detection and recognition with deep neural networks. IEEE Trans. Intell. Transp. Syst. 2019, 20, 1126–1136. [Google Scholar] [CrossRef]
  31. Zheng, A.; Qin, N. Indoor localization algorithm with dual refinement of spacial fingerprint measurement features. Chin. J. Sci. Instrum. 2023, 44, 80–89. [Google Scholar]
  32. Ghaffarian, H. Reducing search area in indoor localization applications. Wirel. Pers. Commun. 2021, 117, 1243–1258. [Google Scholar] [CrossRef]
  33. Guo, X.; Li, L.; Ansari, N.; Liao, B. Accurate WiFi localization by fusing a group of fingerprints via a global fusion profile. IEEE Trans. Veh. Technol. 2018, 67, 7314–7325. [Google Scholar] [CrossRef]
  34. Rempel, P.; Borisov, A. Local system of positioning using a WiFi network. In Proceedings of the 8th International Scientific and Practical Conference on Information and Measuring Equipment and Technologies, IME and T 2017, Tomsk, Russia, 22–25 November 2017. [Google Scholar] [CrossRef]
  35. Altahan, M.F.; Nower, M. AutoGIS processing for site selection for solar pond development as efficient water treatment plants in Egypt. Sci. Rep. 2023, 13, 17009. [Google Scholar] [CrossRef] [PubMed]
  36. Ye, X.; Zhong, H.; Deng, K. A path planning method of indoor navigation based on improved A-Star algorithm. Comput. Technol. Dev. 2022, 32, 202–206. [Google Scholar]
  37. Wang, J.; Su, Y.; Yao, J.; Liu, M.; Du, Y.; Wu, X.; Huang, L.; Zhao, M. Apple rapid recognition and processing method based on an improved version of YOLOv5. Ecol. Inform. 2023, 77, 102196. [Google Scholar] [CrossRef]
  38. Duan, Y.; Qiu, S.; Jin, W.; Lu, T.; Li, X. High-Speed rail tunnel panoramic inspection image recognition technology based on improved YOLOv5. Sensors 2023, 23, 5986. [Google Scholar] [CrossRef]
  39. Wang, Z.; Jiang, Y.; Liu, J.; Gong, S.; Yao, J.; Jiang, F. Research and implementation of Fast-LPRNet algorithm for license plate recognition. J. Electr. Comput. Eng. 2021, 2021, 8592216. [Google Scholar] [CrossRef]
  40. Shi, Y.-T.; Zhang, H.; Tao, Z.; Guo, W. License plate recognition based on YOLOv5-LPRNet. In Proceedings of the 2022 4th International Conference on Intelligent Information Processing (IIP), Guangzhou, China, 14–16 October 2022. [Google Scholar] [CrossRef]
  41. Xiao, X.; Chang, H.; Tang, K.; Zou, J.; Cai, Y. Research on license plate recognition algorithm based on YOLOv5 and LPRNet. In Proceedings of the 2023 IEEE 3rd International Conference on Software Engineering and Artificial Intelligence (SEAI), Xiamen, China, 16–18 June 2023. [Google Scholar] [CrossRef]
  42. Huang, G.; Hu, Z.; Cai, H. Wi-fi and vision integrated localization for reverse vehicle-searching in underground parking lot. In Proceedings of the 2017 4th International Conference on Transportation Information and Safety (ICTIS 2017), Banff, AB, Canada, 8–10 August 2017. [Google Scholar] [CrossRef]
  43. Tang, S.L.; Tang, H.; Guo, H. Stability evaluation of empty mine goaf based on BP neural network. J. Xi’an Univ. Sci. Technol. 2012, 32, 234–238+258. [Google Scholar]
  44. Pustokhina, I.V.; Pustokhin, D.A.; Rodrigues, J.J.; Gupta, D.; Khanna, A.; Shankar, K.; Seo, C.; Joshi, G.P. Automatic vehicle license plate recognition using optimal K-means with convolutional neural network for intelligent transportation systems. IEEE Access 2020, 8, 92907–92917. [Google Scholar] [CrossRef]
  45. Li, Y.; He, H.; Hou, F. Crowd-sourced optical indoor positioning updated by WiFi fingerprint localization. In Proceedings of the Fifteenth International Conference on Machine Vision, Rome, Italy, 18–20 November 2022. [Google Scholar] [CrossRef]
  46. Dong, Y.; Arslan, T.; Yang, Y.; Ma, Y. A WiFi fingerprint augmentation method for 3-D crowd sourced indoor positioning systems. In Proceedings of the 2022 IEEE 12th International Conference on Indoor Positioning and Indoor Navigation (IPIN), Beijing, China, 5–7 September 2022. [Google Scholar] [CrossRef]
  47. Magsino, E.; Barrameda JM, C.; Puno, A.; Ong, S.; Siapco, C.; Vibal, J. Determining commercial parking vacancies employing multiple WiFi RSSI fingerprinting method. J. Sens. Actuator Netw. 2023, 12, 22. [Google Scholar] [CrossRef]
  48. Zheng, Y.; Lv, X.; Qian, L.; Liu, X. An optimal BP neural network track prediction method based on a GA–ACO hybrid algorithm. J. Mar. Sci. Eng. 2022, 10, 1399. [Google Scholar] [CrossRef]
  49. Chen, J.; Liu, Z.; Yin, Z.; Liu, X.; Li, X.; Yin, L.; Zheng, W. Predict the effect of meteorological factors on haze using BP neural network. Urban Clim. 2023, 51, 101630. [Google Scholar] [CrossRef]
  50. Park, K.; Oh, C.; Yi, Y. BPNet: Branch-pruned Conditional Neural Network for Systematic Time-accuracy Tradeoff. In Proceedings of the 2020 57th ACM/IEEE Design Automation Conference (DAC), San Francisco, CA, USA, 20–24 July 2020. [Google Scholar] [CrossRef]
  51. Zhu, X. Indoor localization based on optimized KNN. Netw. Commun. Technol. 2020, 5, 34–39. [Google Scholar] [CrossRef]
  52. Mac, T.T.; Copot, C.; Tran, D.T.; De Keyser, R. Heuristic approaches in robot path planning: A survey. Robot. Auton. Syst. 2016, 86, 13–28. [Google Scholar] [CrossRef]
  53. Shen, K.; You, Z.; Liu, Y. A multi-scene adaptive A* algorithm based on fitting-first search. Comput. Eng. Sci. 2024, 46, 142–149. [Google Scholar]
Figure 1. The schematic diagram of the car searching system.
Figure 1. The schematic diagram of the car searching system.
Electronics 13 00907 g001
Figure 2. The processing logic diagram of the user terminal.
Figure 2. The processing logic diagram of the user terminal.
Electronics 13 00907 g002
Figure 3. Schematic structure diagram of the YOLOv5 algorithm.
Figure 3. Schematic structure diagram of the YOLOv5 algorithm.
Electronics 13 00907 g003
Figure 4. Perspective transformation diagram.
Figure 4. Perspective transformation diagram.
Electronics 13 00907 g004
Figure 5. The image is changed by perspective transformation.
Figure 5. The image is changed by perspective transformation.
Electronics 13 00907 g005
Figure 6. The positioning results of the license plate using the YOLOv5 model.
Figure 6. The positioning results of the license plate using the YOLOv5 model.
Electronics 13 00907 g006
Figure 7. The recognition results of the LPRNet model.
Figure 7. The recognition results of the LPRNet model.
Electronics 13 00907 g007
Figure 8. Flowchart of the indoor positioning algorithm.
Figure 8. Flowchart of the indoor positioning algorithm.
Electronics 13 00907 g008
Figure 9. Structure of the BP neural network.
Figure 9. Structure of the BP neural network.
Electronics 13 00907 g009
Figure 10. Design diagram of the KNN algorithm.
Figure 10. Design diagram of the KNN algorithm.
Electronics 13 00907 g010
Figure 11. Three-dimensional map of the three-story garage.
Figure 11. Three-dimensional map of the three-story garage.
Electronics 13 00907 g011
Figure 12. The prediction results of the RSSI fingerprint database location.
Figure 12. The prediction results of the RSSI fingerprint database location.
Electronics 13 00907 g012
Figure 13. The relationship between prediction distance error and accuracy.
Figure 13. The relationship between prediction distance error and accuracy.
Electronics 13 00907 g013
Figure 14. Invalid space-searching diagram.
Figure 14. Invalid space-searching diagram.
Electronics 13 00907 g014
Figure 15. Inaccessible area diagram.
Figure 15. Inaccessible area diagram.
Electronics 13 00907 g015
Figure 16. Flowchart of improved A* algorithm.
Figure 16. Flowchart of improved A* algorithm.
Electronics 13 00907 g016
Figure 17. Schematic diagram of sliding window algorithm.
Figure 17. Schematic diagram of sliding window algorithm.
Electronics 13 00907 g017
Figure 18. Results before and after using the improved A* algorithm for the map of 35 × 35 size.
Figure 18. Results before and after using the improved A* algorithm for the map of 35 × 35 size.
Electronics 13 00907 g018
Figure 19. Results before and after using the improved A* algorithm for the map of 40 × 51 size.
Figure 19. Results before and after using the improved A* algorithm for the map of 40 × 51 size.
Electronics 13 00907 g019
Figure 20. Editing page of the map on the admin side.
Figure 20. Editing page of the map on the admin side.
Electronics 13 00907 g020
Figure 21. Associated page of the stair.
Figure 21. Associated page of the stair.
Electronics 13 00907 g021
Figure 22. The binding page of the monitoring device and parking space.
Figure 22. The binding page of the monitoring device and parking space.
Electronics 13 00907 g022
Figure 23. The management page of the monitoring device.
Figure 23. The management page of the monitoring device.
Electronics 13 00907 g023
Figure 24. The flow diagram of the PC client.
Figure 24. The flow diagram of the PC client.
Electronics 13 00907 g024
Figure 25. Searching criteria entry page of the PC client.
Figure 25. Searching criteria entry page of the PC client.
Electronics 13 00907 g025
Figure 26. Feedback page of the vehicle information of the PC client.
Figure 26. Feedback page of the vehicle information of the PC client.
Electronics 13 00907 g026
Figure 27. Path navigation page of the PC client.
Figure 27. Path navigation page of the PC client.
Electronics 13 00907 g027
Figure 28. Overview of the feature of the Mobile terminal APP.
Figure 28. Overview of the feature of the Mobile terminal APP.
Electronics 13 00907 g028
Figure 29. Home page of the reverse car searching App.
Figure 29. Home page of the reverse car searching App.
Electronics 13 00907 g029
Figure 30. Search interface according to license plate of the reverse search App.
Figure 30. Search interface according to license plate of the reverse search App.
Electronics 13 00907 g030
Figure 31. Search interface according to parking space of the reverse car searching App.
Figure 31. Search interface according to parking space of the reverse car searching App.
Electronics 13 00907 g031
Figure 32. Path navigation interface of the reverse searching App.
Figure 32. Path navigation interface of the reverse searching App.
Electronics 13 00907 g032
Figure 33. “Mine” interface of the reverse searching App.
Figure 33. “Mine” interface of the reverse searching App.
Electronics 13 00907 g033
Table 1. Parameter list of the LPRnet model.
Table 1. Parameter list of the LPRnet model.
KeyValue
img_size[94, 24]
max_epoch200
dropout_rate0.5
UnFreeze_Epoch300
learning_rate0.001
lpr_max_len8
train_batch_size64
test_batch_size64
weight_decay 2 e 5
lr_schedule[20, 40, 60, 80, 100]
Table 2. Parameter list of the BP neural network model.
Table 2. Parameter list of the BP neural network model.
ParameterSettings
Batch64
Epochs8000
OptimizerAdam
Initial Learning rate0.01
Learning Rate Decreasing Step Size0.01
Weight decay0.0005
Table 3. Detailed table of algorithm evaluation in 35 × 35 size of improved A* algorithm.
Table 3. Detailed table of algorithm evaluation in 35 × 35 size of improved A* algorithm.
OldNewIncrease Rate
Length of the shortest path45450%
The size of the search space38717455.0%
Running time0.07 s0.05 s28.5%
Table 4. Detailed table of algorithm evaluation in 40 × 51 size of improved A * algorithm.
Table 4. Detailed table of algorithm evaluation in 40 × 51 size of improved A * algorithm.
OldNewIncrease Rate
Length of the shortest path74740%
The size of the search space152649367.0%
Running time0.93 s0.70 s24.5%
Disclaimer/Publisher’s Note: The statements, opinions and data contained in all publications are solely those of the individual author(s) and contributor(s) and not of MDPI and/or the editor(s). MDPI and/or the editor(s) disclaim responsibility for any injury to people or property resulting from any ideas, methods, instructions or products referred to in the content.

Share and Cite

MDPI and ACS Style

Ma, J.; Wang, L.; Zhu, X.; Li, Z.; Lu, X. Research on the Car Searching System in the Multi-Storey Garage with the RSSI Indoor Locating Based on Neural Network. Electronics 2024, 13, 907. https://doi.org/10.3390/electronics13050907

AMA Style

Ma J, Wang L, Zhu X, Li Z, Lu X. Research on the Car Searching System in the Multi-Storey Garage with the RSSI Indoor Locating Based on Neural Network. Electronics. 2024; 13(5):907. https://doi.org/10.3390/electronics13050907

Chicago/Turabian Style

Ma, Jihui, Lijie Wang, Xianwen Zhu, Ziyi Li, and Xinyu Lu. 2024. "Research on the Car Searching System in the Multi-Storey Garage with the RSSI Indoor Locating Based on Neural Network" Electronics 13, no. 5: 907. https://doi.org/10.3390/electronics13050907

APA Style

Ma, J., Wang, L., Zhu, X., Li, Z., & Lu, X. (2024). Research on the Car Searching System in the Multi-Storey Garage with the RSSI Indoor Locating Based on Neural Network. Electronics, 13(5), 907. https://doi.org/10.3390/electronics13050907

Note that from the first issue of 2016, this journal uses article numbers instead of page numbers. See further details here.

Article Metrics

Back to TopTop