Innovative Fault Current Evaluation Method for Active DC Grids
Abstract
1. Introduction
2. Traditional DC Fault Analysis
2.1. Background and Methodology
2.1.1. Capacitor Discharge Stage: Traditional Approach
- (a)
- If the voltage at the ith converter terminals does not oscillate, or the oscillation is damped enough for the voltage to not reach negative values, in those cases the transient follows its natural decay, and the fault evolves directly from the capacitor discharge phase to the steady state stage; there then is no need to consider other equations to solve the system, as the two stages use the same equations;
- (b)
- If the voltage at the ith converter terminals does oscillate, and the oscillation is large enough for the voltage to reach negative values, then the converter diode(s) connected in parallel to the capacitor enter into conduction mode. After that, a new fault stage starts, which is called the diode freewheeling stage. The instant when the voltage across the diode reaches its threshold value, named hereon , can be evaluated by (9), thereby imposing that the converter voltage is equal to the diode threshold voltage . Therefore, the initial conditions for the next stage can be considered for and , as evaluated by (6).
2.1.2. Diode Freewheeling Stage: Traditional Approach
2.1.3. Fault Steady State Stage: Traditional Approach
- (a)
- The fault current values are usually much smaller than the ones experienced in the first two stages;
- (b)
- Protections are usually required to trip before the fault steady state is established to avoid system damage, and the steady state fault current can be extinguished by tripping the AC side protection, which is not effective during the first two stages.
2.2. Case Study: Comparison between Traditional DC Fault Analysis Method and Numerical Simulations
2.3. Limitations of the Traditional DC Fault Analysis Method
2.3.1. Dependency of the Results’ Reliability on Fault Impedance Values and/or Other Converter Fault Current Contributions
2.3.2. Inaccuracy of the Diode Current Estimation
2.3.3. Inaccuracy of the Conductor Joule Integral
3. Innovative DC Fault Analysis
3.1. Euler Explicit Method in DC Fault Analysis
3.1.1. Capacitor Discharge Stage: Innovative Approach
3.1.2. Diode Freewheeling Stage: Innovative Approach
3.1.3. Fault Steady State Stage: Innovative Approach
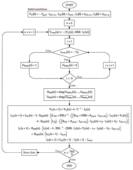
3.2. Overview of the Proposed Method
3.3. Matrix Formulation
- The voltage across each converter capacitor
- The voltage at each converter terminal
- The fault current contribution of each converter
- The current in each converter capacitor
- The current in each converter diode
- The current from each converter
- The DC line resistances
- The converter capacitor equivalent series resistances
- The DC line inductances
- The converter capacitor equivalent series inductances
- The converter capacitor values .
- The matrix of diodes in the conduction mode
- The matrix of diodes out of the conduction mode
3.4. Case Study: Comparison between the Proposed Innovative DC Fault Analysis Method and Numerical Simulations
4. Conclusions and Future Work
Author Contributions
Funding
Institutional Review Board Statement
Informed Consent Statement
Data Availability Statement
Conflicts of Interest
Abbreviations
| AC | Alternating Current |
| DC | Direct Current |
| ESL | Equivalent Series Inductance |
| ESR | Equivalent Series Resistance |
| HVDC | High-Voltage Direct Current |
| KCL | Kirchhoff’s Current Law |
| KVL | Kirchhoff’s Voltage Law |
| LVDC | Low-Voltage Direct Current |
| RL | Resistance Inductance |
| RLC | Resistance Inductance Capacitor |
| ODE | Ordinary Differential Equation |
| VSC | Voltage Source Converter |
References
- Amin, M.; Arafat, Y.; Lundberg, S.; Mangold, S. Low voltage DC distribution system compared with 230 V AC. In Proceedings of the 2011 IEEE Electrical Power and Energy Conference, Winnipeg, MB, Canada, 3–5 October 2011; pp. 340–345. [Google Scholar] [CrossRef]
- Sharkh, S.M.; Abu-Sara, M.A.; Orfanoudakis, G.I.; Hussain, B. Power Electronic Converters for Microgrids; John Wiley & Sons: New York, NY, USA, 2014. [Google Scholar]
- Marah, B.; Bhavanam, Y.R.; Taylor, G.A.; Darwish, M.K.; Ekwue, A.O. A practical application of low voltage DC distribution network within buildings. In Proceedings of the 2017 52nd International Universities Power Engineering Conference (UPEC), Heraklion, Greece, 28–31 August 2017; pp. 1–6. [Google Scholar] [CrossRef]
- Oliva, F.; Negri, S.; Moscatiello, C.; Martirano, L.; Faranda, R. DC Microgrid for Power Sharing Model: Control Techniques Analysis. In Proceedings of the 2023 International Conference on Clean Electrical Power (ICCEP), Terrasini, Italy, 27–29 June 2023; pp. 532–539. [Google Scholar] [CrossRef]
- Negri, S.; Giani, F.; Massi Pavan, A.; Mellit, A.; Tironi, E. MPC-based control for a stand-alone LVDC microgrid for rural electrification. Sustain. Energy Grids Netw. 2022, 32, 100777. [Google Scholar] [CrossRef]
- Ali, Z.; Terriche, Y.; Hoang, L.Q.N.; Abbas, S.Z.; Hassan, M.A.; Sadiq, M.; Su, C.L.; Guerrero, J.M. Fault Management in DC Microgrids: A Review of Challenges, Countermeasures, and Future Research Trends. IEEE Access 2021, 9, 128032–128054. [Google Scholar] [CrossRef]
- Kong, L.; Nian, H. Transient Modeling Method for Faulty DC Microgrid Considering Control Effect of DC/AC and DC/DC Converters. IEEE Access 2020, 8, 150759–150772. [Google Scholar] [CrossRef]
- Shao, S.; Chen, L.; Shan, Z.; Gao, F.; Chen, H.; Sha, D.; Dragičević, T. Modeling and Advanced Control of Dual-Active-Bridge DC–DC Converters: A Review. IEEE Trans. Power Electron. 2022, 37, 1524–1547. [Google Scholar] [CrossRef]
- Lu, J.; Bai, K.; Taylor, A.R.; Liu, G.; Brown, A.; Johnson, P.M.; McAmmond, M. A Modular-Designed Three-Phase High-Efficiency High-Power-Density EV Battery Charger Using Dual/Triple-Phase-Shift Control. IEEE Trans. Power Electron. 2018, 33, 8091–8100. [Google Scholar] [CrossRef]
- Yang, J.; Fletcher, J.E.; O’Reilly, J. Multiterminal DC Wind Farm Collection Grid Internal Fault Analysis and Protection Design. IEEE Trans. Power Deliv. 2010, 25, 2308–2318. [Google Scholar] [CrossRef]
- Wang, J.; Chen, W.; Wu, Y.; Zhang, J.; Wang, L.; Liu, J. Chip-Level Electrothermal Stress Calculation Method of High-Power IGBT Modules in System-Level Simulation. IEEE Trans. Power Electron. 2022, 37, 10546–10561. [Google Scholar] [CrossRef]
- Yang, J.; Fletcher, J.E.; O’Reilly, J. Short-Circuit and Ground Fault Analyses and Location in VSC-Based DC Network Cables. IEEE Trans. Ind. Electron. 2012, 59, 3827–3837. [Google Scholar] [CrossRef]
- Xiao, Z.; Zheng, X.; He, Y.; Tai, N.; Fan, C.; Huang, N.; Jiang, S. An accurate analysis method for transient characteristics of DC line faults in voltage source converter-based DC systems. IET Gener. Transm. Distrib. 2021, 15, 589–601. [Google Scholar] [CrossRef]
- Negri, S.; Tironi, E.; Superti-Furga, G.; Carminati, M. VSC-based LVDC distribution network with DERs: Equivalent circuits for leakage and ground fault currents evaluation. Renew. Energy 2021, 177, 1133–1146. [Google Scholar] [CrossRef]
- Lv, Z.; Wang, X.; Zhuang, J.; Liu, L.; Yuan, Z.; Li, S.; Wu, J. Analysis and Design of the High Current Rising Rate Hybrid DC Current Limiting Circuit Breaker. Electronics 2023, 12, 2657. [Google Scholar] [CrossRef]
- Guo, H.; Lam, S. Fault Analysis and Protection of a Series-DC Collection and Transmission System. IEEE Trans. Ind. Appl. 2018, 54, 5417–5428. [Google Scholar] [CrossRef]
- Shanmugapriya, V.; Vidyasagar, S.; Vijayakumar, K. Recent Developments in AC and DC Microgrids: Systematic Evaluation of Protection Schemes. Int. J. Renew. Energy Res. IJRER 2021, 11, 1850–1870. [Google Scholar] [CrossRef]
- Shu, H.; Shao, Z. A bi-directional current-limiting hybrid DC circuit breaker with fast-breaking capability. Electr. Power Syst. Res. 2024, 226, 109902. [Google Scholar] [CrossRef]
- Corti, M.; Tironi, E.; Ubezio, G. DC Networks Including Multiport DC/DC Converters: Fault Analysis. IEEE Trans. Ind. Appl. 2016, 52, 3655–3662. [Google Scholar] [CrossRef]
- Negri, S.; Tironi, E.; Superti-Furga, G.; Ubezio, G. Control and fault analysis of multiport converters for low voltage DC distribution systems. Int. J. Electr. Power Energy Syst. 2021, 124, 106335. [Google Scholar] [CrossRef]
- Yang, R.; Fang, K.; Chen, J.; Chen, Y.; Liu, M.; Meng, Q. A Novel Protection Strategy for Single Pole-to-Ground Fault in Multi-Terminal DC Distribution Network. Energies 2023, 16, 2921. [Google Scholar] [CrossRef]
- Nagaoka, N.; Namba, A. DC fault analysis of photovoltaic generation system by EMTP. In Proceedings of the 2014 49th International Universities Power Engineering Conference (UPEC), Cluj-Napoca, Romania, 2–5 September 2014; pp. 1–5. [Google Scholar] [CrossRef]
- Davari, M.; Aghazadeh, A.; Gao, W.; Blaabjerg, F. Detailed Dynamic DC Models of VSC Considering Controls for DC-Fault Simulations in Modernized Microgrid Protection. IEEE J. Emerg. Sel. Top. Power Electron. 2021, 9, 4514–4532. [Google Scholar] [CrossRef]
- Han, Y.; Ma, R.; Li, T.; Zeng, W.; Liu, Y.; Wang, Y.; Guo, C.; Liao, J. Fault Detection and Zonal Protection Strategy of Multi-Voltage Level DC Grid Based on Fault Traveling Wave Characteristic Extraction. Electronics 2023, 12, 1764. [Google Scholar] [CrossRef]
- Li, C.; Zhao, C.; Xu, J.; Ji, Y.; Zhang, F.; An, T. A Pole-to-Pole Short-Circuit Fault Current Calculation Method for DC Grids. IEEE Trans. Power Syst. 2017, 32, 4943–4953. [Google Scholar] [CrossRef]
- Hallemans, L.; Van den Broeck, G.; Ravyts, S.; Alam, M.M.; Vecchia, M.D.; Van Tichelen, P.; Driesen, J. Fault Identification and Interruption Methods in Low Voltage DC Grids—A Review. In Proceedings of the 2019 IEEE Third International Conference on DC Microgrids (ICDCM), Matsue, Japan, 20–23 May 2019; pp. 1–8. [Google Scholar] [CrossRef]
- Blacklund, B. Application Note for High Power Rectifier Diodes; ABB Switzerland Ltd. Semiconductors: Lenzburg, Switzerland, 2007; Volume 1, pp. 1–16. [Google Scholar]
- Sedra, A.; Smith, K.; Carusone, T.C.; Gaudet, V. Microelectronic circuits 8th edition. Chapter 2020, 14, 1235–1236. [Google Scholar]
- Tartaglia, M.; Mitolo, M. An Analytical Evaluation of the Prospective I2t to Assess Short-Circuit Capabilities of Cables and Busways. IEEE Trans. Power Deliv. 2010, 25, 1334–1339. [Google Scholar] [CrossRef]
- Burden, R.L. Numerical Analysis; Brooks/Cole Cengage Learning: San Francisco, CA, USA, 2011. [Google Scholar]







| Converter | Capacitor Parameters | Conductor Parameters | ||||||
|---|---|---|---|---|---|---|---|---|
| Power [kW] | C [mF] | ESR [mΩ] | ESL [nH] | Section [mm2] | Length [m] | [mΩ] | [µH] | |
| 1 | 400 | 10.8 | 15.8 | 15 | 180 * | 10 | 1.301 | 2.228 |
| 2 | 400 | 10.8 | 15.8 | 15 | 180 * | 30 | 3.903 | 6.685 |
| 3 | 1200 | 30 | 6.6 | 11 | 500 ** | 4 | 0.188 | 0.942 |
| 4 | 1200 | 30 | 6.6 | 11 | 500 ** | 12 | 0.564 | 2.827 |
| = 0.1 mΩ | = 10 mΩ | |||||||
|---|---|---|---|---|---|---|---|---|
| Converter | [rad/s] | [rad/s] | [rad/s] | [rad/s] | [rad/s] | [rad/s] | [rad/s] | [rad/s] |
| 1 | 3822.7 | 6439.7 | −3823 +j5182 | −3823 −j5182 | 6029.4 | 6439.7 | −6029 +j2262 | −6029 −j2262 |
| 2 | 1474.0 | 3726.3 | −1474 +j3422 | −1474 −j3422 | 2212.8 | 3726.3 | −2213 +j2993 | −2213 −j2993 |
| 3 | 3586.9 | 5703.5 | −3589 +j4435 | −3589 −j4435 | 8779.9 | 5703.5 | −2105 | −15,455 |
| 4 | 1271.1 | 3305.7 | −1271 +j3052 | −1271 −j3052 | 3015.6 | 3305.7 | −3016 +j1354 | −3016 −j1354 |
| Converter | 0.1 mΩ | 10 mΩ | ||
|---|---|---|---|---|
| Line Current | Diode Current | Line Current | Diode Current | |
| 1 | 0.980 | 0.468 | −0.173 | 0.001 |
| 2 | 0.995 | 0.712 | 0.027 | 0.022 |
| 3 | 0.989 | 0.472 | 0.682 | 1 |
| 4 | 0.999 | 0.754 | 0.675 | 0.162 |
| Converter | 0.1 mΩ | 10 mΩ | ||
|---|---|---|---|---|
| Line Current | Diode Current | Line Current | Diode Current | |
| 1 | 0.998 | 0.997 | 0.987 | 1 |
| 2 | 0.998 | 0.989 | 0.994 | 1 |
| 3 | 0.989 | 0.996 | 0.988 | 1 |
| 4 | 0.999 | 0.997 | 0.991 | 1 |
Disclaimer/Publisher’s Note: The statements, opinions and data contained in all publications are solely those of the individual author(s) and contributor(s) and not of MDPI and/or the editor(s). MDPI and/or the editor(s) disclaim responsibility for any injury to people or property resulting from any ideas, methods, instructions or products referred to in the content. |
© 2024 by the authors. Licensee MDPI, Basel, Switzerland. This article is an open access article distributed under the terms and conditions of the Creative Commons Attribution (CC BY) license (https://creativecommons.org/licenses/by/4.0/).
Share and Cite
Valbuena Godoy, J.; Negri, S.; Oliva, F.; Antoniazzi, A.; Faranda, R.S. Innovative Fault Current Evaluation Method for Active DC Grids. Electronics 2024, 13, 847. https://doi.org/10.3390/electronics13050847
Valbuena Godoy J, Negri S, Oliva F, Antoniazzi A, Faranda RS. Innovative Fault Current Evaluation Method for Active DC Grids. Electronics. 2024; 13(5):847. https://doi.org/10.3390/electronics13050847
Chicago/Turabian StyleValbuena Godoy, Julian, Simone Negri, Francesca Oliva, Antonello Antoniazzi, and Roberto Sebastiano Faranda. 2024. "Innovative Fault Current Evaluation Method for Active DC Grids" Electronics 13, no. 5: 847. https://doi.org/10.3390/electronics13050847
APA StyleValbuena Godoy, J., Negri, S., Oliva, F., Antoniazzi, A., & Faranda, R. S. (2024). Innovative Fault Current Evaluation Method for Active DC Grids. Electronics, 13(5), 847. https://doi.org/10.3390/electronics13050847

