Abstract
To address the issue of decreased rotor position estimation accuracy in permanent magnet synchronous motors (PMSMs) caused by linearization rounding errors in the extended Kalman filter (EKF), this paper proposes a rotor position estimation method for PMSMs based on higher-order extended Kalman filtering. This method relies on the state-space equations of a PMSM in a stationary coordinate system and establishes a higher-order Taylor series expansion based on the least squares approach. It constructs a prediction and update model for the state variables using the higher-order Taylor series expansion and designs an algorithm for estimating the rotor position of PMSMs based on higher-order extended Kalman filtering. The simulation results indicate that, compared to the EKF, the proposed method reduces the root-mean-square error by 10%.
1. Introduction
Permanent Magnet Synchronous Motors (PMSMs) have become essential in various fields, such as industrial manufacturing, aerospace, precision servos, and wind power generation [1,2,3]. This is due to their compact structure, flexible control, high power factor, and high torque-to-current ratio [4,5]. Furthermore, the diverse and convenient design of rotors contributes to their widespread application. However, a critical issue that must be addressed to further enhance the control accuracy and operational efficiency of PMSMs is the precise and economical acquisition of rotor position information.
Although position sensors can directly obtain rotor position information, their high cost—sometimes approaching or even exceeding the value of the PMSM itself—significantly increases the economic burden on the entire motor system. Additionally, position sensors can become potential points of failure in the system [6], especially under extreme environmental conditions such as high temperatures or in confined spaces, where installation and maintenance can be challenging [7,8]. Therefore, developing estimation methods and techniques to indirectly acquire information about rotor position not only reduces operational costs and the risk of failure in motor systems, but also supports the widespread application of PMSMs in extreme environments.
Currently, rotor position estimation methods for permanent magnet synchronous motors can be categorized into two main types: those based on fundamental wave excitation models and those relying on high-frequency signal injection. The workflow of the first category involves estimating the rotor position using speed-related quantities, such as the generated back electromotive force, derived from the mathematical model of fundamental wave excitation in permanent magnet synchronous motors. Common techniques used in this category include the extended Kalman filter (EKF) [9], sliding mode state observer (SMSO) [10], and extended state observer (ESO) [11]. The EKF is a recursive calculation method based on linear minimum variance estimation, serving as a stochastic observer for nonlinear systems. This method allows for simultaneous data collection and computation. However, it retains only first-order information after linearization, which can lead to a decrease in estimation accuracy due to rounding errors.
The extended state observer (ESO), proposed by Jingqing Han in the 1990s, is the core of Active Disturbance Rejection Control (ADRC). The ESO can estimate not only the known state variables but also the unknown interference of the system. Therefore, the ESO is widely used in uncertain systems. However, the ESO has a low-pass filtering property for the estimated back EMF, which will cause the estimated back EMF phase to lag behind the actual back EMF phase at high speed, thus making the estimated rotor position inaccurate [12]. The PMSM rotor position information can also be obtained from the rotor flux through direct trigonometric relations, taking advantage of the fact that the magnitude of rotor flux remains constant during transient states [13]. However, the rotor position estimation results are affected by DC bias and harmonics due to parameter mismatch, unknown initial integration values, voltage and current measurement errors, and converter interference [14].
In contrast, the sliding mode observer has low dependence on motor parameters, is insensitive to external disturbances, and converges quickly, demonstrating strong robustness [15,16]. The main principle of the sliding mode observer is to design the observer using the error between the given current and the feedback current. It employs a switching function to bring the state error close to the sliding surface, which is then used to reconstruct the back electromotive force of the motor and estimate the rotor position using the arctangent function. However, the back electromotive force estimated under the sliding mode observer may exhibit high-frequency chattering, resulting in significant angle estimation errors. Reference [17] employs a sigmoid function as a control rate for the switching function, which reduces chattering but compromises the system’s robustness. Reference [18] proposes a Super-Symmetric Sliding Mode (SSMO) algorithm that minimizes chattering by transforming the sliding mode function into higher-order derivatives, thereby mitigating the impact of the switching function; however, this method is applicable only to first-order systems. Reference [19] introduces an adaptive super-twisting sliding mode observation method that designs a super-fast twisting function and constructs an adaptive tracking high-order sliding mode observer. In this method, the sliding mode of traditional sliding mode control was changed to superspiral motion mode, and the control accuracy was improved by adjusting the superspiral motion mode. The staircase problem of the traditional sign function at zero crossing is solved by using a hyperbolic function instead of the traditional sign function. And the high-frequency switching is hidden in the integral term, which can suppress chattering.
The method based on high-frequency signal injection involves superimposing three-phase balanced high-frequency voltage excitation on the fundamental wave excitation, and then detecting the corresponding current response generated in the motor. The resulting high-frequency current carries rotor position information, which is extracted through a filter for further processing, allowing for the estimation of the rotor position. Reference [20] analyzes the mechanisms of traditional waveform injection methods and proposes a unified graphical model, categorizing signal modulation into phase-modulated shortwave injection and amplitude-modulated shortwave injection. It distinguishes demodulation methods into open-loop calculation and closed-loop convergence, while also analyzing the impact of adverse factors such as digital control delay and inverter nonlinearity on high-frequency signal injection. Reference [21], based on magnetic saturation effects, proposes a new strategy utilizing current response and voltage pulse injection, which, when combined with boundary detection strategies, further enhances estimation performance; however, this strategy cannot address issues of amplitude attenuation and time delay. Reference [22] introduces a new high-frequency signal demodulation method and selects a low-pass filter with a higher cutoff frequency to suppress high-frequency components. It resolves amplitude attenuation and time delay issues by extracting the fundamental current using a current observer. However, the positive-sequence high-frequency current component does not contain any rotor position-related information; only the phase of the negative-sequence high-frequency current component includes rotor position information. To extract the rotor position information from the negative-sequence high-frequency current response, it is essential to effectively filter out signals such as the fundamental current, low-order harmonic currents, PWM switching frequency harmonic currents, and positive-sequence high-frequency currents in the motor terminal current. This requires iteratively designing a large number of low-pass and band-pass filters, which increases the system order, degrades dynamic performance, and reduces system stability. Additionally, high-frequency signals can be distorted due to the effects of inverter dead time and variations in DC bus voltage, leading to estimation errors.
In summary, existing methods can achieve rotor position estimation, but each has its advantages and disadvantages. The rotor position estimation method based on the EKF still has a certain estimation capability at low speeds; however, the omission of higher-order terms during its linearization process can lead to increased rounding errors. The rotor estimation method based on sliding mode observers demonstrates good robustness and anti-interference capabilities, but it is significantly affected by rotor speed, making it difficult to extract rotor position information at low speeds, resulting in larger estimation errors or even failure. The method based on high-frequency signal injection shows very good estimation performance at low speeds, But it has a strong dependency on the rotor’s salient pole characteristics, and this method can lead to significant high-frequency losses. Rotor position estimation methods based on flux observations are susceptible to integral saturation and drift problems. The rotor position estimation method based on the ESO is highly dependent on motor parameters, making it susceptible to parameter mismatch due to temperature variations, which can degrade the performance of the control system. To enhance the accuracy of rotor position estimation in a permanent magnet synchronous motor and reduce operational estimation errors, the rotor estimation method based on the EKF outperforms several other techniques. However, linearization rounding errors may lead to a decrease in the accuracy of the estimation. Therefore, this paper proposes a rotor position estimation method that utilizes higher-order extended Kalman filtering (REKF). The main contributions and innovations of this paper are as follows:
- We propose a rotor position estimation method based on higher-order extended Kalman filtering. This method overcomes the limitations of traditional extended Kalman filtering in nonlinear dynamic systems by incorporating higher-order term information to improve the accuracy of rotor position estimation.
- We develop a more accurate linearized model for PMSMs. This model fully considers the dynamic response of the PMSM and external disturbances, and its effectiveness is verified through simulations. Compared to traditional methods, this approach demonstrates outstanding performance in terms of PMSM accuracy.
The remainder of this paper is organized as follows: Section 2 introduces the state-space equations of a PMSM in a stationary coordinate system. Section 3 delves into the rotor position estimation method based on the REKF. Section 4 presents the experimental results obtained in MATLAB under no-load and varying-load conditions. Section 5 concludes the paper with a summary.
2. The State Space Equations of the PMSM
In order to study rotor position estimation of PMSMs without position sensors, one can choose either the mathematical model in the synchronously rotating coordinate system or that in the stationary coordinate system. If the synchronously rotating coordinate system is selected, the measured values of stator voltage and current must be transformed into synchronously rotating coordinates, where the transformation matrix contains trigonometric functions of the rotor magnetic flux vector’s space angle. This undoubtedly adds extra nonlinearity to the mathematical model and increases the recursive computation time. In contrast, choosing the stationary coordinate system avoids these issues, saving computation time, shortening the sampling period, and improving estimation accuracy. To facilitate this research, the following assumptions are made for the permanent magnet motor:
- (1)
- The three-phase stator windings are spatially symmetrical, and the magnetomotive force in the air gap space is distributed in a sinusoidal manner.
- (2)
- The effects of magnetic saturation and various losses are ignored.
- (3)
- The effects of temperature and frequency during motor operation are ignored.
Based on the above assumptions, the voltage equation of the surface-mounted three-phase PMSM in the stationary coordinate system is given by Equation (1).
The state equations of the PMSM can be obtained as follows:
where x is the state variable, u is the input quantity, and y is the measurement. It can be seen from that the permanent magnet synchronous motor is a strongly nonlinear system, and its discretized mathematical model is shown in Equations (6) and (7).
where represents system noise, and represents measurement noise. In addition, there is and . The statistical characteristics between state noise and measurement noise are as follows.
In this context, and represent the covariance of process noise and observation noise, respectively.
3. Position Estimation Method for PMSM Based on Higher-Order Extended Kalman Filter
The EKF is an efficient recursive algorithm used to estimate the state of a nonlinear dynamic system. Compared to the traditional Kalman filter, it enables the application of the Kalman filtering framework to a broader range of nonlinear systems by locally linearizing the nonlinear system model. However, the EKF discards high-order term information during the linearization process, resulting in a loss of model information and an increase in estimation errors. To maximize the utilization of information from the nonlinear state model and nonlinear observation model, the REKF [23] incorporates the discarded Taylor high-order remainder terms into the state estimation process. By using the least squares method to identify the high-order remainder information, the identified results are reintegrated into the prediction and update steps. The REKF takes these high-order terms into full consideration, thereby reducing estimation errors. This chapter will provide a detailed introduction to the EKF and the REKF.
3.1. Higher-Order Taylor Series Expansion of State Equation for PMSM
The nonlinear function in the model is expanded as a Taylor series at point , which is the current time:
In the state equation, is used to replace the second-order and higher-order terms, where ; thus, the state equation can be expressed in the form shown in Equation (12).
is the Jacobian matrix of the first derivative at between the state equation and the observation equation of the nonlinear model of the system. The residuals in the state equation are identified using the least squares method, and the identification process is as follows:
In the equation for the Taylor expansion at point , the residual term is used to replace the second-order term of the Taylor expansion.
The predicted estimate of the nonlinear function at point using Taylor expansion and the prediction error value is .
where . Substituting into Equation (7) gives
is the observation matrix. Simplifying the above equation gives
follows a Gaussian distribution with a mean of 0 and a variance of
where
Then, using the least squares method, we identify in Equation (16), where follows a Gaussian distribution with a mean of and a variance of . The identification process is as follows:
where represents the higher-order terms neglected after performing a first-order Taylor expansion of .
In the nonlinear model, when the Taylor expansion is carried out to the order, holds true and meets the system’s accuracy requirements. The residuals replace all higher-order terms, and the parameter identification is complete.
3.2. State Variable Prediction Model Based on High-Order Expansion of Taylor Series
The residual extended Kalman filter (REKF) still follows the solving process of the extended Kalman filter (EKF). The prediction and update steps of the REKF are as follows.
The state equation and observation equation of the permanent magnet synchronous motor can be expressed as
The predicted value of state is calculated as follows:
The state prediction error is calculated as follows:
where represents the estimation error of the residuals in the system state equation. The predicted value of the system measurement is calculated as follows:
Continuing to solve for the system innovation (i.e., measurement prediction error), is given by
where represents the estimation error of the residuals in the system measurement equation.
3.3. State Variable Update Model Based on High-Order Expansion of Taylor Series
Update step: Similarly to the extended EKF, the REKF state estimate is given by
where is the Kalman gain. Therefore, the estimation error is given by
Based on , the expression for the Kalman gain can be obtained as follows:
The final expression for the state estimation error covariance is as follows:
and represent the Jacobian matrices obtained by differentiating the nonlinear state model and the nonlinear observation model at points and , respectively. Here, is the system noise, is the measurement noise, the covariance matrix of the system noise is Q, and the covariance matrix of the measurement noise is R.
3.4. Position Estimation Algorithm for Permanent Magnet Synchronous Motors (PMSMs) Based on Higher-Order Extended Kalman Filtering
After a thorough discussion on how to effectively estimate rotor position using higher-order extended Kalman filtering, this section aims to succinctly summarize the aforementioned steps and present an intuitive block diagram of the rotor position estimation algorithm in the form of Algorithm 1. This diagram not only encapsulates the core process of the algorithm, but also clearly illustrates the interactions between various modules, facilitating our understanding and the application of the algorithm.
Algorithm 1 presents the complete flow pseudocode for the rotor position estimation of a permanent magnet synchronous motor based on the REKF algorithm. During the linearization of the state equation for the permanent magnet synchronous motor, the neglected higher-order terms were considered, and appropriate additional higher-order terms were identified using the least squares method. This, combined with the EKF, improved the accuracy of state estimation for the permanent magnet synchronous motor. It reduced the errors generated in the control loop and effectively enhanced the convergence speed.
| Algorithm 1: Block diagram of rotor position estimation algorithm for permanent magnet Synchronous motor based on REKF algorithm. |
Input: Time, Permanent Magnet Synchronous Motor System Model, System Initial Values. 1. for do 2. Use the Weighted Least Squares (WLS) algorithm to identify the nonlinear residuals. 3. for do 4. If is established: 5. Reshape the system state equation at time . 6. else: repeat step 2. 7. end 8. Calculate the Kalman gain and update the covariance matrix. 9. Obtain the filtered estimate A. 10. end |
4. Experiment and Discussion
To validate the effectiveness of the method for estimating the rotor position of a permanent magnet motor, a sensorless vector control model was built in Matlab-R2023b. The simulation waveforms were compared under the extended Kalman filter and high-order extended Kalman filter methods. The estimated performance was analyzed under the conditions of no load, variable load, and changes in motor parameters. The parameters of the permanent magnet synchronous motor are provided in Table 1.
Table 1.
Parameters of permanent magnet synchronous motor.
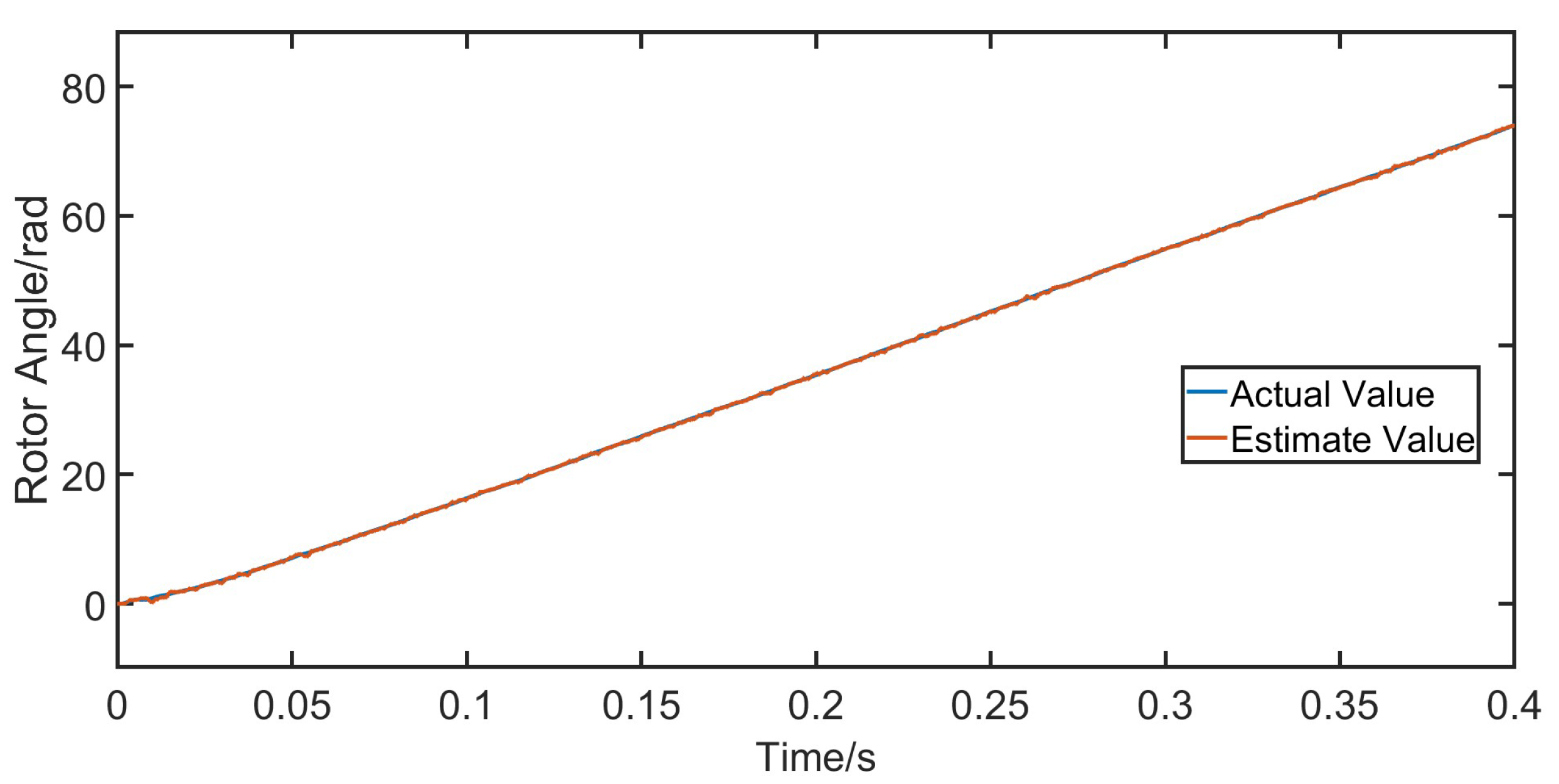
Experiment 1: No-load Test of Permanent Magnet Synchronous Motor. Given a speed of 500 r/min, the no-load start of the motor was simulated using the EKF for rotor position estimation, with the results shown in Figure 1. Under the same conditions, the rotor position estimation simulation results using the REKF are shown in Figure 2. The comparison of rotor position estimation error curves for the two methods is presented in Figure 3. The percentage of rotor estimation error after fitting is shown in Figure 4.
Figure 1.
Rotor position estimation of EKF under no load.
Figure 2.
Rotor position estimation of REKF under no load.
Figure 3.
Rotor position estimation error under no load.
Figure 4.
Rotor position estimation error under no load in percentage form.
In Figure 1 and Figure 2, the blue curve represents the actual rotor position, while the orange curve shows the rotor position estimated using Kalman filtering. By comparison, it can be observed that both methods have a certain estimation capability for rotor position. This is because the Kalman filtering method has efficient noise reduction capabilities. However, a comparison of the waveforms in Figure 1 and Figure 2 reveals that the fluctuations in rotor position estimation based on the EKF are greater than those of the method proposed in this paper. The root-mean-square error (RMSE) of the EKF estimation method is calculated to be 48.53, while the RMSE of the proposed method is 40.9, effectively reducing the position estimation error.
Additionally, by comparing the EKF estimation error curve in Figure 3 with the estimation error curve of the proposed method, it is evident that during the motor startup phase, the estimation error of the proposed method is significantly lower and aligns more closely with the actual operating curve of the permanent magnet synchronous motor. This indicates that the method presented in this paper has better estimation capability. The proposed method retains more information from the permanent magnet synchronous motor model, resulting in a smaller fluctuation range of the observed position and achieving higher accuracy in obtaining rotor position information. The fitted curve in Figure 4 also shows that the rotor position estimation method proposed in this paper has a smaller error under no-load conditions compared to the EKF-based rotor position estimation method.
Experiment 2: Permanent Magnet Synchronous Motor Variable-Load Experiment. After the motor has been running for 0.2 s, the speed is changed to 600 r/min, and a torque of 5 N·m is suddenly applied. The simulation results of the rotor position estimation using the EKF are shown in Figure 5. The simulation results of the rotor position estimation using the REKF are shown in Figure 6. A comparison curve of rotor position estimation errors for the two methods is shown in Figure 7. The percentage of rotor estimation error after fitting is shown in Figure 8.
Figure 5.
Rotor position estimation of EKF under varying loads.
Figure 6.
Rotor position estimation of REKF under varying loads.
Figure 7.
Rotor Position estimation error under varying loads.
Figure 8.
Rotor position estimation error under variable loads in percentage form.
From the comparison of the variable-load rotor position estimation curve under the method proposed in this paper, as shown in Figure 6, it can be observed that the disturbances in rotor position estimation caused by speed and load variations at 0.2 s are effectively mitigated. By calculating the root-mean-square error (RMSE) of the estimations in the presence of variable-load disturbances, we find that the RMSE of the rotor position estimation based on the EKF is 50.23, while the RMSE of the proposed method is 43.41. Compared to the no-load condition, the errors of both methods increase; however, the error increase of the proposed method is smaller than that of the EKF. This indicates that the proposed method still demonstrates good estimation performance even when there are changes in the working environment. The error comparison curve in Figure 7 shows that the disturbances under variable-load conditions are effectively suppressed. The fitted curve in Figure 8 also demonstrates the effectiveness of the method proposed in this paper under variable-load conditions.
Experiment 3: Rotor position estimation experiment of permanent magnet synchronous motor with parameter changes. Due to factors such as temperature, the parameters of the permanent magnet synchronous motor may change [24]. Therefore, the following simulation experiments were conducted: Firstly, we changed the stator resistance of the permanent magnet synchronous motor to observe its effect on the rotor position estimation error. The result of a 20% increase in stator resistance is shown in Figure 9. The percentage of rotor estimation error after fitting is shown in Figure 10. The result of a 20% decrease in stator resistance is shown in Figure 11. The percentage of rotor estimation error after fitting is shown in Figure 12. Secondly, we changed the flux linkage to observe its effect on rotor position estimation. The result of a 10% decrease in flux linkage is shown in Figure 13. The percentage of rotor estimation error after fitting is shown in Figure 14. The result of a 10% increase in flux linkage is shown in Figure 15. The percentage of rotor estimation error after fitting is shown in Figure 16.
Figure 9.
Rotor position estimation error under the condition of stator resistance increase.
Figure 10.
Rotor position estimation error under stator resistance increase in percentage form.
Figure 11.
Rotor position estimation error under the condition of stator resistance decrease.
Figure 12.
Rotor position estimation error under stator resistance decrease in percentage form.
Figure 13.
Rotor position estimation error under the condition of flux linkage decrease.
Figure 14.
Rotor position estimation error under flux linkage decrease in percentage form.
Figure 15.
Rotor Position estimation error under the condition of flux linkage increase.
Figure 16.
Rotor position estimation error under flux linkage increase in percentage form.
In Figure 9 and Figure 11, the orange curve represents the rotor position estimation error based on the EKF, while the blue curve represents the rotor position estimation error based on the method proposed in this paper. By comparing the two figures, it is clear that the decrease in stator resistance has a greater impact on the rotor position estimation of the PMSM, indicating that temperature variations can have a significantly adverse effect on the control of PMSMs. From these two figures, it can be observed that the change in stator resistance significantly affects the EKF-based rotor position estimation method, with the error increasing noticeably as the parameters change. In contrast, the rotor position estimation method proposed in this paper effectively suppresses the negative impact of such variations on the estimation performance. The fitted curves in Figure 12 and Figure 14 more clearly indicate that the method proposed in this paper exhibits better estimation performance under varying stator resistance conditions.
In Figure 13 and Figure 15, the orange curve represents the rotor position estimation error based on the EKF, while the blue curve represents the rotor position estimation error based on the method proposed in this paper. In Figure 13, due to the decrease in flux, the EKF-based rotor position estimation method shows significant fluctuations, while the method proposed in this paper does not exhibit noticeable fluctuations. In Figure 15, the increase in flux linkage does not cause fluctuations in the EKF-based method, but the root-mean-square error increases significantly. In contrast, the method proposed in this paper maintains good stability and effectively suppresses the adverse effects of PMSM parameter variations on rotor position estimation. As shown in Figure 14 and Figure 15, the errors in the position estimation of the rotor increase significantly due to changes in flux linkage. However, the error increment of the proposed method is smaller than that of the rotor position estimation method based on the EKF.
5. Conclusions
To address the low accuracy of traditional rotor position estimation methods for PMSM based on the EKF, this paper proposes a novel rotor position estimation approach using the REKF. This method retains more nonlinear information from the PMSM model, significantly enhancing the accuracy of rotor position estimation and thereby improving the overall performance of the control system. A series of experiments were conducted to validate the effectiveness of the proposed method in improving rotor position estimation accuracy.
First, a no-load experiment was conducted to evaluate the effectiveness of the proposed rotor position estimation method under light-load conditions for the PMSM. Next, a variable-load experiment was performed to examine the reliability of the proposed rotor position estimation method during the operation of the PMSM. To simulate the effects of temperature on PMSM parameters during real-world operation, a PMSM parameter variation experiment was also carried out. The simulation results demonstrate that, under both no-load and variable-load conditions, the proposed method in this paper reduces the rotor position estimation error during low-speed operation of the PMSM, which effectively improves the control accuracy of the PMSM. In the case of parameter variations, since the stator resistance and magnetic flux change during operation, the rotor position estimation results obtained by the EKF-based method exhibit significant fluctuations, leading to increased estimation errors. In contrast, the method proposed in this paper retains more model information, reducing the rotor position estimation error caused by parameter variations. In all three of the above-mentioned cases, the method proposed in this paper reduces the root-mean-square error (RMSE) by at least 10% compared to the EKF.
As PMSMs continue to evolve towards ultra-high-speed operation, future work will focus on improving the accuracy of rotor position estimation under ultra-high-speed conditions, providing a reliable guarantee for their development in practical applications.
Author Contributions
Conceptualization, Y.L., H.L. and W.H.; methodology, H.L.; software, H.L. and W.H.; validation, H.L. and W.H.; formal analysis, H.L.; investigation, H.L.; resources, H.L.; data curation, H.L.; writing—original draft preparation, H.L.; writing—review and editing, Y.L.; visualization, Y.L.; supervision, Y.L.; project administration, Y.L.; funding acquisition, Y.L. All authors have read and agreed to the published version of the manuscript.
Funding
This research was supported by the Shaanxi Province Natural Science Basic Research Program general project (2022JM-408), and High-speed paper machine dilution water hydraulic flow box intelligent control system, Shaanxi Province Technology Innovation Guidance project (2023GXLH-071).
Data Availability Statement
Data are contained within the article.
Conflicts of Interest
The authors declare no conflicts of interest.
References
- Kefalas, T.D.; Kladas, A.G. Thermal Investigation of Permanent-Magnet Synchronous Motor for Aerospace Applications. IEEE Trans. Ind. Electron. 2014, 61, 4404–4411. [Google Scholar] [CrossRef]
- Wan, C.; Di, Y.; Liu, Y.; Qin, S.; Zhou, X.; He, X. Online Parameter Identification of Permanent Magnet Synchronous Motor for Lunar Rover Based on Extended Kalman. In Proceedings of the 2024 IEEE 6th Advanced Information Management, Communicates, Electronic and Automation Control Conference (IMCEC), Chongqing, China, 24–26 May 2024; Volume 6, pp. 714–718. [Google Scholar] [CrossRef]
- Zhang, Z.; Ma, X.J.; Liu, C.G.; Wei, S.G. Dual-Steering Mode Based on Direct Yaw Moment Control for Multi-Wheel Hub Motor Driven Vehicles: Theoretical Design and Experimental Assessment. Defence Technol. 2022, 18, 49–61. [Google Scholar] [CrossRef]
- Linares-Flores, J.; García-Rodríguez, C.; Sira-Ramírez, H.; Ramírez-Cárdenas, O.D. Robust Backstepping Tracking Controller for Low-Speed PMSM Positioning System: Design, Analysis, and Implementation. IEEE Trans. Ind. Inform. 2015, 11, 1130–1141. [Google Scholar] [CrossRef]
- Qian, L.; Sun, L.; Wang, K.; Tong, M. Fusion of Position Estimation Techniques for a Swing Servo by a Permanent-Magnet Synchronous Machine. IEEE Trans. Ind. Electron. 2023, 70, 6551–6562. [Google Scholar] [CrossRef]
- Chen, Y.; Li, M.; Gao, Y.-W.; Chen, Z.-Y. A Sliding Mode Speed and Position Observer for a Surface-Mounted PMSM. ISA Trans. 2019, 87, 17–27. [Google Scholar] [CrossRef] [PubMed]
- Wang, G.; Valla, M.; Solsona, J. Position Sensorless Permanent Magnet Synchronous Machine Drives—A Review. IEEE Trans. Ind. Electron. 2020, 67, 5830–5842. [Google Scholar] [CrossRef]
- Urbanski, K.; Janiszewski, D. Sensorless Control of the Permanent Magnet Synchronous Motor. Sensors 2019, 19, 3546. [Google Scholar] [CrossRef] [PubMed]
- Pasqualotto, D.; Rigon, S.; Zigliotto, M. Sensorless Speed Control of Synchronous Reluctance Motor Drives Based on Extended Kalman Filter and Neural Magnetic Model. IEEE Trans. Ind. Electron. 2023, 70, 1321–1330. [Google Scholar] [CrossRef]
- Wan, Q.; Wang, H.; Sun, X. Position Tracking Control for PMSM System Based on Continuous Sliding Mode Control and Sliding Mode Observer. In Proceedings of the 2022 41st Chinese Control Conference (CCC), Hefei, China, 25–27 July 2022; pp. 2917–2922. [Google Scholar] [CrossRef]
- Wang, J.; Liu, Y.; Yang, J.; Wang, F.; Rodríguez, J. Adaptive Integral Extended State Observer-Based Improved Multistep FCS-MPCC for PMSM. IEEE Trans. Power Electron. 2023, 38, 11260–11276. [Google Scholar] [CrossRef]
- Zhang, Y.; Yin, Z.; Bai, C.; Wang, G.; Liu, J. A Rotor Position and Speed Estimation Method Using an Improved Linear Extended State Observer for IPMSM Sensorless Drives. IEEE Trans. Power Electron. 2021, 36, 14062–14073. [Google Scholar] [CrossRef]
- Wang, J.; Hu, K.; Bo, Y.; Wang, F.; Rodríguez, J. Position Sensorless Control Strategy Based on an Enhanced High Order Generalized Integrator Flux Observer for PMSM Drives. IEEE Trans. Power Electron. 2024, 39, 12910–12924. [Google Scholar] [CrossRef]
- Xu, W.; Jiang, Y.; Mu, C.; Blaabjerg, F. Improved Nonlinear Flux Observer-Based Second-Order SOIFO for PMSM Sensorless Control. IEEE Trans. Power Electron. 2019, 34, 565–579. [Google Scholar] [CrossRef]
- Filip, J.; Luka, P.; Tin, B.; Damir, S. Flying-start and continuous operation of a permanent-magnet wind generator based on discontinuous currents, discrete second-order sliding-mode observer and phase-locked loop. IET Renew. Power Gener. 2020, 14, 90–99. [Google Scholar] [CrossRef]
- Yao, G.; Gao, J.; Lei, J.; Han, S.; Xiao, Y. Design of Fractional-Order Non-Singular Terminal Sliding Mode Observer Sensorless System for Surface-Mounted Permanent Magnet Synchronous Motor. Electronics 2024, 13, 1601. [Google Scholar] [CrossRef]
- Qiao, Z.; Shi, T.; Wang, Y.; Yan, Y.; Xia, C.; He, X. New Sliding-Mode Observer for Position Sensorless Control of Permanent-Magnet Synchronous Motor. IEEE Trans. Ind. Electron. 2013, 60, 710–719. [Google Scholar] [CrossRef]
- Pan, Y.; Xu, N. A Super-Spiral Sliding Mode Algorithm for Sensorless Permanent Magnet Synchronous Motor of Electric Vehicle. In Proceedings of the 2023 IEEE 3rd International Conference on Electronic Technology, Communication and Information (ICETCI), Changchun, China, 26–28 May 2023; pp. 440–444. [Google Scholar] [CrossRef]
- Wang, H.; Zhang, G.; Liu, X. Sensorless Control of Surface-Mount Permanent-Magnet Synchronous Motors Based on an Adaptive Super-Twisting Sliding Mode Observer. Mathematics 2024, 12, 2029. [Google Scholar] [CrossRef]
- Li, H.; Zhang, X.; Yang, S.; Liu, S. Unified Graphical Model of High-Frequency Signal Injection Methods for PMSM Sensorless Control. IEEE Trans. Ind. Electron. 2020, 67, 4411–4421. [Google Scholar] [CrossRef]
- Wu, X.; Zhu, Z.; Wu, Z. A Rotor Initial Position Estimation Method for Surface-Mounted Permanent Magnet Synchronous Machine. IEEE Trans. Energy Convers. 2021, 36, 2012–2024. [Google Scholar] [CrossRef]
- Xia, B.; Huang, S.; Zhang, J.; Zhang, W.; Liao, W.; Gao, J.; Wu, X. An Improved High-Frequency Voltage Signal Injection-Based Sensorless Control of IPMSM Drives With Current Observer. IEEE Trans. Transp. Electrif. 2024, 10, 5155–5167. [Google Scholar] [CrossRef]
- Ding, L.; Wen, C. High-Order Extended Kalman Filter for State Estimation of Nonlinear Systems. Symmetry 2024, 16, 617. [Google Scholar] [CrossRef]
- Birasa, R.; Marțiș, C.S. Comparative Analysis of the Permanent Magnet Synchronous Motor Topologies and the Impacts of Temperature on Their Performance. In Proceedings of the 2024 ELEKTRO (ELEKTRO), Zakopane, Poland, 20–22 May 2024; pp. 1–5. [Google Scholar] [CrossRef]
Disclaimer/Publisher’s Note: The statements, opinions and data contained in all publications are solely those of the individual author(s) and contributor(s) and not of MDPI and/or the editor(s). MDPI and/or the editor(s) disclaim responsibility for any injury to people or property resulting from any ideas, methods, instructions or products referred to in the content. |
© 2024 by the authors. Licensee MDPI, Basel, Switzerland. This article is an open access article distributed under the terms and conditions of the Creative Commons Attribution (CC BY) license (https://creativecommons.org/licenses/by/4.0/).















