A Mobile Application to Facilitate Meal Box Sharing in Corporate Environments Using Cloud Infrastructure
Abstract
1. Introduction
- A comprehensive review of existing food waste reduction initiatives, including digital platforms like Leftoverswap and workplace food environment studies.
- The implementation of a proposed meal-sharing platform aimed at connecting employees within corporate environments to share homemade meals.
- A detailed analysis of the system’s potential impact on reducing food waste, improving workplace nutrition, and fostering community engagement among employees.
2. Related Work
3. Proposed Solution and Methodology
3.1. System Architecture
3.2. System Paradigm
3.3. System Process Design Diagrams
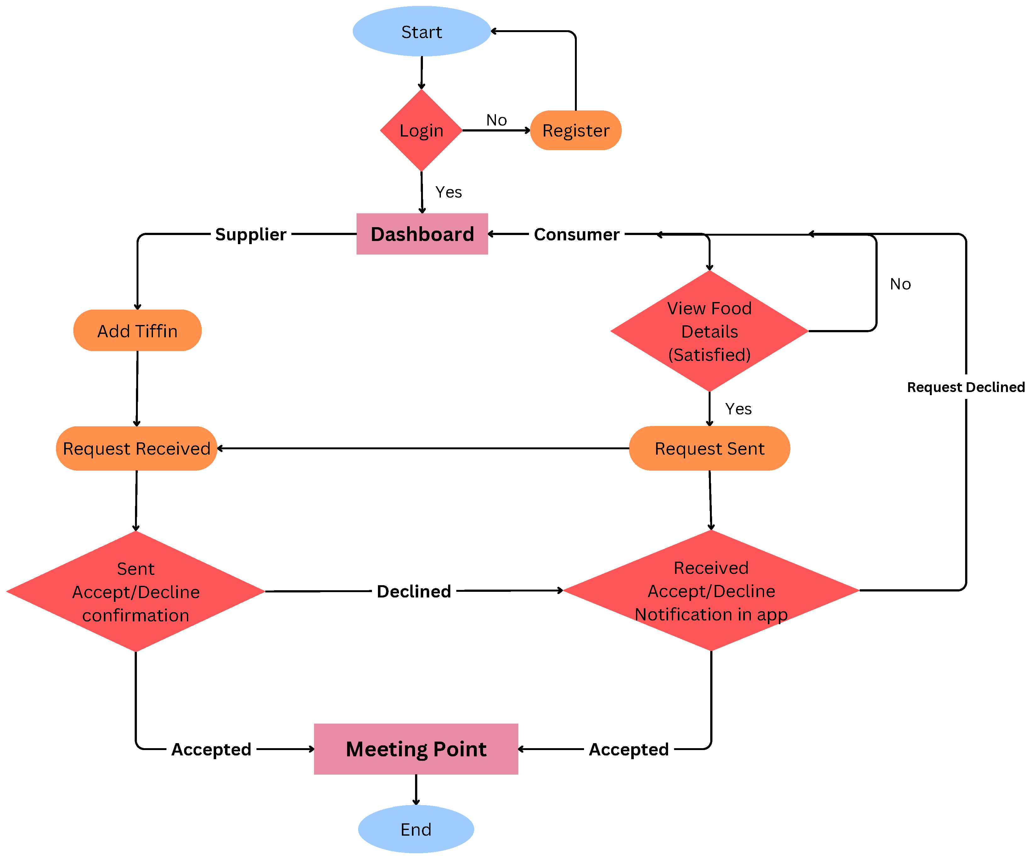
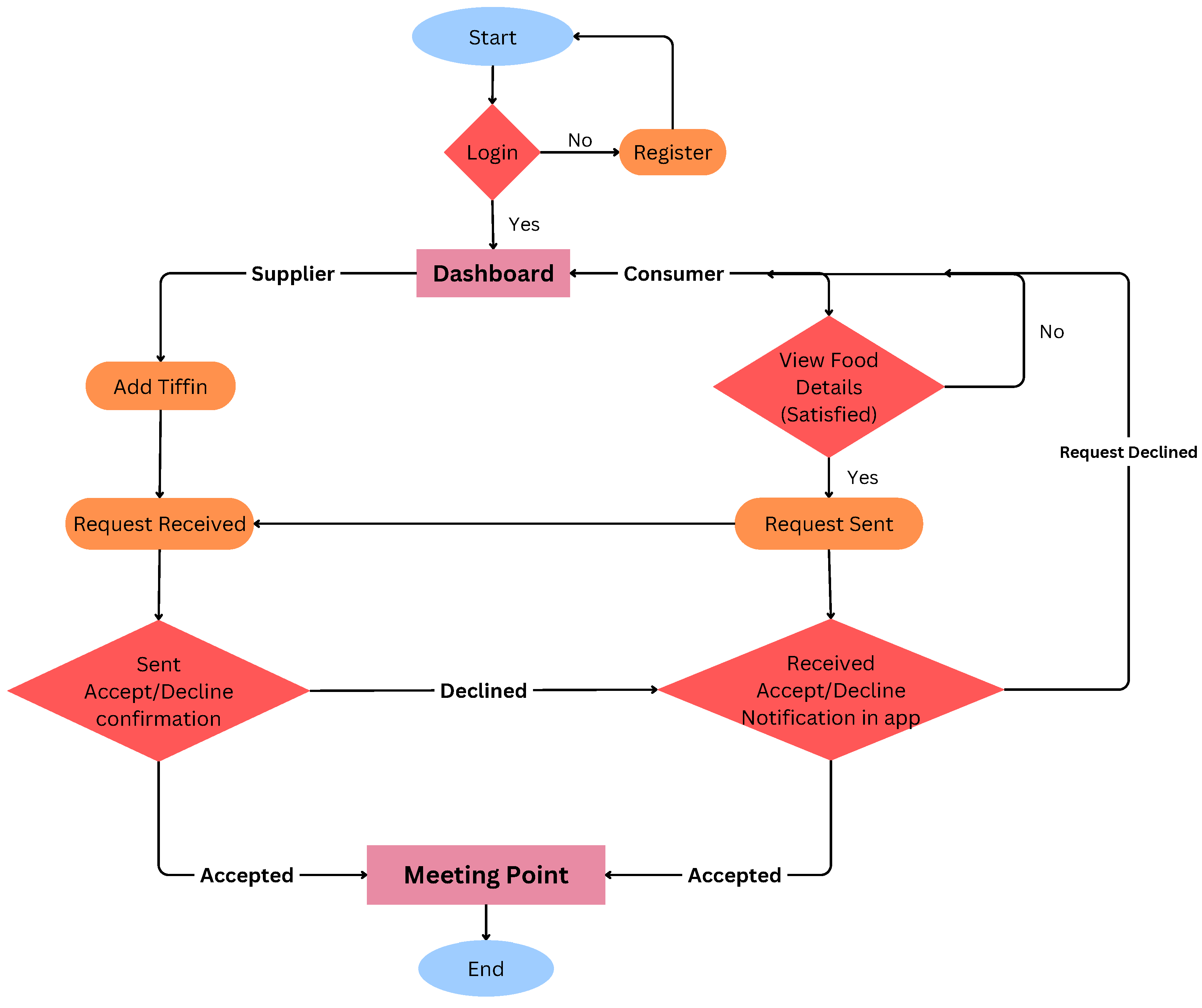
3.4. Flowchart for Application
3.5. Data Flow Diagram
4. Application Implementation
Application Screens
5. User Evaluation and Discussion
- Improved Page Loading Times: Enhancing the app’s responsiveness to reduce delays during peak usage.
- Notification Alerts: Implementing real-time alerts for meal box availability within a defined radius.
- Language Selection Options: Expanding accessibility by supporting multiple languages.
- Advanced Meal Scheduling: Adding functionality for users to plan and schedule meals more effectively.
6. Conclusions
Author Contributions
Funding
Data Availability Statement
Conflicts of Interest
References
- Munesue, Y.; Masui, T.; Fushima, T. The effects of reducing food losses and food waste on global food insecurity, natural resources, and greenhouse gas emissions. Environ. Econ. Policy Stud. 2015, 17, 43–77. [Google Scholar] [CrossRef]
- Rosol, M. Good food for all? Navigating tensions between environmental and social justice concerns in urban community food initiatives. In Community Food Initiatives; Routledge: London, UK, 2023; pp. 77–97. [Google Scholar]
- Mariam, N.; Valerie, K.; Karin, D.; Angelika, W.R.; Nina, L. Limiting food waste via grassroots initiatives as a potential for climate change mitigation: A systematic review. Environ. Res. Lett. 2020, 15, 123008. [Google Scholar] [CrossRef]
- Schanes, K.; Dobernig, K.; Gözet, B. Food waste matters-A systematic review of household food waste practices and their policy implications. J. Clean. Prod. 2018, 182, 978–991. [Google Scholar] [CrossRef]
- Agarwal, M.; Agarwal, S.; Ahmad, S.; Singh, R.; Jayahari, K. Food Loss and Waste in India: The Knowns and the Unknowns; World Resources Institute: Washington, DC, USA, 2021; Volume 10. [Google Scholar]
- Hemphill, T.A. Managing food waste in the United States: A proposed public-private governance and sustainability model. Technol. Sustain. 2023, 2, 67–88. [Google Scholar] [CrossRef]
- Messner, R.; Richards, C.; Johnson, H. The “Prevention Paradox”: Food waste prevention and the quandary of systemic surplus production. Agric. Hum. Values 2020, 37, 805–817. [Google Scholar] [CrossRef]
- Berry, B.; Blackmer, T.; Haedicke, M.; Lee, S.; MacRae, J.D.; Miller, T.R.; Nayak, B.; Rivet-Préfontaine, L.; Saber, D.; Silka, L.; et al. Safe Circular Food Systems: A Transdisciplinary Approach to Identify Emergent Risks in Food Waste Nutrient Cycling. Foods 2024, 13, 2374. [Google Scholar] [CrossRef] [PubMed]
- Nawaz, N.A.; Malik, H.R. Solving Food Wastage issues through BYOD application. In Proceedings of the Fifth National Conference of Saudi Computers Colleges (NCCC), Makkah, Saudi Arabia, 21–22 December 2022; pp. 131–138. [Google Scholar]
- Goyal, L.; Agarwal, P.; Shukla, A.; Ved, V.; Walekar, A.; Waghale, G. Building a Sustainable Future for Charitable Giving: A Critical Analysis of an Application for the Donation Ecosystem. Available online: https://abhivruddhi.mituniversity.ac.in/wp-content/uploads/2023/08/App_05_Building-a-Sustainable-Future-for-Charitable-Giving-A-Critical-Analysis-of-an-Application.pdf (accessed on 28 September 2024).
- Samson, H.O. MSc in Waste and Resource Management: A Systematic Literature Review: Benefits and Limitations to the Greater Adoption of Food Waste Smartphone Applications. Master’s Thesis, University of the West of Scotland, Glasgow, UK, 2022. [Google Scholar]
- Fatima, B. MSc in Social Media and Web Technologies: Designing Interactive Digital Tools to Support Families Reducing Food Waste. Master’s Thesis, Linnaeus University, Vaxjo, Sweden, 2020. [Google Scholar]
- Chatterjee, S.R. Human resource management in India:‘Where from’and ‘where to’? In Strategic Human Resource Management at Tertiary Level; River Publishers: Aalborg, Denmark, 2022; pp. 49–64. [Google Scholar]
- Chen, J. Fighting Food Waste with Food Sharing Platforms? Master’s Thesis, Lund University, Lund, Sweden, 2022. [Google Scholar]
- Sharma, A.; Kuthiala, T.; Thakur, K.; Thatai, K.S.; Singh, G.; Kumar, P.; Arya, S.K. Kitchen waste: Sustainable bioconversion to value-added product and economic challenges. Biomass Convers. Biorefin. 2022. [Google Scholar] [CrossRef]
- Shokeen, D.; Aeri, B.T.; Sinha, S. Assessment of food environment at work and its association with cardiometabolic health among employed adults in Delhi, India. Diabetes Metab. Syndr. Clin. Res. Rev. 2022, 16, 102544. [Google Scholar] [CrossRef] [PubMed]
- No Kid Hungry. Facts About Child Hunger in America. 2024. Available online: https://www.nokidhungry.org/who-we-are/hunger-facts (accessed on 3 August 2024).
- Buzby, J.C.; Wells, H.F.; Hyman, J. The Estimated Amount, Value and Calories of Postharvest Food Losses at the Retail and Consumer Levels in the United States. In USDA-ERS Economic Information Bulletin; Economic Research Service: Washington, DC, USA, 2014; Volume 121. [Google Scholar]
- World Health Organization. The State of Food Security and Nutrition in the World 2020: Transforming Food Systems for Affordable Healthy Diets; Food & Agriculture Organization: Rome, Italy, 2020; Volume 2020. [Google Scholar]
- Fortin, K.; Harvey, S.; Swearingen White, S. Hidden Hunger: Understanding the complexity of food insecurity among college students. J. Am. Coll. Nutr. 2021, 40, 242–252. [Google Scholar] [CrossRef] [PubMed]
- Gómez Ceballos, A.M.; Antonopoulou, V. Exploring barriers and facilitators to increase the engagement with a digital app (OLIO) for food/non-food sustainable consumption in citizens from Bogotá, Colombia. Curr. Psychol. 2024, 43, 26726–26735. [Google Scholar] [CrossRef]
- Vo-Thanh, T.; Zaman, M.; Hasan, R.; Rather, R.A.; Lombardi, R.; Secundo, G. How a mobile app can become a catalyst for sustainable social business: The case of Too Good To Go. Technol. Forecast. Soc. Chang. 2021, 171, 120962. [Google Scholar] [CrossRef]
- Fuentes, C.; Samsioe, E.; Fuentes, M.; Ivre, J. Making the consumption of food circular: The Karma app and the re-qualifications of surplus food. In Digital Food Provisioning in Times of Multiple Crises: How Social and Technological Innovations Shape Everyday Consumption Practices; Springer: Berlin/Heidelberg, Germany, 2024; pp. 119–137. [Google Scholar]
- Davies, A.R.; McGeever, A. Social innovation for food waste reduction: Surplus food redistribution. In Food Loss and Waste Policy; Routledge: London, UK, 2022; pp. 209–223. [Google Scholar]
- Rosengren, K.; Smrekar, S. On the Path to a More Sustainable Future: Investigating the Impact of Mobile Applications on Food Waste Reduction in Swedish Households. Bachelor’s Thesis, Malmö University, Malmö, Sweden, 2021. [Google Scholar]
- United Nations Organization (UNO). Sustainable Development Goals. Available online: https://sustainabledevelopment.un.org (accessed on 5 August 2024).
- Beozzo, E.; Hakkala, A. A Modern Approach for Threat Modelling in Agile Environments: Redesigning the Process in a SaaS Company. Master’s Thesis, University of Turku, Turku, Finland, 2023. [Google Scholar]
- Richards, M.; Ford, N. Fundamentals of Software Architecture: An Engineering Approach; O’Reilly Media: Newton, MA, USA, 2020. [Google Scholar]
- Weilkiens, T.; Lamm, J.G.; Roth, S.; Walker, M. Model-Based System Architecture; John Wiley & Sons: Hoboken, NJ, USA, 2022. [Google Scholar]
- Salamah, M.; Guler, N. Real-time Cloud Applications. In Intelligent Computing on IoT 2.0, Big Data Analytics, and Block Chain Technology; Chapman and Hall/CRC: Boca Raton, FL, USA, 2024; pp. 32–53. [Google Scholar]
- Ozkaya, M.; Kardas, G.; Kose, M.A. An Analysis of the Features of Requirements Engineering Tools. Systems 2023, 11, 576. [Google Scholar] [CrossRef]
- Tyagi, P. Pragmatic Flutter: Building Cross-Platform Mobile Apps for Android, iOS, Web & Desktop; CRC Press: Boca Raton, FL, USA, 2021. [Google Scholar]
- Bailey, T.; Biessek, A. Flutter for Beginners: An Introductory Guide to Building Cross-Platform Mobile Applications with Flutter 2.5 and Dart; Packt Publishing Ltd.: Birmingham, UK, 2021. [Google Scholar]
- Bhagat, S.A. Review on Mobile Application Development Based on Flutter Platform. Int. J. Res. Appl. Sci. Eng. Technol. 2022, 10, 803–809. [Google Scholar] [CrossRef]
- Dhalla, H.K. A performance comparison of restful applications implemented in Spring Boot Java and MS. NET Core. Proc. J. Phys. Conf. Ser. 2021, 1933, 012041. [Google Scholar] [CrossRef]
- Eyada, M.M.; Saber, W.; El Genidy, M.M.; Amer, F. Performance evaluation of IoT data management using MongoDB versus MySQL databases in different cloud environments. IEEE Access 2020, 8, 110656–110668. [Google Scholar] [CrossRef]
- Sharma, S.; Singh, P.; Sain, J.; Shrivastava, V.; Pandey, A. Modern Backend Development Technologies: A Comparative Review and Case Study. In Proceedings of the International Conference On Emerging Trends In Expert Applications & Security, Jaipur, India, 17–19 February 2024; Springer: Berlin/Heidelberg, Germany, 2024; pp. 139–151. [Google Scholar]
- Shields, D. AWS Security; Simon and Schuster: New York, NY, USA, 2022. [Google Scholar]






| Location | No. of Respondents | Gender (M) | Gender (F) | Percentage (R) | 
|---|---|---|---|---|
| Canada | 3 | 0 | 3 | 7.5% | 
| England | 19 | 7 | 12 | 47.5% | 
| Nigeria | 7 | 4 | 3 | 17.5% | 
| India | 11 | 4 | 7 | 27.5% | 
| Total | 40 | 15 | 25 | 100% | 
| Occupation | Male | Female | Percentage (R) | 
|---|---|---|---|
| Finance | 4 | 7 | 27.5% | 
| Manufacturing | 2 | 3 | 12.5% | 
| Marketing | 2 | 6 | 20.0% | 
| Construction | 1 | 0 | 2.5% | 
| Technology | 3 | 8 | 27.5% | 
| Others | 3 | 1 | 1.0% | 
| Feedback | Canada | England | Nigeria | India | ||||||||
|---|---|---|---|---|---|---|---|---|---|---|---|---|
| Y | Maybe | N | Y | Maybe | N | Y | Maybe | N | Y | Maybe | N | |
| Ease of use | 3 | - | - | 19 | - | - | 7 | - | - | 11 | - | - | 
| Fit for purpose | 3 | - | - | 19 | - | - | 7 | - | - | 11 | - | - | 
| Navigation | 3 | - | - | 17 | 1 | 1 | 6 | 1 | - | 10 | 1 | - | 
| User-friendly interface | 3 | - | - | 19 | - | - | 7 | - | - | 10 | 1 | - | 
| Functionality | 2 | - | 1 | 18 | 1 | - | 6 | 1 | - | 10 | - | 1 | 
| Overall satisfaction | 2 | - | 1 | 17 | 1 | 1 | 7 | - | - | 9 | - | 2 | 
| Name | Strengths | Limitations | 
|---|---|---|
| OLIO | - Easy-to-use interface - Wide range of food categories - Available in multiple countries | - Limited availability in certain areas - Not focused on corporate environment - No option to charge for food | 
| Too Good To Go | - Large network of participating restaurants and bakeries - Allows users to purchase discounted meals - Reduces food waste from businesses | - Only available in select cities - Limited food selection - No option to donate food to individuals - Not specific to corporate environment | 
| Karma | - Empowers users to save surplus food from different eateries and wholesalers - Provides users with a clear view of purchasable meals at each eatery | - Limited to only restaurants, bakeries, cafes, and wholesalers - Does not address food waste from households or other sources outside of these businesses - Not specific to a corporate environment | 
| FoodCloud | - Links grocery stores with charities and community groups to donate extra food - FoodCloud’s technology enables various food businesses to donate their surplus food - Donated food is distributed to charities the next day | - Limited to the UK and Ireland - Does not address food waste from households or other sources outside of these businesses - Not specific to corporate environment | 
| NoWaste | - Helps users prevent food waste in their homes - Enables users to scan receipts and barcodes, track weekly shopping, create inventory lists, plan meals better, and receive expiry alerts - Enhances time, cost, and mental effort savings for users handling their household food | - Limited to households and does not address food waste from businesses or other sources outside of households | 
| Disclaimer/Publisher’s Note: The statements, opinions and data contained in all publications are solely those of the individual author(s) and contributor(s) and not of MDPI and/or the editor(s). MDPI and/or the editor(s) disclaim responsibility for any injury to people or property resulting from any ideas, methods, instructions or products referred to in the content. | 
© 2024 by the authors. Licensee MDPI, Basel, Switzerland. This article is an open access article distributed under the terms and conditions of the Creative Commons Attribution (CC BY) license (https://creativecommons.org/licenses/by/4.0/).
Share and Cite
Mohod, P.T.; Otuka, R.I.; Ajienka, N.; Ihianle, I.K.; Nwajana, A.O. A Mobile Application to Facilitate Meal Box Sharing in Corporate Environments Using Cloud Infrastructure. Electronics 2024, 13, 4631. https://doi.org/10.3390/electronics13234631
Mohod PT, Otuka RI, Ajienka N, Ihianle IK, Nwajana AO. A Mobile Application to Facilitate Meal Box Sharing in Corporate Environments Using Cloud Infrastructure. Electronics. 2024; 13(23):4631. https://doi.org/10.3390/electronics13234631
Chicago/Turabian StyleMohod, Priya Tushar, Richard I. Otuka, Nemitari Ajienka, Isibor Kennedy Ihianle, and Augustine O. Nwajana. 2024. "A Mobile Application to Facilitate Meal Box Sharing in Corporate Environments Using Cloud Infrastructure" Electronics 13, no. 23: 4631. https://doi.org/10.3390/electronics13234631
APA StyleMohod, P. T., Otuka, R. I., Ajienka, N., Ihianle, I. K., & Nwajana, A. O. (2024). A Mobile Application to Facilitate Meal Box Sharing in Corporate Environments Using Cloud Infrastructure. Electronics, 13(23), 4631. https://doi.org/10.3390/electronics13234631
 
        



 
       