Wireless Remote-Monitoring Technology for Wind-Induced Galloping and Vibration of Transmission Lines
Abstract
1. Introduction
2. Hardware Design of Spacer Bar + Sensor Array
2.1. Measurement Principle of MEMS Three-Axis Inertial Sensor
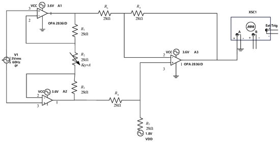
2.2. Spacer Bar + Self-Powered MEMS Three-Axis Inertial Sensor Single Model
3. Establishment of the Wind Galloping Curve Model
Mechanical Analysis of the Galloping Model
4. Reconstruction and Simulation Experiment of Wind Galloping Curve
4.1. Sparse Sensing Model
| Algorithm 1: Image reconstruction from incomplete data |
| Input: Incomplete data set D with missing values. Output: Reconstructed image I from the incomplete data set. |
| Step 1: Initialization Begin by initializing the iteration counter K = 0. Step 2: Data Loss Detection and Sampling Detect the missing data in the input data set D. Perform data loss detection sampling to identify the locations and extent of data loss. Step 3: Design Measurement Matrix Construct a measurement matrix M based on the detected data loss. This matrix will be used to guide the reconstruction process. Step 4: CMP Reconstruction Algorithm Apply the CMP (Compressed Sensing or Compressed Measurement Protocol) reconstruction algorithm to the incomplete data set D using the measurement matrix M. This step involves iterative processing to estimate the missing data. Step 5: Iteration Check Determine if the number of iterations K is satisfied with the predefined stopping criteria. These criteria may include a maximum number of iterations, a convergence threshold, or a minimum improvement in the reconstruction quality. If the stopping criteria are not met, set K = K + 1 and return to Step 4. If the stopping criteria are met, proceed to the next step. Step 6: Image Reconstruction Use the output from the CMP reconstruction algorithm to reconstruct the image I. This step involves assembling the estimated data to form a complete image. Step 7: Termination The algorithm terminates, and the reconstructed image I is output. |
4.2. OMP Algorithm Verification and Result Analysis
5. Conclusions
Author Contributions
Funding
Data Availability Statement
Conflicts of Interest
References
- Han, J.; Lv, H.; Li, D.; Li, Z.; Li, J.; Deng, Y. Transmission Line Galloping Early Warning Method Based on GA-BP Neural Network Algorithm. Power Grid Clean Energy 2021, 37, 1–7+14. [Google Scholar]
- Liu, X.; Guo, Z.; Wang, C.; Wang, J.; Meng, G. Transmission Line Galloping Probability Prediction Method Based on Ensemble Forecasting. Manuf. Autom. 2023, 45, 175–179. [Google Scholar]
- Liu, Z.; Huo, X.; Wu, C.; Wang, J.; Zhang, B.; Liu, G. Study on the Galloping Characteristics of Eight-Split Transmission Line Considering the Tension Insulator String. J. Appl. Mech. 2023, 40, 1085–1095. [Google Scholar]
- Chen, Z.; Cui, Y.; Tang, Y.; Zhu, Y.; Dong, J. Analysis of the Causes of Transmission Line Galloping and Countermeasures. Electron. Technol. 2023, 52, 382–383. [Google Scholar]
- Shi, C.; Dang, L.; Tang, Y.; Tong, M.; Tang, Y. Analysis of the Causes of Iced Galloping and Prevention Measures for Transmission Lines. Integr. Circuit Appl. 2023, 40, 364–365. [Google Scholar]
- Tang, Y.; Li, C.; Huang, N.; Ding, C.; Zhang, Y. Progress in Monitoring Technology for Galloping and Lightning Strike of Overhead Transmission Lines Based on Distributed Fiber Optic Sensing. Opto-Electron. Technol. 2023, 43, 337–346. [Google Scholar]
- Huang, S.; Liu, X.; Wu, H.; Wu, C.; Ye, Z. Comparative Study on Segmented Sparse Identification of Single-Mode Model for Iced Conductor Galloping in Stochastic Wind Field. Mech. Q. 2024, 45, 259–273. [Google Scholar]
- Xiao, W.; Kaiti, T.; Zi Biremmu, A.; Mei, J. Research on Safety Analysis and Risk Prevention of Transmission Line Operation. Light. Illum. 2023, 11, 189–191. [Google Scholar]
- de Villiers, W.; Cloete, J.H.; Wedepohl, L.M.; Burger, A. Real-time sag monitoring system for high-voltage overhead transmission lines based on power-line carrier signal behavior. IEEE Trans. Power Deliv. 2008, 23, 389–395. [Google Scholar] [CrossRef]
- Venkatasubramani, K.; Karthikeyan, R. Monitoring of transmission line parameters using wireless networks in smart grid. In Proceedings of the 2014 International Conference on Intelligent Computing Applications (ICICA 2014), Coimbatore, India, 6–7 March 2014; pp. 330–334. [Google Scholar]
- Liu, Y.J.; Yin, H.Y.; Wu, T. Transmission Line on-line Monitoring System Based on Ethernet and McWiLL. In Proceedings of the International Conference on Logistics, Engineering, Management and Computer Science (LEMCS 2015), Shenyang, China, 29–31 July 2015; pp. 680–683. [Google Scholar]
- Callis, R.W.; Lohr, J.; Gorelov, I.A.; Kajiwara, K.; Ponce, D.; Doane, J.L.; Tooker, J.F. An ifi-line power monitor for HE11 low loss transmission lines. In Proceedings of the Conference Digest of the 2004 Joint 29th International Conference on Infrared and Millimeter Waves and 12th International Conference on Terahertz Electronics, Karlsruhe, Germany, 27 September–1 October 2004; pp. 719–720. [Google Scholar]
- Wang, Y.; Xiao, Y.; Zhao, X.F.; Wen, D.Z. Fabrication and Characterization of Monolithic Integrated Three-Axis Acceleration/Pressure/Magnetic Field Sensors. Micromachines 2024, 15, 412. [Google Scholar] [CrossRef]
- Hui, Y.C.; Zhang, Y.C.; Tang, J.; Li, Z.; Chen, R.L.; Cui, Y.H. Clustering-based regularized orthogonal matching pursuit algorithm for rolling element bearing fault diagnosis. Trans. Inst. Meas. Control 2024, 46, 2795–2803. [Google Scholar] [CrossRef]
- Gao, M.; Zhang, Y.; Yu, Y.; Lv, D.; Xi, R.; Li, W.; Gu, L.; Wang, Z. An Improved OMP Algorithm for Enhancing the Anti-Interference Performance of Array Antennas. Sensors 2024, 24, 2291. [Google Scholar] [CrossRef]
- He, J.; Niu, J.; Li, L.; Liu, Z.; Liu, H.; Huang, Y.; Zhang, X.; Wang, E.; Luo, M. The Phase-to-Ground Fault Locating Method for the Wind Farm Transmission Line With the Single End Transient Information. IEEE Access 2024, 12, 115286–115295. [Google Scholar] [CrossRef]
- Wang, X.; Yang, C.; Zhang, J.; Zhou, J.; Liang, H.; Jiang, J.; Cai, Y.; Huang, M.; Lan, Z. Study on the Wind Deviation Characteristics of Y-Type Insulator String under the Action of Strong Wind. Adv. Civ. Eng. 2024, 2024, 5542173. [Google Scholar] [CrossRef]
- Zhong, Y.L.; Liu, Y.C.; Li, S.; Yan, Z.T.; Liu, X.P. Study on Wind Vibration Response and Coupling Effect of Transmission Tower-Line System Under Downburst. IEEE Access 2024, 12, 100120–100133. [Google Scholar] [CrossRef]
- Li, Z.F.; Zhang, J.W.; Wang, H.N.; Bao, Y.J. Fatigue performance of power transmission tower system based on wind vibration fatigue. Int. J. Power Energy Syst. 2024, 44. [Google Scholar] [CrossRef]
- Liang, Y.M.; Guo, Y.F.; Lin, Z.F. Using reservoir computing to solve FPK equations for stochastic dynamical systems under Gaussian or Non-Gaussian excitation. Math. Comput. Simul. 2024, 226, 645–662. [Google Scholar] [CrossRef]
- Li, Y.L.; Xu, Y.L.; Xiang, H.Y.; Chen, B.; Shum, K.M.; Liao, H.L. Analysis of Rain-wind Induced Cable Vibration using Spatially Measured Aerodynamic Coefficients. Adv. Struct. Eng. 2014, 17, 961–977. [Google Scholar] [CrossRef]
- Zhou, C.; Liu, Y.B. A theoretical model of rain-wind-induced in-plane galloping on overhead transmission tower-lines system. Adv. Mech. Eng. 2015, 7, 1687814015604590. [Google Scholar] [CrossRef]
- Theodorakatos, N.P.; Babu, R.; Theodoridis, C.A.; Moschoudis, A.P. Mathematical Models for the Single-Channel and Multi-Channel PMU Allocation Problem and Their Solution Algorithms. Algorithms 2024, 17, 191. [Google Scholar] [CrossRef]
- Singh, S.P.; Singh, S.P. Optimal cost wide area measurement system incorporating communication infrastructure. IET Gener. Transm. Distrib. 2017, 11, 2814–2821. [Google Scholar] [CrossRef]
- Theodorakatos, N.P.; Babu, R.; Moschoudis, A.P. The Branch-and-Bound Algorithm in Optimizing Mathematical Programming Models to Achieve Power Grid Observability. Axioms 2023, 12, 1040. [Google Scholar] [CrossRef]









| Interference Function | Interference Interval |
|---|---|
| 1 < i < 75 | |
| 142 < i < 200 | |
| 284 < i < 310 | |
| 338 < i < 440 |
| Observation count (M) | Proportion of observation (M/N) | Sparse point proportion (K/N) | MSE | |||
| t = 0.5 s | t = 1 s | t = 1.5 s | t = 2 s | |||
| 40 | 8.0% | 4.0% | 0.327 | 0.121 | 0.130 | 0.324 |
| 60 | 12.0% | 0.280 | 0.102 | 0.099 | 0.242 | |
| 70 | 14.0% | 0.194 | 0.069 | 0.073 | 0.177 | |
| 80 | 16.0% | 0.063 | 0.023 | 0.035 | 0.048 | |
| 100 | 20.0% | 0.015 | 0.007 | 0.004 | 0.015 | |
| 120 | 24.0% | 3.62 × 10−3 | 5.341 × 10−5 | 1.814 × 10−5 | 4.715 × 10−5 | |
| 140 | 28.0% | 2.008 × 10−6 | 3.708 × 10−7 | 4.448 × 10−6 | 5.302 × 10−7 | |
| Observation count (M) | Proportion of observation (M/N) | Sparse point proportion (K/N) | SNR | |||
| t = 0.5 s | t = 1 s | t = 1.5 s | t = 2 s | |||
| 40 | 8.0% | 4.0% | −2.4737 | −2.4815 | −2.7553 | −2.4715 |
| 60 | 12.0% | −1.0083 | −1.1602 | 0.3057 | 0.6757 | |
| 70 | 14.0% | 13.1784 | 11.884 | 19.7898 | 15.1464 | |
| 80 | 16.0% | 81.7881 | 42.6885 | 55.2846 | 97.0938 | |
| 100 | 20.0% | 176.1729 | 164.3679 | 126.4609 | 177.555 | |
| 120 | 24.0% | 246.0435 | 259.4576 | 251.6442 | 251.7981 | |
| 140 | 28.0% | 303.9248 | 288.263 | 287.8069 | 270.3841 | |
Disclaimer/Publisher’s Note: The statements, opinions and data contained in all publications are solely those of the individual author(s) and contributor(s) and not of MDPI and/or the editor(s). MDPI and/or the editor(s) disclaim responsibility for any injury to people or property resulting from any ideas, methods, instructions or products referred to in the content. |
© 2024 by the authors. Licensee MDPI, Basel, Switzerland. This article is an open access article distributed under the terms and conditions of the Creative Commons Attribution (CC BY) license (https://creativecommons.org/licenses/by/4.0/).
Share and Cite
Wang, P.; Zhong, Y.; Chen, Y.; Li, D. Wireless Remote-Monitoring Technology for Wind-Induced Galloping and Vibration of Transmission Lines. Electronics 2024, 13, 4630. https://doi.org/10.3390/electronics13234630
Wang P, Zhong Y, Chen Y, Li D. Wireless Remote-Monitoring Technology for Wind-Induced Galloping and Vibration of Transmission Lines. Electronics. 2024; 13(23):4630. https://doi.org/10.3390/electronics13234630
Chicago/Turabian StyleWang, Peng, Yuanchang Zhong, Yu Chen, and Dalin Li. 2024. "Wireless Remote-Monitoring Technology for Wind-Induced Galloping and Vibration of Transmission Lines" Electronics 13, no. 23: 4630. https://doi.org/10.3390/electronics13234630
APA StyleWang, P., Zhong, Y., Chen, Y., & Li, D. (2024). Wireless Remote-Monitoring Technology for Wind-Induced Galloping and Vibration of Transmission Lines. Electronics, 13(23), 4630. https://doi.org/10.3390/electronics13234630

