Model Reduction Method for Spacecraft Electrical System Based on Singular Perturbation Theory
Abstract
1. Introduction
- We proposed a model reduction method based on singular perturbation theory to improve the simulation efficiency of spacecraft electrical systems.
- We develop a reduced-order model of the spacecraft electrical system, preserving key dynamic characteristics.
- We implement the model reduction algorithm in C language and verifiy its feasibility.
- Compared to the full-order model, the reduced-order model generated by our method decreases simulation time by 50% with little degradation in the simulation accuracy.
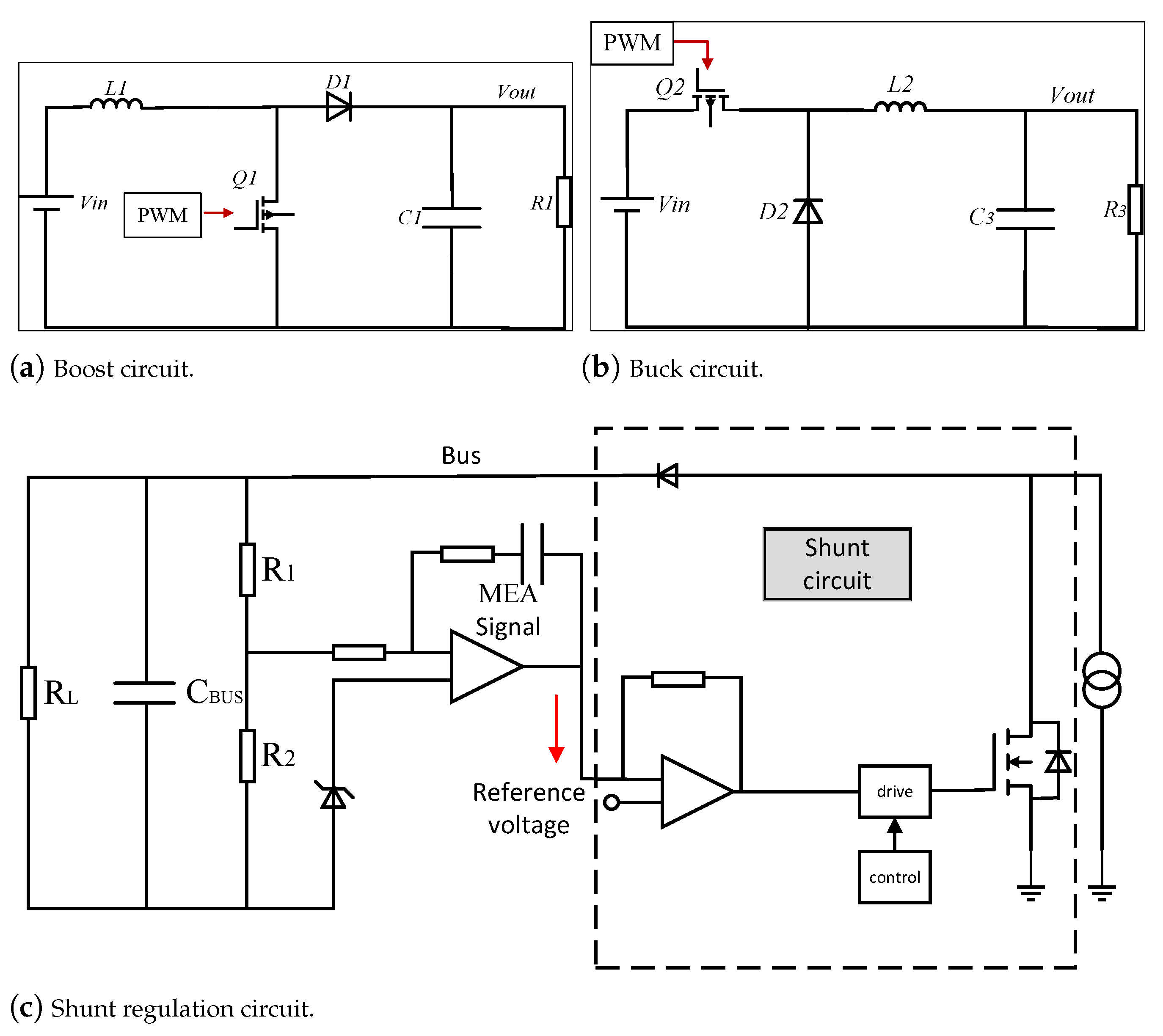
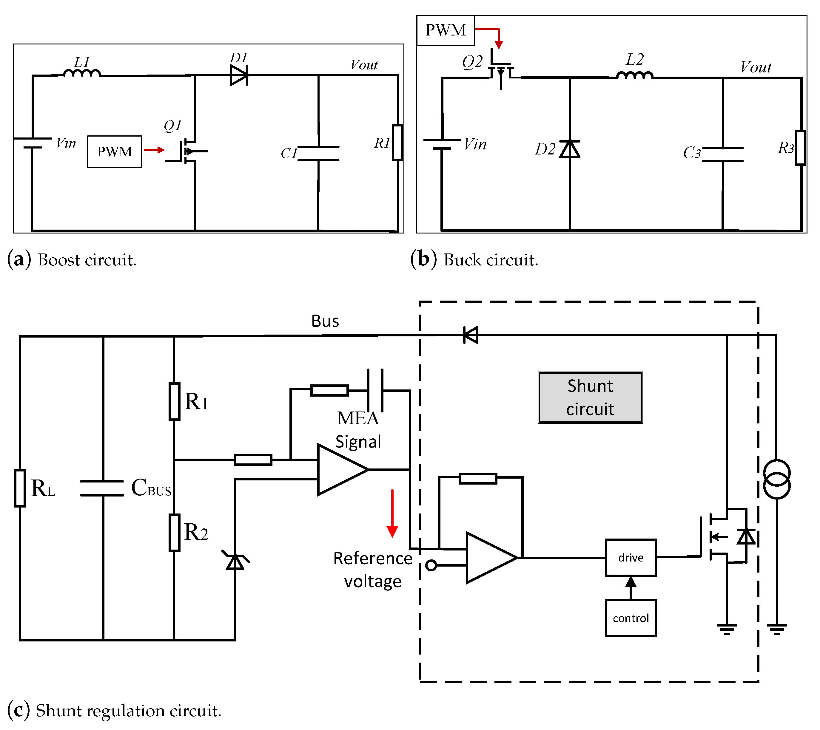
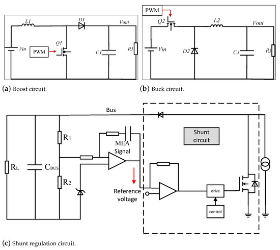
2. Full-Order Mathematical Model of Spacecraft Electrical System
2.1. Solar Array
2.2. Storage Battery
2.3. Power Conditioning and Distribution Unit
2.4. DC Load
2.5. Complete Model of Spacecraft Electrical System
3. Methodology
3.1. Principles of Singular Perturbation Theory
3.2. Model Reduction Method Based on Singular Perturbation Theory
4. Low-Order Simplified Model of Spacecraft Electrical System
4.1. Solar Array
4.2. Storage Battery
4.3. Power Conditioning and Distribution Unit
4.4. DC Load
5. Simulation
5.1. Comparative Analysis of Numerical Simulation Results
5.2. Comparative Analysis of Numerical Calculation Time
6. Software Package Development for Reduced-Order Simplified Models
7. Conclusions
Author Contributions
Funding
Data Availability Statement
Conflicts of Interest
References
- Reid, T.G.; Chan, B.; Goel, A.; Gunning, K.; Manning, B.; Martin, J.; Neish, A.; Perkins, A.; Tarantino, P. Satellite navigation for the age of autonomy. In Proceedings of the 2020 IEEE/ION Position, Location and Navigation Symposium (PLANS), Portland, OR, USA, 20–23 April 2020; pp. 342–352. [Google Scholar]
- Yang, Y.; Mao, Y.; Sun, B. Basic performance and future developments of BeiDou global navigation satellite system. Satell. Navig. 2020, 1, 1. [Google Scholar] [CrossRef]
- Early, B.R.; Gartzke, E. Spying from space: Reconnaissance satellites and interstate disputes. J. Confl. Resolut. 2021, 65, 1551–1575. [Google Scholar] [CrossRef]
- Willbold, J.; Sciberras, F.; Strohmeier, M.; Lenders, V. Satellite Cybersecurity Reconnaissance: Strategies and their Real-world Evaluation. In Proceedings of the 2024 IEEE Aerospace Conference, Big Sky, MT, USA, 2–9 March 2024; pp. 1–13. [Google Scholar]
- Epuh, E.E.; Okolie, C.J.; Daramola, O.E.; Ogunlade, F.S.; Oyatayo, F.J.; Akinnusi, S.A.; Emmanuel, E.O.I. An integrated lineament extraction from satellite imagery and gravity anomaly maps for groundwater exploration in the Gongola Basin. Remote Sens. Appl. Soc. Environ. 2020, 20, 100346. [Google Scholar] [CrossRef]
- Shirmard, H.; Farahbakhsh, E.; Müller, R.D.; Chandra, R. A review of machine learning in processing remote sensing data for mineral exploration. Remote Sens. Environ. 2022, 268, 112750. [Google Scholar] [CrossRef]
- Gao, H.; Tang, S.; Han, X. China’s Fengyun (FY) meteorological satellites, development and applications. Sci. Technol. Rev. 2021, 39, 9–22. [Google Scholar]
- Zhao, Q.; Yu, L.; Du, Z.; Peng, D.; Hao, P.; Zhang, Y.; Gong, P. An overview of the applications of earth observation satellite data: Impacts and future trends. Remote Sens. 2022, 14, 1863. [Google Scholar] [CrossRef]
- Kuzlu, M.; Abalos, K.; Elma, O.; Popescu, O.; Pipattanasomporn, M. Modeling and simulation of the International Space Station (ISS) electrical power system. Int. Trans. Electr. Energy Syst. 2021, 31, e12980. [Google Scholar] [CrossRef]
- Shangguan, D.; Chen, L.; Ding, J. A digital twin-based approach for the fault diagnosis and health monitoring of a complex satellite system. Symmetry 2020, 12, 1307. [Google Scholar] [CrossRef]
- Beukes, H.; Dowson, K.; Enslin, J. Simulation program for Stellenbosch University satellite (SUNSAT) power system. Trans. S. Afr. Inst. Electr. Eng. 2021, 84, 32–36. [Google Scholar]
- Dou, Y.; Liu, T.; Yang, A.; Dong, B. Stability analysis for S3R-architecture Power Conditioning Units interconnection system using impedance-based methods. Energy Rep. 2022, 8, 582–591. [Google Scholar] [CrossRef]
- Zhu, H.; Zhang, B.; Zhang, D. Overview of architectures for satellite’s regulated bus power system. In Proceedings of the 2020 IEEE 1st China International Youth Conference on Electrical Engineering (CIYCEE), Wuhan, China, 1–4 November 2020; pp. 1–8. [Google Scholar]
- Mariani, V.; Vasca, F.; Vasquez, J.C.; Guerrero, J.M. Model order reductions for stability analysis of islanded microgrids with droop control. IEEE Trans. Ind. Electron. 2014, 62, 4344–4354. [Google Scholar] [CrossRef]
- Luo, L.; Dhople, S.V. Spatiotemporal model reduction of inverter-based islanded microgrids. IEEE Trans. Energy Convers. 2014, 29, 823–832. [Google Scholar] [CrossRef]
- Hoppensteadt, F. Asymptotic stability in singular perturbation problems. II: Problems having matched asymptotic expansion solutions. J. Differ. Equ. 1974, 15, 510–521. [Google Scholar] [CrossRef]
- Eckhaus, W. Matched Asymptotic Expansions and Singular Perturbations; Elsevier: Amsterdam, The Netherlands, 2011. [Google Scholar]
- Cheknane, A.; Hilal, H.S.; Djeffal, F.; Benyoucef, B.; Charles, J.P. An equivalent circuit approach to organic solar cell modelling. Microelectron. J. 2008, 39, 1173–1180. [Google Scholar] [CrossRef]
- Babaa, S.E.; El Murr, G.; Mohamed, F.; Pamuri, S. Overview of boost converters for photovoltaic systems. J. Power Energy Eng. 2018, 6, 16–31. [Google Scholar] [CrossRef]
- Dontchev, A.; Donchev, T.; Slavov, I. A Tikhonov-type theorem for singularly perturbed differential inclusions. Nonlinear Anal. Theory Methods Appl. 1996, 26, 1547–1554. [Google Scholar] [CrossRef]
- Tang, Y.; Prieur, C.; Girard, A. Tikhonov theorem for linear hyperbolic systems. Automatica 2015, 57, 1–10. [Google Scholar] [CrossRef]
- Kasdin, N.J. Runge-Kutta algorithm for the numerical integration of stochastic differential equations. J. Guid. Control. Dyn. 1995, 18, 114–120. [Google Scholar] [CrossRef]
- Ahmadianfar, I.; Heidari, A.A.; Gandomi, A.H.; Chu, X.; Chen, H. RUN beyond the metaphor: An efficient optimization algorithm based on Runge Kutta method. Expert Syst. Appl. 2021, 181, 115079. [Google Scholar] [CrossRef]
- Schober, M.; Duvenaud, D.K.; Hennig, P. Probabilistic ODE solvers with Runge-Kutta means. In Proceedings of the Advances in Neural Information Processing Systems 27 (NIPS 2014), Montreal, QC, Canada, 8–13 December 2014. [Google Scholar]









| Key Component | Parameter | Value |
|---|---|---|
| BuS | Bus capacitance (F) | 0.00036 |
| Bus voltage (V) | 42 | |
| Solar array | Series count | 27 |
| Parallel count | 216 | |
| Operating temperature (K) | 353 | |
| lrradiance condition (W/m2) | 1300 | |
| Open circuit voltage Voc (mV) | 2730 | |
| Operating voltage Vmp (mV) | 2430 | |
| Short circuit current density Jsc (mA/cm2) | 17.2 | |
| Operating current density Jmp (mA/cm2) | 16.7 | |
| Storage battery | Equivalent Terminal voltage (V) | 42 |
| Equivalent ohmic internal resistance (Ω) | 0.013 | |
| Equivalent electrochemical polarization resistance (Ω) | 0.007 | |
| Equivalent concentration polarization resistance (Ω) | 0.015 | |
| Charge regulator | Input inductance (H) | 0.006 |
| Output capacitance (F) | 0.0005 | |
| Input resistance (Ω) | 0.1 | |
| Discharge Regulator | Input Inductance (H) | 0.006 |
| Output Capacitance (F) | 0.0002 | |
| Input Resistance (Ω) | 0.1 |
| Model | Time (s) |
|---|---|
| Circuit level model | 15 |
| Full-order mathematical model | 1 |
| Low-order mathematical model | 0.5 |
Disclaimer/Publisher’s Note: The statements, opinions and data contained in all publications are solely those of the individual author(s) and contributor(s) and not of MDPI and/or the editor(s). MDPI and/or the editor(s) disclaim responsibility for any injury to people or property resulting from any ideas, methods, instructions or products referred to in the content. |
© 2024 by the authors. Licensee MDPI, Basel, Switzerland. This article is an open access article distributed under the terms and conditions of the Creative Commons Attribution (CC BY) license (https://creativecommons.org/licenses/by/4.0/).
Share and Cite
Wang, L.; Peng, Y.; Luo, J. Model Reduction Method for Spacecraft Electrical System Based on Singular Perturbation Theory. Electronics 2024, 13, 4291. https://doi.org/10.3390/electronics13214291
Wang L, Peng Y, Luo J. Model Reduction Method for Spacecraft Electrical System Based on Singular Perturbation Theory. Electronics. 2024; 13(21):4291. https://doi.org/10.3390/electronics13214291
Chicago/Turabian StyleWang, Lifeng, Yelun Peng, and Juan Luo. 2024. "Model Reduction Method for Spacecraft Electrical System Based on Singular Perturbation Theory" Electronics 13, no. 21: 4291. https://doi.org/10.3390/electronics13214291
APA StyleWang, L., Peng, Y., & Luo, J. (2024). Model Reduction Method for Spacecraft Electrical System Based on Singular Perturbation Theory. Electronics, 13(21), 4291. https://doi.org/10.3390/electronics13214291

