FPGA-Based Design of a Ready-to-Use and Configurable Soft IP Core for Frame Blocking Time-Sampled Digital Speech Signals †
Abstract
1. Introduction
1.1. Background
1.2. Related Works
1.3. Problem Statement
- Limited adaptability to accommodate variability in frame size (): The base architectures of framing hardware in [4,5,6,7,8] and [9]-I, [3] and [9]-II are adaptable to specific frame sizes that are integral multiples of 2, 3 and 4, respectively. Therefore, their adaptability does not extend to some arbitrary frame sizes required by specific applications, e.g., consider a speech recognition application, wherein kHz and ms [10]. In this case, samples (i.e., ). Here, 253 is not an integral multiple of 2, 3 and 4, and 297 is not an integral multiple of 2 and 4.
- Non-adaptable to accommodate variability in frame overlap size () (and percentage of frame overlap): The base architectures of framing hardware in [4,5,6,7,8] and [9]-I, [3] and [9]-II output frames that are overlapped by , and , respectively, by default, due to the specific hardware configuration (e.g., double buffers [5,6] and triple RAM-SRs [9]-II). Therefore, they are not adaptable to some arbitrary percentages of frame overlap required by specific applications, e.g., consider a speech recognition application, wherein samples and samples [10]. In this case, (i.e., ).
- The FHA in [4] employs a dual clocking scheme, wherein its A-RAM unit operates with two distinct clocks, in contrast to other FHAs (and the typical digital speech and audio systems, e.g., in [7,8,11,12]) that operate solely with a single clock. The dual clocking scheme necessitates using additional functional units comprising: a clock signal generator for deriving two clock signals; a reset signal generator for providing reset signals to the functional units operating in two clock domains; and multiple clock domain crossing (CDC) units for enabling the required signals to cross between two clock domains. Consequently, this architecture incurs an additional area cost and power consumption when compared to the FHAs in [3,7,8].
- First, a novel blocking type FHA, capable of accommodating variability in word size, frame size and frame overlap size (and percentage of frame overlap) is proposed.
- Second, the proposed FHA is transformed into a field-programmable gate array (FPGA)-based soft, ready-to-use and configurable frame blocking IP core using the Xilinx® Vivado™ tool.
1.4. Brief Summary and Article Organization
2. Methodology
2.1. Memory Write Phase
2.2. Memory Read Phase
2.3. Framing Mechanism
2.4. Theoretical Condition(s) for Proper Framing
3. Proposed FHA and Frame Blocking IP Core
3.1. Architecture
3.2. Brief Functional Description
- Case-1:
- Case-2:
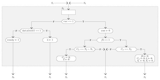
3.3. Detailed Functional Description
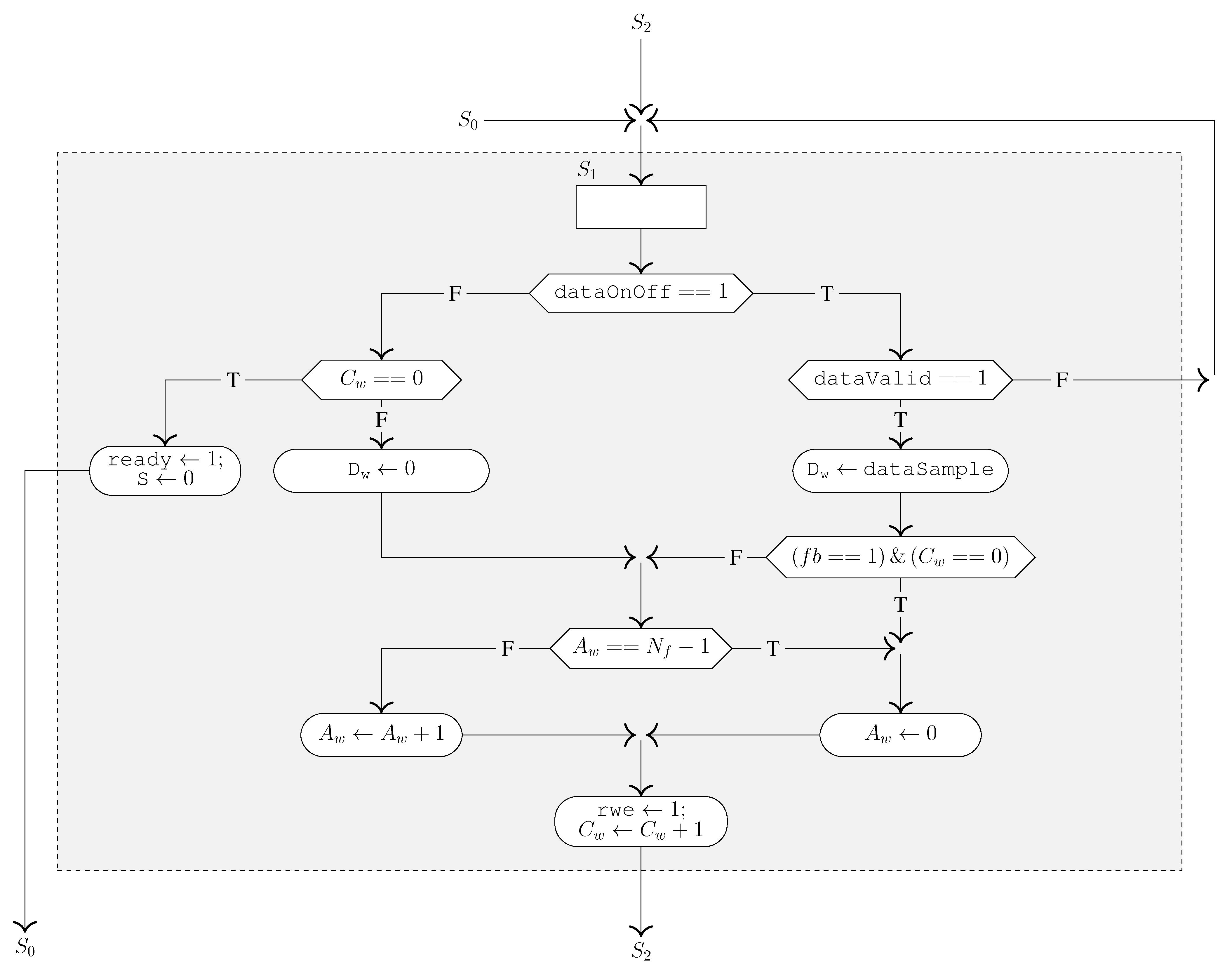
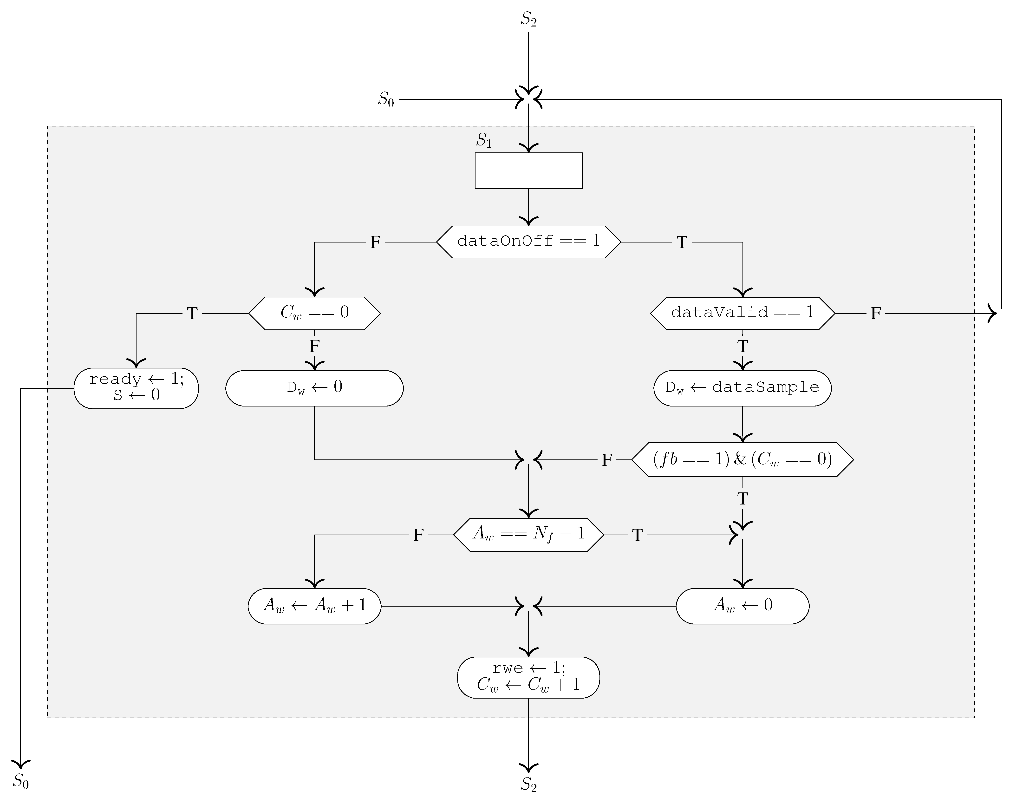
- state:
- (a)
- When dataOnOff = 0, it signifies that the data source is inactive and the speech signal is not available for framing. Therefore, the ASMD waits in the state.
- (b)
- When dataOnOff = 1, it signifies that the data source is active and the speech signal is available for framing. Therefore, the ASMD makes the state transition to start framing (provided that the configuration data () of Nf input satisfies the following conditions: , and ) and accordingly updates its registers and generates outputs as follows:
- (i)
- The ready output is reset to a low logic to denote the hardware status as busy.
- (ii)
- The S output is set to a high logic that enables the MUX to multiplex the Aw output to the address input of SP-RAM during the memory write operations.
- (iii)
- The register is set to a high logic that enables the ASMD to realize the first frame in SP-RAM.

- state:
- (a)
- When dataOnOff = 1 and dataValid = 0, it signifies that a valid sample of the speech signal is not available at the dataSample input and is yet to arrive from the data source. Therefore, the ASMD waits in the state for the sample arrival.
- (b)
- When dataOnOff = 1 and dataValid = 1, it signifies that a valid sample of the speech signal has arrived at the dataSample input. Therefore, the ASMD makes the state transition to write (store) the received sample in SP-RAM and accordingly updates its registers and generates outputs as follows:
- (i)
- The received sample of the speech signal is made available at the Dw output.
- (ii)
- The address to write (store) the sample of Dw output in SP-RAM is computed (using a generalized conditional expression) as,where denotes a write address register that drives the Aw output.
- (iii)
- The rwe output is set to a high logic to enable memory write operation on SP-RAM.
- (iv)
- The register is incremented by one as the received sample of the speech signal is stored in SP-RAM.
- (c)
- When dataOnOff = 0, it signifies that the data source is inactive and has stopped transmitting speech samples to the dataSample input, and at the same instant, a new frame realization is yet to begin. Therefore, the ASMD makes the state transition to stop framing and accordingly updates its registers and generates the following outputs:
- (i)
- The ready output is set to a high logic to denote the hardware status as idle and ready to start framing on the subsequent speech signal.
- (ii)
- The S output is reset to a low logic, i.e., the default condition.
- (d)
- When dataOnOff = 0 and Cw ≠ 0, it signifies that the data source is inactive and has stopped transmitting speech samples to the dataSample input, and at the same instant, a new frame realization is already under progress, during which a frame, referred to as the last frame, is partly realized in SP-RAM. Therefore, the ASMD performs zero-padding to the last frame to realize it completely. In this regard, the ASMD makes the state transition to write (store) a zero-magnitude sample in SP-RAM and accordingly updates its registers and generates outputs as follows:
- (i)
- The zero-magnitude sample is made available at the Dw output.
- (ii)
- The address to write (store) the sample of Dw output in SP-RAM is computed appropriately using (5).
- (iii)
- The rwe output is set to a high logic to enable memory write operation on SP-RAM.
- (iv)
- The register is incremented by one as the zero-magnitude sample is stored in SP-RAM.

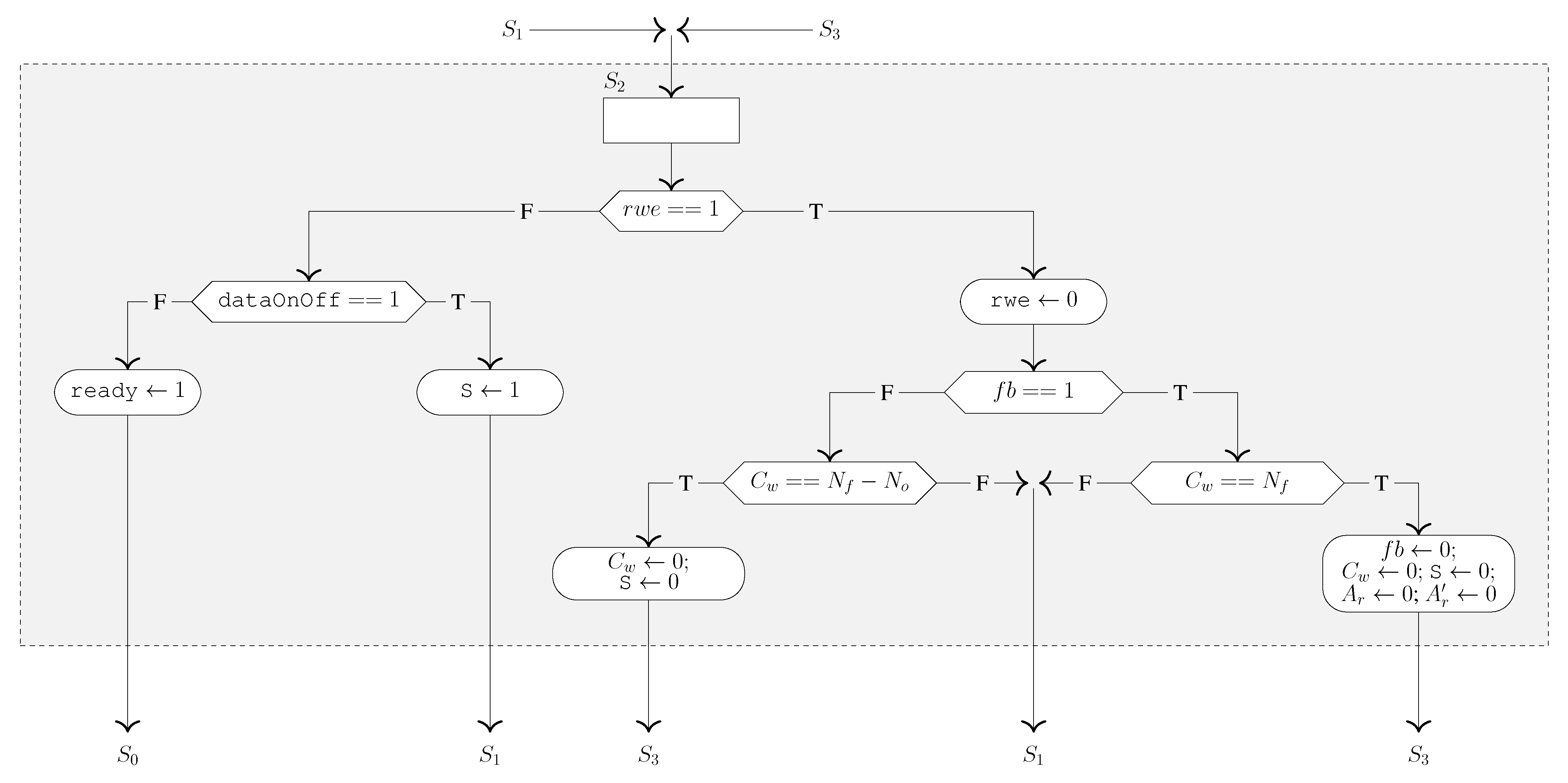
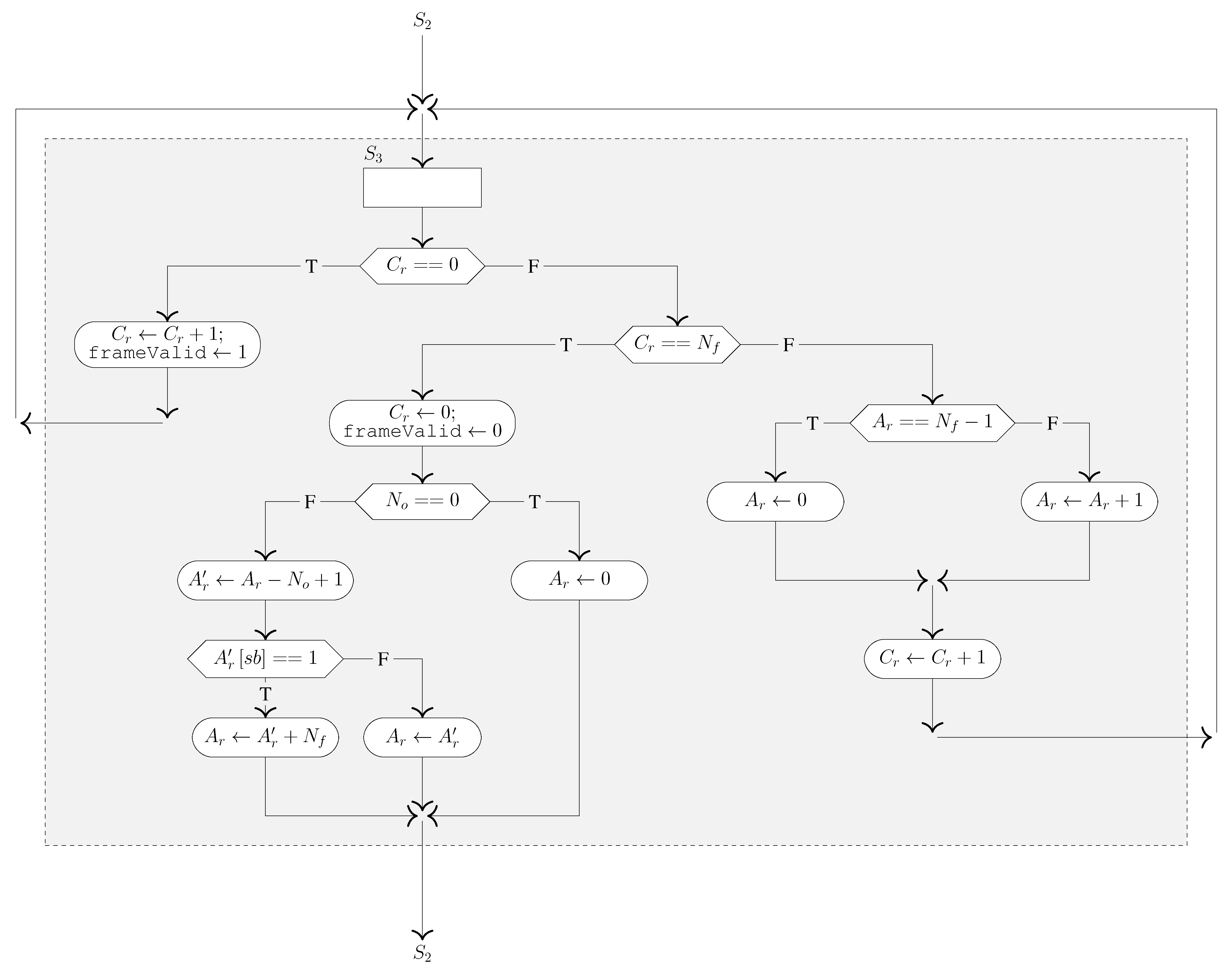
- state:
- (A)
- When , it signifies that the ASMD has switched from the state, and a sample determined by the Dw output is stored in SP-RAM at an address determined by the Aw output. Subsequently, the ASMD initiates to reset the rwe output to a low logic to disable memory write on SP-RAM and makes either the or the state transition to continue frame realization or read (output) the realized frame samples from SP-RAM, respectively. The ASMD makes the relevant state transition, defined as follows:
- (a)
- When , it signifies that the first frame is partly realized in SP-RAM. Therefore, the ASMD makes the state transition.
- (b)
- When , it signifies that the first frame is fully realized in SP-RAM. Therefore, the ASMD makes the state transition and accordingly updates its registers and combinational logic and generates outputs as follows:
- (i)
- The register is reset to a low logic that enables the ASMD to realize subsequent frame(s) (other than the first frame) in SP-RAM.
- (ii)
- The register is reset to zero, which enables the counter to newly count the subsequent write operations performed on SP-RAM to realize the subsequent frame.
- (iii)
- The S output is reset to a low logic that enables the MUX to multiplex the Ar output to the address input of SP-RAM during the memory read operations.
- (iv)
- The address to read (output) the starting sample of the first frame from SP-RAM is initialized in a register, say (that drives the Ar output), by resetting it to zero.
- (v)
- A combinational logic, denoted as , is used as an offset to compute the (read) address corresponding to the starting sample of every frame being realized in SP-RAM. It is initialized by resetting it to zero.
- (c)
- When , it signifies that a frame (other than the first frame) is partly realized in SP-RAM. Therefore, the ASMD makes the state transition.
- (d)
- When , it signifies that a frame (other than the first frame) is fully realized in SP-RAM. Therefore, the ASMD makes the state transition and accordingly updates its registers and generates an output as follows:
- (i)
- The register is reset to zero, which enables the counter to newly count the subsequent write operations performed on SP-RAM to realize the subsequent frame.
- (ii)
- The S output is reset to a low logic that enables the MUX to multiplex the Ar output to the address input of SP-RAM during the memory read operations.
- (B)
- When , it signifies that the ASMD has switched from the state. Subsequently, the ASMD performs operations categorized as follows:
- (a)
- When dataOnOff = 1, it signifies that the data source is active. Therefore, the ASMD makes the state transition to continue framing and accordingly updates its register and generates an output as follows:
- (i)
- The S output is set to a high logic that enables the MUX to multiplex the Aw output to the address input of SP-RAM during the memory write operations.
- (b)
- When dataOnOff = 0, it signifies that the data source is inactive and has stopped transmitting speech samples to the dataSample input. Therefore, the ASMD makes the state transition to stop framing and accordingly updates its register and generates an output as follows:
- (i)
- The ready output is set to a high logic to denote the hardware status as idle and ready to start framing on the subsequent speech signal.

- state:
- (a)
- When , it signifies that the realized frame samples are yet to be read from SP-RAM. Therefore, the ASMD initiates to read (output) the first sample of the realized frame from SP-RAM (at an address determined by the Ar output) and accordingly updates its registers and generates an output as follows:
- (i)
- The register is incremented by one as the first sample of the realized frame is read from SP-RAM.
- (ii)
- The frameValid output is set to a high logic as the hardware begins to output the realized frame samples, consecutively, via the frameSample output.
- (b)
- When , it signifies that the realized frame samples are partly read from SP-RAM. Therefore, the ASMD initiates to read (output) a jth sample (such that ) of the realized frame from SP-RAM and accordingly updates its registers and generates an output as follows:
- (i)
- The address to read (output) the jth sample of the realized frame from SP-RAM is computed as,
- (ii)
- The register is incremented by one as the jth sample of the realized frame is read from SP-RAM.
- (c)
- When , it signifies that the realized frame samples are fully read from SP-RAM. Therefore, the ASMD makes the state transition and accordingly updates its registers and combinational logic and generates outputs as follows:
- (i)
- The register is reset to zero, which enables the counter to newly count the subsequent read operations performed on SP-RAM to output the subsequent frame upon realization.
- (ii)
- The frameValid output is reset to a low logic as the hardware has finished outputting the realized frame samples via the frameSample output.
- (iii)
- The (read) address corresponding to the starting sample of the subsequent frame is pre-computed as,where . The expression () denotes . It ensures that the read addresses are generated within the range .
3.4. Practical Condition(s) for Proper Framing
3.5. FHA Design and Functional Verification
3.6. Frame Blocking IP Core Creation and Packaging
- the logic associated in connecting the register to the frameSampleIndex output is trimmed, when the frameSampleIndex output is disabled.
4. Results and Discussions
4.1. Implementation Results
4.2. Comparison with Baselines
- The IP core is based on a blocking type FHA. It has a dynamic hardware configuration that varies with IP customization when compared to the blocking [3,4,5,6,7,8] and non-blocking [9] type FHA baselines having a fixed hardware configuration.
- The FHA baselines [3,4,5,6,7,8,9] use memory unit(s) (viz., DP-RAM with three fixed partitions [3], A-RAM with two fixed partitions [4], double buffers [5,6], DP-RAM with two fixed partitions [7,8] and RAM-SR(s) [9]), wherein the memory width is fixed to bits [3,4,5,6,7,8,9], and the total no. of memory locations (M) is fixed to 252 [3], P (where ) [4], 512 [5], 256 [6], 200 [7,8], 128 [9]-I and 192 [9]-II. Therefore, they perform framing on speech (or audio) samples having a word size of bits and output frames having a fixed frame size ( samples, ms), viz., (252, 22.8) [3], (P, 10) [4], (512, 32) [5], (256, 16) [6,9] and (200, 20) [7,8]. Conversely, our IP core uses a memory unit (SP-RAM with no fixed partitions), wherein the memory width can be customized according to the speech sample word size (n) within the range , and the total no. of memory locations (M) can be customized according to the desired frame size () (that satisfies (9) for specific and ) within the range .
- The IP core can vary frame size within the range via the Nf input (provided that it is enabled during IP customization) and frame overlap size within the range via the No input.
- The IP core can vary the percentage of frame overlap (i.e., ) within the range [0, ]·100% via the No input.
- The IP core supports framing speech signals (with desired frame size, ms) sampled with a frequency, kHz, when operated at a clock frequency, MHz, where kHz, for MHz; kHz, for MHz; kHz, for MHz; and kHz, for MHz (see Figure 9). Conversely, the FHA baselines [3,4,5,6,7,8] perform framing on speech (or audio) signals sampled with a specific frequency , viz., kHz [3], 16 kHz [5,6], 10 kHz [7,8] or a finite set of , viz., kHz [4]. However, the extent to which the FHA baselines [3,4,5,6,7,8] can effectively support the framing of speech (or audio) signals sampled with a wide range of remains unknown.
- The IP core is versatile, offering configurability for framing in applications based on narrow- and wide-band spectrogram analysis of speech and audio, in contrast to the FHA baselines [3,4,5,6,7,8,9], exclusively designed for applications based on narrow-band spectrogram analysis of speech and audio.
- Their I/O configuration matches that of our IP core, except for the Nf and No inputs.
- They perform framing similar to the methodology discussed in Section 2 (refer to Section 2.1, Section 2.2, Section 2.3).
- They independently perform operations of memory write and read phases of the framing mechanism using two dedicated controllers.
- The FHA baseline [4] requires: a clock signal generator for deriving two distinct clock signals; a reset signal generator for providing reset signals to the functional units operating in two clock domains; and multiple CDC units, specifically single-bit and pulse-type synchronizer variants, for enabling the required signals to cross between two clock domains. The need for clock signal generator and CDC units is addressed using the Xilinx® Clocking Wizard [24] and XPM CDC Generator [25] IP cores, respectively.
- They perform zero-padding similar to our IP core.
- Non-blocking type FHA baselines [9]-I and -II:
- Their I/O configuration matches that of our IP core, except for the Nf, No, and dataOnOff inputs and frameSample and frameSampleIndex outputs.
- The FHA baseline [9]-I outputs frame samples via a pair of parallel outputs (e.g., frameSample_X, where X = {0, 1}). Furthermore, the frame samples are accompanied by their respective indices, provided via another pair of parallel outputs (e.g., frameSampleIndex_X, where X = {0, 1}).
- The FHA baseline [9]-II outputs frame samples via a set of four parallel outputs (e.g., frameSample_X, where X = {0, 1, 2, 3}). Furthermore, the frame samples are accompanied by their respective indices, provided via another set of four parallel outputs (e.g., frameSampleIndex_X, where X = {0, 1, 2, 3}).
- They use RAM-SR(s), whose requirement is addressed by the Xilinx® RAM-based Shift Register IP core [26].
- They employ a framing methodology (refer to Appendix B for more details) that differs from the one outlined in Section 2 (refer to Section 2.1, Section 2.2, Section 2.3). These FHAs perform framing on speech samples arriving at high speeds, typically matching the target clock frequency .
- They employ a controller that primarily controls the RAM-SR(s) via a clock enable (CE) input. Additionally, the controller is responsible in generating ready, frameValid and frameSampleIndex_X outputs.
- They perform zero-padding similar to our IP core.
4.3. Featured Applications
- speech processing systems, used for speaker recognition, spoken language recognition, speech recognition, speech emotion recognition, voice pathology detection, steganography, etc.; and
- audio (non-speech, e.g., music, acoustic, etc.) processing systems, used for music genre recognition, acoustic scene recognition, etc.
4.4. Advantages
- It uses a simple native I/O interface. Therefore, it can be easily interfaced with the existing native I/O interface-based preceding and succeeding hardware stages, viz., pre-emphasis [11,27] and windowing [4,9,28,29,30,31,32,33,34,35,36,37], respectively, in case of typical real-time digital speech and audio processing systems.
- It is compatible to work with the existing:
- –
- –
- pipelined COordinate Rotation DIgital Computer (CORDIC)-based WHAs [29,30,31,32,33,34,35,36,37] and sequential CORDIC-based WHA [38] (that operate with variable window size) when configured (by setting the ‘Frame Size (default)’ parameter to a value, say M, and enabling the Nf input) to operate with a variable frame size (i.e., samples).
4.5. Directions for Future Research
- Enhanced customization feature: In the upcoming version update, we plan to introduce a new feature that allows end-users to disable the No input and subsequently define the desired frame overlap size () via a customizable parameter within the IP customization menu. This enhancement is intended to optimize resource utilization on the FPGA fabric, particularly for applications requiring framing with a fixed frame overlap size (and percentage of frame overlap).
- Cross-platform compatibility: The proposed frame blocking IP core has been created and packaged using the Xilinx® Vivado™ tool for implementation on the Xilinx® FPGA targets. As part of our future plans, we aim to achieve cross-platform compatibility by adapting and reusing the technical contents of this work to create and package the frame blocking IP core using other widely used FPGA development tools, e.g., Intel® Quartus® Prime, Microchip Libero® SoC Design Suite, etc., for implementation on their respective FPGA targets. This initiative seeks to broaden the accessibility and applicability of our IP core across diverse FPGA platforms.
5. Patents
- Srinivas, N.S.S.; Sugan, N.; Kumar, L.S.; Nath, M.K.; Kanhe, A. A Generalized System to Perform Real-Time Frame Blocking on Streaming Samples of the Digital Signals. IN Patent 394994, 19 January 2021.
Supplementary Materials
Author Contributions
Funding
Institutional Review Board Statement
Informed Consent Statement
Data Availability Statement
Acknowledgments
Conflicts of Interest
Abbreviations
| A2D | analog-to-digital |
| APSoC | all programmable system-on-chip |
| A-RAM | auxiliary RAM |
| ASIC | application specific integrated circuit |
| ASM | algorithmic state machine |
| ASMD | algorithmic state machine with datapath |
| BRAM | block RAM |
| BUFG | global buffer |
| CDC | clock domain crossing |
| CMOS | complementary metal-oxide semiconductor |
| CORDIC | coordinate rotation digital computer |
| DP | dual-port |
| FHA | framing hardware architecture |
| FIR | finite impulse response |
| FPGA | field-programmable gate array |
| HDL | hardware description language |
| I/O | input and output |
| IP | intellectual property |
| LUT | look-up table |
| MMCM | mixed-mode clock manager |
| MUX | multiplexer |
| RAM | random access memory |
| RTL | register-transfer level |
| SP | single-port |
| SR | shift register |
| VLSI | very large-scale integration |
| WHA | windowing hardware architecture |
Symbols
| clock frequency of a typical framing hardware in MHz. | |
| sampling frequency of an audio signal in kHz. | |
| percentage of frame overlap between adjacent audio frames. | |
| i | audio frame index. |
| j | audio frame sample index. |
| latency (in no. of clock cycles) with which our FHA (and frame blocking IP core) outputs successive audio frames. | |
| no. of clock cycles taken by our FHA (and frame blocking IP core) to output a realized audio frame. | |
| latency (in no. of clock cycles) with which the audio signal samples arrive at the input of our FHA (and frame blocking IP core) when the signal is sampled at kHz. | |
| m | discrete-time index of an audio signal. |
| M | total no. of memory locations across the memory unit(s) present in a typical framing hardware. |
| n | width of the memory unit(s) present in a typical framing hardware; and audio sample word size in bits. |
| frame size, particularly denoting the no. of samples in an audio frame. | |
| frame overlap size, particularly denoting the no. of overlapped samples between adjacent audio frames. | |
| t | audio signal duration in s. |
| clock period of a typical framing hardware in ns. | |
| sampling period of an audio signal in ms. | |
| latency (in ms), with which our FHA (and frame blocking IP core) outputs successive audio frames. | |
| frame size, particularly denoting the duration of an audio frame in ms. | |
| frame overlap size, particularly denoting the duration of overlap (in ms) between adjacent audio frames. | |
| total memory utilization by our FHA (and frame blocking IP core) in kb. | |
| worst negative slack in ns. | |
| x | time-sampled audio signal. |
Appendix A
Appendix B
Appendix C
| Database | Sampling Frequency ( kHz) | Word Size (n Bits) |
|---|---|---|
| Noisy Speech Corpus (NOIZEUS) [43] | 8 | 16 |
| Russian Through Switched Telephone Network (RuSTeN) [44] | 16 | |
| Speech Commands Dataset [1] | 16 | 16 |
| “Easy-Hard” Word Multi-Talker Speech (or Indiana University Word) Database [45] | 20 | 16 |
| LJ Speech Dataset [46] | 16 | |
| Tohoku University—Matsushita Isolated Word (TMW) [47] | 24 | 16 |
| Surrey Audio-Visual Expressed Emotion (SAVEE) [48] | 16 | |
| Harward Speech Corpus—Audio Recording 2019 [49] | 48 | 32 |
| Effective Multilingual Interaction in Mobile Environments (EMIME) [50] | 96 | 24 |
| 1 | Pre-emphasis: It is a time-domain-based filtering operation performed on audio signals using a digital high-pass filter, typically a first-order finite impulse response (FIR) filter. It aims to counteract the spectral falloff of the signal at higher frequencies by boosting them prior to subsequent analysis. |
| 2 | Windowing: It is a time-domain-based operation performed on short-time frames of an audio signal. It aims to smoothly taper the edges of the frames to zero (by multiplying them with a desired window function, e.g., Hamming, Hanning, etc.) to reduce signal discontinuity (or artifacts) that often lead to undesirable spectral leakage during frequency-domain analysis. |
| 3 | Soft, ready-to-use and configurable IP cores: IP cores are reusable units of design or circuitry built to perform specific functions. Typically, they are licensed or purchased for seamless integration into larger designs. IP cores are ‘soft’ if they are defined using hardware description language (HDL), e.g., Verilog. IP cores are ‘ready-to-use’ because they are pre-designed, -verified and -tested, ensuring reliability and immediate usability for integration into larger designs. IP cores are ‘configurable’ if they offer parameters or options that can be adjusted or customized within specified ranges during the design phase to adapt the core’s functionality to meet specific application requirements. Customization options may include enabling or disabling specific features; setting clock frequency, data width and other functional attributes; etc. In summary, ‘soft, ready to use and configurable IP cores are invaluable assets as they significantly reduce design time and enable rapid prototyping in the development of complex integrated circuits and systems. |
References
- Warden, P. Speech Commands: A Dataset for Limited-Vocabulary Speech Recognition. Comput. Res. Repository 2018, arXiv:1804.03209. [Google Scholar] [CrossRef]
- Rabiner, L.R.; Schafer, R.W. Introduction to digital speech processing. In Foundations and Trends® in Signal Processing; Now Publishers Inc.: Hanover, MA, USA; Delft, The Netherlands, 2007; Volume 1, pp. 1–194. [Google Scholar]
- Nunes, R.P.; Gomez, J.; Barone, D.; Bampi, S. A Specific Frame Blocking and Windowing Architecture for the Pre-processing of Speech Signals. In Proceedings of the Microelectron. Students Forum, Pirinópolis, Brazil, 10–12 September 2001; Volume 1, pp. 1–4. Available online: https://sbmicro.org.br/eventos/sforum (accessed on 1 April 2024).
- Biarge, V.R.; Concejero, C.G.; Icaya, E.M.D.; Marquina, A.A.; Vilda, P.G. Hardware reusable design of feature extraction for distributed speech recognition. In Proceedings of the AEE’07: Proceedings of the 6th Conference on Applications of Electrical Engineering, Istanbul, Turkey, 27–29 May 2007; pp. 47–52. Available online: https://dl.acm.org/doi/abs/10.5555/1503689.1503698 (accessed on 1 April 2024).
- Vu, N.; Whittington, J.; Ye, H.; Devlin, J. Implementation of the MFCC front-end for low-cost speech recognition systems. In Proceedings of the 2010 IEEE International Symposium on Circuits and Systems, Paris, France, 30 May–2 June 2010; pp. 2334–2337. [Google Scholar] [CrossRef]
- Jo, J.; Yoo, H.; Park, I. Energy-efficient Floating-point MFCC Extraction Architecture for Speech Recognition Systems. IEEE Trans. Very Large Scale Integr. VLSI Syst. 2016, 24, 754–758. [Google Scholar] [CrossRef]
- Wassi, G.; Iloga, S.; Romain, O.; Granado, B. FPGA-based real-time MFCC extraction for automatic audio indexing on FM broadcast data. In Proceedings of the 2015 Conference on Design and Architectures for Signal and Image Processing (DASIP), Krakow, Poland, 23–25 September 2015; pp. 1–6. [Google Scholar] [CrossRef]
- Wassi, G.; Iloga, S.; Romain, O.; Granado, B.; Tchuenté, M. FPGA-based simultaneous multichannel audio processor for musical genre indexing applications in broadcast band. J. Parallel Distrib. Comput. 2018, 119, 146–161. [Google Scholar] [CrossRef]
- Paul, S.B.S.; Glittas, A.X.; Lakshminarayanan, G. A Low Latency Modular-level Deeply Integrated MFCC Feature Extraction Architecture for Speech Recognition. Integr. VLSI J. 2021, 76, 69–75. [Google Scholar] [CrossRef]
- Speech Processing. Transmission and Quality Aspects (STQ); Distributed Speech Recognition; Front-End Feature Extraction Algorithm; Compression Algorithms. ETSI ES 2003, 201, v1. Available online: https://www.en-standard.eu/ (accessed on 1 April 2024).
- Ramos-Lara, R.; López-García, M.; Cantó-Navarro, E.; Puente-Rodriguez, L. Real-Time Speaker Verification System Implemented on Reconfigurable Hardware. J. Sign. Process. Syst. 2013, 71, 89–103. [Google Scholar] [CrossRef][Green Version]
- Wang, J.; Lian, L.; Lin, Y.; Zhao, J. VLSI Design for SVM-Based Speaker Verification System. IEEE Trans. VLSI Syst. 2015, 23, 1355–1359. [Google Scholar] [CrossRef]
- Price, M.; Glass, J.; Chandrakasan, A.P. A 6 mW, 5,000-word Real-time Speech Recognizer using WFST Models. IEEE J. Solid-State Circuits 2015, 50, 102–112. [Google Scholar] [CrossRef]
- Srinivas, N.S.S.; Sugan, N.; Kumar, L.S.; Nath, M.K.; Kanhe, A. A Generalized System to Perform Real-Time Frame Blocking on Streaming Samples of the Digital Signals. IN Patent 394994, 20 April 2022. [Google Scholar]
- Chu, P.P. FPGA Prototyping by Verilog Examples: Xilinx Spartan-3 Version; John Wiley & Sons, Inc.: Hoboken, NJ, USA, 2008. [Google Scholar] [CrossRef]
- Vivado Design Suite, Version: 2021.1; The Xilinx Inc.: San Jose, CA, USA; Available online: https://www.xilinx.com/products/design-tools/vivado.html (accessed on 1 April 2024).
- IEEE Std 1364-1995; IEEE Standard Hardware Description Language based on the Verilog Hardware Description Language. IEEE: Piscataway, NJ, USA, 1996; pp. 1–688. [CrossRef]
- Vivado Design Suite User Guide, Creating and Packaging Custom IP (UG1118); Xilinx Inc.: San Jose, CA, USA, 2021; Available online: https://docs.amd.com/r/en-US/ug1118-vivado-creating-packaging-custom-ip (accessed on 1 April 2024).
- 7 Series FPGAs Data Sheet: Overview; Xilinx Inc.: San Jose, CA, USA, 2020; Available online: https://docs.amd.com/v/u/en-US/ds180_7Series_Overview (accessed on 1 April 2024).
- Basys 3. Available online: https://digilent.com/reference/programmable-logic/basys-3/start (accessed on 1 April 2024).
- ZedBoard. Available online: https://www.avnet.com/wps/portal/us/products/avnet-boards/avnet-board-families/zedboard/ (accessed on 1 April 2024).
- Zynq-7000 SoC Data Sheet: Overview (DS190); Xilinx Inc.: San Jose, CA, USA, 2018; Available online: https://docs.amd.com/v/u/en-US/ds190-Zynq-7000-Overview (accessed on 1 April 2024).
- UltraFast Design Methodology Guide for Xilinx FPGAs and SoCs (UG949); Xilinx Inc.: San Jose, CA, USA, 2023; Available online: https://docs.amd.com/r/en-US/ug949-vivado-design-methodology (accessed on 1 April 2024).
- Clocking Wizard v6.0, LogiCORE IP Product Guide (PG065); Xilinx Inc.: San Jose, CA, USA, 2022; Available online: https://docs.amd.com/r/en-US/pg065-clk-wiz (accessed on 1 April 2024).
- XPM CDC Generator v1.0, LogiCORE IP Product Guide (PG382); Xilinx Inc.: San Jose, CA, USA, 2021; Available online: https://docs.amd.com/r/en-US/pg382-xpm-cdc-generator (accessed on 1 April 2024).
- RAM-Based Shift Register v12.0, LogiCORE IP Product Guide (PG122); Xilinx Inc.: San Jose, CA, USA, 2021; Available online: https://docs.amd.com/v/u/en-US/pg122-c-shift-ram (accessed on 1 April 2024).
- Han, W.; Chan, C.F.; Choy, C.S.; Pun, K.P. An efficient MFCC extraction method in speech recognition. In Proceedings of the 2006 IEEE International Symposium on Circuits and Systems (ISCAS), Kos, Greece, 21–24 May 2006; pp. 145–148. [Google Scholar] [CrossRef]
- Prabhu, K.M.M. Window Functions and their Applications in Signal Processing, 1st ed.; CRC Press: Boca Raton, FL, USA, 2014. [Google Scholar] [CrossRef]
- Ray, K.C.; Dhar, A.S. CORDIC-based Unified VLSI Architecture for Implementing Window Functions for Real Time Spectral Analysis. IEEE Proc. Circuits Devices Syst. 2006, 153, 539–544. [Google Scholar] [CrossRef]
- Ray, K.C.; Dhar, A.S. ASIC Architecture for Implementing Blackman Windowing for Real Time Spectral Analysis. In Proceedings of the 2007 International Conference on Signal Processing, Communications and Networking, Chennai, India, 22–24 February 2007; pp. 390–393. [Google Scholar] [CrossRef]
- Ray, K.C.; Dhar, A.S. High Throughput VLSI Architecture for Blackman Windowing in Real Time Spectral Analysis. J. Comput. 2008, 3, 54–59. [Google Scholar] [CrossRef]
- Aggarwal, S.; Khare, K. Redesigned-Scale-Free CORDIC Algorithm based FPGA Implementation of Window Functions to Minimize Area and Latency. Int. J. Reconfigurable Comput. 2012, 2012, 1–8. [Google Scholar] [CrossRef]
- Aggarwal, S.; Khare, K. Efficient Window-Architecture Design using Completely Scaling-Free CORDIC Pipeline. In Proceedings of the 2013 26th International Conference on VLSI Design and 2013 12th International Conference on Embedded Systems, Pune, India, 5–10 January 2013; pp. 60–65. [Google Scholar] [CrossRef]
- Aggarwal, S.; Khare, K. CORDIC-based Window Implementation to Minimize Area and Pipeline Depth. IET Signal Process. 2013, 7, 427–435. [Google Scholar] [CrossRef]
- Ray, K.C.; Dhar, A.S. CORDIC-based VLSI Architecture for Implementing Kaiser-Bessel Window in Real Time Spectral Analysis. J. Sign. Process. Syst. 2014, 74, 235–244. [Google Scholar] [CrossRef]
- Kumar, V.; Ray, K.C.; Kumar, P. CORDIC-based VLSI Architecture for Real Time Implementation of Flat Top Window. Microprocess. Microsyst. 2014, 38, 1063–1071. [Google Scholar] [CrossRef]
- Kumar, V.; Ray, K.C.; Kumar, P. A VLSI Architecture of CORDIC-based Popular Windows and its FPGA Prototype. Int. J. High Perform. Syst. Archit. 2017, 7, 57–69. [Google Scholar] [CrossRef]
- Srinivas, N.S.S.; Sugan, N.; Kumar, L.S.; Nath, M.K.; Kanhe, A. A Digital Electronic System for Windowing the Time-Sampled Signal Segments using Hamming and Hanning Windows. IN Patent 506452, 02 February 2024. [Google Scholar]
- Virtual Input/Output v3.0, LogiCORE IP Product Guide (PG159); Xilinx Inc.: San Jose, CA, USA, 2018; Available online: https://docs.amd.com/v/u/en-US/pg159-vio (accessed on 1 April 2024).
- Integrated Logic Analyzer v6.2, LogiCORE IP Product Guide (PG172); Xilinx Inc.: San Jose, CA, USA, 2016; Available online: https://docs.amd.com/v/u/en-US/pg172-ila (accessed on 1 April 2024).
- Srinivas, N.S.S.; Sugan, N.; Kumar, L.S.; Nath, M.K.; Kanhe, A. FPGA-based IP core for framing speech signals. In Proceedings of the 26th International Symposium on VLSI Design and Test (VDAT-2022), Jammu, India, 17–19 July 2022; pp. 34–37. [Google Scholar]
- Gala Technology. Cluster Meeting of Gala Technology. 2023; pp. 1–515. Available online: https://www.bitcongress.com/galatechbook/ (accessed on 1 April 2024).
- Hu, Y.; Loizou, P.C. Subjective Comparison and Evaluation of Speech Enhancement Algorithms. Speech Commun. 2007, 49, 588–601. [Google Scholar] [CrossRef] [PubMed]
- Raev, A.; Koval, S.; Smirnova, N.; Khitrova, D.; Stepanov, V. Russian through Switched Telephone Network (RuSTeN); LDC2006S34; Linguistic Data Consortium: Philadelphia, PA, USA, 2006. [Google Scholar] [CrossRef]
- Torretta, G.M. The “Easy-Hard” Word Multi-Talker Speech Database: An Initial Report; Research on Spoken Language Processing, Progress Report No. 20; Indiana University: Bloomington, IN, USA, 1995; pp. 321–334. Available online: https://pisoni.lab.indiana.edu/ (accessed on 1 April 2024).
- Ito, K.; Johnson, L. The LJ Speech Dataset. 2017. Available online: https://keithito.com/LJ-Speech-Dataset/ (accessed on 1 April 2024).
- Makino, S. Matsushita Isolated Word Database (TMW). In Speech Resources Consortium, National Institute of Informatics. (Dataset); Tohoku University: Sendai, Japan, 2006. [Google Scholar] [CrossRef]
- Haq, S.; Jackson, P.J.B.; Edge, J.D. Audio-visual feature selection and reduction for emotion classification. In Proceedings of the International Conference on Auditory—Visual Speech Processing AVSP’08, Tangalooma, Australia, 26–29 September 2008; Available online: https://www.isca-speech.org/archive/avsp_2008/haq08_avsp.html (accessed on 1 April 2024).
- Demonte, P. Harvard Speech Corpus—Audio Recording 2019; University of Salford Collection; University of Salford: Salford, UK, 2019. [Google Scholar] [CrossRef]
- Wester, M. The EMIME Bilingual Database; Technical Report; University of Edinburgh: Edinburgh, UK, 2010; pp. 1–7. Available online: https://www.emime.org (accessed on 1 April 2024).














| Parameters | Framing Hardware Architectures | ||||||
|---|---|---|---|---|---|---|---|
| [3] | [4] | [5] | [6] | [7,8] | [9]-I | [9]-II | |
| FHA type | blocking | non-blocking | |||||
| Memory type | DP-RAM | A-RAM | double buffers | DP-RAM | RAM-SR(s) | ||
| Memory width (or target word size) (n bits) | 16 | ||||||
| Total no. of memory locations (M) † in terms of frame size () | |||||||
| No. of memory partitions, if any, particularly for FHAs with one memory unit | 3 | 2 | n/a | 2 | n/a | ||
| Framing type | overlapped | ||||||
| Target percentage of frame overlap () | 50 | 75 | |||||
| Target frame size ( ms) | 10 | 32 | 16 | 20 | 16 | ||
| Target frame size ( samples) | 252 | 512 | 256 | 200 | 256 | ||
| Target frame overlap size ( ms) | 5 | 16 | 8 | 10 | 8 | 12 | |
| Target frame overlap size ( samples) | 168 | ★ | 256 | 128 | 100 | 128 | 192 |
| Target sampling frequency ( kHz) of the speech or audio signal | 16 | 10 | 16 * | ||||
| Port | Direction | Width (Bits) | Description |
|---|---|---|---|
| clock | Input | 1 | Clock port connected to a single-ended clock source of frequency MHz. |
| reset | Input | 1 | Active-low synchronous reset port connected to a reset source. |
| Nf | Input | Data port to load the configuration data denoting the desired frame size , where and is the default frame size. | |
| No | Input | Data port to load the configuration data denoting the desired frame overlap size , where . | |
| dataSample | Input | n | Serial data port to receive speech samples from an active data source with a frequency of kHz. |
| dataOnOff | Input | 1 | Remains asserted when the data source is active. |
| dataValid | Input | 1 | Asserted by the data source for one clock cycle at every instant when a speech sample arrives at the dataSample input. |
| frameSample | Output | n | Serial data port (internally connected to the dataOut output of SP-RAM) to output frame samples with a frequency of MHz. |
| frameValid | Output | 1 | Remains asserted for consecutive clock cycles at every instant when the hardware outputs the frame samples via the frameSample output. |
| frameSample Index | Output | Serial data port to output the indices (say j, where ) of the frame samples that drive the frameSample output. | |
| ready | Output | 1 | Remains asserted when the hardware is in the idle state. It is deasserted when the hardware starts framing and remains deasserted until the framing is complete. |
| Port | Width (Bits) | Description |
|---|---|---|
| rwe | 1 | Control port that drives the read WriteEnable input of SP-RAM to enable memory read and write operations. |
| Dw | n | Data port that drives the dataIn input of SP-RAM to write (store) either the speech samples received at the dataSample input or the zero-magnitude samples† generated by the ASMD. |
| Aw | Address port that drives the 1st input line of the MUX to provide addresses to write (store) data samples of the Dw output in SP-RAM. | |
| Ar | Address port that drives the 0th input line of the MUX to provide addresses to read (output) frame samples from SP-RAM. | |
| S | 1 | Control port that drives the select input of the MUX to control the multiplexing of Aw and Ar outputs to the common address input of SP-RAM during memory write and read operations, respectively. |
| Register | Width (Bits) | Description |
|---|---|---|
| 2 | State register to store an encoded value representing the current state of the ASMD. It is initialized to an encoded value of the idle state upon reset. | |
| 1 | Flag bit register, initialized to a high logic upon reset or start of framing. The ASMD realizes an frame in SP-RAM, where i denotes the first frame, realized when , or any frame other than the first frame, realized when . | |
| + 1 | Modulo- counter register, initialized to zero upon reset. It keeps track of the count value denoting the no. of write operations performed on SP-RAM to realize a frame. The count sequence range varies with the status of the register as, when and when . | |
| + 1 | Modulo- counter register, initialized to zero upon reset. It keeps track of the count value denoting the no. of read operations performed on SP-RAM to output the realized frame samples. It has a standard count sequence range, i.e., . In addition, it drives the frameSampleIndex output. |
Word Size (n Bits) | Frame Size (Default) ( Samples) | Resource Utilization | Total On-Chip Power (mW) | WNS (ns) | Max. Supported Clock Frequency Max (MHz) | ||
|---|---|---|---|---|---|---|---|
| Slice | Slice LUTs | Slice Registers | |||||
| 8 | 32 | 32 | 87 | 48 | 109 | 5.332 | 214 |
| 64 | 33 | 100 | 54 | 110 | 4.331 | 176 | |
| 128 | 41 | 120 | 60 | 110 | 4.852 | 194 | |
| 256 | 44 | 128 | 66 | 111 | 4.703 | 188 | |
| 512 | 50 | 141 | 72 | 110 | 3.607 | 156 | |
| 1024 | 47 | 150 | 78 | 111 | 4.753 | 190 | |
| 16 | 32 | 29 | 88 | 56 | 110 | 4.771 | 191 |
| 64 | 35 | 104 | 62 | 112 | 4.461 | 180 | |
| 128 | 41 | 124 | 68 | 111 | 4.555 | 183 | |
| 256 | 48 | 132 | 74 | 113 | 4.713 | 189 | |
| 512 | 47 | 145 | 80 | 112 | 4.391 | 178 | |
| 1024 | 55 | 154 | 86 | 114 | 4.630 | 186 | |
| 24 | 32 | 31 | 96 | 64 | 114 | 4.984 | 199 |
| 64 | 36 | 108 | 70 | 116 | 4.307 | 175 | |
| 128 | 44 | 131 | 76 | 114 | 4.213 | 172 | |
| 256 | 44 | 136 | 82 | 116 | 4.836 | 193 | |
| 512 | 52 | 149 | 88 | 116 | 4.450 | 180 | |
| 1024 | 54 | 158 | 94 | 117 | 4.056 | 168 | |
| 32 | 32 | 30 | 96 | 72 | 114 | 4.850 | 194 |
| 64 | 38 | 111 | 78 | 119 | 4.599 | 185 | |
| 128 | 41 | 130 | 84 | 116 | 4.637 | 186 | |
| 256 | 50 | 140 | 90 | 119 | 4.476 | 181 | |
| 512 | 51 | 153 | 96 | 119 | 3.718 | 159 | |
| 1024 | 58 | 166 | 102 | 118 | 4.735 | 189 | |
| Parameters | Framing Hardware Architectures | |||||||
|---|---|---|---|---|---|---|---|---|
| [3] | [4] | [5] | [6] | [7,8] | [9]-I | [9]-II | This Article | |
| FHA type | blocking | non-blocking | blocking | |||||
| Hardware configuration | fixed | dynamic | ||||||
| Memory type | DP-RAM | A-RAM | double buffers | DP-RAM | RAM-SR(s) | SP-RAM | ||
| Memory width (n bits) (or target word size) | 16 | |||||||
| Total no. of memory locations (M)† in terms of frame size () | ||||||||
| No. of memory partitions, if any, for FHAs with one memory unit | 3 | 2 | n/a | 2 | n/a | no fixed partitions | ||
| Framing type | overlapped | overlapped and non-overlapped | ||||||
| Target percentage of frame overlap () | 50 | 75 | ||||||
| Target frame size ( ms) | 10 | 32 | 16 | 20 | 16 | |||
| Target frame size ( samples) | 252 | ‡ | 512 | 256 | 200 | 256 | say, (default) or | |
| Target frame overlap size ( ms) | 5 | 16 | 8 | 10 | 8 | 12 | ||
| Target frame overlap size ( samples) | 168 | ★ | 256 | 128 | 100 | 128 | 192 | |
| Zero-padding | n/a | for the last frame | ||||||
| Target sampling frequency ( kHz) of the speech or audio signal | 16 | 10 | 16* | up to 40 (e.g., kHz when MHz) | ||||
| Implementation target (FPGA device and family) | epf10k30etc144-1 Altera® FLEX® 10 KE | ep1s20f484c5 Altera® Stratix® | 1800 series Xilinx® Spartan™ -3A DSP | xc4vlx15 series Xilinx® Virtex™-4 | xc6vlx240t Xilinx® Virtex™-6 | xc4vlx15 series Xilinx® Virtex™-4 | devices from the Xilinx® 7-series product families | |
| Implementation target (ASIC technology node) | n/a | CMOS process | n/a | CMOS process | n/a | |||
| Target applications | narrow-band spectrogram analysis | narrow- and wide-band spectrogram analysis | ||||||
| Design | Resource Utilization | Total On-Chip Power (mW) | WNS (ns) | Max. Supported Clock Frequency (MHz) | ||
|---|---|---|---|---|---|---|
| Slice | Slice LUTs | Slice Registers | ||||
| [3] | 28 | 77 | 78 | 118 | 5.840 | 240 |
| Our IP | 40 | 101 | 74 | 112 | 4.037 | 167 |
| Design | Target Clock Frequency(ies) (MHz) | Resource Utilization | Total On-Chip Power (mW) | WNS (ns) | Max. Supported Clock Frequency(ies) (MHz) | ||||||||
|---|---|---|---|---|---|---|---|---|---|---|---|---|---|
| Single Clock Domain | Multi Clock Domain | Slice | Slice LUTs | Slice Registers | BUFG | MMCM | Single Clock Domain | Multi Clock Domain | |||||
| Clock-1 | Clock-2 | Clock-1 | Clock-2 | ||||||||||
| [4] | n/a | 50 | 100 | 24 | 53 | 83 | 3 | 1 | 235 | n/a | n/a | 190 | 380 |
| Our IP | 100 | n/a | n/a | 31 | 84 | 68 | 1 | 0 | 111 | 4.944 | 197 | n/a | n/a |
| Design | Target Clock Frequency(ies) (MHz) | Resource Utilization | Total On-Chip Power (mW) | WNS (ns) | Max. Supported Clock Frequency(ies) (MHz) | ||||||||
|---|---|---|---|---|---|---|---|---|---|---|---|---|---|
| Single Clock Domain | Multi Clock Domain | Slice | Slice LUTs | Slice Registers | BUFG | MMCM | Single Clock Domain | Multi Clock Domain | |||||
| Clock-1 | Clock-2 | Clock-1 | Clock-2 | ||||||||||
| [4] | n/a | 50 | 100 | 23 | 66 | 83 | 3 | 1 | 235 | n/a | n/a | 175 | 350 |
| Our IP | 100 | n/a | n/a | 33 | 92 | 68 | 1 | 0 | 113 | 4.853 | 194 | n/a | n/a |
| Design | Target Clock Frequency(ies) (MHz) | Resource Utilization | Total On-Chip Power (mW) | WNS (ns) | Max. Supported Clock Frequency(ies) (MHz) | ||||||||
|---|---|---|---|---|---|---|---|---|---|---|---|---|---|
| Single Clock Domain | Multi Clock Domain | Slice | Slice LUTs | Slice Registers | BUFG | MMCM | Single Clock Domain | Multi Clock Domain | |||||
| Clock-1 | Clock-2 | Clock-1 | Clock-2 | ||||||||||
| [4] | n/a | 50 | 100 | 24 | 64 | 88 | 3 | 1 | 236 | n/a | n/a | 185 | 370 |
| Our IP | 100 | n/a | n/a | 36 | 93 | 74 | 1 | 0 | 112 | 5.313 | 213 | n/a | n/a |
| Design | Resource Utilization | Total On-Chip Power (mW) | WNS (ns) | Max. Supported Clock Frequency (MHz) | |||
|---|---|---|---|---|---|---|---|
| Slice | Slice LUTs | Slice Registers | 18 kb BRAM | ||||
| [5] | 33 | 85 | 103 | 2 | 127 | 5.858 | 241 |
| Our IP | 30 | 88 | 80 | 1 | 112 | 4.817 | 192 |
| Design | Resource Utilization | Total On-Chip Power (mW) | WNS (ns) | Max. Supported Clock Frequency (MHz) | |||
|---|---|---|---|---|---|---|---|
| Slice | Slice LUTs | Slice Registers | 18 kb BRAM | ||||
| [6] | 30 | 80 | 94 | 2 | 125 | 5.833 | 239 |
| Our IP | 31 | 80 | 74 | 1 | 114 | 4.904 | 196 |
| Design | Resource Utilization | Total On-Chip Power (mW) | WNS (ns) | Max. Supported Clock Frequency (MHz) | ||
|---|---|---|---|---|---|---|
| Slice | Slice LUTs | Slice Registers | ||||
| [7,8] | 23 | 62 | 78 | 119 | 6.030 | 251 |
| Our IP | 32 | 96 | 74 | 114 | 4.686 | 188 |
| Design | Resource Utilization | Total On-Chip Power (mW) | WNS (ns) | Max. Supported Clock Frequency (MHz) | |||||
|---|---|---|---|---|---|---|---|---|---|
| Slice | Slice LUTs (A + B) | LUT as Logic (A) | LUT as Memory (B) | Slice Registers | 18 kb BRAM | ||||
| [9]-I | 49 | 102 | 38 | 64 | 77 | 0 | 112 | 5.956 | 247 |
| Our IP | 31 | 80 | 80 | 0 | 74 | 1 | 114 | 4.904 | 196 |
| Design | Resource Utilization | Total On-Chip Power (mW) | WNS (ns) | Max. Supported Clock Frequency (MHz) | |||||
|---|---|---|---|---|---|---|---|---|---|
| Slice | Slice LUTs (A + B) | LUT as Logic (A) | LUT as Memory (B) | Slice Registers | 18 kb BRAM | ||||
| [9]-II | 80 | 145 | 49 | 96 | 187 | 0 | 112 | 4.166 | 171 |
| Our IP | 31 | 80 | 80 | 0 | 74 | 1 | 114 | 4.904 | 196 |
Disclaimer/Publisher’s Note: The statements, opinions and data contained in all publications are solely those of the individual author(s) and contributor(s) and not of MDPI and/or the editor(s). MDPI and/or the editor(s) disclaim responsibility for any injury to people or property resulting from any ideas, methods, instructions or products referred to in the content. |
© 2024 by the authors. Licensee MDPI, Basel, Switzerland. This article is an open access article distributed under the terms and conditions of the Creative Commons Attribution (CC BY) license (https://creativecommons.org/licenses/by/4.0/).
Share and Cite
Srinivas, N.S.S.; Sugan, N.; Kumar, L.S.; Nath, M.K.; Kanhe, A. FPGA-Based Design of a Ready-to-Use and Configurable Soft IP Core for Frame Blocking Time-Sampled Digital Speech Signals. Electronics 2024, 13, 4180. https://doi.org/10.3390/electronics13214180
Srinivas NSS, Sugan N, Kumar LS, Nath MK, Kanhe A. FPGA-Based Design of a Ready-to-Use and Configurable Soft IP Core for Frame Blocking Time-Sampled Digital Speech Signals. Electronics. 2024; 13(21):4180. https://doi.org/10.3390/electronics13214180
Chicago/Turabian StyleSrinivas, Nettimi Satya Sai, Nagarajan Sugan, Lakshmi Sutha Kumar, Malaya Kumar Nath, and Aniruddha Kanhe. 2024. "FPGA-Based Design of a Ready-to-Use and Configurable Soft IP Core for Frame Blocking Time-Sampled Digital Speech Signals" Electronics 13, no. 21: 4180. https://doi.org/10.3390/electronics13214180
APA StyleSrinivas, N. S. S., Sugan, N., Kumar, L. S., Nath, M. K., & Kanhe, A. (2024). FPGA-Based Design of a Ready-to-Use and Configurable Soft IP Core for Frame Blocking Time-Sampled Digital Speech Signals. Electronics, 13(21), 4180. https://doi.org/10.3390/electronics13214180

