Abstract
The increase in channel bandwidth and peak-to-average power ratio (PAPR) of modern communication standards poses a serious challenge to performing channel power (CP) and complementary cumulative distribution function (CCDF) measurements in real-time using standard measurement solutions based on spectrum analyzers (SA). Recently, Software Defined Radio (SDR) technology has become a viable alternative to the conventional real-time spectrum monitoring approach based on SA due to its reduced cost. Therefore, in this paper, we propose a novel, innovative, agile and cost-effective solution to enable both CP and CCDF measurements on a state-of-the-art SDR platform. The proposed solution exploits the ability of the SDR equipment to access signal samples in the time domain and defines both CP and CCDF-type measurements. The two measurement functions are software implemented in GNU Radio by designing customized blocks and integrated into a graphical user interface. The proposed system was first tested and parameterized in a controlled environment using emitted signals specific to the IEEE 802.11ax family of wireless local area networks. After parameterization, the SDR-based system was used for over-the-air measurements of signals emitted in the 4G+, 5G and 802.11ax communication standards. By performing the measurement campaign, we have demonstrated the capabilities of the measurement system in performing real-time measurements on broadband channels (up to 160 MHz for IEEE 802.11ax). Altogether, we have proved the usability of CP and CCDF measurement functions in providing valuable insights into the power distribution characteristics of signals emitted by the latest communication standards. By exploiting the versatility of SDR technology, we have enabled a cost-effective solution for advanced real-time statistical measurements of modern broadband signals.
1. Introduction
New communication technologies have led to significant shifts in the way the electromagnetic spectrum is used. Signals that generate electromagnetic fields, such as WLAN, LTE or 5G NR, exhibit quasi-stochastic variations, and their massive deployment is leading to an unprecedented increase in the density of electromagnetic spectrum consumption. Since 1980, mobile communications have been the technology with the most significant changes in system architecture, constantly focused on meeting the growing needs of users. The introduction of the third-generation communication networks (3G) in 2000 brought higher spectral efficiency and radio frequency bandwidths of up to 5 MHz [,]. The 3G standard has been continuously improved to increase data throughput by implementing new enhancements such as High-Speed Packet Access (HSPA+) []. As 3G networks were unable to meet the ever-increasing demands for high data rates, the fourth-generation technology (4G) was introduced by the 3rd Generation Partnership Project (3GPP) to meet these requirements. Although LTE is being promoted as a 4G standard, it does not fully meet the technical requirements set by the International Telecommunications Union (ITU) []. Even so, LTE is capable of delivering data rates of up to 300 Mbps through the use of scalable bandwidths from 1.4 MHz to 20 MHz, the implementation of a MIMO configuration of up to 4 × 4 for download and 1 × 1 for upload, and the first use of OFDM (Orthogonal Frequency Division Multiplexing).
ITU technical requirements for 4G were met through the implementation of the LTE-Advanced (LTE-A) standard. LTE-A inherits existing LTE features but brings significant changes: aggregation of up to five carriers (5 × 20 = 100 MHz) bandwidth, which implicitly increases throughput; use of 8 × 8 MIMO configuration for download and 4 × 4 for upload; implementation of new concepts such as Coordinated Multi-Point transmission and reception (CoMP) and improved Self-organizing Network (SON) [].
LTE-A also uses OFDM technology, but 3GPP is making some adjustments, such as using OFDMA for the download and SC-FDMA for the uplink. The use of OFDMA solves one of the most serious problems associated with increasing bit rates, namely intersymbol interference. The immunity to the effects of multiple reflections on the receiver channel capacity comes from the simple algorithm that the OFDMA system transmits information using multiple orthogonal narrowband subcarriers, where the bit rate for each subcarrier is inversely proportional to the total number of subcarriers. Depending on the bandwidth, we can have N subcarriers and the transmission on each subcarrier is performed at a bit rate of 1/N times the bit rate of the source signal []. Although OFDM is favored in 4G wireless communications for its ability to eliminate multipath fading and increase spectral efficiency, it has one major limitation: high peak-to-average power ratio (PAPR) [,,]. The main common interest of these three papers is to study and improve the performance of wireless communication systems by addressing key issues such as reducing PAPR, improving spectral efficiency, and optimizing resource allocation in OFDMA and SC-FDMA technologies. The PAPR is further increased by the use of higher order modulation schemes: e.g., for GSM PAPR was 0.0 dB, for WCDMA 3.5 dB, for LTE 11 dB and for 5GNR is 13 dB. For LTE networks, in the uplink, the high PAPR signal can be handled by a NodeB, in the downlink case the user equipment usually has limited battery power. Therefore, to increase the transmission efficiency and reduce the cost of using mobile station power amplifiers, the SC-FDMA technique is used for the uplink, with a significantly reduced PAPR compared to a standard OFDM signal []. The aforementioned research and many recent studies [,] focus solely on PAPR reduction. However, 4G and beyond technologies need customized electromagnetic measurement platforms capable of providing complete signal characterization, including statistical analysis of the temporal evolution of the PAPR. This identified technological limitation is to be addressed in this paper.
Although 4G is currently the most widely deployed mobile technology, a new generation of internationally standardized technologies has the potential to completely transform mobile communications []. The fifth generation (5G) wireless network, called New Radio (NR), has been developed to provide ultra-reliable low-latency communications (URLLC), much higher data transmission speeds (about 100 times faster than 4G), massive MIMO, enhanced mobile broadband communications, millimeter-wave communications, and massive machine-to-machine communications (mMTC) for implementing Internet of Things services and applications [,]. Unlike 4G, which uses frequencies below 6 GHz, 5G NR uses both frequency band 1 (FR1) between 450 MHz and 7125 MHz and FR2, also known as the millimeter wave band, between 24 GHz and 50 GHz. Depending on the frequency range, the bandwidths vary, so the maximum achievable bandwidth for FR1 is 100 MHz and for FR2 it is 400 MHz []. The Cyclic Prefix Orthogonal Frequency Division Multiplexing (CP-OFDM) channel resource access technique for 5G NR [] is similar to OFDM in LTE, except that the subcarrier spacing is no longer 15 kHz, but a variable subcarrier spacing is used, which implicitly also changes the cyclic prefix duration per symbol.
Statistics show that over the past few years, 50% of Internet traffic is carried by LTE, with the other half carried by Wi-Fi []. The capacity of Wi-Fi networks has been significantly improved with the release of IEEE 802.11ax, which aims to improve spectral efficiency and end-user throughput in densely deployed Wi-Fi environments. OFDMA is the radio access scheme implemented by the Wi-Fi 6 (802.11ax) standard to enable efficient use and allocation of spectrum, reduce transmission latency, improve power spectral density, and enhance the overall user experience. OFDMA provides performance by dividing the channel or available 20/40/80/160 (80 + 80) MHz frequency bands into hundreds of subchannels, allowing devices such as access points to transmit data to multiple stations simultaneously and vice versa. Sixth generation Wi-Fi (IEEE 802.11ax) supports up to 74 users at 160 MHz channel bandwidth, 37 users at 80 MHz, 18 users at 40 MHz and 9 users at 20 MHz for the mentioned bandwidths in the 5 GHz band [,].
In summary, both cellular and wireless communication standards have diversified and evolved to meet the increasing user demands. Today, the electromagnetic spectrum is occupied with communication channels of variable bandwidths: 5 MHz (3G), 20 MHz (4G, 3rd generation Wi-Fi), 100 MHz (5G), 160 MHz (IEEE 802.11ax); radio access techniques have diversified, digital modulation methods have improved, and smart antennas have changed the communication quality paradigm by using MU-MIMO and beamforming techniques. The complexity of modern communication channels poses challenges for efficient spectrum measurement and monitoring. To address these challenges, there is a need to fill this technological gap and identify an agile measurement solution that can provide real-time information about the spectrum together with the implementation of advanced electromagnetic spectrum measurement capabilities. This issue is further detailed in the next section of the paper, where we provide a detailed discussion of advanced spectrum measurement capabilities.
2. Advanced Electromagnetic Spectrum Measurement Capabilities
There is a wide range of signals in the electromagnetic spectrum, with high variability not only in the frequency domain, but also in the other dimensions: time, amplitude, and space. New generation technologies exhibit random variations in the structure of the signals, requiring the development of measurement techniques that address all four dimensions of the electromagnetic spectrum.
Considering that new communication systems and technologies are evolving rapidly, the ITU-R Recommendation SM 2039-2013 urges monitoring systems to extend their capabilities to accommodate signals specific to the latest generations of communication technologies []. As a result, electromagnetic spectrum monitoring is becoming more complex, especially when real-time monitoring capabilities must be addressed. The main element of an electromagnetic spectrum monitoring system is the spectrum analyzer (SA), which can be a swept SA or a real-time SA [].
The difference between the two analyzers in terms of monitoring variable signals, not only in amplitude and frequency but also in phase, is worth mentioning. The sweep analyzer acts as a passband filter, given by the resolution bandwidth (RBW), that moves like a window and gradually monitors the frequency domain of interest (SPAN) at a sweep rate that is directly proportional to the ratio of SPAN to sweep time (SWT). Vector signal analyzers can measure both the magnitude and phase of the input signal at a single frequency within the intermediary frequency bandwidth of the instrument. As the significance of speed in frequency analysis increases, the traditional capabilities of swept SAs, which display measurements sequentially, are proving to be insufficient. To overcome this limitation, real-time SAs have been developed to simultaneously display the power of all frequency components within the achievable real-time bandwidth.
Real-time SAs offer a significant advantage over swept SAs by providing instantaneous and continuous measurements across the entire frequency range of interest. Rather than sweeping through frequencies sequentially, real-time analyzers capture and process the entire spectrum simultaneously, enabling users to observe all frequency components in real-time. Real-time SAs utilize advanced signal processing techniques and high-speed analog-to-digital converters to capture and analyze wideband signals in real-time. These analyzers can handle complex and dynamic signal environments, making them well-suited for applications involving broadband signals, wideband modulation schemes, and frequency-hopping technologies but these capabilities significantly increase the cost of the measurement system. This very high acquisition cost affects not only the scalability of such systems but also the flexibility in the context of mobility. Many recent studies [,,] suggest a low-cost solution to replace such high-cost equipment in the form of Software Defined Radio technology. Software-Defined Radio (SDR) technology is a wireless communication system that uses software-based processing to perform tasks traditionally handled by dedicated hardware components, enabling flexibility and reconfigurability in radio communications.
As with SAs, the performance of the SDR platform can affect the ability to measure signals with different bandwidths, resolutions, frequency ranges, etc. In [], the Adalm PLUTO SDR platform was used to measure LTE signals, with a discussion regarding its ability to detect low amplitude signals. In addition, the Adalm Pluto SDR platform limits the instantaneous acquisition frequency bandwidth to 20 MHz, which restricts the monitoring of newer technologies, such as 5G or WLAN. Continuing in the same direction, Helbet et al. [] tested three SDR platforms with different analog-to-digital converter (ADC) resolutions (HackRF one—8 bit, Adalm PLUTO—12 bit, NI USRP 2930—14 bit) showing performances comparable to a classic SA. In the same paper, the authors report that for levels close to the noise threshold, the HackRF one platform does not represent an efficient measurement solution. Therefore, a very important parameter of SDR platforms is the resolution of the analog-to-digital converter which impacts their ability to measure low-amplitude signals.
To ensure the highest level of accuracy in measurements, spectrum monitoring systems must adapt to the evolving signal characteristics of advanced technologies, such as 5G NR and WLAN, mitigating for improved spectrum monitoring capabilities. A type of spectrum measurement used in wireless system networks is channel power (CP), performed to measure the power transmitted within a specified frequency or channel bandwidth. CP measurements serve multiple purposes, including validating the performance of transmitters, ensuring compliance with government regulations, and minimizing system interference. Modern SAs possess the capability to automatically compute CP by integrating power over the channel bandwidth. In the traditional approach using SAs, it is difficult to implement CP measurements on wideband signals from the latest communication standards due to the overwhelming hardware requirements. The high cost of SAs further limits high-bandwidth studies, and real-time implementations on the order of hundreds of MHz using SAs are currently available only at very high cost.
CP measurements become an insufficient characterization of signals that have high temporal variability, like those used by new-generation communication devices. Additionally, these modern signals require a measurement tool capable of providing direct statistical insights and graphical representation for the amplitude variation in time. To this extent, the SA proves to be a valuable tool for obtaining an accurate and complex statistical assessment of signal variation. SAs enable evaluation and analysis of PAPR with a high degree of accuracy and can perform statistical analysis of measurements even over long periods of time, but are limited by the bandwidth, which in the case of new technologies is very high. In the context of OFDM signals, which are known for their high PAPR, it is essential to use advanced statistical measurements such as Probability Density Function (PDF), Cumulative Distribution Function (CDF), Complementary Cumulative Distribution Function (CCDF) or Amplitude Probability Density (APD). The use of these advanced statistical measurement functions proves to be of interest for designing power-efficient amplifiers [].
The probability density function parameter describes the relative probability that the measured power will take a particular value. The information contained in a PDF is similar to that of a histogram but shows continuous rather than discrete values. Using a PDF function, it is possible to determine the probability of a measured power falling between two limits by integrating over that range. The PDF integration over the entire function becomes what we call the CDF. The CDF curve tells us the percentage of time that the signal power is below a given value, or more specifically, it is very useful when performing noise analysis because it highlights the minimum power values. Using the CDF function, it is also possible to obtain its complement, the CCDF curve. The values of the CCDF curve are calculated as follows: CCDF = 1 − CDF []. The CCDF curve is plotted as a graph, with the power level expressed in dB above the average signal power on the Ox axis and the percentage of time the amplitude reached the specific power value on the Oy axis. The CCDF function, unlike the CDF, focuses on the maximum or peak power values. More specifically, it provides information about the probability or percentage of time that a signal is at a particular value or exceeds the average value of the signal [,]. The APD method, also a statistical measurement, is suitable for studying the characteristics of a signal’s amplitude variations. APD defines the probability of an amplitude occurring within a defined bandwidth and time interval []. The statistical description of the power levels of the signal, as in the case of APD measurements, is achieved by using time domain data, with the note that for a complete description of the signal characteristics, it is necessary to evaluate the CCDF curve.
However, the interest in peak values and signal power statistics makes CCDF statistical measurements very important and not to be neglected in the quasi-stochastic characterization of new signals. Many studies approach the technique of PAPR reduction of OFDM signals using statistical CCDF measurements [,,], but to analyze this parameter in detail, a statistical analysis of its evolution in time is required. CCDF curves are also important in the design of power amplifiers due to the nonlinear nature of some components, as well as for testing and debugging devices to assess compression effects [].
The motivation for this study stems from the authors’ interest in implementing various applications on SDR platforms (both low-cost and higher-cost) to highlight their capabilities in terms of performance, cost, and configuration flexibility. The SDR platforms match and even exceed the performance of real-time spectral analyzers, considering that the price of these instruments increases significantly for real-time monitoring of larger bandwidths. Given the need to address the latest standards, such as 5G and IEEE 802.11ax, and to perform multiple measurements, there are few instruments on the market that are affordable. For higher-order statistical analysis, the acquisition bandwidth must be equal to the channel bandwidth, and for technologies such as 4G, 5G, 802.11 ac/ax, this is difficult to achieve. This means that we need a system with high acquisition bandwidth, and traditional spectrum analyzers are not capable of analyzing such statistical measurements, and those that do have these capabilities come at a particularly high price. To implement CCDF and APD statistical analysis, the acquisition bandwidth must be equal to the channel bandwidth. This is a significant limitation even for high-performance analyzers. A real-time bandwidth of 160 MHz is a critical parameter. For this, the cost of the analyzer becomes very high and the SDR solution is a viable alternative at an acceptable cost.
Therefore, we propose a cost-effective, real-time, large bandwidth, SDR-based measurement system with integrated CP and CCDF measurement capabilities. Both CP and CCDF measurements are implemented in software and the proposed system is tested using a traditional SA and signal generator-based setup. After parameterization, the measurement system is applied to 4G/5G and Wi-Fi signals, demonstrating the versatility, scalability and adaptability of SDR platforms to modern communication standards through software reconfiguration.
This research makes some notable contributions to the existing literature. Specifically, it focuses on the use of SDR platforms for spectrum monitoring and analysis, providing a cost-effective and efficient alternative to traditional spectrum analyzers. This approach allows for flexibility and customization in the implementation of measurement functions. The research presents the design and implementation of an SDR-based real-time spectrum monitoring system capable of monitoring extended frequency bands while incorporating channel power (CP) measurements and complementary cumulative distribution function (CCDF). This integrated feature set enables comprehensive analysis of signal quality and statistical parameters. In addition, the research includes performance evaluations comparing the SDR system to a high-performance spectrum analyzer, highlighting the potential, capabilities and limitations of SDR platforms in spectrum monitoring. As a result, this research provides new insights and practical implementation strategies that differentiate it from existing published material in this area.
The paper is structured as follows: the Materials and Methods section, which consists of four subsections dealing with the hardware and software implementation of the measurement system, the parameterization of the system, and its validation in realistic wireless environments. This is followed by the Results and Discussion section, which is divided into two subsections, and at the end the Conclusions of the paper are presented.
3. Materials and Methods
3.1. Hardware Configuration
The goal of this work is to develop an affordable measurement system that can effectively replace a high-performance SA in performing advanced signal statistical measurements. To evaluate the capabilities of the system, we followed a methodology that involved first generating reference signals using a signal generator and then performing tests with real signals to simulate different scenarios. The performance of the system was then evaluated by comparing the results with measurements obtained using a SA with real-time capabilities. This comparison method was used to validate the accuracy and reliability of the measurement system results compared to the established spectral analyzer.
In order for a monitoring station to qualify as real-time, it must capture IQ components in the baseband or intermediate frequency (IF) range and then perform processing on these components. This allows complex analysis of the electromagnetic spectrum (amplitude analysis and phase analysis). SDR platforms are designed to enable flexible and programmable radio systems using software-based signal processing techniques. In the case of SDR technology, the acquisition bandwidth is dependent on the sampling frequency (the channel bandwidth is given by the sampling frequency).
To ensure real-time measurement capability and high flexibility in the development of the monitoring system, the main starting point was to use the Universal Software Radio Peripheral (USRP)—an SDR platform from Ettus Research—together with the GNU Radio Companion software, upgraded with some custom blocks developed in Python scripts. Based on this concept, a computer was assembled with the Linux operating system (Ubuntu 20.04) and GNU Radio installed. The USRP X310 was also chosen as the SDR platform, with a UBX 10-6000 MHz Rx/Tx receiver board with a full-duplex wideband transceiver and an instantaneous bandwidth of up to 160 MHz. The main features of this SDR are shown in Table 1 [].

Table 1.
Main features of the USRP X310 platform.
The connection between the computer and the SDR was made over multimode fiber using a GbE SFP+ with two 10 Gbps ports to provide up to 10 Gbps transmission speeds with low interference (Figure 1). The computer was equipped with an eighth-generation Intel® Core™ Pro i7 processor and 32 GB of RAM, with an additional 2 TB PCIe 4.0 NVMe solid state drive (SSD) for I and Q data recording capabilities at 160 MHz bandwidth (2 × 16 bits × 160 MS/s = 5.12 Gbps).

Figure 1.
Hardware components of the system.
In parallel to this work, another system made of a signal generator and spectrum analyzer was set up to serve as a reference system for the parameterization and testing of the prototype system. The reference system consists of two Rohde and Schwarz instruments: SMM100A signal generator and FSVR7 real-time spectrum analyzer with channel power and CCDF capability and a laptop for SciPy control.
The parameterization and testing of the proposed system were first performed under laboratory conditions, where the IEEE 802.11ax signals were provided by a vector signal generator. Following the controlled environment, the measurement system was used in an uncontrolled environment, in an over-the-air measurement campaign for signals emitted in the 4G/5G and Wi-Fi 6 communication standards.
3.2. Software Implementation
The main challenge of this project was the implementation of the software, which involved both digital signal processing and Python programming skills. Starting from scratch with the GNU Radio libraries and the Python programming language, we managed to implement the main functions of a SA, such as real-time frequency domain spectrum analysis, CP and CCDF measurement functions, with the possibility of saving the results, for bandwidths up to 160 MHz.
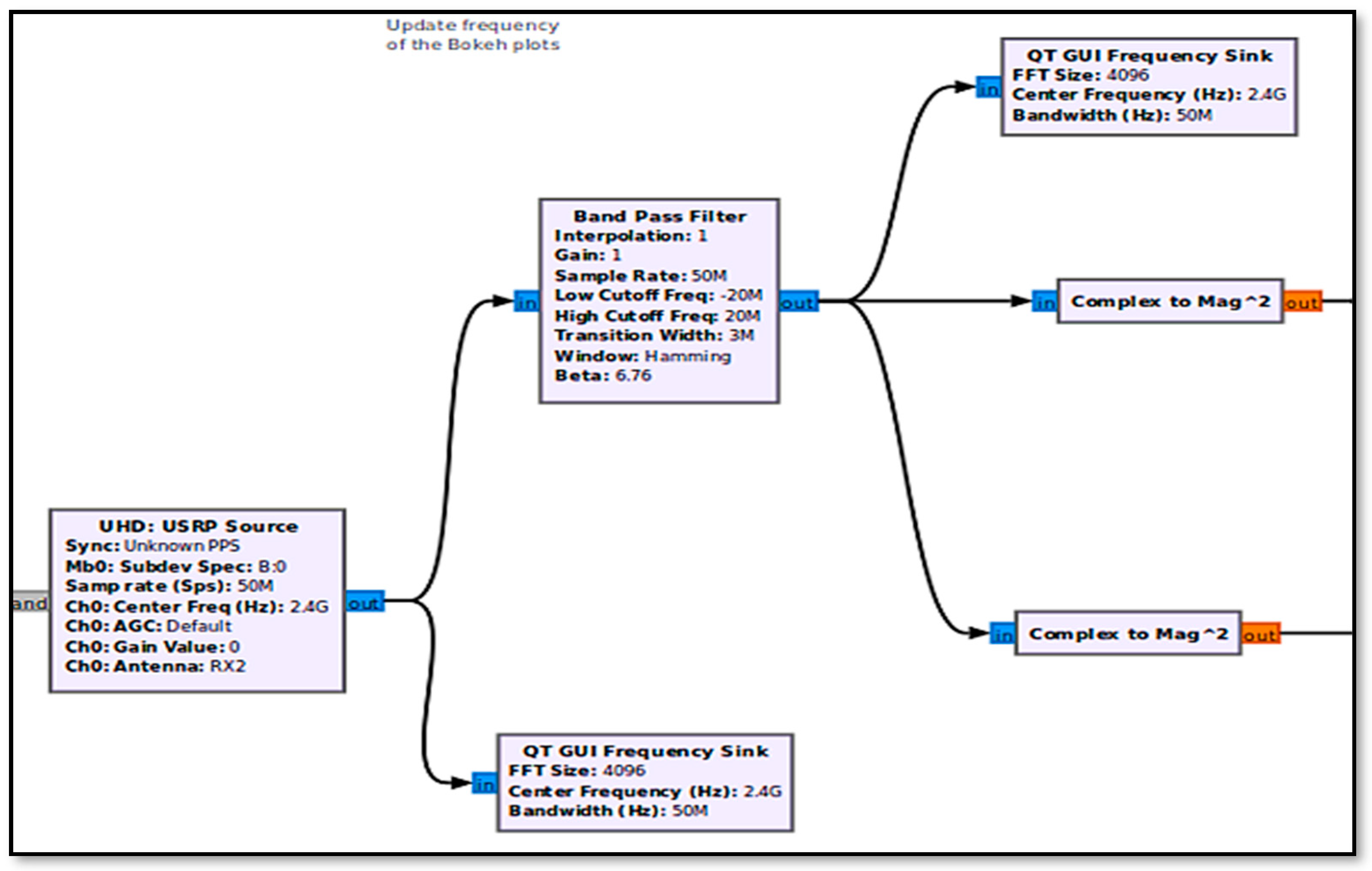
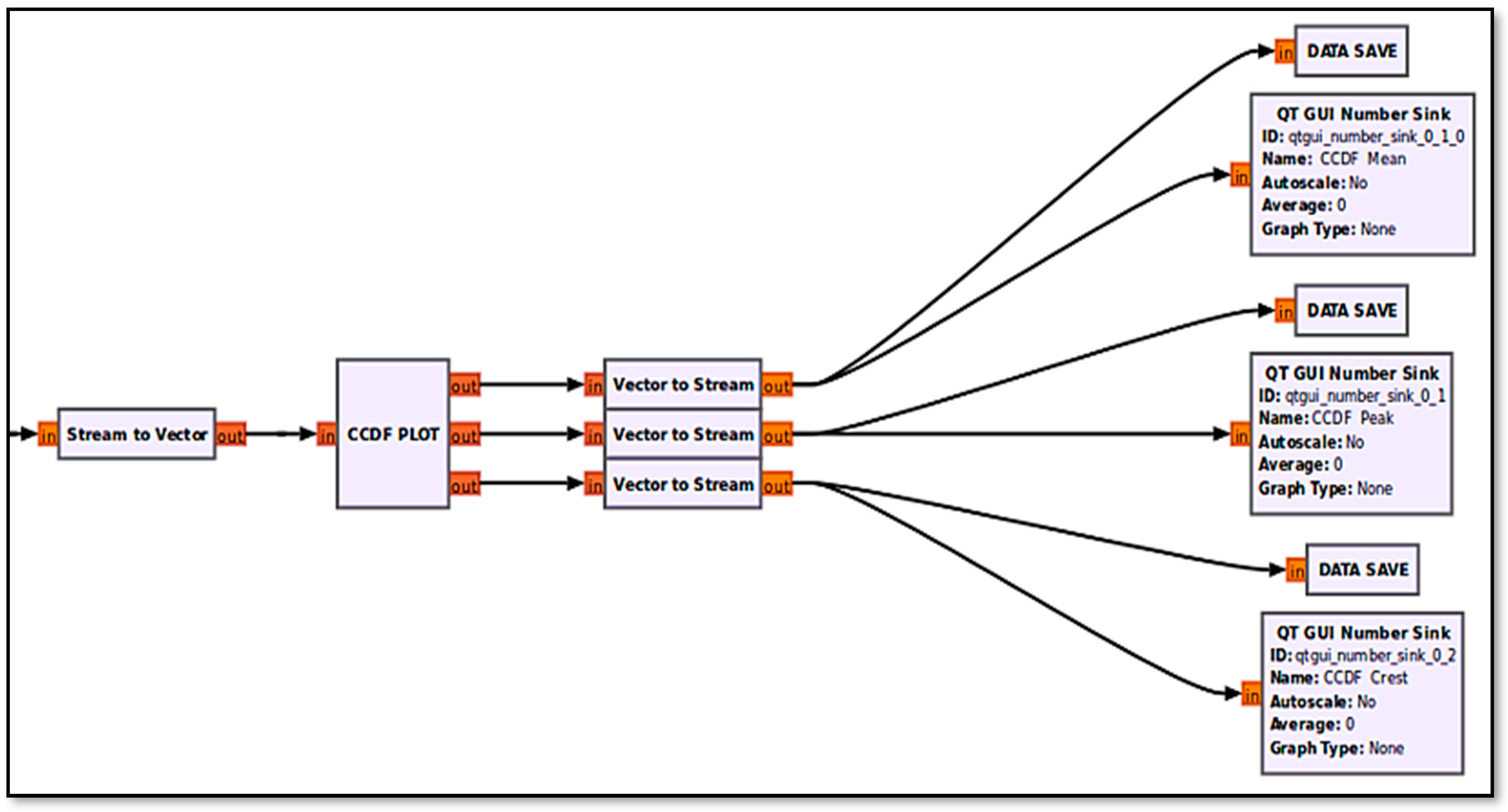
GNU Radio is an open-source software development toolkit that enables the efficient design and implementation of software-defined radios (SDRs) and wireless communication systems through a wide range of signal-processing blocks []. It is written in the Python and C++ programming languages. GNU Radio provides a large collection of signal processing blocks for a variety of tasks such as modulation, demodulation, filtering, and coding. These blocks can be used to build custom communication systems, such as those for wireless communications, digital signal processing, and software-defined radio. The blocks can be combined and connected in a variety of ways to form a flowchart that represents the structure of the processing system. In the development of the CCDF and CP measurement application, the workflow (Figure 2) was divided into three stages: sample reception, filtering and spectrum monitoring (Figure 3), CP measurement, display and data save (Figure 4), CCDF calculation and plotting (Figure 5).

Figure 2.
Workflow diagram.

Figure 3.
Flowgraph of sample acquisition, filtering, and spectrum monitoring.

Figure 4.
CP measurement, display and data save.

Figure 5.
Flowgraph for CCDF implementation in GNU Radio.
The first approach was achieved using the USRP Signal Source, Band Pass Filter, Frequency Sink and Complex to mag^2. The USRP Signal Source is designed to be flexible and programmable, allowing users to modify the RF front end and digital processing to meet their specific needs. For example, in our case, the receive channel/daughterboard, center frequency, sampling frequency, and gain were set. The sampling frequency also determines the measurement span. Since the sampling frequency must be an even submultiple of the master clock rates, a bandpass filter was used to measure only the useful bandwidths. The spectrum can be viewed after reception as well as after filtering. After this step, the flowgraph is split in two. All samples are sent on both paths and are transformed from a complex-valued signal to its magnitude squared (Figure 3). The complex to magnitude squared transformation is performed by calculating the square of the magnitude of the complex signal (calculated as the square root of the sum of the squares of the real and imaginary components).
In the second step (Figure 4), to measure the channel power, we need the Moving Average block, which helps to calculate the moving average of a specific time slice. Next, the values are converted to dBm using a correction factor that is modified according to the reference equipment, and the result is displayed using Number Sink and saved to a .csv file using the Data Save block. The save block does not exist in the GNU Radio library and was developed for this application using a Python script.
The last step (Figure 5) is to implement the CCDF function (Complementary Cumulative Distribution Function plot). It is a graph showing the probability that a random variable is greater than a certain value. In the CCDF plot, the horizontal axis represents the possible values of the random variable, and the vertical axis represents the probability of obtaining a value greater than the value given on the horizontal axis. In GNU Radio, the CCDF calculation function is not yet implemented. To fulfill this requirement, it was necessary to create scripts in Python to facilitate the calculation, display, and saving of CCDF parameters. For this purpose, the following steps were taken into account when developing the Python scripts:
- The input data are transformed into a vector (a one-dimensional matrix) of a specified size from which the CCDF is calculated;
- The mean value is calculated for all measured samples in the vector, using the reference point (0 dB) on the left side of the x-axis;
- All samples are normalized to the mean, expressed in decibels (dB);
- Each sample is assigned to a specific bin on the x-axis, ranging from 0 to 30 dB;
- The total number of samples falling into each x-axis bin, relative to the total number of samples measured, is calculated and plotted as a percentage;
- For greater precision, the y-axis is plotted in logarithmic format.
As can be seen in Figure 5, points 2 through 6 have been implemented in the block written in Python and imported into GNU RADIO, called CCDF PLOT. This block performs the CCDF calculation, displays the graph, and saves the data from the graph. Figure 6 shows the results. In order not to overload the displayed graph, the display and storage of the mean, peak and crest values from the CCDF calculation were implemented separately.

Figure 6.
Complete software implementation—graphical user interface.
Figure 6 shows the final result of the software implementation when analyzing a wireless channel with a bandwidth of 40 MHz. On the main screen, the filtered wireless channel is displayed in the frequency domain, and on the left side, the parameters such as the Crest, Mean, Peak and Channel Power are also displayed. The second screen shows the CCDF graph, with the amplitude above the mean signal value (in dB) plotted on the Ox axis and the percentage of time the signal reached the corresponding amplitude level (in %) on the Oy axis. The four most significant indicators are extracted as pairs of percentages (10%, 1%, 0.1%, 0.01%)—amplitude above mean (dB) in the right area of the graph, as can be observed in Figure 6.
3.3. Parameterization and Test System Implementation
In order for the proposed system to correctly measure all the parameters implemented in the software, it is necessary to use the reference system to adjust them. This process is called parameterization. In this case, parameterization of the software refers to the fact that the software is adapted to the desired range of functions by setting parameters in relation to the results displayed by the reference system. For this purpose, the Rohde and Schwarz SMM100A signal generator was connected to one of the two RX channels of the USRP platform via a coaxial cable. The USRP device was also connected to the PC via fiber optic cable, where the application implemented in GNU Radio was running (Figure 7).

Figure 7.
Experimental test setup for setting parameters.
The test signals were verified by comparison with the Rohde and Schwarz FSVR7 real-time SA (frequency range 10 Hz–7 GHz). The R&S SMM100A vector signal generator equipped with the SMM-K142 for the IEEE802.11ax standard was used for signal generation. Parameterization was performed for a downlink channel with a bandwidth of 40 MHz (the bandwidth was selected for comparison with the SA, which is limited to 40 MHz real-time acquisition). The other set of parameters that define the 802.11ax standard are highlighted in Table 2 and Figure 8. To determine the correct parameters for the SDR system, comparative measurements were performed.

Table 2.
Description of the generated 802.11ax signal.

Figure 8.
Setting parameters on the signal generator for an 802.11ax channel.
Laboratory testing ensures correct signal processing, which is achieved when the signals transmitted by the generator match in display value after the signal passes through the SDR platform. The “Multiply” block was used to set the parameters. In the first step, after setting the correction parameters, the amplitude response of the SDR system was performed for the same test signal (described in Table 2), but for a dynamic range of the input signal level between −30 dBm and −70 dBm. Comparative measurement results between the SDR platform and the reference spectrum analyzer are shown in Table 3. It can be seen that the SDR platform has a good response to the dynamic range of the channel power being analyzed, with results comparable to those of the spectrum analyzer, the differences being less than 1 dBm.

Table 3.
Amplitude response for an 802.11ax channel: power variable between −70dBm and −30dBm; bandwidth: 40 MHz.
Under the same laboratory conditions (with the exception of the bandwidth variation), the channel noise power was also analyzed by sequentially connecting a 50 ohms impedance to both the RF input of the SDR platform and the reference SA. The measurement results are shown in Table 4. We are interested in this parameter because the channel noise will have an impact on the minimum power level, we can measure at a given time. The results obtained show a difference of approximately 3 dB between the SDR system and the reference SA. This means that the SDR platform is at least 3 dB less sensitive than the reference SA in its ability to measure low-level signals.

Table 4.
Noise power for 802.11ax channels with different bandwidths.
The second step was to generate signals specific to the IEEE 802.11ax standard, for CP measurements and statistical measurements CCDF, to see the efficiency of the SDR instrument compared to the SA. The following settings of the SA were used for the channel power measurements: Central frequency = 2400 MHz; SWT = 10.9 ms; N points = 860; SPAN = 80 MHz; channel bandwidth = 40 MHz; RBW = 30 kHz, number of measurements: 2740 (equivalent to 10 802.11ax frames). The SA settings were implemented in such a way as to ensure the accuracy of the measurements, especially with respect to sweep time and number of pixels (interpixel time was calculated according to the symbol duration).
In contrast to CP measurements, the SWT is replaced by the number of samples to be measured for CCDF measurements performed by the FSVR SA. Since only independent samples affect the statistical measurement, the acquisition time (AQT) is automatically determined and expressed as the ratio of the number of samples (N) to the resolution bandwidth (RBW): AQT = N/RBW. Another restrictive setting of the SA is the limitation of the resolution bandwidth in CCDF mode. This must be equal to the bandwidth of the WLAN channel. Therefore, measurements were performed in the laboratory for a maximum RBW of 40 MHz.
To set up the statistical measurement and obtain the CCDF curve (Figure 9), the SA was configured with the following parameters: center frequency = 2400 MHz; acquisition time of a CCDF measurement was set equal to the duration of a symbol specific to the IEEE 802.11ax standard (12.8 µs); RBW equal to the bandwidth: 40 MHz; number of measurements: 4284 (for the measurement of 10 frames). In addition, all calculations for both CP and CCDF measurements were performed taking into account the PPDU transmission time (PSDU and its preamble), which is limited to 5484 µs [].

Figure 9.
CCDF display on the spectrum analyzer.
Both CP and CCDF mode settings of the USRP instrument were made in comparison with the analyzer. An application implemented in Phyton was used to extract channel power and CCDF data from the analyzer (mean and peak power, crest factor and percentage parameters above mean power for 10%, 1%, 0.1%, 0.01%). This application runs on a computer so that the spectrum analyzer is accessed remotely and, depending on the number of measurements and the time specified, returns the relevant information resulting from the measurements.
Regarding the calculation of channel power, it should be noted that the vector signal analyzer uses frequency domain evaluation based on the expression []:
where Lch represents the channel power level expressed in dBm; Bch is the channel bandwidth in Hz; BNIF is the intermediate frequency filter band expressed in Hz; Pi represents the measured power value for pixel i.
In comparison, SDR platforms provide access to samples acquired in the time domain, and the channel power calculation is performed according to the following mathematical expression:
where Lch is the channel power reading in dBm, Sn represents the current signal sample, and Sn′ is the complex conjugate of the current sample.
Accordingly, the channel power calculation is performed by averaging the product of the current time domain sample and its complex conjugate (the number of samples is between n1 and n2) and applying the logarithmic operation to transform the final result into dBm.
A critical component of an SDR platform is the analog-to-digital converter (ADC). Converter characteristics that can limit the performance of SDR receivers are sample rate and resolution. The sample rate limits the maximum bandwidth that can be processed in real-time. For bandwidths of 160 MHz, an additional RF daughterboard is required, implicitly increasing the price of the measurement system. The bandwidth upgrade has an additional cost compared to the basic version, SDR plus 40 MHz receiver board (price 11,000 Euro). If the basic bandwidth of the USRP platform is to be extended from 40 MHz real-time to 160 MHz, the price increases by about 2000 Euro. For two 80 MHz TwinRX channels (two highly synchronized receivers), the price of the basic version increases by about 4600 Euro.
The other important parameter, resolution, affects the sensitivity (the level of the received signal) and the dynamic range (the range of amplitudes that can be measured) of the SDR receiver. To illustrate the importance of the converter resolution in terms of bits, if it has one more bit, the dynamic range will improve by 6.02 dB (20lg2). Given a sinusoidal signal with a certain amount of quantization noise, the maximum signal-to-noise ratio (SNR) of the converter is defined by this relationship []:
where, N = number of bits of the analog-to-digital converter.
Since this measured signal-to-noise ratio is always lower than the theoretical one, the effective bit number ENOB is used:
where SNR is the measured signal-to-noise ratio.
Another important aspect is that the measurement system needs high-performance hardware in the processing part, especially for large bandwidths. For SDR boards that allow these bandwidths, no packet loss is detected because the USRP platforms use different types of FPGAs, ADCs and DACs with high dynamic range and the ability to transfer measurements at high transfer rates based on 10 Gigabit Ethernet or PCIe Express connections. The problem arises in the acquisition and data processing, and for this, the designer who wants to implement such a system must consider a PC or server with powerful processing capabilities according to the complexity of his application.
The SDR-based measurement system has additional features and limitations, which are described below:
- -
- Up to 160 MHz bandwidth;
- -
- Wide frequency range: 10 MHz–6 GHz;
- -
- RX noise figure (NF): 3–7 dB (10 MHz–6 GHz);
- -
- Receive Gains Range: 0–31.5 dB;
- -
- FPGA Clock Rate: 200 MHz (below 1 GHz, it is necessary to reduce the daughterboard clock rate to 20 MHz);
- -
- High-performance 14-bit ADC (SNR = 86.04 dB);
- -
- Streaming Bandwidth per Channel: 200 MS/s;
- -
- Dual 10 Gigabit Ethernet—2x RX at 200 MSPs per channel;
- -
- Digital signal processing (DSP) can take place in FPGA or/and a PC;
- -
- PC DSP limitation in accordance with its performance.
3.4. System Validation in Realistic Wireless Environments
After parameterization, the designed system was applied to signals present in realistic and challenging wireless environments. LTE-A, 5G and IEEE 802.11ax signals emitted by a mobile communication device were chosen to demonstrate the system capabilities in performing CP and CCDF measurements for different channel types, bandwidths (20/40/80/100/160 MHz) and types of services carried in the channels. The device used was a Huawei Mate xs2 mobile phone capable of supporting all three selected communication standards.
For this validation phase, the measurements were performed over the air with the OmniLOG 70600 Aaronia manufactured antenna connected to the SDR RF channel. During the measurements, the mobile device was placed in proximity (~40 cm) to the receiving antenna.
The channel center frequency assigned to the base station was 1750 MHz with 20 MHz channel bandwidth for the LTE-A standard and 3580 MHz with 100 MHz channel bandwidth for the 5G standard. The measurements were performed in a laboratory environment without the exclusion of possible interfering signals.
The experimental CP calculation and CCDF statistical measurements targeted different services specific to the LTE-A and 5G standards. To include more diverse usage profiles, the mobile device was connected to a base station and set to perform different experimental scenarios:
- video call;
- voice over IP;
- file download;
- upload;
- video streaming.
WhatsApp, an application commonly used by smartphone users, was selected to perform the video call and VoIP measurement scenarios; a large game was downloaded for the download service; YouTube with 4K UHD 2160p fidelity was used for the streaming scenario and a free speed-testing application was used for the upload service.
For 802.11ax-specific measurements, a Wi-Fi 6 router model TP-Link Archer AX10 was used for two experimental scenarios: downloading and uploading files on the same Huawei mobile device. The Wi-Fi channels were configured in the 2.4 GHz Wi-Fi frequency band and set to 40/80/160 MHz bandwidth. Other Wi-Fi networks were also visible in the 2.4 GHz bandwidth, enabling the system validation in realistic electromagnetic environments, with external sources of interference.
4. Results and Discussion
4.1. Comparison of the SDR Platform with the Spectrum Analyzer
In this section, the performance of the USRP X310 platform is presented in comparison to the performance of the SA for an 802.11ax signal with 40 MHz channel bandwidth. Two experimental scenarios were also carried out:
- Both the SDR platform and the SA were set to run continuously for the same measurement duration;
- Measurements that have the same duration, but with an averaging performed each 0.5 s.
Figure 10 shows the comparative values of the channel power measured by both the SA and the SDR as a boxplot of the channel power variation. In both continuous and 0.5 s averaging cases there is a very narrow gap between the values measured by the SDR and the SA. Most of the values in the whole band measured by the SDR show a very small deviation from the median (<0.2 dB) compared to the reference analyzer.

Figure 10.
Results from the SDR system and the SA: CP for an 802.11ax channel, 40 MHz channel bandwidth.
The built-in CCDF function was used to measure the average signal strength and peak values. These values are important for evaluating PAPR. This ratio is an important parameter in wireless communication systems, as signals with a high PAPR require higher power amplification, which can increase power consumption and cause distortion, reducing overall system efficiency.
Another parameter considered in measurements described by the CCDF curve is the percentage of values above the mean for a given crest value. In wireless communications, the CCDF curve can be used to analyze signal behavior under various channel conditions such as filtering, compression, interference or fading. By calculating the probability that the CCDF curve provides—10%, 1%, 0.1% and 0.01%—we can determine the probability that the signal amplitude will exceed certain thresholds under these conditions.
Analyzing Figure 11 and Figure 12, it can be seen that the mean values are distributed in a larger interval in the case of the SA. Moreover, the absolute power levels are up to 0.4 dBm higher for the system consisting of SDR and GNU Radio as compared to the SA. The different mean distribution profiles may be due to differences in the samples generated by the ADCs of the two instruments or to differences in the software procedures. However, the differences are not significant enough to change the general outcome of the measurement. In the case of the peak values analysis, the differences were less than 0.8 dB.

Figure 11.
CCDF mean and peak values as measured by the SDR platform and the SA for an 802.11ax channel with 40 MHz bandwidth.

Figure 12.
CCDF values from the SDR platform and SA: signal power above average for an 802.11ax channel with 40 MHz bandwidth.
From analyzing the results, we observed that the measurements obtained from the SDR platform are comparable to those of a high-performance SA, for both CP and CCDF measurements. These results demonstrate that the SDR-based system can be used for measurements outside the laboratory, where signal sources vary according to the service provided.
4.2. LTE-A, 5G and IEEE 802.11ax Signals Measurements
Figure 13 shows the time evolution of the channel power during 30 s for the streaming and VoIP test for LTE-A and 5G standards. In the case of 4G+, in the streaming scenario represented by the blue color, it can be seen how the video is gradually loaded at different timestamps, while in VoIP the signal is somewhat constant. The same can be observed in 5G, wherein the VoIP experiment the signal is kept constant, while in streaming it is observed how it is loaded at 4, 8, 24 and 27 s.

Figure 13.
Time evolution for CP in LTE-A (a) and 5G (b). VoIP and streaming use cases.
The differences observed in the CP measurements for the VoIP and streaming scenarios can be attributed to the application characteristics and capabilities of the two mobile networks. In the case of the VoIP experiment, the signal remains relatively constant also due to the real-time communication feature. The network maintains a constant channel strength to ensure stable and continuous voice transmission. On the other hand, in the case of streaming, the channel power is not evenly distributed, the increase in channel power is best observed in the case of 5G when the video load is high. Differences are observed for streaming in LTE-A versus 5G due to the adaptation of data transmission to the available bandwidth. By using the SDR-based measurement system, we can highlight the different behavior of the LTE-A and 5G signals with respect to CP. These peculiarities are due to the different channel bandwidths (20 MHz vs. 100 MHz) and modulation schemes enabled by the two communication standards. Modulation schemes have varying power requirements due to their inherent characteristics and the trade-offs they make between data rate, spectral efficiency, and power efficiency []. Besides the bandwidth extension, to achieve higher data rates, 5G employs more complex modulation and coding techniques, which require additional power to accurately transmit and receive the signal.
In order to study and test the measurement system to its maximum, several experiments were performed on the IEEE 802.11ax network. The scenario consisted of configuring the router successively to 40/80/160 MHz and downloading a file for each bandwidth. Figure 14 shows the power measurements over time for the three bandwidths. For the scenario described, the channel performance was similar when using 40 MHz and 80 MHz bandwidths with slightly higher CP values being measured for 80 MHz. The increase in CP with channel bandwidth is more visible when a 160 MHz bandwidth was used and the measured channel power was visibly higher. This can be explained by the fact that signals with larger bandwidths tend to exhibit higher channel power requirements because, in a wider bandwidth, there are more available frequencies or subcarriers that need to be powered to transmit the signal. It is important to note that while larger bandwidths generally require higher power, advancements in technology and signal processing techniques continue to improve the power efficiency of wideband communication systems. These advancements aim to achieve higher data rates and improved performance while minimizing power consumption [].

Figure 14.
Time evolution of CP in 802.11ax—file download.
The next scenario aims to test all services for 4G+ and 5G networks. The measurements analyzed comparatively refer to the channel power, i.e., the average (mean) and peak power extracted from the CCDF curve. Figure 15 illustrates the measurement results and we can observe significant differences in download and upload services between the two standards. The higher values of CP, average power and peak power observed for the LTE-A standard compared to the 5G network indicate that LTE-A faces more challenges in achieving efficient data throughput performance as compared to the 5G system. This observation is valid for data hunger applications like video calls, file upload and file download. Along with CP measurement, the use of the CCDF measurement gives direct access to the main statistical indicators of mean and peak power values. The temporal variability of the mean and peak power together with the obtained CCDF curve can be used to derive specific usage profiles depending on the enabled type of application, information that is extremely useful for communication reconnaissance missions.

Figure 15.
Channel power boxplots (a), Mean and Peak power boxplots (b) for the tested 4G+ and 5G application service.
The difference between the peak and the mean signal value is the PAPR of the signal. One can observe that even though both LTE-A and 5G signals use OFDM for accessing the radio environment, our results indicate higher PAPR values for the 5G network in all usage scenarios. This was theoretically expected and can be explained by the differences in their underlying modulation schemes and transmission techniques. 5G networks often utilize more complex modulation schemes, such as higher-order Quadrature Amplitude Modulation (QAM), compared to LTE-A, which can result in a higher PAPR. In addition, 5G introduces new waveform technologies, such as filtered OFDM (f-OFDM) which aims to further improve spectral efficiency and mitigate interference. This waveform often exhibits higher PAPR than the traditional cyclic prefix-based OFDM used in LTE-A networks.
The values provided with the CCDF curve are very important for designing transmitters that are not built for the highest power that could ever occur, but for a power that has a certain probability of occurring (e.g., 0.01%). These values are also shown in Figure 16, which shows the tail CCDF curves for all scenarios considered. It can be seen that in the case of 5G measurements, the average power for 0.01% is exceeded by 12 dB compared to 4G+ where the average power for the same probability is exceeded by 10 dB. The shape of the CCDF curve is related to the power distribution of the signal. Signals with wider bandwidths and higher data rates tend to have more complex power distributions. Some signal types, such as Gaussian signals, have a well-defined CCDF that follows a known mathematical function. The more the CCDF curve is shifted to the right, the more stochastic the distribution, an effect that is more visible in the case of the 5G measured signals as compared to the LTE-A signals.

Figure 16.
Signal power above average power for 4G+ (a) and 5G (b) application service tests—boxplot representation.
The following figures (Figure 17 and Figure 18) show the results of the statistical CCDF and channel power measurements for download and upload scenarios at different bandwidths specific to the 802.11ax standard. The graphical results show the higher channel power level for download at higher bandwidths (most noticeable is the 160 MHz bandwidth), while the upload area shows a relatively constant average/peak power for all three bandwidths analyzed.

Figure 17.
CP (a) and mean and peak signal power (b) for 802.11ax download and upload—boxplot representation.

Figure 18.
Signal power above mean power for 802.11ax download (a) and upload (b)—boxplot represenation.
In Figure 17, we can observe a slight increase in the bandwidth for the peak values of the 802.11ax measured signal. The wider bandwidth increases the number of subcarriers used in the OFDM modulation scheme, contributing to higher PAPR as the peaks of individual subcarriers may align and result in larger power excursions.
Figure 18 shows the CCDF values referring to the peak signal amplitudes for the three bandwidths, both download and upload 802.11ax channels. For the download measurements, the router performance was monitored and for the upload, the mobile phone was monitored. It can be seen that in both situations the results present good theoretical agreement for OFDM systems, with values of less than 5 dB for 10% and no more than 12 dB for 0.01%.
5. Conclusions
With the advent of modern communications technologies, the complexity of monitoring the electromagnetic spectrum has increased. The variability of signals in time, space, frequency and amplitude, as well as the evolution of wireless communications, require advanced spectrum measurements to evaluate and optimize the performance of communications networks. Although traditional SAs are commonly used to monitor the electromagnetic spectrum, they are associated with significant cost and reduced scalability. In this context, SDR platforms offer an efficient and cost-effective alternative to implement customized and reconfigurable measurement applications.
This paper focuses on practical aspects and aims to provide a cost-effective solution for wideband signal monitoring using SDR platforms. These platforms offer several advantages, including affordable acquisition costs, ease of implementation of a wideband signal acquisition system, flexibility and versatility for developing custom solutions. Users can always adapt and customize applications to meet specific monitoring requirements/scenarios. However, it is important to consider some of the drawbacks that have been identified for SDR platforms. One of these drawbacks is the need for parameterization (adjustment of the measurement system using a reference device) to ensure accurate results. In addition, the cost of the SDR platform may increase depending on the need to add an RF daughterboard to accommodate the higher bandwidth of the channel being monitored.
The novelty of the proposed approach lies in the design of an SDR-based measurement system that performs real-time spectrum monitoring on wide frequency bands (up to 160 MHz) and enables both CP and CCDF measurement functions. The two measurement functions are software implemented in GNU Radio by designing customized blocks and integrated into a graphical user interface. CP measurements play a crucial role in assessing signal quality, interference analysis, system optimization and spectrum management. The use of the CCDF measurement function represents a valuable tool for efficiently capturing fast signal variations and direct retrieval of main statistical parameters. By plotting the CCDF curves, we can observe and analyze the differences in signal power levels across various probability levels. This provides a deeper understanding of signal behavior and helps optimize the performance of communication systems in dynamic and challenging wireless environments.
The proposed monitoring system implemented on the USRP X310 platform, was tested under laboratory conditions and its performances were compared to those of a high-performance SA. After validation, the SDR measurement system was used to measure both CP and CCDF of signals present in real electromagnetic environments. The signals specific to LTE-A, 5G and the IEEE 802.11ax standards emitted for different usage profiles were considered, highlighting the system’s potential to capture and analyze a wide range of signals. By performing the measurement campaign, we have demonstrated the capabilities of the measurement system to perform real-time measurements on broadband channels (up to 160 MHz for IEEE 802.11ax). Moreover, we demonstrated the usability of CP and CCDF measurement functions in highlighting differences in the usage profiles between the three modern communication standards.
Implementing CP and CCDF applications on the USRP X310 platform and comparing the results with a high-performance spectrum analyzer (SA) represents a significant achievement. The fact that the results obtained by the SDR system were comparable to those of a state-of-the-art SA highlights the capabilities and potential of SDR platforms for spectrum monitoring and analysis. Successfully performing these measurements in real-time for broadband channels, where few instruments are capable, further validates the effectiveness and versatility of the proposed monitoring system.
Author Contributions
Conceptualization, M.Ș., A.S. and P.B.; Methodology, M.Ș., A.S. and P.B.; Software, E.Ș. and M.Ș.; Validation, M.Ș., A.S. and E.Ș.; Formal analysis, P.B.; Investigation, M.Ș. and E.Ș.; Writing—original draft preparation, M.Ș.; Writing—review and editing, M.Ș., A.S. and E.Ș.; Visualization, P.B. and A.S.; Supervision, A.S. and P.B.; Project administration, M.Ș. and A.S. All authors have read and agreed to the published version of the manuscript.
Funding
This research received no external funding.
Conflicts of Interest
The authors declare no conflict of interest.
References
- Balapuwaduge, I.A.; Li, F.Y. Cellular Networks: An Evolution from 1G to 4G. In Encyclopedia of Wireless Networks; Springer: Cham, Switzerland, 2018. [Google Scholar] [CrossRef]
- Mahmud, H. Cellular Mobile Technologies (1G to 5G) and Massive MIMO. Int. J. Sci. Res. 2019, 8, 929–937. [Google Scholar] [CrossRef]
- Chataut, R.; Akl, R. Massive MIMO Systems for 5G and beyond Networks—Overview, Recent Trends, Challenges, and Future Research Direction. Sensors 2020, 20, 2753. [Google Scholar] [CrossRef]
- Jimaa, S.A.; Chai, K.K.; Chen, Y.; Alfadhl, Y. LTE-A an overview and future research areas. In Proceedings of the IEEE 7th International Conference on Wireless and Mobile Computing, Networking and Communications, Washington, DC, USA, 10–12 October 2011; pp. 395–399. [Google Scholar] [CrossRef]
- Frank, I.; Ike, D.U.; Jimi, A.; Kayode, O. Multiple-Access Technology of Choice in 3GPP LTE. Indones. J. Electr. Eng. Inform. 2013, 1, 69–77. [Google Scholar] [CrossRef]
- Vaigandla, K.K.; Venu, D.N. BER, SNR and PAPR Analysis of OFDMA and SC-FDMA. GIS Sci. J. ISSN 2021, 8, 970–977. [Google Scholar]
- Al-Fuhaidy, F.A.; Al-Sofy, K.A.; Alkamali, F.S. Discrete Sine Transform Based OFDMA System for Wireless Broadband Communications. AASCIT Commun. 2019, 6, 13–21. [Google Scholar]
- Jawhar, Y.A.; Audah, L.; Taher, M.A.; Ramli, K.N.; Shah, N.S.; Musa, M.; Ahmed, M.S. A Review of Partial Transmit Sequence for PAPR Reduction in the OFDM Systems. IEEE Access 2019, 7, 18021–18041. [Google Scholar] [CrossRef]
- Saghir, A.; Bhatti, B.A.; Yawar, S.J.; Hassan, A.; Siddiqui, F.M.; Shakeel, A. Analysis of LTE-Advanced Uplink System for the Effect of Carrier Frequency Offset and Ratio of Peak to Average Power. J. Xi’an Shiyou Univ. 2022, 8, 242–252. [Google Scholar]
- Zayani, R.; Shaiek, H.; Roviras, D. PAPR-Aware Massive MIMO-OFDM Downlink. IEEE Access 2019, 7, 25474–25484. [Google Scholar] [CrossRef]
- Xing, Z.; Liu, K.; Rajasekaran, A.S.; Yanikomeroglu, H.; Liu, Y. A Hybrid Companding and Clipping Scheme for PAPR Reduction in OFDM Systems. IEEE Access 2021, 9, 61565–61576. [Google Scholar] [CrossRef]
- Gupta, A.; Jha, R.K. A Survey of 5G Network: Architecture and Emerging Technologies. IEEE Access 2015, 3, 1206–1232. [Google Scholar] [CrossRef]
- Siddiqi, M.A.; Yu, H.; Joung, J. 5G Ultra-Reliable Low-Latency Communication Implementation Challenges and Operational Issues with IoT Devices. Electronics 2019, 8, 981. [Google Scholar] [CrossRef]
- Mane, S. 5G Communications & Networks. Int. J. All Res. Educ. Sci. Methods 2022, 10, 261–268. [Google Scholar]
- Franci, D.; Coltellacci, S.; Grillo, E.; Pavoncello, S.; Aureli, T.; Cintoli, R.; Migliore, M.D. Experimental Procedure for Fifth Generation (5G) Electromagnetic Field (EMF) Measurement and Maximum Power Extrapolation for Human Exposure Assessment. Environments 2020, 7, 22. [Google Scholar] [CrossRef]
- Mazar (Madjar), H. RF Human Hazards: Implementing 5G for Good: Does EMF Matter? In Proceedings of the ITU Regional Forum for Europe: 5G Strategies, Policies and Implementation, Warsaw, Poland, 22–23 October 2020. [Google Scholar]
- Muhammad, S.; Zhao, J.; Refai, H.H. An Empirical Analysis of IEEE 802.11ax. In Proceedings of the 2020 International Conference on Communications, Signal Processing, and their Applications, Sharjah, United Arab Emirates, 16–18 March 2021; pp. 1–6. [Google Scholar] [CrossRef]
- Tutelian, S.; Bankov, D.; Shmelkin, D.; Khorov, E.M. IEEE 802.11ax OFDMA Resource Allocation with Frequency-Selective Fading. Sensors 2021, 21, 6099. [Google Scholar] [CrossRef] [PubMed]
- Yang, H.; Deng, D.; Chen, K. Performance Analysis of IEEE 802.11ax UL OFDMA-Based Random Access Mechanism. In Proceedings of the GLOBECOM 2017—2017 IEEE Global Communications Conference, Singapore, 4–8 December 2017; pp. 1–6. [Google Scholar] [CrossRef]
- ITU-R SM.2039-2013 Spectrum Monitoring Evolution. Available online: https://www.itu.int/rec/R-REC-SM.2039-0-201308-I/en (accessed on 23 May 2023).
- Bechet, P.; Miclaus, S.G.; Bechet, A.C. Improving the Accuracy of Exposure Assessment to Stochastic-like Radiofrequency Signals. IEEE Trans. Electromagn. Compat. 2012, 54, 1169–1177. [Google Scholar] [CrossRef]
- Pfammatter, D.; Giustiniano, D.; Lenders, V. A Software-Defined Sensor Architecture for Large-Scale Wideband Spectrum Monitoring. In Proceedings of the 14th International Conference on Information Processing in Sensor Networks, Seattle, WA, USA, 14–16 April 2015; pp. 71–82. [Google Scholar] [CrossRef]
- Perotoni, M.B.; Ferreira, L.; Maniçoba, A. Low-Cost Measurement of Electromagnetic Leakeage in Domestic Appliances Using Software-Defined Radios. Rev. Bras. Ensino Física 2022, 44, e20220009. [Google Scholar] [CrossRef]
- Sârbu, A.; Migliore, M.D.; Sorecau, E.; Sorecau, M.; Miclaus, S.G.; Bechet, P. SDR-Enabled Multichannel Real-Time Measurement System for In Situ EMF Exposure Evaluation. Electronics 2022, 11, 2670. [Google Scholar] [CrossRef]
- Sorecau, M.; Sorecau, E.; Sârbu, A.; Helbet, R.; Bechet, P. Electromagnetic spectrum monitoring of LTE channels based on SDR portable sensor: Preliminary analysis. IOP Conf. Ser. Mater. Sci. Eng. 2022, 1254, 012009. [Google Scholar] [CrossRef]
- Helbet, R.; Bechet, P.; Monda, V.; Miclaus, S.; Bouleanu, I. Low-cost sensor based on SDR platform for TETRA signals monitoring. Sensors 2021, 21, 3160. [Google Scholar] [CrossRef]
- Cui, X.; Liu, K.; Liu, Y. Novel Linear Companding Transform Design Based on Linear Curve Fitting for PAPR Reduction in OFDM Systems. IEEE Commun. Lett. 2021, 25, 3604–3608. [Google Scholar] [CrossRef]
- Characterizing Digitally Modulated Signals with CCDF Curves, Application Note, Agilent Technologies Literature. Available online: https://www.testunlimited.com/pdf/an/5968-6875E.pdf (accessed on 18 October 2022).
- Sârbu, A.; Bechet, A.C.; Balan, T.C.; Robu, D.; Bechet, P.; Miclaus, S.G. Using CCDF Statistics for Characterizing the Radiated Power Dynamics in the Near Field of a Mobile Phone Operating in 3G+ and 4G+ Communication Standards. Measurement 2019, 134, 874–887. [Google Scholar] [CrossRef]
- Zakaria, H.; Sarhan, A.E. Performance Analysis of Multicarrier Code Division Multiple Access Transmission Techniques using BPSK Modulation. Int. J. Eng. Res. Technol. 2015, 4, 1266–1273. [Google Scholar]
- Ronte, S.; Arakawa, S. Development of Multi-Channel APD Measuring Apparatus, Anritsu Technical Review. Available online: https://dl.cdn-anritsu.com/ja-jp/test-measurement/reffiles/About-Anritsu/R_D/Technical/E-20/20_06.pdf (accessed on 18 October 2022).
- Han, S.H.; Lee, J.H. An Overview of Peak-To-Average Power Ratio Reduction Techniques FOR Multicarrier Transmission. IEEE Wirel. Commun. 2005, 12, 56–65. [Google Scholar] [CrossRef]
- Carcangiu, S.; Fanni, A.; Montisci, A. A Closed Form Selected Mapping Algorithm for PAPR Reduction in OFDM Multicarrier Transmission. Energies 2022, 15, 1938. [Google Scholar] [CrossRef]
- Sengar, S.; Bhattacharya, P.P. Performance Improvement in OFDM System by PAPR Reduction. Signal Image Process. Int. J. 2012, 3, 157–169. [Google Scholar] [CrossRef]
- Angrisani, L.; Langella, A.; Vadursi, M. New Digital Signal-Processing Approaches for Measuring Power CCDF Curves. In Proceedings of the 13th Symposium on Measurements for Research and Industrial Applications, Taormina, Italy, 12–15 June 2004. [Google Scholar]
- Main Features of the USRP X310 Platform. Available online: https://www.ettus.com/all-products/x310-kit/ (accessed on 18 May 2023).
- Available online: https://wiki.gnuradio.org/index.php?title=Main_Page (accessed on 18 May 2023).
- Sharon, O.; Alpert, Y. Scheduling Strategies and Throughput Optimization for the Uplink for IEEE 802.11ax and IEEE 802.11ac Based Networks. Wirel. Sens. Netw. 2017, 9, 250–273. [Google Scholar] [CrossRef]
- Grayver, E. Implementing Software Defined Radio; Springer: Berlin/Heidelberg, Germany, 2013; ISBN 978-1-4419-9332-8. [Google Scholar] [CrossRef]
- Brown, C.; Vigneron, P.J. Power and Spectrally Efficient Communications: A Comparison of Linear and Nonlinear Modulation Schemes; Dianat, S.A., Zoltowski, M.D., Eds.; SPIE: Bellingham, WA, USA, 2013. [Google Scholar] [CrossRef]
- Abdu, T.S.; Kisseleff, S.; Lagunas, E.; Chatzinotas, S.; Ottersten, B. Energy Efficient Sparse Precoding Design for Satellite Communication System. In Proceedings of the IEEE 96th Vehicular Technology Conference, London, UK, 26–29 September 2022. [Google Scholar] [CrossRef]
Disclaimer/Publisher’s Note: The statements, opinions and data contained in all publications are solely those of the individual author(s) and contributor(s) and not of MDPI and/or the editor(s). MDPI and/or the editor(s) disclaim responsibility for any injury to people or property resulting from any ideas, methods, instructions or products referred to in the content. |
© 2023 by the authors. Licensee MDPI, Basel, Switzerland. This article is an open access article distributed under the terms and conditions of the Creative Commons Attribution (CC BY) license (https://creativecommons.org/licenses/by/4.0/).