Diesel Governor Tuning for Isolated Hybrid Power Systems
Abstract
1. Introduction
2. Diesel Governor and Its Characteristics
- Automatic Voltage Regulator (AVR).
 - Synchronous Generator.
 - Prime Mover (PM) (in combination with Speed Governor).
 
2.1. Speed Governor (SG)
2.2. Actuator
2.3. Diesel Engine (DE)
2.4. Crankshaft Dynamics (CD)
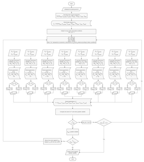
3. Materials and Methods
4. Case Study
5. Results
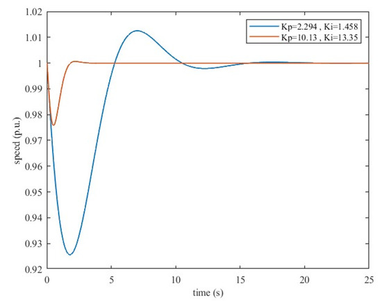
5.1. Step Response
5.2. Ramp Response
5.3. Response to a Random Input
6. Conclusions
Author Contributions
Funding
Data Availability Statement
Conflicts of Interest
References
- Lu, J.; Wang, W.; Zhang, Y.; Cheng, S. Multi-Objective Optimal Design of Stand-Alone Hybrid Energy System Using Entropy Weight Method Based on HOMER. Energies 2017, 10, 1664. [Google Scholar] [CrossRef]
 - Sebastian, R.; Garcia-Loro, F. Review on Wind Diesel Systems Dynamic Simulation. In Proceedings of the 45th Annual Conference of the IEEE Industrial Electronics Society, Lisbon, Portugal, 14–17 October 2019. [Google Scholar] [CrossRef]
 - Barasa Kabeyi, M.J.; Olanrewaju, O.A. Geothermal wellhead technology power plants in grid electricity generation: A review. Energy Strategy Rev. 2022, 39, 100735. [Google Scholar] [CrossRef]
 - Asad, M. Improving Power Flow Using Static Synchronous Series Compensator. Egypt. J. Eng. Sci. Technol. 2021, 33, 69–74. [Google Scholar] [CrossRef]
 - Martínez-Lucas, G.; Sarasúa, J.I.; Sánchez-Fernández, J.Á.; Wilhelmi, J.R. Frequency control support of a wind-solar isolated system by a hydropower plant with long tail-race tunnel. Renew. Energy 2016, 90, 362–376. [Google Scholar] [CrossRef]
 - Erdiwansyah; Mamat, R.; Sani, M.S.M.; Sudhakar, K. Renewable energy in Southeast Asia: Policies and recommendations. Sci. Total Environ. 2019, 670, 1095–1102. [Google Scholar] [CrossRef] [PubMed]
 - Martínez-Lucas, G.; Sarasúa, J.I.; Sánchez-Fernández, J.Á. Eigen analysis of wind–hydro joint frequency regulation in an isolated power system. Int. J. Electr. Power Energy Syst. 2018, 103, 511–524. [Google Scholar] [CrossRef]
 - Abdulkarim, A.; Faruk, N.; Oloyode, A.O.; Olawoyin, L.A.; Popoola, S.I.; Abdullateef, A.I.; Ibrahim, O.; Surajudeen-Bakinde, N.T.; Abdelkader, S.M.; Morrow, J.D.; et al. State of the Art in Research on Optimum Design, Reliability and Control of Renewable Energy Microgrids. ELEKTRIKA-J. Electr. Eng. 2018, 17, 23–35. [Google Scholar] [CrossRef]
 - Bueno, C.; Carta, J.A. Wind Powered Pumped Hydro Storage Systems, a Means of Increasing the Penetration of Renewable Energy in the Canary Islands. Renew. Sustain. Energy Rev. 2006, 10, 312–340. [Google Scholar] [CrossRef]
 - Kaldellis, J.K.; Kavadias, K.; Christinakis, E. Evaluation of the Wind–Hydro Energy Solution for Remote Islands. Energy Convers. Manag. 2001, 42, 1105–1120. [Google Scholar] [CrossRef]
 - Vasconcelos, H.; Moreira, C.; Madureira, A.; Lopes, J.P.; Miranda, V. Advanced Control Solutions for Operating Isolated Power Systems: Examining the Portuguese Islands. IEEE Electrif. Mag. 2015, 3, 25–35. [Google Scholar] [CrossRef]
 - Arévalo, P.; Eras-Almeida, A.A.; Cano, A.; Jurado, F.; Egido-Aguilera, M.A. Planning of Electrical Energy for the Galapagos Islands Using Different Renewable Energy Technologies. Electr. Power Syst. Res. 2022, 203, 107660. [Google Scholar] [CrossRef]
 - Icaza-Alvarez, D.; Jurado, F.; Tostado-Véliz, M.; Arevalo, P. Decarbonization of the Galapagos Islands. Proposal to Transform the Energy System into 100% Renewable by 2050. Renew. Energy 2022, 189, 199–220. [Google Scholar] [CrossRef]
 - Ye, B.; Zhang, K.; Jiang, J.; Miao, L.; Li, J. Towards a 90% Renewable Energy Future: A Case Study of an Island in the South China Sea. Energy Convers. Manag. 2017, 142, 28–41. [Google Scholar] [CrossRef]
 - Ren, G.; Liu, J.; Wan, J.; Guo, Y.; Yu, D. Overview of wind power intermittency: Impacts, measurements, and mitigation solutions. Appl. Energy 2017, 204, 47–65. [Google Scholar] [CrossRef]
 - Rashid, G.; Lone, S.A.; Mufti, M.U.-D. Modeling and Performance Assessment of an Isolated Wind-Diesel System with Flywheel Energy Storage System. Wind Eng. 2023, 47, 597–606. [Google Scholar] [CrossRef]
 - Sebastián, R. Application of a Battery Energy Storage for Frequency Regulation and Peak Shaving in a Wind Diesel Power System. IET Gener. Transm. Distrib. 2016, 10, 764–770. [Google Scholar] [CrossRef]
 - Ochoa, D.; Martinez, S. Proposals for Enhancing Frequency Control in Weak and Isolated Power Systems: Application to the Wind-Diesel Power System of San Cristobal Island-Ecuador. Energies 2018, 11, 910. [Google Scholar] [CrossRef]
 - Elistratov, V.; Konishchev, M.; Denisov, R.; Bogun, I.; Grönman, A.; Turunen-Saaresti, T.; Lugo, A.J. Study of the Intelligent Control and Modes of the Arctic-Adopted Wind–Diesel Hybrid System. Energies 2021, 14, 4188. [Google Scholar] [CrossRef]
 - Kharrich, M.; Kamel, S.; Abdeen, M.; Mohammed, O.H.; Akherraz, M.; Khurshaid, T.; Rhee, S.B. Developed approach based on equilibrium optimizer for optimal design of hybrid PV/Wind/Diesel/Battery Microgrid in Dakhla, Morocco. IEEE Access 2021, 9, 13655–13670. [Google Scholar] [CrossRef]
 - Kaldellis, J.K.; Kavadias, K.A. Cost-benefit analysis of remote hybrid wind-diesel power stations: Case study Aegean Sea islands. Energy Policy 2007, 35, 1525–1538. [Google Scholar] [CrossRef]
 - Nguyen-Hong, N.; Nguyen-Duc, H.; Nakanishi, Y. Optimal Sizing of Energy Storage Devices in Isolated Wind-Diesel Systems Considering Load Growth Uncertainty. IEEE Trans. Ind. Appl. 2018, 54, 1983–1991. [Google Scholar] [CrossRef]
 - El-Bidairi, K.S.; Nguyen, H.D.; Mahmoud, T.S.; Jayasinghe, S.D.G.; Guerrero, J.M. Optimal sizing of Battery Energy Storage Systems for dynamic frequency control in an islanded microgrid: A case study of Flinders Island, Australia. Energy 2020, 195, 117059. [Google Scholar] [CrossRef]
 - Dorf, R.; Bishop, R. Modern Control Systems, 13th ed.; Pearson: London, UK, 2016; ISBN 978-0134407623. [Google Scholar]
 - Gonzales-Zurita, O.; Andino, O.L.; Clairand, J.-M.; Escriva-Escriva, G. PSO Tuning of a Second-Order Sliding Mode Controller for Adjusting Active Standard Power Levels for Smart Inverter Applications. IEEE Trans. Smart Grid 2023, 1. [Google Scholar] [CrossRef]
 - Sinha, R.P.; Balaji, R. A Mathematical Model of Marine Diesel Engine Speed Control System. J. Inst. Eng. 2018, 99, 63–70. [Google Scholar] [CrossRef]
 - Theubou, T.; Wamkeue, R.; Kamwa, I. Dynamic model of diesel generator set for hybrid wind-diesel small grids applications. In Proceedings of the 25th IEEE Canadian Conference on Electrical and Computer Engineering, Montreal, QC, Canada, 29 April–2 May 2012. [Google Scholar] [CrossRef]
 - Sharaf, A.M.; Abdin, E.S. A digital simulation model for wind-diesel conversion scheme. In Proceedings of the Twenty-First Southeastern Symposium on System Theory, Tallahassee, FL, USA, 26–28 March 1989. [Google Scholar] [CrossRef]
 - Yang, X.S. Bat algorithm for multi-objective optimization. Int. J. Bio-Inspired Comput. 2011, 3, 267–274. [Google Scholar] [CrossRef]
 - Lee, K.S.; Geem, Z.W. A new meta-heuristic algorithm for continuous engineering optimization: Harmony search theory and practice. Comput. Methods Appl. Mech. Eng. 2005, 194, 3902–3933. [Google Scholar] [CrossRef]
 - Das, S.; Mukhopadhyay, A.; Roy, A.; Abraham, A.; Panigrahi, B.K. Exploratory Power of the Harmony Search Algorithm: Analysis and Improvements for Global Numerical Optimization. IEEE Trans. Syst. Man Cybern. 2011, 41, 89–106. [Google Scholar] [CrossRef]
 - Glover, F. Tabu Search—Part I. ORSA J. Comput. 1989, 1, 190–206. [Google Scholar] [CrossRef]
 - Holland, J.H. Adaptation in Natural and Artificial Systems: An Introductory Analysis with Applications to Biology, Control, and Artificial Intelligence; The MIT Press: Cambridge, MA, USA, 1992. [Google Scholar] [CrossRef]
 - Kennedy, J.; Eberhart, R. Particle swarm optimization. In Proceedings of the ICNN’95—International Conference on Neural Networks, Perth, WA, Australia, 27 November–1 December 1995. [Google Scholar] [CrossRef]
 - Mirjalili, S.; Mirjalili, S.M.; Lewis, A. Grey Wolf Optimizer. Adv. Eng. Softw. 2014, 69, 46–61. [Google Scholar] [CrossRef]
 - Hsiao, Y.-T.; Chen, C.-H.; Chien, C.-C. Optimal capacitor placement in distribution systems using a combination fuzzy-GA method. Int. J. Electr. Power Energy Syst. 2004, 26, 501–508. [Google Scholar] [CrossRef]
 - Kao, Y.-T.; Zahara, E. A hybrid genetic algorithm and particle swarm optimization for multimodal functions. Appl. Soft Comput. 2008, 8, 849–857. [Google Scholar] [CrossRef]
 - Das, B.; Mukherjee, V.; Das, D. Student psychology based optimization algorithm: A new population based optimization algorithm for solving optimization problems. Adv. Eng. Softw. 2020, 146, 102804. [Google Scholar] [CrossRef]
 - Mudi, J.; Shiva, C.K.; Mukherjee, V. An Optimal Control of Integrated Hybrid Power System with FACTS Devices Using Student Psychology-Based Optimization Algorithm. Adv. Theory Simul. 2021, 4, 2100147. [Google Scholar] [CrossRef]
 - Das, M.K.; Bera, P.; Sarkar, P.; Chakrabarty, K. PI-RLNN Controller for LFC of Hybrid Deregulated Power System Based on SPOA. In Proceedings of the IEEE 18th India Council International Conference, Guwahati, India, 19–21 December 2021. [Google Scholar] [CrossRef]
 - Das, B.; SoumyabrataBarik; Das, D.; Mukherjee, V. Optimization Algorithm for Renewable Energy Integration. In Intelligent Renewable Energy Systems; Priyadarshi, N., Bhoi, A.K., Padmanaban, S., Balamurugan, S., Holm-Nielsen, J.B., Eds.; John Wiley & Sons, Inc.: Hoboken, NJ, USA, 2022; Chapter 1; pp. 1–39. [Google Scholar] [CrossRef]
 - Kalman, R.E. Design of a Self-Optimizing Control System. Trans. Am. Soc. Mech. Eng. 1958, 80, 468–477. [Google Scholar] [CrossRef]
 







| Model of diesel engine | CAT-3512 DITA | 
| Rated frequency | 60 Hz | 
| Synchronous speed | 1200 rpm | 
| Capacity | 813 kVA | 
| Rated power | 650 kW | 
| Constant of inertia (HT) | 0.4208 s | 
| Output voltage | 480 V ± 5% | 
| Time constants: t1, t2, t3 | 0.024 s, 0.1 s, 0.01 s | 
| Maximum torque (Tmax), minimum torque (Tmin) | 1.1 p.u., 0 p.u. | 
| Benchmark [18]: Kp = 2.294 and Ki = 1.458  | Proposed Methodology: Kp = 10.13 and Ki = 13.35  | |
|---|---|---|
| Minimum speed (p.u.) | 0.9257 | 0.9758 | 
| ISE (p.u.) | 0.2175 | 0.2045 | 
| IAE (p.u.) | 0.4793 | 0.2265 | 
| Control quality index “Z” | 2.2199 | 10.5334 | 
| Minimum frequency (Hz) | 55.542 | 58.548 | 
| Benchmark [18]: Kp = 2.294 and Ki = 1.458  | Proposed Methodology: Kp = 10.13 and Ki = 13.35  | |
|---|---|---|
| Minimum speed (p.u.) | 0.9217 | 0.9915 | 
| ISE (p.u.) | 0.2225 | 0.2044 | 
| IAE (p.u.) | 0.5902 | 0.2478 | 
| Control quality index “Z” | 1.4037 | 6.5251 | 
| Minimum frequency (Hz) | 55.302 | 59.49 | 
| Benchmark [18]: Kp = 2.294 and Ki = 1.458  | Proposed Methodology: Kp = 10.13 and Ki = 13.35  | |
|---|---|---|
| ISE (p.u.) | 0.2043 | 0.2041 | 
| IAE (p.u.) | 0.2648 | 0.2355 | 
Disclaimer/Publisher’s Note: The statements, opinions and data contained in all publications are solely those of the individual author(s) and contributor(s) and not of MDPI and/or the editor(s). MDPI and/or the editor(s) disclaim responsibility for any injury to people or property resulting from any ideas, methods, instructions or products referred to in the content.  | 
© 2023 by the authors. Licensee MDPI, Basel, Switzerland. This article is an open access article distributed under the terms and conditions of the Creative Commons Attribution (CC BY) license (https://creativecommons.org/licenses/by/4.0/).
Share and Cite
Asad, M.; Martinez, S.; Sanchez-Fernandez, J.A. Diesel Governor Tuning for Isolated Hybrid Power Systems. Electronics 2023, 12, 2487. https://doi.org/10.3390/electronics12112487
Asad M, Martinez S, Sanchez-Fernandez JA. Diesel Governor Tuning for Isolated Hybrid Power Systems. Electronics. 2023; 12(11):2487. https://doi.org/10.3390/electronics12112487
Chicago/Turabian StyleAsad, Muhammad, Sergio Martinez, and Jose Angel Sanchez-Fernandez. 2023. "Diesel Governor Tuning for Isolated Hybrid Power Systems" Electronics 12, no. 11: 2487. https://doi.org/10.3390/electronics12112487
APA StyleAsad, M., Martinez, S., & Sanchez-Fernandez, J. A. (2023). Diesel Governor Tuning for Isolated Hybrid Power Systems. Electronics, 12(11), 2487. https://doi.org/10.3390/electronics12112487
        
