Small Group Delay Variation and High Efficiency 3.1–10.6 GHz CMOS Power Amplifier for UWB Systems
Abstract
:1. Introduction
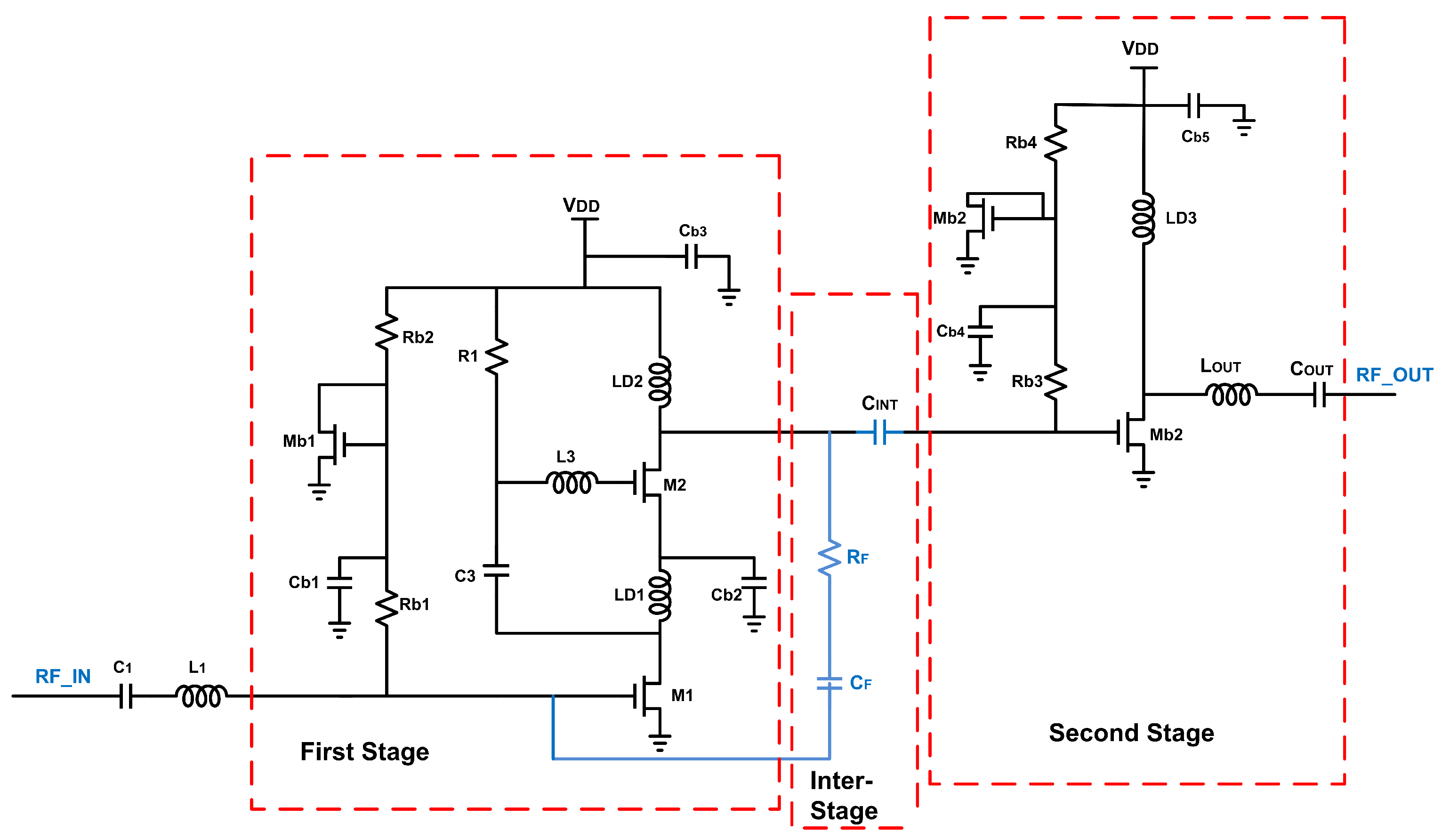
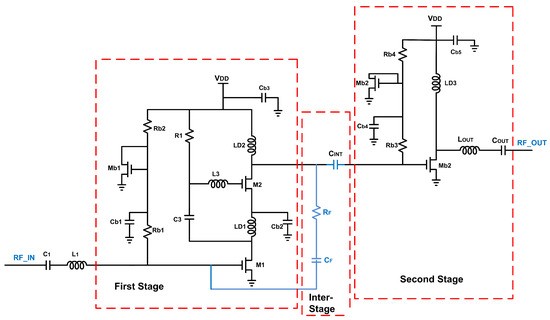
2. Design Methodology and Circuit Analysis
2.1. Input Matching
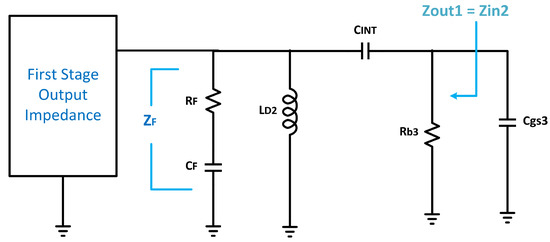
2.2. Interstage Impedance Matching
2.3. Output Matching
3. Simulation Results and Discussions
4. Conclusions
Author Contributions
Funding
Conflicts of Interest
References
- Yuce, M.R.; Keong, H.C.; Chae, M.S. Wideband Communication for Implantable and Wearable Systems. IEEE Trans. Microw. Theory Tech. 2009, 57, 2597–2604. [Google Scholar] [CrossRef] [Green Version]
- Grewing, C.; Winterberg, K.; van Waasen, S.; Friedrich, M.; Puma, G.L.; Wiesbauer, A.; Sandner, C. Fully integrated distributed power amplifier in CMOS technology, optimized for UWB transmitters. In Proceedings of the 2004 IEE Radio Frequency Integrated Circuits (RFIC) Systems. Digest of Papers, Forth Worth, TX, USA, 6–8 June 2004. [Google Scholar]
- Harifi-Mood, M.; Avval, S.A.; Bijari, A.; Kandalaft, N. A Low-Power Tapered Matrix Distributed Amplifier for Ultra-Wide-Band Applications. In Proceedings of the 2020 11th IEEE Annual Information Technology, Electronics and Mobile Communication Conference (IEMCON), Vancouver, BC, Canada, 4–7 November 2020. [Google Scholar]
- Sapawi, R.; Sahari, S.K.; Kipli, K. A low power 3.1–10.6 GHz ultra-wideband CMOS power amplifier with resistive shunt feedback technique. In Proceedings of the 2013 International Conference on Advanced Computer Science Applications and Technologies, Kuching, Malaysia, 23–24 December 2013. [Google Scholar]
- Liu, J.; Cao, C.; Li, Y.; Tan, T.; Chen, D.; Huang, Z.; Li, X. A Broadband CMOS High Efficiency Power Amplifier with Large Signal Linearization. In Proceedings of the 2019 IEEE Asia-Pacific Microwave Conference (APMC), Singapore, 10–13 December 2019. [Google Scholar]
- Hsu, H.C.; Wang, Z.W.; Ma, G.K. A low power CMOS full-band UWB power amplifier using wideband RLC matching method. In Proceedings of the 2005 IEEE Conference on Electron Devices and Solid-State Circuits (EDSSC), Hong Kong, China, 19–21 December 2005. [Google Scholar]
- Sapawi, R.; Pokharel, R.K.; Mat, D.A.A.; Kanaya, H.; Yoshida, K. A 3.1–6.0 GHz CMOS UWB power amplifier with good linearity and group delay variation. In Proceedings of the Asia-Pacific Microwave Conference 2011, Melbourne, VIC, Australia, 5–8 December 2011. [Google Scholar]
- Wong, S.-K.; Maisurah, S.; Osman, M.N.; Kung, F.; See, J.-H. High efficiency CMOS Power Amplifier for 3 to 5 GHz Ultra-Wideband (UWB) Application. IEEE Trans. Consum. Electron. 2009, 55, 1546–1550. [Google Scholar] [CrossRef]
- Bhale, V.P.; Shah, A.D.; Dalal, U.D. 3–5 GHz CMOS Power Amplifier Design for Ultra-Wide-Band Application. In Proceedings of the International Conference on Electronics and Communication Systems, Coimbatore, India, 13–14 February 2014; pp. 1–4. [Google Scholar]
- Wang, L.Y.; Li, B.; Wu, Z.H. A low power CMOS power amplifier for implanted biomedical ultra wideband (UWB) applications. In Proceedings of the IEEE 11th International Conference on Solid-State and Integrated Circuit Technology (ICSICT), Xi’an, China, 29 October–1 November 2012. [Google Scholar]
- Chung, H.-W.; Hsu, C.-Y.; Yang, C.-Y.; Wei, K.-F.; Chuang, H.-R. A 6–10-GHz CMOS power amplifier with an interstage wideband impedance transformer for UWB transmitters. In Proceedings of the 2008 38th European Microwave Conference (EuMC), Amsterdam, The Netherlands, 27–31 October 2008. [Google Scholar]
- Sapawi, R.; Pokharel, R.K.; Murad, S.A.Z.; Anand, A.; Koirala, N.; Kanaya, H.; Yoshida, K. Low group delay 3.1–10.6 GHz CMOS power amplifier for UWB applications. IEEE Microw. Wirel. Compon. Lett. 2012, 22, 41–43. [Google Scholar] [CrossRef]
- Mosalam, H.; Allam, A.; Jia, H.; Abdelrahman, A.; Kaho, T.; Pokharee, R.K. 5.0 to 10.6 GHz 0.18 μm CMOS Power Amplifier with Excellent Group Delay for UWB Applications. In Proceedings of the 2015 IEEE MTT-S International Microwave Symposium, Phoenix, AZ, USA, 17–22 May 2015. [Google Scholar]
- Murad, S.A.Z.; Shahimim, M.M.; Pokharel, R.K.; Kanaya, H.; Yoshida, K. A 6–10.6 GHz CMOS PA with common-gate as an input stage for UWB transmitters. In Proceedings of the TENCON-IEEE Region 10 Annual International Conference, Bali, Indonesia, 21–24 November 2011. [Google Scholar]
- Roshani, S.; Roshani, S. Design of a high efficiency class-F power amplifier with large signal and small signal measurements. Measurement 2020, 149, 106991. [Google Scholar] [CrossRef]
- Mosalam, H.; Gadallah, A. High Efficiency, Good phase linearity 0.18 Ωm CMOS Power Amplifier for MBAN-UWB Applications. Int. J. Electr. Comput. Eng. Syst. 2021, 12, 131–138. [Google Scholar]
- Al-Kofahi, I.S.; Albataineh, Z.; Dagamseh, A. A two-stage power amplifier design for ultra-wideband applications. Int. J. Electr. Comput. Eng. (IJECE) 2021, 11, 772–779. [Google Scholar] [CrossRef]
- Sapawi, R.; Salleh, D.N.S.D.A.; Sahari, S.K.; Masra, S.M.W.; Mat, D.A.A.; Kipli, K.; Murad, S.A.Z. High Gain of 3.1–5.1 GHz CMOS Power Amplifier for Direct Sequence Ultra Wideband Application. J. Telecommun. Electron. Comput. Eng. 2016, 8, 99–103. [Google Scholar]
- Polge, D.; Ghiotton, A.; Kerherve, E.; Fabre, P. Low group delay variation 3–10 GHz 65 nm CMOS stacked power amplifier with 18.1 dBm peak 1 dB compression output power. Microw. Opt. Technol. Lett. 2017, 60, 400–405. [Google Scholar] [CrossRef]

















| Design Parameter | Values | Design Parameter | Values |
|---|---|---|---|
| L = 0.06 µm, W = 100 µm | 1.2 nH | ||
| L = 0.06 µm, W = 100 µm | 3.7 nH | ||
| L = 0.06 µm, W = 100 µm | 3.7 nH | ||
| 2 pF | 610 pH | ||
| 50 fF | 200 | ||
| 1 pF | 400 | ||
| 500 fF | 1 K | ||
| 1 pF | 400 | ||
| 1.8 nH | 3.9 K | ||
| / | L = 0.06 µm, W = 60 µm | 186 pH |
| Ref. | [4] * | [16] * | [17] * | [18] * | [19] ** | This Work * |
|---|---|---|---|---|---|---|
| CMOS Technology (nm) | 180 | 180 | 180 | 130 | 65 | 65 |
| frequency (GHz) | 3.1–10.6 | 3.1–10.6 | 3–5 | 3.1–5.1 | 3–10 | 3.1–10.6 |
| Gain (dB) | 12.4 ± 1.1 | 12.5 ± 1 | 16.2 | 20.3 ± 0.8 | 12.65 ± 1.25 | 22.8 ± 1.2 |
| S11 (dB) | <−8.6 | <−4.5 | <−6 | <−1.5 | <−10 | <−7 |
| S22 (dB) | <−8.6 | <−8.5 | <−0.5 | <−6 | <−10 | <−10 |
| Dissipated Power (mW) | 19 | 36 | 25 | 27.3 | N/A | 15.5 |
| GD (ps) | ±18.3 | ±50 | ±75 | ±121.3 | ±21.5 | ±50 |
| PAE (%) | N/A | 32.5 | 47 | N/A | 20.15 ± 7.55 | 29.5@6 GHz |
| OP1dB (dBm) | N/A | 11 | 10.1 | N/A | 16 ± 2.1 | 6.8 |
| Area (mm2) | 0.69 | 0.55 | N/A | N/A | 0.498 | 1.17 |
Publisher’s Note: MDPI stays neutral with regard to jurisdictional claims in published maps and institutional affiliations. |
© 2022 by the authors. Licensee MDPI, Basel, Switzerland. This article is an open access article distributed under the terms and conditions of the Creative Commons Attribution (CC BY) license (https://creativecommons.org/licenses/by/4.0/).
Share and Cite
Ali, M.; Hamed, H.F.A.; Fahmy, G.A. Small Group Delay Variation and High Efficiency 3.1–10.6 GHz CMOS Power Amplifier for UWB Systems. Electronics 2022, 11, 328. https://doi.org/10.3390/electronics11030328
Ali M, Hamed HFA, Fahmy GA. Small Group Delay Variation and High Efficiency 3.1–10.6 GHz CMOS Power Amplifier for UWB Systems. Electronics. 2022; 11(3):328. https://doi.org/10.3390/electronics11030328
Chicago/Turabian StyleAli, Mayar, Hesham F. A. Hamed, and Ghazal A. Fahmy. 2022. "Small Group Delay Variation and High Efficiency 3.1–10.6 GHz CMOS Power Amplifier for UWB Systems" Electronics 11, no. 3: 328. https://doi.org/10.3390/electronics11030328
APA StyleAli, M., Hamed, H. F. A., & Fahmy, G. A. (2022). Small Group Delay Variation and High Efficiency 3.1–10.6 GHz CMOS Power Amplifier for UWB Systems. Electronics, 11(3), 328. https://doi.org/10.3390/electronics11030328

