You are currently viewing a new version of our website. To view the old version click .
Electronics
  • Article
  • Open Access

8 November 2022

Assessing Service Quality and Customer Satisfaction of Electric Utility Provider’s Online Payment System during the COVID-19 Pandemic: A Structural Modeling Approach

,
,
,
,
and
1
Department of Industrial and Systems Engineering, Chung Yuan Christian University, Taoyuan 320314, Taiwan
2
School of Industrial Engineering and Engineering Management, Mapua University Manila, Manila 1002, Philippines
3
International Program in Engineering for Bachelor, Yuan Ze University, 135 Yuan-Tung Road, Chung-Li 32003, Taiwan
4
Department of Industrial Engineering and Management, Yuan Ze University, 135 Yuan-Tung Road, Chung-Li 32003, Taiwan

Abstract

The COVID-19 pandemic has rapidly changed people’s lives, especially technological advancements. Most service industries have opted to adopt online payments since the pandemic happened. Electric utility companies are one of the major industries that utilize online payments as an alternative mode of payment to traditional cash payments to minimize person-to-person contact. The current study aimed to assess electric utility companies’ service quality and customer satisfaction to improve the payment system. The study was conducted in Occidental Mindoro Electric Cooperative, Inc. (OMECO), which utilized an online payment system due to COVID-19-protocol. The research model comprises 60 questionnaires with ten sections developed from the literature and distributed to 400 participants. The data were analyzed using the structural equation modeling and path analysis technique. The results showed that Online Payment Security had the most positive effect on service quality, thus affecting customer satisfaction. Moreover, tangibility, reliability, online payment method, and COVID-19-protocol positively affected service quality. While reliability, assurance, and empathy had a negative effect on the service quality of OMECO. Aligning with the result, OMECO was poorly evaluated by the participants in terms of empathy, assurance, responsiveness, and reliability. Moreover, the result of the study can be used by major electric companies to improve their service in terms of online payment. Finally, the current research is one of the first studies that integrate service quality and customer satisfaction while utilizing the structural modeling approach.

1. Introduction

Electric utility companies provide electricity to their customers by distributing it from residential, commercial, and industrial applications and avoid inconveniences in providing electricity 24/7. They are responsible for providing dependable and economic power. Disruptive systems might endanger public safety and harm the economy, as they provide one of the essential things humans need to function in their everyday life. Utilities provide reliability by incorporating redundancy into the system, measured using metrics such as reserve margin [1]. According to the International Labor Organization, electric utility companies are critical services that contribute significantly to economic and social development. High-quality utilities are required for effective poverty eradication. Moreover, the government’s responsibility is to ensure that they offer consistent universal service access within transparent regulatory frameworks [2].
The current study was conducted on one of the major electricity service providers Occidental Mindoro Electric Cooperative, Inc. (OMECO), on the island of Mindoro, Philippines. Occidental Mindoro’s electric utility company, OMECO, operates the electric power distribution system in the said province. The company is a non-stock and non-profit rural electric service distribution cooperative. Furthermore, OMECO is the holder of an exclusive franchise issued by the then National Electrification Commission, now the National Electrification Administration (NEA). The Paluan Local Government Unit ran its distribution system with the help of OMECO’s line facilities. Since 2011, OMECO has regularly reviewed and updated the Province’s Energy Development Plan to pursue sustainable development for the people of Mainland Occidental Mindoro. Figure 1 shows the shares of energy sales wherein residential customers account for most energy sales (55.34 percent) due to a large number of connections. While due to the low number of connections, Public buildings, and Street Lights (Others), customers accounted for only 9.45 percent of energy sales. As their clients were mainly residential, the company has utilized a payment system with their local partners to provide a channel for paying their electric bills.
Figure 1. Shares of Energy Sales.
However, an unknown coronavirus appeared in Wuhan, China, causing an outbreak of rare viral pneumonia by the end of 2019 [3]. The International Committee on Virus Taxonomy later named this SARS-CoV-2 (ICTV) coronavirus. On 31 January 2020, the World Health Organization declared COVID-19 a public health emergency of international concern. However, on 11 March 2020, the COVID-19 outbreak was declared a pandemic [4]. Energy has been the economy’s motivating force. Energy, economics, industry, development, and growth are primarily determined by public demand, competence, and accessibility. The primary variations to sustain demand and growth are community safety and security. Disease outbreaks often interrupt growth and development [5]. The novel coronavirus-caused global pandemic has significantly impacted how we live our daily lives. Various containment measures were implemented throughout the country to slow the spread of the abovementioned virus [6].
Due to the global pandemic of COVID-19, several safety measures were implemented. A state of emergency has been declared for many governments. Furthermore, scholars have discussed that the media endorsed the tagline “#StayAtHome” concerning the prevention of COVID-19 [7]. Throughout this time, all world residents are encouraged to remain at home. As a result of this condition, a few non-essential companies inside the country, including all electricity companies, were forced to shut down operations. The limitations on electric energy providers’ operational processes played an essential role in keeping the country’s concerned citizens at home. As a result, all government regulations have managed to limit the spread of the virus. Currently, OMECO implements general safety precautions when customers visit their Business Centers.
Moreover, COVID-19 has changed our lives’ routines, including our behavior regarding payment methods. People nowadays also use online banking and e-wallets as their way of paying without risking their lives or exposing themselves to the possibility of getting the COVID-19 virus. The coronavirus outbreak has significantly changed consumer payments. Half of the online shoppers are now using digital payment more than before the pandemic. According to the management of OMECO, customers also have an option of transacting or paying online or through Bayad Centers like Palawan and Philippine National Bank.
The online payment system is one of the current trends, especially at the onset of the COVID-19 pandemic, where most transactions have adopted online payment. It was highly utilized during the pandemic due to government restrictions and health protocols. Several industries have utilized this online system for payment and other transactions, which limits physical interactions with people and digitalizing transactions. The Philippines is one of the developing countries that is highly affected by the shift of the current trends from traditional physical transactions to digital transactions since the Philippines has not been utilizing the online payment system due to several factors, such as security, technology gap, and other factors related to adaptation to new technology.
In this case, continuous service improvement is required to succeed in business development, particularly in today’s highly competitive, dynamic, and complex environments [8]. In order to survive, the company must continuously improve its ability to serve its customers. However, there is a limited study regarding local electric service providers’ online payment systems, especially in a local or provincial setup. Thus, in the current study, it is essential to find the service quality dimension that significantly impacts increasing customer satisfaction. This research aims to study the quality management of Occidental Mindoro Electric Cooperative, Inc. (OMECO) San Jose, Occidental Mindoro, Philippines in terms of; Tangible, Reliability, Responsiveness, Assurance, and Empathy. This study also identifies the highest customer satisfaction factor in OMECO during the COVID-19 pandemic at San Jose Occidental Mindoro to help further contribute to the economic development of the country.

2. Literature Review

Previously, several studies on Electric Utility Companies were conducted in various countries [9] and reviewed the service quality and customer satisfaction of Olumo Business Hub, Abeokuta, and Ogun State, Nigeria’s electricity distribution company. According to their findings, IBEDC’s reliability does not affect customer satisfaction in the Olumo business hub.
Customer satisfaction is the difference between what customers expect and what they receive after using a service or product for a set period [10]. It is a sequence of decisions made by customers after they have used goods or services over a period. Consumer satisfaction can be attained when a customer believes that the services the firm provides will meet his or her wants, expectations, or wishes. One of the best assessment tools to evaluate customer satisfaction is the Service Quality (SERVQUAL) model. This model is usually used during the pandemic to assess service quality in different fields, such as healthcare [11], e-learning [12], and also in marketing [13]. Service quality is defined as a measure of how a certain company delivers the service in comparison with the customers’ expectations. Using SERVQUAL is essential to further enhance customer satisfaction, and in the new normal, it is essential to use this model to create and recommend strategies and a baseline on how the companies should run.
On the other hand, authors have also used SEM to study customer satisfaction in the residential electricity distribution service [14]. Satisfaction, quality, value, loyalty, and trust are the evaluated constructs as essential factors. A confidence interval analysis reveals that all weights are significant, demonstrating the significance of all the constructs’ indicators.
Structural Equation Modeling is useful for path analysis because it allows for identifying direct and indirect effects and modeling how these influences and shape user perceptions of customers and service quality [15]. This model also enables researchers to test and evaluate hypotheses in a framework accounting for measurement errors. This is a versatile modeling approach that uses a standard analytical method and enables the evaluation of latent variables. This has proven an effective method for examining the relationships between factors influencing consumer perceptions.
According to several studies, customer experience could be improved depending on consumers’ perceptions and points of view concerning the level of service provided [14]. As a result, if the business does not achieve a specified goal, its quality is perceived to be low; however, if it exceeds consumer expectations, its quality is high [16]. According to researchers, these measurements include Tangibility, Reliability, Responsiveness, Assurance, and Empathy, which are the dimensions of service quality [17].
Tangibility is basically the appearance of the equipment and facilities personnel in a company. Dressing nicely boosts self-esteem and attracts and impresses others, particularly customers [18]. Additionally, a visually appealing environment could help allure more customers and their loyalty [19]. Reliability is the ability of the company to perform the promised service [20]; it is a significant component that will directly impact the quality of service because most customers prefer to obtain quick service rather than slow services [21]. Customers value the reliability of the providers or the employees. On the contrary, employees should also find out their customers’ needs and inquiries [22].
Moreover, instead of improving customization, boosting dependability or reducing wrong things is more important for services [23]. Responsiveness is defined as the willingness of the employees to help the customer and give fast service. It is one of the essential service quality factors associated with service providers; it can define whether a service provider succeeds or fails in resolving a customer’s issue or query, which significantly affects overall customer satisfaction and expectations [24]. When using various services, the customer should feel safe and secure; this is the dimension of Assurance [25]. Service providers should consistently provide customers with a sense of trust because they effectively provide good service quality perceptions [26].
Empathy is the attention and care given to the customers by the employees [20]. A lack of empathy or comprehension of the customer’s perspective might affect service quality [27]. Employees’ ability to understand customers’ feelings and respond quickly to customer requirements increases service quality and customer satisfaction [28]. In response to the COVID-19 outbreak, the Centers for Disease Control and Prevention implemented preventive measures, requiring all businesses to follow enhanced hygiene regulations. Businesses must now be even more attentive to their customers’ requirements due to COVID-19’s quick and unplanned changes for retailers and consumers. Safety assurance in the retail sector is a significant aspect of service quality due to the COVID-19 threat, and this is called the COVID-19-protocol [29]. In response to the pandemic, the Centers for Disease Control and Prevention has recommended new measures to protect customers’ wellness, prompting businesses to develop different safety regulations, such as touchless payment methods, which refer to online payment security.
Despite the availability of different studies in various countries during the COVID-19 pandemic, there was no local research in the Philippines regarding the electric utility companies’ online payment systems and considering preventive measures such as the COVID-19-protocol. With this, the purpose of this study is to assess the service quality and customer satisfaction of electric utility providers’ online payment systems during the COVID-19 Pandemic. To explore the service quality dimensions such as Tangibility, Reliability, Responsiveness, Assurance, and Empathy, the SERVQUAL model and SEM were utilized. Further research into the service quality of the country’s different energy providers could improve the country’s current electric utility companies during the COVID-19 pandemic and can also be applied worldwide.

3. Methods

3.1. Conceptual Framework

Based on the purpose of research, the type of research used is explanatory research. This means that this study aimed to understand the situation efficiently and investigate the variables with high level of depth. The research model, as shown in Figure 2, consists of Tangibility, Responsiveness, Reliability, Assurance, Empathy, COVID-19 protocols, Service Quality, Online Payment Security, and Customer Satisfaction. Based on research objectives and theoretical reviews, the research hypotheses are:
Figure 2. The conceptual framework of the study.
a.
There is a significant relationship between tangibility and service quality.
b.
There is a significant relationship between reliability and service quality.
c.
There is a significant relationship between responsiveness and service quality.
d.
There is a significant relationship between assurance and service quality.
e.
There is a significant relationship between empathy and service quality.
f.
There is a significant relationship between COVID-19-protocol and service quality.
g.
There is a significant relationship between online payment security and service quality.
h.
There is a significant relationship between customer satisfaction and service quality.
Figure 3 shows the methodology of this study. It started with the brainstorming and problem contextualization, followed by the review of related studies and data gathering. The gathered data was analyzed using the SERVQUAL Model and utilized Structural Equation Modeling and, finally, the formulation of conclusion and recommendation.
Figure 3. Methodology.

3.2. Participants

A link to the survey was distributed to participants through messenger from January 2022 to 25 April 2022. Manual distribution was also executed. The province of Occidental Mindoro has a total population of 525,354 residing in eleven different municipalities. The sample size and the representative of the population were computed using Slovin’s formula, and convenience sampling was utilized. The questionnaire, which contained 60 questions, was answered by a total of 400 participants from the different municipalities of Occidental Mindoro, ages between 18 to 70 years old.
The result of the questionnaire shows that among the 400 participants [30], 53.3% were female and 46.7% were male. In terms of age, 42.5% were between 18–29 years of age, 31.3% were between 30–39, 13% were between 40 and 49 years, 11.3% were between 50–59, 1.25% were between 60–69, and 0.75% were 70 and above. In addition, 1.25% of the respondents were elementary graduates, 12% were high school graduates, 33% were senior high school graduates, 3% were technical/vocational graduates, 44.5% were baccalaureate/college graduates, 1.25% post-baccalaureate, 0.75% were special education undergraduate graduates, 3.5% were special education graduate, and 0.75% were no grade completed. Furthermore, most of the participants were from the Municipality of San Jose with 38.75%, Rizal with 13.25%, Magsaysay with 12.25%, Sta. Cruz with 11.25%, Sablayan with 7.5%, Looc with 2.5%, Abra de Ilog with 4.75%, Paluan with 1.25 %, Mamburao with 5.5%, Lubang with 1%, and lastly, Calintaan with 2%. Correspondingly, most have a monthly salary/allowance of less than PHP 15,000 (78%). Approximately 20.5% of the respondents have a monthly salary/allowance of PHP 15,000–PHP 30,000, 0.75% of them have a monthly salary/allowance of PHP 30,000–PHP 45,000, and 0.5% of them have a salary of PHP 45,001–PHP 60,000, and 0.25% have a salary of PHP 60,001–PHP 75,000 as shown in Table 1.
Table 1. Descriptive statistics of the participants (n = 400).

3.3. Questionnaire

A self-administered questionnaire from different related studies was developed to assess the Service Quality and Customer Satisfaction of Electric Utility Provider Online Payment Systems during the COVID-19 Pandemic as shown in Table 2. The questionnaire consists of 60 questions with nine sections: (1) Tangibility; (2) Responsiveness; (3) Reliability; (4) Assurance; (5) Empathy; (6) COVID-19-Protocol; (7) Service Quality; (8) Online Payment Security; and (9) Customer Satisfaction. Each question was constructed to achieve the aim of the study. The questions in each section helped the researchers to evaluate and assess the participant’s perceptions of service quality and satisfaction with the online payment systems. The current research adopted the five Likert-type scales were used to determine the extent of responses with numerical equivalent and interpretation: 1 = strongly disagree, 2 = disagree, 3 = neutral, 4 = agree, and 5 = strongly agree [31].
Table 2. The constructs and measurement items.

3.4. Statistical Analysis—Structural Equation Modeling

Structural Equation Modeling (SEM) is a statistical model that utilizes several statistical approaches, including analysis of variance, covariance, multiple regression, factor analysis, and path analysis. SEM is a powerful statistical technique that can evaluate the relationships between theoretical constructs, commonly known as latent variables [50]. Several SEM software packages include AMOS 22, LISREL 11, and EQS 6; the proposed model was obtained using AMOS 22 with a maximum likelihood estimation approach in the current study. The maximum likelihood approach simultaneously estimates the theoretical model parameters to develop a full estimation model through the nine latent variables [51].

4. Results

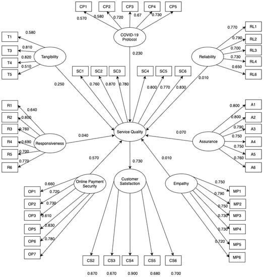
Figure 4 illustrates the initial SEM for assessing the service quality and customer satisfaction at electric utility during the COVID-19 pandemic. All the factor loading were within the range (>0.5) set by Hair [52]. Based on prior studies that used the SEM technique, the researchers tweaked some modifications and removed the factors loading that were less than 0.500 indices to improve model fit [50].
Figure 4. Initial SEM with indicators for evaluating service quality.
Represented by Figure 5 is the final SEM for identifying customer satisfaction factors in electric utility service during the COVID-19 pandemic. All factors loading were within the range (>0.50) as validated by the study [53].
Figure 5. Final SEM with indicators for evaluating service quality.
Table 3 demonstrates the descriptive statistic results of each indicator. Indicators with a value of below 0.5 were removed from the initial SEM structure. T2 had a value of 0.461, T6 with a value of 0.235, R5 with a value of 0.444, OP4 with a value of 0.511, CP6 with a value of 0.027, CP7 with a value of 0.374, CP8 with a value of 0.151, CP9 with a value of 0.053, and CP10 with a value of 0.404.
Table 3. Descriptive statistics result.
Table 4 shows the result of the testing of the validity and reliability of the constructs. Cronbach’s alpha of the variables was greater than 0.7, which means that the values were higher than the threshold and indicates that the model is valid and reliable [52]. The average variance extracted (AVE) were higher than 0.5, except for the Tangibility with 0.477 and COVID-19-Protocol with 0.433. In addition, the composite reliability was also greater than 0.7, except for the Customer Satisfaction, with 0.529.
Table 4. Construct Validity Model.
Table 5 shows that the IFI, TLI, and CFI values were all higher than the indicated cut-off of 0.90, indicating that the hypothesized construct in the stated model matched the observed data. Furthermore, the Goodness of fit (GFI) with the value of 0.812 and the Root Mean Square Error of Approximation (RMSEA) Index with the value of 0.050 meet the suggested required value of the model fit. The Adjusted Goodness of Fit Index (AGFI) result was 0.786, which was less than the 0.80 recommended value.
Table 5. Model Fit.
Table 6 represents the causal relationship of the variables. The table presents that all relationships have significant direct and total effects with a p-value less than 0.05 except the reliability to service quality with a value of 0.34. Moreover, all the relationship has significant indirect effects with a p-value of less than 0.05.
Table 6. Direct, Indirect, and Total Effects.
In summary, this table exhibits that one hypothesis did not have a significant relationship:
Hypothesis 2.
There is a significant relationship between reliability and service quality (p = 0.340)
Additionally, seven hypotheses have a significant relationship, as stated:
Hypothesis 1.
There is a significant relationship between tangibility and service quality (p = 0.003)
Hypothesis 3.
There is a significant relationship between responsiveness and service quality (p = 0.013)
Hypothesis 4.
There is a significant relationship between assurance and service quality (p = 0.039)
Hypothesis  5.
There is a significant relationship between empathy and service quality (p = 0.025)
Hypothesis 6.
There is a significant relationship between COVID-19-protocol and service quality (p = 0.015)
Hypothesis 7.
There is a significant relationship between online payment security and service quality (p = 0.002)
Hypothesis 8.
There is a significant relationship between customer satisfaction and service quality (p = 0.002)

5. Discussion

The study focused on assessing service quality and customer satisfaction of an electric utility provider’s online payment system. SEM was used to analyze the correlation among, Tangibility (T), Reliability (RL), Responsiveness (R), Assurance (A), Empathy (MP), COVID-19-Protocol (CP), Online Payment Security (OP), Service Quality (SC), and Customer Satisfaction (CS). A total of 400 data samples were acquired through an online and direct questionnaire. Based on the SEM results, the Tangibility directly affected Service Quality (β: 0.231, p = 0.003). This is because the amenities such as well-equipped facilities or well-trained personnel can influence customer perceptions of tangible service qualities [54]. Meanwhile, the researcher recommended that great attention must be paid to all tangible aspects of service quality because such aspects influence customer loyalty and can bring more profits to the company [55].
On the other hand, Responsiveness was discovered to have a beneficial impact on Service Quality (β: 0.013, p = 0.042). This dimension emphasizes attentiveness and promptness in communication, handling customer inquiries, requests, problems, and complaints [16]. Customers define Responsiveness by the amount of time they have to wait for assistance, answers to questions, or attention to the problem. This significant relationship was because the customers of OMECO believed that if the promptness and attentiveness of the employees increased, the overall Service Quality of OMECO could also be improved.
The result also showed that Assurance had a significant adverse effect on Service Quality (β: −0.086, p = 0.039). Since when using various services, the customer should feel safe and secure [24]. OMECO should consistently deliver customers with a sense of trust because they effectively provide good perceived service quality [27].
Moreover, Empathy had a significant adverse effect on Service Quality (β: −0.045, p = 0.025). According to studies, a lack of Empathy or comprehension of the customer’s perspective might affect service quality [25]. Employees’ ability to understand customers’ feelings and respond quickly to customer requirements leads to an increase in service quality and customer satisfaction [26]. Meanwhile, it was found that Online Payment Security had a significant effect on Service Quality (β: 0.669, p = 0.002). The indicators, such as providing an online banking system to customers, feeling safe with online payment, protecting the financial data and personal data of customers, and online transactions should always be available, have a significant effect on the service quality. This indicates that OMECO must also focus on providing the best online payment security service to customers to further increase service quality. COVID-19-Protocol had a significant effect on Service Quality (β: 0.183, p = 0.015). This is because safety assurance in the retail sector is a significant aspect of service quality due to the COVID-19 threat [27]. Likewise, service quality significantly affected customer satisfaction (β: 0.748, p = 0.002). The finding indicates that if OMECO improves the overall service quality, customer satisfaction will also increase. In addition, this means that the company needs to focus on building a positive reputation to develop trust among the residents of Occidental Mindoro [53].

5.1. Theoretical and Managerial Implications

This study was intended to help all electric utility providers’ management worldwide. Based on the results, to further enhance customer satisfaction and improve service quality, electric utility providers must focus on improving the Online Payment Security System, Tangibility, Reliability, and COVID-19-Protocol, as these variables have a significant positive effect. In addition, this study proved that the SERVQUAL Model can also be integrated with two more variables, such as COVID-19-Protocol and Online Payment Security, to evaluate the customer satisfaction and service quality of an electric utility provider.

5.2. Limitations and Future Research

Despite the good and positive results of this study, the authors considered limitations. Firstly, the respondents were all from Occidental Mindoro, Philippines, which is a rural area. Future research may explore the urban area and compare the experiences between the rural and urban areas in terms of the online payment system. Secondly, the data gathering period was only four months, and four hundred respondents answered the survey questionnaire. It is recommended to have a longer duration of data gathering and a higher number of respondents to have more accurate and reliable data. Lastly, the study used the SERVQUAL model integrated with two more variables, such as COVID-19-Protocol and Online Payment Security; further study can add different theories, like the Theory of Planned Behavior, and comparison of results to different countries may also be explored.

6. Conclusions

The OMECO should start investing in the online payment security system and should focus on improving the dimensions of Tangibility, Reliability, and COVID-19-Protocol to further increase customer satisfaction. It is supported by the result of SEM that Online Payment Security had the most positive effect on service quality (0.669), followed by Tangibility (0.231), Reliability (0.010), and COVID-19-Protocol (0.183). While Reliability (−0.0.052), Assurance (−0.0.086), and Empathy (−0.045) had a negative effect on the service quality of OMECO.
This study is one of the first to integrate the COVID-19-protocol and online payment security with the Service Quality Model. The result of this study verified that the framework used might be considered in assessing customer satisfaction in the electric utility. Moreover, the model of this study can be used by Electric companies or other industries that recently adopted online payment systems to improve their system and probably help them increase customer satisfaction. Finally, this current study may be implemented and extended to assess the service quality and customer satisfaction in other types of services worldwide.

Author Contributions

Data collection, methodology, writing, and editing, C.S.S.; supervision and conceptualization, Y.-T.J.; data collection, writing—review and editing, Y.-T.J., K.A.M., Y.T.P., M.N.Y. and S.F.P. All authors have read and agreed to the published version of the manuscript.

Funding

This research received no external funding.

Institutional Review Board Statement

Not applicable.

Data Availability Statement

Not applicable.

Conflicts of Interest

The authors declare no conflict of interest.

References

  1. Ferrari, J. Long-term capacity expansion planning. In Electric Utility Resource Planning; Elsevier: Amsterdam, The Netherlands, 2021; pp. 139–172. [Google Scholar] [CrossRef]
  2. 2030 Development Agenda: ILO Focus Targets (The 2030 Development Agenda). Available online: https://www.ilo.org/global/topics/sdg-2030/targets/lang--en/index.htm (accessed on 8 May 2022).
  3. Hu, B.; Guo, H.; Zhou, P.; Shi, Z.-L. Characteristics of SARS-COV-2 and COVID-19. Nat. Rev. Microbiol. 2020, 19, 141–154. [Google Scholar] [CrossRef] [PubMed]
  4. Nayak, J.; Mishra, M.; Naik, B.; Swapnarekha, H.; Cengiz, K.; Shanmuganathan, V. An impact study of COVID-19 on six different industries: Automobile, energy and power, agriculture, education, travel and tourism and consumer electronics. Expert Syst. 2022, 39, e12677. [Google Scholar] [CrossRef] [PubMed]
  5. Jarus, O. 20 of the Worst Epidemics and Pandemics in History, Live Science. 20 March 2020. Available online: https://www.livescience.com/worst-epidemics-and-pandemics-inhistory.html (accessed on 26 April 2020).
  6. Bruinen de Bruin, Y.; Lequarre, A.-S.; McCourt, J.; Clevestig, P.; Pigazzani, F.; Zare Jeddi, M.; Colosio, C.; Goulart, M. Initial impacts of global risk mitigation measures taken during the combatting of the COVID-19 pandemic. Saf. Sci. 2020, 128, 104773. [Google Scholar] [CrossRef] [PubMed]
  7. Paital, B. Nurture to nature via covid-19, a self-regenerating environmental strategy of environment in global context. Sci. Total Environ. 2020, 729, 139088. [Google Scholar] [CrossRef] [PubMed]
  8. Kuo, Y.-F.; Wu, C.-M.; Deng, W.-J. The relationships among service quality, perceived value, customer satisfaction, and post-purchase intention in mobile value-added services. Comput. Hum. Behav. 2009, 25, 887–896. [Google Scholar] [CrossRef]
  9. Olayinka, A.S.; Joseph, O.O.; Surajudeen, O.J.; Adeyinka, T.A. Service quality and customer satisfaction of Electricity Distribution Company: A Study of Olumo Business Hub, Abeokuta, Ogun State. Asian J. Econ. Bus. Account. 2018, 8, 1–18. [Google Scholar] [CrossRef]
  10. Ismail, A.; Yunan, Y. Service Quality as a Predictor of Customer Satisfaction and Customer Loyalty. LogForum-Sci. J. Logist. 2016, 12, 269–283. [Google Scholar] [CrossRef]
  11. Chakraborty, S.; Biswas, M.C. 3D printing technology of polymer-fiber composites in textile and fashion industry: A potential roadmap of concept to consumer. Compos. Struct. 2020, 248, 112562. [Google Scholar] [CrossRef]
  12. Swani, K.; Wamwara, W.; Goodrich, K.; Schiller, S.; Dinsmore, J. Understanding business student retention during covid-19: Roles of service quality, college brand, and academic satisfaction, and stress. Serv. Mark. Q. 2021, 43, 329–352. [Google Scholar] [CrossRef]
  13. Nilashi, M.; Abumalloh, R.A.; Alghamdi, A.; Minaei-Bidgoli, B.; Alsulami, A.A.; Thanoon, M.; Asadi, S.; Samad, S. What is the impact of service quality on customers’ satisfaction during COVID-19 outbreak? New findings from online reviews analysis. Telemat. Inform. 2021, 64, 101693. [Google Scholar] [CrossRef]
  14. Yılmaz, I. The Hotel Business in Terms of Quality of Service Measurement and Client Managers: Izmir Example. Ph.D. Thesis, Dokuz Eylul University Institute of Social Sciences, İzmir, Turkey, 2007, unpublished doctoral dissertation. [Google Scholar]
  15. Chavance, M.; Escolano, S.; Romon, M.; Basdevant, A.; De Lauzon-Guillain, B.; Charles, M.A. Latent variables and structural equation models for longitudinal relationships: An illustration in nutritional epidemiology. BMC Med. Res. Methodol. 2010, 10, 37. [Google Scholar] [CrossRef] [PubMed]
  16. Akbaba, A.; Kılınç, I. Servqual practices in service quality and tourism management. J. Tour. Res. 2001, 12, 162–168. [Google Scholar]
  17. Zeithaml, V.A.; Bitner, M.J.; Gremler, D.D. Services Marketing: Integrating Customer Focus across the Firm, 5th ed.; McGraw-Hill: New York, NY, USA, 2009. [Google Scholar]
  18. Faro, T. How Important is Appearance in the Workplace? The Skills Portal. 11 June 2021. Available online: https://www.skillsportal.co.za/content/how-important-appearance-workplace#:~:text=Dressing%20well%20will%20not%20only,the%20people%20you%20work%20alongside (accessed on 20 August 2022).
  19. Harris, L.C.; Goode, M.M.H. Online servicescapes, Trust, and purchase intentions. J. Serv. Mark. 2010, 24, 230–243. [Google Scholar] [CrossRef]
  20. Sam, E.F.; Hamidu, O.; Daniels, S. SERVQUAL analysis of public bus transport services in Kumasi Metropolis, Ghana: Core user perspectives. Case Stud. Transp. Policy 2018, 6, 25–31. [Google Scholar] [CrossRef]
  21. Virgillito, D. Why Customer Service Needs to be Faster than Ever. 2016. Available online: https://www.shopify.com/enterprises/94678726-the-need-for-speed-why-customerservice-needs (accessed on 13 March 2019).
  22. Arlen, C. The 5 Service Dimensions All Customers Care about. Service Performance. 2022. Available online: https://www.serviceperformance.com/the-5-service-dimensions-all-customers-care-about/ (accessed on 20 March 2022).
  23. Johnson, M.D. The Importance of Reliability and Customization from Goods to Services. Qual. Manag. J. 2003, 10, 8–19. Available online: http://rube.asq.org/pub/qmj/past/vol10_issue1/johnson.htm (accessed on 23 March 2022). [CrossRef]
  24. Rao, P.S.; Sahu, P.C. Impact of service quality on customer satisfaction in hotel industry. J. Humanit. Soc. Sci. 2013, 18, 39–44. [Google Scholar] [CrossRef]
  25. Anwar, K.; Louis, R. Factors Affecting Students’ Anxiety in Language Learning: A Study of Private Universities in Erbil, Kurdistan. Int. J. Soc. Sci. Educ. Stud. 2017, 4, 160. [Google Scholar]
  26. Bucak, T. The effect of service quality on customer satisfaction: A research on hotel businesses. Int. J. Educ. Res. 2014, 2, 1–12. [Google Scholar]
  27. Abbasi, A.S.; Alvi, A.K. Impact of employee characteristics and their performance on customer satisfaction. Sci. Int. 2013, 25, 387–394. [Google Scholar]
  28. Bahadur, W.; Aziz, S.; Zulfiqar, S. Effect of employee empathy on customer satisfaction and loyalty during employee–customer interactions: The mediating role of customer affective commitment and perceived service quality. Cogent Bus. Manag. 2018, 5, 1491780. [Google Scholar] [CrossRef]
  29. Yang, K.; Kim, J.; Min, J.; Hernandez-Calderon, A. Effects of retailers’ service quality and legitimacy on behavioral intention: The role of emotions during COVID-19. Serv. Ind. J. 2021, 41, 84–106. [Google Scholar] [CrossRef]
  30. Jou, Y.-T.; Mariñas, K.A.; Saflor, C.S.; Young, M.N. Investigating accessibility of Social Security System (SSS) mobile application: A Structural Equation Modeling Approach. Sustainability 2022, 14, 7939. [Google Scholar] [CrossRef]
  31. Jalagat, R.; Bashayre, A.; Dalluay, V.; Pineda, A.P. Correlates the relationship of service quality, customer satisfaction and customer retention on selected restaurants in Muscat, Sultanate of Oman. Int. J. Bus. Manag. 2017, 5, 97–110. [Google Scholar]
  32. Ko, C.-H.; Chou, C.-M. Apply the SERVQUAL instrument to measure service quality for the adaptation of ICT Technologies: A case study of nursing homes in Taiwan. Healthcare 2020, 8, 108. [Google Scholar] [CrossRef] [PubMed]
  33. Ramseook Munhurrun, P.; Naidoo, P.; Lukea-Bhiwajee, S.D. Measuring Service Quality: Perceptions of Employees. Labor Pers. Econ. eJournal 2010, 4, 1. [Google Scholar]
  34. Suciptawati, N.L.; Paramita, N.L.; Aristayasa, I.P. Customer satisfaction analysis based on service quality: Case of local credit provider in Bali. J. Phys. Conf. Ser. 2019, 1321, 022055. [Google Scholar] [CrossRef]
  35. Uzir, M.U.; Al Halbusi, H.; Thurasamy, R.; Thiam Hock, R.L.; Aljaberi, M.A.; Hasan, N.; Hamid, M. The effects of service quality, perceived value and trust in home delivery service personnel on customer satisfaction: Evidence from a developing country. J. Retail. Consum. Serv. 2021, 63, 102721. [Google Scholar] [CrossRef]
  36. Karim, M.M. Servqual Model for Measuring Customer Satisfaction: An Analysis of Quantitative Data. Noble Int. J. Bus. Manag. Res. 2020, 4, 117–125. [Google Scholar]
  37. Li, H.; Suomi, R. A proposed scale for measuring e-service quality. Int. J. u-and e-Serv. Sci. Technol. 2009, 2, 1–10. [Google Scholar]
  38. Fida, B.A.; Ahmed, U.; Al-Balushi, Y.; Singh, D. Impact of service quality on customer loyalty and customer satisfaction in Islamic banks in the Sultanate of Oman. SAGE Open 2020, 10, 215824402091951. [Google Scholar] [CrossRef]
  39. Libo-on, J.T. Consumers’ Satisfaction on Service Quality of Electric Cooperative. 2021. Available online: https://www.aijbm.com/wp-content/uploads/2021/08/S48162177.pdf (accessed on 24 January 2022).
  40. Ahmed, A. Importance of Courtesy in Business Communication. 15 September 2020. Available online: https://smallbusiness.chron.com/importance-courtesy-business-communication-177.html (accessed on 24 January 2022).
  41. Himmel, B. Exceptional Customer Service Starts with Confidence. 17 September 2019. Available online: https://www.forconstructionpros.com/rental/article/10850310/exceptional-customer-service-starts-with-confidence (accessed on 23 January 2022).
  42. Zhou, Q.; Lim, F.J.; Yu, H.; Xu, G.; Ren, X.; Liu, D.; Wang, X.; Mai, X.; Xu, H. A study on factors affecting service quality and loyalty intention in Mobile banking. J. Retail. Consum. Serv. 2021, 60, 102424. [Google Scholar] [CrossRef]
  43. Tumsekcali, E.; Ayyildiz, E.; Taskin, A. Interval valued intuitionistic fuzzy AHP-WASPAS based public transportation service quality evaluation by a new extension of SERVQUAL model: P-SERVQUAL 4.0. Expert Syst. Appl. 2021, 186, 115757. [Google Scholar] [CrossRef]
  44. Inter-Agency Task Force. Omnibus Guidelines on the Implementation of Community Quarantine in the Philippines. 28 March 2021. Available online: https://www.officialgazette.gov.ph/downloads/2021/03mar/20210328-OMNIBUS-Guidelines-RRD.pdf (accessed on 20 January 2022).
  45. Jabber, M. Role of service quality in measuring customer satisfaction in power sector: A case of Dhaka Electric Supply Company (DESCO). Doctoral Dissertation, BRAC University, Dhaka, Bangladesh, 2015. [Google Scholar]
  46. Rita, P.; Oliveira, T.; Farisa, A. The impact of E-service quality and customer satisfaction on customer behavior in online shopping. Heliyon 2019, 5. [Google Scholar] [CrossRef] [PubMed]
  47. Morton, C.; Caulfield, B.; Anable, J. Customer perceptions of quality of service in public transport: Evidence for bus transit in Scotland. Case Stud. Transp. Policy 2016, 4, 199–207. [Google Scholar] [CrossRef]
  48. Amponsah, C.T.; Adams, S. Service quality customer satisfaction in public transport operations. Int. J. Serv. Oper. Manag. 2017, 25, 531. [Google Scholar] [CrossRef]
  49. Yeo, G.T.; Thai, V.V.; Roh, S.Y. An analysis of Port Service Quality and customer satisfaction: The case of korean container ports. Asian J. Shipp. Logist. 2015, 31, 437–447. [Google Scholar] [CrossRef]
  50. Bowen, N.K.; Guo, S. Structural Equation Modeling; Oxford University Press: Oxford, UK, 2012. [Google Scholar]
  51. Thakkar, J.J. Structural equation modelling. In Studies in Systems, Decision and Control; Springer: Berlin/Heidelberg, Germany, 2020. [Google Scholar] [CrossRef]
  52. Hair, J.F. Multivariate Data Analysis: A Global Perspective; Pearson Prentice Hall: Hoboken, NJ, USA, 2010. [Google Scholar]
  53. Law CC, H.; Zhang, Y.; Gow, J. Airline Service Quality, customer satisfaction, and repurchase intention: Laotian air passengers’ perspective. Case Stud. Transp. Policy 2022, 10, 741–750. [Google Scholar] [CrossRef]
  54. Wolff, K.; Nordin, K.; Brun, W.; Berglund, G.; Kvale, G. Affective and cognitive attitudes, uncertainty avoidance and intention to obtain genetic testing: An extension of the theory of planned behaviour. Psychol. Health 2011, 26, 1143–1155. [Google Scholar] [CrossRef] [PubMed]
  55. Yator, L.J. The Effect of Service Quality on Customer Satisfaction in the Hospitality Industry in Kenya—A Case Study of Lake Bogoria Spa Resort. Master’s Thesis, Business Administration School of Business, University of Nairobi, Nairobi, Kenya, 2012. [Google Scholar]
Publisher’s Note: MDPI stays neutral with regard to jurisdictional claims in published maps and institutional affiliations.

Article Metrics

Citations

Article Access Statistics

Multiple requests from the same IP address are counted as one view.