Dynamic Analysis of the Switched-Inductor Buck-Boost Converter Based on the Memristor
Abstract
1. Introduction
2. Working Principle of the Converter and the Memristor
| SIBB | Switched-inductor buck-boost |
| CCM | Continuous current mode |
| DCM | Discontinuous current mode |
| DC | Direct current |
| PSIM | Power simulation |
| MATLAB | Matrix laboratory |
| PV | Photovoltaic |
| BAM | Bidirectional associative memory |
| AMS | Analog mixed signal |
| CNN | Cellular nonlinear/neural network |
| CT | Continuous-time |
| FIR | Finite impulse response |
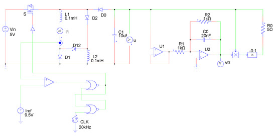
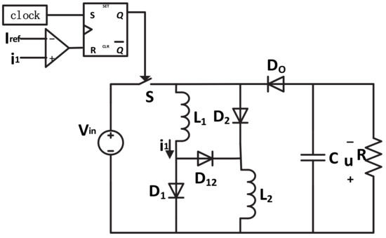
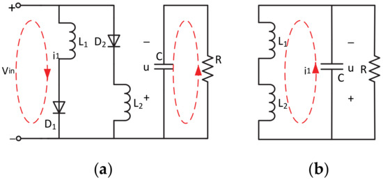
2.1. Working Principle of the Converter
2.2. The Simulation Model of the Memristor
3. The Modeling and Simulation
3.1. The Modeling of the SIBB Converter with the Memristive Load
3.2. The Simulation of the SIBB Converter with the Memristive Load
- (1)
- The two-period bifurcation of the converter with the resistive load occurs when = 3 A, while two-period bifurcation of the converter with the memristive load occurs when = 3.85 A. Therefore the normal working area of the system is widened under the memristive load.
- (2)
- At the same time, it can be found that the SIBB converter with the resistive load occurs chaos when = 5.8 A, while the SIBB converter with the memristive load occurs chaos when = 8.9 A. The point where the chaos occurs moves back significantly, which reduces the probability of chaos of the converter. The eight-period waveform and phase portrait of the converter with the memristive load are shown in Figure 6.
- (3)
- The behavior of the SIBB converter with the memristive load is much richer. When ϵ [9.87, 9.95], the system no longer exhibits a chaotic state, but a bifurcation. At this time, the system would occur the tangent bifurcation after chaos [35]. When = 9.9 A, the waveform and the phase portrait of are as shown in Figure 7.
4. Verification by the PSIM Simulation
5. Suppression of the Chaos
6. Conclusions
- (1)
- It was found that the system has abundant dynamic behavior, including periodic motion, period-doubling motion, and chaotic motion;
- (2)
- The memristive load does not affect the bifurcation structure, but expands the normal working area of the system and suppresses the occurrence of chaos;
- (3)
- At the same time, the SIBB converter with the memristive load has richer behaviors, and appears to demonstrate the behavior of the tangent bifurcation;
- (4)
- The simulation results of PSIM are consistent with the numerical results of MATLAB. It is also easy to see that the converter has been working in CCM from the waveforms of ;
- (5)
- The resonant parametric perturbation method has a good effect on suppressing chaotic phenomenon. The system can be controlled from the chaotic state to the stable one-period state by this method.
Author Contributions
Funding
Conflicts of Interest
References
- Raghavendra, K.V.G.; Zeb, K.; Muthusamy, A.; Krishna, T.N.V.; Kumar, S.V.S.V.P.; Kim, D.; Kim, M.; Cho, H.; Kim, H. A Comprehensive Review of DC–DC Converter Topologies and Modulation Strategies with Recent Advances in Solar Photovoltaic Systems. Electronics 2019, 9, 31. [Google Scholar] [CrossRef]
- Singha, A.K.; Kapat, S.; Banerjee, S.; Pal, J. Nonlinear analysis of discretization effects in a digital current mode conrolled boost converter. IEEE J. Emerg. Sel. Top. Circuits Syst. 2015, 5, 336–344. [Google Scholar] [CrossRef]
- Moghaddam, A.F.; van den Bossche, A. Direct Usage of Photovoltaic Solar Panels to Supply a Freezer Motor with Variable DC Input Voltage. Electronics 2020, 9, 167. [Google Scholar] [CrossRef]
- Lee, M.; Kim, J.; Lai, J. Single inductor dual buck-boost inverter based on half-cycle PWM scheme with active clamping devices. IET Power Electron. 2019, 12, 1011–1020. [Google Scholar] [CrossRef]
- Saman, A.G.; Mostaan, A.; My, H.T.; Ektesabi, M. Non-isolated buck–boost dc–dc converter with quadratic voltage gain ratio. IET Power Electron. 2019, 12, 1425–1433. [Google Scholar]
- Ajami, A.; Ardi, H.; Farakhor, A. Design, analysis and implementation of a buck–boost DC/DC converter. IET Power Electron. 2014, 7, 2902–2913. [Google Scholar] [CrossRef]
- Yin, P.; Xia, Z.; Shao, S. Bifurcation and Chaos of Current-Mode Buck-Boost DC-DC Converter. J. Univ. Shanghai Sci. Technol. 2013, 35, 299–301+306. [Google Scholar]
- Demirbaş, Ş.; Fidanboy, H.; Kurt, E. Exploration of the chaotic behaviour in a Buck-Boost converter depending on the converter and load elements. J. Electron. Mater. 2016, 45, 3889–3899. [Google Scholar] [CrossRef]
- Zhu, B.; Fan, Q.; Li, G.; Wang, D. Chaos suppression for a Buck converter with the memristive load. Analog Int. Circuits Signal Process. 2021. [Google Scholar] [CrossRef]
- Axelrod, B.; Berkovich, Y.; Ioinovici, A. Switched-Capacitor/Switched-Inductor Structures for Getting Transformerless Hybrid DC–DC PWM Converters. IEEE Trans. Circuits Syst. I 2008, 55, 687–696. [Google Scholar] [CrossRef]
- Liu, H.; Yang, S.; Feki, M. Study on Nonlinear Phenomena in Buck-Boost Converter with Switched-Inductor Structure. Math. Probl. Eng. 2013, 2013, 1–9. [Google Scholar] [CrossRef]
- Sun, L.; Yang, S.; Liu, H. Bifurcation in discontinuous current-programmed Buck-Boost converter with switched-inductor structure. J. Harbin Inst. Technol. 2015, 47, 55–61. [Google Scholar]
- Tian, L.; Wang, L.; Tao, C. Research on chaos and its control in current-mode switched-inductor converter. Electr. Drive Locomot. 2017, 4, 36–40. [Google Scholar]
- Tian, L.; Qiang, Q.; Tao, C.; Wang, L. Chaos analysis and ramp compensation of switched-inductor buck-boost converter operating in discontinuous conduction mode. Int. J. Electr. Eng. 2019, 26, 119–126. [Google Scholar]
- Wang, N.; Zhang, G.; Bao, H. Bursting oscillations and coexisting attractors in a simple memristor-capacitor-based chaotic circuit. Nonlinear Dyn. 2019, 97, 1477–1494. [Google Scholar] [CrossRef]
- Levy, Y.; Bruck, J.; Cassuto, Y.; Friedman, E.G.; Kolodny, A.; Yaakobi, E.; Kvatinsky, S. Logic operations in memory using a memristive Akers array. Microelectron. J. 2014, 45, 1429–1437. [Google Scholar] [CrossRef]
- Li, B.; Zhao, Y.; Shi, G. A Novel Design of Memristor-based Bidirectional Associative Memory Circuits Using Verilog-AMS. Neurocomputing 2018, 330, 437–448. [Google Scholar] [CrossRef]
- Zhang, P.; Li, C.; Huang, T.; Chen, L.; Chen, Y. Forgetting memristor based neuromorphic system for pattern training and recognition. Neurocomputing 2017, 222, 47–53. [Google Scholar] [CrossRef]
- Duan, S.; Hu, X.; Dong, Z.; Wang, L.; Pinaki, M. Memristor-based cellular nonlinear/neural network: Design, analysis, and applications. IEEE Trans. Neural Netw. Learn. Syst. 2015, 26, 1202–1213. [Google Scholar] [CrossRef]
- Kim, S.J.; Kim, S.B.; Jang, H.W. Competing memristors for brain-inspired computing. iScience 2020, 24, 101889. [Google Scholar]
- Owlia, H.; Keshavarzi, P.; Rezai, A. A novel digital logic implementation approach on nanocrossbar arrays using memristor-based multiplexers. Microelectron. J. 2014, 45, 597–603. [Google Scholar] [CrossRef]
- Vourkas, I.; Sirakoulis, G.C. Memristor-based combinational circuits: A design methodology for encoders/decoders. Microelectron. J. 2014, 45, 59–70. [Google Scholar] [CrossRef]
- Bao, H.; Wang, N.; Bao, B.; Chen, M.; Jin, P.; Wang, G. Initial condition-dependent dynamics and transient period in memristor-based hypogenetic jerk system with four line equilibria. Commun. Nonlinear Sci. Numer. Simul. 2018, 57, 264–275. [Google Scholar] [CrossRef]
- Bao, B.; Wang, N.; Xu, Q.; Wu, H.; Hu, Y. A simple third-order memristive band pass filter chaotic circuit. IEEE Trans. Circuits Syst. II: Express Briefs 2017, 64, 977–981. [Google Scholar] [CrossRef]
- Dou, G.; Duan, H.; Yang, W.; Yang, H.; Guo, M.; Li, Y. Effects of Initial Conditions and Circuit Parameters on the SBT-Memristor-Based Chaotic Circuit. Int. J. Bifurc. Chaos 2019, 29, 17. [Google Scholar] [CrossRef]
- Guo, M.; Gao, Z.; Xue, Y.; Dou, G.; Li, Y. Dynamics of a physical SBT memristor-based Wien-bridge circuit. Nonlinear Dyn. 2018, 93, 1681–1693. [Google Scholar] [CrossRef]
- Shin, S.; Kim, K.; Kang, S. Memristor applications for programmable analog ICs. IEEE Trans. Nano-Technol. 2011, 10, 266–274. [Google Scholar] [CrossRef]
- Zidan, M.A.; Jeong, Y.; Shin, J.H.; Du, C.; Zhang, Z.; Lu, W.D. Field-Programmable Crossbar Array (FPCA) for Reconfigurable Computing. IEEE Trans. Multi-Scale Comput. Syst. 2018, 4, 698–710. [Google Scholar] [CrossRef]
- Hong, Y.; Lian, Y. A memristor-based continuous-time digital FIR filter for biomedical signal processing. IEEE Trans. Circuits Syst. I: Regul. Pap. 2015, 62, 1392–1401. [Google Scholar] [CrossRef]
- Yu, Y.; Yang, N.; Yang, C.; Tashi, N. Memristor bridge-based low pass filter for image processing. J. Syst. Eng. Electron. 2019, 30, 448–455. [Google Scholar] [CrossRef]
- Hua, M.; Yang, S.; Xu, Q.; Chen, M.; Wu, H.; Bao, B. Forward and reverse asymmetric memristor-based jerk circuits. AEUE Int. J. Electron. Commun. 2020, 123, 153294. [Google Scholar] [CrossRef]
- Zhang, R.; Wu, A.; Zhang, S.; Wang, Z.; Cang, S. Dynamical analysis and circuit implementation of a DC/DC single-stage boost converter with memristance load. Nonlinear Dyn. 2018, 93, 1741–1755. [Google Scholar] [CrossRef]
- Bao, B.; Zhang, X.; Bao, H.; Wu, P.; Wu, Z.; Chen, M. Dynamical effects of memristive load on peak current mode buck-boost switching converter. Chaos Solitons Fractals 2019, 122, 69–79. [Google Scholar] [CrossRef]
- Bao, B. An Introduction to Chaotic Circuits; Science Press: Beijing, China, 2013. [Google Scholar]
- Zhou, Y.; Chen, J. Tangent bifurcation and intermittent chaos in current-mode controlled BOOST converter. Chin. J. Electr. Eng. 2005, 25, 26–29. [Google Scholar]
- Wang, D.; Zhang, S.; Gan, M.; Qiu, J. A novel EM identification method for Hammerstein systems with missing output data. IEEE Trans. Ind. Inform. 2020, 16, 2500–2508. [Google Scholar] [CrossRef]
- Wang, D.; Li, L.; Ji, Y.; Yan, Y. Model recovery for Hammerstein systems using the auxiliary model based orthogonal matching pursuit method. Appl. Math. Model. 2018, 54, 537–550. [Google Scholar] [CrossRef]
- Wang, D.; Yan, Y.; Liu, Y.; Ding, J. Model recovery for Hammerstein systems using the hierarchical orthogonal matching pursuit method. J. Comput. Appl. Math. 2019, 345, 135–145. [Google Scholar] [CrossRef]














| Elements | Parameters | Values |
|---|---|---|
| Voltage | 5 V | |
| Inductor | 0.1 mH | |
| Capacitor | C | 10 μF |
| Capacitor | 20 nF | |
| Resistor | 1 kΩ | |
| Resistor | R, | 5 Ω |
| Frequency | f | 20 kHz |
| Multiplier | g | −0.1 |
Publisher’s Note: MDPI stays neutral with regard to jurisdictional claims in published maps and institutional affiliations. |
© 2021 by the authors. Licensee MDPI, Basel, Switzerland. This article is an open access article distributed under the terms and conditions of the Creative Commons Attribution (CC BY) license (http://creativecommons.org/licenses/by/4.0/).
Share and Cite
Yang, Y.; Li, D.; Wang, D. Dynamic Analysis of the Switched-Inductor Buck-Boost Converter Based on the Memristor. Electronics 2021, 10, 452. https://doi.org/10.3390/electronics10040452
Yang Y, Li D, Wang D. Dynamic Analysis of the Switched-Inductor Buck-Boost Converter Based on the Memristor. Electronics. 2021; 10(4):452. https://doi.org/10.3390/electronics10040452
Chicago/Turabian StyleYang, Yan, Dongdong Li, and Dongqing Wang. 2021. "Dynamic Analysis of the Switched-Inductor Buck-Boost Converter Based on the Memristor" Electronics 10, no. 4: 452. https://doi.org/10.3390/electronics10040452
APA StyleYang, Y., Li, D., & Wang, D. (2021). Dynamic Analysis of the Switched-Inductor Buck-Boost Converter Based on the Memristor. Electronics, 10(4), 452. https://doi.org/10.3390/electronics10040452
