Implementation of Non-Isolated Zeta-KY Triple Port Converter for Renewable Energy Applications
Abstract
:1. Introduction
2. Proposed Non-Isolated Zeta-KY Converter
2.1. Structure of Zeta-KY Converter
2.2. Modes of Operation of the Zeta-KY Converter
2.2.1. Topology 1: Unidirectional Converter
- (i)
- Mode 1 (S1 is ON and S2, S3 are OFF): In this mode, the switch S1 is turned on and switches S2 and S3 were turned off. Both the sources V1 and V2 were supplying the multiport converter. The inductors L1 and L2 were charged to the value of input voltage V1. The current through L1 increased linearly to a value V1/L1. The capacitor C1 was charged equal to Vo, which was the output voltage of the converter. Diode D1 was reverse biased and diodes D2 and D3 were forward biased.
- (ii)
- Mode 2 (S2 is ON and S1, S3 are OFF): In Mode 2, the switch S2 was turned on and switches S1 and S3 were turned off. V1 was therefore not supplying the circuit. The source V2 supplied the load through D2 and D3. The inductor L1 discharged its magnetic energy and reduced the voltage across it. The positive voltage of V2 turned on switch S2 and the input current flowed through S2, capacitor C2 and to load through L0. Capacitor C2 discharged. In addition, L2 then discharged to a value equal to the output voltage.
- (iii)
- Mode 3 (S3 is ON and S1, S2 are OFF): The switches S1 and S2 were turned off in this mode. Switch S3 was turned on. C2 started charging and the voltage across it was equal to V2. The source V2 supplied the load through C2 and LO.
- (iv)
- Mode 4 (S1, S2, S3 are OFF): This is the mode in which all the switches were open. The current i2 flowed through the inductor L0. The diode D1 freewheels through the inductor L2 when there is no source voltage. The energy stored in the inductors dissipated when all switches are turned off. Thus, in turn diode D1 was forward biases.
2.2.2. Topology 2: Bidirectional Mode
- (i)
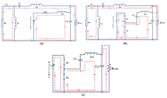
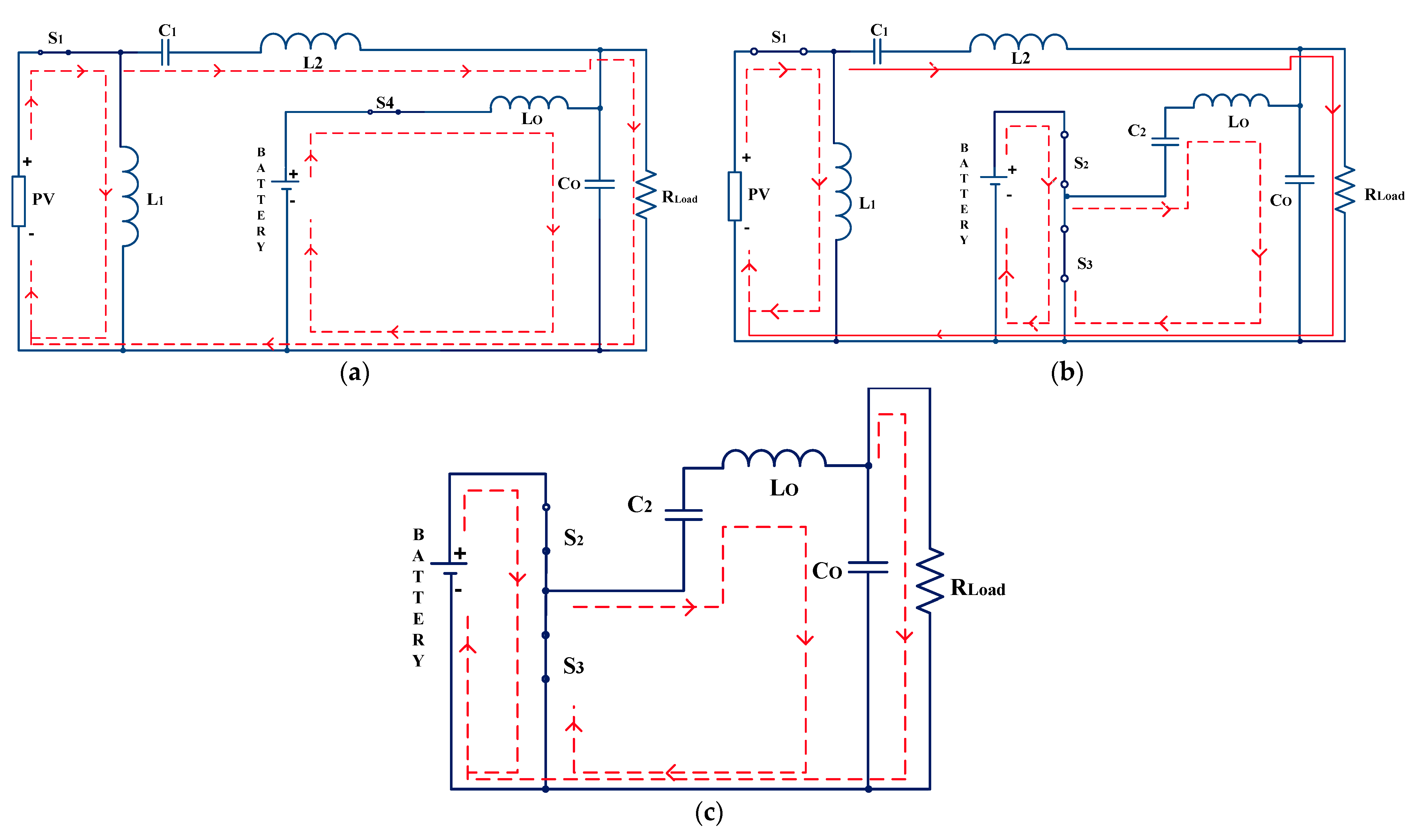
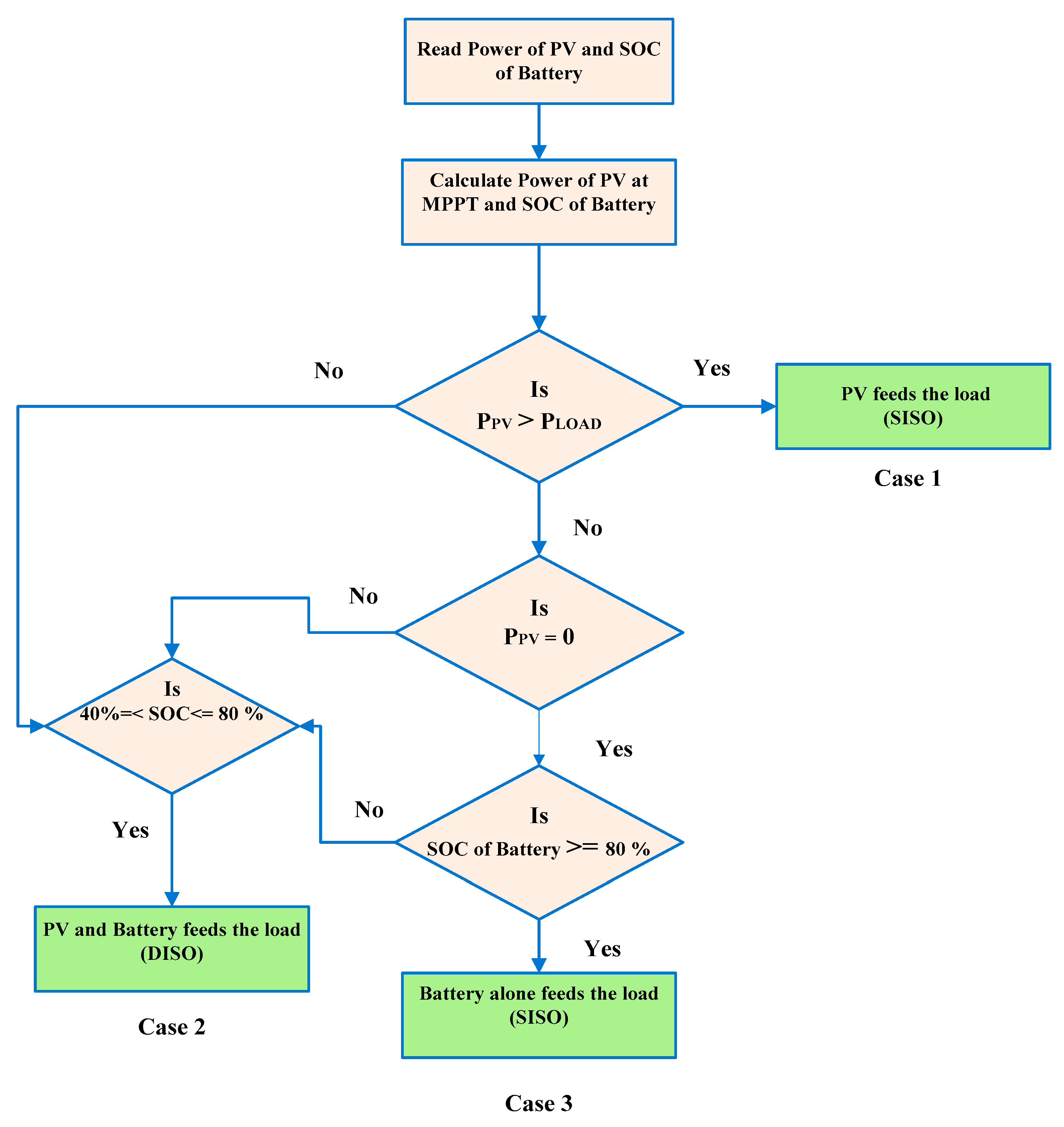
- Case 1—presence of high irradiation (PPV > PLOAD): The PV panel fed the load through the Zeta converter. Switch S1 was turned on. In this case, the converter operated as single input single output (SISO) converter. The excess power that was not consumed by the load was utilized for charging the battery through turning on switch S4 from the load bus. The converter acts in bidirectional mode as shown in Figure 7a. Hence, energy conservation is carried out in this case.
- (ii)
- Case 2—presence of moderate irradiation (PPV < PLOAD): When the PV was not able to completely meet the load demand, the battery energy storage system supported it through the KY converter. Now, switches S1, S2, S3 were turned on sequentially. In this case, the converter operated as dual input single output (DISO) converter as shown in Figure 7b.
- (iii)
- Case 3—absence of irradiation (PPV = 0): The battery fed the load through the KY converter. Switches S2 and S3 were turned on as in Figure 7c and the converter operated as single input, single output (SISO) converter.

3. Analysis and Design of the Proposed Zeta-Ky Converter
3.1. Output Voltage of the MPC
3.2. Power Devices Voltage
3.3. Inductor Currents
3.4. Voltage and Current Ripples
3.5. Passive Components Selection
4. Results and Discussions
4.1. Simulation Results
4.2. Experimental Results
4.3. Comparative Analysis
5. Conclusions
Author Contributions
Funding
Data Availability Statement
Acknowledgments
Conflicts of Interest
Appendix A
Appendix A.1. Calculation of Power Loss
Appendix A.1.1. Power Loss in the MOSFET Switches
Appendix A.1.2. Power Loss in the Diodes
Appendix A.1.3. Power Loss in the Inductors
- (i)
- Core loss: the core loss is defined by:where a, b, and c are obtained from data sheets. Pfe1, Pfe2, Pfe3 represent the core losses in the inductors L1, L2 and L3 respectively, B is half of ac flux, f—frequency, —area of core and —magnetic path length of the core.
- (ii)
- Copper loss: the inductor copper loss is dependent on the RMS of currents in the inductors and is given bywhere —winding resistance
Appendix A.2. Calculation of Efficiency
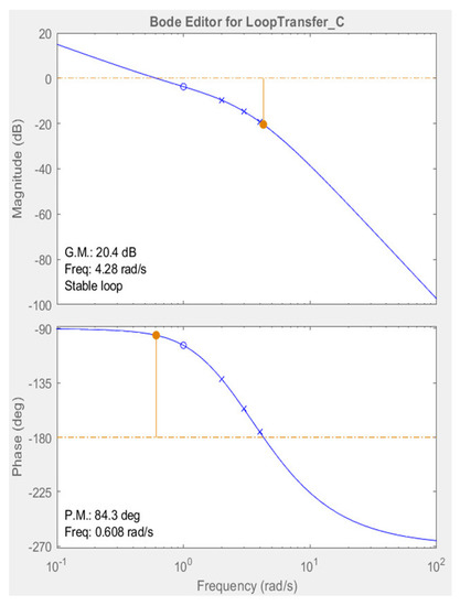
Appendix A.3. Converter System Stability

Appendix A.4. Control Algorithm Fed in the Controller

| SL. NO | Irradiance (W/sq.m) | VPV (V) | I PV (A) | PPV (W) | 
|---|---|---|---|---|
| 1 | 1000 | 37.42 | 7.3 | 273.17 | 
| 2 | 800 | 36.86 | 6.6 | 243.28 | 
| 3 | 600 | 36.80 | 5.3 | 195.04 | 
| 4 | 400 | 36.7 | 4.3 | 154.14 | 
| 5 | 200 | 36.7 | 2.3 | 84.41 | 
| 6 | 100 | 36.7 | 1.8 | 66.06 | 
| 7 | 0 | 36.7 | 0 | 0 | 
Appendix A.5. Example of Calculated Efficiencies at Different Operating Modes
- (i)
- PV to load
- (ii)
- Battery to load
- (iii)
- PV to battery
| SL. NO | Irradiance (W/m2) | PV Panel | Battery | Total Input Power (W) | Load (Ohm) | Converter Output | Calculated Efficiency (%) | ||||||
|---|---|---|---|---|---|---|---|---|---|---|---|---|---|
| Vpv(V) | Ipv(A) | P pv(W) | Vb (V) | Ib (A) | Pb (W) | Vo (V) | Io (A) | Po (W) | |||||
| 1 | 1000 | 37.42 | 7.30 | 273.17 | 40 | 6.20 | 248.00 | 521.17 | 10 | 70.00 | 7.00 | 490.00 | 94.02 | 
| 2 | 1000 | 37.42 | 7.30 | 273.17 | 40 | 1.80 | 72.00 | 345.17 | 15 | 69.90 | 4.66 | 325.73 | 94.37 | 
| 3 | 1000 | 37.42 | 7.30 | 273.17 | 40 | −3.05 | −122.00 | 151.17 | 35 | 69.90 | 2.00 | 139.60 | 92.35 | 
| 4 | 1000 | 37.42 | 7.30 | 273.17 | 40 | −3.50 | −140.00 | 133.17 | 40 | 69.90 | 1.75 | 122.15 | 91.73 | 
| 5 | 0 | 36.70 | 0.00 | 0.00 | 40 | 8.90 | 356.00 | 356.00 | 15 | 69.90 | 4.65 | 324.76 | 91.22 | 
References
- Alghaythi, M.L.; O’Connell, R.M.; Islam, N.E.; Khan, M.M.; Guerrero, J.M. A High Step-Up Interleaved dc-dc converter with voltage multiplier and coupled inductors for Reenwable energy systems. IEEE Access 2020, 8, 123165–123174. [Google Scholar] [CrossRef]
- Chub, A.; Vinnikov, D.; Blaabjerg, F.; Peng, F.Z. A review of galvanically isolated impedance-source DC–DC converters. IEEE Trans. Power Electron. 2016, 31, 2808–2828. [Google Scholar] [CrossRef]
- Onar, O.C.; Khaligh, A. A novel integrated magnetic structure based DC/DC converter for hybrid battery/ultracapacitor energy storage systems. IEEE Trans. Smart Grid 2012, 3, 296–307. [Google Scholar] [CrossRef]
- Li, X.; Bhat, A.K.S. Analysis and Design of High-Frequency Isolated Dual-Bridge Series Resonant DC/DC Converter. IEEE Trans. Power Electron. 2010, 25, 850–862. [Google Scholar] [CrossRef]
- Chen, Y.-M.; Liu, Y.-C.; Wu, F.-Y. Multi-input DC/DC converter based on the multiwinding transformer for renewable energy applications. IEEE Trans. Ind. Appl. 2002, 38, 1096–1104. [Google Scholar] [CrossRef]
- Li, Y.; Ruan, X.; Yang, D.; Liu, F.; Tse, C.K. Synthesis of Multiple-Input DC/DC Converters. IEEE Trans. Power Electron. 2010, 25, 2372–2385. [Google Scholar] [CrossRef]
- Dusmez, S.; Li, X.; Akin, B. A new multiinput three-level DC/DC converter. IEEE Trans. Power Electron. 2016, 31, 1230–1240. [Google Scholar] [CrossRef]
- Karthikeyan, V.; Gupta, R. Distributed power flow control using cascaded multilevel isolated bidirectional DC–DC converter with multi-phase shift modulation. IET Power Electron. 2019, 12, 2996–3003. [Google Scholar] [CrossRef]
- Irfan, M.S.; Ahmed, A.; Park, J.-H. Power–decoupling of a Multi-power Isolated Converter for an Electrolytic-capacitorless Multi-Level Inverter. IEEE Trans. Power Electron. 2017, 33, 6656–6671. [Google Scholar] [CrossRef]
- Khaligh, A.; Cao, J.; Lee, Y.-J. A Multiple-Input DC-DC Converter Topology. IEEE Trans. Power Electron. 2009, 24, 862–868. [Google Scholar] [CrossRef]
- Kathapalli, K.R.; Ramteke, M.R.; Suryawanshi, H.m.; Reddi, N.K.; Ka-lahasti, R.B. Soft switched Ultra High Gain DC-DC converter with Voltage Multiplier Cell for DC Microgrid. IEEE Trans. Ind. Electron. 2020, 99–110. [Google Scholar] [CrossRef]
- Qian, Z.; Abdel-Rahman, O.; Al-Atrash, H.; Batarseh, I. Modeling and Control of Three-Power DC/DC Converter Interface for Satellite Applications. IEEE Trans. Power Electron. 2010, 25, 637–649. [Google Scholar] [CrossRef]
- Qian, Z.; Abdel-Rahman, O.; Batarseh, I. An Integrated Four-Port DC/DC Converter for Renewable Energy Applications. IEEE Trans. Power Electron. 2010, 25, 1877–1887. [Google Scholar] [CrossRef]
- Khodabandeh, M.; Afshari; Amirabadi, M. A Family of Cuk-, Zeta-, and SEPIC-based Soft-Switching DC-DC Converters. IEEE Trans. Power Electron. 2019, 34, 9503–9519. [Google Scholar] [CrossRef]
- Tao, H.; Kotsopoulos, A.; Duarte, J.L.; Hendrix, M.A. Family of multiport bidirectional DC–DC converters. IEE Proc. Electr. Power Appl. 2006, 153, 54–65. [Google Scholar] [CrossRef] [Green Version]
- Banaei, M.R.; Sani, S.G. Analysis and Implementation of a New SEPIC-Based Single-Switch Buck–Boost DC–DC Converter with Continuous Input Current. IEEE Trans. Power Electron. 2018, 33, 10317–10325. [Google Scholar] [CrossRef]
- Andrade, A.M.; da Silva Martins, M.L. Quadratic-boost with stacked zeta converter for high voltage gain applications. IEEE J. Emerg. Sel. Top. Power Electron. 2017, 5, 1787–1796. [Google Scholar] [CrossRef]
- Falcones, S.; Ayyanar, R.; Mao, X. A DC-DC Multiport-Converter-Based Solid-State Tranaformer Integrating Distributed Generation and Storage. IEEE Trans. Power Electron. 2013, 28, 2192–2203. [Google Scholar] [CrossRef]
- Shrivastava, A.; Singh, B.; Pal, S. A Novel Wall-Switched Step-Dimming Concept in LED Lighting Systems using PFC Zeta Converter. IEEE Trans. Ind. Electron. 2015, 62, 6272–6283. [Google Scholar] [CrossRef]
- Narula, S.; Singh, B.; Bhuvaneswari, G. Power Factor Corrected Welding Power Supply Using Modified Zeta Converter. IEEE J. Emerg. Sel. Top. Power Electron. 2016, 4, 617–625. [Google Scholar] [CrossRef]
- Kumar, R.; Singh, B. BLDC Motor Driven Solar PV Array Fed Water Pumping System Employing Zeta Converter. IEEE Trans. Indusrty Appl. 2016, 52, 2315–2322. [Google Scholar] [CrossRef]
- Mishra, S.K.; Nayak, K.K.; Rana, M.S.; Dharmarajan, V. Switched-boost action based multiport converter. IEEE Trans. Ind. Appl. 2019, 55, 2315–2322. [Google Scholar] [CrossRef]
- Andrade, A.M.S.S.; Hey, H.L.; Schuch, L.; da Silva Martins, M.L. Comparative Evaluation of Singh Switch High-Voltage Step-Up Topologies Based on Boost and Zeta PWM Cells. IEEE Trans. Ind. Electron. 2018, 66, 2322–2334. [Google Scholar] [CrossRef]
- Wang, F.; Lei, Z.; Xu, X.; Shu, X. Topology Deduction and Analysis of Voltage Balancers for DC Micro-Grid. IEEE J. Emerg. Sel. Top. Power Electron. 2017, 5, 672–680. [Google Scholar] [CrossRef]
- Mishra, A.K.; Singh, B. Design of Solar-Powered Agriculture Pump using New Configuration of Dual-Output Buck-Boost Converter. IET Renew. Power Gener. 2018, 12, 1640–1650. [Google Scholar] [CrossRef]
- Zhu, B.; Liu, G.; Zhang, Y.; Huang, Y.; Hu, S. Sinlge switch high-step up Zeta converter based in Coat Circuit. IEEE Access 2021, 9, 5166–5176. [Google Scholar]
- Zeng, J.; Qiao, W.; Qu, L.; Jiao, Y. An Isolated Multiport DC-DC Converter for Simultaneous Power Management of Multiple Different Renewable Energy Sources. IEEE J. Emerg. Sel. Top. Power Electron. 2014, 2, 70–78. [Google Scholar] [CrossRef]
- Hwu, K.I.; Yau, Y.T. KY Converter and Its Derivatives. IEEE Trans. Power Electron. 2009, 24, 128–137. [Google Scholar] [CrossRef]
- Sedaghati, F.; Azizkandi, M.E.; Majareh, S.H.L.; Shayeghi, H. A High-Efficiency Non-Isolated High-Gain Interleaved DC-DC Converter with Reduced Voltage Stress on Devices. In Proceedings of the 10th International Power Electronics, Drive Systems and Technologies Conference (PEDSTC), Shiraz, Iran, 12–14 February 2019; pp. 729–734. [Google Scholar]
- Hwu, K.I.; Yau, Y.T. A KY Boost Converter. IEEE Trans. Power Electron. 2010, 25, 2699–2703. [Google Scholar] [CrossRef]
- Hwu, K.; Jiang, W. Improvement on voltage gain for KY converter. IET Power Electron. 2015, 8, 361–370. [Google Scholar] [CrossRef]
- Hwu, K.I.; Peng, T.J. A Novel Buck-Boost Converter Combining KY and Buck Converters. IEEE Trans. Power Electron. 2012, 27, 2236–2241. [Google Scholar] [CrossRef]
- Hwu, K.I.; Jiang, W.Z. Voltage Gain Enhancement for a Step-Up Converter Constructed by KY and Buck-Boost Converters. IEEE Trans. Ind. Electron. 2014, 61, 1758–1768. [Google Scholar] [CrossRef]
- Zhang, Y.; Li, D.; Lu, H.; Fan, S.; Chen, Z.; Wang, Y.; Geng, L. Analysis and Implementation of a High-Performance-Integrated KY Converter. IEEE Trans. Power Electron. 2017, 32, 9051–9064. [Google Scholar] [CrossRef]
- Kushwaha, R.; Singh, B. UPF-Isolated Zeta Converter-based Battery Charger for Electric Vehicle. IET Electr. Syst. Transp. 2019, 9, 103–112. [Google Scholar] [CrossRef]
- Durán, E.; Litrán, S.P.; Ferrera, M.B. Configurations of DC–DC converters of one input and multiple outputs without transformer. IET Power Electron. 2020, 13, 2658–2670. [Google Scholar] [CrossRef]
- Bhaskar, M.S.; Ramachandaramurthy, V.K.; Padmanaban, S.; Blaabjerg, F.; Ionel, D.M.; Mitolo, M.; Almakhles, D. Survey of DC-DC Non-Isolated Topologies for Unidirectional Power Flow in Fuel Cell Vehicles. IEEE Access 2020, 8, 178130–178166. [Google Scholar] [CrossRef]
- McDonough, M. Integration of inductively coupled Power Transfer and hybrid energy system: A Multi-Port Power Electronics interface for Battery Powered Electric Vehicles. IEEE Trans. Power Electron. 2015, 30, 6423–6433. [Google Scholar] [CrossRef]



















| Design Specification | Values | Design Specification | Values | 
|---|---|---|---|
| PV Voltage, Vmp | 36 V | Duty Cycle | 0.67 | 
| PV Current, Imp | 7.64 A | Inductor Ripple Current | 0.76 A | 
| PV, Voc | 43.20 V | Minimum Inductor, L1 | 0.63 mH | 
| PV, Isc | 9.17 A | Minimum Inductor, L2 | 0.72 mH | 
| PV Power (Max) | 275 W | Ipeak of Filter Inductor | 7.71 A | 
| Battery Voltage | 40 V | Output Ripple Voltage | 0.07 V | 
| Battery Capacity | 550.50 Ah | Output Capacitor, Co | 0.11 mF | 
| Output Voltage | 72 V | Input Ripple Voltage | 0.72 V | 
| Output Current | 6.94 A | Input C1 Capacitor, C1 | 0.13 mF | 
| Output Power | 500 W | Ripple Voltage of C1 | 0.36 V | 
| Output inductor, Lo | 0.52 mH | ||
| Switching Frequency | 25 kHz | C2 capacitor | 0.38 mF | 
| SL. NO | V1 = V2 (V) | D1 (%) | D2 (%) | D3 (%) | VOUT (Est) (V) | VOUT (Act) (V) | 
|---|---|---|---|---|---|---|
| 1 | 24 | 25 | 25 | 40 | 69 | 68.0 | 
| 2 | 24 | 50 | 10 | 30 | 80 | 79.2 | 
| 3 | 24 | 40 | 10 | 40 | 60 | 59.0 | 
| 4 | 24 | 30 | 26 | 40 | 66 | 65.1 | 
| 5 | 24 | 35 | 15 | 40 | 63 | 62.6 | 
| SL. NO | D1 = 25% D2 = 25% D3 = 40% | VOUT (Est) (V) | VOUT (Act) (V) | |
|---|---|---|---|---|
| V1 (V) | V2 (V) | |||
| 1 | 6 | 6 | 17.25 | 16.2 | 
| 2 | 24 | 12 | 42.0 | 41.3 | 
| 3 | 12 | 24 | 61.5 | 61.0 | 
| 4 | 24 | 24 | 69.0 | 68.5 | 
| 5 | 24 | 20 | 60.0 | 59.1 | 
| 6 | 20 | 24 | 66.5 | 65.6 | 
| 7 | 12 | 12 | 34.5 | 33.8 | 
| SL. NO | Parameters | Values | 
|---|---|---|
| 1 | IRF250-MOSFET Losses (Zeta) | 5.47W | 
| 2 | TST20L200CW Diode Losses | 2.92 W | 
| 3 | PT500R-2000 Inductor Losses | 3.53 W | 
| 4 | IRF250-MOSFET Losses (KY) | 5.98 W | 
| 5 | Overall Losses in the MPC due to MOSFETs, Diodes and Inductors | 32.30 W | 
| 6 | Output Power of Converter | 500 W | 
| 7 | Calculated Efficiency | 93.54% | 
| Publisher’s Note: MDPI stays neutral with regard to jurisdictional claims in published maps and institutional affiliations. | 
© 2021 by the authors. Licensee MDPI, Basel, Switzerland. This article is an open access article distributed under the terms and conditions of the Creative Commons Attribution (CC BY) license (https://creativecommons.org/licenses/by/4.0/).
Share and Cite
Chandran, I.R.; Ramasamy, S.; Ahsan, M.; Haider, J.; Rodrigues, E.M.G. Implementation of Non-Isolated Zeta-KY Triple Port Converter for Renewable Energy Applications. Electronics 2021, 10, 1681. https://doi.org/10.3390/electronics10141681
Chandran IR, Ramasamy S, Ahsan M, Haider J, Rodrigues EMG. Implementation of Non-Isolated Zeta-KY Triple Port Converter for Renewable Energy Applications. Electronics. 2021; 10(14):1681. https://doi.org/10.3390/electronics10141681
Chicago/Turabian StyleChandran, Ilambirai Raghavan, Sridhar Ramasamy, Mominul Ahsan, Julfikar Haider, and Eduardo M. G. Rodrigues. 2021. "Implementation of Non-Isolated Zeta-KY Triple Port Converter for Renewable Energy Applications" Electronics 10, no. 14: 1681. https://doi.org/10.3390/electronics10141681
APA StyleChandran, I. R., Ramasamy, S., Ahsan, M., Haider, J., & Rodrigues, E. M. G. (2021). Implementation of Non-Isolated Zeta-KY Triple Port Converter for Renewable Energy Applications. Electronics, 10(14), 1681. https://doi.org/10.3390/electronics10141681
 
         
                                                




 
       