Abstract
Knowledge has always been, and still is, a crucial source of economy. However, during the past few years we have seen a growing interest in treating knowledge as a significant organizational resource for innovation. This trend coincides with the rapid development of ICT, indicating the strong influence that ICTs have on the processes of creating, disseminating, and using knowledge. At present, issues of innovation management and knowledge management are studied independently, which creates a certain gap in the systemic understanding of the innovation development processes. The paper proposes an integrated approach to the issues mentioned. The hierarchy and taxonomy of knowledge are considered from the point of view of their influence on decision-making at different stages of the innovation lifecycle. Our proposition complements and contributes to several recent models of decision-making developed in the frame of the innovation process.
1. Introduction
“Whatever a manager does, he does through decision-making” [1]. This catchphrase describes very accurately the nature of an innovation manager’s responsibilities. The concrete content of decisions to be made depends on the problem to be solved, and changes during the innovation lifecycle, but the sequence of actions is invariant and their aggregate forms the framework for technology of decision-making in innovation management. Knowledge is an important and necessary resource for making effective decisions. At the moment, the role of knowledge in innovation management is studied from different points of view. Most studies are devoted to analysis of the general nature of knowledge, and concrete applied areas are considered just to prove and confirm a proposed general approach. Since the results of an object analysis essentially depend on the point of view defined for analysis, we focused this study on the roles played by different types of knowledge when making effective decisions at different stages of the innovation lifecycle. The paper is structured as follows. The first section contains the literature review of the role knowledge plays in decision-making management in general. Knowledge typology and its hierarchical models are studied with in detail with a view toward identifying their role in innovation management. The next section is devoted to analysis of the historical perspective of the transformation of innovation process models. Broader organizational perspective on the innovation systems research is then provided by discussing important gaps that emerge from the review of the literature. The final section provides a summary and presents the discussion of the four general conclusions of the work
2. Literature Review
2.1. Classical Decision-Making Model
It is widely accepted that the classical model of decision-making process consists of the following logically related sequence of actions [1]:
- Identification of management problems;
- Analysis of the problem’s nature;
- Development of a set of possible alternatives;
- Selection of the best solution out of the available alternatives;
- Conversion of selected solution into decision for action; and
- Ensuring feedback for follow-up.
This model was further developed by Herbert Simon on the base of his concept of bounded rationality. He pointed out that the best solution might exist for the problem, but because of bounded cognitive ability of the decision-maker, he is not able to find this solution [2]. In reality, decision-makers often do not have all (or even most) of the information required to identify the problem, do not see all available alternatives, and use incomplete knowledge for decision-making. As a result, the decision usually leads to satisfactory but not optimal consequences. Based on this observation Simon replaced the task of finding the best solution by the task of finding some effective solutions:
- -
- Identification of all the alternatives;
- -
- Identification of all the consequences for each of the alternatives;
- -
- Evaluation of efficiency for each of consequences;
- -
- Selection of the most effective alternative which leads to the most effective consequence.
We can assert that this upgraded model implicitly reflects the essential dependence of decision-making results on the results of information and knowledge management, since identification and analysis (evaluation and selection) in reality are cognitive procedures.
The purpose of decisions are to make our lives better. In the context of business, the purpose of decisions are to create or increase value for the enterprise and all its stakeholders. In short, the final purpose of a decision is the value creation.
2.2. Data–Information–Knowledge–Wisdom (DIKW) Hierarchy
Starting from the nineties of the last century, we could see a lively debate in the information and communication technology (ICT) and management literature about the model that describes the nature of the process of human perception of the surrounding world through structural and/or functional relationships—the data–information–knowledge–wisdom (DIKW) model. This model describes human perception as a process of transformation of data to wisdom throughout information and knowledge [3]. The model is based on assumption that data can be used to create information, information can be used to create knowledge, and knowledge can be used to create wisdom. As Rowley pointed out, “Typically information is defined in terms of data, knowledge in terms of information, and wisdom in terms of knowledge” [4]. This allows some authors to declare that there are no significant differences between the levels of the hierarchy. This statement is not supported by ICT specialists, for whom data, information, and knowledge are different categories that require their own tools, methods, and means for storage and processing.
Conceptual approaches for defining data, information, and knowledge were analyzed by Zins, who found 130 corresponding definitions formulated by 45 scholars that map the theoretical foundations for information science [5]. This analysis showed a significant dependence of the definitions used when the DIKW model is used in the concrete applied area. So, Gu, and Zhang highlight in the DIKW model the lower level of the hierarchy, which is investigated in the context of large data arrays [6]. Cummins and Bowden study the explicit and implicit relationships between information and knowledge in analyzing the value of information assets of companies [7]. Swigon explores these same elements of the DIKW hierarchy when developing methods and tools for managing information and knowledge [8]. Kogner and Probst analyze information, knowledge, and wisdom as elements of the DIKW hierarchy as applied to the problem of managing services in the field of information technology [9]. Aven uses the DIKW model in analyzing risk management concepts [10]. Stevenson considers the possibility of using the DIKW model in training [11]. Mushra uses a DIKW model for the cognitive engineering [12]. Pretorius and others study how the DIKW model can assist managers in implementing their deep mine cooling system’s performance [13].
The above literature review shows a fairly high popularity of the DIKW model among specialists in the field of information and knowledge management, who operate with the categories of the virtual world. At the same time, there is an increase in the number of publications on the use of the DIKW model in management, where the categories of the virtual world are inextricably linked with the categories of the real world [14,15,16]. The need for such a connection was noted in 2009 by Fricke, criticizing the classical DIKW model of Ackoff for its isolation from the real world. Discussing the nature of the data, he emphasized that “The pyramid has no basis” [17]. While arguing with Ackoff about the nature of wisdom as the pinnacle of the DIKW hierarchy, Fricke argued that “Wisdom rather refers to the practical use of know-how to achieve the end results” [17]. It should be emphasized that in the Ackoff classical model there are implicit connections between the higher elements of the DIKW hierarchy and the real world, since it states that “Knowledge...provides the ability to control the system” [3], and management means affecting an object. Some elements of the decision-making model are also present in the works of other authors analyzing the DIKW model [18]. However, the relationships of the elements of the DIKW hierarchy with the real world are not sufficiently represented in the literature.
The DIKW model reflects the hierarchic structure of a processes of the transformation of an entity at a lower layer of the hierarchy to an entity at a higher layer. The pyramid as a visual image of the DIKW hierarchic structure has become quite popular [4].
The hierarchy has continuous nature [19]. This corresponds to the continuous nature of human cognition and is reflected at the concept of continuity of data, information, and knowledge (DIK continuum) in a context of human agency. The term “continuum” here reflects a dialectical contradiction between the existence of separate categories and the absence of strict boundaries between them. The continuity property applies to both the process and the object of transformation within the hierarchy [20]. The information is converted to knowledge once it is processed in the mind of individuals, and knowledge become information once it is articulated and presented in the form of text, graphics, words, or other symbolic forms [21]. This statement implicitly confirms the fact that information and knowledge are fundamentally different entities. The basis for their distinction is the fact that knowledge is an abstract concept that is inseparable from the subject—the carrier of knowledge, whereas information can be torn off from the subject and transferred to the material carriers. The entity in question can become knowledge again only if it is perceived by another subject (through training, studying technological or business process descriptions). This corresponds to empirical studies which showed that companies could both create and forget knowledge [22]. This should be taken into account when analyzing the innovative potential of a company: Knowledge, as an element of this potential, should be considered only as a set of employees’ knowledge. A company’s base of knowledge in reality could store only written objects (i.e., information). If the company’s staff changes, the company knowledge changes as well.
2.3. Knowledge Typology
We could see quite a lively debate about the nature of knowledge in the literature. The essence of these discussions is the opposition of DIKW hierarchy and knowledge typology. Some authors underline an inextricable connection between different levels of the hierarchy, and define information as weak knowledge, which means “knowledge that”, and on this basis stated that knowledge and information are synonymous [8,17]. Other authors selected different kinds of knowledge—tacit [23], implicit [24], and explicit, and have concluded that explicit knowledge is often synonymous with information since it can be codified, stored, and retrieved from databases, books, and journals [25]. The degree of the knowledge formalization is used here as the main classification to identify different kinds of knowledge. Hulme asserted that scientists generate explicit knowledge while practitioners apply their own tacit knowledge for decision-making. While the information scientists study internal nature of abstract knowledge in terms of know-why as a subject for basic research and know-what as a subject for applied research, practitioners in management study the essence of knowledge taking into account concrete tasks that must be solved in business [26].
The decisive role of knowledge in decision-making is noted by many authors. Giebels and others proposed a model for integration of decision-making and knowledge typology. They selected three main topics for study: knowledge need, knowledge source, and knowledge links [27]. “Knowledge is needed to develop, assess, and adapt decisions and decision-making options” (p. 54). It means that knowledge is a necessary element of human interaction with the real world throughout the decision-making process; the model of the evolution of this process was proposed by the authors. Public authorities, universities, experts, and laypersons are selected as knowledge sources (p. 56). This list contains two different groups of sources: persons and organizations which have different abilities and characteristics regarding creation, management, and use of knowledge. The main difference is their ability to convert knowledge from implicit to explicit forms. For persons, it reflects the cognitive ability, while for organizations, it depends on the knowledge extraction methods and tools used in research and decision-making. Knowledge links describe the interaction patterns between knowledge sources and knowledge users (p.55). The authors proposed a graphical schema of the decision-making process which is based on the assumption that knowledge sources and decision makers are separate subjects. The main focus of the study was on ecosystem-based management approach.
Tacit knowledge is composed of cognitive and technical elements. The cognitive element refers to the mentality of the individual, which consists of mental maps, human values and beliefs, paradigms, and points of view. The technical component consists of concrete know-how, crafts, and skills that apply to a specific context [28]. It is necessary to underline that although this component is named “technical”, it refers to mentality of the individual.
Explicit knowledge is articulated, codified, stored, and retrieved from databases, books, and journals and communicated in symbolic form or by natural language. It means that according to the DIKW model, explicit knowledge is often synonymous with information [29].
Summarizing the different views on knowledge, Alavy and Leidner identified five different approaches to understanding the nature of knowledge: A state of mind (1); an object (2); a process (3); a condition of having access to information (4); a capability (5).
- (1)
- Tacit knowledge is a “state a of mind focuses on enabling individuals to expand their personal knowledge and apply it to the organization’s needs” ([21], p. 109)
- (2)
- Knowledge can be considered as an object that can be stored and manipulated. It is assumed that knowledge could be selected from the individual, converted from abstract category to a real object, and put in a carrier. This contradicts the basic concept of knowledge as an abstract notion and mixes the notions of information and knowledge.
- (3)
- In some studies, knowledge is considered as a process which consists of two interconnected components: knowing and acting with the main focus of applying expertise. In innovation management, acting means decision-making [1], but further study of links between knowledge and decision-making as a key element of the innovation process was not done in the frame of the considered concept.
- (4)
- Although the conditions of having access to information and the ability to interpret information and to ascertain what information is necessary in decision-making were selected as an approach to understanding the nature of knowledge, it should be considered just one of the knowledge types that is discussed below.
- (5)
- Concept of knowledge as a capability focuses on the possible influence of knowledge on future specific actions. In the DIKW model it corresponds to wisdom as the potential to make effective decisions on the basis of ability to look beyond the horizon.
Along with the DIKW model and tacit–explicit classification, approach based on the context aspects is widely used for knowledge management. The following types of knowledge are selected by this direction [23]: knowledge by acquaintance (know-what), procedural (know-how), conditional (know-why) and relational (know-with, know-who, know-when). Others consider the following types of knowledge as main categories reflecting cognitive properties of the subject: “procedural”, “declarative”, “situational”, and “strategic” [24].
2.4. Innovation Systems and ICT
Despite the term “innovation” having been widely used since the first part of the last century, innovation studies did not emerge as a research field until approximately 1960 [21]. Since then, the field has accumulated a large body of knowledge about innovation and its impacts. The following core topics of innovation systems analysis were selected:
- To understand the interaction between technological change and economic performance [30];
- To understand why similar innovations are developed in different ways in different countries, regions, and companies [31,32,33,34];
- To understand the patterns of innovation development in certain industries that have a decisive influence on the scientific and technical progress of society.
- To understand the nature of innovation as a complex system consisting of elementary units interacting according to certain laws and providing holistic global behavior [35].
An innovation system can be described as interconnected set of elements:
where {A} is a set of innovation actors (innovative enterprises and individual innovators, universities, and research institutes which provide knowledge and ideas for innovation, as well as organizations which make applied research as an input for innovation); {E} is a set of innovation infrastructure elements (technoparks and technopolyces, business incubators, innovation centers, centers of competence, centers of fast prototyping, etc.); {N} is a set of normative documents which create a legal framework for innovation process; {P} is a set of innovation priorities which reflect innovation policy, and {U} is a set of financial and other mechanisms which are available for innovation actors [36].
S = ˂ A, E, N, P, U ˃
Innovations are developing in the framework of dynamic systems that obey the cyclical laws of development with strong oscillatory behavior due to complex interaction of aggregates. To simulate behavior of these systems, econophysics is applied as the combining of studies in which typical physical methods and techniques are used for solving economic problems [37]. To study communications of innovation actors as interconnected agents, Cellular Neural Networks can be used [38]. It should be emphasized that the above-mentioned works are focused on analyzing the behavior of innovation actors, which is based on a set of management decisions made at various stages of the innovation lifecycle. At the same time, the decision-making process itself, which is carried out by the innovation manager, is not analyzed.
Thus, innovative systems are demarcated and studied from spatial, sectoral, technological, or process points of view.
In parallel, as it was pointed out above, knowledge management has been developed in the context of knowledge typology and lifecycle (from receiving data to acting on the basis of wisdom). In the innovation sphere, action takes place within the framework of innovation systems and these issues should be studied in common. Besides, ICT is a key factor which directly influences both innovation systems, and knowledge typology and its lifecycle. A striking example of this influence is the Open Innovation paradigm, which was proposed by Chesbrough [39] and became widely popular over the last decade. The peak of the Open Innovation popularity does not accidentally coincide with the qualitative leap in the ICT development, which was caused by the rapid growth of the internet and the success of microelectronics at the beginning of the century. A number of professions that were needed in the past have disappeared thanks to ICT. A number of design tasks that were previously performed sequentially began to be performed in parallel, using a single information model of the designed object. Now it is possible to perform a range of works remotely, without using the company’s physical infrastructure. All of this leaves a definite imprint on the development trends of innovative systems: Virtual innovative communities are becoming more common, tools and technologies of crowdsourcing are developing, co-working as an infrastructure element of the innovation system is becoming more and more popular. The nature of knowledge, which plays a key role in the innovation process, changes: The key becomes not so much the volume of specific subject knowledge (know-what), as the ability to quickly access external information and knowledge (know-who and know-where; for example libraries, knowledge bases, experts who possess the necessary knowledge, etc.). Within this wide field, we limit our research focus on the influence that knowledge renders on decision-making in different stages of the innovation lifecycle.
3. Methodology
The method of the study is based on comparative analysis of two main approaches to description of the decision-making process presented in the literature: classical decision-making model, which was developed and is used by managers interacting with real world, and the DIKW hierarchy, which was developed and is used by ICT experts interacting with the virtual world which consists of information objects.
Conscious process of human interaction with the real world could be presented as a sequence of the following stages: observation → analysis (description and explanation) → use (engineering and implementation) → observation (feedback).
Observation and implementation connect with the real world while the other stages belong to the virtual world, which does not exist without an individual. At least three main components of the real world could be selected: technical component (products, services, technologies); economical component (finance, organizations, market); and social component (code of conduct, jurisprudence, culture). A virtual world that is created by humans is multi-component as well. Besides data, information, and knowledge, it contains belief systems, mentality, language, art, entertainment, etc. Wise men should implicitly or explicitly take into account all these components when he makes decisions.
The classical DIKW model operates with abstract notions which belong to the virtual world and have only mediated links with real world throughout data. To be used in management it should be adapted to the stages of human interaction with the real world [36].
Just some DIKW elements are represented explicitly in decision-making process model, while decision-making is presented in some DIKW models as the final stage [18]. However, the default is understood that decision-makers must be provided by the necessary information and have the knowledge needed to make effective decisions. So, the inextricable link of the information processing and decision-making is not in doubt, but both of these processes at the moment are studied separately.
In innovation management, one of the main notions is the innovation life cycle (transformation from idea to new products or services that are in demand by the market). As an entity that changes during the life cycle, innovation radically changes both its external view and internal structure and content.
While the knowledge management studies look at the internal nature of abstract knowledge in terms of know-why as a subject for basic research and know-what as a subject for applied research, practitioners in management study the essence of knowledge, taking into account concrete tasks that must be solved in business [26].
Business engineering technology is based on the iterative response to the following sequence of research questions: What for? → How? → Why? → What? → Who? → When? → Where? → How much? For business analysis, these questions are deployed as follows: How much? Where? When? Who? What (happened)? → Why (did it happen)? → How (could it be improved)? → What (will we do it for)? [37]. It is obvious that responses to these questions are inextricably linked with knowledge and other elements of DIKW hierarchy. For innovation, knowledge plays a double role: Knowledge is the cornerstone of any innovation, and knowledge is a necessary element of the decision-making process. The open question is which type of knowledge and other elements of DIKW hierarchy are crucial for decision-making at separate stages of the innovation life cycle.
The literature review shows that currently, two mentioned above models are used and developed separately while there are clear correlations among them at the level of the analyzed entities and process stages.
The purpose of the comparative analysis is to identify both explicit and hidden links between these models’ elements. The hypothesis of the study consists of the assumption that despite the apparent differences in the elements of the studied models, their combination reflects various aspects of a single decision-making process. In this case, the integration of models will provide a synergy, which is to increase the degree of the model’s adequacy to the modeling object.
4. Discussion
When practicing innovation, managers speak about the information that is needed for decision-making; they point out that it must be reliable, relevant, and comprehensive. In this case “reliable” means no false information, “relevant” means no useless information, and “comprehensive” means availability of the all necessary information. Aspiration to provide comprehensive information could create the problem of information overload that leads to reduction of decision quality, and could be defined as a gap between the volume of information and the tools we need to assimilate it [40]. There are two main reasons for the information overload: limited cognitive processing capacity of decision makers, and an amount of input information that exceeds the processing capacity of decision makers. We could point to the fact that both of these reasons are connected with the cognitive capacity of the decision-maker, which creates the virtual world as an image of the real world. Correspondently, two main approaches are used to eliminate information overload in decision-making: development of cognitive processing capacity of decision-makers (using education and training) and development of decision-making support and Enterprise Resource Planning systems as special tools for preparing the information for decision-makers using models and methods of the information and knowledge management. The pyramid, as a visual image of the DIKW, shows that the number of elements at each layer decreases as we move up the hierarchy. So we can assume that the “information overload” arises when the decision-maker uses too many DIKW elements for analysis. It is happened if for the problem description, data are used as an information, information substitutes knowledge, etc.
The degree of knowledge formalization is used here as the main classification sign to identify different kinds of knowledge. Hulme noted the gap between this classification and practical tasks which managers solve, and asserted that scientists generate explicit knowledge while practitioners apply their own tacit knowledge for decision-making [26].
To bridge this gap, we propose the following definition of DIKW hierarchy for management purposes.
Data are the result of observations and measurements (how much) of objects of real and virtual worlds, collected without contextual interpretation and available for development and analysis. In other words, data is a category of the virtual world which describes both real and virtual worlds, bypassing the cognitive abilities of the individual who makes the observation. Thus, we can assume that the lower boundary between the real and cyber world passes between signals and data.
The key words in the above definition are “bypassing the subject”. Moving up the hierarchy, we move from description to explanation of the world, and become more and more dependent on the cognitive properties of the subject of observation. The next level of the hierarchy can be represented as description of the world made by the individual on the basis of contextual analysis of data. For management purposes we propose the following definition for this level of the hierarchy.
Information is the aggregation of data related to the contexts provided by the subject to make coherent description of the world (what, who, when, and where happened). In other words, information is description of real and virtual worlds provided by an individual based on contextual observations and measurements. The role of cognitive abilities of an individual in emergence of information is relatively small.
Data and information have two common properties. First, they do not make sense apart from in the virtual world that forms the individual. In this sense, data and information are no different from knowledge. Second, they have links of two types with the real world. First, data and information describe the real world (at least some part of them). Second, they do not exist without a carrier in the real world (book, memory chip, human memory, etc.). Because of ICT development, data and information can be separated from the physical carrier. Indeed, now thanks to the internet and cloud technologies, data and information can be distributed and not concentrated in a single physical carrier. When we state “the information is stored in the internet”, we cannot point to any concrete computer or memory element which stores this information. Nevertheless, because the internet itself is a complex of physical objects (computers, communication lines, and corresponding software), data and information are inseparable from the real world. This allows us to draw a line separating information from knowledge.
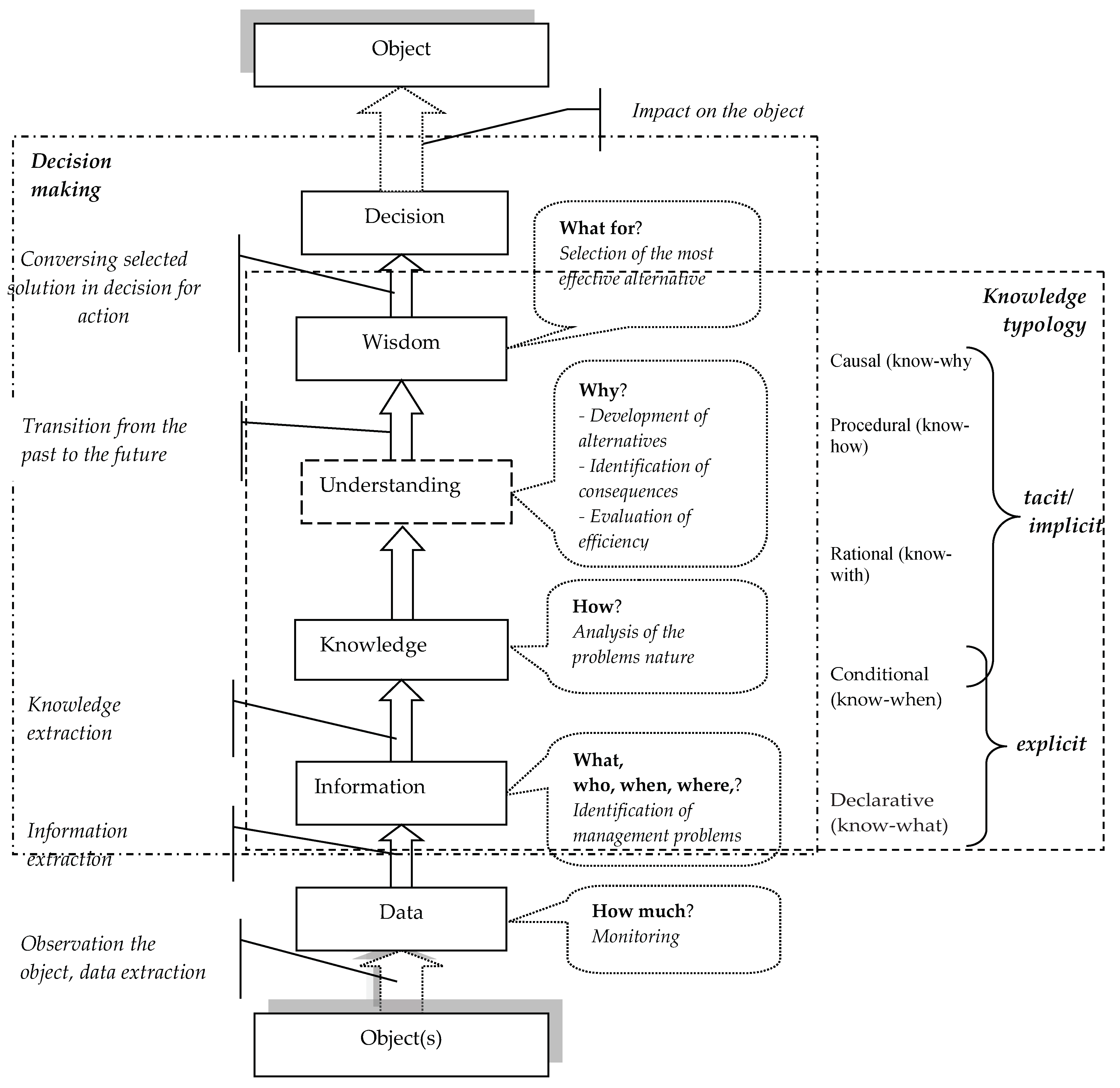
Analyzing the decision-making process in the course of innovation, we proposed an integrated model that combines the classical model of decision-making, DIKW hierarchy model, and the knowledge typology (see Figure 1).
Figure 1.
Integrated model of decision-making (developed from [37]).
In this model, knowledge is a category that characterizes the cognitive abilities of a subject on contextual collection, analysis, and use of information for defining of problems relating to both the virtual and the real world According to this definition, knowledge does not exist without an individual.
Turning to the classic DIKW model, the last hierarchy layer is wisdom. Zeleny explains wisdom is a category associated with know-why [41]. Ackoff regarded wisdom as evaluated understanding [3]. Rowley and Slack underline that wisdom has moral, social, and practical dimensions (wisdom is the result of integrating knowledge with moral values) [42]. As the highest level of abstraction, wisdom reflects the ability to see beyond the horizon and is based on ethical judgement related to an individual’s belief system. Summarizing the literature discussion on nature of wisdom, they proposed that the facets of wisdom are that it:
- -
- Is embedded in or exhibited through action;
- -
- Involves the sophisticated and sensitive use of knowledge;
- -
- Is exhibited through decision-making;
- -
- Involves the exercise of judgement in complex real-life situations;
- -
- Requires consideration of ethical and social considerations and the discernment of right and wrong;
- -
- Is an interpersonal phenomenon, requiring exercise of intuition, communication, and trust.
In classical decision-making models, wisdom is associated with the ability to make an effective decision and is a category which characterizes the ethical principles and cognitive abilities of a subject on forecasting of technical, economical, and social consequences of decisions. In other words, wisdom reflects ability of multi-factor analysis of complex multi-component phenomena.
Accepting the above description of wisdom and following Ackoff, for managerial purposes we added understanding as an additional layer of the hierarchy between knowledge and wisdom [36]. The necessity of this layer can be proved by two reasons. First: Knowledge is the last category of the hierarchy which is focused on the past and present while decision-making is oriented to future. Wisdom reflects a strategic view on decisions for the distant future, while understanding provides possible scenarios for actions in nearest future. Second: Wisdom is based on moral and ethical values [17] while managerial decision-making models are based on the planned state of the object. The essence of an understanding layer of the hierarchy is the process of transferring knowledge from the past to the future (how it works/it happened—causal links of analyzed events). Thus, understanding is a category which characterizes abilities of an innovation manager to extrapolate present trends to the future, defined as results of the past analysis of real and virtual worlds.
In spite of the differences in the content of tasks to be solved in different stages of innovation lifecycle, main elements of the DIKW models and the stages of decision-making process remain invariant. At the same time, the importance of different types of knowledge essentially depends on concrete stage of the life cycle (see Table 1).
Table 1.
Types of knowledge for different innovation lifecycle stages.
5. Conclusions
- Using the integrated model of decision-making, we will inevitably come to the conclusion that data, information, knowledge, and wisdom are different aspects of an entity that is processed during decision-making at different stages of the innovation life cycle. In this perspective, data is mostly reflects this entity initiation, information reflects this entity development, knowledge reflects its understanding and wisdom reflects some aspect of this entity use.
- In order to exclude the information overload of a manager who makes decisions, a hierarchical principle of preparing the initial data for should be provided for decision-making at any stage of the innovation life cycle corresponding to the DIKW pyramid.
- Since knowledge is a key element of the innovation manager’s competence, the innovation managers with different cognitive abilities to accept and to develop different types of knowledge are necessary for effective decision-making at different stages of the innovation lifecycle. The education and training of innovation managers should reflect these links between stages of the innovation lifecycle and the type of knowledge which is key for corresponding stage.
- Since ICT has a significant impact both on innovation systems and on knowledge typology, further analysis and development of these topics should be done in a complex.
Author Contributions
Y.N. developed the main conceptual idea and edited text, I.S. designed the methodological framework and contributed to analysis of the background, I.T. contributed to analysis of the context and background, M.T. edited the text and conducted the literature review. All authors provided critical feedback and contributed to editing the final version of the paper.
Funding
The study did not get external financial support.
Acknowledgments
The article is prepared using outputs of the project KS1024 of the CBS ENI program.
Conflicts of Interest
The authors declare no conflict of interest.
References
- Drucker, P. The Practice of Management; Harper & Brothers: New York, NY, USA, 1954. [Google Scholar]
- Simon, H.A. Administrative Behavior; The Free Press: New York, NY, USA, 1976. [Google Scholar]
- Ackoff, R.L. From Data to Wisdom. J. Appl. Syst. Anal. 1989, 16, 3–9. [Google Scholar]
- Rowley, J. The wisdom hierarchy: Representations of the DIKW hierarchy. J. Inf. Sci. 2007, 33, 63–80. [Google Scholar] [CrossRef]
- Zins, C. Conceptual Approaches for Defining Data, Information, and Knowledge. J. Am. Soc. Inf. Sci. Technol. 2007, 58, 479–493. [Google Scholar] [CrossRef]
- Gu, J.; Zhang, L. Data, DIKW, big data and data science. Procedia Comput. Sci. 2014, 31, 814–821. [Google Scholar]
- Cummins, J.; Bawden, D. Accounting for information: Information and knowledge in the annual reports of FTSE 100 companies. J. Inf. Sci. 2010, 36, 283–305. [Google Scholar] [CrossRef]
- Świgoń, M. Personal knowledge and information management—Conception and exemplification. J. Inf. Sci. 2013, 39, 832–845. [Google Scholar] [CrossRef]
- Conger, S.; Probst, J. Knowledge Management in ITSM: Applying the DIKW Model. Intell. Syst. Ref. Libr. 2014, 55, 1–18. [Google Scholar]
- Aven, T. A conceptual framework for linking risk and the elements of the data-information-knowledge-wisdom (DIKW) hierarchy. Reliab. Eng. Syst. Saf. 2013, 111, 30–36. [Google Scholar] [CrossRef]
- Stevenson, D. What can we learn from seventh graders. Comput. Sci. Eng. 2014, 16, 66–68. [Google Scholar] [CrossRef]
- Mishra, A.K. A DIRW Architecture for Cognitive Engineering. Proc. Comput. Sci. 2018, 123, 285–289. [Google Scholar] [CrossRef]
- Pretorius, J.G.; Mathews, M.J.; Mare, P.; Kleingeld, M.; Rensburg, J. Implementing a DIKW model on a deep mine cooling system. Int. J. Min. Sci. Technol. 2019, 29, 319–326. [Google Scholar] [CrossRef]
- Mueller, J.; Hutter, K.; Fueller, J.; Matzler, K. Virtual worlds as knowledge management platform–A practice perspective. Inf. Syst. J. 2011, 21, 479–501. [Google Scholar] [CrossRef]
- Zhong, N.; Ma, J.H.; Huang, R.H.; Liu, J.M.; Yao, Y.Y.; Zhang, Y.X.; Chen, J.H. Research challenges and perspectives on Wisdom Web of Things (W2T). J. Supercomput. 2013, 64, 862–882. [Google Scholar] [CrossRef]
- Chen, J.; Ma, J.; Zhong, N.; Yao, Y.; Liu, J.; Huang, R.; Li, W.; Huang, Z.; Gao, Y. WaaS: Wisdom as a service. IEEE Intell. Syst. 2014, 29, 40–47. [Google Scholar] [CrossRef]
- Frické, M. The knowledge pyramid: A critique of the DIKW hierarchy. J. Inf. Sci. 2009, 35, 131–142. [Google Scholar] [CrossRef]
- Liew, A. Understanding Data, Information, Knowledge and their Inter-Relationships. J. Knowl. Manag. Pract. 2007, 8, 1–16. [Google Scholar]
- Masud, L.; Valsecchi, F.; Ciuccarelli, P.; Ricci, D.; Caviglia, D. From Data to Knowledge. Visualizations as transformation processes within the Data-Information-Knowledge continuum. In Proceedings of the 2010 14th International Conference Information Visualisation, London, UK, 26–29 July 2010; pp. 445–449. [Google Scholar]
- Pan, D. An integrative framework for continuous knowledge discovery. J. Converg. Inf. Technol. 2010, 5, 46–53. [Google Scholar]
- Alavy, M.; Leidner, D.E. Review: Knowledge management and knowledge management systems: Conceptual foundations and research issues. MIS Q. 2001, 25, 107–136. [Google Scholar] [CrossRef]
- Argote, L.; Beckman, S.; Epple, D. The Persistence and Transfer of Learning in Industrial Settings. Manag. Sci. 1990, 36, 1750–1763. [Google Scholar] [CrossRef]
- Nonaka, I.; Takeuchi, H. The Knowledge-Creating Company. How Japanese Companies Create the Dynamics of Innovation; Oxford University Press: New York, NY, USA, 1995. [Google Scholar]
- Bennet, D.; Bennet, A. Engaging tacit knowledge in support of organizational learning. Vine 2008, 38, 72–94. [Google Scholar] [CrossRef]
- Al-Hawamdeh, S. Knowledge management: Re-thinking information management and facing the challenge of managing tacit knowledge. Inf. Res. 2002, 8. Available online: http://Informationr.net/ir/8-1/paper143.html (accessed on 4 May 2019).
- Hulme, P. Bridging the knowing-doing gap: Know-who, know-what, know-why, know-how and know-when. J. Appl. Ecol. 2014, 51, 1131–1136. [Google Scholar] [CrossRef]
- Giebels, D.; Buuren, A.; Edelenbos, J. Using knowledge in a complex decision-making process—Evidence and principles from the Danish Houting project’s ecosystem-based management approach. Environ. Sci. Policy 2015, 47, 53–67. [Google Scholar] [CrossRef]
- Nonaka, I.; Konno, N. The concept of ‘ba’: Building a foundation for knowledge creation. Calif. Manag. Rev. 1998, 40, 40–54. [Google Scholar] [CrossRef]
- Bates, M.J. Information and knowledge: An evolutionary framework for information science. Inf. Res. 2005, 10. Available online: http://informationr.net/ir/10-4/paper239.html (accessed on 4 May 2019).
- Freeman, C. Technology Policy and Economic Performance: Lessons from Japan; Pinter: London, UK, 1987. [Google Scholar]
- Freeman, C. The ‘National System of Innovation’ in historic perspective. Camb. J. Econ. 1995, 19, 5–24. [Google Scholar]
- Lundvall, B.A. National innovation systems—Analytical concept and development tool. Ind. Innov. 2007, 14, 95–119. [Google Scholar] [CrossRef]
- Nelson, R.R. National Innovation Systems. A Comparative Analysis; Oxford University Press: Oxford, UK, 1993. [Google Scholar]
- Cooke, P.; Uranga, M.G.; Etxebarria, G. Regional innovation systems: institutional and organisational dimensions. Res. Policy 1997, 26, 475–491. [Google Scholar] [CrossRef]
- Allen, P. A complex systems approach to learning in adaptive networks. Int. J. Innov. Manag. 2001, 5, 149–180. [Google Scholar] [CrossRef]
- Nurulin, Y.; Skvortsova, I. Conceptual model of information support for taking decisions, IV International Scientific Conference. The Convergence of Digital and Physical Worlds: Technological, Economic and Social Challenges. SHS Web Conf. 2018, 44, 00064. [Google Scholar] [CrossRef][Green Version]
- Bouali, S.; Buscarino, A.; Fortuna, L.; Frasca, M.; Gambuzza, L.V. Emulating complex business cycles by using an electronic analogue. Nonlinear Anal. Real World Appl. 2012, 13, 2459–2465. [Google Scholar] [CrossRef]
- Andriani, P.; Conti, F.; Fortuna, L.; Frasca, M.; Passiante, G.; Rizzo, A. Innovation Systems by Nonlinear Networks. Nonlinear Dyn. 2006, 44, 263–268. [Google Scholar] [CrossRef]
- Chesbrough, H. Open Innovation: The New Imperative for Creating and Profiting from Technology; Harvard Business School Press: Boston, MA, USA, 2003. [Google Scholar]
- Hemp, P. Death by information overload. Harv. Bus. Rev. 2009, 87, 83–89. [Google Scholar]
- Zeleny, M. Management support systems: Towards integrated knowledge management. Hum. Syst. Manang. 1987, 7, 59–70. [Google Scholar]
- Rowley, J.; Slack, F. Conceptions of wisdom. J. Inf. Sci. 2009, 35, 110–119. [Google Scholar] [CrossRef]
© 2019 by the authors. Licensee MDPI, Basel, Switzerland. This article is an open access article distributed under the terms and conditions of the Creative Commons Attribution (CC BY) license (http://creativecommons.org/licenses/by/4.0/).
