Abstract
This study aimed to develop a Causal Loop Diagram (CLD) to visualise how urban environment factors impact dementia and cognitive decline, and potential causal mechanisms. In Group Model Building workshops with 12 researchers, a CLD was created to identify factors contributing to cognitive decline, and the dynamic interrelationships between these factors. The factors were classified in nine main themes: urban design, social environment, travel behaviours, urban design by-products, lifestyle, mental health conditions, disease/physiology, brain physiology, and cognitive decline outcomes. Five selected feedback loops illustrated some dynamics in the system. The workshops helped develop a shared language and understanding of different perspectives from an interdisciplinary team. The CLD creation was part of a comprehensive modelling approach based on experts’ knowledge which informed other research outputs such as an evidence gap map and an umbrella review, helped the identification of environmental variables for future studies and analyses, and helped to identify future possible systems-based interventions to prevent cognitive decline. The study highlights the utility of CLDs and Group Model Building workshops in interdisciplinary research projects investigating complex systems.
1. Introduction
The world’s population is ageing and with that, the number of people living with mild cognitive impairment (MCI) and dementia has doubled since the 1990s [1]. The ICD-10 Classification of Mental and Behavioural Disorders [2] describes dementia as a syndrome occurring because of disease of the brain, which is usually chronic or progressive in nature. It consists of impairment of several higher cortical functions, which include memory, thinking, comprehension, calculation, learning, language, and judgement. These impairments often occur alongside changes in emotional control, social behaviour, or motivation. Alzheimer’s disease is among the most common types of dementia [3,4]. MCI is defined as a condition in which people have more memory or thinking problems than other people their age and it represents the earliest clinical features of cognitive disorders such as Alzheimer’s disease [5].
Encouraging engagement in health behaviours, such as regular physical activity, and the provision of supportive urban environments (encompassing built, natural and social environmental factors), which may in turn influence health behaviours, can prevent or delay the progress of cognitive decline and dementia [6]. There are many potential mechanisms through which the urban environment may impact cognitive decline, such as via social interactions [7,8,9] and mental health outcomes [10,11]. The environments conducive to active transport like cycling can enable increased physical activity and engagement with the outdoor environment yielding broad health benefits [12]. For instance, specific urban environment attributes such as residential density, intersection density, compact development, mixed land use, public transport availability and density, and access to parks have the potential to contribute to increase physical activity levels, mainly through walking [13,14]. Furthermore, walkable environments have been associated with lower body mass index (BMI) and a lower prevalence of type 2 diabetes mellitus which are both associated with cognitive decline [15,16]. Despite these health benefits, urban environments can also be a source of environmental hazards for residents [17]. Highly dense urban environments are associated with high levels of air and noise pollution [18,19,20], which are associated with risk of dementia [16]. Furthermore, many attributes of the social environment like lower neighbourhood socio-economic status, psychosocial disorder and a worse social climate have been associated with poorer cognitive function, resulting in poor mental processes involved in the acquisition of knowledge, manipulation of information, and reasoning [18].
However, interrelations between the causal pathways likely to exist between the urban environment and cognitive decline are unclear, and there is a lack of understanding of how those mechanisms work [18,21]. For example, the mechanism through which green space exposure could exert benefits on cognitive function are not fully understood, even though several mechanisms such as attention restoration theory and stress reduction theory, have been proposed [22,23]. Systems thinking and complexity science methods could help us better understand the complex network of factors, interrelationships and causal pathways between the urban environment and cognitive decline. For example, participatory methods such as group model building (GMB) processes, can help establish hypothesised factors, interconnections, and feedback loops constituting the complex system between urban environment and cognitive decline, visually synthesizing the current knowledge base. These participatory methods can also be useful when working in an interdisciplinary team to develop a shared language and perspectives of the complex system under investigation, helping to inform future research. To our knowledge, no previous research has explored the interrelationships between urban environment factors and cognitive health using a systems-thinking approach.
In this study, we aimed to develop a Causal Loop Diagram (CLD) to visualise how urban environment factors impact dementia and cognitive decline, and potential causal mechanisms.
Objectives included:
Using GMB processes, develop a CLD with interdisciplinary experts to visualise how urban environment factors impact dementia and cognitive decline, and potential causal mechanisms;
Using participatory processes such as GMB, help interdisciplinary experts understand the language and perspectives of other disciplines, creating a shared understanding of the complex system governing the interrelations between urban environment and dementia and cognitive decline.
2. Material and Methods
2.1. Group Model Building (GMB) Methdology
GMB is a participatory method for involving people in a process of a model creation. In this process, the participants, who hold different types of knowledge and are affected in different ways by the situation/problem that is modelled, exchange their mental model of a problem and co-create a shared understanding of the complex system influencing the problem. One of the main outputs obtained from a GMB is a Causal Loop Diagram (CLD), which visually depicts how different factors in a system are causally interrelated. In CLDs, the arrows represent hypothesized causal relationships between factors. The basis of these causal relationships can vary from conjecture to evidence supported by rigorous research [24]. In this study we focused on the development of a CLD to investigate: “What are the factors, interrelationships and plausible causal mechanisms within the environment-based systems perpetuating cognitive decline in older adults, including those between the urban environment, its related environmental exposures, health behaviours (i.e., social engagement, physical activity), biological factors and cognitive decline?”
The dynamic problem of interest, as outlined in the introduction, was the increasing risk of dementia and mild cognitive impairment and the role of the urban environment. There are currently more than 55 million people living with dementia globally [4], and these figures are expected to triple by 2050 [16]. In the UK context (where this study took place), dementia is the leading cause of death among women, and the third most common cause of death for men [25].
The CLD had the following purposes:
- To visualise how urban environment factors impact dementia and cognitive decline, and potential causal mechanisms;
- To help interdisciplinary experts understand the language and perspectives of other disciplines, creating a shared understanding of the complex system governing the urban environment and dementia and cognitive decline;
- To provide a more detailed dynamic hypothesis framework with an interdisciplinary team to inform future analyses plans and research.
We were therefore purposefully broad in the boundary of our system, allowing the workshop participants to explore a range of urban environment factors and interrelationships. To this end, we used a participatory GMB workshop with a diverse group of interdisciplinary experts. This workshop focused on understanding the key factors, their interrelationships and feedback loops through which the urban environment might or is known to contribute to cognitive decline, specifically MCI and dementia. In terms of key mechanisms, we focused on physical activity, social environment, and built and natural environment systems based on the large role that those factors play in driving the burden of cognitive decline in older adults [16], and their policy relevance.
2.2. Participants
A total of 12 experts from 10 disciplines participated in the workshop. Expertise included urban health, complex systems, public health, medicine, computer science, urban planning, gerontology, health geography, molecular epidemiology, social epidemiology, and physical activity. The high level of interdisciplinarity among the participants brought different perspectives, languages, methods, and theoretical underpinnings to the workshop’s discussions. Participants represented their respective fields and shared their knowledge based in their experience in research on the intersection between urban environment and health outcomes.
Ethics approval was granted (08/09/21) by the Queen’s University Belfast Faculty of Medicine, Health, and Life Sciences Research Ethics Committee (MHLS_21_88). All participants provided informed written consent.
2.3. General Workshop Structure
The goal of the workshop was to gain a better understanding of the factors, interrelationships and plausible causal mechanisms within the urban environment-based systems perpetuating MCI and dementia in older adults. The workshop had three objectives: (1) To co-develop a system-based diagram to identify established (i.e., accepted by the expert community) and potential urban environment determinants of MCI and dementia in older adults; (2) to identify the underlying factors, interrelationships and mechanisms, including direct and indirect pathways, between urban environment factors and MCI and dementia in older adults; and (3) to build a shared understanding of the complex urban system influencing MCI and dementia in older adults.
We expected two main outputs: (1) A CLD of the complex system of how the urban environment might or is known to contribute to MCI and dementia in older adults, created by, and agreed with, the participants; and (2) that the CLD would generate hypotheses and variables of interest related to future data analyses that investigate factors, interrelationships and plausible causal mechanisms identified. Therefore, the CLD creation was part of a comprehensive modelling approach based in experts’ knowledge to inform future research such as an evidence gap map and an umbrella review; and informed selection of environmental variables in future analytical plans.
The 2-day workshop took place in two online sessions (two hours each) using Microsoft Teams due to restrictions in interpersonal contacts in place due to the COVID-19 pandemic. The workshop was designed as a short workshop to avoid online fatigue. Also, online engagement tends to deteriorate in long online sessions in comparison with face-to-face activities. Online GMB reported elsewhere were also shorter in duration than the in-person ones [26]. The structure of each session was guided by the workshop agenda produced by the workshop’s facilitation team (Supplementary Material—Group Model Building Workshop Plan). The facilitation team included a convener/closer, two facilitators (i.e., one with expertise in complex systems and public health, and one in urban environment and health), one modeller, one stage manager and timekeeper, and one note taker/observer. In general, the sessions were composed of introductory presentations followed by a series of scripted activities that were led by the facilitation team (See Supplementary Material—Group Model Building Workshop Plan). Further details of the roles and how to develop scripts for a group model building can be found on Scriptapedia [27].
Before starting to develop the CLD, a socio-ecological framework adapted [28] was presented as a conceptual baseline (Supplementary Material—Figure S1). This framework highlights the importance of accounting for the built, natural, and social environments when theorising about the determinants of cognitive health. The group then agreed on key outcomes of interest. After introducing relevant factors of the urban environment and cognitive decline, the group agreed to focus on MCI and dementia risk, and the urban environment encompassing the built, natural, and social environmental aspects.
The facilitators asked participants to identify factors, starting from the list of factors presented in the conceptual framework and expanding where necessary. The list of factors presented were classified in different themes. When new factors were added to the list, facilitators asked the participants in which theme each factor should be included. Factors from the conceptual framework could also be improved or deleted. The process of improvement or deletion was done through discussion and consensus during the workshop. When the list of factors started to saturate (i.e., no new factors were being revealed) the participants then began to elicit the connections between the factors listed based on their own knowledge as experts. The facilitators and modeller then initiated questioning regarding factors and connections that formed the model, starting from the factors in the conceptual framework. All participants were encouraged to provide their perspectives and views to ensure that the model was representative of a shared understanding and not skewed by the potential dominance of opinion leaders. When disagreements occurred, these were discussed amongst the workshop participants until an agreement was reached. In some cases, the disagreements were due to proposals of factors from different perspectives (e.g., theory versus data oriented). The proposed solution in those cases was to include the details regarding the specific data explanation (e.g., specific variable name from a dataset) in the description box of the conceptual factor created in the Kumu software (2011–2025) (e.g., air pollution including PM2.5, PM10, NO, NO2, Ozone in the definition box). The modeller developed the CLD accordingly, sharing their screen to allow participants to see the diagram development. The facilitators confirmed with participants that the diagram was an adequate representation of the group thinking. Between session 1 and 2, the facilitation team further refined the CLD considering what was registered in the chat function on MS Teams and in the notes. At the beginning of session 2, another activity of model building was performed following the same structure.
In the model review activity, the facilitator described the CLD created after the two model building sessions, asked participants to share their thoughts about the diagram and asked for any necessary clarifications. The facilitator explained that participants were expected to focus on finding new aspects or points, to expand or strengthen their mental models and were asked for necessary clarifications. The modeller made changes in the CLD to reflect the discussion, sharing their screen to allow participants to see the changes as they were implemented. The facilitator also noted important changes in structure, helped the group identify what was happening in the model update, and highlight model-based insights that emerged. This provided participants the opportunity to review and agree on the CLD, reaching a consensus on main aspects related to the model content, structure and representativeness of a shared perspective.
2.4. Causal Loop Diagram Refinement Process
After the workshop, three members of the facilitation team (RH, LG, IA-P) led a refinement process of more than 30 h in meetings in which they reviewed the CLD to ensure that the factors, interrelationships and causal mechanisms were coherently captured. The purpose of the refinement process was to make sure the different themes were properly represented including all the necessary factors, developing in this way a qualitative understanding of the themes that emerged in the workshop, and to develop a comprehensive diagram of the factors, interrelationships and plausible causal mechanisms between the urban environment and MCI and dementia. The team members used the Kumu platform [29] to group all the factors included in the final CLD into themes. In each meeting a different theme was reviewed. While reviewing each theme, each factor was reviewed, renamed, or merged with other factors as needed. A comparison of factors from the first to the last version of the CLD is shown in Table S1 from the Supplementary Material. Once all the different themes were reviewed, the team reviewed the polarity of the arrows, the consistency of terminology used, and then reviewed the connections for coherency. If any connections were not clear to the modelling team, they contacted the corresponding participant for clarification. While going through the refinement process, to simplify the CLD and make it more reader friendly (having less arrows), the team removed any connections between two factors represented by a direct arrow that was also represented with connections through other factors in the diagram.
2.5. Feedback Loops Identification
Once the CLD was refined, the team reviewed all the feedback loops presented in the CLD and selected five loops for illustrative purposes, which highlighted the role of different urban environment factors and causal mechanisms from the complex system between urban environment and MCI and dementia. The selection of the loops was based on their ability to demonstrate and explain in more detail the different dynamics represented in the system. When selecting the feedback loops, the team made sure each feedback loop had 7–8 connections, had diversity of groups of factors in the loop, had several of the different modifiable risk factors of dementia represented in the CLD, had at least one urban design factor and the cognitive decline outcomes, and, in case it was needed, also included adjacent small loops which helped to explain the story better.
3. Results
During the workshop, the experts initially identified 83 factors and 221 connections. After the refinement process, the final CLD presented 34 factors and 109 connections. A comparison of factors from the first to the last version of the CLD is shown in Table S1 from the Supplementary Material. The development of the CLD led to the identification of nine key themes in the urban environment context where all the factors were classified in: urban design, social environment, travel behaviours, urban design by-products, lifestyle, mental health conditions, disease/physiology, brain physiology, and cognitive decline outcome.
In Figure 1 and Figure 2 we present the final CLD in two different formats. First, a high-level diagram which represents the main themes and the number of connections between them. Second, a detailed CLD which includes all the factors and connections agreed after the refinement process. Both formats can be found online through the kumu platform, where the reader can view the CLDs in more detail: https://kumu.io/space-cld/space-cld (accessed on 14 July 2025). The full list of final factors classified by theme is presented in Table 1, and the list of direct connections between all the different factors represented in the detailed CLD is presented in Table 2. In the Supplementary Material, Table S2 contains the list of factors with a full description of each factor and Table S3 contains the list of connections with a full description of each connection.
Figure 1.
High-level Diagram.
Figure 2.
Detailed Causal Loop Diagram (CLD).
Table 1.
Final list of factors included in the Causal Loop Diagram, organized by theme.
Table 2.
List of direct connections represented in the Causal Loop Diagram (CLD) (Figure 2).
In the following sections we describe the nine themes identified and five feedback loops selected in the CLD for illustrative purposes.
3.1. Urban Design (Pale Grey Nodes)
Six nodes were identified under the theme of urban design: walkability/cyclability of the built environment, green/blue space accessibility/quality, pedestrian/cycling infrastructure accessibility/quality, public transport infrastructure accessibility/quality, major roads density, and street light density.
From a high-level perspective, urban design factors are ancestors (the predecessors of a factor in a connection) of social environment, travel behaviours, urban design by-products, lifestyle, and mental health conditions. We consider this theme the main influence in the overall CLD, as urban design factors are the primary ancestors of the whole urban environment system.
Urban design factors have a strong influence in travel behaviours. Walkability/cyclability of the built environment, pedestrian/cycling infrastructure, and green/blue space accessibility/quality increase active travel levels. Pedestrian/cycling infrastructure also increases road safety perception, which is directly connected to active travel levels too; and an increase in public transport infrastructure increases public transport use. Green/blue space is also connected with urban design by-products, decreasing noise pollution, heat, and air pollution. It also increases recreational physical activity and reduces stress levels. On the other hand, an increase in major roads density increases traffic levels and light pollution. An increase in street light density creates benefits as increasing road safety and crime safety perception, but at the cost of increasing light pollution too.
Urban design factors have connections within the theme. The connections within the urban design factors are between walkability/cyclability, pedestrian/cycling infrastructure, and green/blue space accessibility/quality. Walkability/cyclability of the built environment acts as the primary ancestor of the diagram, increasing the accessibility/quality of pedestrian/cycling infrastructure and green/blue space. The logic behind these connections is that walkability/cyclability covers all the urban landscape and street design dimensions, which are the core of how the space in a city is distributed and gives opportunity to prioritize certain infrastructures and uses over others. If there is higher land use mix, street connectivity, and population density derived from denser distribution of housing, this would bring more opportunity to build good pedestrian and cycling infrastructure and prioritize greenness over concrete in the urban space.
3.2. Social Environment (Light Cyan Nodes)
Six nodes were identified under the theme of social environment: social capital, social relationships, road safety perception, crime safety perception, education attainment and material deprivation.
From a high-level perspective, social environment factors are ancestors of travel behaviours, lifestyle, mental health conditions, disease/physiology, and brain physiology.
Social relationships have a main role in the social environment theme increasing active travel levels, recreational physical activity, depression and anxiety levels, and cognitive activities. Material deprivation presents several connections as it was presented during the workshop as a very strong social determinant of health outcomes and behaviours. An increase in material deprivation might decrease private car ownership and recreational physical activity, increase stress and depression and anxiety levels, and also increase physiological stress and non-communicable diseases (NCDs) incidence. A related factor, education attainment, might also increase cognitive reserve. Alternatively, road and crime safety perception might increase active travel levels.
The social environment factors have connections within the theme. The factor involved in more within theme connections is social capital. Social capital can be increased by crime safety perception and social relationships, and social capital retro-aliments crime safety perception increasing it. Another feedback within the theme is material deprivation and educational attainment. Increasing material deprivation decreases education attainment, and education attainment decreases material deprivation.
3.3. Travel Behaviours (Pear Green Nodes)
Four nodes were identified under the theme of travel behaviours: active travel levels, public transport use, private vehicle use, and private car ownership.
From a high-level perspective, travel behaviours are ancestors of social environment, urban design by-products, mental health conditions, disease/physiology, and brain physiology.
Active travel levels is the node with more connections in the theme. An increase in active travel levels increases social capital, decreases stress and depression and anxiety levels, molecular risk, physiological stress, and increases cognitive reserve. On the other hand, private vehicle use increases traffic levels.
The travel behaviours factors have connections within the group reinforcing the effects of these factors within the system. An increase in active travel levels and public transport use leads to a decrease in private vehicle use. At the same time, public transport use increases active travel levels. Alternatively, an increase in private car ownership increases private vehicle use and decreases active travel levels and public transport use.
3.4. Urban Design By-Products (Olive Green Nodes)
Seven nodes were identified under the theme of urban design by-products: traffic levels, air pollution, noise pollution, heat, light pollution, soil pollution, and water pollution.
From a high-level perspective, urban design by-products are ancestors of urban design, social environment, lifestyle, mental health conditions, and disease/physiology.
High traffic levels decrease road safety perception. Air, soil, water pollution and heat increase physiological stress, while noise pollution decreases sleep quality and increases stress levels. Heat also decreases recreational physical activity, and light pollution decreases sleep quality. Water pollution presents a connection with urban design factors, affecting green/blue space quality, with an increase of water pollution resulting in a decrease of the green/blue space quality.
Several urban design by-products have connections with other urban design by-products reinforcing the effects of this factors within the system. Traffic levels is the urban design by-product that has a more active role being the main source of increasing heat, air, noise, and soil pollution. Air pollution increases water and soil pollution, mainly due to the deposition of particulate matter. Soil pollution increases water pollution due to filtration of toxins to land water sources.
3.5. Lifestyle (Light Blue Nodes)
Three nodes were identified under the theme of lifestyle: recreational physical activity, sleep quality, and cognitive activities.
From a high-level perspective, lifestyle factors are ancestors of social environment, mental health conditions, disease/physiology, and brain physiology.
Recreational physical activity has the highest number of connections of all lifestyle factors. An increase in recreational physical activity increases social capital, social relationships, and cognitive reserve, but it also decreases stress levels, depression and anxiety levels, physiological stress, and molecular risk. An increase in sleep quality decreases the stress levels and increases cognitive reserve, and an increase in cognitive activities increases social relationships, cognitive reserve and decreases molecular risk.
There were no connections identified between the lifestyle factors within the theme.
3.6. Mental Health Conditions (Mint Green Nodes)
Two nodes were identified under the theme of mental health conditions: stress levels and depression and anxiety levels.
From a high-level perspective, mental health conditions factors are ancestors of lifestyle, disease/physiology, and the health outcome. Mental health conditions factors also have connections within the group as the two nodes of this group are strongly related.
An increase in stress levels increases physiological stress and depression and anxiety levels. An increase in depression and anxiety levels decreases recreational physical activity, sleep quality, and cognitive activities, and increases the risk of developing MCI and dementia.
3.7. Disease/Physiology (Pink Nodes)
Four nodes were identified under the theme of disease/physiology: physiological stress, NCDs incidence, molecular risk, and sensory impairment.
From a high-level perspective, disease/physiology factors are one of the main ancestors’ themes of MCI and dementia. Disease/physiology factors are also ancestors of other themes like social environment, travel behaviours, and lifestyle factors. These connections though are connections that go back in the CLD and participate in different feedback loops of the system. All these connections are led by sensory impairment which decreases social relationships, crime and road safety perception, active travel levels, private vehicle use, public transport use, recreational physical activity, and cognitive activities.
Most of the connections that this theme presents are within the theme reinforcing the effect of all the factors between them. Physiological stress increases NCDs incidence and molecular risk, at the same time NCDs incidence increases physiological stress, and molecular risk increases NCDs incidence and physiological stress.
3.8. Brain Physiology (Orange Nodes)
One node was identified under the theme of brain physiology: cognitive reserve.
Brain physiology is one of the main ancestors’ themes of MCI and dementia, which is the only connection identified. In the CLD review process it was agreed that cognitive reserve is the only factor of brain physiology that should be represented in the diagram as MCI and dementia have neurodegeneration included in their own definition.
3.9. Cognitive Decline Outcomes (Light Yellow Nodes)
One node was identified under the theme of cognitive decline outcomes, which includes two health outcomes in the same node: MCI due to neuro-degenerative process and dementia. It was decided to merge both cognitive decline outcomes as conceptually, from an urban environment scale point of view, the determinants would be similar.
As the CLD represents feedback loops, MCI and dementia is also an ancestor of other themes, representing its reinforcing effect. MCI and dementia are ancestors of travel behaviours, lifestyle, mental health conditions, and disease/physiology factors. Someone with MCI and/or dementia will decrease active travel levels, public transport use, private vehicle use, also will decrease recreational physical activity, sleeps quality, and cognitive activities. Conversely, it could increase stress levels and sensory impairment conditions.
3.10. Feedback Loops
Figure 3, Figure 4, Figure 5, Figure 6 and Figure 7 show five feedback loops and aspects of the relevant wider context they fit in. Below is a description of each of the five chosen feedback loops, which are described from the perspective of a fictional person (i.e., Ana) to aid readability to make accessible to a broader audience. The feedback loops were classified as reinforcing (R) or balancing (B). In a reinforcing loop change in one direction is compounded by more change. In contrast, a balancing loop counter changes in one direction with change in the opposite direction. Figure 3, Figure 4, Figure 5, Figure 6 and Figure 7 show the loops and other factors that bring extra information to understand the context of the loop.
Figure 3.
Causal Loop Diagram (CLD) reinforcing feedback loop 1—active travel & mental health.
Figure 4.
Causal Loop Diagram (CLD) reinforcing feedback loops 2—recreational physical activity & cognitive reserve.
Figure 5.
Causal Loop Diagram (CLD) reinforcing feedback loops 3—sensory impairment & social environment.
Figure 6.
Causal Loop Diagram (CLD) reinforcing feedback loops 4—mental health & sleep quality.
Figure 7.
Causal Loop Diagram (CLD) balancing feedback loop 1—transport use & stress.
3.10.1. Reinforcing Feedback Loop 1—Active Travel & Mental Health
Ana walks and cycles everywhere increasing her active travel levels, which leads to a decrease in her depression and anxiety levels. This increases her chances of doing more recreational physical activity in her free time, which consequently reduces her molecular risk and ends-up reducing her risk of developing MCI or dementia. If she develops MCI or dementia, this may lead to a decrease in her active travel levels.
Living in a neighbourhood with high levels of walkability and cyclability reduces her risk of developing MCI or dementia by increasing her active travel levels and reducing her molecular risk. The reduction of her molecular risk is the result of the increase of green/blue space accessibility/quality, which reduces the levels of air pollution, which at the same time leads to a reduction of her physiological stress and the consequent reduction of her molecular risk.
3.10.2. Reinforcing Feedback Loop 2—Recreational Physical Activity & Cognitive Reserve
Ana likes to do physical activity in her free time, which leads to an increase in her social relationships, and therefore a decrease in her depression and anxiety levels. This increases her chances of doing more cognitive activities, which consequently increases her cognitive reserve and reduces her risk of developing MCI or dementia. If she develops MCI or dementia, this will lead to a decrease in her recreational physical activity and all the benefits described previously will be diminished.
Living in a neighbourhood with high levels of green/blue space accessibility/quality reduces her risk of developing MCI or dementia through increasing her recreational physical activity as a result of having a supportive environment. Other important factors to consider are material deprivation and educational attainment, which both reinforce themselves negatively: having an increase in material deprivation leads to a decrease in educational attainment and this, increases material deprivation. If Ana has high levels of material deprivation, she may suffer high levels of depression and anxiety. In addition, if her education attainment is low, her cognitive reserve will be low and that will increase her risk of developing MCI or dementia.
3.10.3. Reinforcing Feedback Loop 3—Sensory Impairment & Social Environment
Ana suffers a certain level of sensory impairment which decreases the number of social relationships that she enjoys in her everyday life. Social relationships are key to increase social capital in her area, which at the same time increases crime safety perception. An increase in crime safety perception also increases social capital, which reinforces the dynamics of these two factors. If Ana feels safe in her neighbourhood, she will have higher levels of active travel, which will help her to have a better mental health, decreasing her levels of depression and anxiety. If Ana’s depression and anxiety levels increase, she may not do much recreational physical activity subsequently decreasing her social relationships, which are already challenging because of her sensory impairment condition. Reducing Ana’s depression and anxiety levels will reduce the risk of her developing MCI or dementia. The onset of MCI or dementia could make Ana’s sensory impairment condition worse, reinforcing the loop.
Living in a neighbourhood with high levels of walkability and cyclability and good accessible pedestrian and cycling infrastructure and green/blue space reduces her risk of developing MCI or dementia, contributing to increasing her active travel levels. Also living in a neighbourhood with high street light density increases Ana’s crime safety perception, which also leads to higher levels of active travel.
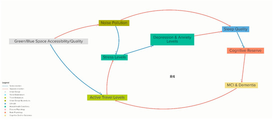
3.10.4. Reinforcing Feedback Loop 4—Mental Health & Sleep Quality
Ana walks and cycles everywhere increasing her active travel levels, which leads to a decrease in her stress levels and consequently to her depression and anxiety levels. This makes her have a good sleep quality, which increases her cognitive reserve subsequently reducing her risk of developing MCI or dementia. If she develops MCI or dementia, this may lead to a decrease in her active travel levels.
Living in a neighbourhood with good and accessible green and blue space reduces her risk of developing MCI or dementia, increasing her active travel levels, reducing her stress levels, and also increasing her sleep quality. The reduction of her stress levels and increase of her sleep quality is the result of the increase of green/blue space accessibility/quality, which reduces the levels of noise pollution, which leads to a reduction of her stress levels and an improvement of her sleep quality.
3.10.5. Balancing Feedback Loop 1—Transport Use & Stress
Ana uses her car every day, which contributes to increased traffic levels in her area. High traffic levels lead to a reduced perception of road safety, which consequently reduces her active travel levels. A reduction in her active travel levels leads to an increase in her stress levels and consequently to an increase in her physiological stress. This leads to an increase in her risk of developing a NCD, which will also increase her levels of physiological stress. An increase in her physiological stress leads to an increase in her molecular risk, which also increases her levels of physiological stress and risk of developing an NCD. An increase in physiological stress, having a NCD and high molecular risk increase Ana’s risk of developing MCI or dementia. If Ana develops MCI or dementia, she will decrease her private vehicle use.
Living in a neighbourhood with good and accessible pedestrian/cycling infrastructure increases Ana’s active travel levels and road safety perception. Having a good and accessible public transport infrastructure will increase her public transport use, which will increase her active travel levels and decrease her private vehicle use.
4. Discussion
In this study, an interdisciplinary group of experts co-developed a CLD which represented the environment-based complex system influencing MCI and dementia in older adults. The GMB workshop discussions were enriched by the diverse perspectives, languages, methodologies, and theoretical foundations brought forth by the high degree of interdisciplinary engagement among the participants. The resulted CLD identified the factors, interrelationships and underlying mechanisms, including direct and indirect effects, between urban environment factors and MCI and dementia in older adults, and represented a shared understanding of the represented complex system by the experts.
4.1. System Insights
The model created illustrates how the different factors identified are interconnected. The resulting model is a representation of the way the participating experts see the topic based on their knowledge and interpretation of the evidence base and shows that an interdisciplinary approach to the problem may be beneficial.
The way connections were created and refined ensured an interpretation of the CLD going from left to right. All the factors represented in the left side of the CLD have the farthest connections with the health outcomes. While the reader advances through the CLD towards the right side, the factors represented have more direct causal connections with the health outcomes. This layout is common in causal maps related to determinants of cognitive health or social networks and health [29,30]. What this distribution shows is that urban design factors are the most distal ancestors of MCI and dementia, followed by social environment and travel behaviours, then urban design by-products and lifestyle, and finally mental health conditions, disease/physiology, and brain physiology having direct connections with MCI and dementia. The CLD also adds understanding of the feedbacks that shape this complex system.
To our knowledge, the complex system representation from the CLD is consistent with what has been suggested in the literature to date. A significant body of literature shows how urban design features like density can have an effect in different mechanisms, like increasing levels of walking [13,14], social interactions [7,8,9], and air and noise pollution [18,19,20], and also how green space is associated with lower levels of stress [31]. In terms of social environment, it has been suggested that higher crime and traffic-related safety in the neighbourhood increases walking and physical activity respectively in older adults [32]. There is a positive association between social support and physical activity levels in older adults, especially when it comes from family members [33,34]. Social deprivation (participation in everyday life, social activities, and the quality of the neighbourhood) and material deprivation (economic circumstances of households) have been suggested to affect depression and quality of life in older adults, being the effect of social deprivation higher than the effect of material deprivation [35].
Travel behaviours have shown an important role in the CLD. In the literature, active travel has been associated with lower levels of loneliness, more social contacts, and with better mental health indicators and lower levels of stress in healthy adults [36,37]. Public transport has been suggested to influence the urban road system in many ways, including traffic congestion, environment, society, safety and land use impacts, being traffic congestion most commonly related to vehicle travel [38]. Higher levels of traffic have been linked to air pollution and noise [39,40], and transportation noise has shown to affect objectively measured sleep physiology and subjectively assessed sleep disturbance in adults [41].
How we spend our leisure time doing physical activity, engaging in cognitive activities, and resting has shown to elicit different mechanisms. It has been suggested that physically active older adults are at a reduced risk of depression [42].
Regarding to brain physiology, it has been suggested that while physical activity preserves neuronal structural integrity and brain volume, cognitive activity strengthens the functioning and plasticity of neural circuits, thus supporting cognitive reserve in different ways [43]. Cognitive training studies suggest that training for executive functions (e.g., working memory) improves prefrontal network efficiency, which provides support to brain functioning in the face of cognitive decline [43].
4.2. Process Insights
A main objective of the workshop was to build a shared understanding of the environment-based complex system influencing MCI and dementia in older adults. Participants were able to identify which factors already defined in the socio-ecological diagram [28] were important, how the different domains needed to be expanded, and the different connections between factors. The GMB workshop also served a purpose of enabling each discipline to share their perspective on the problem and reach a shared understanding. Experts viewed their participation in the workshop as useful and helped to broaden their mental models of the different factors that influence MCI and dementia. They felt that developing the CLD together provided the opportunity to use a common language to represent the same reality and helped them to expand their view about the complex system of urban environment and MCI and dementia, which in turn can inform future research and data analysis.
4.3. Methodological Considerations
An important issue while conducting the GMB and in the CLD refinement process was creating boundaries around physical activity behaviours, excluding other important lifestyle factors like any related to nutrition, alcohol consumption, and smoking behaviour. Boundaries define the limits of the knowledge that is to be taken as pertinent in an analysis [44], and the analysis in this case was limited by starting the process using a pre-defined conceptual framework as a reference and by the knowledge and interests of the experts in the GMB expressed during the process. Starting with a pre-defined conceptual framework might have introduced some bias limiting a more divergent thinking process, but at the same time helped making the CLD specifically focused on a particular definition of the urban environment. Contextual factors such as cultural idiosyncrasies or geographical particularities, among others, were not present, due to the focus on identifying mechanisms between urban environment and MCI and dementia. Researchers aiming to apply such a model in a specific context would therefore have to identify and include relevant contextual factors themselves.
In the CLD refinement process, one of the main challenges was the simplification of the diagram. Following some of the steps suggested by [45] and the boundaries defined, the team members identified and erased exogenous factors, merged factors which were conceptually related and presented the same connections, and deleted direct connections represented also through other factors of important interest.
As the GMB workshop was online, multiple tools were available for managing participant contributions, including hand-raising tools, group chat, direct messages, and verbal contributions. This encouraged clear communications about instructions and created alternatives for otherwise marginalized voices [46]. We tried to avoid online fatigue dividing the workshop in two sessions of only 2 h each. Also, to avoid any burden due to technical skills required to participate, only the modeller drew the diagram rather than asking participants to directly annotate the figure.
As with all CLDs, they are ‘never complete’ and only reflect a consensus among those participating in the workshop. We also acknowledge that the current CLD represents a somewhat ‘top-down’ perspective on the complex system as only disciplinary experts from a research and practice perspective were involved. Further work should also include perspectives from local residents, patients and policymakers.
4.4. Strengths and Limitations
The interdisciplinary approach of the GMB and the resulting CLD highlighted the intricate relationships within the urban environment and their effects on cognitive decline. The CLD, moving from distal to proximal factors, reinforced existing literature and added nuanced insights into feedback mechanisms. The process insights revealed the importance of the GMB workshop, serving as a platform for shared learning and expertise development in complex systems and public health research. Limitations include the focused scope of the participants from an interdisciplinary project team which may limit generalisability of the findings to other urban contexts, and the need for validation of the insights with multi-sectoral stakeholders.
4.5. Future Research
The next step is to use the CLD to inform analysis plans to test specific hypothesized causal mechanisms, including direct and indirect effects, between urban environment factors and cognitive decline in older adults. The CLD can be translated into a series of directed acyclic graphs (DAGs) to develop analysis plans. To do that, there is a need for methodological innovation given it has been suggested that the use of CLDs and DAGs is incompatible due to DAGs being apparently unsuitable for modelling systems containing feedback loops, a common feature of complex systems.
Another future step is to transform the CLD into a “live object” that can evolve as the evidence base expands and consolidates. This new iteration of the CLD would be used for collective and collaborative evidence synthesis, visualization of knowledge gaps, and hypothesis generation.
5. Conclusions
The CLD detailed the factors, interrelationships and plausible causal mechanisms between the urban environment and cognitive decline. Evidence-informed, health-oriented urban design is increasingly recognised as a key strategy to improve health. Age-friendly urban design principles can promote safety, accessibility, and mobility, increasing social connection, thus positively impacting cognitive trajectories. Quantifying the numerous direct and behaviour-mediated impacts of the urban environment on cognitive decline is critical. Employing GMB and CLD methods helped to visualise how urban environment factors impact dementia and cognitive decline, and potential causal mechanisms. It also facilitated interdisciplinary experts to understand the language and perspectives of other disciplines, and created a shared understanding of the complex system governing the urban environment and dementia and cognitive decline. The resulting CLD provides a detailed dynamic hypothesis framework to inform future analyses plans and research in environment and cognitive decline.
Supplementary Materials
The following supporting information can be downloaded at: https://www.mdpi.com/article/10.3390/systems13070606/s1.
Author Contributions
I.A.-P.: Conceptualization, Investigation, Methodology, Visualization, Writing—original draft. L.G.: Conceptualization, Funding acquisition, Investigation, Methodology, Supervision, Writing—review & editing. C.C.: Funding acquisition, Writing—review & editing. B.M.: Funding acquisition, Writing—review & editing. J.M.P.: Funding acquisition, Writing—review & editing. A.J.M.: Funding acquisition, Writing—review & editing. C.M.: Methodology, Visualization, Writing—review & editing. R.F.H.: Conceptualization, Funding acquisition, Investigation, Methodology, Supervision, Project administration, Writing—review & editing. All authors have read and agreed to the published version of the manuscript.
Funding
This research was funded by the Economic and Social Research Council (ESRC) Healthy Ageing Challenge [ES/V016075/1]. The APC was funded by the Economic and Social Research Council (ESRC) Healthy Ageing Challenge [ES/V016075/1].
Data Availability Statement
All data collected as part of this study is included in the published manuscript.
Acknowledgments
The authors would like to thank the participants of the group model building workshop for their insightful reflections, which have guided the creation of the Causal Loop Diagram (CLD) and the following SPACE project work.
Conflicts of Interest
The authors declare no conflict of interest.
References
- Nichols, E.; Szoeke, C.E.I.; Vollset, S.E.; Abbasi, N.; Abd-Allah, F.; Abdela, J.; Aichour, M.T.E.; Akinyemi, R.O.; Alahdab, F.; Asgedom, S.W.; et al. Global, regional, and national burden of Alzheimer’s disease and other dementias, 1990–2016: A systematic analysis for the Global Burden of Disease Study 2016. Lancet Neurol. 2019, 18, 88–106. [Google Scholar] [CrossRef] [PubMed]
- World Health Organization. The ICD-10 Classification of Mental and Behavioural Disorders: Clinical Descriptions and Diagnostic Guidelines; World Health Organization: Geneva, Switzerland, 1992. [Google Scholar]
- Dening, T.; Sandilyan, B.M. Dementia: Definitions and types. Nurs. Stand. 2015, 29, 37–42. [Google Scholar] [CrossRef] [PubMed]
- World Health Organization. Dementia. n.d. Available online: https://www.who.int/news-room/fact-sheets/detail/dementia (accessed on 14 July 2025).
- Petersen, R.C.; Roberts, R.O.; Knopman, D.S.; Boeve, B.F.; Geda, Y.E.; Ivnik, R.J.; Smith, G.E.; Jack, C. RMild Cognitive Impairment Ten Years Later. Arch. Neurol. 2009, 66, 1447–1455. [Google Scholar] [CrossRef] [PubMed]
- Committee on the Public Health Dimensions of Cognitive Aging; Board on Health Sciences Policy; Institute of Medicine; Blazer, D.G.; Yaffe, K.; Liverman, C.T. (Eds.) Cognitive Aging: Progress in Understanding and Opportunities for Action; National Academies Press: Washington, DC, USA, 2015; pp. 1–330. [Google Scholar] [CrossRef]
- Larimian, T.; Sadeghi, A. Measuring urban social sustainability: Scale development and validation. Environ. Plan. B Urban Anal. City Sci. 2019, 48, 621–637. [Google Scholar] [CrossRef]
- Semenza, J.C.; March, T.L. An Urban Community-Based Intervention to Advance Social Interactions. Environ. Behav. 2008, 41, 22–42. [Google Scholar] [CrossRef]
- Small, M.L.; Adler, L. The Role of Space in the Formation of Social Ties. Annu. Rev. Sociol. 2019, 45, 111–132. [Google Scholar] [CrossRef]
- Lauwers, L.; Leone, M.; Guyot, M.; Pelgrims, I.; Remmen, R.; den Broeck, K.V.; Keune, H.; Bastiaens, H. Exploring how the urban neighborhood environment influences mental well-being using walking interviews. Health Place 2021, 67, 102497. [Google Scholar] [CrossRef]
- Okkels, N.; Kristiansen, C.B.; Jørgensen, P.M.; Sartorius, N. Urban mental health: Challenges and perspectives. Curr. Opin. Psychiatry 2018, 31, 258–264. [Google Scholar] [CrossRef]
- Leyland, L.A.; Spencer, B.; Beale, N.; Jones, T.; van Reekum, C.M. The effect of cycling on cognitive function and well-being in older adults. PLoS ONE 2019, 14, e0211779. [Google Scholar] [CrossRef]
- Corti, B.; Moudon, A.V.; Reis, R.; Turrell, G.; Dannenberg, A.L.; Badland, H.; Foster, S.; Lowe, M.; Sallis, J.F.; Stevenson, M.; et al. City planning and population health: A global challenge. Lancet 2016, 388, 2912–2924. [Google Scholar] [CrossRef]
- Sallis, J.F.; Cerin, E.; Conway, T.L.; Adams, M.A.; Frank, L.D.; Pratt, M.; Salvo, D.; Schipperijn, J.; Smith, G.; Cain, K.L.; et al. Physical activity in relation to urban environments in 14 cities worldwide: A cross-sectional study. Lancet 2016, 387, 2207–2217. [Google Scholar] [CrossRef]
- Dolan, C.; McHugh, J.; Lawlor, B. Diabetes and brain health: Implications for practice. Ir. J. Psychol. Med. 2016, 33, 179–191. [Google Scholar] [CrossRef]
- Livingston, G.; Huntley, J.; Liu, K.Y.; Costafreda, S.G.; Selbæk, G.; Alladi, S.; Ames, D.; Banerjee, S.; Burns, A.; Brayne, C.; et al. Dementia prevention, intervention, and care: 2024 report of the Lancet Commission. Lancet 2024, 404, 572–628. [Google Scholar] [CrossRef] [PubMed]
- Nieuwenhuijsen, M.J. Urban and transport planning, environmental exposures and health-new concepts, methods and tools to improve health in cities. Environ. Health 2016, 15, 38. [Google Scholar] [CrossRef] [PubMed]
- Besser, L.M.; McDonald, N.C.; Song, Y.; Kukull, W.A.; Rodriguez, D.A. Neighborhood Environment and Cognition in Older Adults: A Systematic Review. Am. J. Prev. Med. 2017, 53, 241–251. [Google Scholar] [CrossRef] [PubMed]
- Besser, L.M.; Rodriguez, D.A.; McDonald, N.; Kukull, W.A.; Fitzpatrick, A.L.; Rapp, S.R.; Seeman, T. Neighborhood built environment and cognition in non-demented older adults: The Multi-Ethnic Study of Atherosclerosis. Soc. Sci. Med. 2018, 200, 27–35. [Google Scholar] [CrossRef]
- Cerin, E.; Nathan, A.; van Cauwenberg, J.; Barnett, D.W.; Barnett, A. The neighbourhood physical environment and active travel in older adults: A systematic review and meta-analysis. Int. J. Behav. Nutr. Phys. Act. 2017, 14, 15. [Google Scholar] [CrossRef]
- Bonell, C.; Warren, E.; Melendez-Torres, G.J. Methodological reflections on using qualitative research to explore the causal mechanisms of complex health interventions. Evaluation 2022, 28, 166–181. [Google Scholar] [CrossRef]
- de Keijzer, C.; Gascon, M.; Nieuwenhuijsen, M.J.; Dadvand, P. Long-Term Green Space Exposure and Cognition Across the Life Course: A Systematic Review. Curr. Environ. Health Rep. 2016, 3, 468–477. [Google Scholar] [CrossRef]
- Glover, S.; Cleland, L.C.; Trott, M.; Hunter, R.F. A systematic review of urban green and blue spaces and cognitive function including discussion of mechanistic pathways. Environ. Res. Health 2024, 2, 032001. [Google Scholar] [CrossRef]
- Hovmand, P.S. Community Based System Dynamics; Springer: New York, NY, USA, 2014. [Google Scholar] [CrossRef]
- Office for National Statistics. Census 2021. Available online: https://www.ons.gov.uk/peoplepopulationandcommunity/healthandsocialcare/causesofdeath/articles/leadingcausesofdeathuk/2001to2018 (accessed on 14 July 2025).
- Wilkerson, B.; Aguiar, A.; Gkini, C.; de Oliveira, I.C.; Trellevik, L.K.L.; Kopainsky, B. Reflections on adapting group model building scripts into online workshops. Syst. Dyn. Rev. 2020, 36, 358–372. [Google Scholar] [CrossRef]
- Hovmand, P.S.; Andersen, D.F.; Rouwette, E.; Richardson, G.P.; Rux, K.; Calhoun, A. Group Model-Building ‘Scripts’ as a Collaborative Planning Tool. Syst. Res. Behav. Sci. 2012, 29, 179–193. [Google Scholar] [CrossRef]
- Cerin, E. Building the evidence for an ecological model of cognitive health. Health Place 2019, 60, 102206. [Google Scholar] [CrossRef] [PubMed]
- Kumu. Kumu [Relationship Mapping Software] [WWW Document]. 2023. Available online: https://kumu.io (accessed on 3 September 2023).
- Berkman, L.F.; Glass, T.; Brissette, I.; Seeman, T.E. From social integration to health: Durkheim in the new millennium. Soc. Sci. Med. 2000, 51, 843–857. [Google Scholar] [CrossRef] [PubMed]
- Jarosz, E. Direct Exposure to Green and Blue Spaces is Associated with Greater Mental Wellbeing in Older Adults. J. Aging Environ. 2022, 37, 460–477. [Google Scholar] [CrossRef]
- Won, J.; Lee, C.; Forjuoh, S.N.; Ory, M.G. Neighborhood safety factors associated with older adults’ health-related outcomes: A systematic literature review. Soc. Sci. Med. 2016, 165, 177–186. [Google Scholar] [CrossRef]
- Eyler, A.A.; Brownson, R.C.; Donatelle, R.J.; King, A.C.; Brown, D.; Sallis, J.F. Physical activity social support and middle- and older-aged minority women: Results from a US survey. Soc. Sci. Med. 1999, 49, 781–789. [Google Scholar] [CrossRef]
- Smith, G.L.; Banting, L.; Eime, R.; O’Sullivan, G.; van Uffelen, J.G.Z. The association between social support and physical activity in older adults: A systematic review. Int. J. Behav. Nutr. Phys. Act. 2017, 14, 1–21. [Google Scholar] [CrossRef]
- Terraneo, M. The Effect of Material and Social Deprivation on Well-Being of Elderly in Europe. Int. J. Health Serv. 2020, 51, 167–181. [Google Scholar] [CrossRef]
- Palencia, I.A.; de Nazelle, A.; Hunter, T.C.; Gonzalez, D.D.; Jerrett, M.; Rodriguez, D.A.; Nieuwenhuijsen, M.J. The relationship between bicycle commuting and perceived stress: A cross-sectional study. BMJ Open 2017, 7, e013542. [Google Scholar] [CrossRef]
- Palencia, I.A.; Panis, L.I.; Dons, E.; Berghausen, M.G.; Raser, E.; Götschi, T.; Gerike, R.; Brand, C.; de Nazelle, A.; Orjuela, J.P.; et al. The effects of transport mode use on self-perceived health, mental health, and social contact measures: A cross-sectional and longitudinal study. Env. Int. 2018, 120, 199–206. [Google Scholar] [CrossRef] [PubMed]
- Phuoc, D.Q.N.; Young, W.; Currie, G.; De Gruyter, C. Traffic congestion relief associated with public transport: State-of-the-art. Public Transp. 2020, 12, 455–481. [Google Scholar] [CrossRef]
- Harouvi, O.; Elia, E.B.; Factor, R.; de Hoogh, K.; Kloog, I. Noise estimation model development using high-resolution transportation and land use regression. J. Expo. Sci. Environ. Epidemiol. 2018, 28, 559–567. [Google Scholar] [CrossRef] [PubMed]
- Levy, I.; Levin, N.; Schwartz, J.D.; Kark, J.D. Back-Extrapolating a Land Use Regression Model for Estimating Past Exposures to Traffic-Related Air Pollution. Environ. Sci. Technol. 2015, 49, 3603–3610. [Google Scholar] [CrossRef]
- Basner, M.; McGuire, S. WHO Environmental Noise Guidelines for the European Region: A Systematic Review on Environmental Noise and Effects on Sleep. Int. J. Environ. Res. Health 2018, 15, 519. [Google Scholar] [CrossRef]
- Cunningham, C.; O’ Sullivan, R.; Caserotti, P.; Tully, M.A. Consequences of physical inactivity in older adults: A systematic review of reviews and meta-analyses. Scand. J. Med. Sci. Sports 2020, 30, 816–827. [Google Scholar] [CrossRef]
- Cheng, S.T. Cognitive Reserve and the Prevention of Dementia: The Role of Physical and Cognitive Activities. Curr. Psychiatry Rep. 2016, 18, 85. [Google Scholar] [CrossRef]
- Pluchinotta, I.; Salvia, G.; Zimmermann, N. The importance of eliciting stakeholders’ system boundary perceptions for problem structuring and decision-making. Eur. J. Oper. Res. 2022, 302, 280–293. [Google Scholar] [CrossRef]
- Bureš, V. A Method for Simplification of Complex Group Causal Loop Diagrams Based on Endogenisation, Encapsulation and Order-Oriented Reduction. Systems 2017, 5, 46. [Google Scholar] [CrossRef]
- Chin, L.; Farrell, A.; Hu, M.; Pawlowski, L.; Ballard, E. Online GMB: Challenges, Opportunities, and Barriers. Soc. Syst. Des. Lab 2021. [Google Scholar] [CrossRef]
Disclaimer/Publisher’s Note: The statements, opinions and data contained in all publications are solely those of the individual author(s) and contributor(s) and not of MDPI and/or the editor(s). MDPI and/or the editor(s) disclaim responsibility for any injury to people or property resulting from any ideas, methods, instructions or products referred to in the content. |
© 2025 by the authors. Licensee MDPI, Basel, Switzerland. This article is an open access article distributed under the terms and conditions of the Creative Commons Attribution (CC BY) license (https://creativecommons.org/licenses/by/4.0/).






