Abstract
The convergence of International Marketing (IM) and Sustainable Supply Chain Management (SSCM) with the help of Institutional Technologies (IT) can be an important tool in the transformation of global business models. However, there is a clear gap in the current literature regarding the role of technology, organization, and environment (TOE) in this integration. In particular, it is unclear how these aspects of institutional technologies enable or impede integration and how the capabilities of enterprises change as a result. To fill this gap, this research describes the role of TOE aspects through a systematic literature review (SLR) of 40 analyzed papers. We used a subjective analysis of secondary data to show that technology modernization, organizational flexibility, and environmental policies are key drivers of integration, while technology incompatibility and limited information-sharing capabilities create barriers to the process. We present a conceptual framework that clarifies the stages of integration and propose 12 questions for future research. The results suggest that moderators should focus on the synergies between TOE aspects to develop effective integration strategies. This research provides a theoretical foundation for understanding the bilateral relationship between institutional technologies and integration, helping to create sustainable global business models.
1. Introduction
International marketing (IM), sustainable supply chain management (SSCM), and the gradual adoption of institutional technologies (IT) have established a new paradigm for globalization and business model innovation [1,2]. These paradigms highlight the importance of sustainability and competitive advantage [3,4,5], which is revolutionizing business practices worldwide and promoting sustainable value chains. According to Saththasivam and Fernando [6] and Wang et al. [7], sustainable value chain practices, which are also known as the convergence of IM and SSCM, involve combining the technological, organizational, and environmental (TOE) factors that are needed to switch from old ways of doing things to ones that offer both sustainability and value creation. The importance of convergence gained attention in the early 2000s and has gained considerable attention in the past decades, thanks to IT. Bilbao-Ubillos et al. [8] stated that the introduction of IT changes how industry-specific technologies work together and creates new technological needs in their operations. IM and SSCM can enhance reputation, improve business efficiency, increase innovation, reduce environmental impact, and provide a long-term competitive advantage.
Despite its strategic benefits, convergence can be challenging to implement. For instance, KFC UK experienced a significant disaster in 2018 when its supply chain faltered due to a transition to a new logistics provider. The logistics operations shifted from Bidvest, which operated six warehouses, to DHL, which utilized a single central warehouse. A traffic incident resulted in the closure of a major highway adjacent to the warehouse, disrupting the distribution of poultry to restaurants. Of the 870 restaurants in the UK and Ireland, only 266 resumed operations during the final weekend of closures, resulting in substantial financial losses and a detrimental impact on KFC’s reputation [9]. Furthermore, Nike and Hershey struggled to manage their complex supply chain structure and planning system due to a lack of integration capabilities and an order management system [9,10].
We had to change several aspects of IT adoption to overcome these obstacles. We classified these aspects into three main categories: technology, organization, and environment [11,12,13,14]. For instance, KFC increased its organizational resilience by inducing humor in communications and re-engaging original logistics partners. In the context of IT, logistics providers act as key integrators to enable synergies between SSCM and IM, promoting technology-based data sharing and operational synergy [15]. They have developed strategic recovery measures to deal with the supply chain crisis [16]. Nike has been optimizing its supply chain performance through strategic initiatives in outsourcing, diversification, and corporate social responsibility (CSR) [17]. Hershey introduced advanced analytics and artificial intelligence (AI) to optimize all production processes and prevent the recurrence of supply chain disruptions [18].
TOE influences convergence and can have an adverse impact [19]. Convergence has the potential to bring about organizational changes [20]; accelerate the adoption of IT innovations [21]; or lead to greater technological diversification [22]. Hence, we can differentiate between “IT dimensions” [23] and “IT hindrance” [24]. This is in line with earlier research that demonstrated the interconnectedness of IT and innovations in business models, like supply chain and marketing innovation. According to Arlbjørn et al. [25], business models define the context for changes in the supply chain, while marketing innovations impact innovations in business models [26,27].
The benefits of participating in business model innovation become evident when actors strive for technological skills and competencies. However, these needs often result in TOE limitations, particularly when accessing new knowledge necessary for related operations [28]. Convergence also presents unique cooperative challenges, particularly regarding TOE constraints. Thus, these dimensions become more relevant for discussion—the required reconfigurations and reallocations of strategies to transfer knowledge, competencies, and skills in the inter-organizational domain to facilitate the internationalization of marketing practices and the sustainability of supply chain practices through IT. In this context, another goal of our research is to determine how and why it is important to understand IM and SSCM, which will help us better understand how they are converging.
Real-world examples demonstrate the complex and reciprocal relationship between IT and convergence itself. This is because convergence depends on IT factors and adoption, which change when IM and SSCM first come together because of TOE changes. Therefore, it could be difficult for managers to foresee how convergence will change IT and how IT factors will either hinder or help the company’s convergence journey. Due to the fact that enterprises are more likely to go bankrupt as a result of poor managerial decisions, it is critical to address this complex convergence [29].
A few streams of research considered IM and SSCM as convergence phenomena [30,31]. The literature presents numerous contradictions when attempting to explain these concepts in the context of IT. Further research is required on IM, SSCM, and IT and their convergence. This convergence permits new value-creation methods [32]. The convergence of IM and SSCM leverages IT for globalization and sustainability practices, enabling companies to introduce innovation into their business models [5,33]. The decision to ensure the international sustainability of their operations and manufacturing necessitates the integration of sustainability principles into their job roles. We regard this as the convergence of IM and SSCM. We use the term “convergence” here to describe their interconnection.
Current research on the role of IT in the convergence of IM and SSCM is fragmented and uncoordinated. In particular, there is a lack of comprehensive analysis of the interrelationship between aspects of technology, organization, and environment (TOE) that enable or prevent integration. As a result, there is no clear framework available to managers on how to improve interdisciplinary synergies using different aspects of IT, creating barriers to the creation of sustainable business models globally. This research seeks to fill this gap.
Previous research has shown that combining IM and SSCM is important, but there is still much we do not know about the exact role and effects of IT on this convergence. The existing literature offers fragmented perspectives and often overlooks the nuanced interplay between TOE dimensions. In particular, there is little research on how institutional technologies help and hinder the coming together of IM and SSCM, taking into account how “IT dimensions” and “IT hindrances” change over time. This study aims to fill this gap by systematically examining these aspects and suggesting a conceptual framework that will help managers plan how IT will be used in the convergence journey. It also aims to examine the gaps in network theory, transaction cost theory, and stakeholder engagement and how these affect convergence, providing academics and practitioners with new ideas.
We acknowledge the need for a conceptual framework that can help managers better understand the convergence phenomenon and IT roles. To our knowledge, no one has studied the relevance of convergence in the realm of IT. We contend that today’s marketing and supply chain personnel possess the ability to understand the broader picture, understand how their decisions can complement each other, and possess the necessary skills and knowledge in each functional role. Hence, a conceptual framework can help us understand convergence and subsequently make better decisions. The literature on IM, SSCM, and IT is highly fragmented, and the extant literature reviews suffer from two main limitations. First, systematic literature reviews (SLR) have been conducted in the fields of SSCM [34,35,36] and IM [37,38]. However, these studies have not addressed the concept of convergence, nor have they considered it in the context of IT. Second, published reviews have overlooked the dimension of IT. Published reviews neglect the configuration attributes of convergence.
As the idea of convergence is still fairly new, we decided to conduct an SLR in IT, SSCM, and IM. This is because the connection between IT, SSCM, and IM has not yet been studied. This paper aims to fill these gaps. The literature review highlights the influence of this convergence and its implications for organizational dynamics within the framework of business model innovation. Our objective is to propose a conceptual framework that helps managers plan the IT antecedents of convergence and its outcomes and answer the following question:
- RQ1: How do institutional technology dimensions enable or challenge the convergence of international marketing and sustainable supply chain management?
- RQ2: How does the convergence of international marketing and sustainable supply chain management impact institutional technology dimensions?
The ideal methodology for answering the RQs is an SLR due to the fragmented nature of the existing research and the requirement to build a conceptual framework. After reviewing 70 articles, we determined which aspects of IT had the potential to positively or negatively affect convergence, as well as the effects convergence could have on IT aspects. Therefore, we highlight various perspectives on IM and SSCM and their interrelationships. We then attempt to combine these points of view and suggest areas that require further research. The remainder of the paper is divided as follows: The next section presents the main concepts from the literature review, followed by the review methodology. In the next section, we capture the main points of the pairwise comparison of the concepts, summarize their findings, and discuss their implications and limitations.
2. Literature Review
2.1. Definitions
Katsikeas [39] defined IM as marketing practices that transcend national, organizational, or cross-cultural boundaries and involve comparisons of marketing-related activities and issues across multinational settings. It includes marketing activities within the foreign domain (imports, exports, foreign operations, and so on) [40]. Duan and Aloysius [41] defined an SSCM as the transparent and strategic integration of an organization’s environmental, social, and economic goal achievements through the systematic coordination of critical organizational processes. Carter and Rogers [42] said that an SSCM is a manufacturing value chain that supports the long-term health of society, industries, and manufacturing businesses while staying true to supply networks and social needs.
Although there are slight differences in the various definitions of IM and SSCM, they ultimately converge on the same central concept: a holistic approach to moving from planning and production to distribution and disposal, considering both organizational viability and environmental responsibility [43,44,45]. We consider organizational viability as the use of business practices and strategies that do not harm or deplete natural resources and environmental responsibility as the promise to protect ecosystems as much as possible and encourage the long-term use of resources across IT. As a first step toward convergence [46], many manufacturers provide “sustainable practices,” which include their business objectives, such as eco-friendly materials or carbon emission reduction, which are often referred to as ’cleaner production practices’ [47]. Then, they might provide “SSCM strategies” and “IM practices”, with the latter concentrating on the long-term value provided by sustainability initiatives rather than mere short-term gains [31], such as Clarmondial AG with their Biosphere Integrity Fund [48].
We conclude that the extent to which a manufacturing firm relies on SSCM strategies and IM practices is commonly referred to as the “convergence level” or the “degree of convergence” [7]. Some research [49,50] makes a distinction between SSCM and IM. This research revealed that few studies explain the importance of convergence or increasing collaboration or job rotation between departments, which signifies the essential exchange of information and capabilities between several departments. The journey is fraught with challenges and is shaped by both internal and external factors [51,52,53]. Among the external factors, TOE factors for collaboration are key. Furthermore, this study focuses on the convergence of firms, which comprise two groups (IM and SSCM personnel) that work together directly on upstream and downstream tasks like the flow of goods and services, information from suppliers and customers, and customers’ changing wants and needs [54].
2.2. Litertrure Gap
Both network and transaction cost theories can be used to understand the idea of convergence. Network theory examines how different parts of a supply chain are connected and how these connections can provide companies with a competitive edge by allowing them to work together and share resources. Transaction cost theory, on the other hand, looks at the costs of doing business, and how those costs affect the structure and efficiency of each part should not be considered for conceptualization. Several other theories are mentioned in Section 3.3.
A comprehensive review of the existing literature shows that there are numerous systematic literature reviews (SLRs) on SSCM and IM, with Carter et al. [34], Carter and Washispack [35], and Shekarian et al. [36] validated the theoretical and practical aspects of SSCM. Similarly, Chatterjee et al. [37] and Vrontis et al. [38] provided important contributions to the field of IM. However, these studies suffer from two fundamental flaws: (1) they have neglected the concept of convergence, especially in the context of IT and the TOE. For example, Rejeb et al. [55] recognized the importance of blockchain but failed to link it with supply chain and marketing synergies. (2) These SLRs fail to offer a comprehensive framework that brings together TOE components.
2.2.1. The Network Theory
Network theory manifests the underpinning assumptions and values among multiple stakeholders in the supply network. For this research, the entities are IM and SSCM, encompassing the field of expertise and activities to organize sustainably therein. In SSCM, network theory examines how the way networks are set up affects the relationships between internal and external stakeholders’ autonomy, power, and decision-making [56]. These stakeholders play a significant role in shaping the institutional role of innovation. Therefore, network theory clarifies the relationship between an institution and institutional innovation. According to Zhu et al. [57], a supply chain network shows the members and the links between them that go beyond the usual two-way links. The researcher urges studying network theory [58] and recognizing its significance in supply networks, as linear power mechanisms, individualism, or isolated departmentalization can influence, emerge, and diffuse in the business model [59], which affects the firm’s performance.
Thus, network theory allows and empowers the influence of interdependent and multiple relationships [60]. Thus, network structure can also affect behavior [56]. The structural dominance of a firm within a supply network is a long-identified critical component of autonomy, decision-making and power [61]. However, recognizing and understanding the underlying structures [62]—the place where innovative decision-making is established, considering the context of TOE and the protected areas that enable the institutional framework to transform and mature—are lacking in the SCCM literature [63]. The complex array of actors’ interactions in SSCM requires exploration from a network perspective. Often, SSCM examines stakeholder relationships and finds interesting things about governance [64] and visibility [65]. However, network foci are still seen from the point of view of an economic focal company [66], ignoring the TOE focal.
Network theory has also been conceptualized broadly in the context of IM [67,68]. Network theory guides coordination and structuring of IM activities. This theory relies on relationship and capability building. According to network theory, organizations are more affected by the organizational component of TOE than the environmental component; however, he did not examine the influence of technology [69]. We use market information to define IM activities as a path-dependent process in which past actions influence future decisions and strategies. People view these activities as crucial for enhancing their capabilities. Indeed, the purpose of IM is to present itself as a brand and maintain its reputation, which is highly linked to the organization’s ability to manage a portfolio of diverse capabilities. Various functional departments act as a bridge in capability development between external and internal networks [70]. Arasti et al. [71] argue that managing dispersed capabilities effectively within a network is crucial for competitive advantages. This way of thinking about network theory fits with the resource-based view, firm evolutionary theory, Uppsala model, institutional theory, and even the literature on international entrepreneurship.
2.2.2. Transaction Cost Theory
Oliver Williamson formulated the transaction cost theory [72]. Using it as a reference will enhance our analysis and comprehension of business parameters and the organization of economic activity. Transaction cost theory states that markets and firms are two different types of governance that make transactions possible, and the choice depends on how much each structure costs [73]. One of the primary concepts is that transactions will be established to reduce costs. These expenses encompass activities such as data collection, negotiation, contract drafting and implementation, and performance monitoring. The expenditures of a corporation in each economic interaction determine its transaction costs. McIvor [74] observes that transaction costs encompass numerous critical dimensions, which are ex-ante costs and post-fact costs. Ex-ante expenses encompass identifying prospective partners, drafting agreements, and negotiating contracts [75,76]. Post-fact costs include oversight of compliance with contractual obligations, legal actions when necessary, and responses to unforeseen developments [75,76].
Transaction cost theory elucidates asset specificity [77], which is the extent to which an item is tailored for a particular transaction [78]. Assets characterized by a high degree of distinctiveness indicate diminished value beyond a particular relationship, thereby heightening dependence and the potential for opportunistic behavior [79]. Generally, we recognize four major categories of asset distinctiveness, particularly regarding the site: Assets are strategically located near each other to minimize inventory expenses and transportation costs [80]. The physical attributes of an asset are tailored to meet the requirements of a specific transaction. Human asset specificity refers to the concept of people gaining knowledge and expertise that is particularly advantageous in a certain context [81]. Dedicated assets refer to investments made explicitly to facilitate specific agreements [81,82]. The idea of limited rationality stems from the fact that people have cognitive limits that prevent them from fully understanding everything or predicting every possible future event [83]. Consequently, adaptive governance systems are essential, rendering contracts insufficient. Exploiting deceit, falsehood, and evasion to promote personal gain exemplifies opportunism [84]. Transaction cost theory is based on opportunistic behavior, especially due to defective contracts and significant asset specificity.
According to transaction cost theory, most firms favor vertical integration [85]. To understand why companies engage in vertical integration, form strategic alliances, and outsource, transaction cost theory is very important to SSCM. The model predicts vertical integration when asset specificity is elevated, and market transaction costs are substantial [86,87]. Restricting actions within the confines of a business diminishes the likelihood of opportunism and fosters enhanced collaboration.
Conversely, firms can outsource to specialists to enjoy economies of scale and expertise in low transaction costs when asset specificity is high [88]. Mixed governance forms typically employ strategic partnerships and joint ventures in situations of moderate uncertainty and asset specificity [88]. These contracts enable organizations to combine resources and risk but not autonomy [89].
Two examples of how transaction cost theory can explain IM decisions are market-entry strategies and the character of global operations [90]. The model describes why firms establish joint ventures or licensing arrangements in certain foreign markets but wholly owned subsidiaries in others [91]. Transaction costs associated with different market access strategies may be influenced by factors such as asset specialization [92], cultural differences [93], and regulatory complexities [94]. In addition, the characteristics of transaction costs can also explain the shape of global SSCM [95]. A firm’s sourcing strategy must prioritize either domestic or foreign suppliers or both simultaneously. Relative transaction costs, such as political matters, transportation expenses, and exchange rates, all play a role in the decision-making process [96].
Furthermore, transaction cost theory supports the rationality behind the role of outsourcing and integration of logistics services. Logistics providers (such as DHL and FedEx) act as key integrators in enabling synergies between sustainable supply chains and international marketing. These organizations promote the global integration of SSCM and IM by enhancing technology-based data sharing, real-time tracking, and supply chain transparency [97]. For example, in the case of KFC UK, changing logistics partners resulted in a supply chain disruption, indicating that the choice of integrators depends on the compatibility of IT, organizational flexibility, and environmental policies. Companies such as Nike and Hershey make their supply chains more sustainable and effective for international marketing through outsourcing by adopting AI and advanced analytics. To understand the role of logistics integrators, it is important to focus on the following aspects: (1) technology convergence: Technologies such as blockchain and IoT integrate different parts of the supply chain, increasing product traceability and environmental transparency for international marketing. (2) Organizational flexibility: Through outsourcing, companies focus their resources on core manufacturing, while logistics partners adjust the supply chain according to the needs of the local market. (3) Interaction of environmental policies: Carbon emission restrictions in regions such as the European Union force logistics integrators to prioritize sustainable transportation and packaging solutions, which also affects IM’s marketing strategies. Thus, outsourcing logistics not only reduces transaction costs. It also strengthens the integration of SSCM and IM through the use of institutional technologies.
Despite its relative popularity, transaction cost theory has had both proponents and detractors [98]. Some scholars posit that organizational decisions are influenced by power, social relationships, and institutions [99,100]; thus, the model overemphasizes efficiency at the expense of these other determinants. However, some researchers have argued that the assumptions of transaction cost theory regarding restrictive and opportunistic rationality are too negative and do not take into account the importance of trust and cooperation in building good relationships [101]. These grievances have prompted the suggestion of amendments to other transaction cost assumptions. According to transaction cost theory, strong relationships based on trust and reciprocity are necessary when things are complicated and uncertain [102]. Similarly, network theory stresses the importance of social networks for lowering transaction costs, boosting innovation, making it easier for people to share and work together on business information, and ultimately leading to even lower transaction costs [103,104].
2.2.3. Network Theory and Transaction Cost Theory—The Comparative Analysis
Although network and transaction cost theories are often treated as distinct analytical frameworks, their interplay offers critical insights into the convergence of international marketing (IM) and sustainable supply chain management (SSCM). Network theory emphasizes the structural and relational dynamics of interconnected stakeholders, focusing on trust, reciprocity, and knowledge sharing as mechanisms for reducing uncertainty and fostering innovation [105]. In contrast, transaction cost theory highlights the economic costs of transactions, such as negotiation, monitoring, and enforcement, and advocates governance structures that minimize opportunism and asset specificity [106]. These theories are not mutually exclusive but rather complementary: network theory’s emphasis on collaborative relationships can mitigate transaction costs by reducing information asymmetry and fostering long-term partnerships [107]. For instance, robust inter-organizational networks in SSCM enable shared sustainability goals, lowering the need for costly contractual safeguards [108]. Conversely, transaction cost theory focuses on efficiency, which aligns with network theory’s recognition of power imbalances, as hierarchical governance may emerge to manage high-specificity assets even within collaborative networks [109].
However, contradictions arise in their assumptions regarding human behavior. Network theory often presupposes trust and altruism among stakeholders [110]. Transaction cost theory assumes bounded rationality and opportunism [111]. This tension is evident in convergence scenarios: while network structures encourage cross-functional integration (e.g., aligning marketing and supply chain teams), TCT warns of misaligned incentives that could derail such collaborative efforts. For example, Nike’s supply chain diversification strategy reflects transaction cost principles by reducing dependency on single suppliers; however, its reliance on supplier networks for sustainability innovation aligns with the collaborative ethos of network theory. Synthesizing these perspectives, convergence requires balancing relational investments (network theory) with governance mechanisms, such as performance-based contracts (transaction cost theory), to align objectives across institutional technologies [112].
2.2.4. Concluding the Literature Review
Table 1 summarizes the published literature reviews on IT, IM, and SSCM. Two main gaps emerge. First, the current literature reviews do not make a clear distinction between the factors that can help or hurt the process of adopting IT. Second, they do not discuss how IT affects the convergence of IM and SSCM. Closing this knowledge gap would help managers determine whether their current and cutting-edge IT is suitable for convergence and, if not, how to modify their strategies to make it effective. Second, the features of IT currently covered in literature reviews are limited in scope. For example, Rejeb et al. [55] emphasized the importance of blockchain technology in supporting marketing but failed to explain how it could benefit supply chain activities. Jackson et al. [113] stressed the need for AI in supply chain activities, neglecting its role in enhancing marketing functions. Indeed, there remains a need for a conceptual framework that provides an IT definition, including its features, antecedents, and outcomes involved in convergence.
Table 1.
Search String.
Network theory and transaction costs would benefit greatly from this, as it would lay down broad principles that could inform any specific design for convergence. Transaction Cost theory is useful for understanding decisions at the level of the organization regarding convergence phenomena. By focusing on the costs associated with different governance structures, transaction cost theory helps explain why firms choose to integrate vertically, outsource activities, or form strategic alliances. While the framework has faced criticism, it remains a powerful tool for analyzing the complexities of economic organizations and influencing managerial decision-making. Integrating TCE into discussions of institutional technologies, international marketing, and sustainable supply chain management can provide a more nuanced understanding of how organizations can align their strategies to achieve both efficiency and sustainability.
2.3. Research Gap
We sought to conceptualize IT to understand how its dimensions facilitate or hinder convergence and how these elements, in turn, affect IT. First, we performed an SLR on a selection of highly cited articles concerning IT, SSCM, and IM. We selected the Scopus search string for the selection of articles. Usually, two platforms are widely used in SLR: Scopus and Web of Science (WoS). The reason for selecting Scopus is well explained by Paul et al. [114], who states that Scopus indexes more journals than WOS because WOS has more stringent indexing criteria (e.g., SCI and SSCI). In contrast, Scopus has a broader range of subject areas and categories than WOS, which enables us to locate better journals based on the relevant area for the review. WOS curates manageable collections of articles for review, while Scopus curates a more extensive set of articles in emerging domains from high-quality journals [114]. We then ordered the results by number of citations and subsequently arranged the results by citation count and filtered them based on their relevance to the research questions, resulting in a subset of 40 papers (briefly explained in Section 3). Table 1 shows the queries generated for the search of the articles of the SLR.
The analysis of this subset showed that the most relevant institutional technology features with an impact on convergence could be classified according to Nguyen et al., 2022 [115], who proposed three dimensions: technology, organization, and environment. Similarly, we were able to analyze the features of the main factors IT, IM, SSCM, and convergence from the subset articles. Table 2 shows the features and definitions.
Table 2.
Factors, dimensions, and features.
We then draw on the overarching framework consisting of the dimensions of each factor and deliberately modify the list of features to better consider the peculiarities of convergence. For instance, we separately explained the TOE dimension of institutional technologies because of its relevance in the context of convergence. Finally, we grouped the features, ensuring that no features overlapped. In total, we retain a list of 15 features, as defined in Table 3.
Table 3.
Journal list.
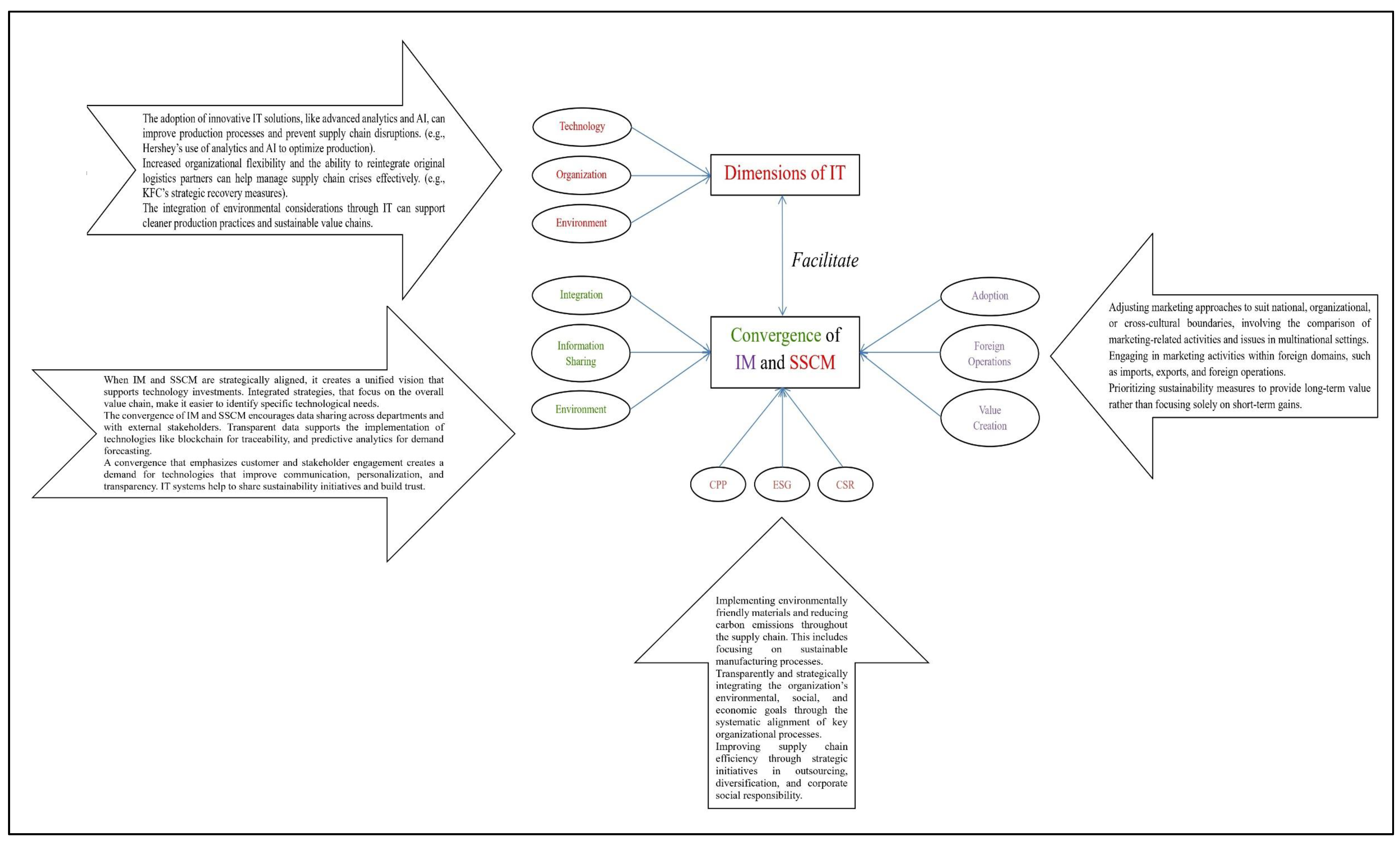
We conclude this section by visually summarizing our research framework. Our study aims to clarify both the relationships represented in Figure 1. We consider two main dimensions: institutional technologies and convergence. The latter can be grouped into three categories. When we analyze how such dimensions facilitate or hinder convergence, we will refer to them as convergence dimensions of IT; otherwise, when convergence impacts such dimensions, we refer to them as IT dimensions of convergence.
Figure 1.
Research Framework.
3. Research Methodology
3.1. Critical Realism
Our research is grounded in the philosophical approach known as critical realism. According to Mingers et al. [145], critical realism is about “things, entities, and structures that exist (though maybe not observable) and cause the events that we see.” Critical realism acknowledges the presence of a reality that we have argued and recognized [146]: convergence is facilitated by the TOE dimensions of IT. We believe that critical realism would work well for our research because it allows us to use an SLR to combine the different ideas found in the literature. This way, we can make sure that different points of view are carefully looked into and put together as a whole.
We used bibliometric analysis, scientometric analysis, and SLR together to identify the most important reporting items, such as well-known authors, journals, theories, and methods that help us understand the nature of publications in the relevant field. For bibliometric analysis, we used VOS Viewer, and for scientometric analysis, we used Biblioshiny by R Studio version 4.5.1 to understand the publication trends. Traditional SLR methodology was applied to operationalize the concept and provide a future research agenda.
3.2. Thematic Approach
After conducting bibliometric and scientometric analyses, we systematically reviewed the selected articles to conceptualize and operationalize IM, SSCM, IT and their convergence. We developed a thematic framework based on typical first-order themes, second-order themes, and aggregate dimensions. The first step provided us with first-order category themes, which directly represented the literature’s arguments and opinions on the subject. The second step involved an iterative approach that aided in developing second-order themes and identifying patterns and links within first-order categories that represent theoretically distinct concepts. Based on a higher level of abstraction from the first-order themes, we identified nine second-order themes. New information from the previous literature and archival sources allowed further refinement of the topics. The final steps included generating aggregate dimensions with a higher abstraction level in the coding. The output aggregate dimensions provide a theoretically and practically sound classification based on first-order categories and second-order themes. Therefore, our findings revolve around the foundations of the three aggregate dimensions.
3.3. Data Collection
The SLR eligibility requirements were based on the RQs. In order to meet this requirement, we formulated the conditions for selecting papers. These conditions are that the papers should be centered around the convergence concept (if no papers are found, and then selection is based on an idea that substantially relates to it, as defined in Section 2.1). At least one IT dimension, as listed in Table 2, should be the focus of the papers. The papers should address either the ways in which IT dimensions facilitate or hinder convergence or vice versa. As mentioned in Section 2.3, we selected the Scopus platform to search for articles, as Scopus is larger and more diverse [147]. The most recent search was conducted on 31 January 2025.
A summary of the full search strategy for Scopus is illustrated in Figure 2. We limited the search to articles in English. We focused our search on the domains of business administration, management and accounting. We selected only articles, excluding editorials, conference proceedings, and book chapters. We limited the results to articles in English, which allowed us to focus on the most reliable sources.
Figure 2.
Systematic literature review route.
We identified 315 papers from the initial search before applying the inclusion/exclusion criteria, and we utilized all 315 papers to understand the descriptive nature. After applying the inclusion/exclusion criteria, 68 papers were retained. After the initial screening of the papers and reading the abstracts, we included 40 papers in our review.
Thirteen papers were based on a literature review; the table explains the analysis of these papers to help understand the original positioning of our research. The 68 papers were the core of our content analysis. We discussed these initial paper screenings with subject matter experts to investigate different perspectives, aiming to minimize the risk of personal bias in the process.
To test the methodological quality of the articles included in this review, we adopted the PRISMA Guidelines, in which each article’s study design, data collection methods, and analysis accuracy were tested using a standardized checklist. The subjects were rated as high, medium, or low on a standard scale, reducing the risk of bias and ensuring the reliability of the results.
3.4. Descriptive Analysis
The findings show that the convergence of IM and SSCM is a fast-growing area of study but lacks significant contributions. The bibliometric analysis for this research included data spanning 31 years of published research (1994–2925, as shown in Figure 3). Note: We did not select any range during the search process, which shows that since 1994, researchers and practitioners have realized the importance of collaboration among departments. The historical data indicate a significant upward, downward, and again upward trend, which signifies that there is a need for authors to focus on these segments, and we believe that this paper is just the start. Between 2001 and 2006, this concept rose, but the 2007 global economic crisis caused a decline in its popularity. In 2019, we observed a significant shift, and to date, the trend indicates a growing trajectory. Among the 315 published articles, 98 were published between 2019 and 2025, indicating a growing interest among scholars.
Figure 3.
Publication trend.
This research revealed more than 150 diverse journals related to IM and SSCM. Among them, supply chain management had the most publications (21 articles), followed by the IEEE International Engineering Management Conference, the International Journal of Production Economics, the Journal of Business and Industrial Marketing, and Sustainability (five articles in each journal), and the Journal of Operations Management and Markets, Marketing, and Developing Countries: Where We Stand and Where We Are Heading (four articles each), as detailed in Table 3.
Among the 315 articles, 13 articles had more than 200 citations, which we considered more influential. If we talked about the shortlisted articles (68), only 08 articles were in the inclusion criterion, which means that 62% of the influential articles were in our inclusion criteria, which signifies the reliability of the search queries and selected articles, as presented in Table 4.
Table 4.
Most cited papers.
Furthermore, we differentiated the methodologies applied to the papers to realize the importance of the methodological approach, which is limited in the literature. This will allow us to proceed accordingly in this research and provide approaches and guidance for future researchers. We divided the methodologies into two specific segments: proper methodology applied (either quantitative or qualitative) and literature approach (SLR or others). The Figure 4 illustrates the division of the methodologies.
Figure 4.
Methodology.
Lastly, we identified the theoretical lenses of each paper. Of the 315 selected articles, 47 different theories were applied. However, when we discussed the 68 selected articles for review, 13 theories were applied. The most prominent theories were dynamic capability theory, resource-based view, stakeholder theory, ecosystem perspective, knowledge-based view, integration theory, business model innovation, network exchange theory, and value creation theory. As part of this methodical strategy, we used a data extraction form to determine how various academics felt about the areas of discussion.
4. Results and Findings of SLR
4.1. Systematic Review
4.1.1. International Marketing
Our literature study suggests that three underlying factors characterize IM: adaptation, foreign operations, and value creation, as shown in Figure 5. These factors work together to formulate effective IM strategies. When discussing convergence, the factors of IM and SSCM can be excavated and addressed accordingly. The first aspect, adaptations, involves tailoring marketing strategies to suit specific countries, companies or cultures. These findings replicate those of Davvetas and Halkias [148], who stressed the impact of cultural idiosyncrasies on global brand attitudes. More recent studies by Safeer et al. [149] and Fritz et al. [150] underline the increasing importance of cultural identity and authenticity in how brands are perceived in international markets. Furthermore, research indicates that successful global brand strategies tend to appeal to local cultures and tastes [151].
Figure 5.
Dimensions of international marketing.
The second dimension, foreign operations, concerns the administration of marketing operations within the global context, such as imports, exports, and foreign firms. Our review of the evolution of the literature revealed that this attribute has evolved substantially. Initial research focused on the impact of global consumer culture on brand strategy [152]. Recently, research has focused on the intricacies of digital globalization and its implications for international business [153]. International marketing activities require a pattern of responsiveness based on social media saturation and technological advances. The third argument is the focus on creating future equity through sustainability initiatives rather than having a single focus on short-term profits. These findings are consistent with those of Polonsky and Jevons [154], who examined the integration of CSR into a brand image. Shifting consumer preferences and global concerns are intensifying interest in understanding the impact of sustainability on global branding strategies, according to our research.
Our study indicates a large growth in multi-author research in international marketing, with 54% of papers featuring such collaborations. This growth underscores the magnitude of the issue and the necessity of incorporating other perspectives to address the intricacies of global marketing. Our investigation identified specific areas, particularly with the coverage of certain topics, in which the literature exhibited inconsistency. In contrast to Asia, Europe, and North America, Latin American nations, Central American nations, and a significant portion of Africa have been predominantly overlooked in academic scholarship. The lack of IT in Africa and Central America, especially the unavailability of technology infrastructure (such as IoT and blockchain) and organizational resources (such as R&D budgets), limits these regions to the export of raw materials. Future research should examine disadvantaged markets and the specific hurdles they face in achieving global promotions. Our analysis concludes that the three pillars’ adaptations, foreign operations, and value creation must underpin effective global marketing strategies to remain relevant in the ever-evolving business landscape. The dynamic interplay among these elements presents numerous opportunities for practical use in international marketing and further research.
4.1.2. Sustainable Supply Chain Management
We identified three dimensions of SSCM: Cleaning production practice, co-operate social responsibilities, and environment, social, and governance dimensions, as depicted in Figure 6. Cleaner production encompasses various optimal environmental strategies. Minimizing waste and optimizing resource utilization enhances operational efficiency and reduces waste, thereby increasing both economic and environmental performance [155]. Silva et al. [156] asserted that this can be accomplished by employing products and methods that optimize the use of raw materials, water, and energy. The primary objective is to eliminate or significantly reduce recycling waste. Figure 2 illustrates the procedures that a corporation may choose to integrate cleaner production practices into its operations. The processes of recycling and remanufacturing, which involve converting waste into new products, may be incorporated. Material purification aids in the removal of impurities, thereby enhancing the quality and reusability of the components. Moreover, organizations can identify alternatives by replacing hazardous components with safer ones. Prioritizing effective design will reduce material consumption [157], thereby reducing the utilization of raw resources. Collectively, these tactics enable industrial processes to maximize resources and minimize their environmental effects. Green technologies significantly facilitate the acceptance of cleaner production practices by providing a framework for their effective implementation of improved practices. The incorporation of green technology in cleaner production yields outcomes like waste minimization, by-product recovery, enhanced environmental performance, increased productivity and efficiency, reduced energy consumption, and total cost savings.
Figure 6.
Dimensions of sustainable supply chain management.
Organizations have a responsibility to their employees to conduct themselves ethically across all domains, including financial, moral, legal, and philanthropic engagement [158]. Zhang et al. [159] discussed the significance of community engagement and diversity management concerning corporate social responsibility. Young et al. [160] discovered that consumers are more likely to buy products from companies that prioritize environmental sustainability. Khan et al. [161] asserted that consumers’ environmental consciousness influences manufacturers’ ethical conduct and facilitates the production of eco-friendly products. Saeed and Kersten [162] assert that companies that prioritize SSCM focus significantly on their internal stakeholders, channel partners, and external consumers. Researchers Babiak and Trendafilova [163] and Deutz et al. [164] have discovered that companies prioritizing corporate social responsibility are more likely to use green practices, such as eco-design, internal green management, and green technology. Santiago et al. [165] asserted that CSR ensures the availability of eco-friendly products and impacts producers’ legal obligations. This study posits that SSCM originates from CSR initiatives undertaken by enterprises within the sharing economy, as evidenced by current research findings.
Researchers have consistently viewed ESG disclosure as an indicator of the increasing importance of SSCM transparency among governments and authorities despite its intricacies, which include factors such as data reliability, corporate culture, and regulatory frameworks [166]. Enhanced ESG disclosure laws can reduce debt expenses and enhance financial performance, according to the research [167]. The keyword analysis, initially provided in the book, demonstrates a robust association between financial performance and ESG disclosure. Researchers have investigated the interactions among supply chain transparency, supplier concentration, geographical variety and supply chain density [168]. The interaction depicted below illustrates how the configuration of a supply chain influences the outcome of transparency, which is a complex and multifaceted process. The level of transparency in ESG disclosures varies across the supply chain based on the complexity of the interactions among its members [168]. Prior research suggests that geographical variance within a supply chain only partially influences transparency. Risk management specialists have shown that various supply chains might be intricate and difficult to attain substantial collective results, such as achieving transparency. Supply chain transparency is becoming increasingly significant as more organizations prioritize it over ambiguous certification labels [169]. Gualandris et al. [168] assert that ESG disclosure enhances the openness and transparency of companies striving for sustainable development, thereby facilitating improved communication. It extends beyond focusing solely on main suppliers, promotes a more comprehensive strategy than mere monitoring, integrates sustainability into core business operations, and fosters transparency throughout the supply chain. In other words, it is essential to ensure the sustainability of all processes, both internal and external, including those associated with the supply chain; thus, it is insufficient to merely ensure that a company’s internal procedures are sustainable. Recent studies Sancak [169] reveal that CSR managers prioritize external demands over internal ones.
4.1.3. Convergence and Application of IT
In the context of internationalization and sustainability, the literature highlights the advantages of key supply chain and marketing departments working together to make joint decisions [170,171,172]. Additionally, Teece and Linden [173] suggest that additional aspects of organizational coherence encourage convergence. For instance, the execution of a collaborative process of supply chain integration and marketing strategy involving supply chain managers and stakeholders leads to enhanced synergy, sustainable development, and international marketing strategies [174]. Similarly, collaboration between the marketing and supply chain departments can facilitate the implementation of an engagement strategy that is more aligned with long-term sustainability [175]. Network theory supports these findings by highlighting the importance of relationships and interactions among various stakeholders in a supply chain. The concurrent adoption of IM and SSCM enhances operational efficacy and resource deployment through interdepartmental coordination in decision-making. Firms can create synergies that lead to more sustainable practices, better communication, and alignment of marketing strategies with supply chain operations when they have strong operational linkages. This aligns with the findings of Dekker [170] and Nakano and Matsuyama [171], who highlighted that collaborative efforts can significantly improve organizational coherence and sustainability outcomes.
Stronger operational linkages enable convergence [176]. For instance, enhancing communication, coordinating events, and fortifying operational linkages facilitate convergence [177]. Formulating integrated strategies that align with a company’s sustainability objectives in its IM efforts synchronizes them with SSCM practices. Struggling with the increasing demand for ecologically oriented goods enhances reputation and gains customer loyalty via accountability by TOE [178,179,180]. Furthermore, enhancing market demand responsiveness and eco-sensitivity through increased interaction aids convergence [181]. This link results in improved forecasting, stock handling, and quick response to customer demand [182]. Green development and catering to the demands of the global market go hand in hand. Healthy collaboration between departments encourages them to harmonize to achieve goals such as a lower carbon footprint and the manufacture of environmentally positive products [183]. Utilizing marketing data to inform supply chain decisions regarding sourcing and shipping enhances operational connections and optimizes resources, facilitating sustainability initiatives through improved operations [184]. Convergence enhances organizational agility, enabling companies to respond more effectively to constantly evolving global markets and sustainability trends. Enhanced operational connections integrate SSCM with IM, promoting greater environmental accountability and competitive advantage.
In the convergence phase, the company’s activities are mostly integrated and collaborative and less related to isolated functions or silos; the level of integration is mainly dependent on the alignment of supply chains and marketing strategies (hence the need for a unified approach) that are conducted across the organization and its extended ecosystem [185]. Some researchers have stated that companies may have to reorganize or streamline certain activities to keep up with convergence. Therefore, they state that a low level of integration at the start should be better for convergence than a high level of integration. This flexibility allows organizations to experiment with novel collaborative approaches without the constraints of deeply entrenched processes, ultimately fostering innovation and responsiveness in the market.
This assumes that companies with low levels of integration and those that rely intensively on reconstruction or streamlining will not have issues in reconstructing or streamlining even more. In this regard, researchers have pointed out that if a manufacturer lacks convergence-related capabilities, such as knowledge of markets, it is preferable that they reconstruct or streamline these capabilities. For instance, a fashion company could enhance its market intelligence by leveraging data analytics tools to understand consumer trends, preferences, and behaviors better. This could involve collaborating with supply chain partners to gather insights on inventory turnover and customer feedback, thereby aligning production more closely with market demand. This proactive approach not only improves responsiveness but also fosters a culture of continuous improvement and innovation within organizations. Companies may not only reconstruct or streamline convergence-related activities when they embark on institutional factors but also on technology-related ones. A survey by a researcher showed a positive correlation between reconstruction and the offering of innovative solutions.
We argue that IT helps organizations through the convergence of IM and SSCM. The literature also supports this context [186], but a lack of knowledge related to convergence makes this research a novel contribution to marketing and supply chain literature. It is clear that convergence requires the coming together of technologies that can be used on digital platforms [187]. This fits with Ismail Golgeci’s call for papers for a special issue, which stresses the importance of people from different functions working together and sharing data in the context of convergence. Shankaran [188] indicated that IT (such as blockchain, AI, and IoT) can assist organizations in optimizing operations across all dimensions of these technologies, thereby facilitating business model innovation. IT can ensure that business model innovation maintains its resilience even during disruptions and crises [187]. For instance, during the coronavirus era, modern innovations like e-commerce and remote work allowed organizations to maintain continuity. In addition, businesses can improve customer experiences (such as personalized marketing) and develop smart convergence [189]. Customer experience and personalized marketing mitigate the obstacles to convergence in international markets, including cultural disparities and varied consumer preferences. Smart convergence requires the integration of analytics driven by AI and ML algorithms to optimize customer interaction. Eventually, when businesses build “digital platforms” or “technological infrastructure,” it will allow firms to offer a wider product and service portfolio by structuring business processes efficiently on an international scale, thus allowing organizations to reach the potential of smart convergence [31]. This approach enables businesses to leverage data-driven insights, enhance customer engagement, and adapt their strategies to meet the evolving demands of the global market. By leveraging advanced technologies and personalized marketing techniques, companies can create seamless experiences across multiple touchpoints, foster customer loyalty, and drive business growth in an increasingly interconnected digital landscape.
4.1.4. Convergence and Business Model Innovation
According to research, different IT departments should use a collaborative business model and a knowledge-sharing approach to facilitate convergence. This can be achieved by making the business model more open to integration and change. Institutions, departments, and employees (all stakeholders) can work together more effectively in a collaborative business model to achieve the common goals of sustainability and technological progress [190,191]. Due to the interconnected nature of IM and SSCM, the two departments must collaborate to achieve shared objectives. Such dependence offers an integrated approach to meet consumer demands in a sustainable manner. Ellram and Murfield [192] observe that establishing a strong connection between sourcing and shipping decisions, informed by marketing information, fosters operational connections and results in sustainable long-term benefits. Using these principles also makes it possible to create a convergence system that combines technologies that have not been used together before. This makes things more efficient and helps people develop new ideas. Cooperative frameworks and knowledge-sharing methods support the convergence of efficient IT, SSCM, and IM. This results in economic growth, sustainability and social benefits. Therefore, we can assert that aspects of IT, like collaborative frameworks and knowledge-sharing mechanisms, have the potential to promote convergence. For instance, Brinker [193] discussed the case of Kimberly-Clark, which allocated new roles and responsibilities to employees to encourage convergence. It involves curating, identifying, and establishing an agile marketing, lean supply chain, technological mindset, behavior, and global culture to execute and innovate the company’s convergence strategy. Furthermore, Golia [194] stated that insurance companies like Nationwide have millions of dollars in IT projects. They need marketing technologists to liaise between marketing and IT, helping define roles and identify the kinds of multi-talented employees needed to power IM, like country, culture, and customer analytics.
As shown in Table 5, enhancing convergence is fundamentally reliant on knowledge-sharing methodologies and collaborative business frameworks. The integration and modification of these models by departments, companies, and personnel can facilitate more effective technological advancement and sustainable growth. This collaborative framework fosters interdisciplinary cooperation and resource allocation to navigate the intricacies of volatile and uncertain environments. The sharing of knowledge, best practices, and innovations within networks further accelerate the adaptation and dissemination of technology. These concepts pave the way for the development of convergent systems that integrate many technologies, thereby enhancing production and fostering new avenues for innovation. The creation of cooperative frameworks and knowledge-sharing platforms can effectively integrate information technology, supply chain management, and information management. This combination promotes sustainability, social advantages, and economic development, among other things. Kimberly-Clark has successfully used delegation to enhance integration. This method integrates agile marketing with lean supply chain practices and a technology-oriented mindset to effectively leverage synergy strategies. Companies such as Nationwide Insurance emphasize the necessity for marketing technologists to delineate the roles of marketing and IT. Integrating knowledge-sharing initiatives with collaborative frameworks enables organizations to maximize their innovative potential and effectively navigate technological transformations by harnessing synergies.
Table 5.
Reasons for failure due to convergence (Part One).
4.1.5. Convergence and Shift in Focus
Convergence can shift the competitive position of organizations within the IT context when strategic partnerships are extended through market adaptation, such as personalization, automation, and collaborative logistics [104]. Recent studies confirm this [46] and discuss the further implications of integrated supply chain strategies [196,197]. For example, researchers have stated that organizations that want to focus on integration can use market data to make their markets more efficient and responsive [52]. Figure 7 illustrates the convergence of supply chain and marketing capabilities, showing how alignment between these functions can drive optimal outcomes for organizations. However, the convergence process can be difficult. Convergence faced significant risks in the context of IM and SSCM, particularly when strategies lacked alignment. This is because convergence aims to move towards greater integration and long-term efficiency, which would make it easier to work with IM and SSCM to find the best way to use resources. Convergence ultimately focuses on integration and sustainability, but strategic partnerships are only formed in markets that are not targeted by the supply chain and marketing.
Figure 7.
Supply chain and marketing capability convergence, Source: Madhani [52].
IT can impact the convergence logic, although the mechanism is less clear. Salam and Bajaba [198] examined the relationship between marketing-supply chain management alignment, supply chain resilience, and firm performance. The study found that alignment between these areas leads to better performance and that firms should invest in absorptive capacity to improve resilience. This study is based on a sample of companies in the fast-moving consumer goods industry in Saudi Arabia. The results suggest that businesses need to focus on building specific capabilities to achieve resilience and emphasize collaboration between marketing and supply chain management functions. Some scholars believe that convergence is more favorable for competitive advantage [185]. When supply chains and marketing functions align with market adaptations, organizations can achieve greater resilience, better risk management, and accelerated innovation. By breaking down silos and fostering collaboration, companies are better positioned to optimize inventories, streamline production processes, and enhance customer service, ultimately leading to a competitive edge in the marketplace [199].
The IT offer not only enhances operational efficiency aftermarket adaptation but also provides more robust data analytics capabilities. When marketing and the supply chain come together, it can be a strategic enabler that helps with innovation in the market by providing real-time insights and better collaboration, or it can be a framework for agility that focuses on responsive strategies instead of just cost-cutting measures. The distinctive abilities that organizations cultivate to meet customer demands and tackle environmental challenges are equally vital as the capability-based framework. The findings indicate that integrating supply chains and marketing strategies has two benefits: enhanced operational connections and increased organizational agility. Companies that can swiftly adapt their strategies to address environmental issues and market fluctuations have more prospects for success. Cheung et al. [175] argue that investing in integrated strategies for long-term sustainability enhances responsiveness and competitive advantage, hence, substantiating this concept.
4.2. Finding of Systematic Review
Figure 8 and Figure 9 below show the findings of systematic reviews, as we explained in Section 4.1.
represents the 1st order themes,
represents the 2nd order themes, and
represents the aggregate dimensions. Red indicates dimensions of IT, green indicates convergence dimensions, purple represents IM dimensions, and brown indicates SSCM dimensions.
represents the 1st order themes,
represents the 2nd order themes, and
represents the aggregate dimensions. Red indicates dimensions of IT, green indicates convergence dimensions, purple represents IM dimensions, and brown indicates SSCM dimensions.
Figure 8.
Thematic framework–facilitator.
Figure 9.
Thematic framework.
4.2.1. Dimensions of Institutional Technologies
International marketing (IM) and sustainable supply chain management (SSCM) institutions have different resources and skills that can help or hinder convergence, depending on their position and the technology they can use. Institutions with strong technological infrastructure and a tendency to develop new ideas can use these strengths to make their global marketing efforts more sustainable. This involves employing data analytics for enhanced supply chain visibility, blockchain for greater transparency and traceability, and AI-driven solutions for optimized logistics and reduced waste. For instance, companies that have invested in cloud platforms to oversee global operations can better track and manage their environmental impact across different geographies. However, institutions that do not have these kinds of technological skills might not be able to combine their IM and SSCM activities. This could cause waste and missed opportunities for long-term growth. Furthermore, institutions that lack the willingness to adopt new technologies or are short of the appropriate digital competencies among their personnel may realize that it is quite difficult to integrate their sustainability and marketing activities.
Institutional technology factors, categorized as TOE, play a significant role in the extent and effectiveness of the convergence between IM and SSCM. The availability and deployment of suitable technologies, such as IoT sensors, big data analytics, and cloud computing, enable the real-time monitoring and optimization of supply chain activities, which improves sustainability and marketing effectiveness. Consolidating IT systems across departments and implementing cross-functional teams is crucial for aligning SSCM and IM strategies within an organization. External factors, such as regulatory pressures, industry requirements, and stakeholder pressure, mean that companies must follow sustainability practices. These practices require IT applications to track and report environmental performance. However, these two dimensions create impediments. For instance, the prohibitively expensive nature of deploying advanced technologies, organizational silos that stifle information sharing, and mutually contradictory regulatory demands in different nations can hinder the convergence of IM and SSCM.
The TOE framework can explain these results. This framework states that the technological, organizational, and environmental environments of a company affect its decision to use technology [200]. For instance, Masekwana and Jokonya [201] employed the TOE framework and indicated that cost, complexity, and security are significant technological barriers, while technical skills and management support are crucial organizational elements. Furthermore, maintenance, support, and IT policies and regulations are important environmental considerations that impact IT implementation. A company capable of balancing the three environments has a greater chance of seamlessly incorporating IT into its IM and SSCM processes. Institutional technologies also influence the power and cooperation patterns within the supply chain. Institutions with greater technological capabilities can exert more control over their partners, leading to imbalances in the distribution of benefits and risks associated with convergence. In order to solve these problems, institutions need to practice open communication and collaboration and ensure that all partners have access to the right resources and training to contribute fully to the convergence process. Lastly, IM and SSCM must be combined in a way that takes into account the interrelationships among technological, organizational, and environmental factors, as well as the balance of power in the supply chain.
4.2.2. Dimension of Convergence
We must initially distinguish “IM-focused activities” from “SSCM-focused activities” to examine how the integration of SSCM and IM influences the adoption of institutional technology (IT). Investigations into international markets, modifications to marketing strategies, and global management of brand awareness comprise what we term “IM-focused activities.” SSCM-specific actions include responsible sourcing, promoting circular economy behaviors, and managing the environmental and social footprints of the supply chain.
Implementing IM-driven initiatives compels firms to constantly monitor the market and cultural situations of business regions. For businesses with a supply chain management focus, monitoring the environmental footprint by country and along the supply chain is beneficial. Organizations should prioritize integrating their SSCM and IM programs through IT to effectively and transparently promote sustainable products.
From an IM-centric perspective, SSCM integration necessitates the implementation of IT solutions for efficient cross-border communication and collaboration. Organizations can obtain market insights, heed client feedback, and disseminate sustainability information among worldwide teams using cloud-based technologies. Properly integrated IT systems allow for increased coordination among marketing and supply chain operations, thereby enabling more sustainable and effective operations. However, legislation on data protection and secure transfer of data across borders could be the origin of some challenges. SSCM projects seeking alignment with IM must utilize IT systems that can monitor the environmental and social impacts of the supply chain and indicate where there is room for improvement. Companies should use blockchain technology to enhance the transparency and traceability of their supply chains and validate the veracity of their sustainability claims.
Which IT strategy would be the most beneficial for integrating IM–SSCM, and why? Such a company should first assess all the technological features it possesses, the systems it has in the company, and the aggravating factors in order to identify how well IT as a system can be integrated with the existing mix. Collaborating with external partners and service providers enables organizations to access expertise and resources in specialized domains, facilitating the resolution of technological challenges and accelerating the adoption of IT in their IM and SSCM projects. IT companies help companies as they move through the convergence process and create more integrated strategies and solutions by providing them with tools and platforms that are specifically made for their needs. Through convergence, information technology provides organizations with the potential to create innovative business models. The researchers then examined how adopting circular economy principles and information technology can sustainably increase innovation in product-service systems. Moreover, it is highly probable that a fully established IT system would increase SSCM and IM activity. Future research could compare the performance and sustainability effects of various integration solutions for IT, such as centralized versus decentralized architectures, and examine their benefits and constraints.
5. Conclusions
The purpose of this paper is to review the literature on the dimensions of institutional technologies and their role in the convergence of international marketing and sustainable supply chains. The goal was to determine whether the different aspects of institutional technologies help or hurt convergence and, if so, how. We aimed to achieve this by closely examining the TOE aspects. To answer RQ1, we can say that these six findings about institutional technology dimensions back up what the figure shows about convergence. Figure 10 illustrates the conceptual framework that highlights the relationship between institutional technologies and convergence. We also find that institutional technologies that focus on both IM and SSCM may help achieve convergence owing to their different features. Moreover, we highlight how different levels of integration with respect to IM-related- and SSCM-related activities support convergence. In-house or outsourced executions supported by IM and SSCM technologies tend to favor smart convergence. Stopping knowledge leaks is crucial if a collaborative business model is chosen. One way to achieve this is by setting clear limits on the amount of information that can be shared during operations.
Figure 10.
Conceptual framework (convergence).
Regarding RQ2, we emphasize that convergence can either facilitate or impede the adoption of institutional technologies, as illustrated in the figure. We also confirm that convergence can increase the efficiency of the adoption of institutional technologies, making firms with access to data stronger, which could lead to a more competitive advantage. Table 6 shows that convergence may hinder the adoption of institutional technologies.
Table 6.
Reasons for failure due to convergence (Part Two).
These examples show that the implementation of institutional technologies in the integration process faces three main challenges: (1) technology incompatibility, data flow becomes difficult between old and new systems; (2) organizational stability, lack of information sharing across different sectors (marketing and supply chain); and (3) environmental pressures: the need to combine the environmental laws of different countries complicates the local implementation of IT.
Our results show that technology incompatibility and organizational stability in the convergence process can make IT implementation difficult. This finding is consistent with Menanno et al. [202], who quantified the impact of cutting-edge technologies such as RFID on warehousing capabilities and identified key performance indicators, concluding that while RFID improves inventory accuracy and operational times, its success is also contingent on organizational procedures, operator training, supply chain, and marketing data. For example, in the cases of KFC UK (2018) and Hershey (2023), the structural differences between supply chain and marketing data affected the performance of AI models. Future research should focus on developing interdisciplinary frameworks to address these discrepancies in the literature.
5.1. Future Research Agenda
Reflecting on the dimensions of institutional technologies and their role in the convergence of international marketing and sustainable supply chain management, we propose a future research agenda. Building on our findings, we recommend quantitative research focusing on modeling the impact of specific technologies, such as AI or blockchain, on convergence outcomes. Furthermore, we advocate for adopting theoretical lenses beyond the TOE framework, such as network theory or transaction cost economics, to better understand the dynamics of collaboration and information sharing within converged systems. Such studies should aim to quantify the benefits of such integration in Global South countries. Based on our discussion of the institutional technology dimension for convergence, we outline the following future research directions, as shown in Table 7.
Table 7.
Future research questions.
5.2. Theoretical and Managerial Contribution
Theoretically, this article contributes to the literature on institutional technologies, international marketing, and sustainable supply chain management by examining their convergence. It addresses the research gap in understanding how institutional technologies—more specifically, TOE dimensions—enable or present challenges to IM and SSCM integration. This study extensively probes these dimensions, thus formulating a clear framework for understanding how technological aspects interact with institutional technologies and converge among themselves. This research extends the traditional application of the TOE model by demonstrating how it operates within sustainability and global market strategy setting. This move progresses the entire extent of the TOE model as being valid and applicable in general since it provides an even deeper understanding of how the alignment of technology and the industry supports more advanced international marketing while at the same time enhancing competitiveness by applying it in eco-balanced supply chain management. More research is needed on the causes and effects of convergence. This paper separates the “IT antecedents” and “IT consequences” and shows how they are connected in two ways.
Moreover, this study aids in developing theory by subsuming ideas about transaction cost economics and network theory into the discourse on convergence. Therefore, this study highlights the importance of understanding the supply chain and the costs associated with its boundaries to make convergence a successful strategy for various stakeholders. This paper examines the interconnections between transaction costs, network configurations, technical solutions, and cultural factors. It also discusses adding to what is known about convergence and how organizations can develop new convergence services. Creating integrative rather than parallel schools of thought helps us fully grasp the complicated issues that arise when the ideas of green supply are combined with international marketing. The implications of synthesizing these bodies of work are many for both scholars and practitioners. The implications of this study are that a dynamic process model of convergence is required, in which each phase of integration is enabled by particular institutional technologies and characterized by their respective organizational and environmental outcomes. It fits with models of continuous improvement, like Deming’s cycle, and can be explained by the theory of punctuated equilibrium. Each plateau of convergence shows a level of stability that has been destroyed by the significant changes caused by technology in institutions. This theoretical contribution advances our knowledge of the convergence phenomenon and provides a foundation for future research in this area.
This research is a useful guide for managers using IT for convergence, who should prioritize interdisciplinary collaboration, data-sharing platforms, and environmental transparency. Develop staff training and technical coordination frameworks for the implementation of technologies such as AI and blockchain to ensure sustainable objectives and business adaptability.
5.3. Limitation
Regarding the limitations of this study, it is necessary to mention that the sample adopted for the research was taken from a single source, Scopus. It is also worth mentioning that although the study could have been completed at a more significant level of analysis by other means, like other databases, conference reports, and grey literature, this is not the case. However, for these reasons, we applied a snowball sampling methodology in this research, quoting papers that have referred to the papers selected in the first stage to take into account the most important arguments. Snowball sampling is further suggested for future research as research on the role of IT in the context of IM and SSCM integration is rare, which makes traditional database searches inadequate. This method bridges the knowledge gap by providing access to exceptional but important research papers and ensures the continuity of key theories and models through referencing by researchers. Furthermore, in the data analysis, the authors minimized the extent of personal views, hence avoiding distortion in relationship identification between IT and convergence dimensions and aspects by addressing contentious issues presented in the studies analyzed by working with several authors in several languages to resolve the disagreement on the categorization. The results of this study must be interpreted, taking into consideration this limitation.
Author Contributions
All authors contributed equally. All authors have read and agreed to the published version of this manuscript.
Funding
The Philosophy and Social Sciences of Heilongjiang Province (22GLB107) and The National Natural Science Foundation of China (72271069).
Data Availability Statement
All data linked to this article are available on the Internet.
Conflicts of Interest
The authors declare no conflicts of interest.
References
- Chen, W.; Filieri, R. Institutional forces, leapfrogging effects, and innovation status: Evidence from the adoption of a continuously evolving technology in small organizations. Technol. Forecast. Soc. Change 2024, 206, 123529. [Google Scholar] [CrossRef]
- Janin Rivolin, U. Planning Systems as Institutional Technologies: A Proposed Conceptualization and the Implications for Comparison. Plan. Pract. Res. 2012, 27, 63–85. [Google Scholar] [CrossRef]
- Garg, R.; Chhikara, R.; Agrawal, G.; Rathi, R.; Arya, Y. Sustainable marketing mix and supply chain integration: A systematic review and research agenda. Sustain. Futures 2024, 8, 100269. [Google Scholar] [CrossRef]
- Koberg, E.; Longoni, A. A systematic review of sustainable supply chain management in global supply chains. J. Clean. Prod. 2019, 207, 1084–1098. [Google Scholar] [CrossRef]
- Pereira, M.M.O.; Hendry, L.C.; Silva, M.E.; Bossle, M.B.; Antonialli, L.M. Sustainable supply chain management in a global context: The perspective of emerging economy suppliers. RAUSP Manag. J. 2023, 58, 197–218. [Google Scholar] [CrossRef]
- Saththasivam, G.; Fernando, Y. Integrated Sustainable Supply Chain Management: Current Practices and Future Direction. In Supply Chain and Logistics Management: Concepts, Methodologies, Tools, and Applications; IGI Global Scientific Publishing: Hershey, PA, USA, 2020; pp. 2061–2072. Available online: https://www.igi-global.com/chapter/integrated-sustainable-supply-chain-management/239369 (accessed on 19 January 2025).
- Wang, Q.; Chen, L.; Jia, F.; Luo, Y.; Zhang, Z. The relationship between supply chain integration and sustainability performance: A meta-analysis. Int. J. Logist. Res. Appl. 2024, 27, 1388–1409. [Google Scholar] [CrossRef]
- Bilbao-Ubillos, J.; Camino-Beldarrain, V.; Intxaurburu-Clemente, G.; Velasco-Balmaseda, E. Industry 4.0 and potential for reshoring: A typology of technology profiles of manufacturing firms. Comput. Ind. 2023, 148, 103904. [Google Scholar] [CrossRef]
- Ashcroft, S. Top 10: Worst Supply Chain Disasters in History. 2021. Available online: https://supplychaindigital.com/supply-chain-risk-management/top-10-worst-supply-chain-disasters-history (accessed on 19 January 2025).
- Villena, V.H.; Gioia, D.A. A More Sustainable Supply Chain. 2020. Available online: https://hbr.org/2020/03/a-more-sustainable-supply-chain (accessed on 20 January 2025).
- Bag, S.; Gupta, S.; Kumar, S.; Sivarajah, U. Role of technological dimensions of green supply chain management practices on firm performance. J. Enterp. Inf. Manag. 2020, 34, 1–27. [Google Scholar] [CrossRef]
- Joshi, S. A review on sustainable supply chain network design: Dimensions, paradigms, concepts, framework and future directions. Sustain. Oper. Comput. 2022, 3, 136–148. [Google Scholar] [CrossRef]
- Lai, K.; Wong, C.W.Y.; Cheng, T.C.E. Institutional isomorphism and the adoption of information technology for supply chain management. Comput. Ind. 2006, 57, 93–98. [Google Scholar] [CrossRef]
- Narimissa, O.; Kangarani-Farahani, A.; Molla-Alizadeh-Zavardehi, S. Evaluation of sustainable supply chain management performance: Dimensions and aspects. Sustain. Dev. 2020, 28, 1–12. [Google Scholar] [CrossRef]
- Matarneh, S.; Piprani, A.Z.; Ellahi, R.M.; Nguyen, D.N.; Le, T.M.; Nazir, S. Industry 4.0 technologies and circular economy synergies: Enhancing corporate sustainability through sustainable supply chain integration and flexibility. Environ. Technol. Innov. 2024, 35, 103723. [Google Scholar] [CrossRef]
- Ebea. The Great KFC Chicken Shortage 2018—The Economics, Business and Enterprise Association (EBEA). 2018. Available online: https://ebea.org.uk/archive/the-great-kfc-chicken-shortage-2018 (accessed on 20 January 2025).
- ADEC Innovations. How Does Nike’s Supply Chain Work? ADEC Innovations. 2020. Available online: https://www.adec-innovations.com/blogs/how-does-nikes-supply-chain-work/ (accessed on 20 January 2025).
- Garland, M. Inside Hershey’s $1B Push to Boost Its Supply Chain Capacity. Supply Chain Dive. 2023. Available online: https://www.supplychaindive.com/news/inside-hersheys-1b-push-to-boost-its-supply-chain-capacity/691799/ (accessed on 20 January 2025).
- Awa, H.O.; Ukoha, O.; Emecheta, B.C. Using T-O-E theoretical framework to study the adoption of ERP solution. Cogent Bus. Manag. 2016, 3, 1196571. [Google Scholar] [CrossRef]
- Zhong, Y.; Moon, H.C. Investigating the Impact of Industry 4.0 Technology through a TOE-Based Innovation Model. Systems 2023, 11, 277. [Google Scholar] [CrossRef]
- Chelariu, C.; Bello, D.C.; Gilliland, D.I. Institutional antecedents and performance consequences of influence strategies in export channels to Eastern European transitional economies. J. Bus. Res. 2006, 59, 525–534. [Google Scholar] [CrossRef]
- Ceipek, R.; Hautz, J.; Mayer, M.C.; Matzler, K. Technological Diversification: A Systematic Review of Antecedents, Outcomes and Moderating Effects. Int. J. Manag. Rev. 2019, 21, 466–497. [Google Scholar] [CrossRef]
- Flavin, M. Home and away: The use of institutional and non-institutional technologies to support learning and teaching. Interact. Learn. Environ. 2015, 24, 1665–1673. [Google Scholar] [CrossRef]
- Martin, G.; Khajuria, A.; Arora, S.; King, D.; Ashrafian, H.; Darzi, A. The impact of mobile technology on teamwork and communication in hospitals: A systematic review. J. Am. Med. Inform. Assoc. 2019, 26, 339–355. [Google Scholar] [CrossRef]
- Arlbjørn, J.S.; de Haas, H.; Munksgaard, K.B. Exploring supply chain innovation. Logist. Res. 2011, 3, 3–18. [Google Scholar] [CrossRef]
- Ungerman, O.; Dědková, J. Marketing Innovations in Industry 4.0 and Their Impacts on Current Enterprises. Appl. Sci. 2019, 9, 3685. [Google Scholar] [CrossRef]
- Visnjic, I.; Wiengarten, F.; Neely, A. Only the Brave: Product Innovation, Service Business Model Innovation, and Their Impact on Performance. J. Prod. Innov. Manag. 2016, 33, 36–52. [Google Scholar] [CrossRef]
- Jankowska, B.; Di Maria, E.; Cygler, J. Do clusters matter for foreign subsidiaries in the Era of industry 4.0? The case of the aviation valley in Poland. Eur. Res. Manag. Bus. Econ. 2021, 27, 100150. [Google Scholar] [CrossRef]
- Kose, T. Price convergence and fundamentals in asset markets with bankruptcy risk: An experiment. Int. J. Behav. Account. Finance 2015, 5, 242. [Google Scholar] [CrossRef]
- Rahimi, M.; Maghsoudi, M.; Shokouhyar, S. The convergence of IoT and sustainability in global supply chains: Patterns, trends, and future directions. Comput. Ind. Eng. 2024, 197, 110631. [Google Scholar] [CrossRef]
- Zhou, S.; Liu, Y.; Liu, Y. A Market Convergence Prediction Framework Based on a Supply Chain Knowledge Graph. Sustainability 2024, 16, 1696. [Google Scholar] [CrossRef]
- Porter, M.E.; Heppelmann, J.E. How Smart, Connected Products Are Transforming Companies. Available online: https://www.bollettinoadapt.it/wp-content/uploads/2015/09/How-Smart-Connected-Products-Are-Transforming-Companies.pdf (accessed on 21 January 2025).
- Mugoni, E.; Kanyepe, J.; Tukuta, M. Sustainable Supply Chain Management Practices (SSCMPS) and environmental performance: A systematic review. Sustain. Technol. Entrep. 2024, 3, 100050. [Google Scholar] [CrossRef]
- Carter, C.R.; Hatton, M.R.; Wu, C.; Chen, X. Sustainable supply chain management: Continuing evolution and future directions. Int. J. Phys. Distrib. Logist. Manag. 2019, 50, 122–146. [Google Scholar] [CrossRef]
- Carter, C.R.; Washispack, S. Mapping the Path Forward for Sustainable Supply Chain Management: A Review of Reviews. J. Bus. Logist. 2018, 39, 242–247. [Google Scholar] [CrossRef]
- Shekarian, E.; Ijadi, B.; Zare, A.; Majava, J. Sustainable Supply Chain Management: A Comprehensive Systematic Review of Industrial Practices. Sustainability 2022, 14, 7892. [Google Scholar] [CrossRef]
- Chatterjee, S.; Chaudhuri, S.; Sakka, G.; Apoorva. Cross-disciplinary issues in international marketing: A systematic literature review on international marketing and ethical issues. Int. Mark. Rev. 2021, 38, 985–1005. [Google Scholar] [CrossRef]
- Vrontis, D.; Hulland, J.; Shaw, J.D.; Gaur, A.; Czinkota, M.R.; Christofi, M. Guest editorial: Systematic literature reviews in international marketing: From the past to the future and beyond. Int. Mark. Rev. 2022, 39, 1025–1028. [Google Scholar] [CrossRef]
- Katsikeas, S. Objectives, Challenges, and the Way Forward. J. Int. Mark. 2014, 22, 1–4. [Google Scholar] [CrossRef]
- Griffith, D.A. From the Editor in Chief. J. Int. Mark. 2008, 16, 1–3. [Google Scholar] [CrossRef]
- Duan, Y.; Aloysius, J.A. Supply chain transparency and willingness-to-pay for refurbished products. Int. J. Logist. Manag. 2019, 30, 797–820. [Google Scholar] [CrossRef]
- Carter, C.R.; Rogers, D.S. A framework of sustainable supply chain management: Moving toward new theory. Int. J. Phys. Distrib. Logist. Manag. 2008, 38, 360–387. [Google Scholar] [CrossRef]
- Adjanor-Doku, C.; Ellis, F.Y.; Affum-Osei, E. Environmental performance: A systematic review of literature and directions for future studies. Corp. Soc. Responsib. Environ. Manag. 2024, 32, 71–87. [Google Scholar] [CrossRef]
- Chams, N.; García-Blandón, J. On the importance of sustainable human resource management for the adoption of sustainable development goals. Resour. Conserv. Recycl. 2019, 141, 109–122. [Google Scholar] [CrossRef]
- Raiborn, C.A.; Butler, J.B.; Massoud, M.F. Environmental reporting: Toward enhanced information quality. Bus. Horiz. 2011, 54, 425–433. [Google Scholar] [CrossRef]
- Khan, M.R.; Khan, N.R.; Jhanjhi, N.Z. Convergence of Industry 4.0 and Supply Chain Sustainability; IGI Global: Hershey, PA, USA, 2024; Available online: https://www.igi-global.com/book/convergence-industry-supply-chain-sustainability/327463 (accessed on 22 January 2025).
- Sun, J.; Sarfraz, M.; Khawaja, K.F.; Abdullah, M.I. Sustainable Supply Chain Strategy and Sustainable Competitive Advantage: A Mediated and Moderated Model. Front. Public Health 2022, 10, 895482. [Google Scholar] [CrossRef]
- Xie, K. Convergence Supports Transition to Sustainable Agriculture-Press Release-Convergence News | Convergence. 2024. Available online: https://www.convergence.finance/news/3tPCzaIRKRk4eyH8N5yicR/view (accessed on 22 January 2025).
- Bloemer, A.; Minner, S. Unveiling the supply chain: The interaction of sustainability, transparency and digital technologies. In Environmentally Responsible Supply Chains in an Era of Digital Transformation; Edward Elgar Publishing: Cheltenham, UK, 2024; pp. 141–164. Available online: https://www.elgaronline.com/edcollchap/book/9781803920207/book-part-9781803920207-13.xml (accessed on 22 January 2025).
- DeAngelis, S.F. Supply Chain Risk Management: Dealing with Length & Depth | Supply Chain Minded. 2016. Available online: https://supplychainminded.com/supply-chain-risk-management-dealing-length-depth/ (accessed on 22 January 2025).
- Gimenez, C.; Ventura, E. Logistics-production, logistics-marketing and external integration. Int. J. Oper. Prod. Manag. 2005, 25, 20–38. [Google Scholar] [CrossRef]
- Madhani, P.M. Convergence of Supply Chain Management and Marketing (CSM): A Value Enhancing Strategy in Retail Industry; Social Science Research Network: Rochester, NY, USA, 2010; Available online: https://papers.ssrn.com/abstract=1573383 (accessed on 22 January 2025).
- Zhong, J.; Jia, F.; Chen, X.; Hong, Y.; Yu, Y. Internal and external collaboration and supply chain performance: A fit approach. Int. J. Logist. Res. Appl. 2023, 26, 1267–1284. [Google Scholar] [CrossRef]
- Ha, A.Y.; Tang, C.S. (Eds.) Handbook of Information Exchange in Supply Chain Management; Springer International Publishing: Cham, Switzerland, 2017; Volume 5, Available online: http://link.springer.com/10.1007/978-3-319-32441-8 (accessed on 22 January 2025).
- Rejeb, A.; Keogh, J.G.; Treiblmaier, H. How Blockchain Technology Can Benefit Marketing: Six Pending Research Areas. Front. Blockchain 2020, 3, 500660. [Google Scholar] [CrossRef]
- Rowley, T.J. Moving beyond Dyadic Ties: A Network Theory of Stakeholder Influences. Acad. Manag. Rev. 1997, 22, 887–910. [Google Scholar] [CrossRef]
- Zhu, Q.; Krikke, H.; Caniëls, M.C.J. Supply chain integration: Value creation through managing inter-organizational learning. Int. J. Oper. Prod. Manag. 2018, 38, 211–229. [Google Scholar] [CrossRef]
- Fabbe-Costes, N.; Lechaptois, L.; Spring, M. “The map is not the territory”: A boundary objects perspective on supply chain mapping. Int. J. Oper. Prod. Manag. 2020, 40, 1475–1497. [Google Scholar] [CrossRef]
- Meehan, J.; Bryde, D.J. A field-level examination of the adoption of sustainable procurement in the social housing sector. Int. J. Oper. Prod. Manag. 2015, 35, 982–1004. [Google Scholar] [CrossRef]
- Rowley, T.J. The Power of and in Stakeholder Networks. In Stakeholder Management; Emerald Publishing Limited: Leeds, UK, 2017; pp. 101–122. Available online: https://www.emerald.com/insight/content/doi/10.1108/s2514-175920170000005/full/html (accessed on 25 January 2025).
- Cox, A. Power, value and supply chain management. Supply Chain Manag. Int. J. 1999, 4, 167–175. [Google Scholar] [CrossRef]
- Ocasio, W.; Loewenstein, J.; Nigam, A. How Streams of Communication Reproduce and Change Institutional Logics: The Role of Categories. Acad. Manag. Rev. 2015, 40, 28–48. [Google Scholar] [CrossRef]
- Fuenfschilling, L.; Truffer, B. The structuration of socio-technical regimes—Conceptual foundations from institutional theory. Res. Policy 2014, 43, 772–791. [Google Scholar] [CrossRef]
- Alvarez, G.; Pilbeam, C.; Wilding, R. Nestlé Nespresso AAA sustainable quality program: An investigation into the governance dynamics in a multi-stakeholder supply chain network. Supply Chain Manag. Int. J. 2010, 15, 165–182. [Google Scholar] [CrossRef]
- Busse, C.; Schleper, M.C.; Weilenmann, J.; Wagner, S.M. Extending the supply chain visibility boundary: Utilizing stakeholders for identifying supply chain sustainability risks. Int. J. Phys. Distrib. Logist. Manag. 2017, 47, 18–40. [Google Scholar] [CrossRef]
- Svensson, G.; Ferro, C.; Hogevold, N.; Padin, C.; Varela, J.C.S. Developing a theory of focal company business sustainability efforts in connection with supply chain stakeholders. Supply Chain Manag. Int. J. 2018, 23, 16–32. [Google Scholar] [CrossRef]
- Bilro, R.G.; da Cunha, J.F. An exploratory study of Western firms’ failure in the Chinese market: A network theory perspective. J. Chin. Econ. Foreign Trade Stud. 2021, 14, 149–168. [Google Scholar] [CrossRef]
- Solberg, C.A.; Durrieu, F. Patterns of international marketing strategy. J. Bus. Ind. Mark. 2022, 38, 1532–1544. [Google Scholar] [CrossRef]
- Lin, H.-F. Understanding the determinants of electronic supply chain management system adoption: Using the technology–organization–environment framework. Technol. Forecast. Soc. Change 2014, 86, 80–92. [Google Scholar] [CrossRef]
- Capaldo, A. Network structure and innovation: The leveraging of a dual network as a distinctive relational capability. Strateg. Manag. J. 2007, 28, 585–608. [Google Scholar] [CrossRef]
- Arasti, M.; Mokhtarzadeh, N.G.; Jafarpanah, I. Networking capability: A systematic review of literature and future research agenda. J. Bus. Ind. Mark. 2021, 37, 160–179. [Google Scholar] [CrossRef]
- Williamson, O.E. Transaction-Cost Economics: The Governance of Contractual Relations. J. Law Econ. 1979, 22, 233–261. [Google Scholar] [CrossRef]
- Leiblein, M.J. The Choice of Organizational Governance Form and Performance: Predictions from Transaction Cost, Resource-based, and Real Options Theories. J. Manag. 2003, 29, 937–961. [Google Scholar] [CrossRef]
- McIvor, R. How the transaction cost and resource-based theories of the firm inform outsourcing evaluation. J. Oper. Manag. 2009, 27, 45–63. [Google Scholar] [CrossRef]
- Boakye, E.A.; Zhao, H.; Ahia, B.N.K. Blockchain technology prospects in transforming Ghana’s economy: A phenomenon-based approach. Inf. Technol. Dev. 2022, 29, 348–377. [Google Scholar] [CrossRef]
- Domingos, F.D.; Heinrich, C.J.; Saussier, S.; Shiva, M. Navigating contract renegotiations with sustainability at the helm: Societal benefits and transaction costs. J. Strateg. Contract. Negot. 2023, 7, 125–148. [Google Scholar] [CrossRef]
- Whyte, G. The role of asset specificity in the vertical integration decision. J. Econ. Behav. Organ. 1994, 23, 287–302. [Google Scholar] [CrossRef]
- Lucio Maia, J.; Lamon Cerra, A.; Gomes Alves Filho, A. Exploring variables of transaction costs in Brazilian automotive supply chains. Ind. Manag. Data Syst. 2010, 110, 567–590. [Google Scholar] [CrossRef]
- Ketokivi, M.; Mahoney, J.T. Transaction Cost Economics as a Theory of Supply Chain Efficiency. Prod. Oper. Manag. 2020, 29, 1011–1031. [Google Scholar] [CrossRef]
- Nagle, F.; Seamans, R.; Tadelis, S. Transaction cost economics in the digital economy: A research agenda. Strateg. Organ. 2024, 23, 351–365. [Google Scholar] [CrossRef]
- Madhok, A. Reassessing the fundamentals and beyond: Ronald Coase, the transaction cost and resource-based theories of the firm and the institutional structure of production. Strateg. Manag. J. 2002, 23, 535–550. [Google Scholar] [CrossRef]
- Brouthers, K.D.; Nakos, G. SME Entry Mode Choice and Performance: A Transaction Cost Perspective. Entrep. Theory Pract. 2004, 28, 229–247. [Google Scholar] [CrossRef]
- Lo, D.; Zanarone, G.; Ghosh, M. Contracting to (dis)incentivize? An integrative transaction-cost approach on how contracts govern specific investments. Strateg. Manag. J. 2022, 43, 1528–1555. [Google Scholar] [CrossRef]
- De Meyer-Heydenrych, C.F.; Struweg, I. The influence of transaction cost variables on e-buyer satisfaction and loyalty: An e-business-to-consumer retailer context. J. Econ. Financ. Sci. 2021, 14, 10. [Google Scholar] [CrossRef]
- Rangan, V.K.; Corey, E.R.; Cespedes, F. Transaction Cost Theory: Inferences from Clinical Field Research on Downstream Vertical Integration. Organ. Sci. 1993, 4, 454–477. [Google Scholar] [CrossRef]
- Gulbrandsen, B.; Sandvik, K.; Haugland, S.A. Antecedents of vertical integration: Transaction cost economics and resource-based explanations. J. Purch. Supply Manag. 2009, 15, 89–102. [Google Scholar] [CrossRef]
- Jacobides, M.G.; Winter, S.G. The co-evolution of capabilities and transaction costs: Explaining the institutional structure of production. Strateg. Manag. J. 2005, 26, 395–413. [Google Scholar] [CrossRef]
- Saleh, M.A.; Ali, M.Y.; Julian, C.C. Antecedents and consequences of SME importers’ relationship with foreign suppliers: A transaction cost approach. In Research Handbook on Export Marketing; Edward Elgar Publishing: Cheltenham, UK, 2014; pp. 185–202. Available online: https://www.elgaronline.com/edcollchap/edcoll/9781781954386/9781781954386.00013.xml (accessed on 28 January 2025).
- Saha, P.; Talapatra, S.; Belal, H.M.; Jackson, V. Unleashing the Potential of the TQM and Industry 4.0 to Achieve Sustainability Performance in the Context of a Developing Country. Glob. J. Flex. Syst. Manag. 2022, 23, 495–513. [Google Scholar] [CrossRef]
- Mroczek, K. Transaction cost theory—Explaining entry mode choices. Econ. Bus. Rev. 2014, 14, 48–62. [Google Scholar] [CrossRef]
- Mutinelli, M.; Piscitello, L. The entry mode choice of MNEs: An evolutionary approach. Res. Policy 1998, 27, 491–506. [Google Scholar] [CrossRef]
- Nguyen, G.; Brailly, J.; Purseigle, F. Strategic outsourcing and precision agriculture: Towards a silent reorganization of agricultural production in France? In Proceedings of the Allied Social Sciences Association (ASSA) Annual Meeting, San Diego, CA, USA, 3–5 January 2020; Available online: https://hal.science/hal-02942720 (accessed on 28 January 2025).
- Xiong, M.N.; Wang, T.; Zhao, P. How cultural distance affects the formation of international strategic alliance—An explanation of the transaction costs theory. Nankai Bus. Rev. Int. 2022, 13, 173–200. [Google Scholar] [CrossRef]
- Tarakanov, V.V.; Inshakova, A.O.; Dolinskaya, V.V. Information Society, Digital Economy and Law. In Ubiquitous Computing and the Internet of Things: Prerequisites for the Development of ICT; Popkova, E.G., Ed.; Springer International Publishing: Cham, Switzerland, 2019; pp. 3–15. [Google Scholar] [CrossRef]
- Esfahbodi, A.; Zhang, Y.; Watson, G. Sustainable supply chain management in emerging economies: Trade-offs between environmental and cost performance. Int. J. Prod. Econ. 2016, 181, 350–366. [Google Scholar] [CrossRef]
- Niehans, J. Transaction Costs. In The New Palgrave Dictionary of Economics; Palgrave Macmillan: London, UK, 2016; pp. 1–6. [Google Scholar] [CrossRef]
- Cichosz, M.; Goldsby, T.J.; Knemeyer, A.M.; Taylor, D.F. Innovation in logistics outsourcing relationship—In the search of customer satisfaction. LogForum 2017, 13, 209–219. [Google Scholar] [CrossRef]
- Carlton, D.W. Transaction costs and competition policy. Int. J. Ind. Organ. 2020, 73, 102539. [Google Scholar] [CrossRef]
- Fast, N.J.; Overbeck, J.R. The social alignment theory of power: Predicting associative and dissociative behavior in hierarchies. Res. Organ. Behav. 2022, 42, 100178. [Google Scholar] [CrossRef]
- Ocasio, W.; Pozner, J.-E.; Milner, D. Varieties of Political Capital and Power in Organizations: A Review and Integrative Framework. Acad. Manag. Ann. 2020, 14, 303–338. [Google Scholar] [CrossRef]
- Williamson, O.E. Transaction cost economics and business administration. Scand. J. Manag. 2005, 21, 19–40. [Google Scholar] [CrossRef]
- Cuypers, I.R.P.; Hennart, J.-F.; Silverman, B.S.; Ertug, G. Transaction Cost Theory: Past Progress, Current Challenges, and Suggestions for the Future. Acad. Manag. Ann. 2021, 15, 111–150. [Google Scholar] [CrossRef]
- Czernek-Marszałek, K. Social embeddedness and its benefits for cooperation in a tourism destination. J. Destin. Mark. Manag. 2020, 15, 100401. [Google Scholar] [CrossRef]
- Fawcett, S.; Jin, Y.H.; Fawcett, A.; Bernardes, E. Technological game changers: Convergence, hype, and evolving supply chain design. Production 2018, 28, e20180002. [Google Scholar] [CrossRef]
- Zhu, Z. The Application of Transaction Cost Theory in Supply Chain Management. Open J. Appl. Sci. 2024, 14, 3216–3225. [Google Scholar] [CrossRef]
- Garfamy, R.M. Supply Management: A Transaction Cost Economics Framework. South East Eur. J. Econ. Bus. 2012, 7, 139. [Google Scholar] [CrossRef]
- Rindfleisch, A. Transaction cost theory: Past, present and future. AMS Rev. 2020, 10, 85–97. [Google Scholar] [CrossRef]
- Gold, S.; Seuring, S.; Beske, P. Sustainable supply chain management and inter-organizational resources: A literature review. Corp. Soc. Responsib. Environ. Manag. 2010, 17, 230–245. [Google Scholar] [CrossRef]
- Johanson, J.; Mattsson, L.-G. Interorganizational Relations in Industrial Systems: A Network Approach. Int. Stud. Manag. Organ. 1987, 17, 34–48. [Google Scholar]
- Morisse, M.; Horlach, B.; Kappenberg, W.; Petrikina, J.; Robel, F.; Steffens, F. Trust in Network Organizations—A Literature Review on Emergent and Evolving Behavior in Network Organizations. In Proceedings of the 2014 47th Hawaii International Conference on System Sciences, Waikoloa, HI, USA, 6–9 January 2014; IEEE: Piscataway, NJ, USA, 2014; pp. 4578–4587. [Google Scholar]
- Williamson, O.E. Outsourcing: Transaction cost economics and supply chain management. J. Supply Chain Manag. 2008, 44, 5–16. [Google Scholar] [CrossRef]
- Stolze, H.J.; Mollenkopf, D.A.; Thornton, L.; Brusco, M.J.; Flint, D.J. Supply chain and marketing integration: Tension in frontline social networks. J. Supply Chain Manag. 2018, 54, 3–21. [Google Scholar] [CrossRef]
- Jackson, I.; Ivanov, D.; Dolgui, A.; Namdar, J. Generative artificial intelligence in supply chain and operations management: A capability-based framework for analysis and implementation. Int. J. Prod. Res. 2024, 62, 6120–6145. [Google Scholar] [CrossRef]
- Paul, J.; Lim, W.M.; O’Cass, A.; Hao, A.W.; Bresciani, S. Scientific procedures and rationales for systematic literature reviews (SPAR-4-SLR). Int. J. Consum. Stud. 2021, 45, O1–O16. [Google Scholar] [CrossRef]
- Nguyen, T.H.; Le, X.C.; Vu, T.H.L. An Extended Technology-Organization-Environment (TOE) Framework for Online Retailing Utilization in Digital Transformation: Empirical Evidence from Vietnam. J. Open Innov. Technol. Mark. Complex. 2022, 8, 200. [Google Scholar] [CrossRef]
- Bıçakcıoğlu-Peynirci, N.; Morgan, R.E. International servitization: Theoretical roots, research gaps and implications. Int. Mark. Rev. 2023, 40, 338–364. [Google Scholar] [CrossRef]
- Papachroni, A.; Heracleous, L.; Paroutis, S. Organizational Ambidexterity Through the Lens of Paradox Theory: Building a Novel Research Agenda. J. Appl. Behav. Sci. 2015, 51, 71–93. [Google Scholar] [CrossRef]
- Sadeghi, V.J.; Perez, A.G.; Vrontis, D.; Bedford, D. Viewpoint: Digital resilience, new business models and international entrepreneurship in the era of knowledge-economy. J. Enterp. Inf. Manag. 2024, 37, 1401–1417. [Google Scholar] [CrossRef]
- Sagheb, M.Z.; Ghasemi, B.; Nourbakhsh, S.K. Factors affecting purchase intention of foreign food products: An empirical study in the Iranian context. Br. Food J. 2020, 122, 1485–1504. [Google Scholar] [CrossRef]
- Chen, Y. Examining the Dynamics of Entrepreneurial Knowledge and Firm Performance: A Longitudinal Study of Start-ups in Emerging Markets. J. Knowl. Econ. 2024, 16, 2549–2581. [Google Scholar] [CrossRef]
- Alinda, K.; Wakibi, A. Cultivating sustainability practices through intellectual capital: A qualitative inquiry of medium and large manufacturing firms within an emerging economy. J. Intellect. Cap. 2025, 26, 469–490. [Google Scholar] [CrossRef]
- Barman, A.; Chakraborty, A.K.; Sana, S.S.; Banerjee, P. Pricing Strategy and Risk-Averse Flexibility in Sustainable Supply Chain: A Dual-Channel Logistics Process Under Reward Contracts and Demand Uncertainty. Glob. J. Flex. Syst. Manag. 2024, 25, 733–762. [Google Scholar] [CrossRef]
- Ghalih, M.; Chang, C.-H. Enhancing Sustainability in Halal Supply Chain: A Framework for Aligning with ESG and SDGs. In Building Climate Neutral Economies Through Digital Business and Green Skills; IGI Global Scientific Publishing: Hershey, PA, USA, 2024; pp. 335–364. Available online: https://www.igi-global.com/chapter/enhancing-sustainability-in-halal-supply-chain/355389 (accessed on 20 February 2025).
- Jiang, Y.; Ding, X.; Zhang, J. Toward Environmental Efficiency: Analyzing the Impact of Green Innovation Initiatives in Enterprises. Manag. Decis. Econ. 2025, 46, 1206–1223. [Google Scholar] [CrossRef]
- Khan, K.I.; Mahmood, S.; Khalid, A. Transforming manufacturing sector: Bibliometric insight on ESG performance for green revolution. Discov. Sustain. 2024, 5, 359. [Google Scholar] [CrossRef]
- Kim, S.T.; Lee, H.-H.; Lim, S. The Effects of Green SCM Implementation on Business Performance in SMEs: A Longitudinal Study in Electronics Industry. Sustainability 2021, 13, 11874. [Google Scholar] [CrossRef]
- Kumar, R.; Bangwal, D. An assessment of sustainable supply chain initiatives in Indian automobile industry using PPS method. Environ. Dev. Sustain. 2023, 25, 9703–9729. [Google Scholar] [CrossRef]
- Qiao, J.; Li, S.; Capaldo, A. Why and how do suppliers develop environmental management capabilities in response to buyer-led development initiatives? Supply Chain Manag. Int. J. 2024, 29, 112–134. [Google Scholar] [CrossRef]
- Rasheed, M.; Liu, J.; Ali, E. Incorporating sustainability in organizational strategy: A framework for enhancing sustainable knowledge management and green innovation. Kybernetes 2024, 54, 2363–2388. [Google Scholar] [CrossRef]
- Said, R.; Joseph, C.; Adenan, N.Z.C. A systematic literature review approach to explore the relationship between corporate governance mechanisms and sustainable supply chain management. Middle East J. Manag. 2024, 11, 539–564. [Google Scholar] [CrossRef]
- Sun, J.; Bhutta, M.K.; Sarfraz, M. Green business in the digital age: Sustainable performance in an era of technological advancement and leadership transformation. Curr. Psychol. 2024, 43, 32168–32187. [Google Scholar] [CrossRef]
- Agrawal, N.; Modgil, S.; Gupta, S. ESG and supply chain finance to manage risk among value chains. J. Clean. Prod. 2024, 471, 143373. [Google Scholar] [CrossRef]
- Dadabada, P.K. Analyzing the Impact of ESG Integration and FinTech Innovations on Green Finance: A Comparative Case Studies Approach. J. Knowl. Econ. 2024. ahead-of-print. [Google Scholar] [CrossRef]
- Gloet, M.; Samson, D. Knowledge and Innovation Management to Support Supply Chain Innovation and Sustainability Practices. Inf. Syst. Manag. 2020, 39, 3–18. [Google Scholar] [CrossRef]
- Hermiatin, F.R.; Handayati, Y.; Perdana, T.; Wardhana, D. Creating Food Value Chain Transformations through Regional Food Hubs: A Review Article. Sustainability 2022, 14, 8196. [Google Scholar] [CrossRef]
- Hsiung, T.-F.; Cheng, Y.-H.; Han, Z.-X. Sustainable Partnership: Operational Condition Analysis for Brand Value Co-Creation. Sustainability 2021, 13, 6516. [Google Scholar] [CrossRef]
- Misra, A.; Mention, A.-L. Exploring the food value chain using open innovation: A bibliometric review of the literature. Br. Food J. 2021, 124, 1810–1837. [Google Scholar] [CrossRef]
- Mouazen, A.M.; Hernández-Lara, A.B.; Chahine, J.; Halawi, A. Triple bottom line sustainability and Innovation 5.0 management through the lens of Industry 5.0, Society 5.0 and Digitized Value Chain 5.0. Eur. J. Innov. Manag. 2025. ahead-of-print. [Google Scholar] [CrossRef]
- Yang, Y.; Zheng, Y.; Xie, G.; Tian, Y. The Influence Mechanism of Strategic Partnership on Enterprise Performance: Exploring the Chain Mediating Role of Information Sharing and Supply Chain Flexibility. Sustainability 2022, 14, 4800. [Google Scholar] [CrossRef]
- Yaroson, E.V.; Chowdhury, S.; Mangla, S.K.; Dey, P.K. Unearthing the interplay between organisational resources, knowledge and industry 4.0 analytical decision support tools to achieve sustainability and supply chain wellbeing. Ann. Oper. Res. 2024, 342, 1321–1368. [Google Scholar] [CrossRef]
- Greene, D.; Beard, N.; Clegg, T.; Weight, E. The visible body and the invisible organization: Information asymmetry and college athletics data. Big Data Soc. 2023, 10, 20539517231179196. [Google Scholar] [CrossRef]
- Lakshmanan, T.R.; Anderson, W.P.; Song, Y. Rise of Megalopolis as a Mega Knowledge Region: Interactions of Innovations in Transport, Information, Production, and Organizations. In Regional Science Matters: Studies Dedicated to Walter Isard; Nijkamp, P., Rose, A., Kourtit, K., Eds.; Springer International Publishing: Cham, Switzerland, 2015; pp. 373–398. [Google Scholar] [CrossRef]
- Valdivia, A.D.; Balcell, M.P. Connecting the grids: A review of blockchain governance in distributed energy transitions. Energy Res. Soc. Sci. 2022, 84, 102383. [Google Scholar] [CrossRef]
- Williams, B.; Nedović-Budić, Z. Transitions of spatial planning in Ireland: Moving from a localised to a strategic national and regional approach. Plan. Pract. Res. 2020, 38, 639–658. [Google Scholar] [CrossRef]
- Mingers, J.; Mutch, A.; Willcocks, L. Critical Realism in Information Systems Research. Manag. Inf. Syst. Q. 2013, 37, 795–802. [Google Scholar] [CrossRef]
- Brown, S.; Saxena, D.; Wall, P.J. The role of information and communications technology in refugee entrepreneurship: A critical realist case study. Electron. J. Inf. Syst. Dev. Ctries. 2022, 88, e12195. [Google Scholar] [CrossRef]
- Eriksson, D.; Engström, A. Using critical realism and abduction to navigate theory and data in operations and supply chain management research. Supply Chain Manag. Int. J. 2021, 26, 224–239. [Google Scholar] [CrossRef]
- Davvetas, V.; Halkias, G. Global and local brand stereotypes: Formation, content transfer, and impact. Int. Mark. Rev. 2019, 36, 675–701. [Google Scholar] [CrossRef]
- Safeer, A.A.; Chen, Y.; Abrar, M.; Kumar, N.; Razzaq, A. Impact of perceived brand localness and globalness on brand authenticity to predict brand attitude: A cross-cultural Asian perspective. Asia Pac. J. Mark. Logist. 2021, 34, 1524–1543. [Google Scholar] [CrossRef]
- Fritz, K.; Schoenmueller, V.; Bruhn, M. Authenticity in branding—Exploring antecedents and consequences of brand authenticity. Eur. J. Mark. 2017, 51, 324–348. [Google Scholar] [CrossRef]
- Cayla, J.; Arnould, E.J. A Cultural Approach to Branding in the Global Marketplace. J. Int. Mark. 2008, 16, 86–112. [Google Scholar] [CrossRef]
- Steenkamp, J.-B.E.M. Global Versus Local Consumer Culture: Theory, Measurement, and Future Research Directions. J. Int. Mark. 2019, 27, 1–19. [Google Scholar] [CrossRef]
- Steenkamp, J.-B.E.M. Global Brand Building and Management in the Digital Age. J. Int. Mark. 2020, 28, 13–27. [Google Scholar] [CrossRef]
- Polonsky, M.; Jevons, C. Global branding and strategic CSR: An overview of three types of complexity. Int. Mark. Rev. 2009, 26, 327–347. [Google Scholar] [CrossRef]
- Giannetti, B.F.; Bonilla, S.H.; Silva, I.R.; Almeida, C.M.V.B. Cleaner production practices in a medium size gold-plated jewelry company in Brazil: When little changes make the difference. J. Clean. Prod. 2008, 16, 1106–1117. [Google Scholar] [CrossRef]
- Cesar da Silva, P.; Cardoso de Oliveira Neto, G.; Ferreira Correia, J.M.; Pujol Tucci, H.N. Evaluation of economic, environmental and operational performance of the adoption of cleaner production: Survey in large textile industries. J. Clean. Prod. 2021, 278, 123855. [Google Scholar] [CrossRef]
- Dahmani, N.; Benhida, K.; Belhadi, A.; Kamble, S.; Elfezazi, S.; Jauhar, S.K. Smart circular product design strategies towards eco-effective production systems: A lean eco-design industry 4.0 framework. J. Clean. Prod. 2021, 320, 128847. [Google Scholar] [CrossRef]
- Gautier, A.; Pache, A.-C. Research on Corporate Philanthropy: A Review and Assessment. J. Bus. Ethics 2013, 126, 343–369. [Google Scholar] [CrossRef]
- Zhang, H.; Shao, Y.; Han, X.; Chang, H.-L. A road towards ecological development in China: The nexus between green investment, natural resources, green technology innovation, and economic growth. Resour. Policy 2022, 77, 102746. [Google Scholar] [CrossRef]
- Young, W.; Hwang, K.; McDonald, S.; Oates, C.J. Sustainable consumption: Green consumer behaviour when purchasing products. Sustain. Dev. 2010, 18, 20–31. [Google Scholar] [CrossRef]
- Khan, S.A.R.; Ponce, P.; Yu, Z.; Golpîra, H.; Mathew, M. Environmental technology and wastewater treatment: Strategies to achieve environmental sustainability. Chemosphere 2022, 286, 131532. [Google Scholar] [CrossRef]
- Saeed, M.A.; Kersten, W. Drivers of Sustainable Supply Chain Management: Identification and Classification. Sustainability 2019, 11, 1137. [Google Scholar] [CrossRef]
- Babiak, K.; Trendafilova, S. CSR and environmental responsibility: Motives and pressures to adopt green management practices. Corp. Soc. Responsib. Environ. Manag. 2011, 18, 11–24. [Google Scholar] [CrossRef]
- Deutz, P.; McGuire, M.; Neighbour, G. Eco-design practice in the context of a structured design process: An interdisciplinary empirical study of UK manufacturers. J. Clean. Prod. 2013, 39, 117–128. [Google Scholar] [CrossRef]
- Santiago, B.d.S.; Scavarda, L.F.; Gusmão Caiado, R.G.; Santos, R.S.; de Mattos Nascimento, D.L. Corporate social responsibility and circular economy integration framework within sustainable supply chain management: Building blocks for industry 5.0. Corp. Soc. Responsib. Environ. Manag. 2025, 32, 269–290. [Google Scholar] [CrossRef]
- Yu, E.P.; Guo, C.Q.; Van Luu, B. Environmental, social and governance transparency and firm value. Bus. Strategy Environ. 2018, 27, 987–1004. [Google Scholar] [CrossRef]
- Gao, H.; He, J.; Li, Y. Media spotlight, corporate sustainability and the cost of debt. Appl. Econ. 2022, 54, 3989–4005. [Google Scholar] [CrossRef]
- Gualandris, J.; Longoni, A.; Luzzini, D.; Pagell, M. The association between supply chain structure and transparency: A large-scale empirical study. J. Oper. Manag. 2021, 67, 803–827. [Google Scholar] [CrossRef]
- Sancak, I.E. Change management in sustainability transformation: A model for business organizations. J. Environ. Manag. 2023, 330, 117165. [Google Scholar] [CrossRef]
- Dekkers, J. From servant to driving force: Transforming the role of the supply chain in McDonald’s The Netherlands. J. Supply Chain Manag. Logist. Procure. 2020, 3, 6–17. [Google Scholar] [CrossRef]
- Nakano, M.; Matsuyama, K. Internal supply chain structure design: A multiple case study of Japanese manufacturers. Int. J. Logist. Res. Appl. 2020, 24, 79–101. [Google Scholar] [CrossRef]
- Samuel, K.E.; Spalanzani, A. Developing collaborative competencies within supply chains. Int. J. Inf. Technol. Manag. 2009, 8, 146–160. [Google Scholar] [CrossRef]
- Teece, D.J.; Linden, G. Business models, value capture, and the digital enterprise. J. Organ. Des. 2017, 6, 8. [Google Scholar] [CrossRef]
- Shidpour, H.; Shahrokhi, M.; Bernard, A. A multi-objective programming approach, integrated into the TOPSIS method, in order to optimize product design: In three-dimensional concurrent engineering. Comput. Ind. Eng. 2013, 64, 875–885. [Google Scholar] [CrossRef]
- Cheung, W.; Chiang, A.H.; Sambamurthy, V.; Setia, P. Lean vs. Agile Supply Chain: The Effect of IT Architectures on Supply Chain Capabilities and Performance. Pac. Asia J. Assoc. Inf. Syst. 2018, 10, 4. [Google Scholar] [CrossRef]
- Rita, P.; Krapfel, R. Collaboration and Competition in Buyer-Supplier Relations: The Role of Information in Supply Chain and e-Procurement Impacted Relationships; Spotts, H.E., Ed.; Springer International Publishing: Cham, Switzerland, 2015; pp. 98–105. [Google Scholar] [CrossRef]
- Perry, J.L.; Levine, C.H. An Interorganizational Analysis of Power, Conflict, and Settlements in Public Sector Collective Bargaining. Am. Polit. Sci. Rev. 2014, 70, 1185–1201. [Google Scholar] [CrossRef]
- Garcia, M.M.; Greenwood, K. Visualizing CSR: A visual framing analysis of US multinational companies. J. Mark. Commun. 2013, 21, 167–184. [Google Scholar] [CrossRef]
- Ogunmola, G.A.; Kumar, V. A strategic model for attracting and retaining environmentally conscious customers in E-retail. Int. J. Inf. Manag. Data Insights 2024, 4, 100274. [Google Scholar] [CrossRef]
- Sharma, M.; Antony, R.; Sharma, A.; Daim, T. Can smart supply chain bring agility and resilience for enhanced sustainable business performance? Int. J. Logist. Manag. 2024, 36, 501–555. [Google Scholar] [CrossRef]
- Khedr, A.M.; Sheeja Ran, S. Enhancing supply chain management with deep learning and machine learning techniques: A review. J. Open Innov. Technol. Mark. Complex. 2024, 10, 100379. [Google Scholar] [CrossRef]
- Tliche, Y.; Taghipour, A.; Canel-Depitre, B. An improved forecasting approach to reduce inventory levels in decentralized supply chains. Eur. J. Oper. Res. 2020, 287, 511–527. [Google Scholar] [CrossRef]
- Moshood, T.D.; Nawanir, G.; Mahmud, F.; Sorooshian, S.; Adeleke, A.Q. Green and low carbon matters: A systematic review of the past, today, and future on sustainability supply chain management practices among manufacturing industry. Clean. Eng. Technol. 2021, 4, 100144. [Google Scholar] [CrossRef]
- Dalal, S.; Lilhore, U.K.; Simaiya, S.; Radulescu, M.; Belascu, L. Improving efficiency and sustainability via supply chain optimization through CNNs and BiLSTM. Technol. Forecast. Soc. Change 2024, 209, 123841. [Google Scholar] [CrossRef]
- Madhani, P.M. Convergence of Supply Chain and Marketing (CSM) for Building Competitive Advantages; Social Science Research Network: Rochester, NY, USA, 2015. [Google Scholar] [CrossRef]
- Brindley, C.; Oxborrow, L. Aligning the sustainable supply chain to green marketing needs: A case study. Ind. Mark. Manag. 2014, 43, 45–55. [Google Scholar] [CrossRef]
- Zhao, L.; Wan, Y. A Study of Cross-Border E-Commerce Supply Chain Research Rrends: Based on Knowledge Mapping and Literature Analysis. In Proceedings of the 2024 IEEE 6th Advanced Information Management, Communicates, Electronic and Automation Control Conference (IMCEC), Chongqing, China, 24–26 May 2024; pp. 1944–1955. [Google Scholar] [CrossRef]
- Shankaran, S. Maximizing Operational Efficiency: Utilizing Blockchain for Comprehensive Tracking and Visibility throughout the Supply Chain. Int. J. Supply Chain Logist. 2024, 8, 46–59. [Google Scholar] [CrossRef]
- Kaur, D.R. Sustainable Food Revolution: The industry 5.0-Permission Marketing Convergence. Int. J. Multidiscip. Res. Arts Sci. Technol. 2024, 2, 11–20. [Google Scholar] [CrossRef]
- Mariani, L.; Trivellato, B.; Martini, M.; Marafioti, E. Achieving Sustainable Development Goals Through Collaborative Innovation: Evidence from Four European Initiatives. J. Bus. Ethics 2022, 180, 1075–1095. [Google Scholar] [CrossRef]
- Ozdemir, S.; Carlos Fernandez de Arroyabe, J.; Sena, V.; Gupta, S. Stakeholder diversity and collaborative innovation: Integrating the resource-based view with stakeholder theory. J. Bus. Res. 2023, 164, 113955. [Google Scholar] [CrossRef]
- Ellram, L.M.; Ueltschy Murfield, M.L. Supply chain management in industrial marketing–Relationships matter. Ind. Mark. Manag. 2019, 79, 36–45. [Google Scholar] [CrossRef]
- Brinker, S. Balancing Marketing Technology and IT at a Fortune 500 Firm. Chief Marketing Technologist. 2013. Available online: https://chiefmartec.com/2013/01/balancing-marketing-technology-and-it-at-a-fortune-500/ (accessed on 19 February 2025).
- Golia, N. Nationwide CMO: ‘I Have Double-Digit Million Dollars in IT Projects’. Insurance & Technology. 2013. Available online: https://www.insurancetech.com/management-strategies/nationwide-cmo-i-have-double-digit-milli/240150821 (accessed on 22 February 2025).
- Maltoni, V. Companies that Have Managed the Convergence of IT and Marketing Well. Conversation Agent-Valeria Maltoni. 2014. Available online: https://www.conversationagent.com/2013/08/companies-that-have-managed-the-convergence-of-it-and-marketing-well.html (accessed on 20 February 2025).
- Shahzad, S.K.; Masudin, I.; Zulfikarijah, F.; Nasyiah, T.; Restuputri, D.P. The effect of supply chain integration, management commitment, and sustainable supply chain practices on non-profit organizations performance using SEM-FsQCA: Evidence from Afghanistan. Sustain. Futures 2024, 8, 100282. [Google Scholar] [CrossRef]
- Zhu, Q.; Sarkis, J.; Lai, K.-H. Examining the effects of green supply chain management practices and their mediations on performance improvements. Int. J. Prod. Res. 2012, 50, 1377–1394. [Google Scholar] [CrossRef]
- Salam, M.A.; Bajaba, S. The role of supply chain resilience and absorptive capacity in the relationship between marketing–supply chain management alignment and firm performance: A moderated-mediation analysis. J. Bus. Ind. Mark. 2022, 38, 1545–1561. [Google Scholar] [CrossRef]
- Hbr. Why Procurement and Supply Chain Functions Need to Converge-SPONSOR CONTENT FROM GEP. Harv. Bus. Rev. 2021. Available online: https://hbr.org/sponsored/2021/10/why-procurement-and-supply-chain-functions-need-to-converge (accessed on 3 March 2025).
- Tornatzky, L.; Fleischer, M. The Process of Technology Innovation; Lexington Books: Lexington, MA, USA, 1990. [Google Scholar]
- Masekwana, F.; Jokonya, O. Factors affecting the adoption of RFID in the food supply chain: A systematic literature review. Front. Sustain. Food Syst. 2025, 8, 1497585. [Google Scholar] [CrossRef]
- Menanno, M.; Savino, M.M.; Accorsi, R. Digitalization of Fresh Chestnut Fruit Supply Chain through RFID: Evidence, Benefits and Managerial Implications. Appl. Sci. 2023, 13, 5086. [Google Scholar] [CrossRef]
Disclaimer/Publisher’s Note: The statements, opinions and data contained in all publications are solely those of the individual author(s) and contributor(s) and not of MDPI and/or the editor(s). MDPI and/or the editor(s) disclaim responsibility for any injury to people or property resulting from any ideas, methods, instructions or products referred to in the content. |
© 2025 by the authors. Licensee MDPI, Basel, Switzerland. This article is an open access article distributed under the terms and conditions of the Creative Commons Attribution (CC BY) license (https://creativecommons.org/licenses/by/4.0/).









