Abstract
Judicial decision-making in continental law systems requires carefully evaluating complex, interdependent evidence while ensuring consistency and fairness. This study investigates the application of Bayesian networks in structuring legal evidence within an AI-based decision support system. The primary research objective is to assess the enhancement of transparency, minimization of cognitive overload, and reduced bias in judicial processes through probabilistic reasoning. The proposed system dynamically updates outcome probabilities as new evidence is introduced, enabling real-time monitoring of case likelihoods. AI-generated recommendations are aligned with judicial precedents by integrating Conditional Probability Tables (CPTs) and historical case data in this adaptive approach. The interpretability and effectiveness of Bayesian inference in legal decision support are analyzed methodologically, emphasizing its capacity to refine probability distributions in response to evolving courtroom inputs. The findings address a key research gap by demonstrating how structured AI-driven heuristics can supplement judicial reasoning while maintaining decision accountability and transparency. The system is suggested to enhance consistency and fairness in legal judgments while preserving judicial autonomy. This study contributes to the growing intersection of AI and legal decision-making, with an emphasis placed on the role of machine learning in supporting judicial heuristics while maintaining procedural integrity.
1. Introduction
Judges’ active and centralized role in evaluating, interpreting, and synthesizing evidence and testimonies in continental law systems is characterized by judicial decision-making that leads to legally binding rulings. In contrast to adversarial legal systems, in which case proceedings are influenced by the arguments and counterarguments of legal representatives, it is required in continental law that judges independently assess the probative value of each piece of evidence. A more significant cognitive burden is placed on judges, as it is required that their rulings are based on objective, transparent, and well-reasoned interpretations of the evidence presented. However, as legal cases are observed to become more complex, it is noted that the volume and interdependency of documents, forensic evidence, witness statements, and expert testimonies increase, resulting in evidence synthesis and unbiased decision-making being rendered significantly more challenging.
The cognitive overload that may be experienced by judges when analyzing large volumes of interconnected evidence is identified as a primary concern in judicial reasoning. Inherent limitations are present in the human brain regarding the processing of multiple pieces of information simultaneously, which results in difficulties in impartially assessing the weight, reliability, and relevance of each piece of evidence. In cases involving multiple conflicting testimonies, technical forensic reports, and evolving case facts, an increase in mental strain on judges is observed, which may lead to potential inconsistencies and biases in legal outcomes. Additionally, implicit cognitive biases, such as anchoring bias—where initial information is disproportionately influential in decision-making—and confirmation bias—where evidence that aligns with preconceived notions is favored—are recognized as significant challenges in pursuing judicial neutrality and fairness. The pressing need for structured decision-support systems that assist judges in organizing, evaluating, and integrating evidence systematically while mitigating cognitive strain and bias-driven interpretations is underscored by these challenges.
Advances in artificial intelligence (AI) and Bayesian networks offer promising solutions for enhancing judicial decision-making through probabilistic reasoning. Unlike traditional static legal databases and rule-based expert systems, a dynamic, mathematically structured framework is provided by Bayesian networks, which enables real-time evidence evaluation. Probabilities are continuously recalculated as new evidence is introduced, ensuring that judicial decisions are grounded in an evolving and data-driven assessment of case facts. The interpretability and transparency of Bayesian networks are recognized as factors that enhance their suitability for legal applications, as the relationships between different pieces of evidence can be visualized, uncertainty can be quantified, and the cumulative impact of each element on the final verdict can be assessed.
An AI-based decision-support system leveraging Bayesian networks is introduced in this study to assist judges in continental law settings. The proposed system has been designed to support, rather than replace, judicial authority by providing structured, real-time probabilistic assessments that enhance judicial rulings’ objectivity, consistency, and transparency. In contrast to conventional legal support tools, primarily utilized as document repositories or case-management systems, this system facilitates dynamic interaction with judicial decision-making by enabling judges to input and evaluate evidence throughout a trial incrementally. The integration of trust levels assigned to testimonies, forensic findings, and legal documents allows for quantifying the cumulative effect of each piece of evidence, ensuring that the final verdict is grounded in a comprehensive, unbiased, and logically structured evaluation.
The proposed system is designed to minimize the risk of cognitive overload while maintaining judicial impartiality by breaking complex final judgments into a sequence of minor, evidence-based decisions. The evolving case judges can systematically assess the landscape without influence from early-stage biases or incomplete information. Furthermore, the structured probabilistic approach of Bayesian networks is ensured to evaluate each piece of evidence concerning its contextual dependencies, thereby reducing the likelihood of misinterpretations or inconsistent rulings.
This research introduces a real-time Bayesian network model tailored for legal applications to bridge the gap between AI-driven decision support and judicial reasoning. The proposed approach is aligned with the core principles of continental law, wherein the evaluation and interpretation of evidence are conducted holistically by judges, thereby ensuring fairness, objectivity, and consistency in legal proceedings. Judicial transparency is reinforced by AI-driven probabilistic reasoning, subjectivity is reduced, and support is provided to judges in the delivery of well-reasoned, data-informed legal rulings. The efficiency and fairness of judicial processes in high-stakes environments are ultimately enhanced.
2. Literature Review
In recent years, significant attention has been gained regarding integrating artificial intelligence (AI) in judicial decision-making, particularly with the emergence of probabilistic models such as Bayesian networks. This section is dedicated to the review of existing research concerning AI-based legal decision support systems, Bayesian networks utilized for evidence synthesis, and cognitive constraints observed in judicial reasoning. Research gaps are identified through the analysis, and a foundation for the proposed AI-based decision support system for judicial contexts is established.
2.1. AI in Judicial Decision Support
Integrating artificial intelligence (AI) into judicial decision-making has emerged as a significant focus within legal informatics, particularly following the development of advanced machine learning models capable of processing extensive legal datasets and predicting case outcomes. AI-driven tools enhance efficiency, consistency, and objectivity in judicial workflows by reducing manual workload and mitigating cognitive biases in evidence evaluation. The use of neural network-based classification systems for economic justice cases was pioneered by Alekseev et al. [1], with evidence provided that AI can streamline legal workflows by automating, sorting, and classifying legal documents. The researchers leveraged the model to identify relevant legal categories, resulting in improved document retrieval and reduced administrative burden on legal professionals.
A neural network model was developed by Zhang and Sun [2] to predict sentencing outcomes, thereby enhancing consistency and objectivity in criminal sentencing. The issue of sentencing disparities was addressed in their study, which is often attributed to subjective judicial interpretations. Historical case data and sentencing records were analyzed, generating recommendations to support equitable sentencing decisions. AI-driven frameworks are utilized as benchmarks for examining judicial reasoning, providing an additional layer of accountability and ensuring adherence to established precedents in legal decisions.
Despite these advancements, concerns related to transparency and interpretability are noted to persist. The ethical challenges associated with “black-box” models, such as deep neural networks, are emphasized by legal scholars and AI researchers, as these models provide limited insight into their decision-making processes [3,4,5]. Although these models effectively process large datasets, the inability to explain the rationale behind AI-generated recommendations raises concerns regarding judicial trust and acceptance. The opacity of AI reasoning is recognized as particularly problematic in legal decision-making, where accountability and transparency are considered paramount. In response to this issue, the traction gained by explainable AI (XAI) is noted, as mechanisms are provided for judges to understand and validate AI-assisted recommendations. The key evidence contributing to AI predictions is highlighted by XAI approaches, which enhance judicial oversight and trust in AI-assisted legal decision-making.
The classification of documents and the prediction of legal outcomes are emphasized within the critical subset of AI applications in law, known as legal data mining. Legal texts have been parsed using traditional text analysis techniques and advanced machine learning models, with key elements such as case facts, citations, and precedents being extracted and structured for predictive modeling. Bayesian networks are recognized as particularly effective tools for probabilistic reasoning in this domain. Heckerman emphasized the capacity of Bayesian networks to model probabilistic relationships and handle legal uncertainty effectively [6]. The structured framework for evidence synthesis is designed to enable the dynamic integration of new information, which supports nuanced judicial reasoning.
The applications of machine learning in legal decision-making were further explored by Shelar and Moharir [7], with the efficacy of AI models such as logistic regression, support vector machines (SVMs), convolutional neural networks (CNNs), and long short-term memory (LSTM) networks being demonstrated in the prediction of court judgments. The utility of AI in high-volume legal domains was highlighted in their study, where the impracticality of manually evaluating precedents was noted. However, persistent challenges related to AI interpretability and the judiciary’s requirement for transparent, accountable decision-support systems were also identified.
In response to these concerns, researchers have increasingly focused on explainable AI methodologies [8,9,10]. Interpretability is prioritized by XAI approaches, with insights being provided into the derivation of AI-generated outputs. In legal contexts, judges consider the reasoning behind AI recommendations especially critical. The identification of key influencing variables is conducted by XAI, which enhances judicial confidence in AI-assisted decision-making, ensuring alignment with legal principles of fairness and due process. The necessity of transparency in AI-driven decision support is recognized for mitigating biases and errors, while ethical standards in judicial applications are reinforced.
2.2. Bayesian Networks for Decision Support in Legal Contexts
Bayesian networks (BNs) have been recognized as practical tools for legal decision support, attributed to their capability to manage uncertainty and model complex relationships among evidence. In contrast to deterministic models, a probabilistic approach is provided by Bayesian networks, which allows for the definition of conditional dependencies between variables. The capability is considered particularly beneficial in legal contexts, where the reliability and strength of evidence vary. Probabilistic inference is enabled by BNs, allowing for the calculation of various outcome probabilities, which are dynamically updated as new information is introduced. The adaptability of BNs is recognized as being well suited for legal cases in which evolving evidence, including witness testimonies and forensic findings, necessitates continuous recalibration of probabilities.
A Bayesian network framework tailored for legal argumentation was introduced by Scutari and Denis [11], providing a structured methodology for the modeling of evidence with transparency. The approach was systematically organized, with evidence being provided in both visual and mathematical representations to illustrate the influence of each piece on case outcomes. The structured framework was utilized by judges and legal professionals, enabling assessment of the cumulative impact of evidence. The advantages of Bayesian networks in legal reasoning were further emphasized by Vlek et al. [12], demonstrating how real-time recalibration of probabilities enhances decision accuracy and adaptability. The work was extended by Timmer et al. [13] by incorporating support graphs, which were aimed at improving the comprehensibility of Bayesian reasoning and subsequently increasing the trust of legal professionals in probabilistic models.
In addition to their transparency, Bayesian networks are recognized for their ability to integrate dynamic evidence, which is considered an essential requirement in iterative judicial processes where information is introduced progressively. The capability of BNs to capture dependencies between diverse evidence types and dynamically adjust reliability assessments was highlighted by Vlek et al. [14]. The probabilistic nature of Bayesian networks is characterized by the allowance for nuanced evaluations, wherein the weight of evidence may fluctuate based on emerging details. The enhancement of decision accuracy is achieved by implementing this real-time updating feature, which allows for the systematic accounting of the interplay between different pieces of evidence, a process that static decision models do not effectively accommodate.
Bayesian networks are applied in specialized legal domains that require complex evidentiary assessments. Bayesian inference within cybersecurity was explored by Sharmin et al. [15], and its effectiveness in evaluating the integrity of digital evidence and strengthening security measures in cyber investigations was demonstrated. Their research illustrated the versatility of Bayesian networks in legal applications beyond traditional courtroom settings. Bayesian inference was leveraged to assess the probabilistic relevance of different digital evidence elements, which assisted investigators in distinguishing between credible and potentially compromised information. The broader applicability of Bayesian networks in various legal settings is underscored, particularly in areas where the authenticity and reliability of evidence must be objectively assessed.
Despite the advantages, implementing Bayesian networks is associated with practical challenges, particularly in constructing models. The manual effort required for designing Bayesian networks for specific cases is recognized as posing significant limitations on the scalability of BN-based systems in real-world legal applications. An effective Bayesian network requires substantial domain expertise to accurately model dependencies, select relevant variables, and establish appropriate conditional probabilities. The process is characterized by high resource intensity and significant time consumption, challenging the widespread adoption of BNs in diverse legal cases. Researchers have explored automation techniques to address these concerns; however, developing universally applicable BNs that adapt to different case types without manual customization is considered a complex issue [16,17,18]. The necessity for more advanced tools to streamline BN construction has been highlighted, with the potential integration of machine learning algorithms proposed to automate network generation and optimization based on historical legal data.
2.3. Cognitive Constraints in Evidence Evaluation and Judicial Decision-Making
The cognitive limitations of human memory and processing capacity have been extensively documented in cognitive psychology, with Miller’s Law indicating that approximately 7 ± 2 items can be reliably processed by humans at any given time [19]. The constraint is particularly pronounced in judicial settings, where judges must analyze multiple interrelated pieces of evidence to ensure fair and informed decisions. As legal cases increase in complexity, judges may experience cognitive overload, which can complicate the simultaneous assessment of multiple pieces of evidence. The difficulty is compounded when evidence exhibits intricate dependencies, including corroborating or conflicting witness testimonies, forensic reports, and documentary records.
Fine et al. [20] and Phillips-Wren et al. [21] have explored decision-support tools to mitigate cognitive overload in legal environments, emphasizing the value of structured frameworks that systematically organize and interpret evidence. These tools facilitate judges’ prioritization and weighing of evidence, which operate within cognitive limitations. Decision-support systems (DSS) that are based on structured models are observed to enhance judicial reasoning through the provision of visualization techniques. These techniques map the relationships between various pieces of evidence, thereby facilitating the assessment of their collective influence on case outcomes. The likelihood of overlooking significant evidence is reduced by this structured approach, resulting in more balanced and comprehensive evaluations.
Cognitive biases significantly affect judicial decision-making, with subjective tendencies sometimes influencing legal judgments beyond memory constraints. Biases such as anchoring, characterized by the excessive weight assigned to initial evidence, and confirmation bias, defined by the preference for evidence that aligns with preexisting views, distort decision-making processes. In judicial contexts, it has been observed that these biases may unconsciously influence the assessment of witness credibility, forensic findings, or the perceived relevance of various legal arguments. Addressing these biases is considered essential for the assurance of fairness and consistency in judicial rulings, and the proposal of AI-based decision support tools has been made to counteract such distortions.
Neural networks and Bayesian models offer promising solutions, as evidence is synthesized to minimize subjective influence. These models utilize probabilistic and rule-based algorithms to integrate multiple sources of evidence objectively. The exploration of neural network-based decision-support systems that incorporate cognitive modeling to assist judges in rendering probabilistic assessments of potential legal outcomes has been conducted by Berardi et al. [22] and Zhang Wen-yu [23]. These AI systems’ systematic quantification and evidence aggregation facilitate judges’ evaluation of all relevant data points while minimizing cognitive strain. Patterns in case data that align with specific legal precedents are identified by neural networks, which provide probabilistic assessments to judges. These assessments contextualize verdict options based on historical data and case specifics.
Bayesian models further contribute to mitigating biases through their dynamic probabilistic nature. In contrast to static decision models, probabilities are continuously updated in Bayesian networks as new evidence emerges, allowing for an iterative reassessment of case factors. The cognitive impact of anchoring bias is reduced through this dynamic adjustment, which prevents rigid early judgments and allows for a more fluid evaluation of evidence as new information is incorporated. Furthermore, transparency is enhanced by Bayesian models through the explicit demonstration of the contribution of each piece of evidence to the final probabilistic output. That allows for the objective assessment of the weight and influence of various factors, minimizing the impact of subjective interpretations.
Further studies on cognitive load in judicial decision-making have suggested that AI and machine learning tools can significantly improve accuracy while judicial impartiality is maintained through structured methodologies [24,25]. The function of these tools is established as cognitive extensions, enabling the externalization of complex information processing tasks required for evaluating interrelated evidence by judges. AI-based decision support systems alleviate the mental burden on judges by synthesizing and presenting data in structured and interpretable formats, which enhances decision quality and reduces the risk of errors in complex legal cases.
2.4. Research Gaps and Directions
Significant advancements in the application of AI and Bayesian networks for judicial decision support have been achieved; however, several critical limitations and challenges remain. The potential of these technologies to improve consistency, objectivity, and efficiency in legal decision-making has been demonstrated; however, constraints in practical implementations are observed due to a lack of dynamic adaptability necessary for real-time application in courtroom settings. The current limitations of AI models in handling the incremental entry and updating of evidence have been noted, particularly in trials where new testimonies, documents, or forensic findings are introduced iteratively. The practical utility of AI-driven decision-support systems is significantly reduced by this limitation, as immediate probabilistic feedback based on the most recent case developments is crucial for providing judges with real-time adaptability.
The integration of AI tools that allow for the dynamic input and updating of evidence by judges during trial proceedings is identified as one of the primary areas for improvement, accompanied by real-time recalculations of probabilistic assessments. This level of adaptability is facilitated by highly responsive algorithms capable of recalibrating the probabilistic weight of each new piece of evidence upon entry. Currently, it is observed that most Bayesian network models utilized in judicial contexts are designed for static analyses, which requires that all evidence be predetermined prior to the commencement of the analysis. The effectiveness of these limitations in dynamic environments, where legal cases continuously evolve, is hindered. The necessity of dynamic Bayesian networks (DBNs) is highlighted by research conducted by Marcot and Penman [26] and Haider [27], which demonstrates their ability to adapt to evolving inputs and manage causal and temporal dependencies in real-time decision-making. Although Bayesian networks provide robust probabilistic analysis, their traditional fixed input structures’ applicability in iterative, trial-based scenarios is limited.
The manual construction of Bayesian network models presents a critical challenge, as considerable effort and expertise are required to establish specific dependencies, probability distributions, and case structures. Unique evidence configurations are presented by each legal case, necessitating the construction of custom-built Bayesian networks to ensure an accurate representation of case dynamics. However, it has been observed that this customization process is resource-intensive and impractical for high-volume judicial environments. The need for automation in Bayesian network model development is growing, as it would facilitate the efficient adaptation of these models based on preexisting legal data and patterns. The generation of Bayesian network templates tailored to different case types could be supported by automated methodologies, thereby reducing manual workload and promoting broader adoption across diverse legal applications [28].
Furthermore, it is acknowledged that user-friendly interfaces are considered a crucial area for development. Many existing AI systems for judicial decision support have been designed for technical users, reducing accessibility for judges and legal professionals lacking a data science or computational modeling background. The simplification of processes related to evidence entry, trust-level adjustments, and probabilistic output interpretation is deemed essential for the assurance of usability. Integrating natural language processing (NLP) into AI interfaces is expected to facilitate judges’ conversational input of evidence, with the system automatically assigning probabilities and dependencies based on contextual information. Furthermore, visualized outputs, such as probabilistic diagrams or interactive evidence maps, are expected to enhance interpretability and facilitate judges’ assessment of case factors more intuitively without requiring extensive familiarity with Bayesian network mathematics [29].
The paramount importance of ethical and transparency considerations in advancing AI applications within the judiciary is acknowledged. Concerns regarding accountability in legal decisions are raised by the opacity of many AI models, particularly those based on neural networks. The explainability and justifiability of AI-generated recommendations are essential, particularly in high-stakes legal contexts. It is suggested that future research be directed towards incorporating explainable AI (XAI) methodologies for enhancing judicial transparency. Applying XAI within Bayesian networks is associated with providing probabilistic outputs accompanied by clear visualizations of contributing factors, dependencies, and evidence weights. Such enhancements would enable the critical scrutiny of AI-generated recommendations by judges, thereby ensuring alignment with legal standards and public trust.
Integrating historical case data into Bayesian networks using machine learning techniques is a promising direction for future research. The enhancement of AI-driven decision-support systems could be achieved by incorporating large datasets derived from past rulings, which would facilitate the development of more sophisticated probabilistic models trained on a diverse array of case types. The integration is expected to improve predictive accuracy and contextual relevance while enabling AI models to recognize legal patterns and precedents. A self-adjusting system capable of refining predictions based on evolving case inputs is expected to significantly enhance judicial decision-support tools, reducing the need for frequent manual recalibrations and improving decision consistency across similar cases.
2.5. Review Summary
The literature regarding AI-based judicial support systems, Bayesian networks for evidence synthesis, and cognitive limitations in judicial decision-making highlights the critical need for decision-support tools tailored to judges’ unique requirements, particularly within continental law systems. The studies that were reviewed indicate the transformative potential of AI in the optimization of evidence management, the enhancement of consistency in legal reasoning, and the mitigation of cognitive biases that may influence judicial processes. However, several challenges and gaps must be addressed to ensure the practical application of these technologies in real-world courtrooms.
The necessity of designing a system that allows for the deconstruction of complex judicial determinations into a sequence of smaller, incremental decisions is highlighted as one of the most significant insights from this literature. The systematic case analysis is facilitated by this approach, with each piece of evidence being entered progressively and reliability scores or trust levels being assigned. Adopting a stepwise framework results in a more structured and data-driven approach to judicial decision-making, particularly in cases involving extensive evidence and intricate interdependencies. It has been observed that, given cognitive constraints, the segmentation of decisions enhances objectivity and reduces cognitive overload, which results in more transparent and justifiable legal conclusions.
The capacity for real-time evidence integration is recognized as a notable advantage of Bayesian networks within this framework. Bayesian networks dynamically update the probability of potential outcomes as new data are introduced, with continuous probabilistic support in alignment with the evolving case narrative. Adaptability is ensured, allowing judgments to remain responsive to newly presented evidence while maintaining a structured decision-making process. The transparency of Bayesian-based AI models is recognized as providing an objective reference framework, which mitigates biases associated with anchoring effects and premature conclusions.
The literature strongly supports that structuring complex judgments into minor, evidence-based decisions enhances judicial consistency, transparency, and fairness. Decision-support systems powered by AI, which utilize Bayesian networks, are provided to judges as a structured mechanism that aligns with cognitive constraints and fosters impartiality. Practical, ethically sound, and practically viable decision-support tools for judicial use must be developed through further research that addresses existing gaps in model adaptability, interface design, and transparency measures, ensuring that these systems are trustworthy and user-friendly.
3. System Design and Architecture
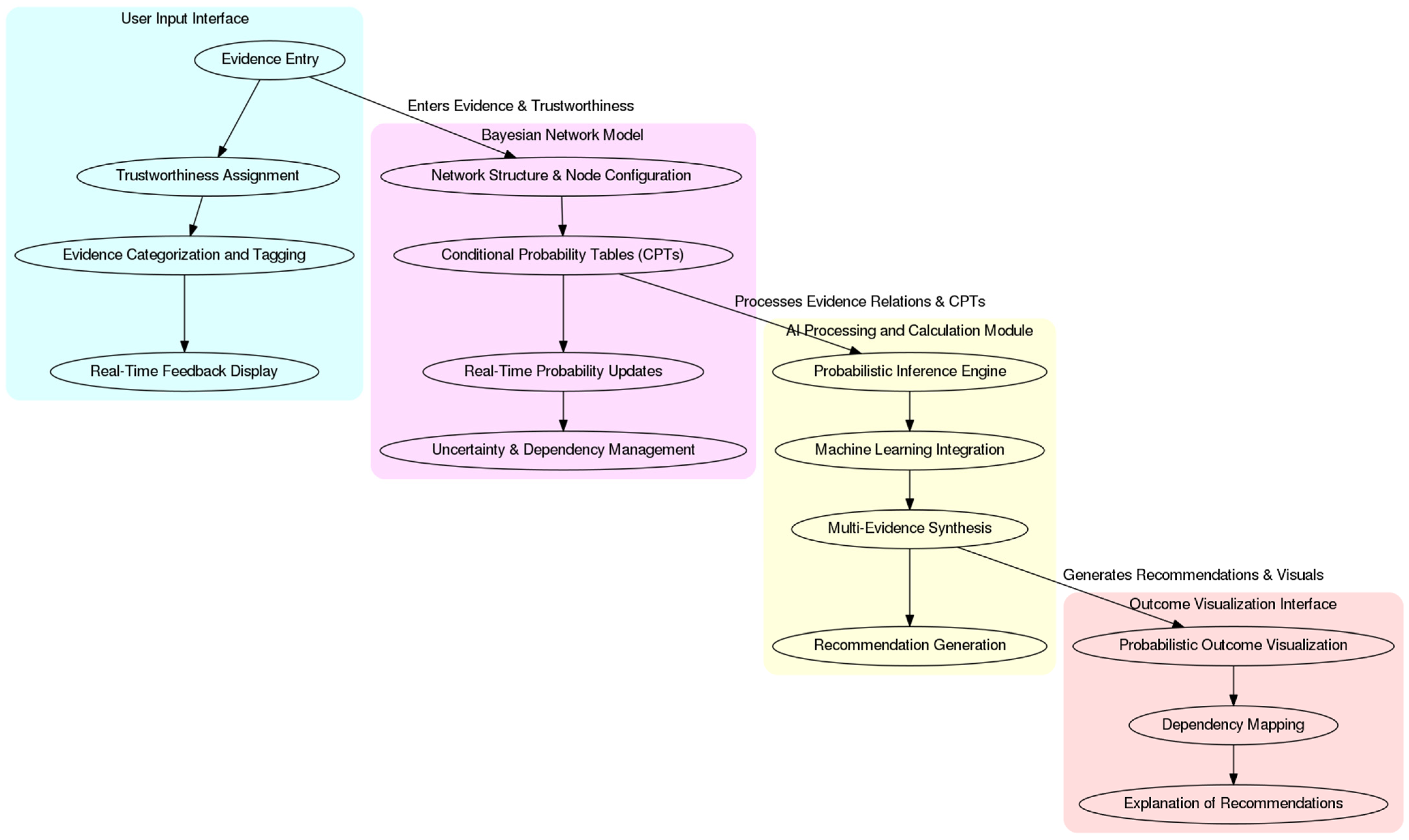
The system has been designed to assist judges in decision-making by synthesizing evidence through a Bayesian network-based AI model. Real-time evidence input is enabled, with probabilistic outputs being dynamically updated to guide judges’ interpretations. The system comprises three primary components: the User Input Interface, the Bayesian network model, and the AI Processing and Calculation Module. The distinct functions of each element in capturing, processing, and analyzing judicial data are served, ultimately resulting in probabilistic assessments being provided to the judge for more informed decision-making.
Figure 1 illustrates the structured data flow across the four main components of the judicial decision support system: the User Input Interface, Bayesian network model, AI Processing and Calculation Module, and Outcome Visualization Interface. Each component processes evidence sequentially, enabling real-time probability updates and cumulative synthesis, guiding judges toward data-driven judgment recommendations.
Figure 1.
System Workflow of Judicial Decision Support Model.
3.1. User Input Interface
The primary interaction points between judges and the decision support system based on the Bayesian network are represented by the User Input Interface. The interface is crucial for achieving efficient and accurate data entry, ensuring evidence can be processed in real-time during courtroom proceedings. An intuitive and user-friendly interface has been designed, enabling judges to enter and categorize evidence, assign levels of trustworthiness, and receive immediate feedback on the probabilistic impact of each entry. The key elements of this interface are described in the following sections, emphasizing the principles of usability and precision intended to facilitate judicial decision-making.
3.1.1. Evidence Entry
The foundational feature of the User Input Interface is represented by evidence entry, which provides a structured method for judges to capture various types of case-related information. The interface accommodates Diverse forms of evidence, including textual documentation, witness testimonies, forensic reports, and multimedia files, such as images and videos relevant to the case. The essential nature of this capability is highlighted by the significant variation in the range and type of evidence that can be observed, which is dependent on the nature of the trial.
Research on Bayesian network applications highlights the importance of accommodating multiple data formats and types within a single interface for efficient evidence management [30,31]. In a study on Bayesian networks for diagnostic support, it was demonstrated by Duda et al. that user accuracy could be significantly enhanced and data entry errors reduced through the implementation of a well-designed interface that guides users through a logical data input process [32]. The structured approach ensures that judges can systematically input each piece of evidence without omitting critical details. That is especially helpful when proof needs to be reviewed or judged again while the case is being decided.
3.1.2. Trustworthiness Assignment
The “trustworthiness” level of each piece of evidence entered into the system can be assigned on a standardized scale (e.g., from 0 to 100), representing the judge’s assessment of its reliability. The subjective credibility of each item is allowed to be incorporated by the Bayesian network, facilitating a nuanced, probabilistic assessment of its influence on the overall judgment. For instance, a statement from a key witness with a consistent record and corroborated testimony may be assigned a high trustworthiness score. At the same time, evidence that contains potential biases or conflicting elements may be rated lower.
The alignment of trustworthiness levels with existing studies on Bayesian network decision support is emphasized, highlighting the integration of subjective probability assessments to capture expert judgments within the model [33,34]. It was demonstrated by McLachlan et al. that the improvement of diagnostic accuracy occurred through the allowance for clinicians to rate trustworthiness in real-time, resulting in the refinement of the Bayesian network’s probability calculations to reflect expert insights. In a judicial context, it is noted that this feature enables judges to consider their informed perception of the credibility of each piece of evidence, which directly influences the inferences made by the Bayesian model.
3.1.3. Evidence Categorization and Tagging
Evidence is categorized and tagged to ensure systematic organization and retrieval. The User Input Interface is designed to include a categorization and tagging system to support case organization and retrieval. Judges can classify evidence according to type (e.g., documentary, testimonial, forensic), and tags can be added to specify details such as dates, witness credibility, and relevance to aspects of the case. That ensures evidence is organized and accessible for quick reference during trial proceedings.
In interfaces designed for complex decision-making environments, tagging and categorization systems are commonly utilized, enabling the systematic organization of vast datasets [35]. The GeNIe interface developed for educational modeling is characterized by tagging, which aids in quickly locating and interpreting interconnected elements in a Bayesian network. That enhances the tool’s usability in real-time analysis. The tagging system facilitates evidence organization within a judicial support context in this interface, enabling comprehensive evidence to be reviewed and informed and consistent decision-making by judges.
3.1.4. Real-Time Feedback Display
The real-time feedback display is recognized as one of the most crucial elements of the User Input Interface, with instant visualizations being provided to judges regarding the effects of each new piece of evidence on the case’s probabilistic outcome. When judges or trustworthiness scores for input evidence are adjusted, outcome probabilities are recalculated by the Bayesian network, with an immediate display on the interface. The cumulative effect of inputs on the overall judgment probability is observed through this dynamic feedback loop by judges.
Promising results have been shown in fields such as medical diagnosis and risk assessment by implementing real-time feedback displays in Bayesian network interfaces. For instance, it has been noted that CardiPro, an online platform for medical decision-making developed by McLachlan et al., provides real-time updates based on patient data entry. This capability allows clinicians to make swift, data-informed decisions, thereby eliminating delays associated with batch processing [33]. The immediate feedback approach is considered especially valuable in high-stakes environments, such as courtrooms, where judgments must be reached while ensuring accuracy.
The real-time feedback display in the judicial interface is intended to present probabilities visually, using simple graphs or color-coded indicators. The visualization helps judges intuitively understand the interrelation of evidence within the Bayesian model and the contribution of each new entry to the overall judgment. This setup makes it easier on judges’ minds because they do not have to understand raw data. Instead, they can rely on a visual representation of how the evidence affects the case as a whole.
Figure 2 depicts the user input interface, where judges can enter evidence descriptions, assign a trustworthiness level, and specify evidence types. The intuitive interface organizes evidence entry, enabling real-time data capture and establishing a foundation for probabilistic outcome calculations.
Figure 2.
User Input Interface of Judicial Decision Support System.
3.2. Bayesian Network Model
The Bayesian network model serves as the central analytical framework for this judicial support system. Evidence entered through the User Input Interface is processed, and probabilistic outcomes are calculated to assist judges in making informed decisions. Bayesian networks (BNs) are recognized for their value in legal settings, as complex relationships between evidence can be represented, uncertainty can be handled, and probabilities can be dynamically adjusted based on new information. This approach is designed to facilitate the systematic integration of evidence by judges and the evaluation of the likelihood of specific legal conclusions.
3.2.1. Network Structure and Node Configuration
A directed acyclic graph (DAG) is operated by the Bayesian network, in which each node is represented as a discrete element of the case, such as a piece of evidence, witness testimony, or forensic result. In a BN, nodes are interconnected by edges representing dependencies, with causal and correlative relationships between different evidence items being captured. The links between nodes illustrate how one piece of evidence can reinforce or undermine another, a structure considered highly applicable to judicial decision-making, where evidence is often found to have complex, interrelated effects.
Figure 3 illustrates a Bayesian network, where nodes are represented as discrete elements of a case, including witness testimony and forensic evidence, and dependencies between them are denoted by edges. The relationships are highlighted by how specific evidence can corroborate others, impacting the final judgment by enhancing or diminishing the credibility of interconnected items.
Figure 3.
Bayesian Network Representation of Judicial Evidence Dependencies.
For instance, it may be observed that a witness testimony node has connections to forensic evidence, indicating that the reliability of the testimony could be strengthened by corroborating forensic data. This configuration enables a nuanced assessment of how evidence types interact. It has been stated by Fenton, Neil, and Lagnado (2013) that BNs are especially effective for mapping legal arguments due to their ability to visualize dependencies and causal links among evidence, which is crucial for establishing a logical structure in legal reasoning [5]. The importance of this transparency is recognized, as judges need to comprehend how each piece of evidence contributes to the overall judgment.
3.2.2. Conditional Probability Tables
A Conditional Probability Table is included in each node of the Bayesian network, which quantifies the probability of different outcomes based on the state of interconnected nodes. The foundation of probabilistic reasoning within the network is formed by these tables, in which the relationships between evidence items are translated into a set of probabilities that reflect historical case data and legal heuristics. In a Bayesian network, the Conditional Probability Table for each node is utilized to quantify the probability of the node’s possible states based on the states of its parent nodes. The Bayesian formula for conditional probability calculates the likelihood of an event given that another event has occurred. In a legal decision-support system, the influence of each piece of evidence on the likelihood of specific case outcomes is beneficial.
The conditional probability of an event given another event , is given by (1):
In the context of a Bayesian network:
- and are events or states of nodes in the network.
- is the probability of an event (e.g., case outcome) given that event (e.g., evidence type or testimony credibility) has occurred.
- is the likelihood, which indicates how likely would occur if were true.
- is the prior probability of , representing our belief in before considering
- is the marginal probability of , which normalizes the result.
A Conditional Probability Table is associated with each node in a Bayesian network to specify the probability of each possible state of that node, given the states of its parent nodes. The CPT uses the conditional probability formula to calculate these probabilities based on the relationships defined in the network.
For example, if a node represents the final judgment outcome, which depends on two parent nodes, “Witness Testimony” and “Forensic Evidence” , then the CPT for would contain values for each possible combination of states for and (2):
The values in the CPT are pre-calculated based on historical data or expert input. For instance, if
- Witness Testimony is either Reliable or Unreliable,
- Forensic Evidence is either Matches or Does Not Match,
Then, the CPT for would look something like in Table 1.
Table 1.
Conditional Probability Table for Final Judgment Outcome Based on Witness Testimony and Forensic Evidence.
In this example:
- If the witness testimony is reliable and the forensic evidence matches, the probability of a guilty outcome is high (0.9).
- If the witness testimony is unreliable and the forensic evidence does not match, the probability of a not-guilty outcome is high (0.8).
These probabilities provide a structured way to manage uncertainty, showing how different types of evidence interact and affect the final judgment probability. The CPT enables the Bayesian network to incorporate complex dependencies between evidence types and adjust the probabilities dynamically as new evidence or trustworthiness adjustments are introduced.
Figure 4 shows an example of Conditional Probability Tables associated with various evidence nodes in a Bayesian network. These CPTs represent the likelihood of different outcomes for each type of evidence and quantify the influence of each evidence type on the final judgment. Probabilistic reasoning is supported by integrating both empirical data and legal heuristics.
Figure 4.
Conditional Probability Table Visualization in Bayesian Network.
The values in a CPT are generally derived from empirical data or domain expertise, with probabilities representing the occurrence of an outcome given certain conditions. For instance, if forensic evidence is often considered a strong indicator in similar cases, a higher probability of influence on the case outcome would be reflected by the CPT for a forensic evidence node. It has been shown that the use of CPTs aids in the capture of complex relationships between dependent evidence types, thereby facilitating more accurate legal decision-making [36]. Incorporating both quantitative and qualitative data is facilitated using CPTs, thereby enhancing the capability of the BN to handle varied evidence formats in a courtroom setting.
3.2.3. Real-Time Updating of Probabilities
Real-time updates to the Bayesian network model’s probabilistic outputs are supported as judges input new evidence or adjust the trustworthiness of existing evidence. The critical nature of this dynamic recalculation in judicial processes is acknowledged, where information is typically presented incrementally, and judges may be required to reassess conclusions as the trial progresses.
Figure 5 illustrates the real-time update mechanism within the Bayesian network. Probabilities are dynamically recalculated as judges or trustworthiness levels enter new evidence and are adjusted. The continuous feedback loop enables judges to view updated judgment probabilities. This loop helps ensure that decisions are based on up-to-date case knowledge and supports a fair, data-driven decision-making process.
Figure 5.
Real-Time Updates in the Bayesian Network Model.
The network recalculates the probability of different outcomes as each new piece of evidence is entered based on the cumulative impact of all available data. An evolving, data-informed view of the case is ensured to be accessible to judges through this real-time updating process. The advantages of real-time updating are underscored by environmental modeling and healthcare decision-making studies, particularly in fields requiring continual data integration [37]. The adaptability observed allows for the reception of probabilistic feedback by judges, reflecting the most current case dynamics, thereby reducing the risk of judgments based on outdated or incomplete information.
Real-time updating also addresses cognitive limitations, streamlining the decision-making process and reducing the mental load associated with the manual integration of new evidence. This dynamic recalibration provides a consistent foundation for interpreting complex evidence, ultimately contributing to a fairer and more objective judgment process.
3.2.4. Uncertainty and Dependency Management
Various degrees of uncertainty are often involved in legal cases due to conflicting evidence, subjective testimonies, or ambiguous information. Bayesian networks manage uncertainty by quantifying the likelihood of each outcome as a probability, providing a structured framework that reflects the inherently probabilistic nature of real-world evidence. Reliable evidence is effectively separated from uncertain or conflicting elements by BNs through the weighting of each piece based on the assigned trustworthiness score, thereby providing a balanced perspective that minimizes cognitive biases.
Figure 6 shows how a Bayesian network manages uncertainty and dependencies in judicial contexts, with nodes reflecting varying trustworthiness and dependencies among evidence types. Interdependencies are illustrated, including the reliance of a forensic report on witness credibility and chain of custody, allowing for assessing how uncertain or ambiguous evidence impacts the overall case outcome by judges.
Figure 6.
Uncertainty and Dependency Management in Bayesian Network.
The management of dependencies is recognized as a key aspect of Bayesian networks in legal contexts. In crime and legal decision support applications, dependencies among case elements, such as those between physical evidence and witness testimonies, are effectively captured by BNs, which is essential for legal argumentation [38]. A Bayesian network may be utilized to represent the dependence of a forensic report on the credibility of the witness describing its origin or the chain of custody. By accurately representing these dependencies, BNs provide a clear view of how evidence interrelates and influences case outcomes for judges.
Furthermore, sensitivity analysis is enabled by Bayesian networks, which examine how changes in the input values (e.g., trustworthiness scores or additional evidence) affect the overall probability of different outcomes. Sensitivity analysis explores the impact of new or uncertain evidence on the case, allowing for informed decision-making even in scenarios where specific data points are less reliable. This feature is considered particularly beneficial in legal settings, where evidence may be partially ambiguous, and alternative outcomes need to be evaluated by judges.
In conclusion, the Bayesian network model offers a comprehensive, structured approach to evidence evaluation in judicial contexts. The DAG structure, supported by CPTs, enables clear visualization and probabilistic analysis of complex, interdependent evidence. Real-time probability updates enhance the flexibility and adaptability of the model. At the same time, cognitive bias is minimized, and judges can reach objective, data-driven conclusions by effectively managing uncertainty and dependencies. The Bayesian network is thus regarded as a reliable and efficient analytical engine for judicial decision support, with legal reasoning aligned with empirical evidence and structured probabilistic inference.
3.3. AI Processing and Calculation Module
The AI Processing and Calculation Module is an essential component of the judicial decision-support system, with enhanced computational efficiency and real-time probabilistic insights provided through its integration with the Bayesian network model. The module processes evidence inputs, including trustworthiness scores and dependencies, and computes probabilistic judgment outcomes. Machine learning techniques are incorporated into the module to recognize patterns in legal data, thereby allowing for the adaptation and refinement of probability calculations based on past cases. The key components are the Probabilistic Inference Engine, Machine Learning Integration for Evidence Patterns, Multi-Evidence Synthesis and Recommendation Generation, and the Outcome Visualization and Explanation Interface.
3.3.1. Probabilistic Inference Engine
The primary computational core of the module is constituted by the Probabilistic Inference Engine, which is utilized to apply algorithms for the performance of probabilistic reasoning across the Bayesian network. When new evidence is added, or trustworthiness scores are updated, probabilities are recalculated by the inference engine, with the likelihood of potential outcomes being adjusted accordingly.
Figure 7 illustrates the core functions of the Probabilistic Inference Engine. Outcome probabilities are dynamically recalculated based on new evidence or updates in trustworthiness scores. The engine accounts for dependencies among evidence nodes through Bayesian inference algorithms. Likelihoods are adjusted, and real-time, data-informed judgment probabilities are provided to judges.
Figure 7.
Probabilistic Inference Engine in Bayesian Network.
The engine leverages Bayesian inference algorithms, essential for making probabilistic predictions by accounting for dependencies between nodes in the Bayesian network. In many applications, uncertainty is reduced by these algorithms through integrating new evidence in real-time, thereby enhancing the accuracy of decision-making. It has been noted by Raiteri (2021) that efficient computation of conditional probabilities is enabled by probabilistic inference in Bayesian networks, which is considered essential in settings requiring real-time adaptability to evolving data [39]. In the judicial context, updated insights based on all current evidence are received by judges, supporting objective, data-informed judgments.
Additionally, the system can adjust for interdependence among evidence by relying on the inference engine’s dynamic Bayesian inference. This dynamic inference is considered particularly important in legal cases, where it is acknowledged that new information can substantially alter prior probabilities. The value of such inference methods is illustrated by Kumar, Zilberstein, and Toussaint (2015), demonstrating how multi-agent decision-making can be enhanced by dynamically updated Bayesian networks, which facilitate nuanced, real-time reasoning in complex scenarios [40].
3.3.2. Machine Learning Integration for Evidence Patterns
The module incorporates machine learning models based on historical legal datasets to improve prediction accuracy. Machine learning assists in identifying patterns, dependencies, and potential correlations within the evidence, allowing for the adjustment of conditional probabilities in the Bayesian network based on learned case data.
Figure 8 illustrates identifying patterns and dependencies within case evidence by machine learning models trained on historical legal data. These models are subsequently used to adjust conditional probabilities in the Bayesian network. The integration enhances predictive accuracy by reflecting common judgment trends and accounting for uncertainty, ultimately providing judges with probabilistic outcomes informed by empirical data and learned legal heuristics.
Figure 8.
Machine Learning Integration with Bayesian Network for Predictive Accuracy.
Integrating machine learning with Bayesian inference enables the adaptation of the probabilistic framework based on trends in past judgments, which is particularly valuable for cases with substantial precedent data. The utility of machine learning in legal settings was demonstrated by Sangchul Park and Haksoo Ko (2020), particularly for its capacity to enhance prediction accuracy by adapting to complex, non-linear relationships within legal data [41]. The module generates conditional probabilities that better reflect common judgment patterns using historical data, with case-specific insights grounded in broader legal trends being provided to judges.
Moreover, Bayesian deep learning models for uncertainty quantification, as discussed by Peng et al. (2020), are utilized to generate probabilistic outcomes that reflect the inherent uncertainty of complex legal evidence [42]. Reliability is enhanced by this uncertainty estimation, particularly in scenarios where the reliability of evidence may fluctuate.
3.3.3. Multi-Evidence Synthesis and Recommendation Generation
The AI module synthesizes multiple evidence inputs for a comprehensive, probabilistic judgment recommendation. When contradictory or overlapping evidence is present, each item is weighed based on its trustworthiness and dependencies with other evidence. This process produces recommendations that reflect a balanced view of all evidence, thereby supporting judges in making nuanced decisions.
Figure 9 illustrates the multi-evidence synthesis process within the AI module, where multiple evidence inputs are weighted according to trustworthiness scores and interdependencies. The AI Aggregation Module synthesizes this information into a comprehensive probabilistic recommendation, which provides judges with a balanced view of all evidence to support nuanced decision-making.
Figure 9.
Multi-Evidence Synthesis and Probabilistic Judgment Recommendation.
The multi-evidence synthesis approach is leveraged by aggregation techniques, which are standard in AI systems for high-stakes decision-making. The importance of combining Bayesian and neural network methods to enhance interpretability and trustworthiness in complex decision-making environments is highlighted by Bykov et al. (2021) [43]. In a judicial setting, evidence can be aggregated by the AI system in a manner that preserves transparency, allowing judges to see how each input contributes to the final recommendation.
The aggregation method allows judges to consider direct and indirect evidence relationships, facilitating a coherent decision-making process that minimizes cognitive overload. Raiteri (2021) explained that systems incorporating diverse evidence sources could offer more nuanced recommendations, especially when equipped to handle dependencies and contradictions [43].
3.3.4. Outcome Visualization and Explanation Interface
The AI Processing and Calculation Module includes an Outcome Visualization and Explanation Interface to enhance interpretability. This interface visualizes calculated probabilities, displays evidentiary dependencies, and explains each probabilistic judgment. This feature supports transparency, allowing judges to assess how the evidence interacts within the model.
Figure 10 presents the Outcome Visualization and Explanation Interface, in which the Bayesian network model’s calculated probabilities and dependency analysis are synthesized into a clear visual output for judges. This interface enhances transparency by demonstrating how each piece of evidence affects the judgment, with accessible explanations to support the judge’s assessment of the probabilistic outcome.
Figure 10.
Outcome Visualization and Explanation Interface in AI Decision Support.
The role of visualization in AI explainability is considered significant, particularly in fields that require human oversight of machine recommendations. Yang, Folke, and Shafto (2021) proposed Bayesian Teaching as a framework to clarify AI recommendations, emphasizing the importance of decomposing complex inference processes into comprehensible components [44]. In this judicial system, the visualization component of the AI Processing Module is utilized to demonstrate how each piece of evidence influences the outcome, thereby fostering confidence in the probabilistic suggestions provided by the AI.
The interface also highlights the rationale behind each judgment recommendation, allowing for an understanding of the influences of different evidence and trustworthiness levels on the output of the Bayesian network. Zytek et al. (2023) discuss that trust in AI systems can be improved by providing accessible, visual explanations, particularly in high-stakes decision-making contexts such as legal judgments [45,46].
3.4. Data Flow and Functionality
Following the initial data entry and assessment processes facilitated by the User Input Interface, the system employs the Bayesian network model to structure evidence within a probabilistic framework. In this study, each piece of evidence, testimony, or related case factor is organized as a node in a directed acyclic graph (DAG), resulting in an interconnected model that illustrates the dependencies among various elements. The system can capture how one piece of evidence may strengthen or weaken another based on established relationships, thereby supporting complex, multi-faceted legal reasoning. The Conditional Probability Tables associated with each node are constructed using empirical data and legal heuristics to reflect the conditional likelihoods of different outcomes. The structure is continuously refined through real-time updates, enabling the adjustment of probabilities as new evidence is entered, thereby simulating a dynamic courtroom environment in which the weight of evidence evolves as the trial proceeds.
The workflow of the judicial decision-support system is illustrated in Figure 11, encompassing data entry in the User Input Interface, the structuring of evidence and CPTs by the Bayesian network model, and the subsequent inference and machine learning-based adjustments performed by the AI Processing and Calculation Module. Finally, the Outcome Visualization Interface presents interpretable, probabilistic recommendations that reflect cumulative evidence, giving judges an accessible and transparent overview of judgment probabilities in real-time.
Figure 11.
End-to-End System Workflow for Probabilistic Judgment Recommendation.
As evidence is accumulated, the analytical capacity of the system is enhanced by the AI Processing and Calculation Module, with advanced inference techniques and machine learning capabilities being leveraged. Judgment probabilities are recalculated by the inference engine within this module using Bayesian algorithms, ensuring that the latest evidence inputs and updated trustworthiness scores inform the most current predictions. The model is enriched by the integration of machine learning through the analysis of historical case data, allowing for the recognition of patterns across similar cases and the refinement of probability estimates based on these insights. Consequently, the system can make informed adjustments that align with typical evidentiary patterns in legal precedents, resulting in more accurate probabilistic judgments.
The AI module is designed to synthesize conflicting or overlapping evidence, with each piece’s influence being evaluated based on trustworthiness and dependencies within the network. A holistic, probabilistic recommendation is generated by this process, which accommodates the cumulative strength of all evidence, guiding judges toward balanced decisions. The recommendation output is the most probable judgment outcome given the available evidence, with individual elements being synthesized to present a cohesive interpretation of the case. The system’s real-time feedback feature is designed to visually represent the impact of newly entered evidence on judgment probability, allowing for observing how evidence integration dynamically shapes the likelihood of specific verdicts by judges.
Finally, the Outcome Visualization and Explanation Interface makes the system’s outputs accessible and interpretable for judges. The judgment probabilities are visualized through this interface, which displays them in user-friendly formats, including probability scales, color-coded indicators, and dependency maps that illustrate the interrelations of the evidence. This visualization provides a summary of the case’s current probabilistic assessment, and the key influences on each judgment outcome are broken down, allowing for comprehension of the rationale behind each recommendation by judges. The transparency afforded by this feature fosters trust in the system’s guidance, as judges can see the underlying factors that drive probabilistic shifts in real time. The essential nature of this interpretability for high-stakes decision-making in legal contexts is acknowledged, as it allows for confident engagement by judges with data-supported judgments that reflect a holistic view of all cumulative evidence.
4. Putting AI-Based Decision Support System into Practice in the Court System
The integration of an AI-based decision support system into judicial processes is presented as a transformative approach to the handling of evidence, the calculation of probabilities, and the provision of nuanced judgment recommendations. The system is built on a foundation of Bayesian networks, allowing judges to interpret complex, interdependent evidence with real-time updates that reflect evolving case data. Evidence is structured within a directed acyclic graph (DAG), and Conditional Probability Tables are employed, resulting in a flexible yet robust framework capable of adapting to the dynamic nature of courtroom proceedings. Evidence is systematically categorized through the User Input Interface, and its credibility is assessed, with the results being directly fed into the Bayesian model to generate probabilistic outcomes.
The implementation is further enhanced through the integration of machine learning, whereby probabilistic calculations are refined using historical case patterns and trends, improving predictive accuracy. The value of this feature is particularly noted in judicial systems where precedent serves as a guiding factor, as it facilitates recognition and alignment with established judgment patterns. Furthermore, the AI module synthesizes conflicting or overlapping evidence by assigning weights based on dependencies and trustworthiness, providing a balanced perspective on judgment outcomes.
Through the Outcome Visualization and Explanation Interface, probabilistic suggestions are clearly and easily understood so that judges continue to trust the system. The emphasis on interpretability is achieved through color-coded indicators, dependency mappings, and summaries of key factors, which foster a deeper understanding of each judgment recommendation. The overall design is supported by providing a comprehensive view of cumulative evidence, which promotes informed, data-driven decisions in a continental law context for judges engaged in high-stakes legal decision-making.
4.1. Integration with Existing Judicial Systems
Integrating the AI-based decision support system into existing judicial frameworks is essential for seamless operation and efficient data exchange. The architecture of current judicial information systems, including case management and document repositories such as eSpis, is designed to be worked within this system. Compatibility with these systems is ensured, allowing the decision support tool to access relevant case files, legal records, and procedural data, thereby facilitating a unified flow of information between judicial databases and the AI model. A prioritization of interoperability characterizes the integration process, with the system being ensured to communicate with legacy judicial software and modern digital platforms without requiring significant overhauls to existing infrastructure.
So that these systems can work together, data-sharing norms are put in place to make it simple for police databases and record stores to talk to each other. For instance, it is noted that evidence and case documents are automatically synchronized between the case management system and the AI platform, which allows judges to retrieve and input evidence within a single interface. Integrating systems minimizes redundant data entry, allowing judges real-time access to updated case files and evidence, thereby promoting a streamlined workflow.
The critical components of data security and confidentiality characterize the integration. Due to the sensitive nature of legal information, it is ensured that all interactions between the AI-based system and judicial databases are encrypted to protect against unauthorized access. Compliance with data protection regulations is observed strictly, ensuring all information is kept secure. Access to authorized personnel is further restricted by user authentication protocols, which maintain high standards of confidentiality and integrity within the judicial process. Integrating this AI system into existing judicial platforms aims to enhance decision-making efficiency and support legal professionals without disrupting established judicial workflows.
4.2. Evidence Processing and Structuring
Effective evidence processing and structuring are fundamental to the functionality of the AI-based decision support system. Within the User Input Interface, judges and authorized personnel can systematically enter and categorize diverse types of evidence, such as witness testimonies, forensic reports, documentary evidence, and multimedia files, each tagged with specific identifiers (e.g., relevance to charges, credibility ratings, or timestamps). This structured approach ensures that all evidence is organized into a format suitable for analysis within the Bayesian network, facilitating precise and reliable data processing.
Once entered, the evidence is represented within a directed acyclic graph (DAG) structure, where each piece of evidence is a node, and the connections between nodes represent dependencies or influences. For instance, a witness testimony node might be linked to forensic evidence that corroborates or contradicts the testimony, providing a structured view of interdependence within the case. This relational model allows the system to capture the nuanced ways in which individual pieces of evidence may strengthen or weaken one another, which is particularly valuable in complex cases with conflicting information.
The Conditional Probability Tables for each node are constructed using historical data and legal heuristics, which assign probability values reflecting how likely different outcomes are given specific evidence states. The Bayesian network model dynamically adjusts these probabilities as new evidence is added or updated. This real-time updating capability mirrors the dynamic nature of courtroom proceedings, where the weight and relevance of evidence may shift based on additional context. Overall, this structured processing and relational modeling of evidence within the Bayesian network offers a comprehensive framework that supports nuanced legal reasoning and enhances the accuracy of judgment recommendations.
The processing and structuring of evidence within the Bayesian network model is demonstrated in Figure 12. Each piece of evidence, including witness testimony, forensic reports, documentary evidence, and multimedia files, is represented as a node characterized by credibility, relevance, or reliability. Dependencies are indicated by connections between nodes, illustrating how certain evidence items, including forensic and witness testimony, are supported or contradicted by one another. The interdependencies are captured by the system, allowing for dynamic updates to judgment probabilities as new evidence is introduced or modified, which ultimately guides the probabilistic assessment of case outcomes.
Figure 12.
Evidence Processing and Structuring in Bayesian Network.
4.3. Real-Time Probabilistic Calculations and Updates
The cornerstone of the AI-based decision support system is represented by real-time probabilistic calculations, which allow for dynamic updates to judgment probabilities as new evidence is introduced or modified. Within this framework, the Bayesian network is designed to recalibrate conditional probabilities immediately in response to evidence entries, adjustments to trustworthiness scores, or additional dependencies recognized between nodes. The fluid nature of courtroom proceedings is mirrored by this real-time updating process, wherein the weight or credibility of previously assessed evidence can be altered by each new piece of information, thus rendering timely recalculations essential.
Evidence is entered through the User Input Interface, and the Bayesian network processes these inputs while adjusting each relevant node’s probability by utilizing pre-established Conditional Probability Tables. The CPTs, constructed from empirical legal data and case-specific heuristics, are provided as a statistical basis for the likelihood of various outcomes given evidence states. For instance, it is noted that when a new forensic report is added that significantly corroborates a witness testimony, the network dynamically increases the probability of a particular judgment outcome, with this reinforcement being reflected in the real-time calculation.
Furthermore, the AI module employs advanced inference techniques within the system, allowing for probabilistic adaptation to conflicting or contradictory evidence by the model. Inconsistencies that arise—such as discrepancies between witness statements and forensic evidence—are evaluated by the Bayesian inference engine in the context of dependencies and trustworthiness scores, with probabilities recalculated to provide a balanced, data-informed perspective. The mechanism is designed to support judges by providing a continuously updated view of the case, wherein the cumulative effect of all evidence inputs is integrated to reduce cognitive strain and maintain impartiality.
The system’s continuous recalibration allows for real-time probabilistic calculations that yield data-driven insights. These insights evolve alongside the case, providing a transparent and accurate assessment of judgment probabilities. The updates enable assessing how each new piece of evidence impacts the overall judgment probability, ultimately contributing to a fairer, more objective decision-making process.
4.4. Machine Learning-Enhanced Evidence Pattern Recognition
Integrating machine learning into the AI-based decision support system enriches the Bayesian network with an enhanced capacity to recognize patterns and relationships within evidence based on historical legal data. The component is considered particularly beneficial in judicial settings where the case precedent is recognized as playing a vital role in decision-making. Extensive datasets of past rulings, case characteristics, and outcomes were utilized for training machine learning models, allowing for uncovering correlations and dependencies within evidence types. This process assists in the calculation of more accurate conditional probabilities in the Bayesian network.
Upon integration, patterns in similar cases are analyzed by these machine learning models, which assist in refining the Bayesian model’s probabilistic calculations through context-sensitive adjustments. For instance, it has been observed that forensic evidence has historically been associated with specific judgment outcomes in similar cases. The machine learning component adjusts the Bayesian network’s Conditional Probability Tables to reflect this association. The system can better align probability estimates with trends observed in real-world legal precedents, thereby supporting judges in interpreting evidence with an added layer of contextual accuracy.
The ability of the system to handle non-linear relationships within evidence is supported by the use of machine learning, which is often complex and multifaceted in judicial contexts. For example, in cases where multiple evidence sources overlap or interact in nuanced ways—such as a combination of forensic evidence and conflicting testimonies—machine learning algorithms are utilized to assist in identifying and weighing these interactions more effectively. The system’s predictive accuracy is improved through this process, and judges are aided in understanding the broader implications of aggregated evidence within the judicial context.
Furthermore, patterns from historical cases are analyzed, suggesting adjustments to trustworthiness scores and dependencies based on common judgment outcomes by machine learning models. The adaptive capability is enabled, allowing the Bayesian network to respond more effectively to the specificities of each case and to shifts in judgment patterns over time. Ultimately, a richer and more nuanced understanding of evidentiary relationships is offered to judges through machine learning-enhanced pattern recognition, which supports a more consistent and data-informed approach to complex legal decision-making.
4.5. Decision Support and Visualization for Judges
The decision support and visualization interface is recognized as a critical component of the AI-based system, with accessible, interpretable insights into the probabilistic judgments generated by the Bayesian network being provided to judges. This feature allows viewing evidence relationships, dependency structures, and real-time probability updates, enhancing complex data’s clarity and usability. The interface has been designed to be intuitive and visually informative, allowing for support to judges in navigating multi-layered cases. Cognitive overload is minimized while understanding how individual pieces of evidence collectively influence judgment outcomes is maximized.
The visualization module displays the interdependencies among evidence items and their impact on the overall case probability through dynamic visual tools, including dependency maps, probability scales, and color-coded indicators. For instance, it is observed that as evidence with high trustworthiness strengthens a particular outcome, the interface increases the probability measure for that outcome in a visually prominent way. It can be observed that the pieces of evidence contributing most significantly to a particular verdict likelihood can be assessed by judges, thereby supporting a deeper understanding of the case as a whole.
The visualization interface is characterized by its ability to display probabilistic shifts as new evidence is introduced or existing information is updated. Upon judges’ entry or modification of evidence details, the probabilities are recalculated by the Bayesian network, and these updates are visually represented in real time. This immediate feedback loop gives judges insights into how each adjustment influences the overall case outcome, thereby supporting balanced and objective decision-making as the case evolves.
Furthermore, the interface includes an explanation feature that breaks down the rationale behind each probabilistic judgment. Transparent insights are offered into how each piece of evidence influences the system’s calculations. The understanding built regarding the basis of each recommendation highlights the essential nature of this interpretability in legal settings, thereby fostering trust in the output produced by AI. Presenting evidence dependencies and probability contributions in an accessible format enables judges to make data-driven, informed decisions while maintaining a holistic view of all cumulative evidence.
The AI-based decision support and visualization interface is illustrated in Figure 13, providing judges with real-time feedback on evidence dependencies and judgment probabilities. Evidence items are represented as nodes characterized by varying levels of trustworthiness and impact, which are visually connected to the judgment probability node. The color-coded labels indicate whether evidence strengthens or weakens specific outcomes, with real-time updates displayed as evidence is added or modified. The cumulative impact of evidence is aided in understanding by this dynamic visualization, which enhances the ability of judges to make balanced, data-informed decisions.
Figure 13.
Decision Support and Visualization for Judges.
4.6. Feedback Mechanism and Continuous System Improvement
The feedback mechanism within the AI-based decision support system has been designed to ensure continuous improvement and adaptability in judicial decision-making contexts. User feedback is collected, system performance is analyzed, and updates are incorporated based on real-world usage and evolving judicial needs. Insights from judges and other legal professionals regarding the system’s interpretability, accuracy, and user experience are captured, thereby supporting ongoing refinement to enhance relevance and reliability.
Feedback is collected at multiple stages, including post-judgment reviews, during which judges can assess the system’s recommendations, accuracy of probability calculations, and clarity of explanations provided by the visualization interface. This feedback facilitates the identification of patterns of error, areas for refinement in the evidence-processing algorithms, and improvements to the interface’s usability. For example, if judges frequently indicate the need for more detailed explanations of evidence dependencies or probability updates, the system can prioritize enhancements in these areas.
Additionally, performance data are leveraged by the system, including accuracy rates in prediction, speed of probabilistic updates, and system response to complex evidence configurations to inform improvements. These data are analyzed by machine learning models within the system to detect inconsistencies and to align system outputs with the nuanced requirements of judicial decision-making. The refinement of the Bayesian network occurs through this process, with adjustments to conditional probability tables based on observed usage patterns, historical case data, and the evolving legal landscape.
Through the integration of feedback and performance data, adaptive learning is achieved by the system, enabling responsiveness to the unique demands of judicial contexts. The continuous improvement cycle is observed to increase the accuracy and effectiveness of the system. At the same time, confidence among judges is built as reliance on an AI support tool that evolves in tandem with judicial practice is established. The feedback mechanism ultimately contributes to a robust, dynamic system aligned with best practices in judicial decision-making. At the same time, transparency, fairness, and accuracy in legal judgments are upheld.
5. Case Study Simulation
The application of the AI-based decision support system within a judicial process is demonstrated by replicating a hypothetical civil dispute in this case study simulation. The system’s functionalities in evidence processing, real-time probability updates, and probabilistic decision support are illustrated through the simulation of a complex legal scenario in this case study. By integrating diverse evidence types, including contractual records, testimonies, and correspondence, the simulation is designed to assess how evidence is structured and evaluated by the system, judgment probabilities are dynamically recalculated, and transparent visual feedback is provided to support judicial decision-making. The system’s effectiveness in aiding judges in civil law cases is evaluated within this scenario, focusing on reliability, interpretability, and adaptability to evolving case data.
5.1. Overview of the Simulated Case
A civil dispute involving a breach of contract between two business entities, GreenLeaf Solutions Ltd. (plaintiff) and Urban Build Co. (defendant), has been selected for this simulation. The dispute is derived from a contractual agreement between the two parties concerning the supply and installation of eco-friendly building materials for a residential construction project. It is claimed by GreenLeaf Solutions, an environmental solutions provider, that obligations were not fulfilled by Urban Build Co., a construction firm, as stipulated in the signed contract, which required timely payment for delivered goods and adherence to a specified installation schedule.
It was specified in the contract that high-grade, sustainable materials, including insulation and roofing components, would be supplied by GreenLeaf Solutions, with an expectation of incremental payments to be made upon the achievement of delivery milestones. It has been alleged that Urban Build Co. missed multiple payments and that installation timelines were unilaterally altered, damaging GreenLeaf Solutions. It is contended by Urban Build Co. that delays were caused by the failure of GreenLeaf to deliver materials on schedule, thereby justifying the delayed payments.
The key legal issues that are present in this case are identified as follows:
- A breach of contract is defined as a failure to fulfill the obligations stipulated in a contractual agreement. This failure may occur in various forms, including non-performance, delayed performance, or inadequate performance of the agreed-upon terms. The implications of such a breach can lead to legal consequences and potential remedies for the aggrieved party. Determining whether Urban Build Co. failed to meet its contractual obligations and the assessment of any delays that may justify the missed payments are to be considered.
- Delay in Material and Associated Liability: The responsibility for the delays and whether the deviations in GreenLeaf’s delivery schedule contributed to the dispute is to be determined.
- Damages Assessment: The claimed breach is causing GreenLeaf Solutions to lose business opportunities, and other possible damages are being calculated.
Various evidence types are incorporated into the simulation, including the signed contract, delivery and payment records, email correspondence, and witness statements from employees of both companies. The interdependence of these evidence items is particularly noted, especially concerning the causation and attribution of delays and financial losses.
Considering the complexity of contract law, in which both objective records (e.g., payment schedules and delivery logs) and subjective testimonies (e.g., statements from employees) are central to the case, the Bayesian network model is to be tested for its ability to weigh varying levels of evidence trustworthiness.
The primary objectives of this simulation are established as follows:
- Evaluation of Evidence Structuring: The system’s effectiveness in organizing and processing diverse evidence formats will be evaluated.
- Test Probability Updates in Real Time: It is observed that the system recalculates judgment probabilities as new evidence is added or modified, reflecting the progression of real-world cases.
- The User Interface Feedback should be examined to ensure that the visualization and decision support interface provides clear insights into the probability shifts and dependencies, thereby aiding judges in making data-driven, balanced decisions.
The simulation tests the system’s ability to handle evidence-driven complexity and support legal professionals in interpreting multifaceted contractual disputes.
5.2. Data Entry and Initial Evidence Setup
During the initial phase of the case simulation, evidence from GreenLeaf Solutions Ltd. and Urban Build Co. is entered into the system via the User Input Interface. Each item of evidence is categorized, assessed for trustworthiness, and linked to relevant aspects of the case with care. A diverse set of items is included as evidence: the signed contract outlining payment and delivery terms, detailed delivery and payment records, email exchanges between the two companies, and witness statements from employees involved in the project.
Each piece of evidence is tagged based on type, relevance, and credibility to manage this diversity. For instance, the contractual agreement and payment records are highly reliable documentary evidence due to their objective nature. At the same time, employee witness statements are classified with a moderate trustworthiness score based on the potential for subjective interpretation. The initial probability calculations of the Bayesian network are directly influenced by these trustworthiness scores, with the reliability of each piece being reflected.
Furthermore, the system allows the system to tag specific details, such as dates of key contractual obligations, payment milestones, and relevant sections of the email correspondences. The structured setup allows judges to retrieve and cross-reference evidence easily. Each piece of evidence is organized through a directed acyclic graph (DAG) configuration, in which nodes represent distinct evidence items and indicate dependencies by edges—such as witness statements that corroborate or contradict documented events. The initial setup is designed to organize evidence coherently and establish a foundational structure for real-time updates as new information is introduced during the case’s progression.
5.3. Dynamic Analysis Using the Bayesian Network
The system uses the Bayesian network to dynamically analyze the relationships and dependencies among evidence items following the initial setup. In this case, each piece of evidence is represented as a node within the network, and connections between nodes are established to reflect dependencies or impacts on one another. The signed contract node is connected to both the payment records and delivery schedule nodes, indicating a direct dependency in which the fulfillment of payment obligations is linked to delivery milestones. Similarly, it may be observed that employee witness statements are connected to delivery records, which highlight corroborative or contradictory relationships within the evidence.
The likelihood of various outcomes is quantified by the Bayesian network model using Conditional Probability Tables, given the current state of the evidence. For example, if consistent delays are demonstrated in payment records from Urban Build Co., an increased probability is calculated that the breach of contract claim by GreenLeaf Solutions holds merit. The configuration of these CPTs is based on historical data and legal heuristics relevant to contractual disputes, ensuring that the probability outputs of the model are aligned with established legal reasoning.
As new evidence is added or existing items are adjusted—such as a revised witness statement or updated payment details—the probabilities are recalculated in real-time by the Bayesian network. The cumulative effect of each piece of evidence on the case outcome is reflected by this dynamic analysis, which provides judges with an evolving, data-informed view of the probability of specific legal conclusions. The adaptive nature of this process is enabled by judges’ understanding of how ongoing discoveries in the case, such as a previously overlooked clause in the contract or a newly submitted witness statement, impact the overall assessment of breach and liability. The continuous recalibration is mirrored in the realities of judicial decision-making, where conclusions are evolved as additional evidence has emerged.
The Bayesian network configuration for dynamic analysis within the case study is illustrated in Figure 14, with evidence items such as the contract, payment records, and witness statements represented as nodes. Dependencies are indicated by directed edges between nodes, such as the influence of payment records on the probability of contract fulfillment and the impact of delivery schedules on the likelihood of a breach. As evidence is updated or added, the probabilities are recalculated by the Bayesian network, resulting in a real-time, data-driven assessment of case outcomes. Judges support the dynamic recalibration of probabilities, reflecting the cumulative impact of evolving evidence, thereby allowing for a nuanced, context-sensitive approach to civil decision-making.
Figure 14.
Dynamic Analysis Using the Bayesian Network.
5.4. Real-Time Updates and Feedback Loop
The essential features of real-time updates and feedback loops enhance the system’s responsiveness and accuracy as new evidence emerges in the simulated civil case. Upon the entry of additional information by the judge or legal professionals—such as updated payment records or new witness statements—the probabilities associated with each potential outcome are dynamically recalculated by the Bayesian network. The recalibration reflects the evolving nature of the case, in which each new input can significantly impact the overall assessment of a breach or liability.
For example, it is noted that if new evidence indicates that Urban Build Co. made a partial payment following a previously missed milestone, the system will immediately adjust the likelihood that a breach of contract has occurred. The system’s user interface visualizes these adjustments, displaying real-time probability shifts. Judges can observe these shifts through visual indicators, such as probability scales or color-coded changes, representing recent updates’ influence on the projected case outcomes. It has been observed that this feedback loop offers judges insights that are current and based on data, thereby minimizing the reliance on static evidence assessments.
Furthermore, it is noted that the feedback loop is designed to empower judges, allowing for the interactive exploration of “what-if” scenarios through the adjustment of trustworthiness scores or the revisitation of dependencies between evidence. For instance, it is noted that if a newly added witness statement from a GreenLeaf Solutions employee conflicts with prior testimony from Urban Build Co., the probabilities are re-calculated by the system to account for this inconsistency. The dynamic feedback mechanism ensures that the judge receives an accurate, holistic view of the case at any point, continuously updating probabilities to support this view. The ongoing developments are adapted, and the robust support tool is served by the real-time updates and feedback loop, promoting informed, balanced decision-making in complex civil disputes.
5.5. System Output and Visualization
The output and visualization components of the system are recognized as playing a critical role in translating complex probabilistic assessments into accessible, actionable insights for judges in the simulated civil case. The system generates a transparent and interpretable output by processing the entered evidence and recalculating probabilities via the Bayesian network. This output displays judgment probabilities, evidence dependencies, and the influence of each piece of evidence on potential case outcomes. The output is designed to provide judges with a comprehensive overview of the status of the case and the projected likelihoods, thereby aiding in understanding how each item of evidence contributes to the final assessment.
Several dynamic tools are included in the visualization interface, such as dependency maps, probability scales, and color-coded indicators, which reflect the real-time state of the evidence and its cumulative impact on judgment probabilities. For instance, if multiple delayed payments are shown in the payment records, an increased weight or darker color will be assigned to this evidence on the dependency map, indicating its significant impact on the likelihood of a contract breach. Additionally, a probability scale adjacent to the breach outcome is presented, illustrating how recent evidence entries have influenced the overall probability, thereby providing the judge with an intuitive understanding of the likelihood of a particular verdict.
The explanation functionality of the visualization interface is recognized as another important feature, providing judges with transparent insights into how evidence dependencies and trustworthiness scores influence the recommendations made by the system. The value of this approach is particularly evident in situations involving conflicting evidence or complex interdependencies, as the system can provide a visual breakdown of the factors affecting each probability shift. For example, suppose inconsistencies are present in the witness testimonies from both parties. In that case, the system’s explanation module will display how each testimony affects the final probability in opposing ways, allowing for the impact of each piece of evidence to be weighed independently by the judge.
This user-centric visualization approach minimizes the cognitive load and enhances decision-making efficiency by presenting a synthesized, real-time picture of all relevant evidence. Judges interpret the system’s probabilistic outputs quickly, and the reasoning behind each suggested outcome is traced, fostering a transparent, data-informed decision-making process that aligns with judicial standards for fairness and objectivity in civil law cases.
The output and visualization capabilities of the AI system for assessing the likelihood of a breach of contract in the simulated civil case are illustrated in Figure 15. Each node is represented as an element of the case—either evidence, a witness statement, or an expert report—with assigned probabilities indicating its reliability or influence. The connections to the final judgment probability are demonstrated by edges, with varying weights signifying the influence strength of each item. The system aggregates the inputs dynamically, with updated probabilities displayed based on cumulative evidence to assist judges in assessing the likelihood of specific outcomes and visualizing the impact of evidence in real time. The comprehensive visualization is designed to aid judges by providing clarity on the contribution of each evidence type to the overall judgment probability, thereby supporting data-driven and transparent decision-making.
Figure 15.
System Output and Visualization—Case Evidence, Witness, and Expert Contributions to Final Judgment Probability.
5.6. Empirical Evaluation of Cognitive Load Reduction in Judicial Decision-Making
It has been established that judicial decision-making is characterized by inherent complexity, which arises from the necessity of weighing multiple pieces of evidence while ensuring consistency and fairness. The cognitive burden experienced by judges is attributed to the necessity of processing extensive case materials and synthesizing them into a legally sound verdict. The proposed Bayesian network-based AI system is designed to alleviate this burden by structuring the evaluation process into incremental probabilistic updates, which allows for a more manageable decision-making workflow. The impact of this system on cognitive load reduction was assessed through an empirical study, which evaluated the influence of structuring decisions into smaller components on decision efficiency and accuracy.
A controlled experiment was designed to simulate the legal reasoning process, in which participants were asked to evaluate a legal case by analyzing 50 separate evidentiary statements. The study was carried out in two phases: one involved participants reviewing all statements simultaneously and forming a final decision without assistance from AI. In contrast, the other phase involved the AI system providing dynamic probability updates as each statement was assessed individually. The objective was to ascertain if decomposing the reasoning process into smaller, structured steps would reduce cognitive strain and enhance decision-making efficiency.
The results demonstrated a notable difference in cognitive effort between the two phases. Participants reported that the analysis and summarization of 50 independent statements into a single decision without AI assistance was significantly more demanding than making multiple minor decisions with the support of the Bayesian network. Participants were guided through sequential evaluations by the AI system, with the probability distribution of case outcomes adjusted with each new input, thereby reducing the necessity for mental tracking and reweighting all previous statements simultaneously. It was observed that this structured approach resulted in more consistent outcomes across participants and minimized variations in decision quality attributed to cognitive fatigue.
Furthermore, it was indicated by feedback from participants that decision fragmentation—the ability to process evidence in a step-by-step manner—was associated with a maintained focus on individual elements rather than the experience of decision paralysis when confronted with large amounts of unstructured information. The AI system provided an intuitive framework for organizing legal reasoning, particularly beneficial for cases involving complex or contradictory evidence. The study did not involve practicing judges; however, it is suggested that similar cognitive benefits may be applicable in real-world judicial settings based on the findings.
Empirical support for the theoretical claim that Bayesian networks can effectively aid in judicial decision-making by reducing cognitive overload and enhancing decision consistency is provided by this experiment. The potential of AI-assisted legal reasoning to transform the analysis and weighing of evidence is highlighted, with complex cases being rendered more manageable while legal accuracy and procedural fairness are maintained. The findings are an important foundation for future work validating AI-supported judicial frameworks in professional legal environments.
6. Benefits and Limitations
The benefits of the AI-based decision support system that leverages Bayesian networks in judicial decision-making are notable. At the same time, inherent limitations must be acknowledged for optimal use and improvement. Providing probabilistic assessments of potential case outcomes to judges enhances the objectivity and accuracy of judicial decisions.
The output and visualization capabilities of the AI system for assessing the likelihood of a breach of contract in the simulated civil case are illustrated in Figure 15. Each node is represented as an element of the case—either evidence, a witness statement, or an expert report—with assigned probabilities indicating its reliability or influence. The connections to the final judgment probability are demonstrated by edges, with varying weights signifying the influence strength of each item. The system aggregates the inputs dynamically, with updated probabilities displayed based on cumulative evidence to assist judges in assessing the likelihood of specific outcomes and visualizing the impact of evidence in real time. The comprehensive visualization is designed to aid judges by providing clarity on the contribution of each evidence type to the overall judgment probability, thereby supporting data-driven and transparent decision-making accuracy, which is enhanced through the Bayesian network model’s probabilistic reasoning, enabling evidence analysis with quantified reliability, thereby reducing subjective interpretations. Probabilistic recommendations are received by judges through structured evidence synthesis, highlighting the likelihood of outcomes based on cumulative evidence. This process assists in the mitigation of biases and supports consistent decision-making. The objective approach is beneficial for judges in analyzing complex cases that require careful evaluation of multiple, interdependent pieces of evidence. The ability to recalibrate judgment probabilities as new evidence or trustworthiness scores are updated is recognized as one of the significant benefits of this system. This dynamic updating process reflects the current state of evidence, which supports judges in adapting their assessments in response to new information. The reduction of reliance on memory is facilitated by real-time adjustments, allowing judges to handle large volumes of evolving data without cognitive overload. Incorporating machine learning with historical case data achieves pattern recognition and predictive consistency. Common evidentiary patterns are recognized, and consistency in judgments is supported, particularly when legal precedents guide decision-making. The capability for pattern recognition is regarded as particularly advantageous in continental law, where an emphasis is placed on structured, precedent-based judgments. The system can also adjust conditional probabilities dynamically, contributing to the predictive accuracy and adaptability in similar cases. The visualization interface of the system is designed to provide judges with transparent, real-time feedback on evidence dependencies and judgment probabilities, thereby enhancing transparency. The interrelations of evidence are visually mapped, and the reasoning behind each probabilistic judgment is shown, thereby fostering trust in the outputs generated by the AI. The cumulative impact of evidence is understood by judges, contributing to a decision-making process that is more informed and transparent.
Limitations
The complexity of manually constructing Bayesian networks for specific cases is identified as a significant limitation, as detailed configurations of dependencies, probabilities, and nodes are required based on the unique evidence of each case. The resource-intensive nature of the customization process is noted to limit the system’s scalability in high-volume judicial settings, and the need for automated approaches to model generation is emphasized. The accuracy of the Bayesian network is heavily reliant on the quality of prior probabilities and the trustworthiness scores assigned to evidence. It has been observed that errors or biases in initial data or subjective trustworthiness assessments by judges may affect the probabilistic outputs, potentially leading to skewed outcomes. Continuous validation and adjustment are required to maintain reliability within the system. It has been observed that while Bayesian networks effectively manage probabilistic reasoning, the system’s accuracy may be challenged by cases involving ambiguous or highly subjective evidence, such as witness credibility. The reliance on quantitative trustworthiness assessments will likely oversimplify complex, qualitative factors, mainly when evidence is partially uncertain or contradictory. Integrating the system with existing judicial databases and legal workflows is characterized by challenges attributed to compatibility issues with legacy systems. Furthermore, it has been noted that the confidentiality and sensitivity of judicial data require the implementation of strict security protocols, which may complicate integration and restrict access to all necessary case data within the system.
7. Conclusions
A comprehensive exploration of an AI-based decision support system tailored to enhance judicial decision-making within the continental law framework is presented in this paper. Integrating Bayesian networks allows for a structured, probabilistic approach to evaluating complex evidence interdependencies, thereby supporting judges in making consistent, data-informed decisions. The system is designed to respond dynamically to new evidence through real-time probability updates, enabling judges to observe shifts in case likelihoods and adapt their assessments accordingly. The adaptability is addressed concerning cognitive biases, and support is provided to judges in managing high volumes of evidence, thereby mitigating the risks associated with cognitive overload.
The visualization capabilities of the system are recognized as a notable contribution of this work, with intricate probabilistic assessments being translated into accessible, user-friendly outputs. Judges can interact with the system, examining how each piece of evidence affects the overall judgment probability. Directed acyclic graphs, Conditional Probability Tables, and dependency maps simplify complex evidence structures. In contrast, key inter-dependencies that shape the evolving probability assessments of the case are highlighted.
The integration of machine learning is observed to improve the system’s ability to recognize patterns within historical judicial data, in addition to Bayesian modeling. The refinement of conditional probabilities is enabled by this pattern recognition, providing more accurate and contextually relevant support for judges. The adaptability of the system’s architecture in complex cases is facilitated, with nuanced, real-time interactions between evidence types, witness testimonies, and expert inputs being addressed.
The study also underscores the importance of transparency and interpretability in judicial AI applications. Explainability is prioritized through visual representation, ensuring judges understand how probabilistic judgments are derived. This transparency fosters trust in the system’s recommendations, reinforcing the judge’s role as the ultimate decision-maker. Additionally, the system offers insights into potential biases or shifts in evidence weight, which aligns with ethical standards and enhances judicial accountability.
Overall, the scientific and practical value of AI-driven decision support tools in legal contexts is highlighted, illustrating how a data-informed, transparent approach can promote fairness, consistency, and objectivity in judicial processes. The proposed system represents a forward step in the digital transformation of judicial workflows, with contributions made to a more robust, equitable, and efficient judicial system in alignment with the principles of continental law.
8. Future Research Directions
The effectiveness and adaptability of AI-based decision support systems in judicial contexts are advanced by identifying several critical areas that require further research and development. Key improvements are the enhancement of real-time adaptability in Bayesian networks, refining machine learning integration for deeper case-specific insights, and establishing robust mechanisms for transparency and user trust.
- Real-Time Adaptability: It has been observed that the current system permits dynamic evidence integration; however, the capability for real-time recalculations as trials progress could be expanded to enhance judges’ ability to evaluate cases efficiently significantly. Future enhancements may be directed towards developing algorithms capable of recalibrating probabilities more effectively, minimizing the need for manual input, particularly in dynamic courtroom settings where evidence is presented incrementally. The employment of streaming data techniques within Bayesian networks is likely to support these advancements, with continuous updates being ensured that reflect evolving evidence structures.
- Automated Network Construction: The construction of Bayesian network models tailored to each case is characterized by extensive manual effort, which limits scalability across varied legal cases. Future research should focus on machine learning approaches for automating network construction, with historical case data being leveraged to generate adaptive templates based on case type and complexity. The deployment would be streamlined, accessibility in high-volume settings would be enhanced, and the manual workload associated with custom network designs would be reduced.
- Enhanced Transparency and Explainability: Improving the system’s transparency is essential for promoting judicial trust and accepting AI-based tools. Implementing explainable AI (XAI) frameworks can clarify the influence of each piece of evidence on judgment probabilities, mainly through the illustration of probabilistic reasoning and the highlighting of dependencies within the network. Judges could gain insights into AI-derived recommendations by integrating interpretive modules, fostering confidence in the system’s outputs, and ensuring ethical accountability.
- Expanded Machine Learning for Evidence Patterns: Machine learning has enriched Bayesian networks by recognizing patterns in historical data. Future research should explore deep learning techniques for handling complex, nonlinear relationships in evidence. This improvement is expected to result in more nuanced predictive modeling, which may assist judges in identifying subtler connections across evidence types. That is especially useful in large volumes of conflicting or ambiguous information.
- User-Centered Interface Design: For optimal usability, it is recommended that user-centered design principles be prioritized in further interface development. Adaptive, natural language processing (NLP) could be incorporated into interfaces to facilitate evidence entry, allowing for conversational input of evidence by judges, with probabilistic relationships being generated and assigned by the system. A more intuitive, streamlined interface is expected to facilitate quicker evidence processing, deemed essential in high-stakes decision-making.
- Ethical and Regulatory Considerations: The integration of AI tools within the judiciary necessitates the establishment of ethical frameworks that govern the usage of AI in legal contexts. Future work should be directed toward establishing standards that address the moral implications associated with AI-based judgments, including the mitigation of bias and alignment with judicial principles. Collaborating with legal bodies to develop guidelines will ensure that AI use remains transparent, equitable, and consistent with the judiciary’s standards.
Addressing these future work areas is expected to improve system functionality and reinforce trust, thereby aligning AI’s potential with the judiciary’s commitment to fairness and accountability in decision-making.
Author Contributions
Conceptualization, Z.M.; methodology, Z.M.; software, V.D.; validation, V.D. and S.U.; formal analysis, S.U.; investigation, V.D.; resources, Z.M.; data curation, S.U.; writing—original draft preparation, Z.M.; writing—review and editing, Z.M.; visualization, S.U.; supervision, Z.M.; project administration, Z.M. All authors have read and agreed to the published version of the manuscript.
Funding
This research received no external funding.
Data Availability Statement
Dataset available on request from the authors.
Conflicts of Interest
The authors declare no conflicts of interest.
References
- Alekseev, A.; Katasev, A.; Kirillov, A.; Khassianov, A.; Zuev, D. Prototype of Classifier for the Decision Support System of Legal Documents. Proc. Abrau Conf. 2019, 2543, 328–335. [Google Scholar]
- Zhang, Y.; Sun, C. Research on Judgment System of Legal Cases Based on Neural Network. In Proceedings of the 2021 International Conference on Neural Networks, Information and Communication Engineering, Qingdao, China, 27–28 August 2021; p. 83. [Google Scholar] [CrossRef]
- Cui, G.; Wong, M.L.; Lui, H.-K. Machine Learning for Direct Marketing Response Models: Bayesian Networks with Evolutionary Programming. Manag. Sci. 2006, 52, 597–612. [Google Scholar] [CrossRef]
- Vaissnave, V.; Deepalakshmi, P. Data Transcription for India’s Supreme Court Documents Using Deep Learning Algorithms. Int. J. Electron. Gov. Res. 2020, 16, 21–41. [Google Scholar] [CrossRef]
- Fenton, N.; Neil, M.; Lagnado, D.A. A General Structure for Legal Arguments About Evidence Using Bayesian Networks. Cogn. Sci. 2012, 37, 61–102. [Google Scholar] [CrossRef]
- Heckerman, D. Data Mining and Knowledge Discovery. Springer Sci. Bus. Media LLC 1997, 1, 79–119. [Google Scholar] [CrossRef]
- Shelar, A.; Moharir, M. Predicting Outcomes of Court Judgments—A Machine Learning Approach. In Proceedings of the 2021 International Conference on Intelligent Technologies (CONIT), Hubli, India, 25–27 June 2021; pp. 1–6. [Google Scholar] [CrossRef]
- Vlek, C.; Prakken, H.; Renooij, S.; Verheij, B. Constructing and Understanding Bayesian Networks for Legal Evidence with Scenario Schemes. In Proceedings of the 15th International Conference on Artificial Intelligence and Law, San Diego, CA USA, 8–12 June 2015; pp. 128–137. [Google Scholar] [CrossRef]
- Canalli, R.L. Interpretable AI Models for Judicial Decision-Making: Beyond Explicability Towards Legal Due Process. e-Publica 2024, 11, 117–129. [Google Scholar] [CrossRef]
- Malek, M.A. Transparency in Predictive Algorithms: A Judicial Perspective. Advance 2021, 1–13. [Google Scholar] [CrossRef]
- Scutari, M.; Denis, J.-B. Bayesian Networks; Chapman and Hall/CRC: Boca Raton, FL, USA, 2014. [Google Scholar] [CrossRef]
- Vlek, C.; Prakken, H.; Renooij, S.; Verheij, B. A Method for Explaining Bayesian Networks for Legal Evidence with Scenarios. Artif. Intell. Law 2016, 24, 285–324. [Google Scholar] [CrossRef]
- Timmer, S.; Meyer, J.; Prakken, H.; Renooij, S.; Verheij, B. Explaining Legal Bayesian Networks Using Support Graphs. In Proceedings of the 15th International Conference on Artificial Intelligence and Law, San Diego, CA USA, 8–12 June 2015; pp. 121–130. [Google Scholar] [CrossRef]
- Oatley, G.; Ewart, B. Data Mining and Crime Analysis. WIREs Data Min. Knowl. 2011, 1, 147–153. [Google Scholar] [CrossRef]
- Kwan, M.; Chow, K.; Law, F.; Lai, P. Reasoning About Evidence Using Bayesian Networks. In Proceedings of the International Conference on Digital Forensics and Cyber Crime, London, UK, 23–25 June 2008; pp. 275–289. [Google Scholar] [CrossRef]
- Overill, R.; Silomon, J.A.M.; Kwan, M.; Chow, K.; Law, F.; Lai, P. Sensitivity Analysis of a Bayesian Network for Reasoning about Digital Forensic Evidence. In Proceedings of the International Conference on Human-Centric Computing, Cebu, Philippines, 11–13 August 2010; pp. 1–5. [Google Scholar] [CrossRef]
- Cerotti, D.; Codetta-Raiteri, D.; Dondossola, G.; Egidi, L.; Franceschinis, G.; Portinale, L.; Terruggia, R. Evidence-Based Analysis of Cyber Attacks to Security Monitored Distributed Energy Resources. Appl. Sci. 2020, 10, 4725. [Google Scholar] [CrossRef]
- Zhang, Q.; Zhou, C.; Tian, Y.-C.; Xiong, N.; Qin, Y.; Hu, B. A Fuzzy Probability Bayesian Network Approach for Dynamic Cybersecurity Risk Assessment in Industrial Control Systems. IEEE Trans. Ind. Inform. 2018, 14, 2497–2506. [Google Scholar] [CrossRef]
- Townsend, J.; Eidels, A. Workload Capacity Spaces: A Unified Methodology for Response Time Measures of Efficiency as Workload is Varied. Psychon. Bull. Rev. 2011, 18, 659–681. [Google Scholar] [CrossRef]
- Fine, A.; Snider, K.M.; Miller, M.K. Testing the Model of Judicial Stress Using a COVID-Era Survey of U.S. Federal Court Personnel. Psychiatry Psychol. Law 2024, 31, 381–400. [Google Scholar] [CrossRef] [PubMed]
- Phillips-Wren, G.; Daly, M.; Burstein, F. Support for Cognition in Decision Support Systems: An Exploratory Historical Review. J. Decis. Syst. 2022, 31, 18–30. [Google Scholar] [CrossRef]
- Khatri, M.; Yusuf, M.; Kumar, Y.; Shah, R.R.; Kumaraguru, P. Exploring Graph Neural Networks for Indian Legal Judgment Prediction. arXiv 2023, arXiv:2310.12800. [Google Scholar] [CrossRef]
- Delen, D.; Sharda, R. Artificial Neural Networks in Decision Support Systems. In Handbook on Decision Support Systems 1; Springer: Berlin/Heidelberg, Germany, 2008; pp. 557–580. [Google Scholar] [CrossRef]
- Umamaheswari, S.; Aartisha, S.; Kanimozhi, J.; Suhashini, R. Building Accurate Legal Case Outcome Prediction Models. In Proceedings of the 2023 2nd International Conference on Advancements in Electrical, Electronics, Communication, Computing and Automation (ICAECA), Coimbatore, India, 16–17 June 2023; pp. 1–6. [Google Scholar] [CrossRef]
- Abdulkareem, F.A.A. Development of Legal-Tech Prospects in the Federal Republic of Iraq: The Predictive Justice in Anglo-Saxon and Latin Perspectives. Vestn. St. Petersburg Univ. Law 2023, 14, 1045–1061. [Google Scholar] [CrossRef]
- Marcot, B.; Penman, T. Advances in Bayesian Network Modelling: Integration of Modelling Technologies. Environ. Model. Softw. 2019, 111, 386–393. [Google Scholar] [CrossRef]
- Haider, S. From Dynamic Influence Nets to Dynamic Bayesian Networks: A Transformation Algorithm. Int. J. Intell. Syst. 2009, 24, 934–954. [Google Scholar] [CrossRef]
- Taylor, D.A.; Biedermann, A.; Hicks, T.; Champod, C. A Template for Constructing Bayesian Networks in Forensic Biology Cases When Considering Activity Level Propositions. Forensic Sci. Int. Genet. 2018, 33, 136–146. [Google Scholar] [CrossRef] [PubMed]
- Pereira-Fariña, M.; Bugarín-Diz, A. Content Determination for Natural Language Descriptions of Predictive Bayesian Networks. In Proceedings of the 2019 Conference of the International Fuzzy Systems Association and the European Society for Fuzzy Logic and Technology (EUSFLAT 2019), Prague, Czech Republic, 9–13 September 2019. [Google Scholar] [CrossRef]
- Reddy, V.; Farr, A.C.; Wu, P.; Mengersen, K.; Yarlagadda, P.K.D.V. An Intuitive Dashboard for Bayesian Network Inference. J. Phys. Conf. Ser. 2014, 490, 012023. [Google Scholar] [CrossRef]
- Cook, T.; Gee, J.C.; Bryan, R.N.; Duda, J.T.; Chen, P.-H.; Botzolakis, E.; Mohan, S.; Rauschecker, A.; Rudie, J.; Nasrallah, I. Bayesian Network Interface for Assisting Radiology Interpretation and Education. In Proceedings of the Medical Imaging 2018: Imaging Informatics for Healthcare, Research, and Applications, Houston, TX, USA, 10–15 February 2018; p. 26. [Google Scholar] [CrossRef]
- Stritih, A.; Rabe, S.-E.; Robaina, O.; Grêt-Regamey, A.; Celio, E. An Online Platform for Spatial and Iterative Modelling with Bayesian Networks. Environmental Modelling. Software 2020, 127, 104658. [Google Scholar] [CrossRef]
- Mclachlan, S.; Paterson, H.; Dube, K.; Kyrimi, E.; Dementiev, E.; Neil, M.; Daley, B.J.; Hitman, G.A.; Fenton, N.E. Real-Time Online Probabilistic Medical Computation Using Bayesian Networks. In Proceedings of the 2020 IEEE International Conference on Healthcare Informatics (ICHI), Oldenburg, Germany, 30 November–3 December 2020; pp. 1–8. [Google Scholar] [CrossRef]
- Şener, S.; Güneş, A. Student Modelling on Language Teaching Based on Bayesian Networks. Gazi Üniversitesi Fen Bilim. Derg. Part C Tasarım Ve Teknol. 2021, 9, 347–356. [Google Scholar] [CrossRef]
- Jongsawat, N.; Poompuang, P.; Premchaiswadi, W. Dynamic Data Feed to Bayesian Network Model and SMILE Web Application. In Proceedings of the 2008 Ninth ACIS International Conference on Software Engineering, Artificial Intelligence, Networking, and Parallel/Distributed Computing, Phuket, Thailand, 6–8 August 2008; pp. 931–936. [Google Scholar] [CrossRef]
- Catenacci, M.; Giupponi, C. Potentials of Bayesian Networks to Deal with Uncertainty in Climate Change Adaptation Policies. CMCC Res. Pap. 2009, 70, 1–29. [Google Scholar] [CrossRef][Green Version]
- Haddawy, P.; Kahn, C.E., Jr.; Butarbutar, M. A Bayesian Network Model for Radiological Diagnosis and Procedure Selection: Work-up of Suspected Gallbladder Disease. Med. Phys. 1994, 21, 1185–1192. [Google Scholar] [CrossRef]
- Isafiade, O.E.; Bagula, A.B.; Berman, S. On the Use of Bayesian Network in Crime Suspect Modelling and Legal Decision Support. In Advances in Data Mining and Database Management; IGI Global: Hershey, PA, USA, 2020; pp. 143–168. [Google Scholar] [CrossRef]
- Codetta-Raiteri, D. Editorial for the Special Issue on “Bayesian Networks: Inference Algorithms, Applications, and Software Tools”. Algorithms 2021, 14, 138. [Google Scholar] [CrossRef]
- Kumar, A.; Zilberstein, S.; Toussaint, M. Probabilistic Inference Techniques for Scalable Multiagent Decision Making. Jair 2015, 53, 223–270. [Google Scholar] [CrossRef][Green Version]
- Park, S.; Ko, H. Machine Learning and Law and Economics: A Preliminary Overview. Asian J. Law Econ. 2020, 11, 1–25. [Google Scholar] [CrossRef]
- Peng, W.; Ye, Z.-S.; Chen, N. Bayesian Deep-Learning-Based Health Prognostics Toward Prognostics Uncertainty. IEEE Trans. Ind. Electron. 2020, 67, 2283–2293. [Google Scholar] [CrossRef]
- Bykov, K.; Höhne, M.M.-C.; Creosteanu, A.; Müller, K.-R.; Klauschen, F.; Nakajima, S.; Kloft, M. Explaining Bayesian Neural Networks. arXiv 2021, arXiv:2108.10346. [Google Scholar] [CrossRef]
- Yang, S.C.; Folke, T.; Shafto, P. Abstraction, Validation and Generalization for Explainable Artificial Intelligence. Appl. AI Lett. 2021, 2, e37. [Google Scholar] [CrossRef]
- Schwab, M.; Biswas, A.K. Invertible Neural Networks for Trustworthy AI. In Proceedings of the 2023 IEEE 35th International Conference on Tools with Artificial Intelligence (ICTAI), Atlanta, GA, USA, 6–8 November 2023; pp. 480–485. [Google Scholar] [CrossRef]
- Zytek, A.; Liu, D.; Vaithianathan, R.; Veeramachaneni, K. Sibyl: Understanding and Addressing the Usability Challenges of Machine Learning In High-Stakes Decision Making. IEEE Trans. Visual Comput. Graph. 2022, 28, 1161–1171. [Google Scholar] [CrossRef]
Disclaimer/Publisher’s Note: The statements, opinions and data contained in all publications are solely those of the individual author(s) and contributor(s) and not of MDPI and/or the editor(s). MDPI and/or the editor(s) disclaim responsibility for any injury to people or property resulting from any ideas, methods, instructions or products referred to in the content. |
© 2025 by the authors. Licensee MDPI, Basel, Switzerland. This article is an open access article distributed under the terms and conditions of the Creative Commons Attribution (CC BY) license (https://creativecommons.org/licenses/by/4.0/).














