Evolutionary Game-Based New Energy Vehicle Supply Chain Strategies That Consider Carbon Reduction and Consumers’ Low-Carbon Preferences
Abstract
1. Introduction
2. Literature Review
2.1. Factors Affecting the Development of New Energy Vehicles
2.2. Research Model of the New Energy Vehicle Supply Chain
3. Evolutionary Game Model of the New Energy Vehicle Supply Chain
3.1. Problem Description
3.2. Symbols and Assumptions
3.3. Analysis of the Quadrilateral Evolutionary Game Model
3.3.1. The Expected Returns of the Four Parties Involved in the Game
3.3.2. The Replication Dynamic Equation and Evolutionary Stability Strategy of the Four Parties
3.3.3. The Stability Analysis of Strategy Combinations
4. Numerical Case Study
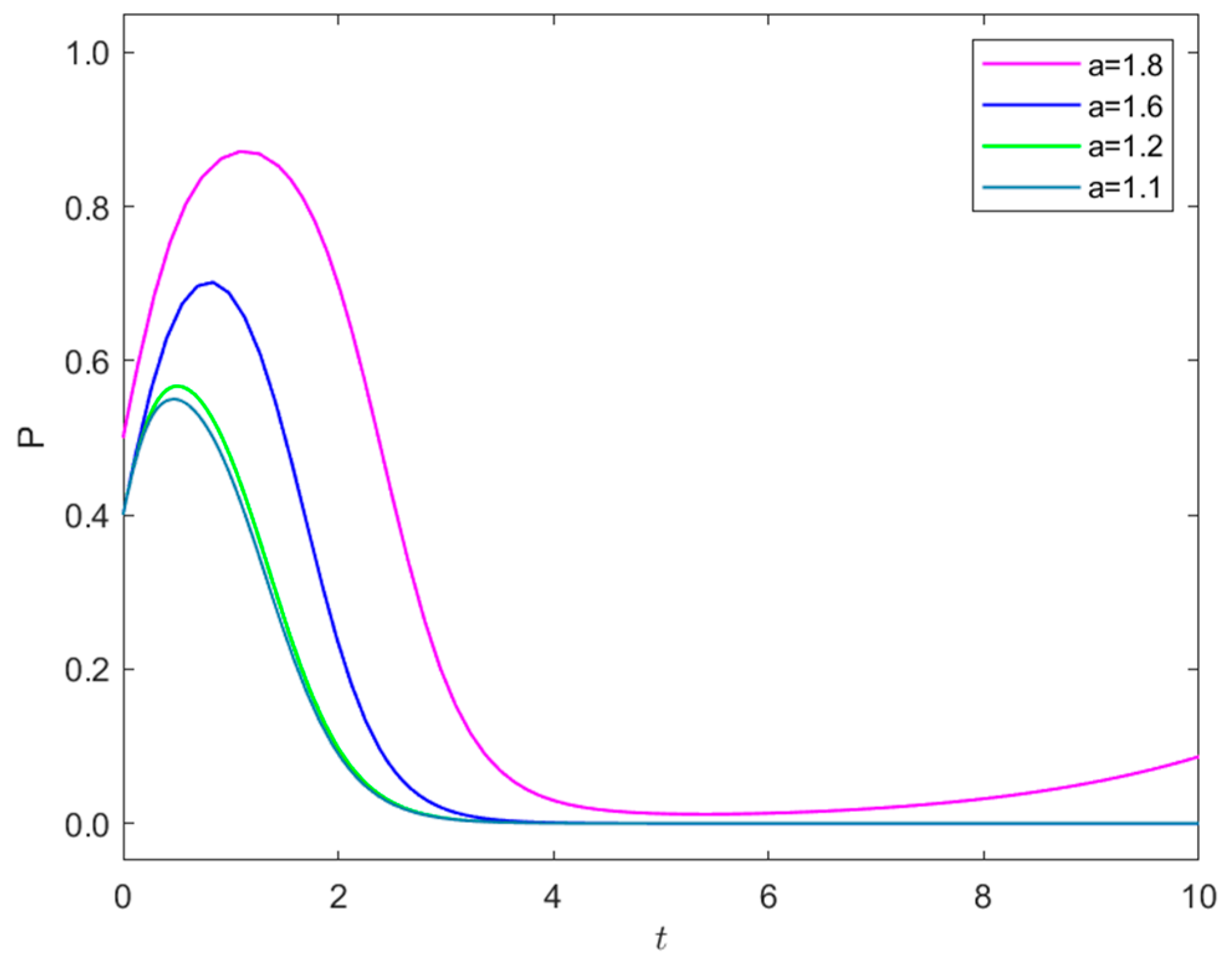
4.1. The Impact of Benefits on the Government’s Strategy Choices
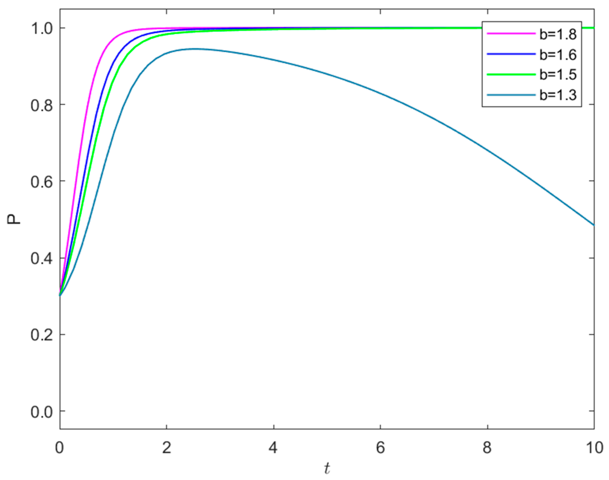
4.2. The Impact of on the Strategic Choices of Manufacturers and Governments
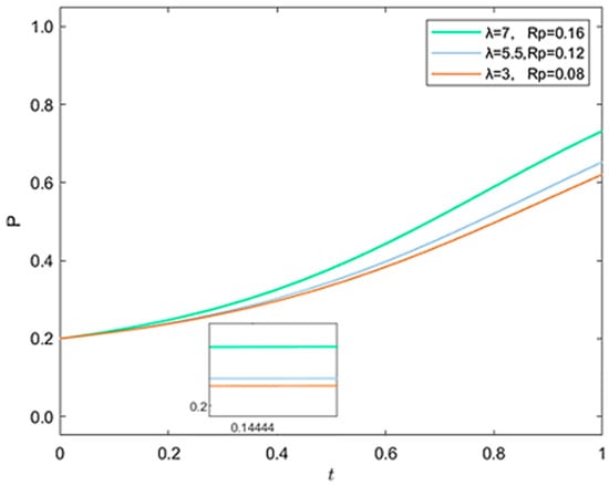
4.3. The Impact of Consumers’ Low-Carbon Preferences on the Strategic Choices
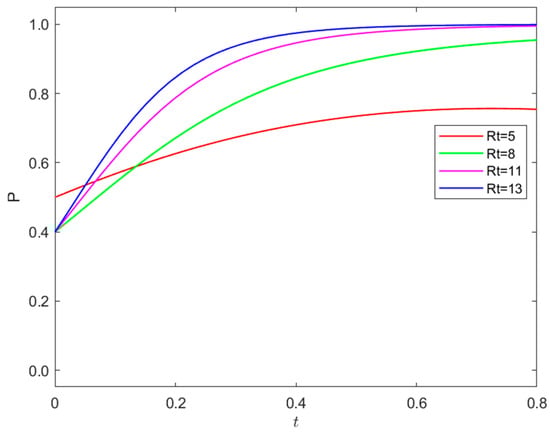
4.4. The Impact of Tax Increase Coefficient on Manufacturers’ Strategy Choices
4.5. The Impact of Reducing Purchase Tax Amount on Consumers’ Strategy Choices
5. Conclusions
5.1. Main Conclusions
5.2. The Prospects for Upcoming Research
Author Contributions
Funding
Institutional Review Board Statement
Informed Consent Statement
Data Availability Statement
Conflicts of Interest
References
- Liu, C.F.; Liu, Z.X.; Li, W.F.; Xu, M.Z. A time-delayed evolutionary game analysis of new energy vehicles development considering subsidy and carbon tax. Heliyon 2024, 10, e25667. [Google Scholar] [CrossRef]
- National Bureau of Statistics (NBS). Available online: https://data.stats.gov.cn/easyquery.htm (accessed on 23 June 2024).
- Hu, F.; Wei, S.B.; Qiu, L.P.; Hu, H.; Zhou, H.Y. Innovative association network of new energy vehicle charging stations in China: Structural evolution and policy implications. Heliyon 2024, 10, e24764. [Google Scholar] [CrossRef]
- Ma, J.H.; Bao, B.S.; Liu, L.X.; Wang, X.Y. Dynamic game evolution complexity of new energy and fuel vehicle manufacturers under carbon cap-and-trade policy. Manag. Decis. Econ. 2024, 45, 2566–2590. [Google Scholar] [CrossRef]
- Tang, J.H.; Wu, Q.; Chen, Y.M.; Jin, Y.R.; Wang, K. Evolutionary game analysis of the production decisions of automakers in the Chinese automobile industry: A tripartite model of government, automakers, and consumers. J. Syst. Sci. Syst. Eng. 2023, 32, 708–728. [Google Scholar] [CrossRef]
- Zhao, W.H.; Liu, Y.M.; Hou, J.S.; Liu, L.F. Impact of carbon trading mechanism considering blockchain technology on the evolution of new energy vehicle industry in the post-subsidy era. Sustainability 2023, 15, 13190. [Google Scholar] [CrossRef]
- Guo, W.Q.; Chen, S.Q.; Lei, M. Evolutionary game and strategy analysis of carbon emission reduction in supply chain based on system dynamic model. Sustainability 2023, 15, 8933. [Google Scholar] [CrossRef]
- Mao, Y.F.; Li, P.S.; Li, Y. Exploring the promotion of green technology innovation in the new energy vehicle industry: An evolutionary game analysis. Environ. Sci. Pollut. Res. 2023, 30, 81038–81054. [Google Scholar] [CrossRef]
- Rong, L.Q.; Zhao, M.Y.; Xu, M.Z. How do self-transcendent values and institutional forces influence consumer intentions to purchase new energy vehicles under subsidy withdrawal? Evidence from China. Environ. Dev. Sustain. 2023, 1–28. [Google Scholar] [CrossRef]
- Zhou, M.; Zhen, W.T. Life cycle sustainability evaluation of new energy vehicles and traditional vehicles. Enterp. Econ. 2018, 1, 129–134. [Google Scholar]
- Xing, Q.S.; Zhong, W.Q.; Peng, X.; Deng, F.M. Evolutionary game analysis of lightweight commercial vehicle supply chains under external effects of carbon emission reduction and overloading prohibition. Ind. Eng. 2023, 26, 18–28. [Google Scholar]
- Zhang, H.L.; Chun, W.D.; Yuan, X.M.; Liu, W.; Chou, M.C. The governance of irresponsible new energy vehicle members considering differentiated subsidies. Sustain. Cities Soc. 2024, 104, 105289. [Google Scholar] [CrossRef]
- Sun, Y.F.; Zhang, Y.J.; Su, B. Impact of government subsidy on the optimal R&D and advertising investment in the cooperative supply chain of new energy vehicles. Energ. Policy 2022, 164, 112885. [Google Scholar]
- Liu, Q.; Wen, X.N.; Cao, Q.W. Multi-objective development path evolution of new energy vehicle policy driven by big data: From the perspective of economic-ecological-social. Appl. Energy 2023, 341, 121065. [Google Scholar] [CrossRef]
- Huang, S.; Nahm, A.Y.; Song, Z.J. Government subsidies of new energy vehicle industry and enterprise innovation: Moderating role of chief executive officers’ technical background. Manag. Decis. Econ. 2023, 44, 2137–2147. [Google Scholar] [CrossRef]
- Wang, Z.C.; Li, X.Y.; Xue, X.H.; Liu, Y.H. More government subsidies, more green innovation? The evidence from Chinese new energy vehicle enterprises. Renew. Energy 2022, 197, 11–21. [Google Scholar] [CrossRef]
- Zhang, J.W.; Islam, M.S.; Jambulingam, M.; Lim, W.M.; Kumar, S. Leveraging environmental corporate social responsibility to promote green purchases: The case of new energy vehicles in the era of sustainable development. J. Clean. Prod. 2024, 434, 139988. [Google Scholar] [CrossRef]
- Li, B.Z.; Lv, X.T.; Chen, J.X. Demand and supply gap analysis of Chinese new energy vehicle charging infrastructure: Based on CNN-LSTM prediction model. Renew. Energ. 2024, 220, 119618. [Google Scholar] [CrossRef]
- Li, J.P.; Xie, C. Identifying and minimizing critical driving range thresholds for electric vehicles in intercity networks. Socio-Econ. Plan. Sci. 2024, 93, 101901. [Google Scholar] [CrossRef]
- Chen, Y.S.; Lan, L.B.; Hao, Z.; Xing, Y.X.; Cai, X.; Luo, G.; Chen, H. Review and future prospects of life cycle assessment of new energy vehicles towards carbon neutrality. Chin. J. Automot. Eng. 2022, 12, 360–374. [Google Scholar]
- Hong, C. Research on life cycle cost of lithium battery new energy vehicle. Chin. High. Sci. Technol. 2023, 90–92. [Google Scholar] [CrossRef]
- Fu, P.; Lan, L.B.; Chen, Y.; Hao, Z.; Xing, Y.X.; Cai, X.; Zhang, C.M.; Chen, Y.S. Life cycle prediction assessment of energy saving and new energy vehicles for 2035. Environ. Sci. 2023, 44, 2365–2374. [Google Scholar]
- Das, P.K.; Bhat, M.Y.; Sajith, S. Life cycle assessment of electric vehicles: A systematic review of literature. Environ. Sci. Pollut. Res. 2024, 31, 73–89. [Google Scholar] [CrossRef]
- China Industrial Energy Conservation and Clean Production Association, New Energy Battery Recycling and Utilization Professional Committee. Report on the Development of China’s New Energy Battery Recycling Industry in 2023; China Machine Press: Beijing, China, 2024. [Google Scholar]
- Ren, M.H.; Zhou, T.; Wang, C.X. New energy vehicle innovation network, innovation resources agglomeration externalities and energy efficiency: Navigating industry chain innovation. Technol. Forecast. Soc. 2024, 200, 123114. [Google Scholar] [CrossRef]
- Li, P.; Zhang, Z.X. The effects of new energy vehicle subsidies on air quality: Evidence from China. Energ. Econ. 2023, 120, 106624. [Google Scholar] [CrossRef]
- Ma, Y.Q.; Ma, G.S. Application analysis of PPP mode in new energy vehicle battery exchange mode from the perspective of evolutionary game. Adv. Appl. Math. 2021, 10, 1887–1903. [Google Scholar] [CrossRef]
- Muhammad, A.; Parvez, M.; Abbas, Z.K.; Sui, Y.K. Three-stage energy trading framework for retailers, charging stations, and electric vehicles: A game-theoretic approach. Energy 2024, 301, 131697. [Google Scholar]
- Huang, X.J.; Yun, L.; Lim, M.K.; Zhou, F.L.; Ding, R.; Zhang, Z.S. Evolutionary dynamics of promoting electric vehicle-charging infrastructure based on public–private partnership cooperation. Energy 2022, 239, 122281. [Google Scholar] [CrossRef]
- Jin, T.; Jiang, Y.L.; Liu, X.W. Evolutionary game analysis of the impact of dynamic dual credit policy on new energy vehicles after subsidy cancellation. Appl. Math. Comput. 2023, 440, 127677. [Google Scholar] [CrossRef]
- Hou, L.; Zhang, Y.M.; Wu, C.L.; Song, J.B. Improving the greenness of enterprise supply chains by designing government subsidy mechanisms: Based on prospect theory and evolutionary games. Front. Psychol. 2023, 14, 1283794. [Google Scholar] [CrossRef]
- Wang, M.M.; Lian, S.; Yin, S.; Dong, H.M. A three-player game model for promoting the diffusion of green technology in manufacturing enterprises from the perspective of supply and demand. Mathematics 2020, 8, 1585. [Google Scholar] [CrossRef]
- Wang, J.; He, Y.Q.; Wang, H.G.; Wu, R.F. Low-carbon promotion of new energy vehicles: A quadrilateral evolutionary game. Renew. Sustain. Energy Rev. 2023, 188, 113795. [Google Scholar] [CrossRef]
- Guan, X.; Zhang, G.X.; Liu, D.Y.; Tan, X.; Wu, D. The behavior of consumer buying new energy vehicles based on stochastic evolutionary game. Filomat 2016, 30, 3987–3997. [Google Scholar] [CrossRef]
- Tang, X.; Feng, J.W.; Feng, B.; Mao, X.Y.; Wei, X.Z. Policy analysis on the promotion of new energy vehicles in China considering consumers’ car purchasing choices in the “post-subsidy era”: Based on the study of a three-party evolutionary game. Environ. Dev. Sustain. 2024, 1–32. [Google Scholar] [CrossRef]
- Nie, Q.Y.; Zhang, L.H.; Tong, Z.H.; Hubacek, K. Strategies for applying carbon trading to the new energy vehicle market in China: An improved evolutionary game analysis for the bus industry. Energy 2022, 259, 124904. [Google Scholar] [CrossRef]
- Chen, Y.; Zhan, M.L.; Liu, Y. Promoting the development of China’s new-energy vehicle industry in the post-subsidy era: A study based on the evolutionary game theory method. Energies 2023, 16, 5760. [Google Scholar] [CrossRef]
- Wang, J.L.; Liu, X.B. Research on the development strategy selection of the new energy vehicle industry from the perspective of green credit-based on the foursquare evolutionary game analysis. PLoS ONE 2024, 19, e0297813. [Google Scholar] [CrossRef] [PubMed]
- Yu, L.K.; Jiang, X.H.; He, Y.J.; Jiao, Y.Y. Promoting the diffusion of new energy vehicles under dual credit policy: Asymmetric competition and cooperation in complex network. Energies 2022, 15, 5361. [Google Scholar] [CrossRef]
- Xing, Z.Y.; Fang, D.B.; Huang, J.; Zhao, Y.L.; Wang, L.; Wang, J.; Zhang, R. Switching gears: Evaluating grid-to-vehicle (G2V) and battery swap (BS) behaviors in new energy vehicles (NEVs) within a flexible institutional landscape. Travel. Behav. Soc. 2024, 35, 100739. [Google Scholar] [CrossRef]
- Fan, R.G.; Bao, X.G.; Du, K.; Wang, Y.Y.; Wang, Y.T. The effect of government policies and consumer green preferences on the R&D diffusion of new energy vehicles: A perspective of complex network games. Energy 2022, 254, 124316. [Google Scholar]
- Wang, X.J.; Quan, J.; Liu, W.B. Study on evolutionary games and cooperation mechanism within the framework of bounded rationality. Syst. Eng. Theory Pract. 2011, 31, 82–93. [Google Scholar]
- Shi, Z.Y.; Cheng, J.W. How do government subsidies and consumers’ low-carbon preference promote new energy vehicle diffusion? a tripartite evolutionary game based on energy vehicle manufacturers, the government and consumers. Heliyon 2023, 9, e14327. [Google Scholar] [CrossRef] [PubMed]
- Zhou, F.L.; Chen, T.F.; Lim, M.K. Strategic low-carbon technology supervision in the closed-loop supply chain: An evolutionary game approach. J. Clean. Prod. 2024, 450, 141609. [Google Scholar] [CrossRef]
- Ritzberger, K.; Weibull, J.W. Evolutionary selection in normal-from game. Econometrica 1995, 63, 1371–1399. [Google Scholar] [CrossRef]
- Selten, R. A note on evolutionarily stable strategies in asymmetric animal conflicts. J. Theor. Biol. 1980, 84, 93–101. [Google Scholar] [CrossRef]
- Ellison, G.; Fudenberg, D.; Imhof, L.A. Fast convergence in evolutionary models: A Lyapunov approach. J. Econ. Theory 2016, 161, 1–36. [Google Scholar] [CrossRef]
- Pukdeboon, C. A review of fundamentals of Lyapunov theory. J. Appl. Sci. 2011, 10, 55–61. [Google Scholar]
- Dragicevic, A.Z. Conditional rehabilitation of cooperation under strategic uncertainty. J. Math. Biol. 2019, 79, 1973–2003. [Google Scholar] [CrossRef]
- Friedman, D. On economic applications of evolutionary game theory. J. Evol. Econ. 1998, 8, 15–43. [Google Scholar] [CrossRef]
- Liao, D.S.; Tan, B.B. An evolutionary game analysis of new energy vehicles promotion considering carbon tax in post-subsidy era. Energy 2022, 264, 126156. [Google Scholar] [CrossRef]
- Wang, Y.Y.; Fan, R.G.; Lin, J.C.; Chen, F.Z.; Qian, R.R. The effective subsidy policies for new energy vehicles considering both supply and demand sides and their influence mechanisms: An analytical perspective from the network-based evolutionary game. J. Environ. Manag. 2023, 325, 116483. [Google Scholar] [CrossRef]
- Wang, X.H.; Ren, X.X. Research on dynamic evolutionary game of platform e-commerce credit supervision from the perspective of government governance. Syst. Eng. Theory Pract. 2020, 40, 2617–2630. [Google Scholar]
- Song, R.; Shi, W.; Qin, W.Y.; Xue, X.J. Exploring the interplay of new energy vehicle enterprises, consumers, and government in the context of the “dual carbon” target: An evolutionary game and simulation analysis. PLoS ONE 2023, 18, e0291175. [Google Scholar] [CrossRef] [PubMed]
- Zheng, P.; Pei, W.J.; Pan, W.B. Impact of different carbon tax conditions on the behavioral strategies of new energy vehicle manufacturers and governments—A dynamic analysis and simulation based on prospect theory. J. Clean. Prod. 2023, 407, 137132. [Google Scholar] [CrossRef]











| Symbols | Meaning |
|---|---|
| Subsidies awarded to manufacturers for producing new energy vehicles | |
| Subsidies provided to dealers for the sale of new energy vehicles | |
| Subsidies provided to consumers for the acquisition of new energy vehicles | |
| Benefits obtained from government subsidies | |
| The cost of government environmental governance | |
| Revenue from manufacturers producing new energy (traditional vehicles) | |
| The cost of producing traditional cars | |
| Taxation of new energy vehicles | |
| Punishments for manufacturers (dealers) environmental pollution | |
| Profit earned by dealers from selling new energy (traditional) vehicles | |
| Marketing subsidies provided by manufacturers to distributors | |
| The additional benefits brought by marketing new energy vehicles to dealers | |
| The cost of dealer after-sales service | |
| The price at which consumers purchase new energy (traditional) vehicles | |
| The lifecycle value of new energy (traditional) vehicles | |
| The coefficient of consumers’ preference for low-carbon options | |
| Additional advantages brought by consumers’ low-carbon preferences | |
| Additional benefits for manufacturers |
| Manufacturers | Dealers | Government | |||
|---|---|---|---|---|---|
| Provide Subsidy (x) | Not Provide Subsidy (1 − x) | ||||
| Consumers | |||||
| Purchase NEV | Purchase TV | Purchase NEV | Purchase TV | ||
| Produce NTV () | Sell NEV () | ||||
| Sell TV (1 − z) | |||||
| 0 | 0 | ||||
| Produce TV (1 − y) | Sell NEV (z) | ||||
| 0 | 0 | ||||
| 0 | 0 | ||||
| Sell TV (1 − z) | |||||
| 0 | 0 | ||||
| 0 | 0 | ||||
| Equilibrium Points | Eigenvalues | Positive and Negative Judgment | Stability | Condition |
|---|---|---|---|---|
| non | ||||
| non | ||||
| non | ||||
| non | ||||
| non | ||||
| ESS | (E2) | |||
| ESS | (E1) | |||
| ESS | (E3) |
| Equilibrium Points | Eigenvalues | Positive and Negative Judgment | Stability |
|---|---|---|---|
| non | |||
| non | |||
| non | |||
| non | |||
| non | |||
| non | |||
| non | |||
| non |
Disclaimer/Publisher’s Note: The statements, opinions and data contained in all publications are solely those of the individual author(s) and contributor(s) and not of MDPI and/or the editor(s). MDPI and/or the editor(s) disclaim responsibility for any injury to people or property resulting from any ideas, methods, instructions or products referred to in the content. |
© 2024 by the authors. Licensee MDPI, Basel, Switzerland. This article is an open access article distributed under the terms and conditions of the Creative Commons Attribution (CC BY) license (https://creativecommons.org/licenses/by/4.0/).
Share and Cite
Xu, Y.; Han, L.; Li, X.; Zhu, W.; Ren, H. Evolutionary Game-Based New Energy Vehicle Supply Chain Strategies That Consider Carbon Reduction and Consumers’ Low-Carbon Preferences. Systems 2024, 12, 328. https://doi.org/10.3390/systems12090328
Xu Y, Han L, Li X, Zhu W, Ren H. Evolutionary Game-Based New Energy Vehicle Supply Chain Strategies That Consider Carbon Reduction and Consumers’ Low-Carbon Preferences. Systems. 2024; 12(9):328. https://doi.org/10.3390/systems12090328
Chicago/Turabian StyleXu, Yuanda, Lian Han, Xing Li, Wenxing Zhu, and Haiping Ren. 2024. "Evolutionary Game-Based New Energy Vehicle Supply Chain Strategies That Consider Carbon Reduction and Consumers’ Low-Carbon Preferences" Systems 12, no. 9: 328. https://doi.org/10.3390/systems12090328
APA StyleXu, Y., Han, L., Li, X., Zhu, W., & Ren, H. (2024). Evolutionary Game-Based New Energy Vehicle Supply Chain Strategies That Consider Carbon Reduction and Consumers’ Low-Carbon Preferences. Systems, 12(9), 328. https://doi.org/10.3390/systems12090328
