Next Article in Journal
System Approach to the Process of Institutional Transformation for Industrial Integrations in the Digital Era
Previous Article in Journal
Strategic Adoption of Digital Innovations Leading to Digital Transformation: A Literature Review and Discussion
 
 
Font Type:
Arial Georgia Verdana
Font Size:
Aa Aa Aa
Line Spacing:
Column Width:
Background:
Article

Pricing Models for Crowdsourced Logistics Platforms: A Two-Sided Market Perspective

1
School of Economics and Management, Yanshan University, Qinhuangdao 066004, China
2
School of Business Administration, Hebei Normal University of Science and Technology, Qinhuangdao 066004, China
*
Author to whom correspondence should be addressed.
Systems 2024, 12(4), 119; https://doi.org/10.3390/systems12040119
Submission received: 22 February 2024 / Revised: 28 March 2024 / Accepted: 1 April 2024 / Published: 3 April 2024

Abstract

The application of the crowdsourcing model to instant delivery has achieved remarkable success. Various crowdsourced logistics platforms have successfully addressed the challenges of last-mile delivery in urban areas by eliciting the active involvement of the public. This study takes a dual-market perspective and, considering the high requirements of instant delivery for timeliness, introduces two crucial factors: platform subsidies and the degree of public involvement. We establish a pricing model based on the Hotelling model and conduct in-depth research on the platform’s maximum profit and equilibrium pricing under different user attribution conditions. This study reveals that when the dispatching party has a single attribution, the platform can increase profits by reducing the intensity of cross-network externalities or increasing user transfer costs. In cases where the dispatching party has partial multiple attributions and the receiving party has a single attribution, lowering network externalities, increasing platform subsidies, enhancing public involvement, improving platform technical matching rates, and increasing the expected order quantity of the dispatching party all effectively increase the platform’s maximum profit. When both sides of users have partial multiple attributions, increasing public involvement increases the platform’s maximum profit. This research provides new theoretical support for the pricing strategy of crowdsourced logistics platforms.

1. Introduction

With the rise of e-commerce and online shopping, logistics and supply chain management are confronting significant challenges, with last-mile delivery being a critical component. The last mile refers to the final stage of transporting goods from the nearest distribution center or warehouse to service requesters. Addressing the last-mile delivery challenge is essential for enhancing overall logistics efficiency, reducing costs, and improving the service requester (also referred to as the customer) experience. As the sharing economy has evolved, crowdsourced logistics has become a key strategy for the real-time distribution process of the last mile. Pioneered by the American journalist Jeff Howe [1], the crowdsourcing model is an innovative task allocation method that utilizes the Internet to delegate distribution tasks to service providers. This model enables individuals to accept delivery orders during their free time, effectively converting society’s idle labor into readily available delivery resources. The primary advantage of crowdsourced logistics is its flexibility and scalability, allowing for a swift adjustment of delivery capabilities to meet market demand while simultaneously lowering operational costs for businesses.
Crowdsourced logistics platforms typically involve three main participants, as shown in Figure 1: the service requester, the service provider, and the platform enterprise. The service requester, often merchants or individuals, subcontracts the transportation of goods or delivery services to the crowdsourced logistics platform, representing customers seeking instant delivery services. Service providers, who are part of the public with spare time, offer logistics services and act as delivery personnel or couriers by accepting and fulfilling orders on the platform. The platform enterprise operates the crowdsourced logistics platform, managing order publication, matching service providers to orders, and processing payments. These platforms are characterized by several key features, including the heterogeneity of their two-sided user base, complementary demands, a non-neutral pricing model, and cross-network externalities. These attributes significantly influence the platform’s operations and growth. To thrive, the platform must be agile in responding to the diverse needs of its users, crafting suitable policies and strategies to maintain equilibrium and promote the platform’s healthy development.
The successful operation of crowdsourced logistics platforms is heavily dependent on the active participation of service providers [2]. Service providers typically have the autonomy to select orders based on factors such as time, distance, and compensation. To ensure the timely delivery of orders, it is crucial for platform enterprises to attract and retain a robust contractor base. These enterprises implement various motivational strategies, including offering higher compensation, improving working conditions, and providing necessary training. A common incentive measure is the provision of subsidies to service providers, which are designed to supplement the delivery fees and increase the acceptance rate of targeted orders, as depicted in Figure 2.
A crowdsourced logistics platform is an Internet-based digital service platform that leverages the concept of crowdsourcing to connect individuals or businesses in need of logistics services with independent service providers or volunteers who can fulfill those needs. Such platforms are characterized by features like digitalization, the use of crowdsourcing, a defined service coverage area, mutual benefits for all parties, flexibility in service provision, and the integration of technology.
In real-life scenarios, numerous crowdsourced logistics platforms enable users—both those seeking services (outsourcing parties) and those offering services (contracting parties)—to freely choose tasks to publish and accept across multiple platforms, creating a multisided market. Users’ affiliation types within this market are commonly categorized as single, partial, and multi-affiliation. Single affiliation means that users engage in publishing and accepting tasks on a single crowdsourcing platform. Partial affiliation indicates that users may engage with more than one platform but not necessarily all. In contrast, multi-affiliation refers to users who actively publish and accept tasks on multiple crowdsourced logistics platforms simultaneously. This diversity in affiliation types reflects the varying behaviors and levels of engagement of users on different platforms and is of strategic importance for both the crowdsourcing market and individual platform operations. The success of a platform often hinges on its ability to attract users, cater to their needs, and develop strategies that accommodate diverse affiliation types and user behaviors.
Many studies have been conducted on the two-sided market. Hou et al. [3] explored pricing strategies for logistics service competition platforms, focusing on user preferences regarding the spatial distance between service providers and demanders in their study. By analyzing both the single-ownership model and the competitive bottleneck model, they found that user preferences for distance significantly influence platform pricing and profits. In the single-ownership model, an increase in demanders’ distance preferences can lead the platform to raise its charges to demanders and lower its charges to suppliers. Conversely, in the competitive bottleneck model, similar preferences among suppliers may prompt the platform to adjust its charges to users on both sides. These findings offer valuable insights for logistics service platforms in crafting effective bilateral pricing strategies within highly competitive market settings. Our article shares similarities with the aforementioned research in that we all employs the Hotelling model to examine the two-sided market. However, it differs in that it analyzes the impact of distance preferences on platform pricing and profits and considers pricing strategies under single-ownership and competitive bottleneck models. In contrast, our article introduces the factors of public participation and platform subsidies for special orders and analyzes pricing strategies under various user affiliation scenarios, including single affiliation, multi-affiliation, and partial multi-affiliation.
In the realm of crowdsourced logistics, market traits, user actions, and platform tactics greatly influence service efficiency and profits. Factors like cross-network effects, user affiliations, matching abilities, and public engagement define pricing strategies. Low public engagement can cause delivery delays, affecting reliability and contractor satisfaction. This paper delves into public involvement’s role and explores pricing strategies for various user behaviors in competitive crowdsourcing markets. we find that smart incentives, such as platform subsidies, can draw more freelancers for timely deliveries, boosting the platform’s performance and market edge. Platform subsidies crucially increase delivery during peak times and improve service quality, especially with low public engagement. Subsidy strategies must be cost-effective for financial sustainability and participant attraction. By combining public involvement with subsidies, platforms can balance market competition, optimizing economic and service quality outcomes.
This paper, from the perspective of a two-sided market, introduces two factors: public participation and platform subsidies for special orders. Based on the standard Hotelling game model [4], we establishes a pricing model for the on-demand delivery market when there are only two crowdsourced logistics platforms. The paper explores the maximum profit and equilibrium pricing of crowdsourced logistics platforms under different user affiliation conditions.
Building on the Hotelling model, we have developed a pricing model for two crowdsourced logistics platforms in the on-demand delivery market. The Hotelling model assumes that service requesters consider both the price and quality when purchasing goods or services on a platform. In our adaptation, the two platforms offer the same service quality but differ in price. We also incorporate the factor of public participation, where the number of platform users affects the platform’s profit.
This study utilizes the Hotelling model to examine the pricing strategy and profit maximization of crowdsourcing logistics platforms under various user affiliation conditions. The research indicates that platforms can optimize profits by strategically adjusting user switching costs and the intensity of cross-network externalities. Particularly when a user is solely affiliated with the outsourcing party, increasing user switching costs or reducing cross-network externalities can enhance the platform’s maximum profit. In scenarios with more frequent multiple user affiliations, strategies such as increasing platform subsidies and promoting public involvement can effectively raise the platform’s profit level in the market equilibrium. These findings offer significant theoretical support for the operational strategies of crowdsourcing logistics platforms and contribute novel insights to the study of two-sided market pricing models.
The rest of this paper is organized as follows: Section 2 reviews the existing literature on related areas. In Section 3, we introduce the basic assumptions and symbolic notations. Section 4 presents an analysis of pricing strategies for crowdsourcing logistics platforms under conditions of uniform single-homing for both sides of the market. Section 5 discusses the pricing strategy for crowdsourcing logistics platforms under partial multi-homing conditions for both sides of the market. Section 6 analyzes the equilibrium price and equilibrium profit. Section 7 presents an example analysis based on the model. Section 8 is the discussion. Section 9 provides conclusions and suggestions.

2. Literature Review

Our work builds on the prior literature on crowdsourcing logistics and two-sided markets [5,6,7,8,9,10]. Doganoglu [11], Armstrong [12], Geng [13], Chatterjee [14], and others researched single-affiliation multi-homed markets. These studies are crucial for understanding competition and strategies in different affiliation types in two-sided markets. Li et al. [15] analyzed the collaborative competitive strategy of online video platforms in a bilateral market with multiple subscribers and advertisers by expanding the Hotelling model and Bertrand duopoly model, and found that the choice of advertiser affiliation and platform profits are influenced by multiple factors and emphasized that platforms should adjust their cooperation strategies based on network externalities to maximize profits. Li et al. [16] explored the impact of government incentive and constraint policies on the optimal pricing strategy of crowdsourcing logistics platforms in different market structures and found that platform pricing is positively correlated with cross-network externalities among users, while it is negatively correlated or shows a trend of first increasing and then decreasing with government restrictions. Li et al. [17] studied the channel selection strategy of digital product companies in bilateral markets based on network externalities and found that the strength of network externalities on online platforms is a key factor determining the quality of channel strategies. Belleflamme [18] introduced intra-group externalities in a dual-affiliation model, investigating the characteristics of platform access fees and the impact of potential features of the product market on the game equilibrium. The study also explored the preferences of sellers and buyers for product differentiation and the platform’s choice for undifferentiated goods.
Our research also drew on the influencing factors in different two-sided markets. Amaldoss et al. [19] studied the pricing strategy of competitive media platforms in a bilateral market considering customers’ aversion to advertising and advertiser demand. Carroni et al. [20] revealed that the exclusive content of superstars has a significant impact on platform competition and the involvement of supplements in bilateral markets, which may promote customer involvement and the unilateral settlement of supplements. At the same time, the consideration of network externalities and the impact of vertical integration on the emergence of exclusivity provide important insights for platform strategy and antitrust policies. Cui et al. [21] studied how platforms in bilateral markets use customer information to develop personalized recommendation strategies based on market forces and analyzed the impact of these strategies on prices, customer surplus, and social welfare. Yan et al. [22] reviewed bilateral market research, exploring the impact of the overconfidence and market amplification effects of new entrants on competitive strategies, as well as how incumbent companies utilize information dissemination and market positioning adjustments to respond, providing insights into strategic decision-making for platform managers. Zhan et al. [23] established a dual Hotelling model to capture customers’ and merchants’ utility and network effects on a two-sided platform, and introduced exposure and convenience effects for multi-homed customers and merchants to describe user behavior and decision-making more accurately. The model was then extended to a duopoly market, considering exposure and convenience effects in equilibrium to make pricing decisions for the two-sided platform.
As references, we also used papers related to platform subsidies. Liu et al.’s [24] research indicated that the platform subsidy strategy has a positive market impact under service-driven conditions, especially in the bilateral market, where online video platforms face multiple subscribers and advertisers. Zhang et al. [25] studied quality investment and subsidy strategies for smart speakers as central control hubs in the field of smart homes. Firstly, customer preferences for smart speakers were extracted from online review data, and then a bilateral market analysis model was constructed to explore the interaction between quality investment and bilateral pricing decisions.
We also add to the literature on crowdsourcing logistics. Ta et al. [26] analyzed the impact of crowdsourcing delivery (CD) on the customer evaluation of electronic logistics service quality (e-LSQ) and found that CD improves customer satisfaction in terms of timeliness, price, and reliability, especially in fast-moving customer goods delivery, and he also pointed out the challenges of CD in operational efficiency and service quality control and suggested that future research explore the application of CD in different supply chains and customer groups, as well as its environmental sustainability. Arditi et al. [27] utilized accurate mobility data to simulate a parcel delivery system and assess the potential and performance of crowdsourced delivery in different geographical areas and under various architectural configurations. Szmerekovsky et al. [28] conducted a study on seasonal demand fluctuations. They explored the impact of combining the crowdsourcing model with traditional permanent employees and seasonal workers to examine its influence on logistics operational capacity planning. Lu et al. [29] studied six different crowdsourced delivery operation models, including the “grab mode”, “allocation mode”, “two-task allocation mode”, “reward mode”, “task cancellation mode”, and “mixed reward-cancellation mode”.
Miguel et al. [30] investigated a dynamic compensation scheme for more efficient crowdsourced last-mile delivery. Seghezzi et al. [31] analyzed the economic profitability of a crowdsourced logistics plan for “Pony Express”. Rechavi et al.’s study [32] unveiled the spatial strategies employed by crowdsourced couriers and established a correlation between delivery costs and the courier’s experience. Additionally, courier companies that cultivate enduring trust relationships with specific clients find delivering parcels at medium distances to be the most reasonable. Li et al. [33] analyzed the application of crowdsourcing in the logistics industry from the perspective of platform economics, with particular emphasis on the pricing issues associated with crowdsourcing in the logistics sector. Zhou et al. [34] proposed a pricing strategy based on the influence domain, extending the three-stage delivery framework and calculating the prices at the equilibrium state. Wang et al. [35] proposed a Crowdsourcing Recommendation-Grabbing (CRG) system for on-demand food delivery order allocation, taking into account the preferences of crowdsourced riders. In Wang et al.’s study [36], based on optimal control theory, an optimal dynamic pricing model was established for crowdsourced logistics services to balance supply and demand and maximize the platform’s expected revenue. Pan et al. [37] constructed a Fermatean fuzzy TODIM model, combined with regret theory, to evaluate the service quality of crowdsourced logistics platforms. Kou et al. [38] introduced a multimodal transportation design to reduce delivery costs. Neudoerfer et al. [39] surveyed participants through questionnaires to understand crowdsourcing participants’ motivations. These studies showcase the diversity in crowdsourced logistics, covering various aspects from efficiency optimization to pricing strategies and participant motivations. However, there is currently limited research analyzing the impact of factors such as public involvement and platform subsidies on crowdsourced logistics pricing strategies.

3. Basic Assumptions and Symbolic Instructions

We assume there are only two crowdsourcing logistics platforms, i and j, in the market. Platform i and platform j are located at the two ends of a linear city [0, 1]. The platform does not provide item distribution services but only pushes the distribution demand information released by users. The information-matching ability of the platform is expressed by θ . There are two types of users, the sender (b) and the receiver (s), on two sides of the forum. In the crowdsourcing logistics market, the level of public involvement directly affects the extent to which orders are delivered normally on the platform. The higher the level of public engagement, the higher the proportion of orders that are delivered normally. Therefore, this paper introduces the concept of the platform’s order acceptance rate to represent the degree of public involvement in the crowdsourced logistics platform. Therefore, it is assumed that the normal order acceptance ratio for platforms i and j is the same, denoted by f; when some orders, due to geographical location, delivery time, or other reasons, result in no service provider willing to accept the order (hereinafter referred to as special orders), the platform will provide the sender and receiver with a subsidy to attract a free courier to take the order. This article assumes that the price of the platform supply is large enough that the free courier will take all the demand orders. Here, e denotes the amount of the subsidy provided by platform i and platform j to the contracting party.
μ b i and μ b j , respectively, represent the utility of the sender transaction on platform i and platform j, and μ b i and μ b j , respectively, represent the utility obtained by the receiver on platform i and platform j; υ b represents the essential utility obtained by the sender on platforms i and j. υ s represents the essential utility received by the receiver from the transaction on platforms i and j. Moreover, υ b and υ s are large enough to attract all users in the market to choose at least one platform for trade. That is, total market coverage can be achieved. n b i and n b j , respectively, represent the number of users single-homed by the sender on platform i and platform j; μ s i and μ s j represent the number of users single-homed by the receiver on platform i and platform j; N b i and N b j , respectively, represent the number of users that the sender has homed on platform i and platform j (including single-homed and multi-homed); N s i and N s j , respectively, indicate the number of users belonging to the receiver on platform i and platform j (including single-homed and multi-homed); K b denotes the number of expected release requirements of a single user of the sender; and K s denotes the number of services expected to be provided by a single user of the receiver. The platform adopts the method of charging transaction fees to bilateral users. p b i and p s i , respectively, represent the fees charged by platform i for a user transaction on the two sides of the contract, and p b j and p s j , respectively, represent the fees charged by platform j for a user transaction on the two sides of the contract. The conversion cost between the user of the sender and the user of the receiver is the same on platform i and platform j, and the conversion cost is represented by t, which can also represent a coefficient of the difference between the two platforms. A positive cross-network externality coefficient ρ exists between bilateral users, and network externalities within a group are not considered. It is assumed that t > ρ when the difference parameter of the competing platform is greater than the cross-network externality parameter between bilateral users, and the equilibrium under the condition of partial multi-homing of users is robust.
θ represents the technical matching capability for information of the platform. Assume that the fixed cost of bilateral users provided by platform i and platform j is 0 ( A C = M C = 0 ).

4. The Analysis of Pricing Strategies for Crowdsourcing Logistics Platforms under Conditions of Uniform Single-Homing for Both Sides of the Market

Based on the standard Hotelling model, a two-stage game model was constructed. In the first stage, the crowdsourcing logistics platform specifies reasonable charging and subsidy standards for users on both sides. In the second stage, users on both sides of the platform decide to choose the platform with lower fees after the price is specified.

4.1. Optimal Model Building

Figure 3 shows the Hotelling model diagram of the competition between two platforms when there are only two crowdsourcing logistics platforms in the market, and both the sender and the receiver are single-owned. Let x represent the distance from the sender to the platform in segment [0, 1], and let 1 x denote the distance from the sender to platform j; y denotes the distance from the receiver to venue i in segment [0, 1], and 1 y represents the distance from the receiver to platform j. The utility of the receiver on platform i and platform j is defined below.
μ b i = f θ v b K b f θ K b p b i + ( 1 f ) θ K b e ρ n s i t x u b j = f θ K b v b f θ K b p b j + ( 1 f ) θ K b e + ρ n s j t ( 1 x )
Equation (1) shows that the utility of the receiver on the platform is equal to the primary utility obtained by the distribution of demand orders, minus the fee paid to the platform, plus the subsidy utility of the platform for some special orders, plus the network externality utility brought by the receiver, minus the conversion cost.
The utility of the receiver on platform i and platform j is equal to the essential utility obtained by the delivery of the order, minus the fees paid to the platform, plus the network externality utility brought by the receiver, minus the conversion cost:
u s i = θ K s v s θ K s p s i + ρ n b i t y u s j = θ K s v s θ K s p s j + ρ n b j t ( 1 y )
When the market reaches equilibrium, the receiver obtains the same utility on the two platforms. Assuming that point A is the point where there is no difference in the receiver’s utility in the market now, i.e., u b i = u b j , from Equation (1), we can obtain the following:
x = 1 2 + θ f K b ( p b j p b i ) + ρ ( n s i n s j ) ) 2 t
Similarly, it is assumed that point B is where there is no difference in the sender’s utility in the market. In this case, from Equation (2), we can obtain the following:
y = 1 2 + θ f K s ( p s j p s i ) + ρ ( n b i n b j ) 2 t
The sender can only choose one platform (platform i or platform j) to release the demand, and the receiver can only select one platform to accept the order. Therefore, it is assumed that the total number of users is 1, and we have n b i + n b j = 1 , n s i + n s j = 1 . Considering x = n b i and y = n s i , we can obtain
n b i = 1 2 + t f θ K b ( p b j p b i ) + ρ θ K s ( p s j p s i ) 2 ( t 2 ρ 2 ) n b j = 1 2 t f θ K b ( p b j p b i ) + ρ θ K s ( p s j p s i ) 2 ( t 2 ρ 2 ) n s i = 1 2 + t θ K s ( p s j p s i ) + f ρ θ K b ( p b j p b i ) 2 ( t 2 ρ 2 ) n s j = 1 2 t θ K s ( p s j p s i ) + f ρ θ K b ( p b j p b i ) 2 ( t 2 ρ 2 )
The revenue from the crowdsourcing logistics platform and the market is equal to the fees charged by the sender and the receiver on both sides minus the platform’s subsidies for special orders. We can obtain the revenue function of platforms i and j as follows:
π i = n b i θ f K b p b i n b i ( 1 f ) θ K b e + n s i θ K s p s i π j = n b i θ f K b p b i n b i ( 1 f ) θ K b e + n s i θ K s p s i

4.2. Solution for Equilibrium Prices and Equilibrium Profits

According to the profit function, it is easy to see that π i and π j are functions consisting of the parameters p b i , p s i , p b j , and p s j . In the market, the degree of differentiation between the two platforms must be greater than the strength of the network externality between bilateral users because if the degree of differentiation between the platforms is less than the strength of the network externality between bilateral users, the users on both sides of the platform will tend to gather on the platform with a larger number of users. Platform aggregation (i.e., aggregation on the platform with a stronger network externality) will eventually form a monopolistic crowdsourcing logistics market structure. Therefore, when t > ρ , the profit of the crowdsourcing logistics platform has a maximum value, and when π i p b i = 0 , π i p s i = 0 , π j p b j = 0 , and π j p b j = 0 , the platform profit is the maximum.
To simplify calculations, only the optimal pricing of platform i and platform j in the symmetric equilibrium situation is considered. Let p b i = p b j = p 1 and p s i = p s j = p 2 . When the profit is the largest, the prices of platform i and platform j for their bilateral users are given by
p b i = p b j = t ρ θ f K b + 1 f f e p s i = p s j = t ρ θ f K s
Currently, n b i = n s i = n b j = n s j = 1 2 , and platform i and platform j each account for half of the entire crowdsourcing logistics market share in a symmetrical equilibrium. The maximum profit of the two platforms in an equilibrium state is
π i + π j = t ρ

5. The Pricing Strategy for Crowdsourcing Logistics Platforms under Partial Multi-Homing Conditions for Both Sides of the Market

5.1. The Posting Party Is Single-Homed, While the Accepting Party Is Partially Multi-Homed

Figure 4 shows the Hotelling model diagram of competition between two platforms when there are only two crowdsourcing logistics platforms in the market and under the condition that the sender is single-owned and the receiver is partially multi-homed.
Since the sender is single-owned, n b i + n b j = 1 , the receiver is partly multi-homed, and the receiver can choose only one platform or release demand orders on both platforms simultaneously. Therefore, n s i + N s j = 1 , N s i + n s j = 1 . y 1 represents the distance from a user of the receiver to the platform and from another user to platform j. The utility that the receiver obtains when accessing a single platform on platform i and platform j is
u s i = θ K s v s θ K s p s i + ρ n b i t y 1 u s j = θ K s v s θ K s p s j + ρ n b i t ( 1 y 2 )
The utility obtained by the receiver for multi-platform access on platform i and platform j is
u s i j = v s θ K s θ K s p s i θ K s p s j + ρ t
In equilibrium, u s i = u s i j and u s j = u s i j , and combining formula (6) with formula (7) results in
n s i = y 1 = 1 + θ K s p s j + ρ ( n b i 1 ) t n s j = 1 y 2 = 1 + θ K s p s i + ρ ( n b j 1 ) t
Since the sender is single-owned, assuming that the distance from the sender to platform i is x, then the distance from the sender to venue j is ( 1 x ) . The utility obtained by the sender on platform i and platform j is
u b i = f θ K b v b f θ K b p b i + ( 1 f ) θ K b e + ρ N s i t x u b j = f θ K b v b f θ K b p b j + ( 1 f ) θ K b e + ρ N s j t ( 1 x )
The difference from the previous section is that the network externality utility brought by the sender users joining the platform is equal to the product of the network externality strength coefficient between users on both sides of platform i and the sum of attracting single-homed and multi-homed sender users. Assuming that point A is the equilibrium point, according to u b i = u b j , we can obtain
n b i = 1 2 + f θ K b ( p b j p b i ) + ρ ( n s i n s j ) 2 t n b j = 1 2 f θ K b ( p b j p b i ) + ρ ( n s i n s j ) 2 t
Formula (8) and formula (10) are combined to obtain
n b i = 1 2 + t f θ K b 2 ( t 2 ρ 2 ) ( p b j p b i ) + ρ θ K s 2 ( t 2 ρ 2 ) ( p s j p s i ) n b j = 1 2 t f θ K b 2 ( t 2 ρ 2 ) ( p b j p b i ) ρ θ K s 2 ( t 2 ρ 2 ) ( p s j p s i )
n s i = 1 ρ 2 t + ρ f θ K b 2 ( t 2 ρ 2 ) ( p b j p b i ) ρ 2 θ K s 2 t ( t 2 ρ 2 ) p s i + ( 2 t 2 ρ 2 ) θ K s 2 t ( t 2 ρ 2 ) ρ s j n s j = 1 ρ 2 t ρ f θ K b 2 ( t 2 ρ 2 ) ( p b j p b i ) + ( 2 t 2 ρ 2 ) θ K s 2 t ( t 2 ρ 2 ) ρ s i ρ 2 θ K s 2 t ( t 2 ρ 2 ) p s j
Considering that the revenue obtained by the crowdsourcing logistics platform and the market is equal to the fees charged to the sender and the receiver on both sides, the revenue function of platforms i and j can be obtained as follows:
π i = p b i n b i f θ K b ( 1 f ) θ K b n b i e + p s i ( 1 n s j ) θ K s π j = p b j n b j f θ K b ( 1 f ) θ K b n b j e + p s j ( 1 n s i ) θ K s
Considering the pricing of platform i and platform j in the symmetric equilibrium situation. When the platform obtains the maximum profit, t > ρ , and π i p b i = 0 , π i p s i = 0 , π j p b j = 0 , and π j p s j = 0 . Let p b i = p b j = p 1 and p s i = p s j = p 2 . The prices of the bilateral users of the crowdsourcing logistics platform are given by
p b i = p b j = t 2 ρ 2 t θ f K b + 1 f f e p s i = p s j = 0
In this case, the market shares of platform i and platform j in the whole crowdsourced logistics market are n b i = n b j = 1 2 and n s i = n s j = 1 ρ 2 t .
The profits of platform i and platform j in equilibrium are
π i = π j = t 2 ρ 2 2 t

5.2. The Posting Party Is Partially Multi-Homed, While the Accepting Party Is Single-Homed

Figure 5 shows the Hotelling model diagram illustrating the competition between two platforms when the sender is partially multi-homed and the receiver is single-owned.
Since the receiver is single-owned, let x represent the distance from the receiver to platform i in segment [0, 1]. Let ( 1 x ) denote the distance from the receiver to platform j. The utility obtained by the receiver on platform i and platform j is
u s i = v s θ K s + ρ N b i θ K s p s i t x u s j = v s θ K s + ρ N b j θ K s p s j t ( 1 x )
At the equilibrium point, u s i = u s j , we can obtain
n s i = 1 2 + θ K s ( p s j p s i ) + ρ ( n b i n b j ) 2 t n s j = 1 2 θ K s ( p s j p s i ) + ρ ( n b i n b j ) 2 t
Let y 1 represent the distance from the sender to platform i in segment [0, 1], and let y 2 denote the distance from the sender to platform j. The utility obtained by the sender accessing a single platform on platform i and platform j is
u b i = f θ K b v b f θ K b p b i + ( 1 f ) θ K b e + ρ n s i t y 1 u b j = f θ K b v b f θ K b p b j + ( 1 f ) θ K b e + ρ n s j t ( 1 y 2 )
The utility that the receiver obtains by accessing multiple platforms on platform i and platform j is
u b i j = f θ K b v b + ( 1 f ) θ K b e f θ K b p b i f θ K b p b j + ρ t
At equilibrium, u b i = u b i j , u b j = u b i j , we can obtain
n b i = y 1 = 1 + θ f K b p b j t + ρ ( n s i 1 ) t n b j = 1 y 2 = 1 + θ f K b p b i t + ρ ( n s j 1 ) t
Combining formula (14) and formula (15), we can obtain
n b i = 1 ρ 2 t + ρ θ K s 2 ( t 2 ρ 2 ) ( p s j p s i ) ρ 2 θ K b 2 t ( t 2 ρ 2 ) p b i + ( 2 t 2 ρ 2 ) f θ K b 2 t ( t 2 ρ 2 ) p b j n b j = 1 ρ 2 t ρ θ K s 2 ( t 2 ρ 2 ) ( p s j p s i ) + ( 2 t 2 ρ 2 ) f θ K b 2 t ( t 2 ρ 2 ) p b i ρ 2 f θ K b 2 t ( t 2 ρ 2 ) p b j n s i = 1 2 + t θ K s 2 ( t 2 ρ 2 ) ( p s j p s i ) + ρ f θ K b 2 ( t 2 ρ 2 ) ( p b j p b i ) n s j = 1 2 t θ K s 2 ( t 2 ρ 2 ) ( p s j p s i ) ρ f θ K b 2 ( t 2 ρ 2 ) ( p b j p b i )
The revenue functions of platforms i and j are
π i = p b i ( 1 n b j ) f θ K b ( 1 n b j ) ( 1 f ) θ K b e + p s i n s i θ K s π j = p b j ( 1 n b i ) f θ K b ( 1 n b i ) ( 1 f ) θ K b e + p s j n s j θ K s
Considering the pricing of platform i and platform j in the symmetric equilibrium situation. When the platform obtains the maximum profit, t > ρ , and π i p b i = 0 , π i p s i = 0 , π j p b j = 0 , and π j p s j = 0 . Let p b i = p b j = p 1 ,   p s i = p s j = p 2 . The price of the crowdsourcing logistics platform for its bilateral users is given by
p b i = p b j = 1 f 2 f e p s i = p s j = t 2 ρ 2 θ K s + ( 1 f ) ρ K b 2 t K s e
At this time, n s i = n s j = 1 2 , n b i = n b j = 1 ρ 2 t ( 1 f ) θ K b 2 t e , and we can obtain the maximum profit of platforms i and j as follows:
π i = π j = t 2 ρ 2 2 t + ( 1 f ) θ K b e 2 4 t

5.3. Both Sides of the Market Exhibit Partial Multi-Homing Behavior

Figure 6 shows the Hotelling model display diagram of the competition between the two platforms when there are only two crowdsourcing logistics platforms in the market, and the sender and the receiver are both partially multi-homed.
Regarding the condition that both the sender and the receiver are partly multi-homed, the utility functions of the sender and the receiver are similar to those in the previous section, and the number of users who belong to the sender and receiver of platforms i and j is, respectively,
n b i = t ( t + ρ ) + t f θ K b t 2 ρ 2 p b j θ K s ρ t 2 ρ 2 p s i n b j = t ( t + ρ ) + t f θ K b t 2 ρ 2 p b i θ K s ρ t 2 ρ 2 p s j n s i = t ( t + ρ ) ρ f θ K b t 2 ρ 2 p b i + t θ K s t 2 ρ 2 p s j n s j = t ( t + ρ ) ρ f θ K b t 2 ρ 2 p b j + t θ K s t 2 ρ 2 p s i
Assume that the revenue obtained from the crowdsourcing logistics platform and the market is equal to the sum of fees charged to the sender and the receiver on both sides, minus the platform’s subsidies for special orders:
π i = p b i ( 1 n b j ) θ f K b ( 1 n b j ) ( 1 f ) θ K b e + p s i ( 1 n s j ) θ K s π j = p b j ( 1 n b i ) θ f K b ( 1 n s i ) ( 1 f ) θ K b e + p s j ( 1 n s i ) θ K s
Considering the pricing of platform i and platform j in the case of a symmetric equilibrium, when the platform gains the maximum profit, t > ρ , and π i p b i = 0 ,   π i p s i = 0 ,   π j p b j = 0 , and π j p s j = 0 . Let p b i = p b j = p 1 ,   p s i = p s j = p 2 . The pricing for bilateral users of the crowdsourcing logistics platform is given by
p b i = p b j = ρ ( t ρ ) θ f K b ( 2 t ρ ) + 2 t 2 ( 1 f ) ( 2 t + ρ ) ( 2 t ρ ) f e p s i = p s j = ρ ( t ρ ) θ K s ( 2 t ρ ) + ρ t ( 1 f ) K b ( 2 t + ρ ) ( 2 t ρ ) K s e
At this time,
n b i = n b j = 2 t 2 ρ 2 ( t + ρ ) ( 2 t ρ ) + ( 2 t 2 ρ 2 ) ( 1 f ) θ K b t ( t 2 ρ 2 ) ( 4 t 2 ρ 2 ) e n s i = n s j = 2 t 2 ρ 2 ( t + ρ ) ( 2 t ρ ) + ρ t 2 ( 1 f ) θ K b ( t 2 ρ 2 ) ( 4 t 2 ρ 2 ) e
The maximum profit obtained by platform i and platform j in the available equilibrium state is
π i = π j = ρ 2 t ( t ρ ) ( t + ρ ) ( 2 t ρ ) 2 + ρ 3 t 3 t 3 ρ ( t + ρ ) ( 2 t ρ ) ( 4 t 2 ρ 2 ) ( 1 f ) θ K b e 5 ρ 2 t 3 4 t 6 ρ 4 ( t + ρ ) 2 ( 4 t 2 ρ 2 ) 2 ( 1 f ) θ K b e 2

6. Analysis of Equilibrium Price and Equilibrium Profit

6.1. Analysis of Equilibrium Profit

According to the optimized pricing model of the crowdsourcing logistics platform in the duopoly competitive market established in the previous two sections, the equilibrium profit of the crowdsourcing logistics platform when the profit is the largest under different user ownership conditions can be obtained, as shown in Table 1.
Proposition 1.
Insert the maximum profit solved by the model in Table 1, and analyze π 1 π 2 0 , π 3 π 2 > 0 , π 1 π 3 = 2 t ρ 2 1 f θ K b e 2 4 t .
If 2 ( t ρ ) 2 [ ( 1 f ) θ K b e ] 2 , then π 1 π 3 π 2 . It can be seen that the maximum profit of the platform, from high to low, is obtained both bilateral users are single-homed, the sender is partially multi-homed and the receiver is single-owned, and the sender is single-owned and the receiver is partially multi-homed. Currently, the platform should take measures to prevent bilateral users from accessing multiple platforms.
If 2 ( t ρ ) 2 [ ( 1 f ) θ K b e ] 2 , then π 3 π 1 π 2 , and it can be seen that the maximum profit of the platform, from high to low, is obtained when the sender is partially multi-homed and the receiver is single-owned, when bilateral users are both single-homed, and when the sender is single-owned and the receiver is partially multi-homed. Currently, the platform should adopt measures to attract some of the sender users to register on multiple platforms and prevent receiver users from accessing various platforms; when bilateral users are partly multi-homed, the platform’s profit cannot be compared with other results due to multiple factors.
Proposition 2.
Subsidizing the orders issued by the sender on the platform is an essential measure for the platform to increase the acceptance of orders by the receiver. Its purpose is to increase the proportion of normally completed orders by increasing the public’s involvement and market share. From the equilibrium profit of the platform in the equilibrium state presented in Table 1, it can be seen that when the user of the sender is multi-homed, the size of the equilibrium profit of the platform has nothing to do with the public involvement in the platform or the amount of the subsidy. When the user of the sender is partially multi-homed and the receiver is multi-homed, π i e = π j e = ( 1 f ) θ K b e 2 t , and because of t , θ , K b , e 0 , 0 f 1 , π i e = π j e 0 , so the equilibrium profit of the platform increases with the increase in subsidies.
Proposition 3.
As can be seen in Table 1, if the sender is single-owned, the profit of the platform is only related to the strength of the cross-network externality and the user conversion cost, and it is positively correlated with the user conversion cost and negatively correlated with the power of the cross-network externality between bilateral users. The sender is partially multi-homed, and the receiver is single-owned, π i ρ = π j ρ = ρ t < 0 . The platform’s profit is negatively correlated with the strength of network externalities π i t = π j t = 2 t 2 + ρ 2 ( 1 f ) θ K b e 2 4 t 2 . The platform’s profit is positively correlated with the user conversion cost when 2 t 2 + ρ 2 > ( 1 f ) θ K b e 2 . The profit of the platform is negatively related to the user conversion cost, which means that measures should be taken to reduce the user conversion cost as much as possible when 2 t 2 + ρ 2 < ( 1 f ) θ K b e 2 .

6.2. Equilibrium Analysis of the Platform’s Pricing for Demander Users

According to the optimized pricing model of the crowdsourcing logistics platform in the duopoly competitive market established in the previous two sections, the platform’s pricing for the sender when the profit is the largest under different user ownership conditions is shown in Table 2.
Proposition 4.
When both the sender and receiver are single-homed, p 1 f = ρ t θ K b e f 2 θ K b . When ρ t > θ K b e , the platform’s charge to the sender is positively correlated with the proportion of customarily completed orders, and when ρ t < θ K b e , the platform’s charge to the sender and the proportion of normally completed orders are negatively related. When the sender is single-owned and the receiver is partially multi-homed, p 2 f = ρ 2 t 2 t θ K b e f 2 θ K b . When ρ 2 t 2 > t θ K b e , the platform’s charge to the sender is positively correlated with the proportion of normally completed orders, and when ρ 2 t 2 < t θ K b e , the platform’s charge to the sender is negatively related to the proportion of normally completed orders. When the sender is partially multi-homed and the receiver is single-owned, it can be seen from p 3 f = e f 2 < 0 that the platform’s charge to the sender is negatively related to the proportion of customarily completed orders. The higher the proportion of normally completed orders, the lower the fee. When the proportion of customarily completed orders is able to reach 100%, the platform can achieve the maximum profit value without charging the sender.
Proposition 5.
According to the equilibrium price that the platform charges the sender in the equilibrium state shown in Table 2, it can be seen that no matter the user attribution state, the normal order rate and subsidy amount on the platform will impact the equilibrium pricing. Regarding the normal order rate f, when 0 < f < 1 , we can obtain p 1 e = p 2 e = 1 f f > 0 , p 3 e = 1 f 2 f > 0 , and p 4 e = 2 t 2 ( 1 f ) ( 2 t + ρ ) ( 2 t + ρ ) > 0 , so the equilibrium price is positively correlated with the subsidy amount.
Proposition 6.
In the case of a single-owned sender, the platform’s pricing for the sender exhibits a positive correlation with user conversion costs and a negative correlation with cross-network externalities between bilateral users. Additionally, when t > ρ , the platform’s equilibrium pricing for the contracting party is influenced by the efficiency of platform technology matching and the contract issuer’s expected number of orders. An increase in these efficiency factors reduces the equilibrium price, while an increase in technical matching efficiency leads to an escalation in the equilibrium price. For a partially multi-owned sender, the pricing is not influenced by the mentioned factors when the receiver is single-owned. However, if the sender is partially multi-owned, the impact of these factors on sender pricing remains uncertain.

6.3. Equilibrium Analysis of the Platform’s Pricing for Supplier Users

According to the optimized pricing model of the crowdsourcing logistics platform in the duopoly competitive market established in the previous two sections, the pricing of the platform for the receiver when the profits are maximized under different user ownership conditions is shown in Table 3.
Proposition 7.
When two competing platforms are in the market, and the transaction fee is charged to bilateral users if the sender is single-owned and the receiver is multi-owned, the platform can maximize the platform’s profit by exempting the receiver from the transaction fee. Public involvement, platform subsidies, and other factors will not change it.
Proposition 8.
It can be seen from the equilibrium pricing of the platform for the receiver contractor in Table 3 that if the receiver is single-owned, the public involvement and subsidy amount will not impact the equilibrium pricing. p 7 f = f K b e 2 t K s < 0 , p 7 f = 1 f ρ K b 2 t K s > 0 shows that if the sender is multi-homed and the receiver is single-owned, fees charged by the platform to the sender are negatively related to the proportion of customarily completed orders and positively associated with the subsidy amount. It can be seen from p 8 f = ρ t K b e 2 t + ρ 2 t ρ K s , p 8 e = ( 1 f ) ρ t K b 2 t + ρ 2 t ρ K s that if both the sender and the receiver are partially multi-homed, when 2 t > ρ , the equilibrium pricing of the platform for the receiver is negatively related to the proportion of customarily completed orders and is positively associated with the subsidy amount; when 2 t < ρ , the equilibrium pricing of the platform for the receiver is positively correlated with the proportion of customarily completed orders and negatively correlated with the amount of the subsidy.
Proposition 9.
It can be seen from the equilibrium pricing of the platform to receiver in Table 3 and p 5 t = 1 θ K s > 0 , p 5 p = 1 θ K s < 0 that when the sender and the receiver are single-owned, the platform’s pricing for the receiver is positively related to the user conversion cost and is negatively correlated with the intensity of cross-network externalities. When the sender is partially multi-homed, and the receiver is single-owned, it can be known from p 7 ρ = 4 ρ t + ( 1 f ) θ K b e 2 t θ K s that when 1 f θ K b e > 4 ρ t , the platform’s pricing for the receiver is positively correlated with the network externality strength. Otherwise, it is negatively correlated. According to p 7 t = 4 t 3 ( 1 f ) ρ θ K b e 2 θ K s t 2 , when 4 t 3 > ( 1 f ) ρ θ K b e , the platform’s pricing for the receiver is positively correlated with the conversion cost; otherwise, it is negatively correlated.
Proposition 10.
When there are only two competing platforms in the market, and the transaction fee is charged to bilateral users if both the sender and the receiver are partly multi-homed to the two platforms, the platform equilibrium profit and equilibrium pricing for bilateral users are jointly affected by factors such as public involvement, platform subsidies, cross-network externality strength, user conversion cost, and platform technology matching capabilities. Among them, platform profit is negatively correlated with public involvement and is positively correlated with platform subsidies. The platform’s pricing for bilateral users negatively correlates with public involvement and platform subsidies. The influence of other factors on platform profits and platform subsidies cannot be judged.

7. Example Analysis and Strategic Insights

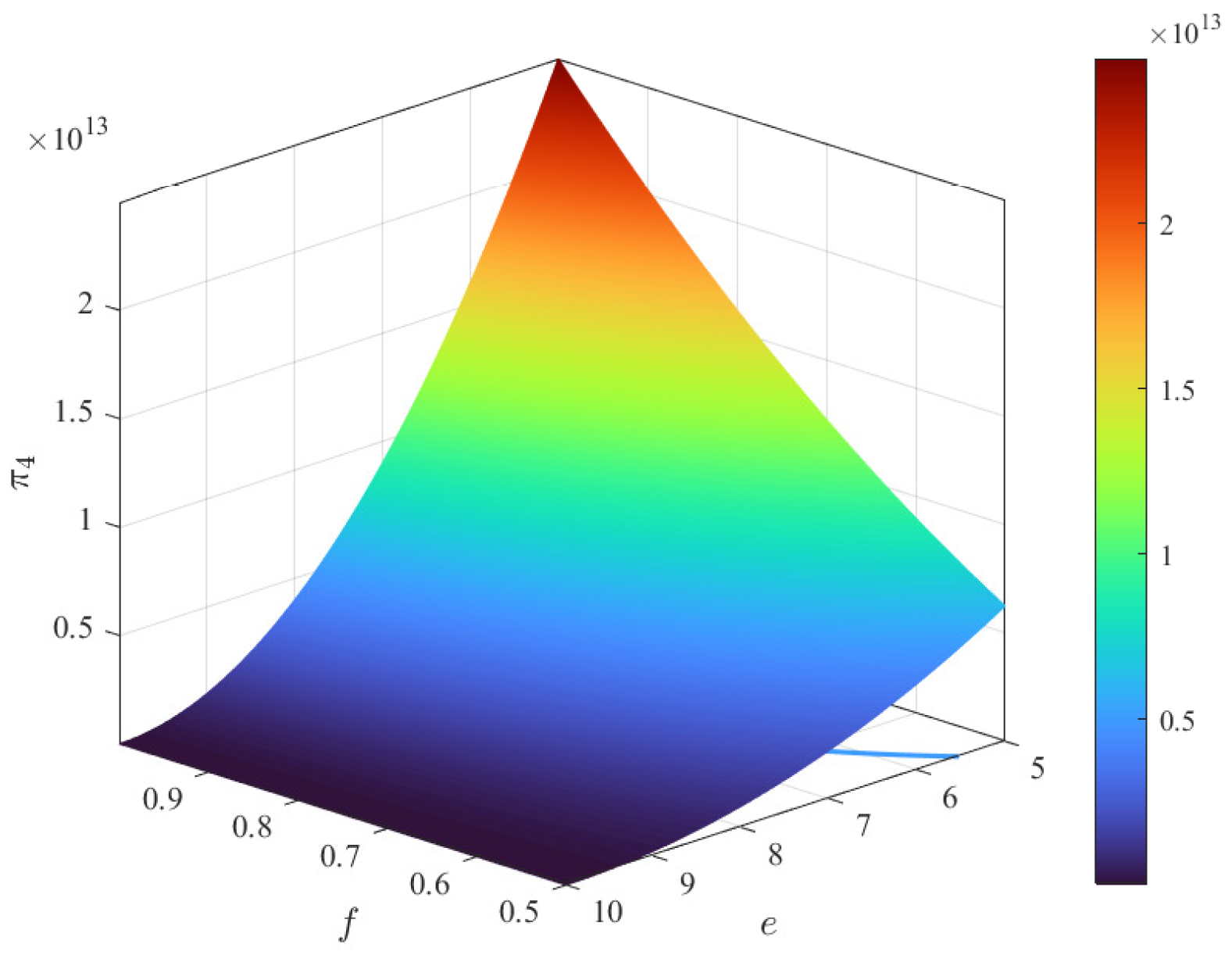
The following verifies and illustrates the above analysis through a case study. Set t = 5 ,   ρ = 0.5 ,   θ = 0.9 ,   K b = 1000 , and K s = 1000 ; the range of f values is from 0.5 to 1, and the range of e values is from 5 to 10. When both sides of the platform are singly affiliated, the shipper is singly affiliated, and the carrier is partially multiply affiliated, the degree of mass involvement and the amount of the subsidy to the shipper do not affect the platform’s equilibrium profit, the shipper’s pricing, or the platform’s pricing for the carrier. As shown in Figure 6, Figure 7, Figure 8, Figure 9, Figure 10, Figure 11, Figure 12 and Figure 13, changes in mass involvement and the subsidy amount to the shipper have an impact on the platform equilibrium profit under different user affiliation conditions, the shipper’s pricing, and the platform’s pricing for the carrier.
Figure 7 and Figure 8 validate the conclusions of Proposition 2, while Figure 9, Figure 10 and Figure 11 demonstrate the findings of Proposition 4. Figure 9, Figure 10, Figure 11 and Figure 12 establish the conclusions of Proposition 5, and Figure 13 and Figure 14 confirm the results of Propositions 8 and 9. The correctness of the other propositions can be determined by analyzing their conclusions.
From the numerical examples, the following recommendations can be proposed:
1: When outsourcing party users are affiliated with only one platform, the platform can increase its maximum profit through the following approaches:
(i)
Increase user switching costs: The platform can make it more challenging for users to switch from one platform to another, for example, by raising the threshold for account deactivation or introducing various forms of hindrance when users attempt to change. This encourages users to stay on the original platform, thereby increasing the platform’s profit.
(ii)
Reduce the intensity of cross-network externalities: The platform can attract users by optimizing product design or providing better service quality, thus reducing the attractiveness of other platforms to users. In this way, users are more inclined to stay on the original platform, thereby increasing the platform’s profit.
2: When outsourcing party users are partially multi-affiliated and contracting party users are affiliated with only one platform, the following measures can increase the platform’s maximum profit:
(i)
Increase platform subsidies: The platform can attract users by offering more subsidies, such as first-order discounts, cumulative discounts, etc., encouraging users to preferentially use the platform, thereby increasing the platform’s profit.
(ii)
Increase public involvement: More user involvement can increase the platform’s traffic and transaction volume, thereby increasing the platform’s profit. The platform can enhance public involvement through various marketing activities or social media promotions.
(iii)
Increase the platform’s technical matching rate: The platform can improve matching efficiency by optimizing algorithms or providing better technical support, making users more inclined to stay on that platform and increasing the platform’s profit.
(iv)
Increase the expected order quantity of outsourcing parties: When outsourcing parties expect an increase in order quantity, more transactions will occur on the platform, thereby increasing the platform’s profit. The platform can implement various measures to improve the expected order quantity, such as providing better search and filtering functions, optimizing user experience, etc.
(v)
Reduce the intensity of network externalities: The platform can reduce the attractiveness of other platforms to users by optimizing product design or providing better service quality, thereby increasing user loyalty and boosting the platform’s profit.
When both outsourcing party and contracting party users are partially multi-affiliated, the following measures can increase the maximum profit at equilibrium:
Increase public involvement to enhance equilibrium profit. Additionally, increasing the amount of the platform subsidy can boost the order acceptance rate, which is particularly crucial for platform enterprises already established in the market.
Considering the impact of public involvement and order subsidies, pricing strategies for crowdsourced logistics platforms need to be more flexible and diverse. Depending on user affiliation conditions and market environments, platforms should adopt varying strategies to maximize profits. Moreover, platforms must balance various factors based on their development stage and market positioning to formulate the most suitable pricing strategy.

8. Discussion

In this paper, we examine the pricing strategies of competing platforms with different affiliation patterns among bilateral users. Our model primarily focuses on the levels of public involvement and the extent of platform subsidies to facilitate the analysis. However, platform pricing in practice is a complex, multifaceted process influenced by a dynamic environment. A variety of factors can shape the pricing strategies of two-sided market platforms, including the platform’s ability to match supply with demand, regulatory policies, technological innovations, and seasonal or temporal factors.
The strategies discussed in this article, while beneficial, may also have potential drawbacks and limitations. For example, increasing public involvement through platform subsidies could raise operational costs. Some platforms might intentionally increase subsidies to attract customers, which could lead to unhealthy competition and affect market fairness. A long-term dependence on subsidies to attract users could also put financial strain on the platform. Users may develop a reliance on these subsidies, and their reduction or discontinuation could result in a significant drop in user engagement.
Some scholars have applied machine learning technology to crowdsourcing logistics. This technology can effectively analyze and reveal the personalized preferences of both service providers and demanders, thereby offering them more accurate and personalized pricing solutions based on big data. In the dual market of crowdsourcing logistics, the inherent complexity and uncertainty make it challenging for traditional pricing models to comprehensively capture the multiple factors affecting prices, especially those that are difficult to quantify through theoretical models.
Therefore, in future work, we propose combining machine learning methods to construct advanced regression models. By leveraging the self-learning and iterative optimization capabilities of these models, we aim to adapt and accurately reflect market dynamics, achieving real-time and flexible dynamic pricing strategies. This approach can not only enhance market efficiency but also increase the satisfaction of both service providers and demanders, thus promoting the healthy development of the crowdsourcing logistics market.

9. Conclusions

This paper is based on the bilateral market theory and focuses on crowdsourced logistics platforms and their bilateral users. By constructing a Hotelling model, we analyze how the level of public participation and the subsidy amount for special orders offered by the platform affect the platform’s maximum profit and the pricing of fees for bilateral users. And we compare the platform’s maximum profit and the equilibrium pricing of fees for bilateral users under different user behavior scenarios.
The platform’s profit varies among different user affiliation scenarios. (1) When the outsourcing party users are exclusively affiliated with one platform, the platform’s maximum profit can be increased by raising user switching costs or diminishing the impact of cross-network externalities. (2) If outsourcing party users are partially multi-affiliated while contracting party users remain exclusive to one platform, boosting platform subsidies, fostering public involvement, enhancing platform technical matching rates, increasing the expected order volume from outsourcing party users, or reducing network externality intensity can raise the platform’s maximum profit. (3) In cases where both outsourcing party and contracting party users exhibit partial multi-affiliation, augmenting public involvement can yield higher maximum profits at market equilibrium.
These findings offer valuable insights for platforms in developing strategies under various user affiliation scenarios and underscore the importance of flexibly adjusting platform subsidies and enhancing public participation in dynamic markets. By employing these strategies, platforms can more effectively design incentive mechanisms, foster healthy and fair market competition, and ultimately contribute to the sustainable development and prosperity of the crowdsourcing logistics market. Such strategies not only help platforms maintain competitiveness in the current market environment but also provide adaptive solutions for anticipated market changes. As the crowdsourcing logistics market continues to evolve, these insights will guide platform operators, policymakers, and market participants in making more informed decisions within this increasingly complex and competitive landscape.

Author Contributions

Methodology, validation, formal analysis, investigation, resources, data curation, writing—original draft preparation, and visualization, X.S.; conceptualization, methodology, writing—original draft preparation, and project administration, S.L.; writing—original draft preparation, H.L. and G.Z. All authors have read and agreed to the published version of the manuscript.

Funding

This research was supported in part by the Hebei Natural Science Foundation under Grant Nos. G2022203003 and G2023203008, and the Science and Technology Project of Hebei Education Department under Grant No. ZD2022142.

Institutional Review Board Statement

Not applicable.

Informed Consent Statement

Not applicable.

Data Availability Statement

Data are contained within the article.

Conflicts of Interest

The authors declare no conflicts of interest.

References

  1. Howe, J. The rise of crowdsourcing. Wired Mag. 2006, 14, 176–183. [Google Scholar]
  2. Paloheimo, H.; Lettenmeier, M.; Waris, H. Transport reduction by crowdsourced deliveries–a library case in Finland. J. Clean. Prod. 2016, 132, 240–251. [Google Scholar] [CrossRef]
  3. Hou, R.; Li, L.; Lin, X.; Zha, Y.; Zhao, Y. Pricing strategy for logistics service platforms with competition and user distance preference. Int. Trans. Oper. Res. 2021, 28, 3437–3469. [Google Scholar] [CrossRef]
  4. Hotbllino, H. Stability in competition. Econ. J. 1929, 39, 41–57. [Google Scholar]
  5. Caillaud, B.; Jullien, B. Chicken and egg: Competition among intermediation service providers. RAND J. Econ. 2003, 34, 309–328. [Google Scholar] [CrossRef]
  6. Rochet, J.C.; Tirole, J. Platform competition in two-sided markets. J. Eur. Econom. Assoc. 2003, 1, 990–1029. [Google Scholar] [CrossRef]
  7. Parker, G.G.; Van Alstyne, M.W. Two-sided network effects: A theory of information product design. Manag. Sci. 2005, 51, 1494–1504. [Google Scholar] [CrossRef]
  8. Armstrong, M. Competition in two-sided markets. RAND J. Econom. 2006, 37, 668–691. [Google Scholar] [CrossRef]
  9. Rochet, J.C.; Tirole, J. Two-sided markets: A progress report. RAND J. Econom. 2006, 37, 645–667. [Google Scholar] [CrossRef]
  10. Liu, Q.; Serfes, K. Price discrimination in two-sided markets. J. Econom. Manag. Strategy 2013, 22, 768–786. [Google Scholar] [CrossRef]
  11. Doganoglu, T.; Wright, J. Multihoming and compatibility. Int. J. Ind. Organ. 2006, 24, 45–67. [Google Scholar] [CrossRef]
  12. Armstrong, M.; Wright, J. Two-sided markets, competitive bottlenecks and exclusive contracts. Econ. Theory 2007, 32, 353–380. [Google Scholar] [CrossRef]
  13. Geng, S.; Ma, J.; Wang, C.; Liu, F. Multihoming vs. Single-homing software: Compatibility or competition? IEEE Access 2020, 9, 24119–24132. [Google Scholar] [CrossRef]
  14. Chatterjee, P.; Zhou, B. Sponsored content advertising in a two-sided market. Manag. Sci. 2021, 67, 7560–7574. [Google Scholar] [CrossRef]
  15. Li, J.; Gong, S.; Li, X. Co-Opetitive strategy optimization for online video platforms with multi-homing subscribers and advertisers. J. Theor. Appl. Electron. Commer. Res. 2023, 18, 744–764. [Google Scholar] [CrossRef]
  16. Yuxiu, L.I.; Lihua, W.U. Research on Pricing Strategy of Crowdsourcing Logistics Based on Governmental Policy Regulation. Oper. Res. Manag. Sci. 2023, 32, 206. [Google Scholar]
  17. Li, W.; He, Y.P.; Ma, S.G. Channel Management for Digital Products in the Two-sided Market with Network Externality Effects. Discret. Dyn. Nat. Soc. 2023, 2023, 3461050. [Google Scholar] [CrossRef]
  18. Belleflamme, P.; Toulemonde, E. Who benefits from increased competition among sellers on B2C platforms? Res. Econ. 2016, 70, 741–751. [Google Scholar] [CrossRef]
  19. Amaldoss, W.; Du, J.; Shin, W. Pricing strategy of competing media platforms. Mark. Sci. 2023. [Google Scholar] [CrossRef]
  20. Carroni, E.; Madio, L.; Shekhar, S. Superstar exclusivity in two-sided markets. Manag. Sci. 2024, 70, 991–1011. [Google Scholar] [CrossRef]
  21. Cui, Z.; Li, K. Two-sided markets: The influence of market power on information utilization strategy and welfare. Manag. Decis. Econ. 2024, 45, 98–117. [Google Scholar] [CrossRef]
  22. Yan, X.; Liu, W.; Tang, O.; Hou, J. When will an overconfident entrant in the two-sided market do more good than harm? Int. J. Prod. Econ. 2024, 267, 109093. [Google Scholar] [CrossRef]
  23. Zhan, W.; Jiang, M.; Wang, X.; Huo, D.; Jiang, H. The platform competition with multihoming on both sides in the omnichannel—Fee or subsidy? Kybernetes 2023, 53, 1039–1060. [Google Scholar] [CrossRef]
  24. Liu, S.; Lin, X.; Huang, X.; Luo, H.; Yu, S. Research on Service-Driven Benign Market with Platform Subsidy Strategy. Mathematics 2023, 11, 325. [Google Scholar] [CrossRef]
  25. Zhang, J.; Zhou, Y.; Chen, X.; Liu, M.W. Quality investment and subsidy strategies of platforms for smart home control hub. Electron. Commer. Res. 2023, 1–42. [Google Scholar] [CrossRef]
  26. Ta, H.; Esper, T.L.; Hofer, A.R.; Sodero, A. Crowdsourced delivery and customer assessments of e-Logistics Service Quality: An appraisal theory perspective. J. Bus. Logist. 2023, 44, 345–368. [Google Scholar] [CrossRef]
  27. Arditi, A.; Toch, E. Evaluating package delivery crowdsourcing using location traces in different population densities. Comput. Environ. Urban Syst. 2022, 96, 101842. [Google Scholar] [CrossRef]
  28. Szmerekovsky, J.G.; Srinivasan, R.; Wadhwa, S.S. Aggregate delivery capacity planning with a crowdsourcing option. Comput. Ind. Eng. 2022, 185, 109609. [Google Scholar] [CrossRef]
  29. Zhen, L.; Wu, Y.; Wang, S.; Yi, W. Crowdsourcing mode evaluation for parcel delivery service platforms. Int. J. Prod. Econ. 2021, 235, 108067. [Google Scholar] [CrossRef]
  30. Barbosa, M.; Pedroso, J.P.; Viana, A. A data-driven compensation scheme for last-mile delivery with crowdsourcing. Comput. Oper. Res. 2023, 150, 106059. [Google Scholar] [CrossRef]
  31. Seghezzi, A.; Mangiaracina, R.; Tumino, A.; Perego, A. ‘Pony express’ crowdsourcing logistics for last-mile delivery in B2C e-commerce: An economic analysis. Int. J. Logist. Res. Appl. 2021, 24, 456–472. [Google Scholar] [CrossRef]
  32. Seghezzi, A.; Mangiaracina, R.; Tumino, A.; Perego, A. Crowd logistics: Understanding auction-based pricing and couriers’ strategies in crowdsourcing package delivery. J. Intell. Transp. Syst. 2021, 26, 129–144. [Google Scholar]
  33. Li, Z.; Li, Y.; Lu, W.; Huang, J. Crowdsourcing logistics pricing optimization model based on DBSCAN clustering algorithm. IEEE Access 2020, 8, 92615–92626. [Google Scholar] [CrossRef]
  34. Li, Z.; Li, Y.; Lu, W.; Huang, J. A domain-of-influence based pricing strategy for task assignment in crowdsourcing package delivery. IET Intell. Transp. Syst. 2020, 15, 808–823. [Google Scholar]
  35. Wang, X.; Wang, L.; Wang, S.; Pan, J.; Ren, H.; Zheng, J. Recommending-and-Grabbing: A Crowdsourcing-Based Order Allocation Pattern for On-Demand Food Delivery. IEEE Trans. Intell. Transp. Syst. 2022, 24, 838–853. [Google Scholar] [CrossRef]
  36. Wang, W.; Xie, L. Optimal pricing of crowdsourcing logistics services with social delivery capacity. J. Comb. Optim. 2022, 43, 1447–1469. [Google Scholar] [CrossRef]
  37. Pan, Y.; Zeng, S.; Chen, W.; Gu, J. Service quality evaluation of crowdsourcing logistics platform based on Fermatean fuzzy TODIM and regret theory. Eng. Appl. Artif. Intell. 2023, 123, 106385. [Google Scholar] [CrossRef]
  38. Kou, X.; Zhang, Y.; Long, D.; Liu, X.; Qie, L. An investigation of multimodal transport for last mile delivery in rural areas. Sustainability 2022, 14, 1291. [Google Scholar] [CrossRef]
  39. Neudoerfer, F.; Mladenow, A.; Strauss, C. Urban Crowd-Logistics-Monetary compensation and willingness to work as occasional driver. Procedia Comput. Sci. 2021, 184, 508–515. [Google Scholar] [CrossRef]
Figure 1. Basic structure diagram of crowdsourcing logistics platform.
Figure 1. Basic structure diagram of crowdsourcing logistics platform.
Systems 12 00119 g001
Figure 2. The capital flow structure diagram of the crowdsourcing logistics platform in the case of order subsidies.
Figure 2. The capital flow structure diagram of the crowdsourcing logistics platform in the case of order subsidies.
Systems 12 00119 g002
Figure 3. The competition between two crowdsourcing logistics platforms under the condition of single-homed bilateral users.
Figure 3. The competition between two crowdsourcing logistics platforms under the condition of single-homed bilateral users.
Systems 12 00119 g003
Figure 4. Two-platform competition under the condition that the sender is single-owned and the receiver is partially multi-homed.
Figure 4. Two-platform competition under the condition that the sender is single-owned and the receiver is partially multi-homed.
Systems 12 00119 g004
Figure 5. The competition between two platforms under the condition that the sender is partially multi-homed and the receiver is single-owned.
Figure 5. The competition between two platforms under the condition that the sender is partially multi-homed and the receiver is single-owned.
Systems 12 00119 g005
Figure 6. Two-platform competition under the condition that both bilateral users are partially multi-homed.
Figure 6. Two-platform competition under the condition that both bilateral users are partially multi-homed.
Systems 12 00119 g006
Figure 7. The impact of mass involvement and subsidies to the shipper on the platform equilibrium profit when the shipper is partially multiply affiliated and the carrier is singly affiliated.
Figure 7. The impact of mass involvement and subsidies to the shipper on the platform equilibrium profit when the shipper is partially multiply affiliated and the carrier is singly affiliated.
Systems 12 00119 g007
Figure 8. The impact of mass involvement and subsidies to the shipper on the platform equilibrium profit when both sides are multiply affiliated.
Figure 8. The impact of mass involvement and subsidies to the shipper on the platform equilibrium profit when both sides are multiply affiliated.
Systems 12 00119 g008
Figure 9. The impact of mass involvement and subsidies to the shipper on platform pricing for the shipper in the case of single affiliation for both sides.
Figure 9. The impact of mass involvement and subsidies to the shipper on platform pricing for the shipper in the case of single affiliation for both sides.
Systems 12 00119 g009
Figure 10. The impact of mass involvement and subsidies to the shipper on platform pricing for the shipper in the case of single affiliation for the shipper and partial affiliation for the receiver.
Figure 10. The impact of mass involvement and subsidies to the shipper on platform pricing for the shipper in the case of single affiliation for the shipper and partial affiliation for the receiver.
Systems 12 00119 g010
Figure 11. The impact of mass involvement and subsidies to the shipper on platform pricing for the shipper in the case of partial affiliation for the shipper and single affiliation for the receiver.
Figure 11. The impact of mass involvement and subsidies to the shipper on platform pricing for the shipper in the case of partial affiliation for the shipper and single affiliation for the receiver.
Systems 12 00119 g011
Figure 12. The impact of mass involvement and subsidies to the shipper on platform pricing for the shipper in the case of partial affiliation for both parties.
Figure 12. The impact of mass involvement and subsidies to the shipper on platform pricing for the shipper in the case of partial affiliation for both parties.
Systems 12 00119 g012
Figure 13. The impact of mass involvement and subsidies to the shipper on platform pricing for the carrier in the case of partial affiliation for the shipper and sole affiliation for the carrier.
Figure 13. The impact of mass involvement and subsidies to the shipper on platform pricing for the carrier in the case of partial affiliation for the shipper and sole affiliation for the carrier.
Systems 12 00119 g013
Figure 14. The impact of mass involvement and subsidies to the shipper on platform pricing for the carrier in the case of dual affiliation for both sides.
Figure 14. The impact of mass involvement and subsidies to the shipper on platform pricing for the carrier in the case of dual affiliation for both sides.
Systems 12 00119 g014
Table 1. Balanced platform profits under different user attribution conditions.
Table 1. Balanced platform profits under different user attribution conditions.
Bilateral User Attribution ConditionsBalanced Platform Profit
Both bilateral users are single-homed. π 1 = π i = π j = t ρ
The sender is single-owned,
and the receiver is partially multi-homed.
π 2 = π i = π j = t 2 ρ 2 2 t
The sender is partially multi-homed,
and the receiver is single-owned.
π 3 = π i = π j = t 2 ρ 2 2 t + 1 f θ K b e 2 4 t
Bilateral users are partially multi-owned. π 4 = π i = π j = ρ 2 t ( t ρ ) ( t + ρ ) ( 2 t ρ ) 2 + ( ρ 3 t 3 t 3 ρ ) ( 1 f ) θ K b ( t + ρ ) ( 2 t ρ ) ( 4 t 2 ρ 2 ) e 5 ρ 2 t 3 4 t 6 ρ 4 ( t + ρ ) 2 ( 4 t 2 ρ 2 ) 2 1 f θ K b e 2
Table 2. The platform’s pricing for the sender under different user attribution conditions.
Table 2. The platform’s pricing for the sender under different user attribution conditions.
User Ownership ModePlatform’s Pricing for Sender
Both bilateral users are single-homed. p 1 = p b i = p b j = t ρ θ f K b + 1 f f e
The sender is single-owned,
and the receiver is partially multi-homed.
p 2 = p b i = p b j = t 2 ρ 2 t θ f K b + 1 f f e
The sender is partially multi-homed,
and the receiver is single-owned.
p 3 = p b i = p b j = 1 f f e
Bilateral users are partially multi-owned. p 4 = p b i = p b j = ρ t ρ θ f K b ( 2 t ρ ) + 2 t 2 ( 1 f ) ( 2 t + ρ ) ( 2 t ρ ) e
Table 3. The pricing of the platform to the receiver under different user attribution conditions.
Table 3. The pricing of the platform to the receiver under different user attribution conditions.
User Attribution ModePricing of the Platform to the Receiver
Both bilateral users are single-homed. p 5 = p s i = p s j = t ρ θ K s
The sender is single-owned,
and the receiver is partially multi-homed.
p 6 = p s i = p s j = 0
The sender is partially multi-homed,
and the receiver is single-owned.
p 7 = p s i = p s j = t 2 ρ 2 θ K s + ( 1 f ) ρ K b 2 t K s e
Bilateral users are partially multi-owned. p 8 = p s i = p s j = ρ t ρ θ K s 2 t ρ + ρ t ( 1 f ) K b 2 t + ρ 2 t ρ K s e
Disclaimer/Publisher’s Note: The statements, opinions and data contained in all publications are solely those of the individual author(s) and contributor(s) and not of MDPI and/or the editor(s). MDPI and/or the editor(s) disclaim responsibility for any injury to people or property resulting from any ideas, methods, instructions or products referred to in the content.

Share and Cite

MDPI and ACS Style

Song, X.; Li, S.; Liu, H.; Zhao, G. Pricing Models for Crowdsourced Logistics Platforms: A Two-Sided Market Perspective. Systems 2024, 12, 119. https://doi.org/10.3390/systems12040119

AMA Style

Song X, Li S, Liu H, Zhao G. Pricing Models for Crowdsourced Logistics Platforms: A Two-Sided Market Perspective. Systems. 2024; 12(4):119. https://doi.org/10.3390/systems12040119

Chicago/Turabian Style

Song, Xingshuo, Shiyong Li, Hengli Liu, and Guoping Zhao. 2024. "Pricing Models for Crowdsourced Logistics Platforms: A Two-Sided Market Perspective" Systems 12, no. 4: 119. https://doi.org/10.3390/systems12040119

APA Style

Song, X., Li, S., Liu, H., & Zhao, G. (2024). Pricing Models for Crowdsourced Logistics Platforms: A Two-Sided Market Perspective. Systems, 12(4), 119. https://doi.org/10.3390/systems12040119

Note that from the first issue of 2016, this journal uses article numbers instead of page numbers. See further details here.

Article Metrics

Back to TopTop