Reassessing the Evolutionary Relationships of Eriobotrya and Rhaphiolepis (Rosaceae): Evidence from Micromorphology, Complete Nuclear Ribosomal DNA and Mitochondrial Genomic Data
Simple Summary
Abstract
1. Introduction
2. Materials and Methods
2.1. Plant Materials
2.2. Sequencing and Assembly
2.3. Phylogenetic Analysis
Phylogenomic Discordance
2.4. Morphological Evaluation
3. Results
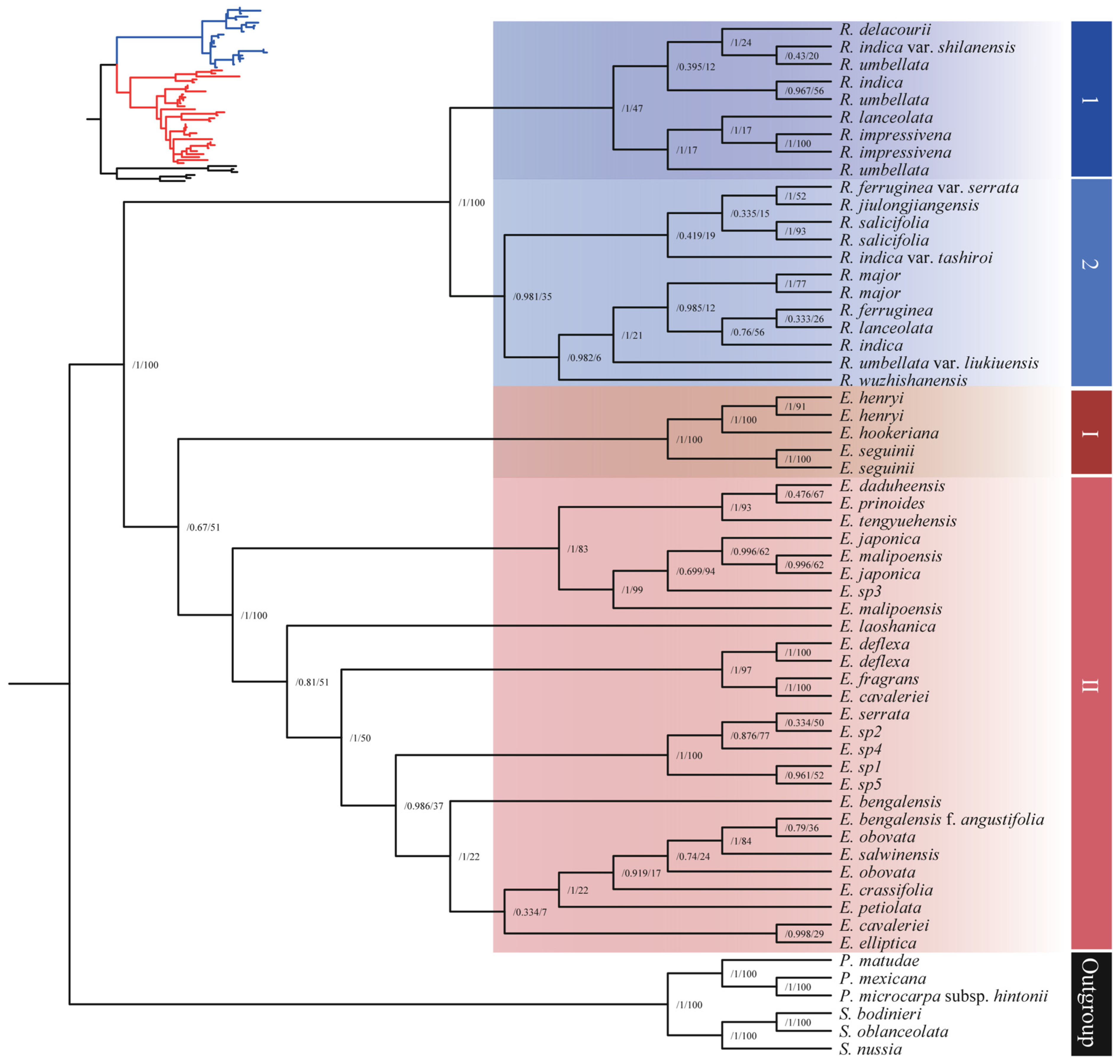
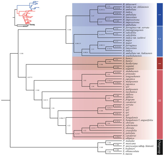
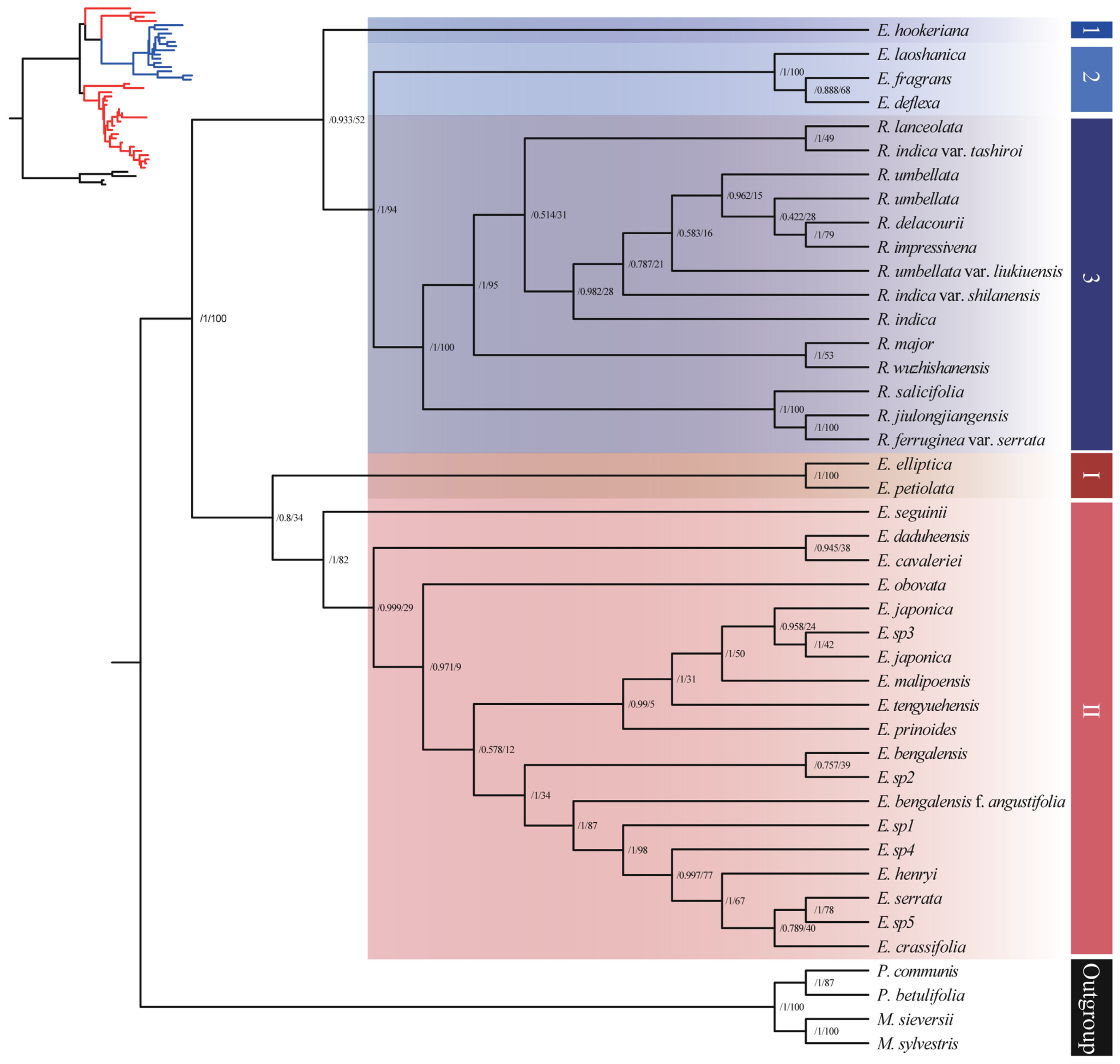
3.1. Phylogenetic Analysis
3.1.1. Taxon and Sequence Characteristics
3.1.2. Phylogenetic Analysis Based on Complete nrDNA Sequences
3.1.3. Phylogenetic Analysis Based on mtDNA Sequences
3.1.4. Network Analysis
3.2. Morphological Analysis
3.2.1. Adaxial Surface of the Leaf
3.2.2. Abaxial Surface of the Leaf
3.2.3. Other Diagnostic Features
- Petioles exhibit a smooth surface or with long parallel ridges that are circular in the cross-section, and amphicribral bundles; the leaf adaxial surface is polygonal or irregular with long straight-curve cuticular folding patterns. The leaf abaxial surface is irregular, with long straight-curve or polygonal epidermal cells. Primary stomata are small, 22.95–35 × 15.54–26.64 µm; secondary stomata are small 17.09–26.84 × 13.39–20.93 µm. The outer stomata ledge aperture is small, 13.12–22.79 × 10.06–16.04 µm; the stomatal ridge rim is small, 1.09–2.71 µm. Fruit adaxial epidermal cells are smooth to polygonal with parallel grooves. The outer surface of the apical fruit sepals are non-granular trichomes, and the inner surface contains irregular-undulate epidermal cells. Laminar hydathodes, colleters and stomata are present near the leaf margin........................................................................ Eriobotrya
- Petioles exhibit an irregularly polygonal surface with rounded ridges that are triangular in the cross-section, and V-shaped bundles; the leaf adaxial surface is irregular–polygonal, with smooth cuticular folding patterns, and the leaf abaxial surface is irregular, with short straight-curve or undulate epidermal cells. Primary stomata are large, 29.93–41.3 × 24.51–37.03 µm, and secondary stomata are large, 29.3–35.07 × 23.87–30.94 µm. The outer stomata ledge aperture is large, 22.84–29.11 × 16.21–23.64 µm; the stomatal ridge rim is large 2.62–3.95 µm. The outer surface of the fruit epidermal cells are irregularly polygonal with a rounded network of ridges; apical fruit sepals are absent. Laminar hydathodes, and stomata are absent near the leaf margin; colleters are usually absent, but were seen in one species on marginal teeth apices.......................................................................... Rhaphiolepis
3.2.4. Principal Component Analysis (PCA) and Cluster Analysis (CA)
4. Discussion
4.1. Phylogenetic Relationships
4.2. Conflict
4.3. Morphological Relationships
4.4. Morphological Comparison with Previous Studies
5. Conclusions
Supplementary Materials
Author Contributions
Funding
Institutional Review Board Statement
Informed Consent Statement
Data Availability Statement
Acknowledgments
Conflicts of Interest
Abbreviations
| nrDNA | Nuclear Ribosomal DNA |
| mtDNA | Mitochondrial DNA |
| SEM | Scanning Electron Microscope |
| PCA | Principal Component Analysis |
References
- Lindley, J. Observation on the natural group of plants called Pomaceae. Trans. Linn. Soc. Lond. 1821, 8, 102. [Google Scholar] [CrossRef]
- Lindley, J. Rhaphiolepia indica. In The Botanical Register: Consisting of Coloured Figures of Exotic Plants Cultivated in British Gardens with Their History and Mode of Treatment; Lindley, J., Edwards, S.T., Eds.; James Ridgway: London, UK, 1820; Volume 6, pp. 436–520. [Google Scholar]
- POWO. The Plants of the World Online Database. Facilitated by the Royal Botanic Gardens, Kew, 2025. Available online: http://www.plantsoftheworldonline.org/ (accessed on 1 August 2025).
- Sterling, C. Comparative morphology of the Carpel in the Rosaceae. VI. Pomoideae: Eriobotrya, Heteromeles, Photinia, Pourthiaea, Raphiolepis, Stranvaesia. Am. J. Bot. 1965, 52, 938–946. [Google Scholar] [CrossRef]
- Hooker, J.D. Eriobotrya Lindl. In The Flora of British India; Hooker, J.D., Ed.; Reeve: London, UK, 1878; pp. 370–372. [Google Scholar]
- Rohrer, J.R.; Robertson, K.R.; Phipps, J.B. Variation in structure among fruits of Maloideae (Rosaceae). Am. J. Bot. 1991, 78, 1617–1635. [Google Scholar] [CrossRef]
- Robertson, K.R.; Phipps, J.B.; Rohrer, J.R.; Smith, P.G. A Synopsis of Genera in Maloideae (Rosaceae). Syst. Bot. 1991, 16, 376–394. [Google Scholar] [CrossRef]
- Phipps, J.B.; Robertson, K.R.; Rohrer, J.R.; Smith, P.G. Origins and Evolution of Subfam. Maloideae (Rosaceae). Syst. Bot. 1991, 16, 303–332. [Google Scholar] [CrossRef]
- Gu, C.Z.; Spongberg, S.A. Eriobotrya Lindley. In Flora of China; Wu, Z.Y., Raven, P.H., Hong, D.Y., Eds.; Science Press: Beijing, China; Missouri Botanical Garden Press: St. Louis, MO, USA, 2003; Volume 9, pp. 138–141. [Google Scholar]
- Dash, A.A.; Pramanick, D.D.; Krishna, G.; Mao, A.A. (Eds.) Flora of India; Rosaceae to Neuradaceae; Botanical Survey of India: Kolkata, India, 2025; Volume 8. [Google Scholar]
- Vidal, J.E. Notes sur quelques Rosacees asiatiques (III). Revision du genre Eriobotrya (Pomoideae). Adansonia 1965, 5, 537–580. [Google Scholar] [CrossRef]
- Vidal, J.E. Eriobotrya Lindl. In Flore du Cambodge du Laos et du Vietnam Fascicule: ROSACEAE I (excl. RUBUS); Vidal, J.E., Ed.; Mémoires du Muséum national d’Histoire naturelle; Laboratoire de Phanérogamie: Paris, France, 1968; Volume 6, pp. 60–82. [Google Scholar]
- Pham, H.H. Rosaceae. In An illustrated Flora of Vietnam; Pham, H.H., Ed.; Young Publishing House: Ho Chi Minh City, Vietnam, 2000; Volume 1, pp. 776–779. [Google Scholar]
- Lin, S.Q.; Yang, X.H.; Liu, C.M.; Hu, Y.L.; He, Y.H.; Hu, G.B.; Zhang, H.L.; He, X.L.; Liu, Y.X.; Liu, Z.L. Natural geographical distribution of genus Eriobotrya plants in China. Acta Hort. Sin. 2004, 31, 569–573. [Google Scholar]
- Gu, C.Z.; Spongberg, S.A. Rhaphiolepis Lindley. In Flora of China; Wu, Z.Y., Raven, P.H., Hong, D.Y., Eds.; Science Press: Beijing, China; Missouri Botanical Garden Press: St. Louis, MO, USA, 2003; Volume 9, pp. 141–144. [Google Scholar]
- Kalkman, C. Rosaceae. In Flora Malesiana Series I-Spermatophyta Flowering Plants; Wilde, W.J.J.d., Nooteboom, H.P., Kalkman, C., Eds.; Rijksherbarium: Leiden, The Netherlands, 1993; pp. 227–351. [Google Scholar]
- Kalkman, C. Rosaceae. In The Families and Genera of Vascular Plants. VI Flowering Plants-Dicotyledons Celastrales, oxalidales, Rosales, Cornales, Ericales; Kubitzki, K., Ed.; Springer: Berlin, Germany, 2004; pp. 338–343. [Google Scholar]
- Vidal, J.E. Rosaceae. In Flora of Thailand; Smith, T., Larsen, K., Eds.; Applied Scientific Research Corporation of Thailand: Bangkok, Thailand, 1970; Volume 2, pp. 31–74. [Google Scholar]
- Phipps, J.B.; Robertson, K.R.; Smith, P.G.; Rohrer, J.R. A checklist of subfamily Maloideae (Rosaceae). Can. J. Bot. 1990, 68, 2209–2269. [Google Scholar] [CrossRef]
- Robertson, K.R.; Phipps, J.B.; Rohrer, J.R. Summary of leaves in the genera of Maloideae (Rosaceae). Ann. Mo. Bot. Gard. 1992, 79, 81–94. [Google Scholar] [CrossRef]
- Zhou, L.H.; Wei, Z.X.; Wu, Z.Y. Pollen morphology of Maloideae of China (Rosaceae). Acta Bot. Yunnanica 2000, 22, 47–52. [Google Scholar]
- Chang, K.-C. A Taxonomic Study of Maloideae (Rosaceae) in Taiwan, Biology, Environmental Science. Ph.D Thesis, National Chung Hsing University, Taichung City, Taiwan, 2011. (In Chinese). [Google Scholar]
- Zhang, Z.; Li, G.F.; Yang, X.H.; Lin, S.Q. Taxonomic studies using multivariate analysis of Eriobotrya based on morphological traits. Phytotaxa 2017, 302, 122–132. [Google Scholar] [CrossRef]
- Aldasoro, J.J.; Aedo, C.; Navarro, C. Phylogenetic and Phytogeographical Relationships in Maloideae (Rosaceae) Based on Morphological and Anatomical Characters. Blumea 2005, 50, 3–32. [Google Scholar] [CrossRef]
- Campbell, C.S.; Donoghue, M.J.; Baldwin, B.G.; Wojciechowski, M.F. Phylogenetic Relationships in Maloideae (Rosaceae): Evidence from Sequences of the Internal Transcribed Spacers of Nuclear Ribosomal DNA and its Congruence with Morphology. Am. J. Bot. 1995, 82, 903–918. [Google Scholar] [CrossRef]
- Campbell, C.S.; Evans, R.C.; Morgan, D.R.; Dickinson, T.A.; Arsenault, M.P. Phylogeny of Subtribe Pyrinae (Formerly the Maloideae, Rosaceae): Limited Resolution of a Complex Evolutionary History. Plant Syst. Evol. 2007, 266, 119–145. [Google Scholar] [CrossRef]
- Li, P.; Lin, S.Q.; Yang, X.H.; Hu, G.B.; Jiang, Y.M. Molecular phylogeny of Eriobotrya Lindl. (loquat) inferred from internal transcribed spacer sequences of nuclear ribosome. Pak. J. Bot. 2009, 41, 185–193. [Google Scholar]
- Lo, E.Y.Y.; Donoghue, M.J. Expanded Phylogenetic and Dating Analyses of the Apples and Their Relatives (Pyreae, Rosaceae). Mol. Phyl. Evol. 2012, 63, 230–243. [Google Scholar] [CrossRef]
- Li, Q.Y.; Guo, W.; Liao, W.; Macklin, J.A.; Li, J.H. Generic limits of Pyrinae: Insights from Nuclear Ribosomal DNA Sequences. Bot. Stud. 2012, 53, 151–164. [Google Scholar]
- Xiang, Y.; Huang, C.H.; Hu, Y.; Wen, J.; Li, S.; Yi, T.; Chen, H.; Xiang, J.; Ma, H. Evolution of Rosaceae fruit types based on nuclear phylogeny in the context of geological times and genome duplication. Mol. Biol. Evol. 2017, 34, 262–281. [Google Scholar] [CrossRef]
- Zhang, S.D.; Jin, J.J.; Chen, S.Y.; Chase, M.W.; Soltis, D.E.; Li, H.T.; Yang, J.B.; Li, D.Z.; Yi, T.S. Diversification of Rosaceae since the Late Cretaceous based on plastid phylogenomics. New Phytol. 2017, 214, 1355–1367. [Google Scholar] [CrossRef]
- Sun, J.; Shi, S.; Li, J.; Yu, J.; Yu, J.; Wang, L.; Yang, X.; Guo, L.; Zhou, S. Phylogeny of Maleae (Rosaceae) based on Multiple Chloroplast Regions: Implications to Genera Circumscription. Biomed. Res. Int. 2018, 2018, 7627191. [Google Scholar] [CrossRef] [PubMed]
- Kang, D.-H.; Ong, H.G.; Lee, J.-H.; Jung, E.-K.; Kyaw, N.-O.; Fan, Q.; Kim, Y.-D. A new broad-leaved species of loquat from Eastern Myanmar and its phylogenetic affinity in the genus Eriobotrya (Rosaceae). Phytotaxa 2021, 482, 279–290. [Google Scholar] [CrossRef]
- Dong, Z.; Qu, S.; Landrein, S.; Yu, W.B.; Xin, J.; Zhao, W.; Song, Y.; Tan, Y.; Xin, P. Increasing taxa sampling provides new insights on the phylogenetic relationship between Eriobotrya and Rhaphiolepis. Front. Genet. 2022, 13, 831206. [Google Scholar] [CrossRef] [PubMed]
- Idrees, M.; Tariq, A.; Pathak, M.L.; Gao, X.-F.; Sadia, S.; Zhang, Z.Y.; Zeng, F.J. Phylogenetic relationships of the genus Eriobotrya Lindl. (Rosaceae) based on ITS sequence. Pak. J. Bot. 2020, 52, 1679–1684. [Google Scholar]
- Idrees, M.; Li, M.; Shaw, J.M.H.; Zhang, Z.Y.; Ahamd, M. New species, combinations and synonyms in Eriobotrya (Rosaceae). Phytotaxa 2025, 712, 31–46. [Google Scholar] [CrossRef]
- Zhang, L.; Morales-Briones, D.F.; Li, Y.; Zhang, G.; Zhang, T.; Huang, C.H.; Guo, P.; Zhang, K.; Wang, Y.; Wang, H.; et al. Phylogenomics insights into gene evolution, rapid species diversification, and morphological innovation of the apple tribe (Maleae, Rosaceae). New Phytol. 2023, 240, 2102–2120. [Google Scholar] [CrossRef]
- Idrees, M.; Li, M.; Pathak, M.L.; Qaiser, M.; Zhang, Z.Y.; Gao, X.-F. A taxonomic revision of the genus Eriobotrya Lindl. (Rosaceae). Pak. J. Bot. 2022, 54, 985–1017. [Google Scholar] [CrossRef]
- Fay, M.F.; Christenhusz, M.J.M. Rosaceae. In The Global Flora: A Practical Flora to Vascular Plant Species of the World; Christenhusz, M.J.M., Fay, M.F., Byng, J.W., Eds.; Plant Gateway Ltd.: Bradford, UK, 2018; Volume 4, pp. 94–126. [Google Scholar]
- Liu, B.B.; Liu, G.N.; Hong, D.Y.; Wen, J. Eriobotrya belongs to Rhaphiolepis (Maleae, Rosaceae): Evidence from chloroplast genome and nuclear Ribosomal DNA Data. Front. Plant Sci. 2020, 10, 1731. [Google Scholar] [CrossRef]
- Nagano, Y.; Tashiro, H.; Nishi, S. Genetic diversity of loquat (Eriobotrya japonica) revealed using RAD-Seq SNP markers. Sci. Rep. 2022, 12, 10200. [Google Scholar] [CrossRef]
- Lin, Z.; Guo, Q.; Ma, S.; Lin, H.; Lin, S.; Wu, J. Chloroplast genomes of Eriobotrya elliptica and an unknown wild loquat “YN-1”. Sci. Rep. 2024, 14, 18816. [Google Scholar] [CrossRef]
- Son, H.G.; Lee, J.Y.; Kim, H.; Cho, Y.M.; Lee, Y.H. Eriobotrya japonica leaf extract Ameliorates Benign Prostatic Hyperplasia by regulating Inflammation. J. Med. Food. 2025, 18, 1069–1078. [Google Scholar] [CrossRef] [PubMed]
- Sun, J.; Zhao, D.; Qiao, P.; Wang, Y.; Wu, P.; Wang, K.; Guo, L.; Huang, L.; Zhou, S. Phylogeny of genera in Maleae (Rosaceae) based on chloroplast genome analysis. Front. Plant Sci. 2024, 15, 1367645. [Google Scholar] [CrossRef] [PubMed]
- Liu, B.B.; Ren, C.; Kwak, M.; Hodel, R.G.J.; Xu, C.; He, J.; Zhou, W.B.; Huang, C.H.; Ma, H.; Qian, G.Z.; et al. Phylogenomic conflict analyses in the apple genus Malus s.l. reveal widespread hybridization and allopolyploidy driving diversification, with insights into the complex biogeographic history in the Northern Hemisphere. J. Int. Plant Biol. 2022, 64, 1020–1043. [Google Scholar] [CrossRef] [PubMed]
- Chen, S.; Milne, R.; Zhou, R.; Meng, K.; Yin, Q.; Guo, W.; Ma, Y.; Mao, K.; Xu, K.; Kim, Y.D.; et al. When tropical and subtropical congeners met: Multiple ancient hybridization events within Eriobotrya in the Yunnan-Guizhou Plateau, a tropical-subtropical transition area in China. Mol. Ecol. 2021, 31, 1543–1561. [Google Scholar] [CrossRef]
- Kalkman, C. The malesian species of the subfamily Maloideae (Rosaceae). Blumea 1973, 21, 413–442. [Google Scholar]
- Iketani, H.; Ohashi, H. Anatomical structure of fruits and evolution of the tribe Sorbeae in the subfamily Maloideae (Rosaceae). J. Jap. Bot. 1991, 66, 319–351. [Google Scholar]
- Rohrer, J.R.; Robertson, K.R.; Phipps, J.B. Floral morphology of Maloideae (Rosaceae) and its systematic relevance. Am. J. Bot. 1994, 81, 574–581. [Google Scholar] [CrossRef]
- Metcalfe, C.R.; Chalk, L. Anatomy of the dicotyledons leaves, stem, and wood in relation to toaxonomy with notes on economic uses. Q. Rev. Bio. 1950, 26, 294. [Google Scholar]
- Zhang, S.-Y.; Baas, P. Wood anatomy of Trees and Shrubs from China. iii. Rosaceae. IAWA Bull. 1992, 13, 21–91. [Google Scholar] [CrossRef]
- Idrees, M.; Pathak, M.L.; Memon, N.H.; Khan, S.; Zhang, Z.Y.; Gao, X.-F. Morphological and morphometric analysis of the genus Eriobotrya Lindl. (Rosaceae). J. Anim. Plant Sci. 2021, 31, 1087–1100. [Google Scholar]
- Yü, T.T. Rosaceae (1). Spiraeoideae-Maloideae; Flora Reipublicae Popularis Sinicae: Beijing, China, 1974; Volume 36. [Google Scholar]
- de Sauza, W.M.; de Santosa, C.A.; Duarte, M.d.R.; Bardal, D. Morfo-anatomia das folhas da nespereira Eriobotrya japnocia Lindl., Rosaceae. Rev. Bras. Farmacog. 2003, 13, 41–49. [Google Scholar] [CrossRef]
- Yang, X.; Najafabadi, S.K.; Shahid, M.Q.; Zhang, Z.; Jing, Y.; Wei, W.; Wu, J.; Gao, Y.; Lin, S. Genetic relationships among Eriobotrya species revealed by genome-wide RAD sequence data. Ecol. Evol. 2017, 7, 2861–2867. [Google Scholar] [CrossRef] [PubMed]
- Yang, X.H.; Lin, S.Q. New ideas on the classification of loquat. South China Fruit 2007, 36, 28–31. [Google Scholar]
- Lin, S.; Lin, D.; Wu, B.; Ma, S.; Sun, S.; Zhang, T.; Zhang, W.; Bai, Y.; Wang, Q.; Wu, J. Morphological and Developmental Features of Stone Cells in Eriobotrya Fruits. Front. Plant Sci. 2022, 13, 823993. [Google Scholar] [CrossRef]
- Chen, S.; Zhou, Y.; Chen, Y.; Gu, J. Fastp: An ultra-fast all-in-one Fastq preprocessor. Bioinformatics 2018, 34, i884–i890. [Google Scholar] [CrossRef]
- Dylus, D.; Altenhoff, A.; Majidian, S.; Sedlazeck, F.J.; Dessimoz, C. Inference of phylogenetic trees directly from raw sequencing reads using Read2Tree. Nat. Biotechnol. 2024, 42, 139–147. [Google Scholar] [CrossRef]
- Li, H. New strategies to improve minimap2 alignment accuracy. Bioinformatics 2021, 37, 4572–4574. [Google Scholar] [CrossRef]
- Jin, J.J.; Yu, W.B.; Yang, J.B.; Song, Y.; dePamphilis, C.W.; Yi, T.S.; Li, D.Z. GetOrganelle: A fast and versatile toolkit for accurate de novo assembly of organelle genomes. Genome Biol. 2020, 21, 241. [Google Scholar] [CrossRef]
- Darling, A.E.; Mau, B.; Perna, N.T. progressiveMauve: Multiple Genome Alignment with Gene Gain, Loss and Rearrangement. PLoS ONE 2010, 5, e11147. [Google Scholar] [CrossRef]
- Kalyaanamoorthy, S.; Minh, B.Q.; Wong, T.K.F.; von Haeseler, A.; Jermiin, L.S. ModelFinder: Fast model selection for accurate phylogenetic estimates. Nat. Methods 2017, 14, 587–589. [Google Scholar] [CrossRef]
- Minh, B.Q.; Schmidt, H.A.; Chernomor, O.; Schrempf, D.; Woodhams, M.D.; von Haeseler, A.; Lanfear, R. IQ-TREE 2: New Models and Efficient Methods for Phylogenetic Inference in the Genomic Era. Mol. Biol. Evol. 2020, 37, 1530–1534. [Google Scholar] [CrossRef]
- Rambaut, A. FigTree v 1.4.5pre; University of Edinburgh: Edinburgh, UK, 2024. [Google Scholar]
- Huson, D.H.; Bryant, D. Application of phylogenetic networks in evolutionary studies. Mol. Biol. Evol. 2006, 23, 254–267. [Google Scholar] [CrossRef]
- Schneider, C.A.; Rasband, W.S.; Eliceiri, K.W. Nih Image to Imagej: 25 Years of Image Analysis. Nat. Methods 2012, 9, 671–675. [Google Scholar] [CrossRef] [PubMed]
- Song, J.H.; Hong, S.P. The systematic implications of leaf micromorphological characteristics in the tribe Neillieae (Spiraeoideae, Rosaceae). Korean J. Plant Taxon. 2017, 47, 222–235. [Google Scholar] [CrossRef]
- Song, J.-H.; Oak, M.-K.; Hong, S.-P. Leaf micromorphology in Rosaceae tribe Spiraeeae (subfamily Amygdaloideae) and its systematic and ecological implications. Bot. J. Linn. Soc. 2024, 205, 116–131. [Google Scholar] [CrossRef]
- Kumachova, T.; Babosha, A.; Ryabchenko, A.; Ivanova, T.; Voronkov, A. Leaf epidermis in Rosaceae: Diversity of the cuticular folding and Microstructure. Proc. Natl. Acad. Sci. India Sect. B Biol. Sci. 2021, 91, 455–470. [Google Scholar] [CrossRef]
- Hammer, O.; Harper, D.A.T.; Ryan, P.D. PAST: Paleontological Statistics Software Package for education and data analysis. Palaeontol. Electron. 2001, 4, 1–9. [Google Scholar]
- Vianna, S.A.; Carmelo-Guerreiro, S.M.; Noblick, L.R.; Colombo, C.A. Leaf Anatomy of Acrocomia (Arecaceae): An additional contribution to the taxonomic resolution of a genus with great economic potential. Plant Syst. Evol. 2017, 303, 233–248. [Google Scholar] [CrossRef]
- Greenacre, M.; Groenen, P.J.F.; Hastie, T.; D’Enza, A.I.; Markos, A.; Tuzhilina, E. Principal component analysis. Nat. Rev. Methods Primers 2022, 2, 100. [Google Scholar] [CrossRef]
- McAllister, H.A. The Rowan and Its Relatives (Sorbus spp.). Ph.D Thesis, Ness Gardens (University of Liverpool Botanic Gardens), Ness, UK, 1986. [Google Scholar]
- Robertson, K.R. The genera of Rosaceae in the southeastern United States. J. Arnold Arbor. 1974, 55, 303–332, 344–401, 611–662. [Google Scholar]
- Dang, J.; Wu, T.; Liang, G.L.; Wu, D.; He, Q.; Guo, Q. Identification and Characterization of a Loquat Aneuploid with Novel Leaf Phenotypes. HortScience 2019, 54, 804–808. [Google Scholar] [CrossRef]
- Wang, H.; Li, X.Y.; Jiang, Y.; Jin, Z.T.; Ma, D.K.; Liu, B.; Xu, C.; Ge, B.J.; Wang, T.; Fan, Q.; et al. Refining the phylogeny and taxonomy of the apple tribe Maleae (Rosaceae): Insights from phylogenomic analyses of 563 plastomes and a taxonomic synopsis of Photinia and its allies in the Old World. PhytoKeys 2024, 242, 161–227. [Google Scholar] [CrossRef] [PubMed]
- Challice, J.S.; Kovanda, M. Chemotaxonomic studies in the family Rosaceae and the evolutionary origins of the subfamily Maloideae. Preslia 1981, 53, 289–304. [Google Scholar]
- Sax, K. The origin and relationships of Pomoideae. J. Arnold Arbor. 1931, 12, 3–22. [Google Scholar] [CrossRef]
- Gladkova, V.N. On the origin of subfamily Maloideae. Bot. Z. Leningard. 1972, 57, 42–49. (In Russian) [Google Scholar]
- Hodel, R.G.J.; Zimmer, E.A.; Liu, B.B.; Wen, J. Synthesis of Nuclear and Chloroplast data combined with network analyses supports the polyploid origin of the Apple Tribe and the Hybrid Origin of the Maleae-Gillenieae Clade. Front. Plant Sci. 2022, 12, 820997. [Google Scholar] [CrossRef]
- Liu, B.B.; Hong, D.Y.; Zhou, S.L.; Xu, C.; Dong, W.P.; Johnson, G.; Wen, J. Phylogenomic analyses of the Photinia complex support the recognition of a new genus Phippsiomeles and the resurrection of a redefined Stranvaesia in Maleae (Rosaceae). J. Syst. Evol. 2019, 57, 678–694. [Google Scholar] [CrossRef]
- Ohashi, H.; Hoshi, H.; Iketani, H. Taxonomy and pollen morphology of hybrids between Sorbus and Micromeles in the genus Sorbus (Rosaceae subfamily Maloideae). J. Jpn. Bot. 1991, 66, 110–124. [Google Scholar]
- Fan, Q.; Chen, S.; Li, M.; Guo, W.; Jing, H.; Wu, W.; Zhou, R.; Liao, W. Molecular evidence for natural hybridization between wild loquat (Eriobotrya japonica) and its relatives E. prinoides. BMC Plant Biol. 2014, 14, 275. [Google Scholar] [CrossRef]
- Li, G.; Zhang, Z.; Yang, X.; Qiao, Y.; He, X.; Gao, Y.; Jiang, Y.; Lin, S. Inter-specific and Inter-generic hybridization compatibility of Eriobotrya species (loquat) and related genera. Hort. Plant J. 2016, 2, 315–322. [Google Scholar] [CrossRef]
- Wendel, J.F.; Doyle, J.J. Phylogenetic incongruence: Window into genome history and molecular evolution. In Molecular Systematics of Plants II: DNA Sequencing; Soltis, D.E., Soltis, P.S., Doyle, J.J., Eds.; Kluwer Academic Publishers: Boston, MA, USA, 1998; pp. 256–296. [Google Scholar]
- Duan, L.; Fu, L.; Chen, H.F. Phylogenomic cytonuclear discordance and evolutionary histories of plants and animals. Sci. China Life Sci. 2023, 66, 2946–2948. [Google Scholar] [CrossRef] [PubMed]
- Yi, T.S.; Jin, G.H.; Wen, J. Chloroplast capture and intra- and inter-continental biogeographic diversification in the Asian-New World disjunct plant genus Osmorhiza (Apiaceae). Mol. Phylogenet. Evol. 2015, 85, 10–21. [Google Scholar] [CrossRef] [PubMed]
- Schneider, A. Organelle inheritance: Understanding the basis of plastid tansmission for transgenic Engineering. J. Mitochondria Plast. Endosymbiosis 2023, 1, 2261790. [Google Scholar] [CrossRef]
- Linder, C.R.; Rieseberg, L.H. Reconstructing patterns of reticulate evolution in plants. Am. J. Bot. 2004, 91, 1700–1708. [Google Scholar] [CrossRef]
- Schlick-Steiner, B.C.; Steiner, F.M.; Seifert, B.; Stauffer, C.; Christian, E.; Crozier, R.H. Integrative taxonomy: A multisource approach to exploring biodiversity. Annu. Rev. Entomol. 2010, 55, 421–438. [Google Scholar] [CrossRef]
- Ulaszewski, B.; Jankowska-Wróblewska, S.; Świło, K.; Burczyk, J. Phylogeny of Maleae (Rosaceae) Based on Complete Chloroplast Genomes Supports the Distinction of Aria, Chamaemespilus and Torminalis as Separate Genera, Different from Sorbus sp. Plants 2021, 10, 2534. [Google Scholar] [CrossRef]
- Li, K.M. New materials of Flora from Fujian. J. Nanjing Inst. Forest. 1989, 13, 85–90. [Google Scholar]
- Hodel, R.G.J.; Zimmer, E.; Wen, J. A phylogenomic approach resolves the backbone of Prunus (Rosaceae) and identifies signals of hybridization and allopolyploidy. Mol. Phylogenet. Evol. 2021, 160, 107118. [Google Scholar] [CrossRef]
- Meng, K.; Fan, Q.; Lin, M. The plastome and phylogenetic status of Cotoneaster rosiflorus (Rosaceae). Mitochondrial DNA B Resour. 2024, 9, 949–953. [Google Scholar] [CrossRef]
- Xue, T.T.; Janssens, S.B.; Liu, B.B.; Yu, S.X.; Yu, S.X. Phylogenomic conflict analyses of the plastid and mitochondrial genomes via deep genome skimming highlight their independent evolutionary histories: A case study in the cinquefoil genus Potentilla sensu lato (Potentilleae, Rosaceae). Mol. Phylogenet. Evol. 2024, 190, 107956. [Google Scholar] [CrossRef]
- Babosha, A.; Ryabchenko, A.; Kumachova, T.; Komarova, G.; Yatsenko, I. Micromorphology of the leaf surface in some species of Dryadoideae (Rosaceae). Micron 2023, 167, 103428. [Google Scholar] [CrossRef] [PubMed]
- Vinogradova, Y.K.; Babosha, A.V.; Ryabchenko, A.S.; Kumachova, T. Micromorphology of the leaf structures of Aronia Medik. and Pourthiaea Decne (Rosaceae). Trees 2024, 38, 1509–1532. [Google Scholar] [CrossRef]
- Niaki, N.A.R.; Attar, F.; Mirtadzadini, M.; Mahdigholi, K.; Sheidai, M. Micromorphological studies of the leaf epidermis of Iranian Cotoneaster Medik. Nordic J. Bot. 2019, 37, e02074. [Google Scholar] [CrossRef]
- DeBary, A. Comparative Anatomy of the Vegetative Organs of the Phanerogams and Ferns; Clarendon Press: Oxford, UK, 1884. [Google Scholar]
- Lippmann, E. Über das vorkommen der verschiedenen arten der guttation undeinige physiologische und okologische beziehungen. Bot. Arch. 1925, 11, 361–464. [Google Scholar]
- Lersten, N.R.; Curtis, J.D. Hydathodes in Physocarpus (Rosaceae: Spiraeoideae). Can. J. Bot. 1982, 60, 850–855. [Google Scholar] [CrossRef]
- Jauneau, A.; Cerutti, A.; Auriac, M.C.; Noël, L.D. Anatomy of leaf apical hydathodes in four monocotyledon plants of economic and academic relevance. PLoS ONE 2020, 15, e0232566. [Google Scholar] [CrossRef]
- Chin, S.W.; Lutz, S.; Wen, J.; Potter, D. The Bitter and the Sweet: Inference of Homology and Evolution of Leaf Glands in Prunus (Rosaceae) through Anatomy, Micromorphology, and Ancestral–Character State Reconstruction. Int. J. Plant Sci. 2013, 174, 27–46. [Google Scholar] [CrossRef]
- de Silva, M.S.; Coutinho, I.A.C.; Dalvi, V.C. Anatomical and histochemical characterization of glands associated with the leaf teeth in Rhaphiolepis loquata B.B. Liu & J. Wen (Rosaceae Juss.). Flora 2022, 293, 15211. [Google Scholar]
- Costa, I.S.C.; Lucena, E.M.P.; Bonilla, O.H.; Guesdon, I.R.G.; Coutinho, I.A.C. Seasonal variation in colleter excudates in Myrcia splendens (Myrtaceae). Aust. J. Bot. 2020, 68, 403–412. [Google Scholar] [CrossRef]
- Gregory, C.T. The taxonomic value and structure of the peach leaf glands. NY Agric. Exp. Stn. Bull. 1915, 365, 183–222. [Google Scholar]
- Kalkman, C. The Old World species of Prunus subgenus Laurocerasus including those formerly referred to Pygeum. Blumea 1965, 13, 1–115. [Google Scholar]
- Mathews, C.R.; Bottrell, D.G.; Brown, M.W. Extrafloral nectaries alter arthropod community structure and mediate peach (Prunus persica) plant defense. Ecol. Appl. 2009, 19, 722–730. [Google Scholar] [CrossRef]
- Foster, S.A. On the adaptative value of large seeds for tropical moist forest trees: A review and synthesis. Bot. Rev. 1986, 52, 260–299. [Google Scholar] [CrossRef]
- Ernst, S. Das Ergrünen der Samen von Eriobotrya japonica (Thbg.) Lindl. Beih. Bot. Centralbl. 1906, 19, 118–130. [Google Scholar]








| No. | Characters | Code |
|---|---|---|
| 1 | Leaf length, LL (cm) | <8 (0); 9–18 (1); 19–28 (2); >28 (3) |
| 2 | Leaf width, LW (cm) | <5 (0); 5–10 (1); >10 (2) |
| Adaxial surface (U) | ||
| 3 | Epidermal cell shape (UECS) | Irregular to straight-curve (0); Polygonal (1) |
| 4 | Anticlinal wall (UACW) | Raised (0); Depressed (1) |
| 5 | Cuticular folding pattern (UCFP) | Long, straight-curve (0); Small, straight-curve (1); Smooth (2) |
| 6 | Periclinal wall (UPCW) | Convex (0); Flat (1) |
| 7 | Papillae (UP) | Present (0); Sparsely Present (1); Absent (2) |
| 8 | Base of fallen trichome (UBT) | Present (0); Absent (1) |
| 9 | Epicuticular wax deposits (UWDs) | Granule (0), sparsely granule (1); Rodlets (2); Sparsely rodlets (3) |
| Abaxial surface (L) | ||
| 10 | Epidermal cell shape (LECS) | Irregular, with long straight-curve (0); Irregular, with small straight/undulate curve (1); Polygonal (2) |
| 11 | Anticlinal wall (LACW) | Raised (0); Depressed (1) |
| 12 | Periclinal wall (LPCW) | Convex (0); Flat (1) |
| 13 | Base of fallen trichome (LBT) | Present (0); Absent (1) |
| 14 | Persistent non-glandular trichome (LNGT) | Present (0); Absent (1) |
| 15 | Epicuticular wax deposits (LWDs) | Granule (0), Sparsely granule (1); Rodlets (2); Sparsely rodlets (3) |
| Primary Stomata | ||
| 16 | Stomata distribution (LSDi) | Evenly (0); Unevenly (1) |
| 17 | Length of stomata (PSL) (µm) | <24–30 (0); >30–36 (1); >36 (2) |
| 18 | Width of stomata (PSW) (µm) | <15–22 (0); >22–29 (1); >29 (2) |
| 19 | Length of outer ledge aperture (PSOLL) (µm) | <20–26 (0); >26–31 (1); >31 (2) |
| 20 | Width of outer ledge aperture (PSOLW) (µm) | <9–15 (0); >15–22 (1); >22 (2) |
| Secondary Stomata | ||
| 21 | Length of stomata (SSL) (µm) | <17–23 (0); >23–29 (1); >29 (2) |
| 22 | Width of stomata (SSW) (µm) | <13–19 (0); >19–25 (1); >25 (2) |
| 23 | Width of ridge rim (SSE) (µm) | <1–1.5 (0); >1.5–2.5 (1); >2.5 (2) |
| 24 | Length of outer ledge aperture (PSOLL) (µm) | <17–22 (0); >23–28 (1); >28 (2) |
| 25 | Width of outer ledge aperture (SSOLW) (µm) | <10–15 (0); >15–20 (1); >20 (2) |
| 26 | Number of stomata per µm2 (LSDe) | <150–300 (0); >300–450 (1); >450 (2) |
| Sequence Information | Nuclear Sequences (nrDNA) | Mitochondrial Sequences (mtDNA) |
|---|---|---|
| Total number of samples (n) | 59 | 43 |
| Number of species (n) | 39 (E: 25 & R: 14) | 38 (E: 25 & R: 13) |
| Alignment length (bp) | 39,394 | 42,440 |
| Constant sites (bp) | 37,363 | 41,848 |
| Variable sites (bp) | 2031 | 592 |
| Parsimony-information sites (bp) | 1079 | 349 |
| % pairwise identity | 71.8 | 93.5 |
| % identical sites | 13.4 | 66.8 |
| GC contents (%) | 55 | 43.5 |
| No. | Taxon | LL (cm) | LW (cm) | UECSs | UACWs | UCFPs | UPCWs | UP | UBTs | UWDs |
|---|---|---|---|---|---|---|---|---|---|---|
| 1 | E. bengalensis | 7–20 | 2.5–6 | irregular | raised | long, straight-curve | ridge-convex striated | present | absent | granules |
| 2 | E. bengalensis f. angustifolia | 7–15 | 2–8 | irregular | raised | long, straight-curve | ridge-convex striated | present | present | sparse rodlets |
| 3 | E. condaoensis | 8–12 | 4–6 | irregular | raised | long, straight-curve | ridge-convex striated | sparsely present | absent | sparse granules |
| 4 | E. deflexa | 10–20 | 3–7 | irregular | raised | long, straight-curve | ridge-convex striated | sparsely present | present | sparse granules |
| 5 | E. elliptica | 16–25 | 4–9 | irregular | raised | long, straight-curve | ridge-convex striated | present | present | rodlets |
| 6 | E. fragrans | 7–15 | 2.5–5.5 | irregular | raised | long, straight-curve | ridge-convex striated | sparsely present | present | absent |
| 7 | E. petiolata | 16–22 | 6–9 | irregular | raised | long, straight-curve | ridge-convex striated | present | present | granules |
| 8 | E. hookeriana | 12–25 | 4–8 | irregular | raised | long, straight-curve | ridge-convex striated | present | present | granules |
| 9 | E. salwinensis | 10–20 | 2.5–6.5 | irregular | raised | long, straight-curve | ridge-convex striated | absent | present | sparse rodlets |
| 10 | E. tengyuehensis | 10–18 | 4–7 | irregular | raised | long, straight-curve | ridge-convex striated | absent | present | granules |
| 11 | E. obovata | 7–16 | 2–6 | irregular | raised | long, straight-curve | ridge-convex striated | absent | present | rodlets |
| 12 | E. serrata | 10–25 | 4–13 | irregular | raised | long, straight-curve | ridge-convex striated | sparsely present | present | sparse granules |
| 13 | E. crassifolia | 9–12 | 2.5–3.5 | polygonal | depressed | smooth | flat to thin verruca | sparsely present | present | sparse granules |
| 14 | E. × daduheensis | 14–21 | 3.5–7 | polygonal | depressed | smooth | convex | sparsely present | present | sparse rodlets |
| 15 | E. cavaleriei | 10–18 | 2.5–7 | polygonal | depressed | smooth | flat | present | present | rodlets |
| 16 | E. grandiflora | 10–19 | 3–5.5 | polygonal | depressed | smooth | flat | present | absent | rodlets |
| 17 | E. laoshanica | 20–40 | 7–12 | polygonal | depressed | smooth | flat | absent | present | rodlets |
| 18 | E. japonica | 10–30 | 3–11 | polygonal | depressed | smooth | convex | absent | present | granules |
| 19 | E. prinoides | 10–15 | 3.5–7.5 | polygonal | depressed | smooth | convex | absent | present | granules |
| 20 | E. malipoensis | 20–45 | 10–15 | polygonal | depressed | smooth | convex | present | present | sparse granules |
| 21 | E. seguinii | 3–6 | 0.5–1.2 | polygonal | depressed | smooth | flat | sparsely present | present | granules |
| 22 | E. henryi | 3–11 | 0.5–2.7 | polygonal | raised | smooth | flat | present | present | sparse granules |
| 23 | R. × delacourii | 2–7 | 0.5–4 | polygonal | depressed | smooth | flat | absent | present | rodlets |
| 24 | R. integerrima | 4–7 | 2–3.5 | polygonal | depressed | smooth | flat | present | present | sparse granules |
| 25 | R. indica | 4–8 | 1.5–4 | polygonal | depressed | smooth | flat | absent | present | rodlets |
| 26 | R. ferruginea | 6–15 | 2.5–5.5 | polygonal | depressed | smooth | convex | absent | present | sparse granule |
| 27 | R. jiulongjiangensis | 3–7 | 0.6–1.2 | polygonal | depressed | smooth | convex | absent | absent | granules |
| 28 | R. lanceolata | 3–8 | 0.5–1.5 | polygonal | depressed | smooth | flat | absent | present | rodlets |
| 29 | R. umbellata | 4–10 | 2–4 | polygonal | depressed | smooth | flat | present | present | rodlets |
| 30 | R. umbellata var. liukiuensis | 4–11 | 0.5–1 | polygonal | depressed | smooth | flat | present | present | sparse granules |
| 31 | R. wuzhishanensis | 3–6 | 1.8–3 | polygonal | raised | small, straight | convex | present | present | sparse rodlets |
| 32 | R. major | 7–15 | 4–6 | irregular | raised | small, straight | ridge-convex striated | sparsely present | present | sparse granules |
| No. | LECSs | LACWs | LPCWs | LWDs | LBTs | LSDi | LNGTs | LSDe (per µm2) | Stomatal Guard Cell |
|---|---|---|---|---|---|---|---|---|---|
| 1 | polygonal | raised | convex | rodlets | absent | evenly or regularly | absent | 300 | open, less sunken |
| 2 | polygonal | raised | convex | sparse rodlets | present | evenly or regularly | absent | 378 | open |
| 3 | polygonal | raised | convex | absent | absent | evenly or regularly | absent | 545 | open, less sunken |
| 4 | polygonal | raised | convex | absent | present | evenly or regularly | non-glandular | 200 | open |
| 5 | polygonal | depressed | flat | sparse granules | absent | evenly or regularly | absent | 534 | sunken, sparely open |
| 6 | polygonal | depressed | convex | sparse granules | present | evenly or regularly | absent | 245 | sunken |
| 7 | polygonal | depressed | convex | absent | present | evenly or regularly | absent | 511 | sunken, less open |
| 8 | polygonal | depressed | convex | sparsely granules | present | evenly or regularly | absent | 466 | open |
| 9 | polygonal | raised | convex | sparse rodlets and granules | present | evenly or regularly | non-glandular | 578 | open |
| 10 | irregular, long straight-curve | raised | convex | rodlets | present | evenly or regularly | non-glandular | 344 | open |
| 11 | irregular, long straight-curve | raised | convex | rodlets | present | evenly or regularly | absent | 522 | open |
| 12 | polygonal | depressed | flat | sparse granules | present | evenly or regularly | absent | 378 | open, less sunken |
| 13 | polygonal | depressed | flat | absent | present | evenly or regularly | absent | 333 | sunken |
| 14 | polygonal | raised | convex | sparse granules | present | evenly or regularly | non-glandular | 278 | open |
| 15 | polygonal | depressed | convex | sparse granules | absent | evenly or regularly | absent | 134 | Open, sunken |
| 16 | polygonal | depressed | flat | sparse rodlets and granules | present | evenly or regularly | absent | 255 | open, less sunken |
| 17 | polygonal | depressed | flat | rodlets | present | evenly or regularly | absent | 278 | sunken, less open |
| 18 | polygonal | depressed | convex | rodlets | present | evenly or regularly | non-glandular | 189 | open |
| 19 | irregular, long straight-curve | raised | convex | absent | present | evenly or regularly | non-glandular | 267 | open |
| 20 | polygonal | depressed | convex | sparse granules | present | evenly or regularly | non-glandular | 255 | sunken, less open |
| 21 | polygonal | depressed | flat | sparse granules | present | evenly or regularly | absent | 288 | open, less sunken |
| 22 | polygonal | depressed | flat | rodlets | present | evenly or regularly | absent | 389 | open |
| 23 | polygonal-undulate | raised | convex | rodlets | present | unevenly | absent | 344 | open |
| 24 | irregular, small straight-curve | raised | convex | sparse rodlets and granules | present | unevenly | absent | 378 | open, less sunken |
| 25 | irregular, small straight-curve | raised | convex | rodlets | present | unevenly | absent | 334 | open |
| 26 | irregular, small straight-curve | raised | convex | granules | present | unevenly | non-glandular | 455 | open |
| 27 | irregular, small straight-curve | raised | convex | sparse granules | absent | unevenly | absent | 378 | open |
| 28 | irregular, small straight-curve | raised | convex | rodlets | absent | unevenly | absent | 334 | open |
| 29 | irregular, small straight-curve | raised | convex | absent | present | unevenly | non-glandular | 467 | open, less sunken |
| 30 | irregular, small straight-curve | raised | convex | rodlets | present | unevenly | absent | 466 | sunken, less open |
| 31 | irregular, small straight-curve | raised | convex | sparse granules | present | unevenly | absent | 355 | open |
| 32 | polygonal-undulate or irregular undulate | raised | convex | absent | absent | unevenly | absent | 411 | open |
| No. | PSL (µm) | PSW (µm) | PSOLL (µm) | PSOLW (µm) | SSL (µm) | SSW (µm) | SSE (µm) | SSOLL (µm) | SSOLW (µm) |
|---|---|---|---|---|---|---|---|---|---|
| 1 | 26.56 ± 0.51 | 18.19 ± 0.25 | 24.65 ± 0.105 | 15.002 ± 0.13 | 21.69 ± 0.767 | 16.79 ± 1.02 | 1.32 ± 0.15 | 18.97 ± 0.79 | 13.91 ± 0.75 |
| 2 | 30.308 ± 0.31 | 23.06 ± 0.26 | 24.394 ± 0.30 | 16.36 ± 0.53 | 21.44 ± 1.90 | 17.74 ± 1.31 | 1.82 ± 0.23 | 17.37 ± 0.86 | 13.25 ± 0.97 |
| 3 | 25.42 ± 0.06 | 17.95 ± 0.08 | 22.28 ± 0.24 | 13.78 ± 0.16 | 20.33 ± 0.94 | 17.31 ± 1.15 | 1.47 ± 0.10 | 16.42 ± 1.51 | 13.39 ± 1.72 |
| 4 | 35.08 ± 0.25 | 23.264 ± 0.17 | 29.33 ± 0.56 | 16.72 ± 0.37 | 26.06 ± 1.71 | 15.21 ± 2.49 | 2.71 ± 0.42 | 22.16 ± 1.86 | 14.33 ± 1.12 |
| 5 | 30.48 ± 0.18 | 19.29 ± 0.17 | 28.21 ± 0.13 | 14.99 ± 0.17 | 17.09 ± 0.81 | 13.39 ± 0.86 | 1.37 ± 0.14 | 13.12 ± 0.99 | 10.06 ± 0.75 |
| 6 | 24.88 ± 0.37 | 15.87 ± 0.20 | 20.05 ± 0.49 | 12.81 ± 0.28 | 23.41 ± 2.13 | 18.79 ± 1.57 | 2.36 ± 0.26 | 18.35 ± 2.50 | 13.09 ± 1.08 |
| 7 | 24.66 ± 1.55 | 15.54 ± 0.57 | 22.22 ± 1.41 | 11.42 ± 1.05 | 18.43 ± 1.58 | 14.28 ± 1.88 | 1.42 ± 0.51 | 15.14 ± 1.44 | 10.55 ± 0.35 |
| 8 | Nil | Nil | Nil | Nil | 26.7 ± 2.41 | 20.93 ± 2.77 | 2.37 ± 0.45 | 22.79 ± 2.08 | 15.93 ± 1.72 |
| 9 | 31.02 ± 6.85 | 20.04 ± 1.86 | 23.16 ± 0.49 | 17.11 ± 1.55 | 22.99 ± 0.79 | 16.44 ± 0.044 | 1.71 ± 0.23 | 19.07 ± 0.78 | 12.73 ± 0.44 |
| 10 | 28.36 ± 0.95 | 26.64 ± 0.85 | 24.15 ± 0.13 | 20.55 ± 0.67 | 22.95 ± 1.59 | 19.74 ± 1.45 | 2.01 ± 0.25 | 18.99 ± 1.57 | 15.55 ± 1.89 |
| 11 | 27.65 ± 0.48 | 20.56 ± 0.40 | 23.76 ± 0.11 | 15.49 ± 0.41 | 21.84 ± 4.26 | 16.39 ± 2.83 | 1.62 ± 0.08 | 18.25 ± 4.66 | 12.71 ± 3.38 |
| 12 | 25.79 ± 0.66 | 19.38 ± 0.35 | 23.06 ± 0.73 | 16.02 ± 0.83 | 21.1 ± 0.89 | 14.3 ± 0.77 | 1.31 ± 0.13 | 17.82 ± 0.83 | 11.55 ± 0.44 |
| 13 | 29.55 ± 0.49 | 18.55 ± 0.43 | 25.18 ± 0.38 | 15.78 ± 0.12 | 19.04 ± 5.15 | 16.38 ± 4.52 | 1.89 ± 0.11 | 13.93 ± 2.55 | 11.89 ± 3.30 |
| 14 | 26.946 ± 0.26 | 21.85 ± 1.08 | 22.55 ± 0.13 | 17.05 ± 1.94 | 23.24 ± 2.04 | 19.83 ± 2.34 | 1.62 ± 0.24 | 19.09 ± 2.20 | 16.04 ± 2.34 |
| 15 | 34.19 ± 0.25 | 17.7 ± 0.19 | 26.07 ± 3.33 | 9.49 ± 0.49 | 25.97 ± 1.14 | 17.75 ± 0.13 | 1.91 ± 0.23 | 22.57 ± 2.83 | 13.95 ± 0.13 |
| 16 | Nil | Nil | Nil | Nil | 20.75 ± 1.04 | 16.35 ± 1.17 | 1.56 ± 0.39 | 18.99 ± 0.63 | 11.96 ± 1.01 |
| 17 | Nil | Nil | Nil | Nil | 25.21 ± 1.25 | 18.98 ± 1.93 | 2.43 ± 0.28 | 20.67 ± 0.98 | 13.68 ± 1.67 |
| 18 | 26.01 ± 1.14 | 18.98 ± 0.15 | 22.86 ± 1.94 | 15.55 ± 0.71 | 20.36 ± 0.47 | 15.52 ± 0.16 | 1.72 ± 0.24 | 16.98 ± 0.54 | 12.84 ± 0.19 |
| 19 | 30.21 ± 1.28 | 21.81 ± 2.71 | 23.41 ± 0.23 | 14.91 ± 2.49 | 26.84 ± 1.92 | 18.76 ± 3.12 | 2.48 ± 1.05 | 21.24 ± 1.28 | 12.72 ± 1.87 |
| 20 | 22.95 ± 1.52 | 15.95 ± 0.68 | 20.39 ± 1.52 | 13.54 ± 0.92 | 21.15 ± 2.35 | 13.91 ± 1.75 | 1.09 ± 0.17 | 18.76 ± 2.35 | 11.21 ± 1.48 |
| 21 | Nil | Nil | Nil | Nil | 20.45 ± 1.89 | 16.99 ± 1.73 | 2.033 ± 0.26 | 15.21 ± 2.23 | 12.64 ± 1.94 |
| 22 | 29.35 ± 1.33 | 24.04 ± 0.64 | 24.65 ± 1.47 | 20.16 ± 0.65 | 25.64 ± 1.25 | 18.32 ± 1.13 | 1.36 ± 0.178 | 21.73 ± 1.50 | 14.81 ± 1.25 |
| 23 | 38.21 ± 1.22 | 28.62 ± 3.34 | 30.67 ± 0.51 | 22.11 ± 2.54 | 35.07 ± 3.79 | 28.81 ± 1.11 | 3.4 ± 0.57 | 29.06 ± 2.81 | 22.13 ± 1.27 |
| 24 | 34.26 ± 5.13 | 29.1 ± 0.57 | 29.98 ± 4.23 | 22.51 ± 1.23 | 31.21 ± 2.88 | 26.27 ± 1.14 | 3.6 ± 0.31 | 24.09 ± 2.96 | 18.66 ± 1.24 |
| 25 | 40.48 ± 3.32 | 37.03 ± 2.63 | 34.31 ± 2.09 | 21.12 ± 2.28 | 35.03 ± 1.40 | 29.22 ± 1.04 | 3.71 ± 0.48 | 28.70 ± 1.97 | 21.12 ± 0.54 |
| 26 | 29.93 ± 4.49 | 28.29 ± 1.11 | 27.81 ± 2.06 | 22.57 ± 1.51 | 29.3 ± 0.89 | 25.01 ± 1.97 | 2.89 ± 0.36 | 23.72 ± 0.97 | 19.5 ± 0.76 |
| 27 | 32.04 ± 2.87 | 24.51 ± 4.13 | 25.96 ± 2.08 | 18.36 ± 5.25 | 29.62 ± 1.15 | 23.87 ± 1.11 | 3.95 ± 0.22 | 22.84 ± 1.62 | 16.21 ± 1.03 |
| 28 | 39.09 ± 1.19 | 31.18 ± 2.49 | 32.98 ± 0.17 | 22.25 ± 4.25 | 34.93 ± 1.65 | 28.53 ± 1.48 | 3.14 ± 0.37 | 29.11 ± 1.31 | 21.98 ± 1.22 |
| 29 | 33.22 ± 0.76 | 28.27 ± 1.31 | 26.08 ± 1.45 | 20.91 ± 1.48 | 31.93 ± 0.26 | 25.95 ± 0.47 | 3.65 ± 0.49 | 25.18 ± 0.49 | 17.66 ± 1.08 |
| 30 | 32.28 ± 0.75 | 25.004 ± 4.25 | 26.96 ± 3.13 | 19.35 ± 3.34 | 31.16 ± 1.76 | 26.11 ± 0.62 | 3.51 ± 0.21 | 24.51 ± 0.68 | 19.25 ± 1.13 |
| 31 | 41.3 ± 5.54 | 30.49 ± 2.99 | 36.75 ± 4.32 | 26.29 ± 2.44 | 32.09 ± 1.34 | 30.94 ± 1.14 | 3.69 ± 0.55 | 26.38 ± 1.06 | 23.64 ± 1.91 |
| 32 | 38.86 ± 3.44 | 31.68 ± 1.48 | 33.15 ± 3.87 | 24.42 ± 1.97 | 29.87 ± 1.75 | 25.02 ± 1.22 | 2.62 ± 0.44 | 24.94 ± 2.22 | 19.69 ± 0.94 |
Disclaimer/Publisher’s Note: The statements, opinions and data contained in all publications are solely those of the individual author(s) and contributor(s) and not of MDPI and/or the editor(s). MDPI and/or the editor(s) disclaim responsibility for any injury to people or property resulting from any ideas, methods, instructions or products referred to in the content. |
© 2025 by the authors. Licensee MDPI, Basel, Switzerland. This article is an open access article distributed under the terms and conditions of the Creative Commons Attribution (CC BY) license (https://creativecommons.org/licenses/by/4.0/).
Share and Cite
Idrees, M.; Zhang, Z.; Lv, Y.; Li, M.; Wang, H.; Zhang, N.; Chen, F.; Shaw, J.M.H. Reassessing the Evolutionary Relationships of Eriobotrya and Rhaphiolepis (Rosaceae): Evidence from Micromorphology, Complete Nuclear Ribosomal DNA and Mitochondrial Genomic Data. Biology 2025, 14, 1740. https://doi.org/10.3390/biology14121740
Idrees M, Zhang Z, Lv Y, Li M, Wang H, Zhang N, Chen F, Shaw JMH. Reassessing the Evolutionary Relationships of Eriobotrya and Rhaphiolepis (Rosaceae): Evidence from Micromorphology, Complete Nuclear Ribosomal DNA and Mitochondrial Genomic Data. Biology. 2025; 14(12):1740. https://doi.org/10.3390/biology14121740
Chicago/Turabian StyleIdrees, Muhammad, Zhiyong Zhang, Yunyun Lv, Meng Li, Hui Wang, Nan Zhang, Fajun Chen, and Julian M. H. Shaw. 2025. "Reassessing the Evolutionary Relationships of Eriobotrya and Rhaphiolepis (Rosaceae): Evidence from Micromorphology, Complete Nuclear Ribosomal DNA and Mitochondrial Genomic Data" Biology 14, no. 12: 1740. https://doi.org/10.3390/biology14121740
APA StyleIdrees, M., Zhang, Z., Lv, Y., Li, M., Wang, H., Zhang, N., Chen, F., & Shaw, J. M. H. (2025). Reassessing the Evolutionary Relationships of Eriobotrya and Rhaphiolepis (Rosaceae): Evidence from Micromorphology, Complete Nuclear Ribosomal DNA and Mitochondrial Genomic Data. Biology, 14(12), 1740. https://doi.org/10.3390/biology14121740

