Genome-Wide Identification and Expression Analysis of the PEPC Gene Family in Zanthoxylum armatum Reveals Potential Roles in Environmental Adaptation
Simple Summary
Abstract
1. Introduction
2. Materials and Methods
2.1. Plant Materials
2.2. Identification of PEPC Gene Family Members
2.3. Physicochemical Properties and Subcellular Localization Analysis of ZaPEPC Gene Family
2.4. Phylogenetic Analysis of the PEPC Gene Family and Collinearity Analysis of ZaPEPC Genes with Other Species
2.5. Analysis of ZaPEPC Gene Structure and Conserved Motifs and Promoter Cis-Regulatory Elements
2.6. Chromosomal Localization and Gene Duplication Analysis
2.7. Analysis of ZaPEPC Gene Expression Pattern in Z. armatum with Different Latitudes
2.8. RNA Extraction and RT-qPCR Expression Analysis
2.9. Co-Expression Relationship Network and Kyoto Encyclopedia of Genes and Genomes (KEGG) Analysis of ZaPEPC Genes
2.10. Statistical Analysis
3. Results
3.1. Identification Analysis of PEPC Gene Members in Z. armatum
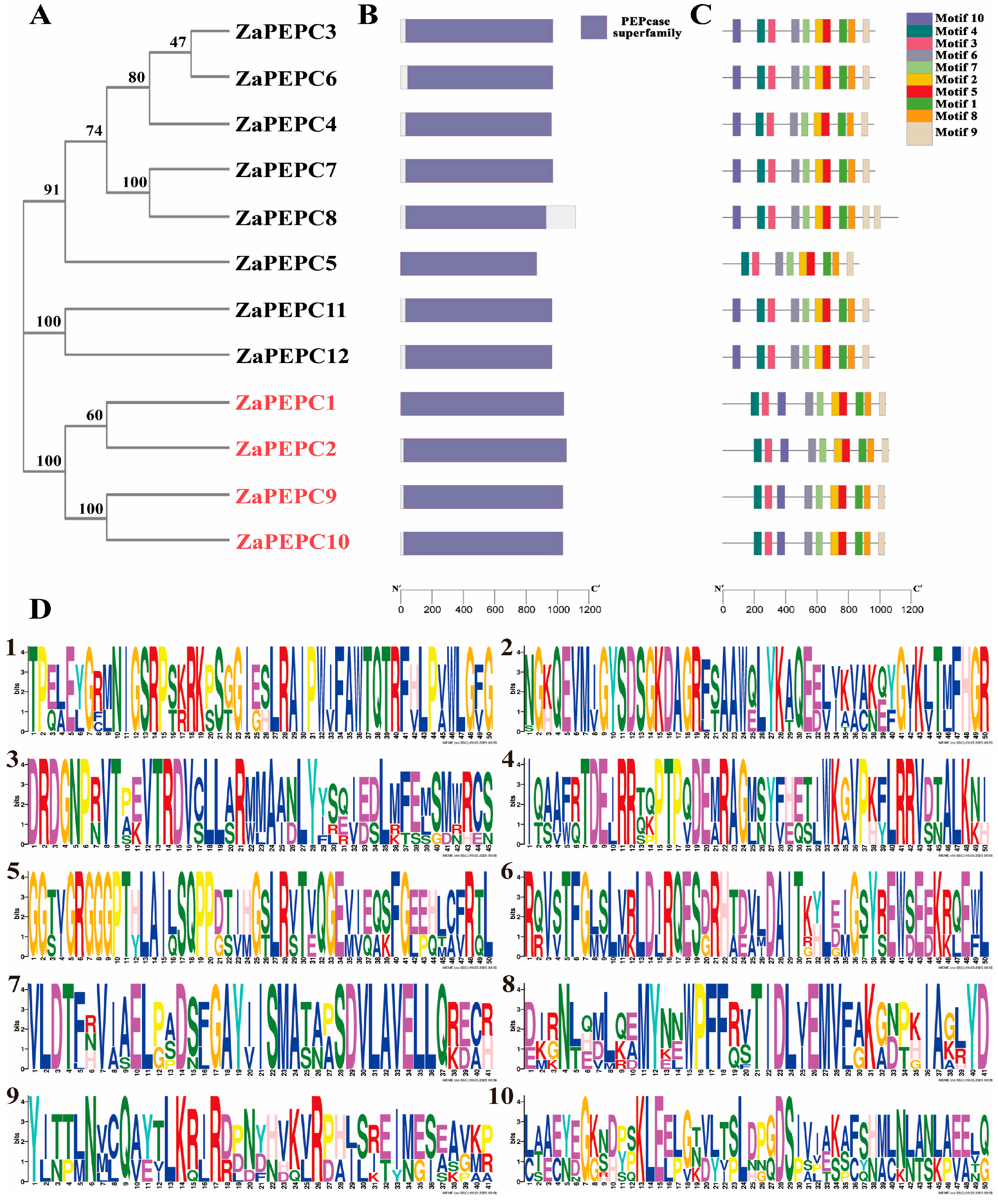
3.2. Phylogenetic Relationship, Analysis of Domains and Conserved Motifs of ZaPEPC Gene Family Members
3.3. Chromosomal Localization, Gene Structure and Collinearity Analysis of ZaPEPC Gene
3.4. The Multi-Species Phylogenetic Analysis of PEPC Genes
3.5. Multi-Species Collinearity Analysis of PEPC Gene Family
3.6. Cis-Elements in the Promoter Regions of ZaPEPC Genes
3.7. Expression Patterns of the PEPC Family in Z. armatum from Three Different Latitudinal Regions
3.8. Kyoto Encyclopedia of Genes and Genomes (KEGG) and Co-Expression Relationship Network Analysis of ZaPEPC Genes
4. Discussion
4.1. Genome-Wide Identification and Evolutionary Analysis of the PEPC Family in Z. armatum
4.2. Structural Features and Duplication Events of ZaPEPCs
4.3. Regulatory Mechanisms and Expression Patterns of ZaPEPCs
5. Conclusions
Supplementary Materials
Author Contributions
Funding
Institutional Review Board Statement
Informed Consent Statement
Data Availability Statement
Acknowledgments
Conflicts of Interest
References
- Zhou, M.J.; Chen, K.; Sun, L.N.; Yi, F.; Liang, X.F. Chemical constituents and antioxidant activity of volatile oil from Zanthoxylum armatum leaves. Food Mach. 2024, 40, 25–31. [Google Scholar] [CrossRef]
- Sun, Z.Y.; Jiang, L.N.; Zhang, X.Q.; Pei, H.S.; Zhai, X.N. Ultrasonic-icrocrystalline assisted Deep eutectic solvent preparation of Zanthoxylum bungeanum seed cellulose and its physicochemical characterization. Trans. Chin. Soc. Agric. Eng. 2025, 41, 308–318. [Google Scholar] [CrossRef]
- Su, X.W.; Chen, Q.J.; Li, R.; Zhang, H.T.; Liu, Y.L.; Zhou, H.F.; Su, J.; Huo, L.N. Research progress on non-volatile chemical constituents and pharmacological activities of two Zanthoxylum Spices. J. Hainan Med. Univ. 2025, 31, 463–480. [Google Scholar] [CrossRef]
- Arif, M.; Haroon, M.; Nawaz, A.F.; Abbas, H.; Xu, R.H.; Li, L. Enhancing wheat resilience: Biotechnological advances in combating heat stress and environmental challenges. Plant Mol. Biol. 2025, 115, 41. [Google Scholar] [CrossRef]
- Li, Y.; Gong, X.; Li, P.H.; Chen, Z.; Tang, Y.; Wang, H.F.; Li, C.Y.; Wang, K.J.; Wu, J.C.; Zeng, P. Research progress on cold resistance of Zanthoxylum bungeanum. Sichuan Agric. Sci. Technol. 2025, 4, 127–130. [Google Scholar] [CrossRef]
- Wang, C.; Tian, R.F.; Liu, S.; Huang, Y.L.; Yu, H. Study on meteorological disasters of Zanthoxylum cultivation in Zhenfeng County. J. Agric. Disaster Res. 2025, 15, 91–93. [Google Scholar] [CrossRef]
- Deng, Q.E.; Guo, Z.Y.; Feng, S.J.; Luo, H. Transcriptomic analysis of two main cultivated Zanthoxylum species in Guizhou Province in response to drought stress. Nonwood For. Res. 2025, 43, 37–49. [Google Scholar] [CrossRef]
- Feng, K.A.; Zhu, B.C. Physiological responses of different Zanthoxylum cultivars to low temperature stress and evaluation of their cold resistance. Shandong Agric. Sci. 2024, 56, 26–32. [Google Scholar] [CrossRef]
- Zhang, H.; Zhu, J.; Gong, Z.; Zhu, J.K. Abiotic stress responses in plants. Nat. Rev. Genet. 2022, 23, 104–119. [Google Scholar] [CrossRef]
- Arif, M.; Men, S.Z.; Mahmood, N.; Shi, W.Q.; Chen, S.S.; Ren, M.J.; Xu, R.H.; Li, L.H. Genome-wide identification of BAG co-chaperones in wheat (Triticum aestivum) and their temperature-responsive expression patterns with functional characterization of TaBAG5 interaction with Hsp40/J-domain proteins. Int. J. Biol. Macromol. 2025, 321, 146176. [Google Scholar] [CrossRef] [PubMed]
- Wei, S.W.; Li, Y. Functions of plant phosphoenolpyruvate carboxylase and its applications for genetic engineering. Chin. J. Biotechnol. 2011, 27, 1702–1710. [Google Scholar] [CrossRef]
- Yu, J.; Sha, W.; Zhang, M.J.; Ma, T.Y. Research progress on plant phosphoenolpyruvate carboxylase. J. Sci. Teach. Coll. Univ. 2021, 41, 54–60. [Google Scholar] [CrossRef]
- O’Leary, B.; Park, J.; Plaxton, W.C. The remarkable diversity of plant PEPC (Phosphoenolpyruvate Carboxylase): Recent insights into the physiological functions and post-translational controls of non-photosynthetic PEPCs. Biochem. J. 2011, 436, 15–34. [Google Scholar] [CrossRef]
- O’Leary, B.; Fedosejevs, E.T.; Hill, A.T.; Bettridge, J.; Park, J.; Rao, S.K.; Leach, C.A.; Plaxton, W.C. Tissue-specific expression and post-translational modifications of plant- and bacterial-type phosphoenolpyruvate carboxylase isozymes of the castor oil plant, Ricinus communis L. J. Exp. Bot. 2011, 62, 5485–5495. [Google Scholar] [CrossRef]
- Ye, Z.Q.; Huang, T.B.; Huang, J.Z. The role of plant PEPC in response to abiotic stress. Plant Physiol. Commun. 2023, 59, 267–280. [Google Scholar] [CrossRef]
- Wang, N.; Zhong, X.J.; Cong, Y.H.; Wang, T.T.; Yang, S.N.; Li, Y.; Gai, J.Y. Genome-wide analysis of phosphoenolpyruvate carboxylase gene family and their response to abiotic stresses in soybean. Sci. Rep. 2016, 6, 38448. [Google Scholar] [CrossRef] [PubMed]
- Qin, N.; Xu, W.G.; Hu, L.; Li, Y.; Wang, H.W.; Qi, X.L.; Fang, Y.H.; Hua, X. Drought tolerance and proteomics studies of transgenic wheat containing the maize C4 phosphoenolpyruvate carboxylase (PEPC) gene. Protoplasma 2016, 253, 1503–1512. [Google Scholar] [CrossRef]
- Pérez-López, J.; de la Osa, C.; Gandullo, J.; Gigli-Bisceglia, N.; Coleto, I.; Feria, A.B.; Echevarría, C.; Testerink, C.; Marino, D.; García-Mauriño, S.; et al. Unravelling the significance of phosphoenolpyruvate carboxylase in phosphate starvation responses. Plant Cell Environ. 2025, 1–16. [Google Scholar] [CrossRef]
- Vidal, E.A.; Gutiérrez, R.A. A systems view of nitrogen nutrient and metabolite responses in Arabidopsis. Curr. Opin. Plant Biol. 2008, 11, 521–529. [Google Scholar] [CrossRef]
- Punyasu, N.; Kalapanulak, S.; Saithong, T. CO2 recycling by phosphoenolpyruvate carboxylase enables cassava leaf metabolism to tolerate low water availability. Front. Plant Sci. 2023, 14, 1159247. [Google Scholar] [CrossRef]
- Kandoi, D.; Mohanty, S.; Govindjee; Tripathy, B.C. Overexpression of Zea mays phosphoenolpyruvate carboxylase in Arabidopsis thaliana. Photosynth. Res. 2016, 130, 47–72. [Google Scholar] [CrossRef]
- Sanchez, R.; Flores, A.; Cejudo, F.J. Arabidopsis phosphoenolpyruvate carboxylase genes encode immunologically unrelated polypeptides and are differentially expressed in response to drought and salt stress. Planta 2006, 223, 901–909. [Google Scholar] [CrossRef]
- Sánchez, R.; Cejudo, F.J. Identification and expression analysis of a gene encoding a bacterial-type phosphoenolpyruvate carboxylase from Arabidopsis and rice. Plant Physiol. 2003, 132, 949–957. [Google Scholar] [CrossRef]
- Zhao, J.F.; Du, Y.W.; Wang, G.H.; Li, Y.F.; Zhao, G.Y.; Wang, Z.H.; Wang, Y.W.; Yu, A.L. Identification of the PEPC gene in millet and its response characteristics to abiotic stress. Acta Agron. Sin. 2020, 46, 700–711. [Google Scholar] [CrossRef]
- Waseem, M.; Ahmad, F. The phosphoenolpyruvate carboxylase gene family identification and expression analysis under abiotic and phytohormone stresses in Solanum lycopersicum L. Gene 2019, 690, 11–20. [Google Scholar] [CrossRef] [PubMed]
- Chollet, R.; Vidal, J.; O’Leary, M.H. Phosphoenolpyruvate Carboxylase: A Ubiquitous, Highly Regulated Enzyme in Plants. Annu. Rev. Plant Biol. 1996, 47, 273–298. [Google Scholar] [CrossRef]
- Osuna, L.; Gonzalez, M.C.; Cejudo, F.J.; Vidal, J.; Echevarria, C. In vivo and in vitro phosphorylation of the phosphoenolpyruvate carboxylase from wheat seeds during germination. Plant Physiol. 1996, 111, 551–558. [Google Scholar] [CrossRef]
- Jeanneau, M.; Gerentes, D.; Foueillassar, X.; Zivy, M.; Vidal, J.; Toppan, A.; Perez, P. Improvement of Drought Tolerance in Maize: Towards the Functional Validation of the Zm-Asr1 Gene and Increase of Water Use Efficiency by Over-Expressing C4-PEPC. Biochimie 2002, 84, 1127–1135. [Google Scholar] [CrossRef] [PubMed]
- Xia, K.; Wu, Q.F.; Yang, Y.N.; Liu, Q.; Wang, Z.H.; Zhao, Z.G.; Li, J.; He, J.X.; Chai, S.F.; Qiu, S. Drought stress induced different response mechanisms in three dendrobium species under different photosynthetic pathways. Int. J. Mol. Sci. 2024, 25, 2731. [Google Scholar] [CrossRef]
- Arif, M.; Ilyas, M.; Adnan, M.; Kalsoom, R.; Ren, M.; Xu, R.H.; Li, L.H. Molecular mechanisms and breeding strategies for enhancing wheat resilience to environmental stresses: The role of heat shock proteins and implications for food security. Int. J. Biol. Macromol. 2025, 308, 142468. [Google Scholar] [CrossRef] [PubMed]
- Tang, H.; Bowers, J.E.; Wang, X.; Ming, R.; Alam, M.; Paterson, A.H. Synteny and collinearity in plant genomes. Science 2008, 320, 486–488. [Google Scholar] [CrossRef]
- Hu, L.S.; Xu, Z.P.; Fan, R.; Wang, G.Y.; Wang, F.Q.; Qin, X.W.; Yan, L.; Ji, X.Z.; Meng, M.H.; Sim, S.; et al. The complex genome and adaptive evolution of polyploid Chinese pepper (Zanthoxylum armatum and Zanthoxylum bungeanum). Plant Biotechnol. J. 2023, 21, 78–96. [Google Scholar] [CrossRef] [PubMed]
- Deng, Y.F.; Sun, C.; Fu, X.Q.; Guo, Y.; Zhu, Y.X.; Liu, C.Y.; Xu, R.X.; Liu, H.; Li, Q.; Tang, N.; et al. Genome-wide identification and functional characterization of the LBD transcription factor gene family in Zanthoxylum armatum DC. reveal its potential role in leaf variation. BMC Plant Biol. 2025, 25, 717. [Google Scholar] [CrossRef]
- Guo, Y.; Fu, X.; Sun, C.; Deng, Y.; Liu, H.; Tong, L.; Kuang, M.; Tang, N.; Yang, W.; Liu, X.; et al. Integrated morphophysiological, transcriptomic, and metabolomic data uncover the molecular mechanism of environmental adaptation of Zanthoxylum armatum with different latitudinal gradients. Front. Plant Sci. 2025, 16, 1622956. [Google Scholar] [CrossRef]
- Katoh, K.; Standley, D.M. Mafft multiple sequence alignment software version 7: Improvements in performance and usability. Mol. Biol. Evol. 2016, 30, 772–780. [Google Scholar] [CrossRef]
- Kumar, S.; Stecher, G.; Suleski, M.; Sanderford, M.; Sharma, S.; Tamura, K. MEGA12: Molecular evolutionary genetic analysis version 12 for adaptive and green computing. Mol. Biol. Evol. 2024, 41, msae263. [Google Scholar] [CrossRef]
- Wang, Y.; Tang, H.; Debarry, J.D.; Tan, X.; Li, J.P.; Wang, X.Y.; Lee, T.H.; Jin, H.Z.; Marler, B.; Guo, H. MCScanX: A toolkit for detection and evolutionary analysis of gene synteny and collinearity. Nucleic Acids Res. 2012, 40, e49. [Google Scholar] [CrossRef] [PubMed]
- Fei, X.T.; Shi, Q.Q.; Yang, T.X.; Fei, Z.X.; Wei, A.Z. Expression stabilities of ten candidate reference genes for RT-qPCR in Zanthoxylum bungeanum Maxim. Molecules 2018, 23, 802. [Google Scholar] [CrossRef]
- Ma, C.; Wang, X. Application of the Gini Correlation Coefficient to Infer Regulatory Relationships in Transcriptome Analysis. Plant Physiol. 2012, 160, 192–203. [Google Scholar] [CrossRef] [PubMed]
- Shannon, P.; Markiel, A.; Ozier, O.; Baliga, N.S.; Wang, J.T.; Ramage, D.; Amin, N.; Schwikowski, B.; Ideker, T. Cytoscape: A software environment for integrated models of biomolecular interaction networks. Genome Res. 2003, 13, 2498–2504. [Google Scholar] [CrossRef]
- Chen, C.; Wu, Y.; Li, J.; Wang, X.; Zeng, Z.; Xu, J.; Liu, Y.; Feng, J.; Chen, H.; He, Y.; et al. TBtools-II: A “one for all, all for one” bioinformatics platform for biological big-data mining. Mol. Plant 2023, 16, 1733–1742. [Google Scholar] [CrossRef] [PubMed]
- Schnable, P.S.; Ware, D.; Fulton, R.S.; Stein, J.C.; Wei, F.; Pasternak, S.; Presting, G.G. The B73 maize genome: Complexity, diversity, and dynamics. Science 2009, 326, 1112–1115. [Google Scholar] [CrossRef]
- Izui, K.; Ishijima, S.; Yamaguchi, Y.; Katagiri, F.; Murata, T.; Shigesada, K.; Sugiyama, T.; Katsuki, H. Cloning and sequence analysis of cDNA encoding active phosphoenolpyruvate carboxylase of the C4-pathway from maize. Nucleic Acids Res. 1986, 14, 1615–1628. [Google Scholar] [CrossRef]
- Wolfe, K.H.; Gouy, M.L.; Yang, Y.W.; Sharp, P.M.; Li, W.H. Date of the monocot-dicot divergence estimated from chloroplast DNA sequence data. Proc. Natl. Acad. Sci. USA 1989, 86, 6201–6205. [Google Scholar] [CrossRef]
- Lepiniec, L.; Vidal, J.; Chollet, R.; Gadal, P.; Cretin, C. Phosphoenolpyruvate carboxylase: Structure, regulation and evolution. Plant Sci. 1994, 99, 111–124. [Google Scholar] [CrossRef]
- Lepiniec, L.; Thomas, M.; Vidal, J. From enzyme activity to plant biotechnology: 30 years of research on phosphoenolpyruvate carboxylase. Plant Physiol. Biochem. 2003, 41, 533–539. [Google Scholar] [CrossRef]
- Cheng, W.L.; Xu, J.L.; Mu, C.H.; Jiang, J.T.; Cheng, Z.C.; Gao, J. Conservation and divergence of PEPC gene family in different ploidy bamboos. Plants 2024, 13, 2426. [Google Scholar] [CrossRef]
- Moore, R.C.; Purugganan, M.D. The evolutionary dynamics of plant duplicate genes. Curr. Opin. Plant Biol. 2005, 8, 122–128. [Google Scholar] [CrossRef] [PubMed]
- Cao, J.; Cheng, G.; Wang, L.; Maimaitijiang, T.; Lan, H. Genome-wide identification and analysis of the phosphoenolpyruvate carboxylase gene family in Suaeda aralocaspica, an annual halophyte with single-cellular C4 anatomy. Front. Plant Sci. 2021, 12, 665279. [Google Scholar] [CrossRef] [PubMed]
- Mattick, J.S.; Gagen, M.J. The evolution of controlled multitasked gene networks: The role of introns and other noncoding RNAs in the development of complex organisms. Mol. Biol. Evol. 2001, 18, 1611–1630. [Google Scholar] [CrossRef] [PubMed]
- Kandul, N.P.; Noor, M.A.F. Large introns in relation to alternative splicing and gene evolution: A case study of drosophila bruno-3. BMC Genet. 2009, 10, 67. [Google Scholar] [CrossRef]
- Chamala, S.; Feng, G.; Chavarro, C.; Barbazuk, W.B. Genome-wide identification of evolutionarily conserved alternative splicing events in flowering plants. Front. Bioeng. Biotechnol. 2015, 3, 33. [Google Scholar] [CrossRef]
- Shang, X.; Cao, Y.; Ma, L.G. Alternative splicing in plant genes: A means of regulating the environmental fitness of plants. Int. J. Mol. Sci. 2017, 18, 432. [Google Scholar] [CrossRef]
- Zhang, R.X.; Calixto-Cristiane, P.G.; Marquez, Y.; Venhuizen, P.; Tzioutziou-Nikoleta, A.; Guo, W.B.; Spensley, M.; Entizne, J.C.; Lewandowska, D.; Ten-Have, S.; et al. A highquality Arabidopsis transcriptome for accurate transcript-level analysis of alternative splicing. Nucleic Acids Res. 2017, 45, 5061–5073. [Google Scholar] [CrossRef]
- Flagel, L.E.; Wendel, J.F. Gene duplication and evolutionary novelty in plants. New Phytol. 2009, 183, 557–564. [Google Scholar] [CrossRef]
- Wang, Y.M.; Jin, S.R.; Xu, Y.; Li, S.; Zhang, S.J.; Yuan, Z. Overexpression of BnKCS1-1, BnKCS1-2, and BnCER1-2 promotes cuticular wax production and increases drought tolerance in Brassica napus. Crop J. 2020, 8, 26–37. [Google Scholar] [CrossRef]
- Walther, D.; Brunnemann, R.; Selbig, J. The regulatory code for transcriptional response diversity and its relation to genome structural properties in A. thaliana. PLoS Genet. 2007, 3, 216–229. [Google Scholar] [CrossRef] [PubMed]
- Wang, M.; Chen, B.; Zhou, W.; Xie, L.N.; Wang, L.S.; Zhang, Y.L.; Zhang, Q.Z. Genome-wide identification and expression analysis of the AT-hook motif nuclear localized gene family in soybean. BMC Genom. 2021, 22, 361. [Google Scholar] [CrossRef] [PubMed]
- Guo, H.Y.; Zhang, Y.T.; Wang, Z.; Lin, L.M.; Cui, M.H.; Long, Y.H.; Xing, Z.B. Genome-wide identification of WRKY transcription factors in the Asteranae. Plants 2019, 8, 393. [Google Scholar] [CrossRef] [PubMed]
- Islam, M.M.; Ye, W.X.; Matsushima, D.; Rhaman, M.S.; Munemasa, S.; Okuma, E.; Nakamura, Y.; Biswas, M.S.; Mano, J.; Murata, Y. Reactive carbonyl species function as signal mediators downstream of H2O2 production and regulate [Ca2+] cyt elevation in ABA signal pathway in Arabidopsis guard cells. Plant Cell Physiol. 2019, 60, 1146–1159. [Google Scholar] [CrossRef]
- Wu, D.J.; Chen, Y.Y.; Xu, J.; Liu, Y.; Zhang, H.; Li, R.L. Research advances on plant gibberellin oxidases and their functions. Biotechnol. Bull. 2024, 40, 43–54. [Google Scholar] [CrossRef]
- Wei, H.; Lu, Z.X.; Jiang, H.C.; Xue, C.; Xu, X.; Liu, G.Y.; Lian, B.L.; Zhong, F.; Movahedi, A.; Zhang, J. Comprehensive analysis of PEPC gene family in Populus trichocarpa: Characterization, evolutionary insights, and the role of PtPEPC4-PtLTPG14 interaction in carbon metabolism. Plant Physiol. Biochem. 2025, 220, 109573. [Google Scholar] [CrossRef] [PubMed]
- Diao, Q.N.; Tian, S.B.; Cao, Y.Y.; Yao, D.W.; Fan, H.W.; Jiang, X.J.; Zhang, W.X.; Zhang, Y.P. Physiological, transcriptomic, and metabolomic analyses of the chilling stress response in two melon (Cucumis melo L.) genotypes. BMC Plant Biol. 2024, 24, 1074. [Google Scholar] [CrossRef] [PubMed]
- Hasanuzzaman, M.; Nahar, K.; Anee, T.I.; Fujita, M. Glutathione in plants: Biosynthesis and physiological role in environmental stress tolerance. Physiol. Mol. Biol. Plants. 2017, 23, 249–268. [Google Scholar] [CrossRef] [PubMed]
- Winter, G.; Todd, C.D.; Trovato, M.; Forlani, G.; Funck, D. Physiological implications of arginine metabolism in plants. Front. Plant Sci. 2015, 6, 534. [Google Scholar] [CrossRef]
- Szabados, L.; Savouré, A. Proline: A multifunctional amino acid. Trends Plant Sci. 2010, 15, 89–97. [Google Scholar] [CrossRef]
- Zheng, C.J.; Yang, Q.; Wang, X.; Chen, Y.; He, R.Y.; Li, X.M.; Pan, H.H.; Zhuo, R.Y.; Qu, T.B.; Qiu, W.M. Transcription factors involved in plant stress and growth and development: NAC. Agronomy 2025, 15, 949. [Google Scholar] [CrossRef]
- Yang, L.; Fang, S.Y.; Liu, L.; Zhao, L.R.; Chen, W.Q.; Li, X.; Xu, Z.Y.; Chen, S.D.; Wang, H.P.; Yu, D.Q. WRKY transcription factors: Hubs for regulating plant growth and stress responses. J. Integr. Plant Biol. 2025, 67, 488–509. [Google Scholar] [CrossRef]
- Hao, Y.Q.; Zong, X.M.; Ren, P.; Qian, Y.Q.; Fu, A.G. Basic helix-loop-helix (bHLH) transcription factors regulate a wide range of functions in Arabidopsis. Int. J. Mol. Sci. 2021, 22, 7152. [Google Scholar] [CrossRef]
- Lee, J.; He, K.; Stolc, V.; Lee, H.; Figueroa, P.; Gao, Y.; Tongprasit, W.; Zhao, H.; Lee, I.; Deng, X.W. Analysis of transcription factor HY5 genomic binding sites revealed its hierarchical role in light regulation of development. Plant Cell 2007, 19, 731–749. [Google Scholar] [CrossRef]
- Sullivan, S.; Jenkins, G.I.; Nimmo, H.G. Roots, cycles and leaves. Expression of the phosphoenolpyruvate carboxylase kinase gene family in soybean. Plant Physiol. 2004, 135, 2078–2087. [Google Scholar] [CrossRef] [PubMed]
- Feria, A.B.; Bosch, N.; Sánchez, A.; Nieto-Ingelmo, A.I.; de la Osa, C.; Echevarría, C.; García-Mauriño, S.; Monreal, J.A. Phosphoenolpyruvate carboxylase (PEPC) and PEPC-Kinase (PEPC-k) isoenzymes in Arabidopsis thaliana: Role in control and abiotic stress conditions. Planta 2016, 244, 901–913. [Google Scholar] [CrossRef] [PubMed]
- Wu, S.; Kyaw, H.; Tong, Z.; Yang, Y.; Wang, Z.; Zhang, L. A simple and efficient CRISPR/Cas9 system permits ultra-multiplex genome editing in plants. Crop J. 2024, 12, 569–582. [Google Scholar] [CrossRef]
- Spada, M.; Pugliesi, C.; Fambrini, M.; Pecchia, S. Challenges and opportunities arising from host-Botrytis cinerea interactions to outline novel and sustainable control strategies: The key role of RNA interference. Int. J. Mol. Sci. 2024, 25, 6798. [Google Scholar] [CrossRef]








| Gene ID | Rename | Size (Amino Acids) | Molecular Weight (kDa) | Aliphatic Index | Instability Index | Isoelectric Point (pI) | Grand Average of Hydropathicity |
|---|---|---|---|---|---|---|---|
| ZaA2_C01.Contig2868.3 | ZaPEPC1 | 1039 | 116.85 | 88.4 | 50.99 | 7.33 | −0.411 |
| ZaA1_C01.Contig900.7 | ZaPEPC2 | 1057 | 118.67 | 88.3 | 51.69 | 6.15 | −0.412 |
| ZaA2_C03.Contig267.3 | ZaPEPC3 | 969 | 110.99 | 92.12 | 47.93 | 6 | −0.375 |
| ZaA1_C03.Contig793.20 | ZaPEPC4 | 960 | 109.93 | 91.76 | 46.79 | 5.78 | −0.361 |
| ZaA1_C03.Contig1140.18 | ZaPEPC5 | 867 | 99.63 | 89.67 | 48.91 | 6.51 | −0.384 |
| ZaA1_C03.Contig2837.3 | ZaPEPC6 | 969 | 110.96 | 90.41 | 49.15 | 6 | −0.395 |
| ZaA1_C14.Contig1122.26 | ZaPEPC7 | 969 | 110.82 | 91.52 | 46.83 | 5.96 | −0.385 |
| ZaA2_C14.Contig391.47 | ZaPEPC8 | 1115 | 127.93 | 94.91 | 49.00 | 6.45 | −0.307 |
| ZaA2_C05.Contig15.2.10 | ZaPEPC9 | 1034 | 115.77 | 89.69 | 48.89 | 6.16 | −0.366 |
| ZaA2_C23.Contig1171.3 | ZaPEPC10 | 1034 | 115.71 | 90.07 | 49.78 | 6.12 | −0.356 |
| ZaA1_C28.Contig69.318 | ZaPEPC11 | 965 | 110.37 | 90.25 | 44.48 | 5.98 | −0.393 |
| ZaA2_C10.Contig6.1.47 | ZaPEPC12 | 965 | 110.27 | 90.05 | 44.15 | 5.90 | −0.391 |
| Gene | Alpha Helix (%) | Extended Strand (%) | Beta Turn (%) | Random Coil (%) | Subcellular Localization |
|---|---|---|---|---|---|
| ZaPEPC1 | 56.69% | 6.06% | 4.43% | 32.82% | Cytoplasm |
| ZaPEPC2 | 57.62% | 6.62% | 4.16% | 31.60% | Cytoplasm |
| ZaPEPC3 | 61.71% | 5.88% | 3.92% | 28.48% | Cytoplasm |
| ZaPEPC4 | 60.94% | 5.94% | 4.17% | 28.96% | Cytoplasm |
| ZaPEPC5 | 59.98% | 6.46% | 4.27% | 29.30% | Cytoplasm |
| ZaPEPC6 | 61.71% | 6.19% | 4.23% | 27.86% | Cytoplasm |
| ZaPEPC7 | 59.96% | 6.19% | 4.13% | 29.72% | Cytoplasm |
| ZaPEPC8 | 57.94% | 8.79% | 4.75% | 28.52% | Cytoplasm |
| ZaPEPC9 | 56.09% | 6.19% | 4.16% | 33.56% | Cytoplasm |
| ZaPEPC10 | 57.35% | 6.00% | 3.97% | 32.69% | Cytoplasm |
| ZaPEPC11 | 61.87% | 6.01% | 4.04% | 28.08% | Cytoplasm |
| ZaPEPC12 | 61.66% | 6.22% | 4.15% | 27.98% | Cytoplasm |
| Gene 1 | Gene 2 | Ka | Ks | Ka/Ks |
|---|---|---|---|---|
| ZaPEPC9 | ZaPEPC2 | 0.0273 | 0.1763 | 0.1550 |
| ZaPEPC9 | ZaPEPC10 | 0.0025 | 0.0193 | 0.1315 |
| ZaPEPC10 | ZaPEPC1 | 0.0452 | 0.1996 | 0.2266 |
| ZaPEPC10 | ZaPEPC2 | 0.0282 | 0.1867 | 0.1511 |
| ZaPEPC1 | ZaPEPC2 | 0.0174 | 0.0278 | 0.6234 |
| ZaPEPC1 | ZaPEPC9 | 0.0438 | 0.1907 | 0.2299 |
| ZaPEPC7 | ZaPEPC8 | 0.0069 | 0.0189 | 0.3656 |
| ZaPEPC7 | ZaPEPC4 | 0.0176 | 0.2593 | 0.0679 |
| ZaPEPC3 | ZaPEPC4 | 0.0054 | 0.0167 | 0.3249 |
Disclaimer/Publisher’s Note: The statements, opinions and data contained in all publications are solely those of the individual author(s) and contributor(s) and not of MDPI and/or the editor(s). MDPI and/or the editor(s) disclaim responsibility for any injury to people or property resulting from any ideas, methods, instructions or products referred to in the content. |
© 2025 by the authors. Licensee MDPI, Basel, Switzerland. This article is an open access article distributed under the terms and conditions of the Creative Commons Attribution (CC BY) license (https://creativecommons.org/licenses/by/4.0/).
Share and Cite
Xu, R.; Liu, H.; Liu, C.; Xia, M.; Feng, D.; Zhu, Y.; Sun, C.; Liu, X.; Kuang, M.; Gong, X.; et al. Genome-Wide Identification and Expression Analysis of the PEPC Gene Family in Zanthoxylum armatum Reveals Potential Roles in Environmental Adaptation. Biology 2025, 14, 1605. https://doi.org/10.3390/biology14111605
Xu R, Liu H, Liu C, Xia M, Feng D, Zhu Y, Sun C, Liu X, Kuang M, Gong X, et al. Genome-Wide Identification and Expression Analysis of the PEPC Gene Family in Zanthoxylum armatum Reveals Potential Roles in Environmental Adaptation. Biology. 2025; 14(11):1605. https://doi.org/10.3390/biology14111605
Chicago/Turabian StyleXu, Ruxin, Huamin Liu, Chongyu Liu, Maoqin Xia, Dalan Feng, Yongxing Zhu, Chong Sun, Xia Liu, Mi Kuang, Xia Gong, and et al. 2025. "Genome-Wide Identification and Expression Analysis of the PEPC Gene Family in Zanthoxylum armatum Reveals Potential Roles in Environmental Adaptation" Biology 14, no. 11: 1605. https://doi.org/10.3390/biology14111605
APA StyleXu, R., Liu, H., Liu, C., Xia, M., Feng, D., Zhu, Y., Sun, C., Liu, X., Kuang, M., Gong, X., Chen, Z., Li, S., & Chen, Z. (2025). Genome-Wide Identification and Expression Analysis of the PEPC Gene Family in Zanthoxylum armatum Reveals Potential Roles in Environmental Adaptation. Biology, 14(11), 1605. https://doi.org/10.3390/biology14111605
