Abstract
Research on carbon fiber oxide coatings is primarily focused on metal matrix composites. Such coatings act as a diffusion barrier between a matrix and a fiber and, in addition, they can be weak boundaries that significantly increase the mechanical properties of metal matrix composites. A simple and economical method of coating deposition is the sol-gel method. However, it does not allow for control of the thickness of the carbon fiber coating. To eliminate this limitation, a combined method is used that includes sol-gel technology and electrochemical deposition. The paper presents the results of studies on the production of SiO2 coatings on carbon fibers by the above method. The effect of current density, deposition time, salt concentration, pH of the reaction medium, TEOS/H2O molar ratio, and alcohol concentration in the reaction medium on the structure and thickness of the coatings was studied.
1. Introduction
Research on carbon fiber coatings is primarily focused on composite materials. Metal coatings for composites with a polymer matrix are of great interest because they increase their electrical conductivity. In contrast, for composites with a metal matrix (MMC), the most promising are non-metallic coatings that act as a diffusion barrier between the matrix and the fiber [1]. In addition to barrier functions, non-metallic coatings can play the role of weak boundaries, which significantly increase the mechanical properties of MMC [2,3].
The most common method for creating non-metallic coatings of a carbon fiber is CVD, which is too expensive and time-consuming for large-scale MMC production. A simpler and more economical method of coating deposition is the sol-gel method, which provides non-metallic coatings with good “diffusion-barrier” characteristics [4,5] that simultaneously play the role of “weak” boundaries [6].
Today, there are rather few works devoted to the deposition of carbon fiber oxide sol-gel coatings of various compositions [7,8,9,10]. The technique of fibers immersion in colloidal solutions, which is often used for coatings, does not allow coating thickness and structure to be controlled. This is a significant limitation of the method from the viewpoint of the formation of weak boundaries in MMC since the thickness of the coating is inversely proportional to its shear strength. To eliminate this limitation, a method, which combines sol-gel technology and electrochemical coating, can be used [11,12,13,14].
The mechanisms of coating formation described in most papers are similar to each other. Their common feature is a pH jump at the electrode surface as a result of electrochemical reactions. This pH jump leads to accelerated monomer polycondensation near the electrode and film deposition on its surface [14].
In most earlier works, the method was applied to deposit oxide coatings on flat substrates; however, it is also applicable to substrates of complex shapes [14], which is especially relevant because a yarn of a carbon fiber is a porous medium with complex inner surface geometry.
The authors of this paper are not aware of any work that uses the combined deposition method for coating carbon fibers. Since this method has never been used for this purpose before, the focus of this work is the effect of process conditions on the continuity, thickness, and size of the particles forming the coating. The paper presents the results of studies on the formation of SiO2 coatings on carbon fibers by the above method. The effect of current density, deposition time, salt concentration, pH of the reaction medium, TEOS/H2O molar ratio, and alcohol concentration in the reaction medium on the structure and thickness of the coatings was studied.
2. Materials and Methods
2.1. Materials
A UMT40-3K carbon fiber yarn (manufactured by UMATEX Group, Russia) preliminarily thermally pre-purified from the sizing was used as a substrate for the deposition of SiO2 coatings. The temperature and time of purification were 400 °C and 15 min, respectively. The number of filaments in the yarn was 3000. The average diameter of the filament was 6.5 µm, and the bulk density was 1.77 g/cm3.
2.2. Preparation of the Reaction Medium
The reaction medium for the SiO2 coating was prepared by the hydrolysis of tetraethoxysilane (TEOS) in an aqueous solution of isopropyl alcohol (IPA) in the presence of a catalyst at a controlled pH of the solution in an acidic medium. It was shown earlier in [15] that the molar ratio (MR) of water to TEOS has a key effect on the sol-gel process. Thus, at an MR ratio of less than 6, linear polymer macromolecules are formed. At MR values greater than 6, the system tends to form colloidal particles. Therefore, one of the parameters studied in this work was the molar ratio.
To weaken the electric double layer on the surface of the sol particles and accelerate the processes occurring during gelation, 1 to 3 g of KNO3 salt were added per 50 mL of water in the reaction medium. The pH of the medium was adjusted by adding a concentrated nitric acid.
2.3. Coating Process
Fiber coating was carried out according to the scheme shown in Figure 1.
Figure 1.
Coating deposition scheme.
From donating coil (1), carbon fiber yarn (2) passes through reaction medium tank (4). The length of the tank was 150 mm. In this case, a negative potential was applied to the carbon fibers using a conductive graphite roller (3). In addition, a graphite electrode (5) with a positive potential equal in magnitude to the potential of the fibers was immersed in the reaction medium. The immersion time of the fibers in the medium was from 0.01 to 2 min. After passing through the tank, the fibers were wound on a receiving spool (6). After the deposition, the fibers were dried for 24 h under normal conditions. During the deposition, a pulsed DC source with a built-in voltmeter and an ammeter was used.
In preliminary experiments, the effect of temperature was observed. This was due to the fact that at temperatures above 50 °C, no coating took place. For this reason, in this work, all coatings were obtained at a reaction temperature of 20 to 25 °C.
The proposed method and research are not final since usually, the final stage of sol-gel coating technology is heat treatment. This step was deliberately not considered as it was beyond the scope of this study. The stage of heat treatment of the obtained coatings will be discussed in future publications.
2.4. Scanning Electron Microscopy
The obtained carbon fiber coatings were studied using a SUPRA 50VP high-resolution scanning electron microscope. The images were obtained in the mode of secondary electrons with an accelerating voltage of 10 kV at magnifications up to 50,000×. Preliminary experiments showed that the coating on the filaments outside the carbon fiber yarn may differ from that inside the yarn. Since most filaments are located precisely in the inner part of the carbon fiber yarn, a non-standard sample preparation technique was used to investigate the coatings by scanning electron microscopy, which allows more representative data to be obtained. A 10-mm-long fragment was cut from a continuous yarn after coating. The fragment was divided into two parts, after which one of the parts was placed on the surface of a carbon conductive tape glued to a standard stage of the scanning electron microscope. After that, the filaments of the selected fragment were evenly distributed over the conductive tape surface.
The average coating thickness, uniformity, and particle size for each experimental data point were measured from at least five SEM images. The solid curves shown in the figures depicting the dependence of the average thickness and particle size on the deposition parameters were obtained as a result of approximation by experimental data points.
3. Results
3.1. Characterization of Coatings
The described method makes it possible to deposit SiO2 coatings evenly on all filaments of the carbon fiber yarn with an unlimited length. Typical images of coated fibers are shown in Figure 2. The uniformity of the resulting coatings ranged from 89 to 97%.
Figure 2.
Representative images of the coated fiber. Magnification of (a) 3000×, (b) 50,000×.
Special attention was paid to the investigation of not abundant defects in the obtained coatings to assess the thickness of the coating and demonstrate its structure most clearly. A characteristic feature of the structure of all obtained coatings is that they are formed of interconnected round particles.
3.2. Salt Concentration
Figure 3 shows the SEM images of a coated carbon fiber surface obtained in the reaction medium with the parameters specified in Table 1.
Figure 3.
Surface of the coated carbon fiber formed in the reaction medium with KNO3 salt concentration from 0 to 30 g/L: (a) 0 g/L, (b) 10 g/L, (c) 20 g/L, (d) 30 g/L.
Table 1.
The parameters of the reaction medium for determining the salt effect.
The deposition from the reaction medium without KNO3 leads to the formation of a thin fragmented coating with the uniformity not exceeding 50%. The addition of KNO3 brings about an increase in the coating uniformity up to 95%. The thickness of the SiO2 coating and its structure depend on the concentration of KNO3 in the medium (Figure 4).
Figure 4.
Dependence of the average coating thickness (D) and average particle size (d) on the salt concentration (CKNO3) in the reaction medium.
The dependence exhibits three distinct areas. In the range of KNO3 concentrations in the reaction medium from 0 to 10 g/L, the coating thickness increases slowly, reaching a value of ~50 nm at KNO3 concentration of ~10 g/L. In this case, the particle size changes insignificantly, reaching a value of ~15 nm. In the range of KNO3 concentrations from ~10 g/L to ~17.5 g/L, the dependence of the coating thickness and particle size on the salt concentration is steeper. The coating thickness in the specified range of salt concentrations varies from ~60 to ~240 nm, and the particle size varies in the range of approximately 20–210 nm. In the final section, the slope of the curves decreases, and in the salt concentration range of 17.5 ÷ 30 g/L, the coating thickness changes from ~240 to ~310 nm, and the particle size changes from ~210 to 260 nm.
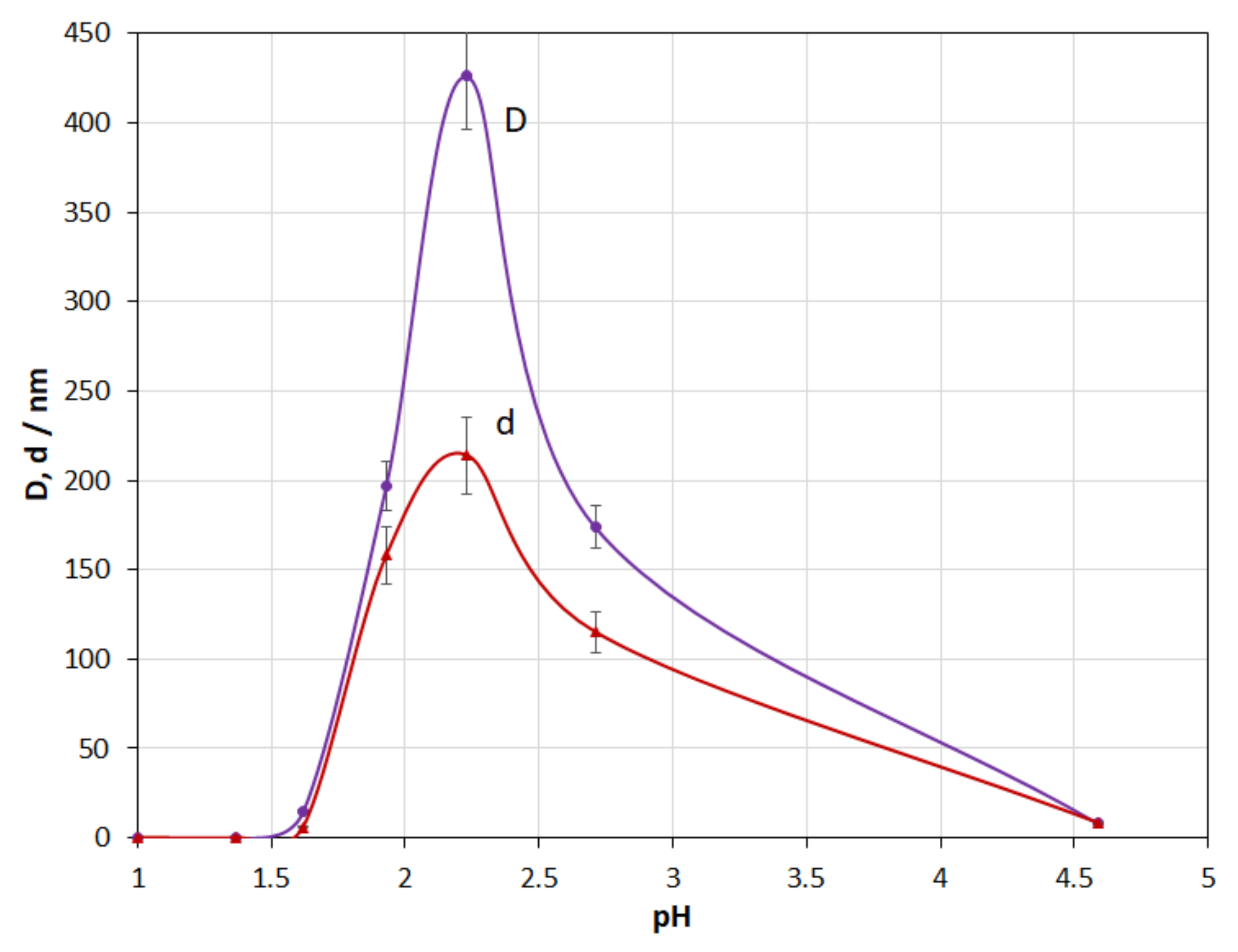
3.3. pH of the Reaction Medium
Figure 5 shows the SEM images of a coated carbon fiber surface obtained in the reaction medium with the parameters indicated in Table 2.
Figure 5.
Surface of the coated carbon fiber formed in the reaction medium with different pH values: (a) pH = 4.6, (b) pH = 2.2, (c) pH = 1.9, (d) pH = 1.4.
Table 2.
The parameters of the reaction medium for determining the pH effect.
At pH = 4.6, a uniform thin coating is formed on the surface of carbon fibers. It consists of individual particles of silicon dioxide with a size of about 10 nm. A decrease in the pH of the medium to 2.2 leads to an increase in the coating thickness and particle size. A decrease in the pH value to 1.6 causes the formation of a layer of particles on the fiber surface that are not always connected with each other. If pH decreases further to 1, no coating is formed on the fiber surface. Figure 6 shows the dependence of the average thickness of the SiO2 coating (D) and particle size (d) on the pH values of the medium.
Figure 6.
Dependence of the average coating thickness (D) and average particle size (d) on the pH of the reaction medium.
3.4. Molar Ratio H2O:TEOS
Figure 7 shows the SEM images of coated carbon fibers obtained in the reaction medium with the parameters indicated in Table 3.
Figure 7.
Surface of the coated carbon fiber formed in the reaction media with different molar ratios of TEOS to H2O: (a) MR = 310, (b) MR = 103, (c) MR = 62, (d) MR = 51.
Table 3.
The parameters of the reaction medium for determining the MR effect.
In the medium with an MR in the range from 310 to 103, the formation of uniform coatings of carbon fibers was not observed. Individual particles are present on the fiber surface; their size increases with a decreasing MR. Starting from an MR of about 100, the formation of a coating occurs; its thickness increases as the MR decreases to 40, after which the coating thickness remains almost unchanged. The dependence of the average coating thickness and average particle size on the H2O/TEOS molar ratio in the reaction medium is shown in Figure 8.
Figure 8.
Dependence of the average coating thickness (D) and average particle size (d) on the molar ratio H2O/TEOS (MR) in the reaction medium.
3.5. Isopropanol Concentration in the Reaction Medium
Figure 9 shows the SEM images of a coated carbon fiber obtained in the reaction medium with the parameters indicated in Table 4.
Figure 9.
Surface of the coated carbon fiber formed in the reaction media with different IPA concentrations: (a) 40%, (b) 50%, (c) 57%, (d) 78%.
Table 4.
The parameters of the reaction medium for determining the IPA concentration effect.
At isopropyl alcohol content in the reaction medium of 40%, a silicon dioxide coating with a thickness of about 350 nm is formed on the fiber surface. An increase in the alcohol amount in the initial reaction mixture to 55% leads to an increase in the coating thickness to more than ~500 nm. The average size of the particles forming the coating increases from ~350 nm to ~425 nm. Upon a further increase in the alcohol amount in the reaction medium, both parameters of the fiber coating decrease. The dependence of the average coating thickness and average particle size on the alcohol amount in the reaction medium is shown in Figure 10.
Figure 10.
Dependence of the average coating thickness (D) and the average particle size (d) on the IPA amount in the reaction medium.
3.6. Current Density
Figure 11 shows the SEM images of a coated carbon fiber obtained in the reaction medium with the parameters indicated in Table 5.
Figure 11.
Surface of the coated carbon fiber formed at current density from 0.8 to 5.3 mA/cm2: (a) 0.8 mA/cm2, (b) 1.7 mA/cm2, (c) 2.6 mA/cm2, (d) 3.5 mA/cm2.
Table 5.
The parameters of the reaction medium for determining the current density effect.
As expected, the thickness of the coating, as well as the size of the SiO2 particles, increases with an increase in the current density. The dependence of the average coating thickness and average particle size on the current density is shown in Figure 12.
Figure 12.
Dependence of the average coating thickness (D) and average particle size (d) on the current density (j).
3.7. Coating Deposition Time
Figure 13 shows the SEM images of a coated carbon fiber obtained in the reaction medium with the parameters indicated in Table 6.
Figure 13.
Surface of the coated carbon fiber at different deposition times: (a) 0.01 min, (b) 0.06 min, (c) 0.1 min, (d) 0.5 min.
Table 6.
The parameters of the reaction medium for determining the deposition time effect.
When the time of deposition coating is up to 0.1 min, no coating is formed on the fiber surface, and only individual particles not connected with each other occur. From a deposition time of 0.1 min, a coating starts to be formed on the surface. As the deposition time increases, the coating thickness and particle size increase too. The dependence of the average coating thickness and average particle size on the deposition time is shown in Figure 14.
Figure 14.
Dependence of the average coating thickness (D) and average particle size (d) on the deposition time (τ). in case of decimal numbers.
Note that from a practical point of view, based on the data obtained, the mode with the reaction medium parameters given in Table 6 and a deposition time of 2 min is optimal.
4. Discussion
4.1. Coating Formation Mechanism
It was stated above that a pH jump of the medium occurs on the surface of the electrodes. The OH-groups are formed at the cathode due to hydrogen reduction from water and, as a result, the pH of the medium increases in the cathode region (Figure 15). On the contrary, H+ cations are formed at the anode during water oxidation, which lowers the pH of the medium in the anode region.
Figure 15.
Scheme of pH change in the near-cathode volume (CR) of the reaction medium (RM) using the example of one carbon fiber filament.
As the concentration of OH-groups increases and the near-cathode volume of the medium (around each filament) reaches pH close to 7, the processes of polycondensation and aggregation of sol particles become faster [16], which facilitates the formation of a SiO2 coating on the surface of carbon fiber filaments.
The described mechanism does not contradict the formation of a coating (uniform in thickness) on all (internal and external) filaments of the carbon fiber bundle. On the one hand, the outer filaments can be assumed to shield the electromagnetic field from the inner filaments so that the coating would be inhomogeneous over the yarn cross-section. However, the comparison of the electrical resistance of a carbon fiber, which is about 20 Ohm × mm2/m, with that of aluminum, which is 0.0271 Ohm × mm2/m, shows a difference of several orders of magnitude. This facilitates the conclusion that the shielding effect makes an insignificant, if any, contribution.
On the other hand, it can be assumed that the amount of a substance in the interfilament space of the yarn is limited. This can lead to a shortage of reagents and, as a consequence, to coating heterogeneity over the yarn cross-section. However, simple calculations show that at a coating thickness of 250 nm, the volume of the reaction medium with a thickness less than 6 μm (with a TEOS concentration of 10 vol.%) must become gelled around each filament, while the average distance between filaments is greater than 50 μm.
4.2. Effect of KNO3 Salt Concentration
It is known from the fundamental work on silica sols [16] that at pH < 3.5, salt has little effect on the gelation process. At pH > 3.5, when the sol particles begin to carry a negative charge on the surface, the addition of salt reduces the net resultant effect of particle repulsion, which accelerates the processes of polycondensation, coagulation, and subsequent gelation or precipitation of particles. The gelation time indicates indirectly the rate of the preceding polycondensation and particle coagulation processes.
The results obtained in this work show that salt concentration plays a crucial role in the coating process, which is in good agreement with the classical concept [17] (Figure 16).
Figure 16.
Effect of pH on the relative gelation time in silica sol.
Thus, in the absence of salt in the reaction medium on the fiber-cathode surface, a pH jump up to ≈7 stabilizes the medium in the near-cathode region (Figure 15). A similar pH jump in the presence of salt led to an acceleration of the gelation process and, hence, of the preceding processes. As a result, it led to the formation of a coating. Moreover, the observed increase in the coating thickness is also consistent with the results obtained in the study of salt concentration effect on the gelation rate; exponential dependence of the gelation rate on the salt concentration is given in [18,19,20].
4.3. Effect of pH of the Reaction Medium
The longest gelation time in the acidic pH range from 0.0 to 6.0 was observed at pH of about 2.2, and deviation from this value was found to lead to a decrease in the gelation time [16,17]. In this work, the thickest coatings were obtained at pH of 2.2. Considering that the highest rate of gelation is observed at pH of about 7, the magnitude of the pH jump can be assumed to be about 5 units.
However, gelation rates at pH 6 and 7 do not differ significantly (Figure 15), while the initial pH of the medium below 1.5 completely suppresses coating formation (Figure 6). This can be explained by the fact that only a certain limited number of OH-groups are generated at the cathode, while the dependence of medium pH on the amount of concentrated nitric acid is not linear. For example, a decrease in the pH of the studied reaction medium from 4.6 to 2 units takes about 1 mL/L of concentrated HNO3, while a further decrease to 1 unit requires another 7 mL/L of acid. In other words, the magnitude of the pH jump in the near-cathode region depends on the initial pH of the medium. This explains the lack of coating formation at medium pH below 1.5 since at this medium pH, the pH jump near the cathode hardly reaches 2 units.
The observed decrease in the coating thickness dependence on the reaction medium pH in the range from 2.2 to 4.6 can also be due to the fact that the pH jump near the cathode reaches the alkaline range from 8 to 10 units. In this range, the gelation rate decreases monotonically, leading to a decrease in the coating thickness.
4.4. Effect of MR
The molar ratio (MR) of water to TEOS is known to affect the structure of the silica formed. In this work, we studied the MR region significantly exceeding 6, i.e., the region of the formation of colloidal particles. It is known that a decrease in the MR leads to a decrease in the gelation time regardless of pH [17,21]. The data obtained in this work are in good agreement with this observation. At a low TEOS concentration, the number of particles per unit volume is apparently so small that no continuous coating is formed. Instead, discrete particles are observed on the fiber surface. As the TEOS concentration increases, more particles per unit volume appear around the cathode to participate in coating formation.
At an MR of about 50, a plateau is observed on the plot of the MR effect on the coating thickness. The plateau can be attributed to the electrical isolation of the fiber surface by the coating. This can result in an uneven pH change around the fiber and accretion formation, as clearly seen in Figure 7c,d.
4.5. Effect of Isopropyl Alcohol Concentration
It is known that at pH < 3.5, alcohol acts as a diluent and slows down the gelation process [17]. This fact is in good agreement with the data obtained for an alcohol concentration of more than 55 vol.%, which shows that the coating thickness becomes smaller with an increase in the alcohol concentration. However, in the alcohol concentration range of 40–55 vol.%, on the contrary, an increase in the coating thickness was found to increase with an alcohol concentration. This fact contradicts the classical concept and requires further studies.
4.6. Effect of Current Density and Deposition Time
The number of OH-groups formed at the cathode (fiber) is directly proportional to current density and deposition time. On the other hand, when more OH-groups are formed at the cathode, the larger reaction medium volume around each individual filament reaches pH ≈ 7 and turns into silica. This means that a thicker coating should be observed on the fiber surface at a higher current density. The data obtained (Figure 12) agree well with the above consideration.
5. Conclusions
- For the first time, a method combining a sol-gel process and electrochemical deposition has been used to deposit oxide coatings on the carbon fiber. The method allows all filaments of a carbon fiber yarn to be uniformly coated. A characteristic feature of the structure of all obtained coatings is that it is formed of interconnected particles. The coating thickness can be pre-set in the range from a few nanometers to 1.2 µm.
- The work presents the results of studying the effect of current density, deposition time, salt concentration, pH, TEOS/H2O molar ratio, and alcohol concentration in the initial reaction medium on the structure and thickness of the coatings being formed. The results are in good agreement with the classical concepts of the behavior of silica sols.
- The studies of the effect of KNO3 salt concentration have shown that the presence of salt in the medium of the studied composition is a necessary condition for coating formation. The investigations of the effect of the initial pH medium have demonstrated that for the coating to be formed, the pH jump at the cathode must provide a pH corresponding to the highest rate of gelation in the near-cathode volume (pH ≈ 7 under the studied conditions).
- An increase in the MR in the range from 50 to 300 leads to a decrease in the coating thickness. On the contrary, an increase in the alcohol concentration from 55 to 78% leads to its increase. In the alcohol concentration range from 40 to 55 vol.%, an increase in the concentration leads to an abnormal increase in the coating thickness; this fact does not fit with the classical concept and requires additional studies.
- The investigations of the current density effect and deposition time have shown that coating thickness directly depends on these parameters.
Author Contributions
Conceptualization, S.G.; methodology, S.G.; investigation, E.P.; writing—original draft preparation, S.G.; writing—review and editing, S.G.; project administration, S.G. All authors have read and agreed to the published version of the manuscript.
Funding
This research was funded by the Russian Science Foundation, Grant No. 20-79-00004.
Institutional Review Board Statement
Not applicable.
Informed Consent Statement
Informed consent was obtained from all subjects involved in the study.
Acknowledgments
The authors are grateful to V.M. Masalov, V.V. Kedrov, A.A. Serebryakova and S.T. Mileiko. The research part of the work was carried out at the Collective Use Center of the ISSP RAS.
Conflicts of Interest
The authors declare no conflict of interest. The funders had no role in the design of the study; in the collection, analyses, or interpretation of data; in the writing of the manuscript, or in the decision to publish the results.
References
- Sobczak, N.; Kudyba, A.; Siewiorek, A.; Homa, M.; Nowak, R.; Ruzda, G.; Sobczak, J.J.; Turalska, P.; Tchorz, A.; Andrzej, G.; et al. Textile Reinforced Carbon Fibre/Aluminium Matrix Composites for Lightweight Applications; Gude, M., Boczkowska, A., Eds.; Foundry Research Institute: Cracow, Poland, 2014; ISBN 9788388770975. [Google Scholar]
- Yu, J.K.; Li, H.L.; Shang, B.L. A functionally gradient coating on carbon fibre for C/Al composites. J. Mater. Sci. 1994, 29, 2641–2647. [Google Scholar] [CrossRef]
- Vidal-Sétif, M.H.; Lancin, M.; Marhic, C.; Valle, R.; Raviart, J.L.; Daux, J.C.; Rabinovitch, M. On the role of brittle interfacial phases on the mechanical properties of carbon fibre reinforced Al-based matrix composites. Mater. Sci. Eng. A 1999, 272, 321–333. [Google Scholar] [CrossRef]
- Huang, Y.; Ouyang, Q.; Zhang, D.; Zhu, J.; Li, R.; Yu, H. Carbon materials reinforced aluminum composites: A review. Acta Metall. Sin. 2014, 27, 775–786. [Google Scholar] [CrossRef]
- Tang, Y.; Deng, Y.; Zhang, K.; Liu, L.; Wu, Y.; Hu, W. Improvement of interface between Al and short carbon fibers by α-Al2O3 coatings deposited by sol-gel technology. Ceram. Int. 2008, 34, 1787–1790. [Google Scholar] [CrossRef]
- Zeng, Q. Fabrication of Al2O3-coated carbon fiber-reinforced Al-matrix composites. J. Appl. Polym. Sci. 1998, 70, 177–183. [Google Scholar] [CrossRef]
- Wang, X.; Huang, Z.X.; Yang, G.Y.; Song, J.Q. Preparation of the Anti-Oxidation SiO2 Coating on Carbon Fibers by Modified Sol-Gel Method. IOP Conf. Ser. Mater. Sci. Eng. 2018, 423, 012173. [Google Scholar] [CrossRef]
- Tselovalnikova, A.A.; Trubin, D.A.; Karandashev, A.N. Sol-gel synthesis of oxide protective coatings of carbon fibers to increase heat resistance in aggressive oxidizing environments. IOP Conf. Ser. Mater. Sci. Eng. 2019, 683, 012059. [Google Scholar] [CrossRef]
- Zhu, C.; Su, Y.; Zhang, D.; Ouyang, Q. Effect of Al2O3 coating thickness on microstructural characterization and mechanical properties of continuous carbon fiber reinforced aluminum matrix composites. Mater. Sci. Eng. A 2020, 793, 139839. [Google Scholar] [CrossRef]
- Heo, G.H.; Park, J.G.; Song, K.C.; Park, J.H.; Jun, H.M. Mechanical Properties of SiO2-Coated Carbon Fiber-Reinforced Mortar Composites with Different Fiber Lengths and Fiber Volume Fractions. Adv. Civ. Eng. 2020, 2020, 8881273. [Google Scholar] [CrossRef]
- Wu, L.K.; Liu, X.Y.; Hu, J.M. Electrodeposited SiO2 film: A promising interlayer of a highly active Ti electrode for the oxygen evolution reaction. J. Mater. Chem. A 2016, 4, 11949–11956. [Google Scholar] [CrossRef]
- Chigane, M.; Shinagawa, T. Titanium dioxide thin films prepared by electrolysis from aqueous solution of titanium-lactic acid complex for dye-sensitized solar cells. Thin Solid Film. 2012, 520, 3510–3514. [Google Scholar] [CrossRef]
- Chigane, M.; Shinagawa, T. Preparation of Thick Titanium Dioxide Films by Repeated Electrolysis-Calcination for Dye-Sensitized Solar Cells. J. Electrochem. Soc. 2014, 161, E40–E43. [Google Scholar] [CrossRef]
- Shacham, R.; Mandler, D.; Avnir, D. Pattern recognition in oxides thin-film electrodeposition: Printed circuits. Comptes Rendus Chim. 2010, 13, 237–241. [Google Scholar] [CrossRef]
- Sakka, S. Formation of Glass and Amorphous Oxide Fibers from Solution. MRS Proc. 1984, 32, 91. [Google Scholar] [CrossRef]
- Iler, R.K. Polymerization of silica. In The Chemistry of Silica: Solubility, Polymerization, Colloid and Surface Properties and Biochemistry of Silica; Wiley: New York, NY, USA, 1979; pp. 172–311. ISBN 978-0-471-02404-0. [Google Scholar]
- Iler, R.K. Colloidal silica-concentrated sols. In The Chemistry of Silica: Solubility, Polymerization, Colloid and Surface Properties and Biochemistry of Silica; Wiley: New York, NY, USA, 1979; p. 896. ISBN 978-0471024040. [Google Scholar]
- Metin, C.O.; Bonnecaze, R.T.; Lake, L.W.; Miranda, C.R.; Nguyen, Q.P. Aggregation kinetics and shear rheology of aqueous silica suspensions. Appl. Nanosci. 2014, 4, 169–178. [Google Scholar] [CrossRef]
- Hunt, J.; Ezzedine, S.; Bourcier, W.; Roberts, S. Silica gel behavior under different egs chemical and thermal conditions: An experimental study. In The Effects of Induced Hydraulic Fracturing on the Environment: Commercial Demands vs. Water, Wildlife, and Human Ecosystems; Matthew, M., Ed.; Apple Academic Press: New York, NY, USA, 2013; p. 16. ISBN 9780429069680. [Google Scholar]
- Trompette, J.L.; Meireles, M. Ion-specific effect on the gelation kinetics of concentrated colloidal silica suspensions. J. Colloid Interface Sci. 2003, 263, 522–527. [Google Scholar] [CrossRef]
- Vysotskii, Z.Z.; Strazhesko, D.N. Isoelectric State of Disperse Silicas and Ion Exchange in Acid Solutions. Adsorpt. Adsorbents 1973, 1, 55–71. [Google Scholar]
Publisher’s Note: MDPI stays neutral with regard to jurisdictional claims in published maps and institutional affiliations. |
© 2021 by the authors. Licensee MDPI, Basel, Switzerland. This article is an open access article distributed under the terms and conditions of the Creative Commons Attribution (CC BY) license (https://creativecommons.org/licenses/by/4.0/).















