Abstract
Bacterial biofilms adhere to all oral surfaces and may alter or degrade them. For investigations of the oral biofilm, growing on new restorative dental biomaterials, sterilized dental enamel surfaces as natural, control, and reference materials are used. A novel method for disinfection and sterilization of surfaces is low-pressure plasma (LPP) sterilization, which is a nondestructive and nontoxic technology. The roughness of the dental enamel surface was determined before and after LPP sterilization. Enamel discs were placed in dental splints and worn for five days in vivo. Oral biofilm was fixed for scanning electron microscopy (SEM). Biofilms growing in vitro were characterized microbiologically before and after sterilization and examined by confocal laser scanning microscopy (CLSM). Microbiology demonstrated that various bacterial strains were present in the biofilms. SEM showed multiple layers of densely packed bacteria, and CLSM demonstrated that the biofilm contained live and dead bacteria. After LPP sterilization, no biofilm could be detected, and the enamel surface remained unaltered. It may be concluded that LPP sterilization is an effective, nondestructive method for disinfection of enamel before application in the oral cavity. LPP sterilization may be suitable for sterilization of dental materials without altering their surfaces.
1. Introduction
All oral surfaces, natural or artificial, are covered by bacterial biofilms, which are essential for oral health [1] and influence the lifespan of dental restorations [2]. Oral biofilms are composed of various different bacterial species which are functionally organized in layers [3]. The composition of the bacterial oral biofilms is dependent from the host and the surface on which they are growing [2,3,4,5,6]. They adhere to their surfaces and bacterial metabolism alters the underlying surfaces. Destruction of dental restorations by biofilms is the main reason for their replacement. Therefore, modern dental materials should have less affinity to plaque development or even inhibit biofilm growth [7,8].
Development of modern dental materials implicates research about biofilm growth and composition on these materials. In situ investigations on oral biofilms with nondestructive methods are almost impossible. Biofilms are investigated using microbiological methods, scanning electron microscopy (SEM), or confocal laser scanning microscopy (CLSM) [2]. To investigate biofilm growth on various materials they are mounted on devices which are worn in the mouth for a defined period of time. Prior to the experiments there is a need to sterilize the specimens. Sterilization of dental specimens is crucial because the sterilization process should not be toxic or alter the surface. Therefore, the physical or the chemical parameters of the materials to be investigated. However, commonly used disinfection and sterilization methods for microbial inactivation include high temperatures, chemicals, or ionizing radiation, which alter the material’s surface [9].
Physical and chemical disinfection displays an outstanding role in managing biofilms, often with differential achievements [10,11]. Commonly used chemical disinfectants in dental unit waterlines in vitro include treatments with sodium hypochloride (NaOCl), hydrogen peroxide (H2O2), chlorine dioxide or acids such as paracetic, citric, and ethyenediaminetetraacetic acids as well as with the highly efficient substances chlorine and peracetic acid. More gentle techniques imply treatments with enzymes [10,12], ultraviolet C [13], photodynamic therapies [14], the use of electrolyzed water [15], or oxidants [16]. Applications of most methods may change surfaces and their chemical and physical properties on the one hand or may be not highly efficient in biofilm eradication on the other hand.
A novel and promising method for disinfection and sterilization of surfaces is low pressure plasma sterilization which is a nondestructive and nontoxic technology [17,18,19,20,21,22]. Plasma, often called the fourth-state of matter, is a partly ionized gas. Due its special characteristics, plasmas generate different components (i.e., UV radiation and radicals) which interact with biological samples and lead to their inactivation. By carefully tuning the plasma discharge, even sensitive materials can be sterilized.
It was the aim of this study to investigate the efficiency of low-pressure plasma for sterilization of oral biofilms on human enamel and the effects on surface alterations.
2. Material and Methods
2.1. Study Design
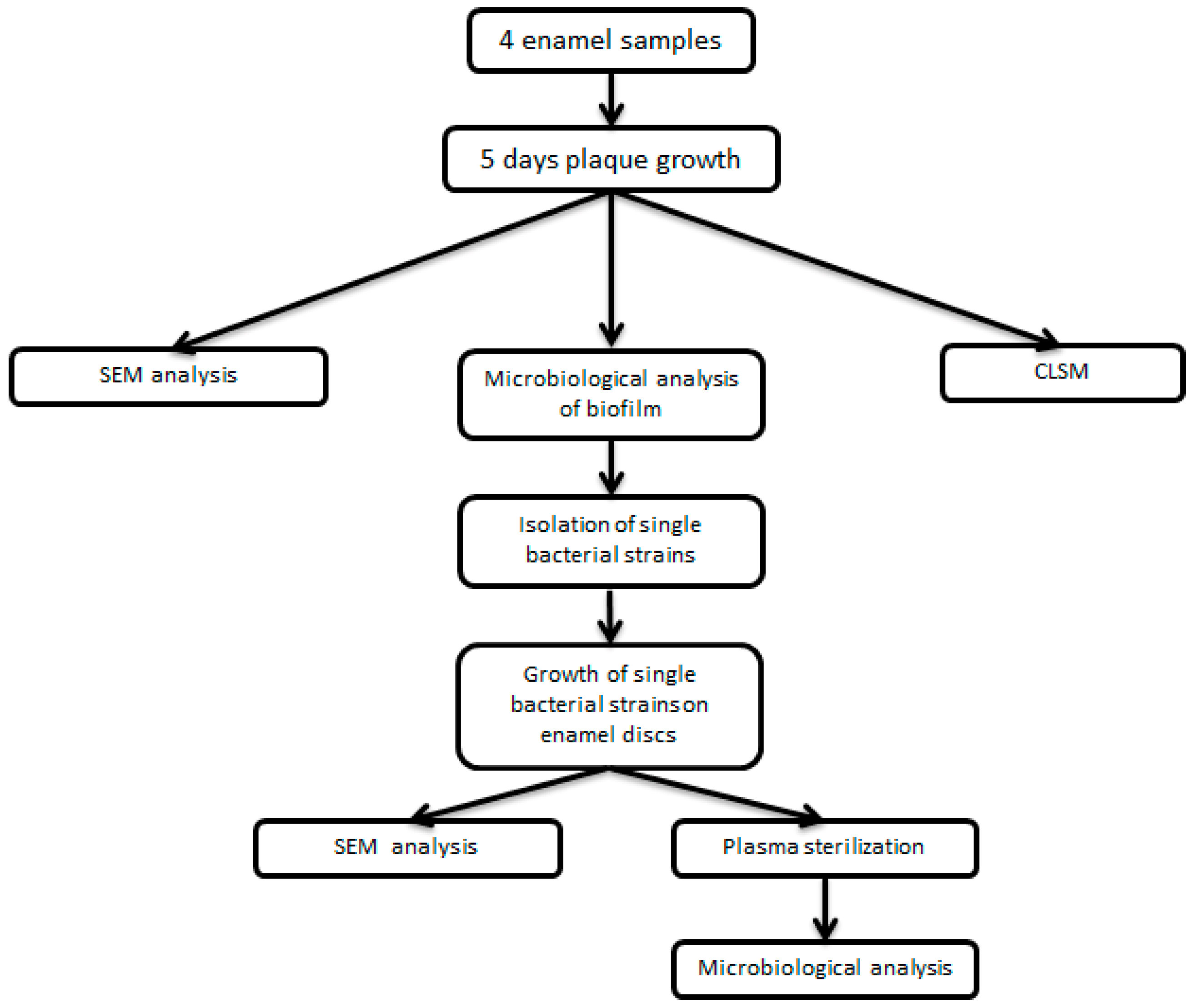
Enamel discs of 3 mm diameter were prepared from caries free for orthodontic reasons extracted human teeth. Tooth extraction and the use of the teeth were approved by the ethics committee of Witten/Herdecke University (116/2013). All patients gave their informed written and verbal consent for the use of the teeth. Prior to the use of the enamel discs within the oral cavity they were sterilized by plasma sterilization. Four enamel discs were fixed on a bite splint and worn by a volunteer for five days each in each experimental cycle. This protocol was also approved by the ethics committee of Witten/Herdecke University (15/2016). Details about the study protocol are depicted in Figure 1. Additional controls of single bacterial strains were carried out in a second experimental control. The bite splint with enamel discs was worn for another five days to grow new biofilm for selection of specific bacterial strains to test their resistance to plasma sterilization. This protocol is depicted in Figure 2.
Figure 1.
Work flow of the study protocol.
Figure 2.
Work flow of the microbiological verification.
2.2. Electron Microscopy (SEM)
For SEM analysis the biofilms were fixed in 2.5% glutaraldehyde containing 1% polyvinylpyrolidon. They were then processed for extracellular matrix presentation [23]. They were subjected to SEM with a Zeiss Sigma VP scanning electron microscope (Zeiss, Oberkochen, Germany) at 1.5 kV acceleration voltages using the in lens detector. The surface of the enamel discs before and after plasma sterilization was investigated at 20 kV with the secondary electron detector. Prior to SEM investigation they were sputtered with gold palladium.
2.3. Laser Scanning Microscopy
For laser scanning microscopy (CLSM) the biofilms were stored in 0.9% NaCL at 4 °C until use. Prior to microscopy they were stained with backlight live/dead staining (Molecular Probes® Invitrogen, Life Technologies, Darmstadt, Germany) according to the manufacturer’s instructions. The specimens were then investigated with a Leica TCS SP5 Laser-Scanning-Microscope (Leica Microsystems, Wetzlar, Germany) to distinguish live and dead bacteria within the biofilms.
2.4. Surface Roughness Determination
The surface roughness was measured before and after plasma sterilization using a high-resolution, three-dimensional, optical surface measurement device (Infinite Focus G3, Alicona Imaging GmbH, Grambach, Austria). The roughness was measured within five randomly selected areas of uniform size (50 × 50 µm2), resulting in 20 measurements per enamel surface. The mean area roughness value (Sa) was used for statistical comparison.
2.5. Plasma Sterilization
For plasma treatment, a capacitive coupled plasma system was used driven at a very high frequency (VHF-CCP) [24,25,26]. The samples were placed inside a sterilization chamber which was evacuated to 10 Pa. As process gas, either oxygen with a flux of 20 sccm (standard cubic centimeter per second) or hydrogen and oxygen in a mixture of 10:10 sccm was used. The plasma was driven by applying a power of 200 W for 3 min. After plasma treatment, the system was vented and the samples removed from the plasma system.
2.6. Microbiology
Prior to microbiological analysis the discs with biofilm were frozen at −20 °C and stored until further use. Considering identical biofilm formation and microorganisms nidation nontreated and sterilized discs were inoculated in tubes filled with liquid nutrient bouillon (Heipha Müller, Eppelheim, Germany) up to the top edge under identical conditions. Samples were shaken intensively but cautiously for up to 15 min avoiding additional oxygen injection. Thereby existing microorganisms were detached from the disc surfaces. An aliquot of the suspension was plated onto Columbia blood agar plates (Oxoid, Munich, Germany) followed by incubation under anaerobic conditions (using AnaeroGen, Merck, Germany) at 36 °C for 7 days. The bouillon was incubated under aerobic conditions at 36 °C up to 7 days following a method for sterilization verification referring to DIN EN ISO 11138 [27]. Turbidity in the bouillon tubes pointed to bacterial growth which was confirmed by plating aliquots of the nutrients on Luria broth (Roth, Karlsruhe, Germany) as well as on Columbia blood agar plates. Cultures were subcultivated to pure isolates under anaerobic and aerobic conditions. Morphologically nonuniform microorganisms were identified at species level using the biotyping method (Bruker Daltonics, Bremen, Germany).
2.7. Statistical Analysis
The mean Sa value was calculated for each enamel surface. The mean values of each enamel disc before and after sterilization were compared using the nonparametric Wilcoxon signed-rank test for related variables. Comparison between the different sterilization plasmas was performed with the nonparametric Wilcoxon–Mann–Whitney test and post hoc Bonferroni adjustment. Descriptive statistics are presented as boxplots. All calculations were performed using Graphpad Prism (Graphpad software Ver. 7, San Diego, CA, USA) statistical software.
3. Results
3.1. Scanning Electron Microscopy (SEM)
The nontreated enamel discs showed a smooth surface with some single pits (Figure 3a). After plasma sterilization with H2/O2 no changes in the surface texture could be observed (Figure 3b). Plasma sterilization with O2 resulted in a rougher surface with an increase in small pits (Figure 3c).
Figure 3.
SEM microphotographs of the enamel surface. (a) untreated control surface, (b) after H2/O2 sterilization, and (c) after O2 sterilization. All three surfaces show a similar surface pattern within the biological range which is usually found in sound enamel.
After five days a biofilm had formed on the enamel surface with various different bacteria including cocci, rods, and spirals mainly on the biofilm surface (Figure 4). The cross-section of the biofilm demonstrated different stratification of the biofilm in different areas. In all areas a basic organic matrix layer was found (Figure 5 and Figure 6). Above the organic matrix varying layers of bacteria could be seen. At the bottom of the biofilm bacteria which were connected by intercellular junctions were predominant in both biofilm cross-sections (Figure 5b and Figure 6b). The middle layer in the first cross-section showed densely packed rods and cocci (Figure 5c) and the surface layer showed loosely arranged cocci with some extracellular matrix (Figure 5d). The second cross-section showed densely packed bacteria within a thick extracellular matrix (Figure 6c). The superficial layer contained rods, cocci and spirals which were only loosely connected Figure 6d).
Figure 4.
Surface of the five days growth biofilm on the enamel surface. A well-established biofilm can be seen with spirals, cocci, and rods.
Figure 5.
Fractured 5–days-grown biofilm demonstrating stratification. (a) Overview, (b) basic layer with cocci, (c) middle layer showing rods and cocci, and (d) surface layer with loose bacteria and some extracellular matrix.
Figure 6.
Fractured 5-days-grown biofilm demonstrating the stratification. (a) Overview, (b) basic layer with cocci, (c) middle layer showing cocci, and (d) surface layer with loose bacteria and some extracellular matrix.
3.2. Laser Scanning Microscopy (CLSM)
CLSM of live and dead bacteria showed scattered areas with either live or dead bacteria. Live and dead bacteria were not equally distributed in the biofilm (Figure 7).
Figure 7.
CLSM photograph of the biofilm after 5 days of plaque growth showing scattered areas with live (green) and dead (red) bacteria. There are mainly living bacteria with scattered strains of dead bacteria.
Surface Roughness Determination
No statistically significant difference in the Sa values of surface roughness was found before and after sterilization either with O2 or H2/O2 plasma (Figure 8) within the groups and between the different sterilization methods.
Figure 8.
Boxplot graphics of the data distribution of surface roughness measurements before (control) and after plasma sterilization. No significant differences in the median values were found.
3.3. Microbiology
Biofilm formation on disks came up under identical incubation conditions. Considering very similar bacterial contamination one disk was sterilized the other one was untreated. Bacterial growth was demonstrated on nontreated discs counting for cocci- and rod-shaped bacteria after aerobic cultivation. This comprised, among others, Streptococcus oralis and Staphylococcus hominis in increased numbers and a single Neisseria spp. colony (Table 1). Interestingly, three species—Veillonella spp., Porphyromonas spp. and Prevotella spp.—were identified after anaerobic incubation, but bacterial growth was minimal which might be due to the use of the detaching method from the surfaces as a total oxygen entry could not be avoided. In contrast however, discs after plasma sterilization provoked no detected bacterial growth, pointed out by turbidity measurement in nutrient bouillon under aerobic growth conditions even after a 7-day incubation period and by anaerobic incubation on agar plates.
Table 1.
Selected bacteria isolated from discs.
4. Discussion
Oral biofilms are complex systems of bacteria adhering to the oral surfaces [28]. They are the important biological characteristics of the surfaces of the oral cavity and have protective and destroying functions. On one hand, biofilms are important for the maintenance of oral health [29]], on the other hand, they may be destructive for human teeth [28] as well as restorative dental materials. All oral surfaces are covered by biofilms which are varying in the different areas [30]. Therefore, it is important to know which material promotes which biofilm and if the biofilm is destructive for the material. Oral bacteria have different shapes and sizes which include cocci, rod, and helical/spiral which probably allow them better adaptation to the surfaces. For instance, rod shapes may allow bacteria to attach more readily in flat environments with high shear stress (e.g., in flowing water). Cocci may have access to small pores, creating more attachment sites per cell and hiding themselves from external shear forces. Physical and chemical surface properties are influencing the structure and composition of biofilms [2,4,5,6].
Medical devices may be categorized into three different groups. The first are the critical devices which must be sterile before application. The second are the semicritical devices which are in contact with mucous membranes such as the oral cavity and the third are the noncritical devices which are in contact with skin [9]. Dental materials belong to the second or third group and have to be decontaminated or sterilized before application. It is a prerequisite for dental materials that their surface properties are not altered after disinfection or sterilization. Increased surface roughness promotes biofilm formation [31]. The influence of the biofilm development on material surfaces and their destructive effect can be investigated experimentally. For this often material specimens are mounted on dental devices and worn by subjects for a certain time. As control material usually human enamel is used. In this study dental enamel has been used as experimental material to test the effects of plasma sterilization on the enamel surface using either oxygen or a mixture of hydrogen and oxygen as process gas.
Several studies demonstrated that other sterilization methods are effective to remove the biofilm of the enamel surface [32,33,34]. Autoclaving has been shown to demineralize the enamel surface. So far the best method seemed to be gamma irritation [32,33]. Capacitive coupled very high frequency plasma sterilization (VHF-CCP) is a novel method for decontamination and sterilization of medical devices [24,25,26]. So far, this method has been tested to inactivate proteins, bacterial spores, and fungal spores [24,25,26,35]. However, the sterilization and removal of complex biofilms such as oral biofilms on dental materials have not yet been tested with this method. The results of this study showed that plasma sterilization application completely removed the oral biofilm without altering the enamel surface.
5. Conclusions
It may be concluded from this study that plasma sterilization is a nondestructive, effective method for disinfection or sterilization of dental materials before application in the oral cavity. It is a quick, nondestructive method of sterilization and may be used for dental materials before they are placed into the oral cavity.
Author Contributions
Conceptualization, Writing and Editing, and Ethics Application, E.A.N.; Investigation, A.-S.E.; Investigation and Methodology, H.T.K.; Investigation and Methodology; Investigation and Methodology, J.T.; Visualization and Supervision, T.D.; Investigation and Methodology, M.F.; Supervision, Writing—Partly Original Draft Preparation, K.S.; Methodology, A.P.; Methodology, Resources, Partly Writing—Original Draft Preparation, T.K.; Project Administration, Data Curation, Writing—Review & Editing, W.H.A.
Funding
This study was supported by the German Research Foundation (DFG) within the frame of the projects PlasmaDecon PAK728 to P A (AW 7/3-1).
Acknowledgements
The authors would like to thank Susanne Haussmann for her laboratory assistance in preparing the SEM specimens.
Conflicts of Interest
The authors declare no conflict of interest.
References
- Marsh, P.D.; Devine, D.A. How is the development of dental biofilms influenced by the host? J. Clin. Periodontal. 2011, 11, 28–35. [Google Scholar] [CrossRef] [PubMed]
- Auschill, T.M.; Arweiler, N.B.; Brecx, M.; Reich, E.; Sculean, A.; Netuschil, L. The effect of dental restorative materials on dental biofilm. Eur. J. Oral Sci. 2002, 110, 48–53. [Google Scholar] [CrossRef] [PubMed]
- Marsh, P.D. Dental plaque: Biological significance of a biofilm and community life-style. J. Clin. Periodontal. 2005, 6 (Suppl. 32), 7–15. [Google Scholar] [CrossRef] [PubMed]
- Shemesh, M.; Tam, A.; Aharoni, R.; Steinberg, D. Genetic adaptation of Streptococcus mutans during biofilm formation on different types of surfaces. BMC Microbiol. 2010, 10, 51. [Google Scholar] [CrossRef] [PubMed]
- Song, F.; Koo, H.; Ren, D. Effects of material properties on bacterial adhesion and biofilm formation. J. Dent. Res. 2015. [CrossRef] [PubMed]
- Souza, J.C.; Mota, R.R.; Sordi, M.B.; Passoni, B.B.; Benfatti, C.A.; Magini, R.S. Biofilm formation on different materials used in oral rehabilitation. Braz. Dent. J. 2016, 27, 141–147. [Google Scholar] [CrossRef] [PubMed]
- Li, Y.H.; Bowden, G.H. The effect of environmental pH and fluoride from the substratum on the development of biofilms of selected oral bacteria. J. Dent. Res. 1994, 73, 1615–1626. [Google Scholar] [CrossRef]
- Van Dijken, J.W.; Kalfas, S.; Litra, V.; Oliveby, A. Fluoride and mutans streptococci levels in plaque on aged restorations of resin-modified glass ionomer cement, compomer and resin composite. Caries Res. 1997, 31, 379–383. [Google Scholar] [CrossRef]
- Rutala, W.A.; Weber, D.J. Disinfection and sterilization: An overview. Am. J. Infect. Control 2013, 41, S2–S5. [Google Scholar] [CrossRef]
- Araujo, P.A.; Machado, I.; Meireles, A.; Leiknes, T.; Mergulhao, F.; Melo, L.F.; Simoes, M. Combination of selected enzymes with cetyltrimethylammonium bromide in biofilm inactivation, removal and regrowth. Food Res. Int. 2017, 95, 101–107. [Google Scholar] [CrossRef]
- Ercan, U.K.; Joshi, S.S.; Yost, A.; Gogotsi, N.; O’Toole, S.; Paff, M.; Melchior, E.; Joshi, S.G. Inhibition of biofilms by non-thermal plasma treated novel solutions. Adv. Microbiol. 2014, 4, 1188–1196. [Google Scholar] [CrossRef]
- Johansen, C.; Falholt, P.; Gram, L. Enzymatic removal and disinfection of bacterial biofilms. Appl. Environ. Microbiol. 1997, 63, 3724–3728. [Google Scholar] [PubMed]
- Bak, J.; Ladefoged, S.D.; Tvede, M.; Begovic, T.; Gregersen, A. Dose requirements for UVC disinfection of catheter biofilms. Biofouling 2009, 25, 289–296. [Google Scholar] [CrossRef] [PubMed]
- Donnelly, R.F.; McCarron, P.A.; Tunney, M.M.; David Woolfson, A. Potential of photodynamic therapy in treatment of fungal infections of the mouth. Design and characterisation of a mucoadhesive patch containing toluidine blue O. J. Photochem. Photobiol. B Biol. 2007, 86, 59–69. [Google Scholar] [CrossRef]
- Kim, C.; Hung, Y.-C.; Brackett, R.E.; Frank, J.F. Inactivation of Listeria monocytogenes biofilms by electrolyzed oxidizing water. J. Food. Process Preserv. 2001, 25, 91–100. [Google Scholar] [CrossRef]
- Olmedo, G.M.; Grillo-Puertas, M.; Cerioni, L.; Rapisarda, V.A.; Volentini, S.I. Removal of pathogenic bacterial biofilms by combinations of oxidizing compounds. Can. J. Microbiol. 2015, 61, 351–356. [Google Scholar] [CrossRef] [PubMed]
- Fiebrandt, M.; Lackmann, J.-W.; Stapelmann, K. From patent to product? 50 years of low-pressure plasma sterilization. Plasma Process. Polym. 2018, 15, 1800139. [Google Scholar] [CrossRef]
- Keudell, A.v.; Awakowicz, P.; Benedikt, J.; Raballand, V.; Yanguas-Gil, A.; Opretzka, J.; Floetgen, C.; Reuter, R.; Byelykh, L.; Halfmann, H.; et al. Inactivation of bacteria and biomolecules by low-pressure plasma discharges. Plasma Processes Polym. 2010, 7, 327–352. [Google Scholar] [CrossRef]
- Laroussi, M. Low temperature plasma-based sterilization: Overview and state-of-the-art. Plasma Processes Polym. 2005, 2, 391–400. [Google Scholar] [CrossRef]
- Lerouge, S.; Wertheimer, M.R.; Yahia, L.H. Plasma sterilization: A Review of parameters, mechanisms, and limitations. Plasmas Polym. 2001, 6, 175–187. [Google Scholar] [CrossRef]
- Moisan, M.; Boudam, K.; Carignan, D.; Kéroack, D.; Levif, P.; Barbeau, J.; Séguin, J.; Kutasi, K.; Elmoualij, B.; Thellin, O.; et al. Sterilization/disinfection of medical devices using plasma: The flowing afterglow of the reduced-pressure N2-O2 discharge as the inactivating medium. Eur. Phys. J. Appl. Phys. 2013, 63, 10001. [Google Scholar] [CrossRef]
- Priehn, M.; Denis, B.; Aumeier, P.; Kirchner, W.H.; Awakowicz, P.; Leichert, L.I. Sterilization of beehive material with a double inductively coupled low pressure plasma. J. Phys. D Appl. Phys 2016, 49, 374002. [Google Scholar] [CrossRef]
- Jongebloed, W.L.; Stokroos, I.; Van der Want, J.J.; Kalicharan, D. Non-coating fixation techniques or redundancy of conductive coating, low kV FE-SEM operation and combined SEM/TEM of biological tissues. J. Microsc. 1999, 193, 158–170. [Google Scholar] [CrossRef] [PubMed]
- Lackmann, J.-W.; Fiebrandt, M.; Raguse, M.; Kartaschew, K.; Havenith, M.; Bandow, J.E.; Moeller, R.; Awakowicz, P.; Stapelmann, K. A combined low-pressure hydrogen peroxide evaporation plus hydrogen plasma treatment method for sterilization—Part 2: An intercomparison study of different biological systems. Plasma Processes Polym. 2016, 14, 201600199. [Google Scholar] [CrossRef]
- Stapelmann, K.; Fiebrandt, M.; Raguse, M.; Awakowicz, P.; Reitz, G.; Moeller, R. Utilization of low-pressure plasma to inactivate bacterial spores on stainless steel screws. Astrobiology 2013, 13, 597–606. [Google Scholar] [CrossRef] [PubMed]
- Stapelmann, K.; Lackmann, J.-W.; Buerger, I.; Bandow, J.E.; Awakowicz, P. A H2 very high frequency capacitively coupled plasma inactivates glyceraldehyde 3-phosphate dehydrogenase(GapDH) more efficiently than UV photons and heat combined. J. Phys. D Appl. Phys. 2014, 47, 085402. [Google Scholar] [CrossRef]
- ISO 11138-1:2017 Sterilization of Health Care Products-Biological Indicators-Part 1: General Requirements; Standards South Africa: Pretoria, South Africa, 2007.
- Kolenbrander, P.E.; London, J. Adhere today, here tomorrow: Oral bacterial adherence. J. Bacterial. 1993, 175, 3247–3252. [Google Scholar] [CrossRef]
- Lloyd-Price, J.; Mahurkar, A.; Rahnavard, G.; Crabtree, J.; Orvis, J.; Hall, A.B.; Brady, A.; Creasy, H.H.; McCracken, C.; Giglio, M.G.; et al. Strains, functions and dynamics in the expanded human microbiome project. Nature 2017, 550, 61–66. [Google Scholar] [CrossRef]
- Naumova, E.A.; Weber, L.; Pankratz, V.; Czenskowski, V.; Arnold, W.H. Bacterial viability in oral biofilm after tooth brushing with amine fluoride or sodium fluoride. Arch. Oral. Biol. 2019, 97, 91–96. [Google Scholar] [CrossRef]
- Rashid, H. The effect of surface roughness on ceramics used in dentistry: A review of literature. Eur. J. Dent. 2014, 8, 571–579. [Google Scholar] [CrossRef]
- Amaecha, B.T.; Higham, S.M.; Edgar, W.M. Effect of sterilisation methods on the structural integrity of artificial enamel caries for intra-oral cariogenicity tests. J. Dent. 1999, 27, 313–316. [Google Scholar] [CrossRef]
- Amaechi, B.T.; Higham, S.M. Dental erosion: Possible approaches to prevention and control. J. Dent. 2005, 33, 243–252. [Google Scholar] [CrossRef] [PubMed]
- Chandler, N.P. Preparation of dental enamel for use in intraoral cariogenicity experiments. J. Dent. 1990, 18, 54–58. [Google Scholar] [CrossRef]
- Stapelmann, K.; Fiebrandt, M.; Raguse, M.; Lackmann, J.-W.; Postema, M.; Moeller, R.; Awakowicz, P. A combined low-pressure hydrogen peroxide evaporation plus hydrogen plasma treatment method for sterilization-part 1: Characterization of the condensation process and proof-of-concept. Plasma Process. Polym. 2017, 14, 1600198. [Google Scholar] [CrossRef]
© 2019 by the authors. Licensee MDPI, Basel, Switzerland. This article is an open access article distributed under the terms and conditions of the Creative Commons Attribution (CC BY) license (http://creativecommons.org/licenses/by/4.0/).







