Abstract
With the significant penetration of wind generation, wind turbines require higher and higher lubrication performance for bearings. To improve the lubrication performance of wind power bearings, this study takes wind power bearings as the research object and comprehensively analyzes the wear forms of wind power bearings as well as intelligent lubrication methods. Firstly, the main roles and wear forms of wind turbine bearings are sorted out and analyzed. Secondly, the common lubrication problems of wind power bearings are analyzed from the bearing grease selection, lubrication mode, and lubrication status, highlighting the important influence of lubrication on bearings. Thirdly, the wind turbine bearing wisdom lubrication method research and organization, mainly including the wind power generation bearing lubrication materials, lubrication devices and monitoring methods, and other issues of research and analysis. Finally, current challenges and future development directions are summarized, which are designed to provide theoretical reference and technical support for the related research and engineering practice in the field of wind power engineering.
1. Introduction
With the development trend of globalization of today’s economy, people’s demand for energy continues to grow, and the ensuing problems of energy shortage and resource scarcity are becoming more and more serious [,]. To alleviate the energy problem, people are exploring new energy sources in various ways, among which wind energy is much concerned and respected due to its clean, renewable, and large storage capacity [,]. According to the statistics, the global cumulative installed wind power continues to grow from 540 GW in 2017, rapidly increasing to 906 GW in 2022, with a CAGR of 7.7%. By 2024, global wind power additions are expected to exceed 1000 GW for the first time []. Figure 1 shows the cumulative global wind power installations over the last six years.

Figure 1.
Total global wind power installed capacity (2017–2022) [].
Currently, global development trends are closely linked to the development of renewable energy sources []. Wind energy, as one of the important energy sources, is significantly different from traditional energy consumption [,]. Wind energy can not only effectively alleviate the energy supply problem, but also significantly reduce carbon dioxide emissions and environmental pollution, which is of great significance in promoting global sustainable development [,]. Therefore, Wind power is considered a crucial initiative for optimizing the use of wind energy. It can alleviate economic problems and significantly improve power supply []. From a long-term perspective, wind power is a low-carbon and carbon-neutral method of generating electricity. This is beneficial to both the economy and the environment and is more aligned with the needs of modern society [,]. It is also a new trend in the future development of energy []. However, the rapidly developing wind power industry is also facing new problems and challenges [].
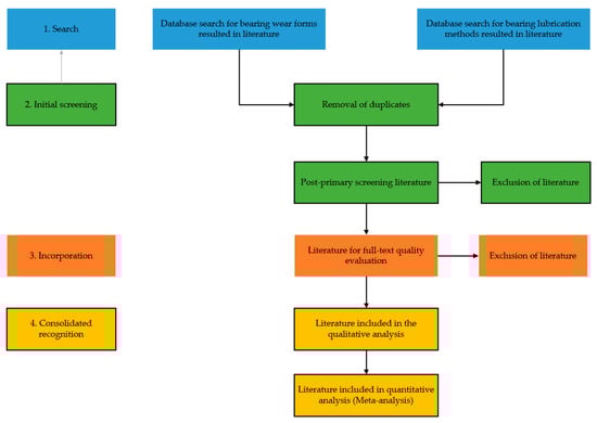
The health condition of the wind turbine plays an indispensable role in its normal operation, and if the bearings are in various adverse conditions, such as wear and tear, straining, micro-erosion, and other problems, it will cause damage to other parts of the wind turbine [,]. To improve the performance of wind power bearings, it is important to regularly monitor their status to detect any potential problems and take appropriate maintenance measures, which can help reduce the occurrence of failures and maximize the service life of the bearings [,]. Improving the operational efficiency and performance of wind turbines reduces the cost of wind power production and helps reduce dependence on non-essential energy sources [,]. Therefore, monitoring wind power bearings and maintaining their health status is essential to ensure regular operation and sustainable development of wind power systems []. To write the review more clearly, a PRISMA flowchart was used for the writing process of this paper (Figure 2).

Figure 2.
Information flow in the various stages of the system review.
This article is written from the perspective of two aspects of wind power bearing wear and lubrication, mainly for bearing wear morphology and intelligent lubrication methods. In terms of bearing wear morphology, the main roles and wear morphology of each bearing of a wind turbine are summarized, and the wear process is analyzed. Bearing Intelligent Lubrication Methods summarizes some of the research results in recent years in the three areas of bearing lubrication materials, lubrication devices, and monitoring methods, intending to use cutting-edge lubrication methods to extend the life of bearings and reduce the friction and wear problems currently faced by bearings.
The rest of this article is organized as follows: the second part collates the analysis of wind power bearing wear forms and common lubrication problems; the third part details some of the research on wind power bearing lubrication methods in recent years and summarizes the advantages and disadvantages of existing lubrication methods; and finally, the fourth part of the future research trends are summarized and outlook for the future of wind turbine bearing environmental protection and green lubrication to provide reference value for the future development of the direction.
2. Tribological Study of Wind Power Bearings
The wind turbine is a widely used clean energy equipment, according to its different parts of the selection of different types of bearings, mainly involved in the main shaft bearings, pitch bearings, yaw bearings, gearbox bearings, generator bearings, etc. [,]. These bearings play a vital role in the regular operation and efficient generation of electricity from wind turbines []. According to the statistics, a complete set of onshore wind turbine units will typically require the use of 26 sets of bearings [].
2.1. Main Forms of Wear on Wind Power Bearings
The lifetime of a wind turbine is typically 20 to 25 years, during which time it must be able to operate safely and smoothly []. Unfortunately, the uncertainties of harsh environmental conditions such as dust, temperature, air pressure, and unstable wind gusts can affect the severe alternating loads on the main load-bearing components of wind turbines [,]. The bearings are widely used in various systems of wind turbines, and they will inevitably be damaged when operating under harsh working conditions, which will lead to wind turbine failures and shutdowns, which in turn will require much time and cost for maintenance [,]. Figure 3 shows the distribution of the position of each bearing in the wind turbine.

Figure 3.
Distribution of wind power bearing positions [].
According to the survey data, only 10% of wind power bearings can operate generally during their life span, and 80% of bearing failures are caused by wear []. The main factors affecting bearing wear are bearing materials, lubricant selection, and environmental factors []. Therefore, it becomes crucial to analyze the wear of wind power bearings to reduce the repair and maintenance costs of wind power bearings [,]. The following are the roles of each of the wind turbine bearings and the main forms of wear.
- (1)
- Main shaft bearings
The main shaft bearing is one of the core components of the wind turbine, and its role is mainly to support the wind turbine, bear the load of the wind turbine, and enable the wind turbine to operate smoothly []. The main forms of wear of the wind turbine main shaft bearings are abrasive wear, fatigue wear, and oxidative wear []. Abrasive wear is caused by particulate matter, such as hard particles or surface impurities, entering the bearing and generating a cutting action, resulting in grooves and scratches on the bearing surface []. Fatigue wear results from pitting and spalling on the bearing surface due to excessive pressure and high rotational speeds inside the bearing []. Oxidative wear is caused by high temperatures and oxidation reactions that cause oxidation and spalling on the bearing surface []. Therefore, the main shaft bearing must be characterized by high temperature, fatigue, and wear resistance to meet the demands of harsh operating environments and continuous operation [].
- (2)
- Pitch bearings
The role of pitch bearings is to convert loads in different directions into independent rolling support forces to support blade rotation so that they can automatically adjust the angle according to the wind direction to maximize power generation efficiency []. Due to operation in harsh environments, the uncertainty of wind direction, wind speed, and the rotation of the hub will bring different axial force, radial force, and tilting moments to the pitch bearing []. These factors can accelerate the wear of the pitch bearings, which can affect the smooth rotation of the blades and reduce the power generation efficiency of the entire wind turbine system [,]. Wind turbine pitch-bearing wear is mainly manifested in two forms: surface wear and internal wear. Surface wear mainly includes fatigue wear, abrasive wear, eddy current shear wear caused by lubrication failure, etc.; internal wear mainly includes metal inter-particle wear, micromotion wear, adhesive wear, etc. [,,].
- (3)
- Yaw bearingsz
The function of yaw bearings is to control the direction of rotation of the wind turbine unit within a specified range while the wind turbine is rotating and to resist the loading forces from the ground and the tower []. To improve the power generation efficiency of the wind turbine, the yaw bearing can intermittently adjust the angle of the blades facing the wind according to the change of wind direction to keep the wind turbine always in the windward state to maximize the absorption of wind energy [,]. Meanwhile, due to wind instability, yaw bearings are often subjected to multi-directional and substantial loads. Therefore, they must have high load-carrying capacity and anti-fatigue performance to ensure stable operation and long service lifespan [,]. The current forms of wear in yaw bearings are fatigue wear, particulate wear, and insufficient lubrication wear [,,].
- (4)
- Generator bearings
The generator bearings enable the generator rotor to rotate smoothly []. It transmits the gravitational force and torque of the generator rotor while reducing friction and vibration []. Structural optimization is usually carried out in the selected bearings to achieve higher power generation, regular operation, and long-term reliability of the generator []. The current forms of generator bearing wear are fatigue wear, adhesive wear, and current pitting wear [,].
- (5)
- Gearbox bearings
The wind turbine gearbox bearing is a vital transmission structure that connects the generator and the main shaft. Its primary function is to support and rotate the gearbox while transmitting and adjusting force and torque []. Additionally, the gearbox bearing absorbs and dampens shock and vibration within the gearbox []. Due to the long-term operation of bearings in harsh environmental conditions, gearbox bearings are exposed to various forms of wear, and the most common significant forms of wear include fatigue wear, adhesive wear, and surface wear [,,]. Figure 4 shows common forms of bearing wear.

Figure 4.
Common forms of bearing wear, (a) fatigue mode; (b) abrasive wear; (c) adhesive wear [,,].
The wear failure of bearings is a complex process involving several stages such as initial wear, stable wear, and severe wear []. The initial wear is related to the material properties of the bearings themselves, while the wear gradually slows down after entering the sTa wear stage [,]. In the later stages of wear, the bearing may undergo severe plastic deformation due to factors such as abrasive particles, changes in load, and other particles, which can accelerate the failure or damage of the bearing [,]. Figure 5 shows the percentage of factors affecting the wear loss efficiency of wind power bearings.

Figure 5.
Shows the percentage of wear loss factors for wind turbine bearings [,].
König et al. [] proposed a new numerical method for predicting the wear of bearings during steady-state operation with mixed lubrication. Their study, conducted under specific test conditions, observed a reduction in frictional wear during the initial minutes of operation due to bearing wear on the rough contact scale. The study found that taking into account reduced frictional interactions due to wear can lead to more accurate predictions of bearing wear. Wang et al. [] conducted multiple sets of high-speed, high-temperature, and heavy-duty durability experiments to investigate the frictional wear of high-performance bearings. They discovered that impurities adsorb onto the bearing surface after it has been damaged by abrasive wear. This affects the surface integrity of the inner and outer raceways of the bearings, reducing their maintainability. Peng et al. [] developed a system for online monitoring and analysis of bearing wear levels and mechanisms. The wear and wear patterns of the bearings were evaluated by tracking the distribution of labeled particles in the lubricant. Pozebon et al. [] proposed a coupled model of boundary lubrication wear and bearing lubrication state to simulate the wear process of grease-lubricated bearings. The simulation experiments’ results concluded that during the early stage of wear, the model is most sensitive to parameters such as load and friction coefficient, which directly affect the contact characteristics. During the late stage of wear, factors such as base oil viscosity and lubricant dosing have a greater impact on bearing wear. Zhang et al. [] proposed a dynamic differential method for analyzing the key factors of bearing roller end face and work surface wear. They found that bearing wear is caused by one or more factors, including impurities and particles, which are important contributors to bearing failure.
2.2. Analysis of Common Lubrication Problems in Wind Power Bearings
Wind turbine bearings have been operating efficiently since the start of operation []. However, over time, the continuous workload causes wear and tear on the bearings []. Lubricants are essential for maintaining the long-term, optimal performance of bearings [,]. Compared with other industries, the lubricants used in wind power bearings have higher performance requirements []. However, there are still some issues in the lubrication process that need to be analyzed and resolved promptly []. This section provides an overview of common lubrication problems in wind power bearings from various perspectives.
The function of the lubricant is to form an oil film layer in the rolling bearing, preventing direct contact between the rolling elements and raceways, thus reducing friction and wear [,]. It can reduce friction and wear, maintain long-term lubrication, minimize heat generation, and reduce damage to the bearings [,]. Additionally, it stabilizes the bearing structure, prevents friction-induced anomalous vibration and noise, and ensures the smooth operation of wind power equipment []. The lubricants usually selected for wind power bearings are listed in Table 1.

Table 1.
Commonly used lubricants for wind power bearing [,,].
Bearing failure is a major reason for wind turbine malfunction []. Gearbox bearings are the most susceptible to failure, followed by main shafts and pitch bearings []. Lubrication is one of the effective ways to reduce bearing failure, it can not only reduce bearing friction and wear but also avoid damage to other parts, reducing the failure rate of wind turbines which plays an important role [,,]. According to the statistics, the bearing failure rate due to lubrication failure is up to 70%, and the causes can include unqualified lubricant quality, premature lubricant failure, lack of lubricant, over-lubrication, and incorrect lubricant selection [,,]. At the same time, bearing failures in wind turbines, which require downtime for repairs and may require replacement parts, increase overall maintenance costs and cause significant losses in power production [,]. Therefore, proper lubrication and regular maintenance are essential to minimize bearing failures and increase the overall efficiency of wind turbines [].
2.2.1. Selection of Bearing Grease
Currently, there are two main types of lubricants for bearings: lubricating oil and grease []. Incomplete statistics show that over 90% of bearings are lubricated with grease, while less than 10% are lubricated with oil []. The choice between oil and grease lubrication depends on the bearing design and working conditions []. Due to the low amount of grease used, no additional lubrication equipment is required, which is welcomed by most bearing designers []. The following are the principles for selecting bearing grease.
- (1)
- By operating temperature
The temperature at which the bearing operates has a significant impact on both the lubrication and the lifespan of the grease []. The study revealed that the grease decreases within the temperature limit range as the temperature increases. When the bearing temperature increases by 10~15 °C, the grease lifespan is reduced by approximately 50% []. If the operating temperature of the lubrication point exceeds the upper limit of the grease use temperature, it can accelerate the evaporation of the grease base oil, cause oxidative deterioration, and lead to colloidal shrinkage and oil splitting phenomenon []. Meanwhile, the operating temperature of the bearings also varies with the temperature of the surrounding ambient medium []. Therefore, when selecting bearing grease, it is necessary to consider not only the dropping point temperature of the grease but also parameters such as the type of its base oil, antioxidant properties, and evaporation properties, as well as the influence brought about by the temperature of the ambient medium [,]. Table 2 below shows the selection of different types of grease according to the operating temperature of the bearings.
- (2)
- By bearing load

Table 2.
Selection of grease for maximum temperature of bearing lubrication part [,].
Load is one of the important factors affecting bearing life, and it is very critical to select the appropriate grease type according to the bearing load []. To lubricate wind power bearings with light loads, select grease with medium viscosity and moderate short fiber content []. For bearings with medium and heavy loads, use grease with extreme pressure properties to prevent damage to wind turbine equipment []. When lubricating bearings under heavy loads, it is important to select a grease with high base oil viscosity and sufficient thickener content. This will increase the thickness of the oil film, minimizing contact between the parts due to increased load []. Table 3 below defines the running bearing loads.
- (3)
- Bearing speed

Table 3.
Definition of bearing running load [,].
The speed of bearing rotation significantly impacts the lifespan of the grease []. The higher rotation speeds increase the shear stress on the grease, which can damage its fibrous structure and shorten its lifespan [,]. Different bearings have varying speed limits, and a speed factor is often used to compare them. The speed factor is determined by considering rotational speed, bearing diameter, and contact angle []. Table 4 presents the definition of bearing speed and its corresponding speed limit values.
- (4)
- Working environment

Table 4.
Bearing speed definition and speed limit values [].
The working environment of bearings varies, such as air humidity, dust, corrosive gases (fog), water (or saltwater) contact, radiation, and other factors. The complexity of the diversity of factors affects the bearing grease selection [,]. For example, in a wet environment or in contact with water, it should be selected with good water resistance grease; if there is a strong chemical medium in the environment, it should be used to resist the chemical medium of synthetic grease [].
In summary, selecting the appropriate grease based on the specific working conditions can effectively extend the service life of bearings and increase the overall revenue of the equipment []. When selecting grease types, it is important to consider not only the operating temperature, speed, and other mentioned factors, but also the bearing application of the working mechanism and application occasions. Additionally, the overall structure of the equipment should be taken into account, including its simple mechanical structure, sealing, and ease of maintenance, as well as its corrosion, pressure, oxidation, and other performance characteristics. To address the issue of inevitable bearing wear, research technicians can begin by exploring lubrication methods, developing efficient and long-lasting grease, reducing friction and wear of bearings, and minimizing the failure rate of bearings. This will help to advance bearing lubrication technology and keep it at the forefront of scientific research [].
2.2.2. Analysis of Bearing Lubrication Methods
To ensure the safe and reliable operation of bearings and reduce friction and wear, bearing lubrication is essential []. Proper lubrication methods can dramatically improve bearing fatigue life and performance indicators such as friction, wear, temperature, and vibration [,]. To make bearings maintain an excellent lubricating effect for a long time when designing the lubrication method, consider the use of the correct lubricant, calculate the amount of lubricant, determine the appropriate oil change cycle, and other factors [,]. Currently, there are four main categories of bearing lubrication based on the type of lubricant used: oil lubrication, grease lubrication, solid lubrication, and gas lubrication [,]. Table 5 presents four standard lubrication methods and their respective advantages and disadvantages in lubrication analysis.

Table 5.
Four common types of bearing lubrication and their respective lubrication advantages and disadvantages [,,,].
Bearings are indispensable in wind turbines, and their regular operation cannot be separated from lubricant lubrication. In the oil and grease lubrication of wind power bearings, the proper lubrication method can effectively reduce the frictional wear of the bearings, achieve a better lubrication effect, and prolong the service life of the bearings []. At present, wind power bearings are widely used in timing, quantitative lubricant addition, lubricant replacement, and other methods; however, these methods still have shortcomings. For example, adding lubricant at regular intervals and in quantities can lead to insufficient or excessive lubrication of the bearings, which in turn can lead to wear and tear of the bearings, chemical reactions, and contamination caused by overflow of lubricant [,]. Therefore, finding a suitable lubrication method improves the bearing lubrication effect and extends the bearing life. Table 6 below shows the standard lubrication methods for wind power bearings.

Table 6.
Common lubrication methods for wind power bearings [,].
In general, each lubrication method has its advantages and disadvantages []. The selection of wind power bearing lubrication method should not only consider the interior structure of the wind power generation equipment and the transmission process but also consider the influence of external environmental factors, which requires a complete inspection and monitoring of the lubrication status of the bearings, including lubricating grease monitoring and lubrication technology services [,]. The correct lubrication method can effectively reduce the friction and wear of bearings, improve the working efficiency and life, and thus ensure the stability and reliability of wind power generation []. Therefore, we need to have an in-depth understanding and reasonable choice of lubrication methods for wind power bearings to ensure the safety and economy of wind power generation [].
2.2.3. Analysis of Bearing Lubrication Status
The lubrication status of bearings has a direct influence on the stability and service life of the whole equipment []. Wind turbines typically operate in harsh environments such as plateaus, offshore areas, and areas with high humidity, wide temperature ranges, and particulate erosion. These factors significantly affect the performance of wind turbine bearings, which makes it necessary to maintain a high-quality lubrication status [,].
The optimal lubrication state of the bearing should be the formation of an oil film of sufficient thickness on the bearing surface to isolate the friction surfaces and reduce friction and wear []. People classify the lubrication state of the friction pair in engineering into boundary lubrication, mixed lubrication, and fluid lubrication according to the dimensionless parameter film thickness ratio and draw the Stribeck curve of lubrication classification, as shown in Figure 6 below [,].

Figure 6.
Stribeck curve [].
The Stribeck curve divides the lubrication state into three main types: boundary lubrication, mixed lubrication, and fluid lubrication. Obviously, the Stribeck curve also applies to wind turbine bearing lubricant lubrication. In wind power bearing lubrication, the bearing initially experiences boundary lubrication where the oil film has not fully formed. At the microscopic level, the peaks between the shaft and bearing are close together, resulting in high friction between the surfaces. During this stage, the changes in the friction mainly rely on the bearing material’s performance impact [,,]. Over time, the lubricant film gradually forms, reducing friction between the two surfaces. As a result, the contact area decreases and the force between the surfaces decreases. However, during this stage, the oil film is not yet fully formed, and there is still some direct contact between the shaft and the bearing. This is known as the mixed lubrication stage [,]. As time passes, the lubricating fluid fills the lubricant, forming a thick oil film that separates the shaft and bearing, preventing any contact. This marks the beginning of the fluid lubrication stage [,]. The following describes the process of forming the boundary lubrication, mixed lubrication, and fluid lubrication.
Boundary lubrication refers to the formation of a lubricant film near the friction surfaces when the lubricant film cannot fill the gap between the friction surfaces []. In this case, direct contact between the friction surfaces results in friction and wear, which affects bearing life and performance []. Boundary lubrication typically occurs at high speeds and high load conditions in wind turbine bearings. Under these conditions, the gap between the friction surfaces narrows, preventing the formation of a complete lubricant film []. Additionally, the temperature of the lubricant rises due to the frictional heat generated during the operation of wind turbine bearings. This rise in temperature can further impact the stability of the lubricant film and pressure distribution [].
Mixed lubrication is where dry and lubricated friction exists on the bearing surface during bearing operation []. Analyzing the mixed lubrication state of the bearing requires consideration of several factors. The bearing load is the first factor to consider; a higher load increases the dry friction state, while a smaller load promotes the formation of a lubricated friction state []. The second is the lubricant film thickness, which is the thickness of the lubricant film formed by the lubricant on the bearing surface [,]. The thinner lubricant film generally indicates a dominant dry friction state, while a thicker lubricant film favors the lubricated friction state []. Additionally, the speed of motion affects the friction state, with the higher speeds favoring lubricated friction and the lower speeds favoring dry friction [].
The flow lubrication state is the optimal lubrication state achieved by introducing a low-viscosity and highly fluid lubricant that can fill the small gap between the bearing and the bearing surface, forming a stable lubricant film [,]. As the objects begin to move relative to each other, the lubricant film can withstand the load and create a separating layer, preventing direct contact between the objects and reducing friction and wear [,]. Figure 7 shows the distribution of oil film thickness and surface roughness for different lubrication conditions.

Figure 7.
Shows the distribution of lubricant film thickness and surface roughness, (a) fluid lubrication; (b) mixed lubrication; and (c) boundary lubrication [].
The thickness and size of the lubricant film formed under different lubrication conditions have different differences [,]. When the oil film thickness is smaller than the surface roughness of the mating surface, the roughness peaks of the mating surface will cause point contact, resulting in lubricant film breakage, so it is not sufficient to use only the Stribeck curve to determine the lubrication condition of the bearing. To properly evaluate the oil film thickness, it is necessary to consider the film thickness ratio in combination with the lubricant film thickness [,]. Table 7 shows the classification of lubrication states into six basic states based on oil film thickness.

Table 7.
Basic characterization of different lubrication states [].
Analyzing the lubrication status of bearings is essential to maintaining mechanical equipment [,]. Scientific researchers, industry and commerce, in order to make bearings in a long-term good lubrication state, will use traditional methods and new technologies. Through the optimization of bearing design and manufacturing, improve the performance of lubricants, as well as consider the lubricant’s motion and temperature characteristics to reduce the frequency of boundary lubrication occuring, to improve the service life of the bearings and the stability of the performance. However, deficiencies still need to be further studied, and we strive to make the bearings have been in the ideal lubrication state.
3. Research Progress of Wind Power Bearing Intelligent Lubrication Methods
In the previous section, we summarized the forms of wear of wind turbine bearings and common problems in lubrication. To reduce bearing wear, intelligent lubrication methods play an essential role in ensuring reliable operation and prolonging the service lifespan of wind turbines. Proper lubrication not only protects the rolling elements and the bearing itself by reducing friction but also prevents corrosion and damage to the bearing from the external environment []. Currently, lubrication methods for bearings can predict the initial stages of spalling in advance. However, the problem of the premature failure of bearings due to improper lubrication (choice of lubricant, lubrication method, insufficient lubrication, and excessive lubrication) still exists []. Therefore, it is essential to select the correct lubrication method for the bearing. This chapter summarizes recent research progress on intelligent lubrication methods for wind turbine bearings.
3.1. Analysis of Wind Power Bearing Lubrication Research Based on Lubrication Material
Bearing, as the “joint” of a wind turbine, is the key to guaranteeing the stable and reliable operation of a wind turbine []. Bearing material is regarded as the “foundation” of the wind turbine, which can reflect the operating condition and lifespan of the wind turbine []. The lifespan of the wind turbines is strongly relevant to the performance of the bearing materials, and bearing materials with excellent performance can not only reduce the coefficient of mechanical friction and minimize bearing failures but also have a significant impact on improving the power generation efficiency of wind turbines [,].
To improve energy efficiency and reduce resource consumption of bearings and other critical materials in high-end equipment, many scientists have used “copper” as a raw material for synthetic modification of other lubricating materials. Liu et al. [] successfully synthesized a new type of copper-carbon quantum dot dispersions (Cu-CQDs) (Figure 8) with a lubricating function by hydrothermal reaction using glycerol, choline chloride, and copper chloride dihydrate as raw materials. They tested the effect of dispersions containing Cu-CQDs nanoparticles on the lubrication properties of polyethylene glycol (PEG200) bearing materials by testing them on a four-ball friction tester, which concluded that the synthesized Cu-CQDs have an average particle size of about 8.33 nm and that their application in dispersions significantly enhanced the lubrication properties of PEG. This significant enhancement in lubrication performance may stem from the fact that Cu particles are participating in the formation of boundary lubrication film, which reduces the coefficient of friction of the lubricating material.

Figure 8.
Dissolved solution of copper particles with different mass fractions [].
Zhao et al. [] investigated the friction and wear performance of the new bearing lubricant materials with four different copper alloys and copper-based materials under different loads and friction times. They found that the average coefficient of friction of copper-based materials remained between 0.26–0.20 and the average coefficient of friction of tin-bronze was between 0.52 and 0.41 by a comprehensive comparison of the experimental results, but the friction temperature of the copper-based materials was slightly higher than that of copper alloys. Therefore, when choosing copper-based materials as wind power bearing lubrication materials, the wear of the bearing will be improved, but should also consider the impact of the operating temperature on the lubricant. Zhang et al. [] prepared FeS-Cu copper-based self-lubricating bearing materials by powder metallurgy and mechanical alloying methods. They found that the prepared FeS-Cu self-lubricating bearing materials have better lubrication and friction reduction and anti-wear properties by studying them under different ball milling times, the friction coefficients of the materials are gradually reduced with the increase in ball milling time, and the amount of wear changes in a regular rhythm. The synthesis method helps to achieve the uniform distribution of the solid lubricant FeS and to improve the bonding quality of FeS with the substrate, which enhances the formation and stability of the lubrication transfer film and further improves the friction reduction and anti-adhesive properties of the material. Bobrynina et al. [] prepared modified Cu-FS composites by mechanical milling and hot pressing, which were found after microstructural and property studies (Figure 9 shows the SEM image of the microstructure of Cu- FS specimens after electrochemical etching). The high hardness of the modified composites up to 160 HV and the increased thermal stability up to 700 °C are attributed to the important role of carbon nanoparticles in the formation of the composite microstructures, which are manifested as bimodal properties of the microstructures. It can be seen from the above two experiments that carbon nanoparticles have high thermal stability and can be further developed into composites with high comprehensive performance by adding copper-based self-lubricating bearing materials for modification in an appropriate way.

Figure 9.
(a–d) are images of Cu- FS microstructure after electrochemical etching at different scales. The black arrows in c indicate the orientation of the grains [].
Recently, polymers have been more and more widely used in bearing lubrication materials due to their high-temperature resistance, easy rheology, and other characteristics, and researchers have long been conducting many modification studies. Li et al. [] prepared four glass fiber-reinforced epoxy composites with various particle sizes (P1, average < 1 μm; P2, average 12 μm; P3, average 25 μm; and P4, 75–180 μm) by using polytetrafluoroethylene(PTFE) as the additive, experimentally tested for hardness, compressive strength, and compressive modulus and analyzed for wear morphology by scanning electron microscopy(SEM) and energy dispersive X-ray spectroscopy (EDS) observations (Figure 10). The test results showed that the friction coefficient of the composites will be reduced as the particle size of PTFE particles increases, which significantly improves the anti-friction and wear characteristics of the composites and reduces the amount of their wear.

Figure 10.
Distribution images of PTFE at 300 μm for different composites. (a): p1; (b): p2; (c): p3; (d): p4 [].
Wang et al. [] prepared poly-ether-ether-ketone(PEEK) composites modified with different mass fractions of PTFE micro-powders and carbon fibers by using the methods of room-temperature mechanical blending and high-temperature molding, investigated their compression strength, friction, and wear properties, and analyzed their surface morphology after wear. The results showed that the dry friction factor and abrasion mark width of PEEK composites decreased gradually with the increase in the mass fraction of PTFE micro-powder and carbon fiber, and the dry friction factor of PEEK composites decreased to 0.21 when the mass fraction of PTFE micro-powder was at 40%. The method reduces the friction factor and frictional wear of the lubricating material. However, further research is needed for other properties. Lan et al. [] introduced a thermal sintering method to apply micro-weaving on advanced-bearing polymer materials. They concluded from tribological experiments on microtextured and non-textured pins under boundary lubrication conditions using a pin-disk experimental configuration that advanced bearing materials can maintain the geometry of the microtextured surfaces even under boundary lubrication conditions of high contact pressures and high sliding velocities. This thermal sintering method is characterized by low cost and high efficiency and opens up a surface micro-texturing technique for high-performance advanced bearing polymers. Lee et al. [] blended a lubricant into a polymer composite, polydimethylsiloxane (PDMS), and evaluated the corresponding lubrication properties under different conditions by analyzing the changes in the chemical composition and chemical bonding of the modified PDMS. In the friction tester for reciprocating sliding motion, it was concluded that the particles in the lubricant affect the formation of the lubricant film, the friction coefficient tends to decrease and then increase as the lubricant content increases, and the value of the friction coefficient is the smallest when the ratio of lubricant to PDMS is 1:100. However, the physical properties of modified PDMS also undergo relative changes and should also be studied experimentally accordingly. Zhang et al. [] have used the fused deposition molding (FDM) process to prepare PEEK porous self-lubricating bearing cage composites (Figure 11 shows the material preparation process). They found by analyzing the preparation, microstructure, and tribological properties of the materials that the larger the pore size of the PEEK porous materials prepared by the FDM process, the larger the coefficient of friction, which corresponds to the higher wear of the materials. The best lubrication of the composite was achieved with 60% NaCl in mass fraction and 40% PEEK in mass fraction. The heat-treated composite material has higher stability, and when used as the porous cage material, it can play a protective role for the bearings and achieve a better lubrication effect.

Figure 11.
PEEK porous self-lubricating bearing cage material preparation process []. (Composite filaments with different diameters were prepared by using PEEK as the substrate and NaCl as the pore-forming agent, mixing the two in different mass fractions and placing them in a constant temperature drying oven indicated by an electric tachometer after filament haul-off, cooling, measuring, and winding).
Wang et al. [] investigated the friction and wear properties of modified polytetrafluoroethylene (PTFE)/aramid fabric composites using disc friction tests. The results concluded that the friction coefficients of the modified and unmodified fabric composites were similar after 240 min of sliding under different sliding conditions. However, the friction coefficient curves of unmodified fabric composites first increased, then decreased, and then increased, while the friction coefficient curves of modified fabric composites first increased and then stabilized. The results of this study provide some reference value for the development of long-life self-lubricating plain-bearing bushings. Li et al. [] fabricated a thermoplastic polyurethane modified by PTFE particles and studied its lubrication and friction state under the same experimental conditions concluded that the modified TPU had better lubrication performance and a 50% reduction in wear, providing excellent friction reduction. The new polymer material has excellent self-lubrication and friction vibration performance, which is a major break through in energy saving and emission reduction. Zhu et al. [] conducted friction tests on PEEK composite bearing bushings made of polytetrafluoroethylene, graphite, and carbon fibers in the bearing bushing test bench in order to improve the lubrication properties of the bearing materials, and by analyzing the friction wear, energy, and temperature rise, it was learned that the bushings made of PEEK composites formulated from polytetrafluoroethylene, graphite, and carbon fibers have low friction, self-lubrication, low-temperature rise, and other characteristics. The composite material has excellent lubrication properties and should be subjected to simulation experiments under various working conditions.
Currently, modified polymer composites such as copper-based, polytetrafluoroethylene, and polyether ether ketone are becoming more and more widespread in bearing applications. When the bearing is operating, relative friction occurs between the various internal parts. The choice of unreasonable lubrication materials or lack of lubrication will lead to increased frictional resistance and even produce the phenomenon of jamming; appropriate lubrication materials can form a lubrication film, reduce the direct contact of the components, slow down the wear rate, and prolong the service life of the bearing. Meanwhile, the lubrication film can also play a sealing role to prevent dust, moisture, and other impurities from entering the interior of the equipment, reducing the possibility of equipment maintenance and damage. In summary, when selecting bearing lubrication materials, it is necessary to carefully consider different working conditions, load requirements, and environmental characteristics. Different lubrication materials are suitable for different equipment and working environments. Table 8 summarizes the researchers' studies on lubricating materials for wind turbine bearings.

Table 8.
Describes a summary of researchers’ studies on lubricant-based materials for wind turbine bearings.
3.2. Research and Analysis of Wind Power Bearing Lubrication Based on Lubrication Device
The stable operation of wind power bearings is more related to the lubrication device.
The function of the bearing lubrication device is to provide lubricant to the bearing, carry out effective oil film protection, reduce friction wear and noise, improve the stability and reliability of the bearing, and prevent overheating and early failure of the bearing.
However, wind power equipment operates for a long time in harsh environments such as high altitude, low temperature, and high humidity, and bearings often face challenges such as large loads, high-speed friction, and frequent vibration. Therefore, the correct selection and use of wind power-bearing lubrication devices is of great significance to ensure the safe and stable operation of the whole wind power generation system.
Many researchers have studied bearing lubrication devices for better operation of wind power bearings. Wang et al. [] have invented a wind turbine bearing box bearing lubrication protection device. The device is set up between the main shaft of the wind turbine and the transfer pump, and when the main shaft of the wind turbine is rotating, the transfer turbine can be driven by the gear transmission, which drives the lubricating oil to circulate in the connecting bearings, oil circuits, and oil storage tanks, and realizes self-lubrication of the bearings. The device provides power to the lubricant flow through the fan spindle, ensuring that the lubricant flows when the fan spindle rotates, thus improving the lubrication effect on the connecting bearings. Yu et al. [] improved the bearing lubrication device and additional lubrication device in the low-speed bearings in the gearbox to ensure adequate lubrication oil supply to realize the bearing local “oil-immersed” lubrication, improving the lubrication effect, thus significantly reducing the failure rate of low-speed bearings. Huang et al. [] designed a new type of automatic bearing lubrication device (Figure 12), which adopted a microcontroller to control the driver chip to drive the DC motor so as to realize the functions of automatic timing, automatic dosing, and automatic lubrication. The experimental results showed that the device has a lower failure rate and longer life, which improves the reliability and stability of the automatic lubrication system. The above three kinds of bearing lubrication devices are put into practice. The follow-up can be further improved through the data provided by the management and technical personnel, reducing production costs and extending the service life of wind power bearings to maximize the benefits.

Figure 12.
Sketch of the structure of the automatic bearing lubrication device [].
Simulation optimization of bearing lubrication devices has been studied by a number of scientists in terms of simulation models. Shangguan et al. [] improved suction and drainage devices for a type of grease hardening and difficult waste oil removal (Figure 13). They found a positive relationship between the vacuum level of the bearing chamber and the discharge rate of waste grease by simulating the discharge of waste grease in the bearing chamber under different conditions of a vacuum environment. During the test, the waste grease pumping and draining performance of the device showed stable performance with the error of vacuum of less than 5%, while the power oil pressure, oil pressure, and oil volume of the test product also remained stable. This indicated that the designed waste grease extraction device had excellent sealing and reliability and provided new ideas and methods for solving the problems of grease hardening and the difficulty of waste oil removal.

Figure 13.
Waste oil recovery unit structure sketch [].
WU et al. [] modeled the journal micro-bearing (Figure 14), derived the modified Reynolds equation for the sparse model under different conditions, and carried out a detailed study on the parameters of the micro-bearing and the Knudsen number to conclude that when the Knudsen number is less than 0.325, the sparse gas can form a thin lubrication film on the surface of the non-stop-running journal micro-bearing, which can reduce the friction coefficient and bear the bearing load significantly. Due to the wind power bearings mainly work in the plateau, grassland air thinning, and other areas, studying the gas lubrication micro-bearing microfluidic control device can provide a reliable research basis for wind power bearings.

Figure 14.
Bearing gas lubrication structure diagram and three-dimensional view. (a) Schematic view; (b) 3D graphical representation [].
Li et al. [] designed a piezoelectric microjet novel bearing lubrication device (Figure 15) to investigate the effect of excitation parameters on the injection performance of the microjet at different voltages. The results concluded that the device has higher dropping point accuracy, higher flexibility, and efficiency. When the pulse voltage is 60 V, the operating frequency is 2.1 kHz and the duty cycle is below 70%, better microjet performance can be obtained. On this basis, the device can provide practical ideas for analyzing coupling models and bearing lubrication problems.

Figure 15.
Sketch of the structure of the micro-jet [].
Jin et al. [] designed a three-dimensional porous tilting tile bearing hybrid lubrication model, combined with the grid iterative algorithm, to analyze the viscoelastic and dynamic characteristics of tilting tile bearings with respect to the parameters of bearing rotor speed, tilting stiffness, and nominal clearance. Through the simulation experiments, it is concluded that the temperature rise inside the bearing of tilting tile bearing is lower than 3 K under air lubrication, and the adaptive pad motion of tilting tile bearing has better viscoelastic and dynamic characteristics under mixed lubrication. This experimental study can provide a vital research basis for the study of the dynamic performance of the bearing parameters, as well as bearings using gas lubrication to provide a new way of thinking. Wei et al. [] designed a cage model with the wing structure (Figure 16) utilizing computational fluid dynamics software to simulate and analyze the angle, position, and length of the wing and fluid flow field in the bearing cavity at different velocities. Through the simulation, the closer the cage wing is to the lubricant inlet and the appropriate change of the wing angle, the more obvious the regulation of the flow field in the bearing cavity. When the bearings are running at high bearing speeds, increasing the length of the wing allows more lubricant to enter the bearing cavity to accelerate bearing heat dissipation and improve bearing lubrication. The research model provides a theoretical basis and practical method for the long-term better lubrication of bearings operating at high-speed.

Figure 16.
Schematic diagram of bearing cage structure [].
Gao et al. [] improved the shape of the bearing cage by combining the kinetic model (Figure 17) and verified the accuracy of the model by taking rotational snapshots of the bearing cage using the rapid photo technique. The results found that: bearing cage pockets have larger collision area and wear rate when they are circular; bearing cage pockets are most stable when they are alternating circles and rectangles; and combinations of alternating rectangles and diamonds have higher wear resistance. Changing the shape of the cage shelf opening and the idea of alternating with each other provides a reference direction for long-term stable lubrication of bearings, which can be followed by further in-depth research from lubrication materials.

Figure 17.
Modeling of rack opening for different cages. (a) circle pockets; (b) rectangle pockets; (c) interval distribution of circle and rectangle pockets; (d) interval distribution of rectangle and diamond shape pockets; (e) diamond shape pockets [].
Wu et al. [] used the random wind field model established by TurbSim v2.0.0 software (Figure 18), which was imported into Open Fast software v3.5.0 for analysis, and found that the random wind field has a greater probability of lubrication failure between the rollers and the inner ring of wind turbine spindle bearings, and the probability of lubrication failure increases with the decrease in the average wind speed, showing an S-shaped curve. Specifically, the main bearing lubrication is almost completely ineffective when the average wind speed is about 7 m/s, while the lubrication is most effective when the average wind speed reaches 13 m/s. This study provides a valuable reference for researchers to evaluate the lubrication performance of wind turbine main shaft bearings in harsh environments. It is also of great significance for studying wind power-bearing lubrication performance.

Figure 18.
Equivalent sketch of wind turbine spindle for stochastic wind field [].
In the field of lubricant flow characterization, many researchers conduct extensive simulation studies. Peterson et al. [] designed a three-dimensional full-size single-phase oil flow deep groove ball bearing model, which was learned by simulating the relative motion of bearing lubricant flow. When the bearing is running at low speeds, the separation distance of the rolling elements creates resistance to the flow of lubricant, whereas as the speed of the bearing increases, it can be observed that the pressure exerted on the balls and cage in the bearing remains constant. This study provides a new method for fluid flow in bearings and proposes new research ideas for optimizing wind-power rolling bearings. Liang et al. [] designed a ball-bearing rig, and to make it easier to observe, they utilized optical research methods by adding fluorescent dyes to the lubricating oil. Under the condition that centrifugal force is not considered, it is learned through the study of bearing cage on lubricant distribution and flow characteristics that the cage surface and shape design have significant lubrication influence on the outer ring of the bearing, and the cylindrical cage-coated with an oleophobic coating can significantly increase the amount of lubricant supply. Studying the distribution and flow characteristics of the lubricant can assist regular oil supply and replenishment and also help the further development of lubricant lubrication theory. Liu et al. [] simulated and analyzed the gas-oil two-phase flow in the bearing cavity by building a three-dimensional model of a ball bearing (Figure 19) using the fluid-volume method. The results showed that during the lubrication process, the distribution of the lubricant inside the bearing is not uniform and the volume fraction of the lubricant decreases with the increase in the bearing speed. The best lubrication effect is achieved when the oil injection flow rate is 3 L/min and the bearing speed is 2000 r/min. This study provides a research basis for improving the lubrication characteristics of gearbox bearings, which can be dynamically investigated in the future for high-speed operation as well as the internal temperature rise of gearbox bearings.

Figure 19.
Relative lubricant flow diagram [].
For studying the fluid (lubricant and air) flow and lubrication condition of ball bearing cages under different operating conditions. Aamer et al. [] built a simulation of a transparent cage under the same conditions as the experimental setup. The results showed that the position of the bearing cage, has a strong influence on the flow of lubricant, when the bearing cage is away from the balls, the ball pocket clearance increases, and the lubricant is more easily transported to the ball pockets, which promotes the lubrication effect. On the contrary, if the ball pocket clearance decreases, the air entrapment effect inside the ball pockets will be increased. The bearing lubricant can be visualized, and the speed and path of the lubricant delivery can be observed, thereby knowing whether the cage has a secondary lubrication effect on the bearing.
Whether a concrete object model or a simulation model, the variety of bearing lubrication devices is increasing. The role of bearing lubrication devices is to provide lubrication, reduce the amplitude of bearing vibration, and prevent rust and corrosion. Due to the harsh environment of the wind turbine, the existing lubrication devices and simulation models still need to be further improved, especially in the wilderness, mountains, islands, and other complex working conditions. The need for long-term, stable, and practical to ensure the bearings are in good lubrication. Therefore, in the design and selection of bearing lubrication devices, it is essential to consider the cost of reducing maintenance, repair, and other costs. Table 9 summarizes the researchers' study of wind turbine bearing lubrication devices.

Table 9.
Describes a summary of researchers’ studies on lubrication-based devices for wind turbine bearings.
3.3. Analysis of Wind Power Bearing Lubrication Research Based on Monitoring Methods
Bearings play an indispensable role in wind turbines, and technicians and the industrial and commercial sectors have already conducted countless and various aspects of research on wind power bearings. However, the bearing premature failure caused by the failure of the problem has always existed. This problem of lubricant lubrication can reduce the incidence of the failure rate. Therefore, real-time, effective monitoring and analysis of wind power bearings can accurately control the amount of lubricant filling and lubricant addition cycle, which can reduce the friction and wear of bearings and reduce the bearing failure rate so that the lubrication effect.
The changes in various indexes of lubricating grease used in wind power bearings can well reflect the bearings’ lubrication and friction wear condition. Just as blood can reflect a variety of pathological indicators in the body, we can diagnose the body’s disease conditions through blood tests. The same for wind power bearings can also be used for wind power bearings in the lubricating grease in the size and concentration of abrasive particles, oil viscosity, temperature and moisture, and other oil condition tracking monitoring and analysis to obtain bearing lubrication status and friction and wear status of the movement of the vice of a variety of information.
To accurately monitor the concentration of debris particles in lubricating grease. Wang et al. [] designed a high-resolution, small-size cylindrical capacitive sensor to derive the content of debris in the bearing lubricant by monitoring numerical parameters on the sensor. The experiment yielded an almost linear increase in capacitance values for increasing the number and size of debris in the bearing lubricant. The higher flow rate of the lubricant in this experiment produces a certain vibration amplitude, which affects the accuracy of the measurement, and the model still needs to be further improved in the future. Zhao et al. [] designed a bearing-rotor lubrication test rig in which hardened metallic iron contamination particles were artificially added to the bearing lubricant to cause rapid wear (pitting or spalling) of the bearing. Since early bearing failure and abnormal wear cannot be effectively monitored by vibration signals alone, they simultaneously collect temperature and oil chip monitoring data. In the extraction results, the analysis of the size distribution characteristics of metal-iron contaminated dyed particles revealed that abnormal wear increases the amount of large-size metal-iron contaminated particles; the amount of metal-iron contaminated particles has a high relationship with the temperature factor. For follow-up work, in order to make the monitoring oil residue data more accurate to be verified by other methods (spectral analysis or chromatographic analysis) and to verify the accuracy of this experiment. Jiang et al. [] compressed the data monitored by the acoustic emission technique (Figure 20) using the acoustic emission technique in conjunction with the peak-hold-dilute-sample algorithm to analyze the impurity content in the bearing lubricant. Since the peak value and frequency of the wave are unchanged and the waveforms are similar after the sparse processing, it is learned through experiments that the vibration acceleration signals produce obvious energy characterization due to the uneven distribution of grease during the start-up phase of the test bench, and the proposed peak-hold-dilute-sample algorithm acquisition has better impacts on the experimental applications. However, the experiment also has shortcomings in that it is difficult to accurately identify the impurity content at a constant rotational speed.

Figure 20.
Peak−hold−dilution−sampling data plots []. (a) is the waveform collected using acoustic emission technique; (b) is the waveform after thinning using an algorithm.
In the development of lubricant monitoring and sensors, Wang et al. [] designed a mean clustering model (G-KCM) for online monitoring of bearing lubricant parameters and vibration signals learned: lubricant parameter information has a corresponding relationship to bearing wear, and the approximate time of bearing wear change can be inferred from the lubricant parameter information, so that bearing failure or early failure can be effectively avoided. This experiment provides a new method for timely understanding the health state of bearings and avoiding bearing failures. Wang et al. [] designed a single new coaxial capacitive sensor with parallel curved surfaces and non-parallel planar electrodes (Figure 21). By studying the effect of lubricating grease debris on the capacitance value, it was learned that the mass and size of the lubricating grease debris showed a positive correlation change with the capacitance value. However, this simulation is only a preliminary experiment, and the sensor can be further applied to wind turbine bearings to monitor the condition of wind turbine bearings and to measure the effects of multiple factors on wind turbine bearings.

Figure 21.
Parallel surface and non-parallel plane structural models: (a) Coaxial capacitive sensor model; (b) Integration scheme of the coaxial capacitive sensor and lubricant oil pipeline [].
To investigate whether the bearings have reached a state of full oil lubrication, G. Nicholas et al. [] developed a method of using ultrasonic reflection to monitor the state distribution of lubricant between the rollers of wind turbine gearbox bearings, and thus infer the lubrication effect of the bearings. This method improves upon the traditional ultrasonic reflection technique by installing an ultrasonic transducer (Figure 22) on the outer surface of the bearing raceway, which measures the small vibrations generated by the rolling element. From these measurements, the reflection coefficient R is obtained, making it possible to determine the state of lubrication between the rolling element and the raceway. By collecting data from test stands and field operations, various lubrication conditions such as full lubrication, partial lubrication, and insufficient lubrication during transient operation can be accurately monitored. It should be noted; however, that most of the data collected were obtained during transient operation, and the same results may not be achieved for measurements made during steady-state operation.

Figure 22.
Ultrasonic monitoring of oil film structure sketch. (a) Steel–steel interface; (b) steel–oil–steel interface; (c) steel–air interface; (d) steel–oil interface [].
Chmelar et al. [] combining the sensitivity of Lamb and Rayleigh wave propagation velocities, proposed to utilize Surface Acoustic Wave (SAW) conversion to monitor the state change of lubrication film thickness in bearings. Experimental results showed that the surface acoustic wave propagation speed is only excited under the condition of frequency 350 kHz, at this time the strongest sensitivity to the monitoring of bearing lubrication film, while the minimum value of surface acoustic wave, variance, crest factor, and statistical entropy changes in the prediction of elastomer power lubrication formed in the region independent of the bearing rotational speed. However, the study lacks the interaction between the Lamb waves and the loaded plate, and future work should be directed in this direction. Wei et al. [] monitored the dynamic oil film circumferential thickness of bearings by ultrasonic technique based on complex and resonance models. Since the oil film thickness of bearings in work is transient, in order to make the data more rigorous and reduce the error, several sets of experiments under different conditions were carried out, and the temperature compensation method corresponding to the extreme conditions was investigated to speculate the bearing lubrication state by using the minimum oil film thickness, and at the same time, the measured circumferential oil film thickness was fitted to the initial circumferential oil film thickness. Finally, through experiments, it is concluded that the actual measurement of the dynamic oil film circumferential thickness is basically consistent with the theoretical results, and the relative error is within 15%. Therefore, the method and theory measure the dynamic oil film circumferential thickness of bearings with high accuracy, and corresponding research can be carried out in other cutting-edge fields. Shi et al. [] designed a dynamic oil film thickness monitoring method for unevenly loaded bearings as an example of all-ceramic ball bearings and simulated the diameters and numbers of ball balls as well as the dynamic oil film distribution of the bearings between the balls and the rings under different conditions to analyze the oil film distribution law of the bearings. The results concluded that when the bearing ball diameter tolerance increases, the dynamic oil film arrangement is more dispersed, and the larger the bearing ball diameter tolerance is, which leads to worse lubrication of the bearings. Therefore, the ball-bearing diameter design should be based on the conditions required. Reduce the bearing diameter to achieve a good lubrication effect, save cost, and extend bearing life. Zhu et al. [] utilized acoustic emission signals to monitor grease film thickness in bearings. They discovered by testing the same bearing with eight different amounts of grease that the amount of bearing grease showed a positive correlation with the lubrication effect, and that even when a small amount of grease was applied, the acoustic emission signal changed significantly. This method can be developed to monitor the amount of bearing lubricant remaining, which is of great help in avoiding bearing wear loss. Maruyama et al. [] proposed a resistive resistance method for monitoring the thickness and breakdown ratio of the oil film in an elastic hydrodynamic line contact within a bearing (Figure 23). They found at the beginning of the experiment that the bearing oil film thickness was less than the theoretical value and the breakdown ratio was greater than zero (indicating that the bearing was in mixed lubrication). However, with time the breakdown ratio decreases and finally approaches zero (indicating complete bearing wear) and the oil film thickness almost matches the theoretical value after a period of time from the start of the test. At the end of the experiment, the bearings did show wear by comparison. It can be seen that the technology can be used to monitor the lubrication status of bearings and extend the service lifespan of bearings.

Figure 23.
Schematic diagram of oil film measurement structure [].
In the hydrodynamic lubrication model, Wan et al. [] designed a model for monitoring the hydrodynamic lubrication of bearings based on the electric potential generated by the contact friction between the bearing and the housing. Through the experiment, it is concluded that when the lubricant film is less than 5μm, the bearing is in direct contact with the shell, which produces wear and the electric potential and the roughness of the bearing contact show a positive correlation change. Therefore, it is possible to analyze the bearing wear and monitor the change of the bearing lubricant film thickness through the electric potential, which provides a new method for monitoring the bearing lubrication status. For visual analysis of grease flow, Liu et al. [] modeled and analyzed a grease-lubricated gearbox utilizing the finite volume method to numerically study the fluid flow of grease. The simulation results show that when the gear rotates, there is only a localized effect on the bottom of the oil shell around the gear; when the grease filling level is low, there is a significant separation between the gear rotation and the grease; and when the grease fill level is high, there is a significant interaction between the gear and the grease, and the grease circulates around the gear. The experiment has some shortcomings, for the high-speed rotation of the gear should be considered the influence of centrifugal force, in the follow-up research should further improve its lubrication system. Heydari et al. [] combined the bearing intelligent lubrication monitoring state and fault alarm system to monitor the temperature signals of bearings and lubricating oils by using the data processing method, variational modal decomposition, and multi-universe optimization algorithm. It was concluded through experimental tests that the method not only accurately monitors the temperature signals of the bearings and lubricating oils, but also accurately locates the bearing anomalies, which reduces the maintenance cost, and improves the reliability of the model. Future research could combine this method with contaminant particles in the lubricant to prevent early pitting and spalling of bearings.
The lubrication status of the bearing directly reflects the health of the bearing; the scientific research and technical personnel and the industrial and commercial sectors have long been in the bearing lubrication status monitoring much research, but still need to be further improved and accurate. There are two types of existing monitoring methods: one is to monitor the lubrication status of the bearing directly, and the other is to analyze the lubrication status of the bearing by monitoring the lubricant status, no matter which type of monitoring method has its advantages and disadvantages. In future research, the selection of bearing monitoring methods needs to take into account the cost, practicality, and effectiveness of factors but also should analyze the lubricant data and the bearing lubrication mode of the impact of the combination of intelligent control methods, the use of the appropriate sensors to monitor, and analyze the lubrication status of the bearing accurately. Table 10 summarizes the researchers' studies on wind turbine bearing monitoring methods.

Table 10.
Describes a summary of researchers’ studies on monitoring-based approaches for wind power bearings.
4. Conclusions and Future Perspectives
4.1. Conclusions
The promotion of wind power is one of the new energy development trends in the future. With the growth of the installed capacity of wind turbines every year, bearings are facing early failure, and early failure is usually related to the lubrication materials and lubricant selection, affecting the reliability of this wind turbine, and may even lead to major accidents [,]. In addition, wind turbine bearings usually operate under complex operating conditions (lack of lubrication, abnormal loads, significant temperature differences, water or hard particles, electrical currents, etc.), further increasing the possibility of early bearing failure [,]. To improve the electrical energy conversion output of wind turbines and further reduce operation and maintenance costs, it is necessary to summarize the wear and lubrication analysis of wind turbine bearings.
This article first summarizes the main role of wind power bearings (main shaft bearings, pitch bearings, yaw bearings, generator bearings, and gearbox bearings) and the wear forms found. The bearing wear forms are one or more ways to coexist; impurities and particles in bearing wear have a much greater impact. Lubricant selection and dosage of bearing wear have better improvement. On this basis, research findings on lubrication methods for wind turbine bearings in recent years are organized. The early failure rate of bearings is reduced by changing the lubrication material of the bearing, optimizing the lubrication device of the bearing, and monitoring methods such as sensors and spectral analysis, which have long been used to improve the lubrication method of bearings. However, there are still shortcomings, and further optimization is still needed in the future. Finally, the challenges of the current wind power bearing research and the future development direction are summarized and outlooked.
Apart from the above discussion, this paper provides unique insight and innovative ideas on wind power bearings, aiming to improve the reliability and service life of wind power bearings, reduce their operation and maintenance costs, and provide important technical support and theoretical guidance for the wider field of renewable energy. Table 11 shows the distinction between this review and the preceding ones.

Table 11.
Shows the distinction between this review and preceding ones.
In summary, further experiments and theoretical research are necessary in the following areas:
- By thoroughly studying wind power bearing wear analysis, bearing performance and life prediction technology can be continuously improved to effectively reduce the maintenance cost and downtime of wind power generation systems. This will further improve the power generation efficiency and reliability of wind farms, promote the sustainable development of wind power generation technology, and accelerate the application and popularization of renewable energy.
- The in-depth research on bearing wear can promote the continuous innovation of intelligent lubrication technology, which can realize precise lubrication and equipment health management through intelligent detection and prediction of wear trends, improve bearing operation efficiency and reliability, reduce energy consumption, minimize equipment failure rate, and further promote the sustainable development of renewable energy systems.
- Technological innovations in wind power bearing wear analysis will also impact the development and application of other renewable energy equipment. For instance, advances in related technologies will benefit power generation equipment in the fields of solar energy and hydroelectricity, further promoting the development and application of the renewable energy sector.
- Intelligent lubrication methods: With the development of intelligent sensing technology, Internet of Things (IoT) technology, and big data analysis technology, the smart lubrication method has gradually become a research hotspot in the field of renewable energy. The intelligent lubrication method realizes precise regulation of the lubrication cycle and real-time feedback of equipment operation data through real-time monitoring of equipment operation status and lubricating grease, which provides a more scientific and efficient solution for the lubrication and maintenance of wind power bearings and other renewable energy equipment.
- Green lubrication methods: With the continuous promotion and application of green lubrication technology, the renewable energy field is fully characterized by its focus on environmental protection and sustainable development. Green lubrication technology focuses on the renewability, biodegradability, and environmental friendliness of lubrication materials, which makes the lubrication process no longer a burden on the environment but provides a more reliable guarantee for the sustainable operation of renewable energy equipment.
4.2. Future Perspectives
- Research on lubricating materials for wind turbine bearings: Researchers are developing a more advanced, environmentally friendly, and efficient nano-lubricating material. To achieve this, specific strategies can be employed, such as conducting performance evaluations and application studies of nano-lubrication materials. By designing friction and wear test rigs and simulating experiments under bearing conditions, it is possible to compare the effectiveness of different nano-lubricating materials with conventional lubricating materials in reducing friction and wear. Collaborating with the materials science and nanotechnology research team will facilitate joint research on the properties and applications of nano-lubrication materials. This will accelerate the practical application of nano-lubrication technology in wind turbine bearings.
- Research on wind power bearing lubrication devices: For the intelligent lubrication device, we need to focus on the design of intelligent sensors and control systems to realize real-time monitoring and intelligent adjustment of bearing lubrication status. To assess the effectiveness of the smart lubrication system and optimize it, we can establish a test bed for the smart lubrication device and collaborate with automation control engineers and data analysis experts to develop the hardware and software technology of the system. Experiments and cooperation such as these will pave the way for the practical application of intelligent lubrication devices and promote the development of intelligent technology in the field of wind power bearings.
- Research on wind turbine bearing monitoring methods: For advanced monitoring methods, we need to start developing a bearing health monitoring system based on artificial intelligence and big data analysis to realize accurate diagnosis and prediction of bearing wear conditions. Collaboration with data science experts and power system operations and maintenance personnel can aid in the development and validation of the monitoring system for real-world applications using real-world data. To implement advanced monitoring technology in the production and operation of wind turbine bearings, it is necessary to collect a significant amount of operational data, establish a model for predicting the health state of the bearings, and validate the model’s prediction results.
Author Contributions
Conceptualization, H.P. and D.Z.; methodology, L.S., R.C. and D.Z.; investigation, H.P., D.Z. and L.S.; writing—original draft preparation, D.Z. and S.L.; writing—review and editing, H.P. and R.C.; supervision, L.S. All authors have read and agreed to the published version of the manuscript.
Funding
This research was funded by projects 22TRTSTAN018 “Henan University Science and Technology In-novation Team Support Program”, 202010110 “Training Plan for Young Backbone Teachers of North China University of Water Resources and Electric power in 2020” and “Henan Province Smart Lubrication and Equipment Health Management Engineering Technology Research Center”.
Institutional Review Board Statement
Not applicable.
Informed Consent Statement
Not applicable.
Data Availability Statement
Not applicable.
Conflicts of Interest
The authors declare no conflict of interest.
References
- Doğan, B.; Ghosh, S. The relevance of economic complexity and economic globalization as determinants of energy demand for different stages of development. Renew. Energy 2022, 190, 371–384. [Google Scholar] [CrossRef]
- Hussain, S.; Razi, F. The perspective of energy poverty and 1st energy crisis of green transition. Energy 2023, 275, 127487. [Google Scholar] [CrossRef]
- Wang, K.; Xie, Y. Research on optimal dispatch of distributed energy considering new energy consumption. Energy Rep. 2023, 10, 1888–1898. [Google Scholar] [CrossRef]
- Roga, S.; Roga, S. Recent technology and challenges of wind energy generation: A review. Sustain. Energy Technol. Assess. 2022, 52, 102239. [Google Scholar] [CrossRef]
- Global Wind Energy Report 2023 Released: 77.6 GW of New Wind Power Installed. Available online: https://www.askci.com/news/chanye/20230331/142253268024374511421767.shtml (accessed on 31 March 2023).
- Saranyaa, J.; Fathima, P. A Comprehensive Survey on the Current Trends in Improvising the Renewable Energy Incorporated Global Power System Market. IEEE Access 2023, 11, 3252574. [Google Scholar] [CrossRef]
- Amjith, L.; Bavanish, B. A review on biomass and wind as renewable energy for sustainable environment. Chemosphere 2022, 293, 133579. [Google Scholar] [CrossRef]
- Hou, R.; Deng, G. Optimum exploitation of an integrated energy system considering renewable sources and power-heat system and energy storage. Energy 2023, 282, 128382. [Google Scholar] [CrossRef]
- Ghezelbash, A.; Khaligh, V.; Fahimifard, S.H.; Liu, J.J. A Comparative Perspective of the Effects of CO2 and Non-CO2 Greenhouse Gas Emissions on Global Solar, Wind, and Geothermal Energy Investment. Energies 2023, 16, 3025. [Google Scholar] [CrossRef]
- Jiang, Y.; Khan, H. The relationship between renewable energy consumption, technological innovations, and carbon dioxide emission: Evidence from two-step system GMM. Environ. Sci. Pollut. Res. 2022, 30, 4187–4202. [Google Scholar] [CrossRef]
- Cotia, B.; Borges, C. Optimization of wind power generation to minimize operation costs in the daily scheduling of hydrothermal systems. Int. J. Electr. Power Energy Syst. 2019, 113, 539–548. [Google Scholar] [CrossRef]
- Khan, S.; Ponce, P. Technological innovation and environmental taxes toward a carbon-free economy: An empirical study in the context of COP-21. J. Environ. Manag. 2021, 298, 113418. [Google Scholar] [CrossRef]
- Hosoda, E. Comment on “Greening Asia’s Economic Development”. Asian Econ. Policy Rev. 2020, 16, 40–41. [Google Scholar] [CrossRef]
- Robak, S.; Raczkowski, R.; Piekarz, M. Development of the Wind Generation Sector and Its Effect on the Grid Operation—The Case of Poland. Energies 2023, 16, 6805. [Google Scholar] [CrossRef]
- Wei, F.; Rao, Y. The new challenges for the development of NH3-SCR catalysts under new situation of energy transition in power generation industry. Chin. Chem. Lett. 2023, 15, 108931. [Google Scholar] [CrossRef]
- Gu, H.; Liu, W. A novel fault diagnosis method of wind turbine bearings based on compressed sensing and AlexNet. Meas. Sci. Technol. 2022, 33, 115011. [Google Scholar] [CrossRef]
- Feng, K.; Ji, J. A novel cyclic-correntropy based indicator for gear wear monitoring. Tribol. Int. 2022, 171, 107528. [Google Scholar] [CrossRef]
- Xiao, X.; Liu, J.; Liu, D.; Tang, Y.; Zhang, F. Condition Monitoring of Wind Turbine Main Bearing Based on Multivariate Time Series Forecasting. Energies 2022, 15, 1951. [Google Scholar] [CrossRef]
- Schwendemann, S.; Amjad, Z. A survey of machine-learning techniques for condition monitoring and predictive maintenance of bearings in grinding machines. Comput. Ind. 2021, 125, 103380. [Google Scholar] [CrossRef]
- Gu, Y.; Xing, Y. Online monitoring of wind turbine operation efficiency and optimization based on benchmark values. IEEE Access 2019, 7, 2940815. [Google Scholar] [CrossRef]
- Bakhshi, R.; Sandborn, P. Maximizing the returns of LIDAR systems in wind farms for yaw error correction applications. Wind Energy 2020, 23, 1367–1493. [Google Scholar] [CrossRef]
- Sun, T.; Zhang, Q.; Ye, J.; Guo, R.; Chen, R.; Chen, J.; Xiong, R.; Zhu, J.; Cao, Y. Storage Optimization (r, Q) Strategy under Condition-Based Maintenance of Key Equipment of Coal-Fired Power Units in Carbon Neutrality Era. Energies 2023, 16, 5485. [Google Scholar] [CrossRef]
- Liu, Z.; Zhang, L. A review of failure modes, condition monitoring and fault diagnosis methods for large-scale wind turbine bearings. Measurement 2020, 149, 107002. [Google Scholar] [CrossRef]
- Wang, S.; Qiao, Z.; Niu, P. Piecewise Hybrid System with Cross-Correlation Spectral Kurtosis for Fault Diagnosis in Rolling Bearing of Wind Power Generator. Electronics 2023, 12, 1548. [Google Scholar] [CrossRef]
- Dong, X.; Li, J.; Zheng, K. Wind speed modeling for cascade clusters of wind turbines part 1: The cascade clusters of wind turbines. Energy 2022, 205, 118097. [Google Scholar] [CrossRef]
- Peng, H.; Zhang, H.; Shangguan, L.; Fan, Y. Review of Tribological Failure Analysis and Lubrication Technology Research of Wind Power Bearings. Polymers 2022, 14, 3041. [Google Scholar] [CrossRef]
- Xiao, L.; Zhang, L. Remaining useful life prediction of wind turbine generator based on 1D-CNN and Bi-LSTM. Int. J. Fatigue 2022, 163, 107051. [Google Scholar] [CrossRef]
- Yan, Y. Load characteristic analysis and fatigue reliability prediction of wind turbine gear transmission system. Int. J. Fatigue 2020, 130, 105259. [Google Scholar] [CrossRef]
- Guo, S.; Yilun Li, Y. Analysis on dynamic interaction between flexible bodies of large-sized wind turbine and its response to random wind loads. Renew. Energy 2021, 163, 123–137. [Google Scholar] [CrossRef]
- Park, J.; Kim, C.; Dinh, M.-C.; Park, M. Design of a Condition Monitoring System for Wind Turbines. Energies 2022, 15, 464. [Google Scholar] [CrossRef]
- Pitch Bearing Upgrade Can Extend the Service Life of Wind Turbine. Available online: https://www.xzfenghe.com/2020/04/12/bianjiangzhouchengshengjikeyanchangfenglifadianjideshiyongshouming/ (accessed on 12 April 2020).
- Li, Y.; Li, M.; Yan, Z.; Li, R.; Tian, A.; Xu, X.; Zhang, H. Application of Life Cycle of Aeroengine Mainshaft Bearing Based on Digital Twin. Processes 2023, 11, 1768. [Google Scholar] [CrossRef]
- Liu, X.; Chen, G. A rolling bearing fault evolution state indicator based on deep learning and its application. J. Mech. Sci. Technol. 2023, 37, 2755–2769. [Google Scholar] [CrossRef]
- Cui, W.; Chen, H. Progresses on cryo-tribology: Lubrication mechanisms, detection methods and applications. Int. J. Extrem. Manuf. 2023, 5, 022004. [Google Scholar] [CrossRef]
- Xu, F.; Ding, N. A review of bearing failure Modes, mechanisms and causes. Eng. Fail. Anal. 2023, 152, 107518. [Google Scholar] [CrossRef]
- Zhao, W.; Jiang, Z.; Zhang, P.; Huang, X. Reliability Sensitivity Analysis of Main Shaft Bearings of Wind Turbines Subject to Subsurface Stress. Machines 2023, 11, 681. [Google Scholar] [CrossRef]
- Meng, M.; Hao, S. Analysis of fan bearing wear and lubricating oil deterioration and failure. Petrochem. Ind. Technol. 2019, 1, 55. [Google Scholar]
- Jin, Z.; Zhang, X.; Hou, Z.; Yao, Z.; Shen, H. Tribological Properties of Carbon Fiber-Reinforced PEEK against 304 Stainless Steel with Reticulate Surface Texture. Materials 2022, 15, 8789. [Google Scholar] [CrossRef] [PubMed]
- Pandey, S.; Amarnath, M. Applications of vibro-acoustic measurement and analysis in conjunction with tribological parameters to assess surface fatigue wear developed in the roller-bearing system. Proc. Inst. Mech. Eng. Part J J. Eng. Tribol. 2021, 235, 2034–2055. [Google Scholar] [CrossRef]
- Lugt, P.; Holgerson, M. Impact of oxidation on grease life in rolling bearings. Tribol. Int. 2023, 188, 108785. [Google Scholar] [CrossRef]
- Zhai, G.; Qin, X. Research on Real Working Condition Simulation and Performance Test of Wind Power Main Bearing Based on Test Bench. Math. Probl. Eng. 2023, 2021, 6623988. [Google Scholar] [CrossRef]
- Ossmann, D.; Seiler, P. Field testing of multi-variable individual pitch control on a utility-scale wind turbine. Renew. Energy 2021, 170, 1245–1256. [Google Scholar] [CrossRef]
- Bartschat, A.; Behnke, K. The effect of site-specific wind conditions and individual pitch control on wear of blade bearings. Wind Energy Sci. 2023, 8, 10. [Google Scholar] [CrossRef]
- Li, M.; Dai, J. Research on force model and characteristics of large wind turbine pitch system based on SCADA data. Front. Energy Res. 2023, 11, 2023. [Google Scholar] [CrossRef]
- Jin, X.; Yue, Y. Structural optimization of pitch bearings for offshore wind turbines. Ocean Eng. 2023, 285, 115272. [Google Scholar] [CrossRef]
- Schwack, F.; Halmos, F. Wear in wind turbine pitch bearings—A comparative design study. Wind Energy 2021, 25, 601–787. [Google Scholar] [CrossRef]
- He, R.; Yang, H. Optimal yaw strategy and fatigue analysis of wind turbines under the combined effects of wake and yaw control. Appl. Energy 2023, 337, 120878. [Google Scholar] [CrossRef]
- Xu, J.; Benson, S. Comparative analysis of fatigue life of a wind turbine yaw bearing with different support foundations. Ocean Eng. 2021, 235, 109293. [Google Scholar] [CrossRef]
- Bao, Y.; Yang, Q. A Data-Mining Compensation Approach for Yaw Misalignment on Wind Turbine. IEEE Trans. Ind. Inform. 2021, 17, 8154–8164. [Google Scholar] [CrossRef]
- Cardaun, M.; Roscher, B.; Schelenz, R.; Jacobs, G. Analysis of Wind-Turbine Main Bearing Loads Due to Constant Yaw Misalignments over a 20 Years Timespan. Energies 2019, 12, 1768. [Google Scholar] [CrossRef]
- Dhanola, A.; Garg, H. Tribological challenges and advancements in wind turbine bearings: A review. Eng. Fail. Anal. 2020, 118, 104885. [Google Scholar] [CrossRef]
- Huang, J. Fault early warning system of yaw system based on artificial intelligence. Electron. Compon. Inf. Technol. 2021, 5, 223–224. [Google Scholar]
- Jing, H.; Li, D. Analysis of wind turbine yaw bearing failure reason. Northeast Electr. Power Technol. 2019, 40, 6. [Google Scholar]
- Kutt, F.; Blecharz, K.; Karkosiński, D. Axial-Flux Permanent-Magnet Dual-Rotor Generator for a Counter-Rotating Wind Turbine. Energies 2020, 13, 2833. [Google Scholar] [CrossRef]
- Li, J.; Li, M. Frequency-shift multiscale noise tuning stochastic resonance method for fault diagnosis of generator bearing in wind turbine. Measurement 2019, 133, 421–432. [Google Scholar] [CrossRef]
- Gierczak, M.; Markowski, P.M.; Dziedzic, A. The Modeling of Magnetic Fields in Electromagnetic Microgenerators Using the Finite Element Method. Energies 2022, 15, 1014. [Google Scholar] [CrossRef]
- Koteleva, N.; Korolev, N.; Zhukovskiy, Y.; Baranov, G. A Soft Sensor for Measuring the Wear of an Induction Motor Bearing by the Park’s Vector Components of Current and Voltage. Sensors 2021, 21, 7900. [Google Scholar] [CrossRef] [PubMed]
- Chen, x.; Xu, W. Bearing Corrosion Failure Diagnosis of Doubly-fed Induction Generator in Wind Turbines Based on Stator Current Analysis. IEEE Trans. Ind. Electron. 2020, 67, 3419–3430. [Google Scholar] [CrossRef]
- Fan, Z.; Zhu, C. The transmission characteristic for the improved wind turbine gearbox. Energy Sci. Eng. 2019, 7, 1043–1423. [Google Scholar] [CrossRef]
- Fu, J.; Chu, J. Condition Monitoring of Wind Turbine Gearbox Bearing Based on Deep Learning Model. IEEE Access 2019, 7, 2169–3536. [Google Scholar] [CrossRef]
- Xu Zhang, X.; Zhong, J.; Li, W. Nonlinear dynamic analysis of high-speed gear pair with wear fault and tooth contact temperature for a wind turbine gearbox. Mech. Mach. Theory 2022, 173, 104840. [Google Scholar] [CrossRef]
- Clarke, B.; Nicholas, G.; Hart, E. Loading on a wind turbine high-speed shaft gearbox bearing: Ultrasonic field measurements and predictions from a multi-body simulation. Tribol. Int. 2023, 181, 108319. [Google Scholar] [CrossRef]
- SKF Bearing Failure Forms, Characteristics and Cause Analysis. Available online: www.anytesting.com/news/1920519.html (accessed on 31 August 2020).
- Typical Cases of 11 Kinds of Bearing Damage, Cause Analysis and Solutions. Available online: https://www.sohu.com/a/337096267_203490 (accessed on 28 August 2019).
- Bearing Failure Mode and Wear Mechanism. Available online: www.sohu.com/a/546647327_120097033 (accessed on 13 May 2022).
- Liu, Y.; Ma, G. Structure–performance evolution mechanism of the wear failure process of coated spherical plain bearings. Eng. Fail. Anal. 2022, 135, 106097. [Google Scholar] [CrossRef]
- König, F.; Chaib, A.; Jacobs, G. A multiscale-approach for wear prediction in journal bearing systems—From wearing-in towards steady-state wear. Wear 2019, 426–427, 1203–1211. [Google Scholar] [CrossRef]
- Wang, D.; Yuan, J.; Hu, L.; Lyu, B. Multidimensional Study on the Wear of High-Speed, High-Temperature, Heavy-Load Bearings. Materials 2023, 16, 2714. [Google Scholar] [CrossRef] [PubMed]
- Sethi, M.; Thakur, P. Elastoplastic deformation in an isotropic material disk with shaft subjected to load and variable density. J. Rubber. Res. 2020, 23, 69–78. [Google Scholar] [CrossRef]
- Garabedian, N.; Gould, B. The Cause of Premature Wind Turbine Bearing Failures: Overloading or Underloading? Tribol. Trans. 2018, 61, 850–860. [Google Scholar] [CrossRef]
- Peng, Y.; Cai, J.; Wu, T. Online wear characterisation of rolling element bearing using wear particle morphological features. Wear 2019, 430–431, 369–375. [Google Scholar] [CrossRef]
- Pozzebon, M.; Lin, C. On the Modelling of Wear in Grease Lubricated Spherical Roller Bearings. Tribol. Trans. 2020, 63, 806–819. [Google Scholar] [CrossRef]
- Zhang, W.; Deng, S.; Zhang, S. Abnormal Wear Mechanism and Improvement of High-Speed Cylindrical Roller Bearing. Shock Vib. 2021, 15, 2522386. [Google Scholar] [CrossRef]
- Cheng, F.; Qu, L.; Qiao, W. Enhanced Particle Filtering for Bearing Remaining Useful Life Prediction of Wind Turbine Drivetrain Gearboxes. IEEE Trans. Ind. Electron. 2019, 66, 4738–4748. [Google Scholar] [CrossRef]
- Schwack, F.; Bader, N.; Leckner, J.; Demaille, C. A study of grease lubricants under wind turbine pitch bearing conditions. Wear 2020, 454–455, 203335. [Google Scholar] [CrossRef]
- Dang, R.; Goyal, D.; Chauhan, A. Numerical and Experimental Studies on Performance Enhancement of Journal Bearings Using Nanoparticles Based Lubricants. Arch. Computat. Methods Eng. 2021, 28, 3887–3915. [Google Scholar] [CrossRef]
- Zaharin, H.; Ghazali, M.; Thachnatharen, N. Progress in 2D materials based Nanolubricants: A review. FlatChem 2023, 38, 100485. [Google Scholar] [CrossRef]
- Zhao, X.; Zhang, Y. Tribological and dynamic performance analysis of rolling bearings with varied surface textures operating under lubricant contamination. Wear 2023, 532–533, 205109. [Google Scholar] [CrossRef]
- Januszewski, R.; Brizmer, V.; Kadiric, A. Effect of Lubricant Properties and Contact Conditions on False Brinelling Damage. Tribol. Trans. 2021, 66, 350–363. [Google Scholar] [CrossRef]
- Liu, Y.; Wang, W.; Qing, T. The effect of lubricant temperature on dynamic behavior in angular contact ball bearings. Mech. Mach. Theory 2020, 149, 103832. [Google Scholar] [CrossRef]
- Khajehzadeh, M.; Moradpour, J.; Razfar, M. Influence of nanolubricant particles’ size on flank wear in hard turning. Mater. Manuf. Process. 2019, 34, 494–501. [Google Scholar] [CrossRef]
- Liao, H.; Xie, P.; Deng, S. Investigation of Dynamic Characteristics Experiments and Stability Evaluation Criterion of Space Ball Bearing Cage. Tribol. Trans. 2023, 66, 453–465. [Google Scholar] [CrossRef]
- Cheng, Z. Research on the Lubrication Movement Rule and Grease Changing Technology of Wind Power Bearing; North China University of Water Resources and Hydropower: Zhengzhou, China, 2021. [Google Scholar]
- Liu, B.; Liu, B.; Dai, Q. A review of bearing fault diagnosis for wind turbines. IOP Conf. Ser. Earth Environ. Sci. 2021, 675, 012094. [Google Scholar] [CrossRef]
- Wang, J.; Qiao, W.; Qu, L. Wind Turbine Bearing Fault Diagnosis Based on Sparse Representation of Condition Monitoring Signals. IEEE Trans. Ind. Appl. 2019, 55, 1844–1852. [Google Scholar] [CrossRef]
- Yang, W.; Wang, Y.; Liang, K.; Zhang, Y.; Lin, S.; Zhao, H. Method for Evaluating the Reliability and Competitive Failure of Wind Turbine Gearbox Bearings Considering the Fault Incubation Point. Energies 2023, 16, 5261. [Google Scholar] [CrossRef]
- Wang, B.; Qiu, F.; Barber, G. Role of nano-sized materials as lubricant additives in friction and wear reduction: A review. Wear 2021, 490–491, 204206. [Google Scholar] [CrossRef]
- Zhang, Y.; Huang, R.; Li, Z. Fault Detection Method for Wind Turbine Generators Based on Attention-Based Modeling. Appl. Sci. 2023, 13, 9276. [Google Scholar] [CrossRef]
- Warnock, J.; McMillan, D.; Pilgrim, J.; Shenton, S. Failure Rates of Offshore Wind Transmission Systems. Energies 2019, 12, 2682. [Google Scholar] [CrossRef]
- Kaneed, T. The Lubricant Applying Effect: Review and considerations. Precis. Eng. 2023, 79, 277–290. [Google Scholar] [CrossRef]
- Peng, H.; Li, S.; Shangguan, L.; Fan, Y.; Zhang, H. Analysis of Wind Turbine Equipment Failure and Intelligent Operation and Maintenance Research. Sustainability 2023, 15, 8333. [Google Scholar] [CrossRef]
- Wan, X.; Sun, W.; Chen, K.; Zhang, X. State degradation evaluation and early fault identification of wind turbine bearings. Fuel 2022, 311, 122348. [Google Scholar] [CrossRef]
- Bing, L.; Baixin, L.; Sheng, W.; Huaping, L.; Qianbin, D. Review of Noise Reduction Methods of Vibration Signal for Wind Turbine Bearings Fault Analysis. IOP Conf. Ser. Earth Environ. Sci. 2021, 645, 012049. [Google Scholar] [CrossRef]
- Shah, R.; Gashi, B.; Rosenkranz, A. Latest Developments in Designing Advanced Lubricants and Greases for Electric Vehicles—An Overview. Lubr. Sci. 2022, 34, 515–526. [Google Scholar] [CrossRef]
- Lugt, P. The Importance of the Work of Duncan Dowson for Modeling Grease Lubrication in Rolling Bearings. Proc. Inst. Mech. Eng. Part J J. Eng. Tribol. 2021, 235, 2614–2615. [Google Scholar] [CrossRef]
- Wandel, S.; Bader, N.; Schwack, F.; Glodowski, J.; Lehnhardt, B.; Poll, G. Starvation and Relubrication Mechanisms in Grease Lubricated Oscillating Bearings. Tribol. Int. 2022, 165, 107276. [Google Scholar] [CrossRef]
- Thampi, A.D.; Alokkan, D.; Biju, G.; Sasidharan, B.; Rani, S. Influence of Grease Formulation Parameters on the Tribological Property of Rice Bran Oil Based Lubricating Grease. J. Am. Oil Chem. Soc. 2021, 98, 769–778. [Google Scholar] [CrossRef]
- Rosenkranz, L.; Richter, S.; Jacobs, G.; Mikitisin, A.; Mayer, J.; Stratmann, A.; König, F. Influence of Temperature on Wear Performance of Greases in Rolling Bearings. Ind. Lubr. Tribol. 2021, 73, 862–871. [Google Scholar] [CrossRef]
- Ye, X.; Wang, W.; Wang, J. The Influence of Temperature on the Rheological Properties of Composite Lithium-Based Magnetorheological Grease. J. Intell. Mater. Syst. Struct. 2022, 33, 2336–2345. [Google Scholar] [CrossRef]
- Lugt, P.M. On the Use of the Arrhenius Equation to Describe the Impact of Temperature on Grease Life. Tribol. Int. 2023, 179, 108142. [Google Scholar] [CrossRef]
- Lian, H.; Rong, C.; Li, Y. Influence of Operating Temperature on the Static Characteristics of an Externally Pressurized Thrust Bearing Lubricated with Refrigerant Gas. Tribol. Lett. 2021, 69, 123. [Google Scholar] [CrossRef]
- Vásquez-Chacón, I.A.; Gallardo-Hernández, E.A.; Moreno-Ríos, M.; Vite-Torres, M. Influence of Surface Roughness and Contact Temperature on the Performance of a Railway Lubricant Grease. Mater. Lett. 2021, 285, 129040. [Google Scholar] [CrossRef]
- Jiabao, P.; Guangxin, Y.; Jianping, W. Effect of Thermorheological Properties on Tribological Behaviors of Lubricating Grease. Mater. Res. Express 2020, 7, 035509. [Google Scholar] [CrossRef]
- Jin, Y. Correct selection of motor bearing grease. Chem. Eng. Manag. 2013, 10, 69+71. [Google Scholar] [CrossRef]
- Bai, C. Selection of the bearing lubricant. Synth. Lubr. 2006, 33, 1672–4364. [Google Scholar]
- Rezaei, A.; Nejad, A.R. Effect of Wind Speed Distribution and Site Assessment on Pitch Bearing Loads and Life. J. Phys. Conf. Ser. 2023, 2507, 012021. [Google Scholar] [CrossRef]
- Lugt, P.M.; van Zoelen, M.T.; Vieillard, C.; Berens, F.; Gruell, R.; Preisinger, G.; Meaney, P. Grease Performance in Ball and Roller Bearings for All-Steel and Hybrid Bearings. Tribol. Trans. 2022, 65, 1–13. [Google Scholar] [CrossRef]
- Wang, W.; Zhang, G.; Wang, H.; Ye, X.; Wang, J. Influence of Kinematic Viscosity of Base Oil on Magnetorheological Grease. J. Shanghai Jiaotong Univ. 2023, 28, 676–685. [Google Scholar] [CrossRef]
- Gorbacheva, S.N.; Yadykova, A.Y.; Ilyin, S.O. Rheological and Tribological Properties of Low-Temperature Greases Based on Cellulose Acetate Butyrate Gel. Carbohydr. Polym. 2021, 272, 118509. [Google Scholar] [CrossRef]
- Wang, S.; Liu, J. Selection of motor bearing grease. Pet. Prod. Appl. Res. 2015, 6, 34. [Google Scholar]
- Li, X. Development and application of bearing grease for wind turbine generator set. Pet. Prod. Appl. Res. 2023, 2, 10. [Google Scholar]
- Han, Y.; Wang, J.; Jin, X.; Wang, S.; Zhang, R. Effects of Slide-to-Roll Ratio and Varying Velocity on the Lubrication Performance of Grease at Low Speed. Proc. Inst. Mech. Eng. Part J J. Eng. Tribol. 2021, 235, 2122–2136. [Google Scholar] [CrossRef]
- Pan, J.; Li, R.; Wang, A. Study of Magnetorheological Grease’s Thermomagnetic Coupling Rheology. Appl. Sci. 2023, 13, 8922. [Google Scholar] [CrossRef]
- Peng, H.; Li, S.; Shangguan, L.; Zhang, H.; Zhao, D. Research on the Rheological Characteristics of Wind Power Grease Based on Rheological Parameters. Lubricants 2023, 11, 299. [Google Scholar] [CrossRef]
- Yang, H.; Chang, Z.; Li, X. Application and selection of lubricating grease in bearings. J. Harbin Bear. 2020, 41, 1. [Google Scholar]
- Yang, Z. Discussion on the selection of bearing grease for small and medium-sized explosion-proof motor. Electr. Explos. Prot. 2017, 4, 25–32. [Google Scholar]
- Li, C.; Li, S.; Zhang, A.; He, Q.; Liao, Z.; Hu, J. Meta-Learning for Few-Shot Bearing Fault Diagnosis under Complex Working Conditions. Neurocomputing 2021, 439, 197–211. [Google Scholar] [CrossRef]
- Akchurin, A.; van den Ende, D.; Lugt, P.M. Modeling Impact of Grease Mechanical Ageing on Bleed and Permeability in Rolling Bearings. Tribol. Int. 2022, 170, 107507. [Google Scholar] [CrossRef]
- Cyriac, F.; Lugt, P.M.; Bosman, R. Impact of Water on the Rheology of Lubricating Greases. Tribol. Trans. 2016, 59, 679–689. [Google Scholar] [CrossRef]
- Hahn, S.; Feldmeth, S.; Bauer, F. Assessment of the Lubricity of Grease-sealing Rotary Shaft Seals Based on Grease Properties. Chem. Eng. Technol. 2023, 46, 53–60. [Google Scholar] [CrossRef]
- Gu, J.; Zhang, Y.; Liu, H. Influences of Wear on Dynamic Characteristics of Angular Contact Ball Bearings. Meccanica 2019, 54, 945–965. [Google Scholar] [CrossRef]
- Liu, Y.; Ma, G.; Qin, H.; Han, C.; Shi, J. Research on Damage and Failure Behaviour of Coated Self-Lubricating Spherical Plain Bearings Based on Detection of Friction Torque and Temperature Rise. Tribology 2022, 236, 514–526. [Google Scholar] [CrossRef]
- Salazar, J.G.; Santos, I.F. Experimental Identification of Dynamic Coefficients of Lightly Loaded Tilting-Pad Bearings under Several Lubrication Regimes. Proc. Inst. Mech. Eng. Part J J. Eng. Tribol. 2016, 230, 1423–1438. [Google Scholar] [CrossRef]
- Bakoglidis, K.D.; Nedelcu, I.; Ivanov, I.G.; Meeuwenoord, R.; Schmidt, S.; Janzén, E.; Ehret, P.; Greczynski, G.; Hultman, L. Rolling Performance of Carbon Nitride-Coated Bearing Components in Different Lubrication Regimes. Tribol. Int. 2017, 114, 141–151. [Google Scholar] [CrossRef]
- Varenberg, M.; Kligerman, Y.; Halperin, G.; Nakad, S.; Kasem, H. Assessing Workability of Greased Bearings after Long-Term Storage. Friction 2019, 7, 489–496. [Google Scholar] [CrossRef]
- Mashhadi Keshtiban, P.; Sheydaei Govarchin Ghaleh, S.; Alimirzaloo, V. Lubrication Efficiency of Vegetable Oil Nano-Lubricants and Solid Powder Lubricants. Proc. Inst. Mech. Eng. Part L J. Mater. Des. Appl. 2019, 233, 1384–1392. [Google Scholar] [CrossRef]
- Zhao, J.; Huang, Y.; He, Y.; Shi, Y. Nanolubricant Additives: A Review. Friction 2021, 9, 891–917. [Google Scholar] [CrossRef]
- Duan, L.; Li, J.; Duan, H. Nanomaterials for Lubricating Oil Application: A Review. Friction 2023, 11, 647–684. [Google Scholar] [CrossRef]
- Mohamed, A.; Hamdy, M.; Bayoumi, M.; Osman, T. Synthesis and Tribological Properties of Nanogrease. Ind. Lubr. Tribol. 2018, 70, 512–518. [Google Scholar] [CrossRef]
- Zhu, S.; Cheng, J.; Qiao, Z.; Yang, J. High Temperature Solid-Lubricating Materials: A Review. Tribol. Int. 2019, 133, 206–223. [Google Scholar] [CrossRef]
- Bättig, P.; Schiffmann, J. Flexible Support for Gas-Lubricated Bearing Bushings. Tribol. Trans. 2020, 63, 494–508. [Google Scholar] [CrossRef]
- Bill, S.; Bill, V. Lifetime Extension of Gears and Main Bearings in Wind Turbines, Scientific Calculations and Practical Implementation. IOP Conf. Ser. Earth Environ. Sci. 2022, 1073, 012001. [Google Scholar] [CrossRef]
- Xu, M.; Dai, Q.; Huang, W.; Wang, X. Using Magnetic Fluids to Improve the Behavior of Ball Bearings under Starved Lubrication. Tribol. Int. 2020, 141, 105950. [Google Scholar] [CrossRef]
- Chen, Y.; Renner, P.; Liang, H. A Review of Current Understanding in Tribochemical Reactions Involving Lubricant Additives. Friction 2023, 11, 489–512. [Google Scholar] [CrossRef]
- Hu, X. Improvement of the lubrication mode of the wind turbine bearing. Sci. Technol. Innov. Her. 2019, 9, 70. [Google Scholar]
- Yao, L.; Jia, M. Research status and prospect of wind power lubrication technology. Henan Sci. Technol. 2018, 10, 139–141. [Google Scholar]
- Xie, Z.; Jiao, J.; Yang, K.; Zhang, H. A State-of-Art Review on the Water-Lubricated Bearing. Tribol. Int. 2023, 180, 108276. [Google Scholar] [CrossRef]
- Dai, J.; Yang, X.; Hu, W.; Wen, L.; Tan, Y. Effect Investigation of Yaw on Wind Turbine Performance Based on SCADA Data. Energy 2018, 149, 684–696. [Google Scholar] [CrossRef]
- Yucesan, Y.A.; Viana, F.A.C. A Hybrid Physics-Informed Neural Network for Main Bearing Fatigue Prognosis under Grease Quality Variation. Mech. Syst. Signal Process. 2022, 171, 108875. [Google Scholar] [CrossRef]
- Pfaffel, S.; Faulstich, S.; Rohrig, K. Performance and Reliability of Wind Turbines: A Review. Energies 2017, 10, 1904. [Google Scholar] [CrossRef]
- Kumar, R.; Mishra, S.; Mohanta, D. Reliability and economics evaluation for generation expansion planning incorporating variability in wind energy sources. Electr. Power Syst. Res. 2023, 224, 109720. [Google Scholar] [CrossRef]
- Gao, T.; Li, Y.; Huang, X.; Wang, C. Data-Driven Method for Predicting Remaining Useful Life of Bearing Based on Bayesian Theory. Sensors 2021, 21, 182. [Google Scholar] [CrossRef]
- Yang, S.; Zhou, Y.; Chen, X.; Li, C.; Song, H. Fault Diagnosis for Wind Turbines with Graph Neural Network Model Based on One-Shot Learning. R. Soc. Open Sci. 2023, 10, 230706. [Google Scholar] [CrossRef]
- Zhang, C.; Yang, T. Optimal Maintenance Planning and Resource Allocation for Wind Farms Based on Non-Dominated Sorting Genetic Algorithm-ΙΙ. Renew. Energy 2021, 164, 1540–1549. [Google Scholar] [CrossRef]
- Lv, F.; Shangguan, Y.; Zou, D.; Ji, A. Transient Mixed-Lubrication Analysis of Low-Viscosity Lubricated Bearings under Impact Load with Consideration of Turbulence. Phys. Fluids 2022, 34, 033108. [Google Scholar] [CrossRef]
- Zhang, Y.; Biboulet, N.; Venner, C.H.; Lubrecht, A.A. Prediction of the Stribeck Curve under Full-Film Elastohydrodynamic Lubrication. Tribol. Int. 2020, 149, 105569. [Google Scholar] [CrossRef]
- Zhang, S.; Yan, Z.; Liu, Z.; Jiang, Y.; Sun, H.; Wu, S. Experimental and Numerical Study of the Mixed Lubrication Considering Boundary Film Strength. Materials 2023, 16, 1035. [Google Scholar] [CrossRef] [PubMed]
- He, C.; Yu, F.; Yang, K. Particulates Distribution in the Dynamic Pressure Sliding Bearing under the Oil Lubrication Condition. J. Phys. Conf. Ser. 2021, 1885, 032044. [Google Scholar] [CrossRef]
- Liang, X.; Yang, Z. Experimental Study on the Influence of Friction Pair Material Hardness on the Tribological Behaviors of Water Lubricated Thrust Bearings. Ind. Lubr. Tribol. 2021, 73, 929–936. [Google Scholar] [CrossRef]
- Liu, M.; Deng, E.; Zhou, H.; Qi, D.; Qu, Y. Tribological Properties of a Helical Gear Pair Considering Interfacial Slip between Lubricant and Tooth Surface. Lubr. Sci. 2022, 34, 313–330. [Google Scholar] [CrossRef]
- Galda, L.; Sep, J.; Olszewski, A.; Zochowski, T. Experimental Investigation into Surface Texture Effect on Journal Bearings Performance. Tribol. Int. 2019, 136, 372–384. [Google Scholar] [CrossRef]
- Lv, F.; Jiao, C.; Ta, N.; Rao, Z. Mixed-Lubrication Analysis of Misaligned Bearing Considering Turbulence. Tribol. Int. 2018, 119, 19–26. [Google Scholar] [CrossRef]
- Boubendir, S.; Larbi, S.; Malki, M.; Bennacer, R. Hydrodynamic Self-Lubricating Journal Bearings Analysis Using Rabinowitsch Fluid Lubricant. Tribol. Int. 2019, 140, 105856. [Google Scholar] [CrossRef]
- Arif, M.; Kango, S.; Shukla, D.K. Analysis of Textured Journal Bearing with Slip Boundary Condition and Pseudoplastic Lubricants. Int. J. Mech. Sci. 2022, 228, 107458. [Google Scholar] [CrossRef]
- Liu, X.; Dong, H.; Lu, Z.; Zhang, J.; Liu, B. The Influence Mechanism of MoS2 and NiTi Microparticles on the Friction and Wear Properties of Bearing Steel. Tribol. Int. 2021, 160, 107033. [Google Scholar] [CrossRef]
- Hao, X.; Zhai, J.; Liang, J.; Chen, Y.; Han, Q. Time-Varying Stiffness Characteristics of Roller Bearing Influenced by Thermal Behavior Due to Surface Frictions and Different Lubricant Oil Temperatures. Tribol. Int. 2020, 144, 106125. [Google Scholar] [CrossRef]
- Yu, X.; Wu, G.; Zhou, W.; Bi, H.; Wang, Y.; Gao, W.; Wang, J.; Jiao, J.; Jiang, H. Inclination Angle Effect of Tribological Performance for Hydrostatic Bearing Having Tilting Oil Pad under Variable Viscosity Conditions. J. Braz. Soc. Mech. Sci. Eng. 2021, 43, 231. [Google Scholar] [CrossRef]
- Pei, X.; Pu, W.; Zhang, Y.; Huang, L. Surface Topography and Friction Coefficient Evolution during Sliding Wear in a Mixed Lubricated Rolling-Sliding Contact. Tribol. Int. 2019, 137, 303–312. [Google Scholar] [CrossRef]
- Azam, A.; Ghanbarzadeh, A.; Neville, A.; Morina, A.; Wilson, M.C.T. Modelling Tribochemistry in the Mixed Lubrication Regime. Tribol. Int. 2019, 132, 265–274. [Google Scholar] [CrossRef]
- Kim, H.N.; Lee, S.J. Shear-Driven Drainage of Lubricant in a Spherical Cavity of Lubricant-Infused Surface. Phys. Fluids 2021, 33, 122011. [Google Scholar] [CrossRef]
- Yang, X.; Li, C.; Ye, Z.; Zhang, X.; Zheng, M.; Gu, J.; Jiang, J. Effects of Tribo-Film on Wear Resistance of Additive Manufactured Cobalt-Based Alloys during the Sliding Process. Surf. Coat. Technol. 2021, 427, 127784. [Google Scholar] [CrossRef]
- Boidi, G.; Tertuliano, I.S.; Profito, F.J.; de Rossi, W.; Machado, I.F. Effect of Laser Surface Texturing on Friction Behaviour in Elastohydrodynamically Lubricated Point Contacts under Different Sliding-Rolling Conditions. Tribol. Int. 2020, 149, 105613. [Google Scholar] [CrossRef]
- Wandel, S.; Bader, N.; Leckner, J.; Lehnhardt, B.; Glodowski, J.; Poll, G. Starvation and Relubrication in Oscillating Bearings—Influence of Grease Parameters. Tribol. Lett. 2022, 70, 114. [Google Scholar] [CrossRef]
- Liu, Y.; Chen, Z.; Li, Y.; Zhai, W. Dynamic Investigation and Alleviative Measures for the Skidding Phenomenon of Lubricated Rolling Bearing under Light Load. Mech. Syst. Signal Process. 2023, 184, 109685. [Google Scholar] [CrossRef]
- Liu, S.; Cui, Y.; Wang, Y.; Fu, Y.; Lv, B.; Qian, Y. The Effect of Lubricant Film on the Dynamic Response and Signal Transmission of Moving Load Dynamic Problems. Mech. Syst. Signal Process. 2021, 151, 107435. [Google Scholar] [CrossRef]
- Jain, A.; Singh, A.; Singh, A.P. Effect of Tribological Parameters on Sliding Wear and Friction Coefficient Which Relates to Preload Loss in Tapered Roller Bearing. Ind. Lubr. Tribol. 2019, 71, 61–73. [Google Scholar] [CrossRef]
- Stephan, S.; Schmitt, S.; Hasse, H. Molecular dynamics simulation of the Stribeck curve: Boundary lubrication, mixed lubrication, and hydrodynamic lubrication on the atomistic level. Friction 2023, 11, 2342–2366. [Google Scholar] [CrossRef]
- Wang, D.; Li, F.; Chen, X.; Li, H.; Chen, W.; Zhang, P. Effect of Two Graphene Coatings on the Friction and Wear of Sliding Electrical Contact Interface. Lubricants 2022, 10, 305. [Google Scholar] [CrossRef]
- Qin, W.; Zhang, Y.; Li, C. Determination of Wear Coefficient in Mixed Lubrication Using FEM. Appl. Mathmat. Model. 2018, 59, 629–639. [Google Scholar] [CrossRef]
- Jablonka, K.; Glovnea, R.; Bongaerts, J. Quantitative Measurements of Film Thickness in a Radially Loaded Deep-Groove Ball Bearing. Tribol. Int. 2018, 119, 239–249. [Google Scholar] [CrossRef]
- Zhang, H. Theoretical and Test Study of Lubrication State Transformation and Lubrication Characteristics of Heavy-Duty Sliding Bearing; Zhengzhou University: Zhengzhou, China, 2021. [Google Scholar]
- Wen, C.; Meng, X.; Fang, C.; Gu, J.; Xiao, L.; Jiang, S. Dynamic Behaviors of Angular Contact Ball Bearing with a Localized Surface Defect Considering the Influence of Cage and Oil Lubrication. Mech. Mach. Theory 2021, 162, 104352. [Google Scholar] [CrossRef]
- Wang, Z.; Zhang, W.; Yin, Z.; Cheng, Y.; Huang, G.; Zou, H. Effect of Vehicle Vibration Environment of High-Speed Train on Dynamic Performance of Axle Box Bearing. Veh. Syst. Dyn. 2019, 57, 543–563. [Google Scholar] [CrossRef]
- Wang, X.; Wang, H.; Tang, G.; Ding, A.; Tian, Y.; Hu, A.; He, Y. Initial Parameter Guided Variational Mode Extraction for Damage Detection of Wind Turbine Bearing. Struct. Health Monit. 2023, 22, 1515–1542. [Google Scholar] [CrossRef]
- Li, J.; Zhang, X.; Zhou, X.; Lu, L. Reliability Assessment of Wind Turbine Bearing Based on the Degradation-Hidden-Markov Model. Renew. Energy 2019, 132, 1076–1087. [Google Scholar] [CrossRef]
- Qian, X.; Sun, T.; Zhang, Y. Wind turbine fault detection based on spatial-temporal feature and neighbor operation state. Renew. Energy 2023, 219, 119419. [Google Scholar] [CrossRef]
- Zhang, Y.; Liu, W.; Gu, H.; Alexisa, A.; Jiang, X. A Novel Wind Turbine Fault Diagnosis Based on Deep Transfer Learning of Improved Residual Network and Multi-Target Data. Meas. Sci. Technol. 2022, 33, 095007. [Google Scholar] [CrossRef]
- Liu, S.; Yu, X.; Hu, E.; Su, E.; Chen, Y.; Wang, J.; Hu, K.; Xu, Y.; Hu, X.; Zhong, H. Effect of Cu-Doped Carbon Quantum Dot Dispersion Liquid on the Lubrication Performance of Polyethylene Glycol. Lubricants 2023, 11, 86. [Google Scholar] [CrossRef]
- Zhao, L.; Li, J.; Yang, Q.; Wang, Y.; Zhang, X.; Li, H.; Yang, Z.; Xu, D.; Liu, J. Study on Friction and Wear Properties of New Self-Lubricating Bearing Materials. Crystals 2022, 12, 834. [Google Scholar] [CrossRef]
- Zhang, K.-Y.; Yin, Y.-G.; Zhang, G.-T.; Ding, S.-G.; Chen, Q. Tribological Properties of FeS-Cu Copper-Based Self-Lubricating Bearing Materials Prepared by Mechanical Alloying. Tribol. Trans. 2020, 63, 197–204. [Google Scholar] [CrossRef]
- Bobrynina, E.; Koltsova, T.; Larionova, T. Investigation of Copper–Carbon Composite Microstructure and Properties. Metals 2023, 13, 1052. [Google Scholar] [CrossRef]
- Li, Z.; Qi, X.; Liu, C.; Fan, B.; Yang, X. Particle size effect of PTFE on friction and wear properties of glass fiber reinforced epoxy resin composites. Wear 2023, 532–533, 205104. [Google Scholar] [CrossRef]
- Wang, W.; Yuan, Z. Study on friction wear performance and application of PTFE powder. Organo-Fluor. Ind. 2021, 2, 32–36+64. [Google Scholar]
- Lan, P.; Gheisari, R.; Meyer, J.L.; Polycarpou, A.A. Surface Micro-Texturing by Hot Sintering for Advanced Bearing Polymers for Friction Reduction Under Boundary Lubrication. Int. J. Precis. Eng. Manuf. 2020, 21, 1025–1034. [Google Scholar] [CrossRef]
- Lee, S.-J.; Kim, G.-M.; Kim, C.-L. Self-Lubrication and Tribological Properties of Polymer Composites Containing Lubricant. RSC Adv. 2023, 13, 3541–3551. [Google Scholar] [CrossRef]
- Zhang, H.; Duan, M.; Qin, S.; Zhang, Z. Preparation and Modification of Porous Polyetheretherketone (PEEK) Cage Material Based on Fused Deposition Modeling (FDM). Polymers 2022, 14, 5403. [Google Scholar] [CrossRef]
- Wang, J.; Huang, X.; Wang, W.; Han, H.; Duan, H.; Yu, S.; Zhu, M. Effects of PTFE Coating Modification on Tribological Properties of PTFE/Aramid Self-Lubricating Fabric Composite. Mater. Res. Express 2022, 9, 055302. [Google Scholar] [CrossRef]
- Li, N.; Dong, C.; Wu, Y. Reinforcement of Frictional Vibration Noise Reduction Properties of a Polymer Material by PTFE Particles. Materials 2022, 15, 1365. [Google Scholar] [CrossRef] [PubMed]
- Zhu, J.; Xie, F.; Dwyer-Joyce, R.S. PEEK Composites as Self-Lubricating Bush Materials for Articulating Revolute Pin Joints. Polymers 2020, 12, 665. [Google Scholar] [CrossRef] [PubMed]
- Wang, T.; Kang, Y.; Xue, T. A fan bearing automatic lubrication device. Eng. Sci. Technol. Ⅱ Ser. 2023, 08, 22. [Google Scholar]
- Yu, C.; Han, J. Design improvement and application of the lubrication device of the reducer bearing. Locomot. Roll. Stock. Technol. 2018, 6, 017. [Google Scholar]
- Huang, Y. A design of a bearing automatic lubrication device. Pract. Electron. 2021, 10, 01. [Google Scholar]
- Shangguan, L.; Xu, Y. Design and Experimental Research on Centralized Lubrication and Waste Oil Recovery System for Wind Turbines. Appl. Sci. 2023, 13, 1873. [Google Scholar] [CrossRef]
- Wu, Y.; Yang, L.; Wu, W.; Xu, T. Research on Static and Dynamic Characteristics of Gas-lubricated Microbearings for Microfluidic Devices. Appl. Sci. 2020, 10, 1634. [Google Scholar] [CrossRef]
- Li, K.; Liu, J.; Chen, W.; Ye, L.; Zhang, L. A Novel Bearing Lubricating Device Based on the Piezoelectric Micro-Jet. Appl. Sci. 2016, 6, 38. [Google Scholar] [CrossRef]
- Jin, X.; Xia, P.; Liu, Z.; Ma, W.; Zhang, P.; Liang, Y. Thermo-Hybrid Lubrication FSI-CFD Model for the Static Characteristics of Hybrid Porous Tilting Pad Bearings. Tribol. Int. 2022, 167, 107397. [Google Scholar] [CrossRef]
- Wei, C.; Wu, W.; Hou, X. Research on mechanism of enhancing lubrication flow field regulation of high-speed bearing functional cage. Tribol. Int. 2023, 188, 108780. [Google Scholar] [CrossRef]
- Gao, S.; Han, Q.; Zhou, N.; Zhang, F.; Yang, Z.; Chatterton, S.; Pennacchi, P. Dynamic and Wear Characteristics of Self-Lubricating Bearing Cage: Effects of Cage Pocket Shape. Nonlinear Dyn. 2022, 110, 177–200. [Google Scholar] [CrossRef]
- Wu, M.; Han, X.; Tao, Y.; Pei, J. Lubrication Reliability Analysis of Wind Turbine Main Bearing in Random Wind Field. Tribol. Int. 2023, 179, 108181. [Google Scholar] [CrossRef]
- Peterson, W.; Russell, T.; Sadeghi, F.; Berhan, M.T.; Stacke, L.-E.; Ståhl, J. A CFD Investigation of Lubricant Flow in Deep Groove Ball Bearings. Tribol. Int. 2021, 154, 106735. [Google Scholar] [CrossRef]
- Liang, H.; Zhang, Y.; Wang, W. Influence of the Cage on the Migration and Distribution of Lubricating Oil inside a Ball Bearing. Friction 2022, 10, 1035–1045. [Google Scholar] [CrossRef]
- Liu, J.; Ni, H.; Xu, Z.; Pan, G. A Simulation Analysis for Lubricating Characteristics of an Oil-Jet Lubricated Ball Bearing. Simul. Model. Pract. Theory 2021, 113, 102371. [Google Scholar] [CrossRef]
- Aamer, S.; Sadeghi, F.; Russell, T.; Peterson, W.; Meinel, A.; Grillenberger, H. Lubrication, Flow Visualization, and Multiphase CFD Modeling of Ball Bearing Cage. Tribol. Trans. 2022, 65, 1088–1098. [Google Scholar] [CrossRef]
- Wang, Y.; Han, Z.; Gao, T.; Qing, X. In-Situ Capacitive Sensor for Monitoring Debris of Lubricant Oil. Ind. Lubr. Tribol. 2018, 70, 1310–1319. [Google Scholar] [CrossRef]
- Zhao, Y.; Wang, X.; Han, S.; Lin, J.; Han, Q. Fault Diagnosis for Abnormal Wear of Rolling Element Bearing Fusing Oil Debris Monitoring. Sensors 2023, 23, 3402. [Google Scholar] [CrossRef]
- Jiang, K.; Han, L.; Zhou, Y. Quantitative Evaluation of the Impurity Content of Grease for Low-Speed Heavy-Duty Bearing Using an Acoustic Emission Technique. Meas. Control. 2019, 52, 1159–1166. [Google Scholar] [CrossRef]
- Wang, S.-Y.; Yang, D.-X.; Hu, H.-F. Evaluation for Bearing Wear States Based on Online Oil Multi-Parameters Monitoring. Sensors 2018, 18, 1111. [Google Scholar] [CrossRef]
- Wang, Y.; Lin, T.; Wu, D.; Zhu, L.; Qing, X.; Xue, W. A New In Situ Coaxial Capacitive Sensor Network for Debris Monitoring of Lubricating Oil. Sensors 2022, 22, 1777. [Google Scholar] [CrossRef] [PubMed]
- Nicholas, G.; Howard, T.; Long, H.; Wheals, J.; Dwyer-Joyce, R.S. Measurement of Roller Load, Load Variation, and Lubrication in a Wind Turbine Gearbox High Speed Shaft Bearing in the Field. Tribol. Int. 2020, 148, 106322. [Google Scholar] [CrossRef]
- Chmelar, J.; Petr, K.; Mossoczy, P.; Dynybyl, V. Experimental Study of Lubrication Film Monitoring in a Roller Bearing by Utilization of Surface Acoustic Waves. Tribol. Int. 2020, 141, 105908. [Google Scholar] [CrossRef]
- Wei, S.; Wang, J.; Cui, J.; Song, S.; Li, H.; Fu, J. Online Monitoring of Oil Film Thickness of Journal Bearing in Aviation Fuel Gear Pump. Measurement 2022, 204, 112050. [Google Scholar] [CrossRef]
- Shi, H.T.; Bai, X.T. Model-Based Uneven Loading Condition Monitoring of Full Ceramic Ball Bearings in Starved Lubrication. Mech. Syst. Signal Process. 2020, 139, 106583. [Google Scholar] [CrossRef]
- Zhu, Z.; Wang, K.; Liu, X.; Wu, X. Monitoring the Lack of Grease Condition of Rolling Bearing Using Acoustic Emission. Int. J. Model. Identif. Control. 2019, 31, 94. [Google Scholar] [CrossRef]
- Maruyama, T.; Radzi, F.; Sato, T.; Iwase, S.; Maeda, M.; Nakano, K. Lubrication Condition Monitoring in EHD Line Contacts of Thrust Needle Roller Bearing Using the Electrical Impedance Method. Lubricants 2023, 11, 223. [Google Scholar] [CrossRef]
- Wan, B.; Yang, J.; Sun, S. A Method for Monitoring Lubrication Conditions of Journal Bearings in a Diesel Engine Based on Contact Potential. Appl. Sci. 2020, 10, 5199. [Google Scholar] [CrossRef]
- Liu, H.; Dangl, F.; Lohner, T.; Stahl, K. Numerical Visualization of Grease Flow in a Gearbox. Chin. J. Mech. Eng. 2020, 36, 28. [Google Scholar] [CrossRef]
- Heydari, A.; Garcia, D.A.; Fekih, A.; Keynia, F.; Tjernberg, L.B.; De Santoli, L. A Hybrid Intelligent Model for the Condition Monitoring and Diagnostics of Wind Turbines Gearbox. IEEE Access 2021, 9, 89878–89890. [Google Scholar] [CrossRef]
- Siddiqui, M.; Paul Robert Feja, P.; Borowski, P.; Kyling, H. Wind turbine nacelle testing: State-of-the-art and development trends. Renew. Sust. Energ. Rev. 2023, 188, 113767. [Google Scholar] [CrossRef]
- Stanek, W.; Mendecka, B.; Lombardi, L.; Simla, T. Environmental Assessment of Wind Turbine Systems Based on Thermo-Ecological Cost. Energy 2018, 160, 341–348. [Google Scholar] [CrossRef]
Disclaimer/Publisher’s Note: The statements, opinions and data contained in all publications are solely those of the individual author(s) and contributor(s) and not of MDPI and/or the editor(s). MDPI and/or the editor(s) disclaim responsibility for any injury to people or property resulting from any ideas, methods, instructions or products referred to in the content. |
© 2023 by the authors. Licensee MDPI, Basel, Switzerland. This article is an open access article distributed under the terms and conditions of the Creative Commons Attribution (CC BY) license (https://creativecommons.org/licenses/by/4.0/).