Next Article in Journal
Effects of Different Degrees of Hydrophobic Treatment on Soil–Water Characteristic Curves and Infiltration Coefficients of Hygroscopic Soils
Previous Article in Journal
Superhydrophobic SiO2/Trimethylchlorosilane Coating for Self-Cleaning Application of Construction Materials
 
 
Retraction published on 17 April 2024, see Coatings 2024, 14(4), 494.
Font Type:
Arial Georgia Verdana
Font Size:
Aa Aa Aa
Line Spacing:
Column Width:
Background:
Article

RETRACTED: Mechanical Properties Study on Sandwich Composites of Glass Fiber Reinforced Plastics (GFRP) Using Liquid Thermoplastic Resin, Elium®: Preliminary Experiments

1
Department of Mechanical Engineering, College of Engineering, Najran University, Najran 11001, Saudi Arabia
2
Department of the Textile Engineering, College of Engineering and Technology of Industries, Sudan University of Science and Technology, Khartoum P.O. Box 407, Sudan
3
Safat College of Science and Technology, Khartoum P.O. Box 321, Sudan
4
Department of Mechanical Engineering, Faculty of Engineering, International University of Africa, Khartoum P.O. Box 407, Sudan
5
Department of Mechanical Engineering, J.N.N Institute of Engineering, Chennai 600025, India
6
Polymer Composite Research Lab, Metro Composites, Chennai 600095, India
*
Author to whom correspondence should be addressed.
Coatings 2022, 12(10), 1423; https://doi.org/10.3390/coatings12101423
Submission received: 13 September 2022 / Revised: 24 September 2022 / Accepted: 26 September 2022 / Published: 28 September 2022 / Retracted: 17 April 2024
(This article belongs to the Section Functional Polymer Coatings and Films)

Abstract

Composite sandwich structures have been used in high performance applications such as wind turbine blades, due to their unique lightweight structure and superior mechanical properties. In the current study, a new liquid thermoplastic and thermoset resin were used to fabricate four different composite sandwich panels with two various foam types and densities. Composites made with epoxy resin are presented to comprehensively compare the mechanical properties of sandwich structures to elium resin. In the case of the mechanical properties and due to a new liquid thermoplastic resin, extensive comparisons of three-point bending, climbing drum peel, and flatwise tensile strength were investigated and compared with each other. The flexural and flatwise strength of sandwich composite increased by 53% and 75%, respectively, when using Elium resin. Then, the highest value was shown in the GF/PVC/ELIUM structure. The results revealed that Elium resin could be excellent in the case of mechanical properties to replace traditional resins to fabricate various composite structures and manage the challenge of recyclable composites. Elium resin can replace thermoset-based resins for the manufacturing of laminates and composites that are fully recyclable at room temperature with comparable mechanical properties.

1. Introduction

Fiber-reinforced composite materials have become the preferred materials for advanced national defense equipment, essentially aircraft structures and wind turbines. They have incomparable advantages over other materials for reducing structural weight, improving efficiency and reliability, and extending structural life [1,2,3,4]. After more than 20 years of research and accumulation of domestic fiber-reinforced structural composite materials, resin systems and composite materials used in the temperature range of 80~300 °C have been formed, and composite material prepreg and honeycomb production lines have been established [5]. However, there is still a big gap between domestic fiber-reinforced composite materials’ application and development levels. In recent years, composite sandwich structures have been widely used in large applications due to their properties such as being lightweight structures, having good specific stiffness and strength, ability to absorb energy, resistance to corrosion and having highly flexural behavior; these features make them very appropriate in the wind energy field [6,7,8]. One of the main components of the sandwich composites is FRP as reinforcement. FRP (also known as glass fiber reinforced plastic, internationally recognized abbreviation as GFRP or FRP) is a wide variety of composite materials with various properties and applications [9,10,11]. It is a new functional material made of synthetic resin and glass fiber through a composite fabrication process. FRP material is lightweight, has highly specific strength, corrosion resistance, good electrical insulation performance, slow heat transfer, good thermal insulation, good instantaneous ultra-high temperature resistance, easy coloring and the ability to transmit electromagnetic waves [12,13,14,15]. The commonly used FRP molding methods at home and abroad include hand lay-up molding, injection molding, compression molding, molding material, filament winding, coil process, bag press molding process, resin casting and injection molding. Process, RTM molding process, pultrusion molding process, continuous molding process of sheet and pipe, reinforced reaction injection molding process, bonding and joining technology and sandwich structure manufacturing technology are some of its uses [16,17,18,19]. Glass fiber composites offer flexible processing, excellent sturdiness and are lightweight [20]. Wind blades and nacelles have been the key drivers of the expansion of fiberglass utilization in the 21st century [21,22]. Typical sandwich structures are laminates used as skin materials in the top face sheet and bottom face sheet, and low-density foam as core and adhesive [23]. Several studies in the field of sandwich structures have been carried out in various aspects to figure out the performance of these materials at various mechanical properties with or without simulation and understand the complex interactions between different materials forming composites. Three-point bend tests were conducted for carbon fiber honeycomb structures manufactured using a liquid thermoplastic resin to determine the flexural strength of the sandwich samples and to identify the failure modes. The results showed that the CF/thermoplastic honeycombs exhibited enhanced structural stability and displayed a more uniform and progressive core failure mode than the longitudinal splitting observed in the CF/epoxy honeycombs [24]. Studies on damping, impact, and flexural performance of novel carbon/Elium® thermoplastic tubular composites have been carried out by Bhudolia et al. [25]. The results of flexural properties in flexural tests have shown comparable load-carrying capability, higher strain to failure, and less delamination for carbon/Elium® composites compared to carbon/epoxy composites.
Recently, ARKEMA has produced a reactive Methylmethacrylate, MMA thermoplastic resin (Elium® resin) with a viscosity of 200 cP, which can cure at room temperature and is appropriate for RTM and VARI composite fabrication processes. In addition, there is a weight reduction of up to 10% with this new technology of using FRP sandwich composite bonded with Elium® instead of the traditional materials [26,27,28,29].
On 17 March 2022, the ZEBRA (Zero wastE Blade ReseArch) consortium announced that it had produced the first samples of its 100% recyclable wind turbine blades, marking a new step in the industry’s transition to a circular economy (Figure 1). Due to its recyclable properties, Arkema’s Elium® resin was used to make a blade that is 62 m long. The benefit of using long blades is that they can achieve a 15% increase in energy efficiency without replacing the base or frame of the wind turbine [30].
Elium®-based composite components can be recycled using advanced chemical recycling methods that allow complete depolymerization of resin, separation of fibers from resin, and recovery of new resin stock and high modulus glass for reuse, enabling closed-loop recycling. This method, developed by Arkema and CANOE partners, was tested on all composite parts, including waste generated during production.
The vision of zero-waste blades can be achieved by preventing and recycling the waste generated during the manufacturing process. On the other hand, this technology also brings blade recyclability to a new level; end-of-life thermoplastic composite blade material has high value in itself, can easily be used in other industries as a new compound material, and of course can be depolymerized and the resin reused to produce new blades.
Many industries, especially wind turbines, aerospace, and automotive, use thermoplastic matrix composites (TPMCs). This is due to its increased strength and stiffness compared to net thermoplastics and its higher manufacturability than traditional thermosetting matrix composites [32]. An excellent review article has presented a comprehensive summary of recent works on various types of liquid thermoplastic acrylic resins and their composites structures under mechanical properties. They reported that these matrices had been shown to exhibit competitive thermomechanical and mechanical performance to more established epoxy resin systems [33].
Many studies have been deeply involved in demonstrating the behavior and failure modes of composite sandwich structures under bending load by considering several factors, such as reinforcement materials [34,35,36], skin stacking sequences [37,38], foam types [39,40,41,42,43,44], adhesive types and manufacturing conditions. In high-performance applications, the composite sandwich structures have been used in various parts such as aeronautical materials [45], the sailboat hull [35,39], wind turbine blade [46], marine applications [47], aerospace engineering [48,49,50] and automotive applications [6,51,52,53,54].
Glass fiber thermoplastic composites can be recycled from wind turbine blades with various techniques, for example, Pyrolysis. Additionally, it can potentially introduce cost savings due to non-heated tooling, shorter manufacturing cycle times, and recovery of raw materials [55]. Recovery and reuse of carbon fiber and elium resin from thermoplastic composites used in marine application has been investigated by Haithem et al. [56]. If the composite structures consist of glass reinforced in epoxy resins used for wind turbines structure, of course these highly engineered materials are difficult to recycle, as epoxy is a thermoset resin and is not re-moldable. This poses an environmental problem and a loss in terms of recoverable capital [57]. Furthermore, thermoset composite structure could be recycled for wind blade applications using several methods such as mechanical and thermo-chemical recycling [58]. The main design of the wind turbine blade is aerodynamics, aero elasticity (the correct damping of the blade) and fatigue behavior. The technical requirements of the blade are lightning, ice, erosion and strong wind resistant [59].
In the current study, the behavior of a new thermoplastic resin and traditional thermoset resin has been used to fabricate composite sandwich structures under flexural load and climbing drum peel, and flatwise tensile strength was investigated and compared. In addition, the influence of process parameters, exceptionally varied resin materials, core types and densities of the mechanical properties of GFRP sandwich composites, as well whether this material might be suitable for the blade of wind turbines using glass fiber as reinforcement, PVC and PET as foam core, and epoxy and elium resins as a matrix, were determined.

2. Materials and Methods

2.1. Materials

2.1.1. Skin Material

The skin used in this study consists of glass fiber plain weave with high specific strength and stiffness. The areal fiber weight was 227 g/m2. The upper and lower skins are comprised of two plies, each with the same stacking sequence.

2.1.2. Core Materials

PVC-Poly Vinyl Chloride is a vinyl polymer, and its material is amorphous. In practical use of PVC materials, stabilizers, lubricants, auxiliary processing agents, pigments, impact resistance agents and other additives are often added. It has non-flammability, high strength, weather resistance and excellent geometric stability. PVC is resistant to oxidizing agents, reducing agents and strong acids. However, it can be eroded by concentrated oxidizing acids such as concentrated sulfuric acid and concentrated nitric acid and is also not suitable for contact with aromatic hydrocarbons and chlorinated hydrocarbons. Gurit® PVC is a closed-cell, cross-linked PVC foam. It provides superior strength to weight ratio for all composite applications. Other key features of Gurit® PVC include outstanding chemical resistance, negligible water absorption and excellent thermal insulation capabilities. Gurit® G-PET™—Polyethylene Terephthalate is a highly versatile, recyclable, thermoplastic core material with a good balance of mechanical properties, temperature resistance, density and the cost of various Gurit® G-PET™ is compatible with many resin systems, including epoxy, vinyl ester, unsaturated polyester and phenolic resins. It offers class-leading high shear elongation properties. It can provide outstanding fatigue properties, chemical resistance, good adhesion and a highly consistent extruded foam. Uniaxial compression tests have been investigated according to the ASTM D1621-10 standard [60] to get the foam properties (Figure 2). The manufacturing properties of the two types of foam are presented in Table 1.

2.1.3. Liquid Thermoplastic Resin

ELIUM® 188 is a low viscosity liquid thermoplastic resin suitable for vacuum infusion processes.
This new resin can manufacture glass fiber, carbon fiber or natural fiber reinforced thermoplastic composites using low-pressure processing technology and molds widely used today for unsaturated polyesters and epoxy resins. Molded thermoplastic composite parts possess the mechanical properties comparable to epoxy composites while demonstrating the main advantages of thermoplastic shape and recyclability and providing an assembly bond between composites and composites or between composites and metals. The manufactured properties of the Elium 188 resin compared with epoxy 2040 resin are presented in Table 2.

3. Sandwich Composites Fabrication

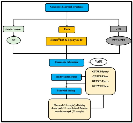
The core materials chosen for sandwich composite structures in this study are closed-cell PVC and PET foams with a density of 60 and 75 kg/m3, respectively. The thickness of the foam core provided by the manufacturer and used in the current investigation is 20 mm. A vacuum infusion technique was used to fabricate the sandwich panel (Figure 3). The foam is located between two GFRP face sheets, each composed of two layers (±45)2 of plain weave E-glass. Two types of resin were used in a 4:1 proportion of resin to hardeners for the resin infusion. The PVC and PET foam panel has the function of light weight and high strength. The upper and lower layers of GFRP cloth are covered with foam panel to form a sandwich structure. The panels are cured at room temperature (20 °C and 25 °C) for six hours and humidity between 50 and 70% and consolidated under uniform atmospheric pressure. After the resin is cured, the vacuum material was adhered to the surface of the product, which is not easy to tear off. The release cloth with the surface treated with Teflon can remove the vacuum material more easily, which can save a lot of labor and prevent the surface of the product from being damaged. A flowchart of composite sandwich structures regarding methodology and testing is presented in Figure 4.

4. Experimental Test Setup and Procedure

4.1. Sandwich Composite Flexural Tests

ASTM C393 [20] indicated that Flexural tests were completed utilizing a three-point bending test. Figure 5 delineates the test contraption, installation, sample aspects and regular supporting circumstances for every one of the tests. As displayed schematically, the radius of the semi-round indenter is 10 mm. Somewhere around three samples for each composite sandwich design were estimated. The tests were performed on a 24 Universal Testing Machine MTS® E45.105 outfitted with a 100 kN load cell. The applied speed was 5 mm/min. A water stream machining was utilized for blue-pencil bending test examples, which were 150 mm long, 50 mm wide and 24 mm thick. Load versus displacement curves were obtained for each test example. The three-point flexural test utilizes a 100-mm support span with center loading. The samples were tested until disappointment, and afterward, flexural strength was determined for different sandwich structures.

4.2. Sandwich Composites Climbing Drum Peel

The climbing drum peel test of sandwich constructions is performed according to ASTM D1781-93 [62]. It is used to determine the peel resistance of the adhesive bond between the relatively flexible skin of a sandwich panel and its core. Test specimens are typically 76 mm wide by 350 mm long and are machined to have a 25 mm overhang of one skin at each end of the sample. One end of the overhanging skin is clamped to the top of the apparatus while the other is connected to the drum. The instrument is configured so that as the test machine crosshead moves down (at a recommended rate of 25.4 mm/min), and the drum is rolled upwards, peeling the skin from the core.

4.3. Sandwich Composites Flatwise-Tensile Strength

The PVC and PET foam core characterization has been obtained utilizing the flatwise tensile test carried out directly on the core material according to ASTM C297/C297M-16 [63]. The specimen’s size was 25 mm × 25 mm. The crosshead speed was 0.50 mm/min.

5. Results and Discussion

5.1. Sandwich Composite Three-Point Bending

Load versus displacement and flexural strength graph of various GFRP composites prepared have been presented in Figure 6 and Figure 7. From Figure 6, the GF/PVC/ELIUM GFRP composite panel gives the highest load absorption of 1308 N at the significant displacement of 5.3 mm, equal to the flexural strength of 244 MPa. However, the other sandwich structures offer effective load absorption and flexural strength. GF/PVC/EPOXY, GF/PET/ELIUM, and GF/PET/EPOXY sandwich structures observed loads of 1156 N, 868 N, and 845 N, equal to 206, 165, and 159 MPa, respectively. Cousins et al. measured higher flexural strengths in the Elium-based composite laminates (1006 MPa) than the epoxy-based reference material (809 MPa) [64]. Davies and Arhant reported flexural strengths of 703 MPa and 606 MPa for glass fiber-reinforced elium and epoxy composites with fiber volume fractions of 52 and 53%, respectively [65].
A higher load-bearing effect is the reason for the excellent bonding strength of the PVC core structure. The PVC core bonds with resin more than the PET among all composites. This is because of the incredibly soft nature of PVC molecular structure than the PET. Since the PET is semi-crystalline or amorphous based on the curing condition, the molecules are rigid, with no free volume to stretch. Thus, the PET core sandwich panels produced lesser load absorption, whereas, in PVC, the load could transfer uniformly without crack propagation and cleavage formation [66]. However, the PVC core unit contains composites that offer higher flexural strength. PVC is robust and linear. PVC has a mostly atactic stereochemistry, which means that the chloride centers’ relative stereochemistry is unpredictable [67]. Thus, the PVC foam structure could control the degree of crack propagation and not grow further. Hence, the bending load in the three-point bending could be absorbed by the form core, and so, the matrix is free from the stress intensity factor. The composites could withstand the higher load since the stress intensity factor is less [47]. Photos of the samples before, during and after flexural testing are presented in Figure 8. Table 3 present higher loads, flexural strength and the flexural modulus of sandwich GFRP composite structures. Table 3 presents higher loads, flexural strength and the flexural modulus of sandwich GFRP composite structures. GF/PVC/Elium sandwich obtained the highest value of flexural properties attributed to interface bonding between GF with Elium matrix and PVC core foam structure.
The higher peak load was restricted to less than 7 mm in displacement. Beyond this level, the composites start repelling the amount of load applied. Due to the elastic limit, it ends up with the boundary and begins to fracture beyond this. The core part absorbs and slightly elongates when an oversized load is applied to the composite sandwich. Once the load reaches the tear limit of foam, the composite cannot withstand the applied load, leading to fracture [68]. It is noted that the GF/PET/EPOXY sandwich structure gives significantly lower flexural strength than the peer group. This is because of the highly rigid molecular structure of PET since PET comprises polymerized units of the monomer of ethylene terephthalate with repeating (C10H8O4) units. The retained brittleness in the PET is the cause of cleavage fracture during the bending process [69,70]. Apart from experimental test results (shown in Figure 6), novel and strong numerical methods have been recently proposed to find the stress-strain properties of composites. Among them, the “Differential Quadrature” and “Bezier” methods proved to have higher stability and accuracy than other numerical methods [71,72,73,74].

5.2. Sandwich Composites Climbing Drum Peel

Figure 9 presents the climbing drum peel (CDP) strengths of GFRP sandwich composites bonded with epoxy and Elium, measured using two different foam types (PVC and PET). There were variations in the peel strength of the sandwich panels, suggesting other failure mechanisms depending on the type of resin used. From Figure 9, the lowest and highest peel strength has been shown in GF/PVC/EPOXY and GF/PET/ELIUM, respectively, due to the significant effects of elium resin properties and their bonding consistency with glass fiber. The aim of the test was to determine the skin-to-core bond strength of sandwich constructions [75].

5.3. Sandwich Composites Flatwise Tensile Strength

From Figure 10 and Table 4, the results offer some interesting points. First, the peak load and flatwise strengths of the sandwich composites bonded with Elium were significantly higher than those bonded with epoxy. The Elium has low viscosity and long gel time to ensure excellent fiber impregnation and optimum mechanical properties, compared with compare the flatwise-tensile strengths of sandwich panels made by different resins but with the same foam core (GF/PET/ELIUM, GF/PET/EPOXY) and (GF/PVC/ELIUM, GF/PVC/EPOXY). The highest peak load and flatwise-tensile strength has been shown in (GF/PVC/ELIUM) and is better than the epoxy sandwich composite.
From Figure 8, Elium sandwich structures with PVC foam have been proven to have better ultimate tensile strength than PET foam. Elium resin confirms that the bond strength between skins and core is higher than the core.

6. Conclusions

The aims of the current study are to investigate and evaluate the flexural strength, climbing drum peel and flatwise tensile strength behavior of glass fiber sandwich composites with two different foams (PVC, PET) and resin (elium and epoxy). The results showed that the GF/PVC/ELUIM composite panel gives the highest load absorption of 1308 N at a significant displacement of 5.3 mm, equal to the flexural strength of 243.75 MPa. The GF/PET/EPOXY sandwich structure gives lower bearing load and flexural strength than other structures. This is because of the highly rigid molecular structure of PET foam. When subjected to flexural loads, the type and size of the damage caused on sandwich composites could depend on the reinforcement, foam and resin properties. The results showed that the GF/PET/ELUIM composite panel gives the highest peel strength of 838 N, and the GF/PVC/EPOXY composite panel gives the lowest peel strength of 367 N due to the bonding strength of liquid thermoplastic resin (elium) with PET and GF being better than epoxy resin. The GF/PVC/ELUIM composite panel gives the highest flatwise tensile strength of 1.77 MPa, and GF/PVC/EPOXY composite panel gives the lowest flat-wise strength of 1.01 MPa due to the strength of a new liquid thermoplastic resin (Elium) and interface bonding between GF and Elium better than epoxy resin. As a summary of this preliminary study of GFRP sandwich composites, the Elium resin opened a new and interesting field of high-performance applications and more challenges to implement more studies on this type of liquid thermoplastic resin. Elium can be used as soon as possible in aerospace and renewable energy due to it being easy to process and designed to make composites fully recyclable. Shortcomings of the present study concern prototypes of at least small wind turbine blades not having been fabricated to verify experimental results; this may be due to the current status of the research only focusing on preliminary experiments.
Future considerations and recommendations of more studies should be carried out on understanding the optimum design of thermoplastic sandwich structures using eEium resin. In the meantime, it remains a challenge of recyclable composites and end-of-life wastes.

Author Contributions

Conceptualization, H.A. and A.A.; methodology, A.A.; validation, H.A., H.K. and V.R.A.P.; formal analysis, A.A.; investigation, A.A. and H.K.; resources, A.A.; data curation, H.A.; writing—original draft preparation, H.A. and A.A.; writing—review and editing, H.K. and V.R.A.P.; visualization, V.R.A.P.; supervision, H.A.; project administration, A.A.; funding acquisition, H.A. All authors have read and agreed to the published version of the manuscript.

Funding

This research was funded by the Deanship of Scientific Research at Najran University under the Research Group Funding program grant (NU/RG/SERC/11/2).

Institutional Review Board Statement

Not applicable.

Informed Consent Statement

Not applicable.

Data Availability Statement

Data sharing is not applicable to this article.

Acknowledgments

The authors are thankful to the Deanship of Scientific Research at Najran University for funding this work under the Research Group Funding program grant (NU/RG/SERC/11/2).

Conflicts of Interest

The authors declare no conflict of interest.

References

  1. Kessler, M.R. Polymer matrix composites: A perspective for a special issue of polymer reviews. Polym. Rev. 2012, 52, 229–233. [Google Scholar] [CrossRef]
  2. Patlolla, V.; Asmatulu, R. Recycling and reusing fiber-reinforced composites. Environ. Res. J. 2013, 7, 145–160. [Google Scholar]
  3. Krauklis, A.E.; Karl, C.W.; Gagani, A.I.; Jørgensen, J.K. Composite material recycling technology—State-of-the-art and sustainable development for the 2020s. J. Compos. Sci. 2021, 5, 28. [Google Scholar] [CrossRef]
  4. Eker, A.A.; Eker, B. General Assessment of Fiber-Reinforced Composites Selection in Wind Turbine Blades; Mechanical Engineering Department, Yıldız Technical University: İstanbul, Turkey, 2013; Volume 20. [Google Scholar]
  5. Jayalakshmi, C.; Anand, A.; Kandasubramanian, B.; Joshi, M. High temperature composite materials for electromagnetic applications through a cost effective manufacturing process; resin film infusion. Mater. Today Proc. 2020, 33, 2217–2222. [Google Scholar] [CrossRef]
  6. Ma, Q.; Rejab, M.; Siregar, J.; Guan, Z. A review of the recent trends on core structures and impact response of sandwich panels. J. Compos. Mater. 2021, 55, 2513–2555. [Google Scholar] [CrossRef]
  7. Leong, M.; Overgaard, L.C.; Thomsen, O.T.; Lund, E.; Daniel, I.M. Investigation of failure mechanisms in GFRP sandwich structures with face sheet wrinkle defects used for wind turbine blades. Compos. Struct. 2012, 94, 768–778. [Google Scholar] [CrossRef]
  8. Khalid, S.A.; Khan, A.M.; Shah, O.R. A Numerical Study Into the Use of Auxectic Structures for Structural Damping in Composite Sandwich Core Panels for Wind Turbine Blades. J. Energy Resour. Technol. 2022, 144, 031301. [Google Scholar] [CrossRef]
  9. Vieira, P.R.; Carvalho, E.M.L.; Vieira, J.D.; Toledo Filho, R.D. Experimental fatigue behavior of pultruded glass fibre reinforced polymer composite materials. Compos. Part B Eng. 2018, 146, 69–75. [Google Scholar] [CrossRef]
  10. Yazdanbakhsh, A.; Bank, L.C. A critical review of research on reuse of mechanically recycled FRP production and end-of-life waste for construction. Polymers 2014, 6, 1810–1826. [Google Scholar] [CrossRef]
  11. Bagherpour, S. Fibre Reinforced Polyester Composites; InTech: London, UK, 2012. [Google Scholar]
  12. Chen, Y. Glass Fiber-Reinforced Polymer Composites for Power Equipment. In Polymer Composites for Electrical Engineering; John Wiley & Sons, Inc.: Hoboken, NJ, USA, 2021; pp. 377–417. [Google Scholar] [CrossRef]
  13. Qian, D.; Bao, L.; Takatera, M.; Kemmochi, K.; Yamanaka, A. Fiber-reinforced polymer composite materials with high specific strength and excellent solid particle erosion resistance. Wear 2010, 268, 637–642. [Google Scholar] [CrossRef]
  14. Sen, R.; Mullins, G. Application of FRP composites for underwater piles repair. Compos. Part B Eng. 2007, 38, 751–758. [Google Scholar] [CrossRef]
  15. Bhagwat, P.; Ramachandran, M.; Raichurkar, P. Mechanical properties of hybrid glass/carbon fiber reinforced epoxy composites. Mater. Today Proc. 2017, 4, 7375–7380. [Google Scholar] [CrossRef]
  16. Frketic, J.; Dickens, T.; Ramakrishnan, S. Automated manufacturing and processing of fiber-reinforced polymer (FRP) composites: An additive review of contemporary and modern techniques for advanced materials manufacturing. Addit. Manuf. 2017, 14, 69–86. [Google Scholar] [CrossRef]
  17. Goh, G.D.; Yap, Y.L.; Agarwala, S.; Yeong, W.Y. Recent progress in additive manufacturing of fiber reinforced polymer composite. Adv. Mater. Technol. 2019, 4, 1800271. [Google Scholar] [CrossRef]
  18. Alampalli, S.; O’Connor, J.; Yannotti, A.P. Design, Fabrication, Construction, and Testing of an FRP Superstructure; Transportation Research and Development Bureau, New York State Department of Transportation: Albany, NY, USA, 2000; Volume 134.
  19. Hennigan, D.J.; Beavers, K.D. Effect of fabrication processes on mechanical properties of glass fiber reinforced polymer composites for 49 meter (160 foot) recreational yachts. Int. J. Nav. Archit. Ocean. Eng. 2010, 2, 45–56. [Google Scholar]
  20. Ngo, T.-D. Introduction to composite materials. In Composite and Nanocomposite Materials—From Knowledge to Industrial Applications; Intechopen: London, UK, 2020. [Google Scholar]
  21. Olabi, A.G.; Wilberforce, T.; Elsaid, K.; Sayed, E.T.; Salameh, T.; Abdelkareem, M.A.; Baroutaji, A. A review on failure modes of wind turbine components. Energies 2021, 14, 5241. [Google Scholar] [CrossRef]
  22. Redlinger, R.; Andersen, P.; Morthorst, P. Wind Energy in the 21st Century: Economics, Policy, Technology and the Changing Electricity Industry; Springer: Berlin/Heidelberg, Germany, 2016. [Google Scholar]
  23. Fatima, N.S.; Dhaliwal, G.S.; Newaz, G. Influence of interfacial adhesive on impact and post-impact behaviors of CFRP/end-grain balsawood sandwich composites. Compos. Part B Eng. 2021, 212, 108718. [Google Scholar] [CrossRef]
  24. Khan, T.; Aziz, A.R.; Irfan, M.S.; Cantwell, W.J.; Umer, R. Energy absorption in carbon fiber honeycomb structures manufactured using a liquid thermoplastic resin. J. Compos. Mater. 2022, 56, 1335–1348. [Google Scholar] [CrossRef]
  25. Bhudolia, S.K.; Gohel, G.; Leong, K.F.; Joshi, S.C. Damping, impact and flexural performance of novel carbon/Elium® thermoplastic tubular composites. Compos. Part B Eng. 2020, 203, 108480. [Google Scholar] [CrossRef]
  26. Bhudolia, S.K.; Perrotey, P.; Joshi, S.C. Mode I fracture toughness and fractographic investigation of carbon fibre composites with liquid Methylmethacrylate thermoplastic matrix. Compos. Part B Eng. 2018, 134, 246–253. [Google Scholar] [CrossRef]
  27. Durai Prabhakaran, R. Are reactive thermoplastic polymers suitable for future wind turbine composite materials blades? Mech. Adv. Mater. Struct. 2014, 21, 213–221. [Google Scholar] [CrossRef]
  28. Kinvi-Dossou, G.; Boumbimba, R.M.; Bonfoh, N.; Koutsawa, Y.; Eccli, D.; Gerard, P. A numerical homogenization of E-glass/acrylic woven composite laminates: Application to low velocity impact. Compos. Struct. 2018, 200, 540–554. [Google Scholar] [CrossRef]
  29. Bhudolia, S.K.; Perrotey, P.; Joshi, S.C. Optimizing polymer infusion process for thin ply textile composites with novel matrix system. Materials 2017, 10, 293. [Google Scholar] [CrossRef]
  30. Cheewaket, T.; Jaturapitakkul, C.; Chalee, W. Initial corrosion presented by chloride threshold penetration of concrete up to 10 year-results under marine site. Constr. Build. Mater. 2012, 37, 693–698. [Google Scholar] [CrossRef]
  31. Torres-Acosta, A.A.; Mart ínez-Madrid, M. Residual life of corroding reinforced concrete structures in marine environment. J. Mater. Civ. Eng. 2003, 15, 344–353. [Google Scholar] [CrossRef]
  32. Thakre, P.R.; Singh, R.; Slipher, G. Mechanics of Composite and Multi-Functional Materials; Springer: Berlin/Heidelberg, Germany, 2018; Volume 6. [Google Scholar]
  33. Obande, W.; Brádaigh, C.M.Ó.; Ray, D. Continuous fibre-reinforced thermoplastic acrylic-matrix composites prepared by liquid resin infusion—A review. Compos. Part B Eng. 2021, 215, 108771. [Google Scholar] [CrossRef]
  34. Grünewald, J.; Parlevliet, P.P.; Matschinski, A.; Altstädt, V. Mechanical performance of CF/PEEK–PEI foam core sandwich structures. J. Sandw. Struct. Mater. 2019, 21, 2680–2699. [Google Scholar] [CrossRef]
  35. Valenza, A.; Fiore, V.; Calabrese, L. Three-point flexural behaviour of GFRP sandwich composites: A failure map. Adv. Compos. Mater. 2010, 19, 79–90. [Google Scholar] [CrossRef]
  36. Borsellino, C.; Calabrese, L.; Valenza, A. Experimental and numerical evaluation of sandwich composite structures. Compos. Sci. Technol. 2004, 64, 1709–1715. [Google Scholar] [CrossRef]
  37. Zhang, F.; Mohmmed, R.; Sun, B.; Gu, B. Damage Behaviors of Foam Sandwiched Composite Materials Under Quasi-Static Three-point Bending. Appl. Compos. Mater. 2013, 20, 1231–1246. [Google Scholar] [CrossRef]
  38. Xiao, Y.; Hu, Y.; Zhang, J.; Song, C.; Huang, X.; Yu, J.; Liu, Z. The bending responses of sandwich panels with aluminium honeycomb core and CFRP skins used in electric vehicle body. Adv. Mater. Sci. Eng. 2018, 2018, 5750607. [Google Scholar] [CrossRef]
  39. Mostafa, A.; Shankar, K.; Morozov, E. Behaviour of PU-foam/glass-fibre composite sandwich panels under flexural static load. Mater. Struct. 2015, 48, 1545–1559. [Google Scholar] [CrossRef]
  40. Russell, B.; Liu, T.; Fleck, N.; Deshpande, V. Quasi-static three-point bending of carbon fiber sandwich beams with square honeycomb cores. J. Appl. Mech. 2011, 78, 031008. [Google Scholar] [CrossRef]
  41. Sun, Y.; Guo, L.-C.; Wang, T.-S.; Zhong, S.-Y.; Pan, H.-Z. Bending behavior of composite sandwich structures with graded corrugated truss cores. Compos. Struct. 2018, 185, 446–454. [Google Scholar] [CrossRef]
  42. Wang, B.; Shi, Y.; Zhou, C.; Li, T. Failure mechanism of PMI foam core sandwich beam in bending. Int. J. Simul. Multidiscip. Des. Optim. 2015, 6, A8. [Google Scholar] [CrossRef]
  43. Wang, N.-Z.; Xiang, C.; Ao, L.; Li, Y.-X.; Zhang, H.-W.; Yuan, L. Three-point bending performance of a new aluminum foam composite structure. Trans. Nonferrous Met. Soc. China 2016, 26, 359–368. [Google Scholar] [CrossRef]
  44. Zhang, J.; Supernak, P.; Mueller-Alander, S.; Wang, C.H. Improving the bending strength and energy absorption of corrugated sandwich composite structure. Mater. Des. 2013, 52, 767–773. [Google Scholar] [CrossRef]
  45. Krzyżak, A.; Mazur, M.; Gajewski, M.; Drozd, K.; Komorek, A.; Przybyłek, P. Sandwich structured composites for aeronautics: Methods of manufacturing affecting some mechanical properties. Int. J. Aerosp. Eng. 2016, 2016, 7816912. [Google Scholar] [CrossRef]
  46. Champliaud, H.; Feng, Z.; Bersee, H. Three-point bending testing of sandwich beams and finite element comparison. In Proceedings of the ASME 2009 International Mechanical Engineering Congress and Exposition, Lake Buena Vista, FL, USA, 13–19 November 2009; pp. 357–363. [Google Scholar]
  47. Mostafa, A.; Shankar, K.; Morozov, E. Experimental, theoretical and numerical investigation of the flexural behaviour of the composite sandwich panels with PVC foam core. Appl. Compos. Mater. 2014, 21, 661–675. [Google Scholar] [CrossRef]
  48. Carrera, E.; Pagani, A.; Valvano, S. Shell elements with through-the-thickness variable kinematics for the analysis of laminated composite and sandwich structures. Compos. Part B Eng. 2017, 111, 294–314. [Google Scholar] [CrossRef]
  49. Nunes, J.; Silva, J. Sandwiched composites in aerospace engineering. In Advanced Composite Materials for Aerospace Engineering; Elsevier: Amsterdam, The Netherlands, 2016; pp. 129–174. [Google Scholar]
  50. Riccio, A.; Raimondo, A.; Sellitto, A.; Acanfora, V.; Zarrelli, M. Multifunctional Polypropylene Core for Aerospace Sandwich Composite Panels. Procedia Eng. 2016, 167, 64–70. [Google Scholar] [CrossRef]
  51. Ahmed, A.; Wei, L. Introducing CFRP as an alternative material for engine hood to achieve better pedestrian safety using finite element modeling. Thin-Walled Struct. 2016, 99, 97–108. [Google Scholar] [CrossRef]
  52. Ahmed, A.; Bingjie, Z.; Ikbal, M.H.; Qingtao, W.; Obed, A.; Wei, L. Experimental study on the effects of stacking sequence on low velocity impact and quasi-static response of foam sandwich composite structures. Adv. Struct. Eng. 2015, 18, 1789–1805. [Google Scholar] [CrossRef]
  53. Khan, M.; Syed, A.; Ijaz, H.; Shah, R. Experimental and numerical analysis of flexural and impact behaviour of glass/pp sandwich panel for automotive structural applications. Adv. Compos. Mater. 2018, 27, 367–386. [Google Scholar] [CrossRef]
  54. Chen, Y.; Das, R. A review on manufacture of polymeric foam cores for sandwich structures of complex shape in automotive applications. J. Sandw. Struct. Mater. 2022, 24, 789–819. [Google Scholar] [CrossRef]
  55. Cousins, D.S.; Suzuki, Y.; Murray, R.E.; Samaniuk, J.R.; Stebner, A.P. Recycling glass fiber thermoplastic composites from wind turbine blades. J. Clean. Prod. 2019, 209, 1252–1263. [Google Scholar] [CrossRef]
  56. Frej, H.B.H.; Léger, R.; Perrin, D.; Ienny, P.; Gérard, P.; Devaux, J.-F. Recovery and reuse of carbon fibre and acrylic resin from thermoplastic composites used in marine application. Resour. Conserv. Recycl. 2021, 173, 105705. [Google Scholar] [CrossRef]
  57. Subadra, S.P.; Griskevicius, P. Sustainability of polymer composites and its critical role in revolutionising wind power for green future. Sustain. Technol. Green Econ. 2021, 1, 1–7. [Google Scholar] [CrossRef]
  58. Dorigato, A. Recycling of thermosetting composites for wind blade application. Adv. Ind. Eng. Polym. Res. 2021, 4, 116–132. [Google Scholar] [CrossRef]
  59. Characteristic of Wind Turbine Blades. Available online: https://www.windfarmbop.com/characteristics-of-wind-turbine-blades/ (accessed on 28 June 2022).
  60. Zhu, D.; Zhang, X.; Zhang, H. Effects of strain rate and temperature on mechanical properties of Kevlar 49 aramid fabric reinforced epoxy polymers under dynamic tensile loading. Acta Mater. Compos. Sin. 2016, 33, 459–468. [Google Scholar]
  61. Xia, Y.; Zhu, J.; Zhou, Q. Verification of a multiple-machine program for material testing from quasi-static to high strain-rate. Int. J. Impact Eng. 2015, 86, 284–294. [Google Scholar] [CrossRef]
  62. Huh, H.; Ahn, K.; Lim, J.H.; Kim, H.W.; Park, L.J. Evaluation of dynamic hardening models for BCC, FCC, and HCP metals at a wide range of strain rates. J. Mater. Process. Technol. 2014, 214, 1326–1340. [Google Scholar] [CrossRef]
  63. Zhu, J.; Xia, Y.; Gu, G.; Zhou, Q. Extension of non-associated Hill48 Model for characterizing dynamic mechanical behavior of a typical high-strength steel sheet. In Proceedings of the ASME International Mechanical Engineering Congress and Exposition, Montreal, QC, Canada, 14–20 November 2014; p. V009T012A097. [Google Scholar]
  64. Cousins, D.S. Advanced Thermoplastic Composites for Wind Turbine Blade Manufacturing; Colorado School of Mines: Golden, CO, USA, 2018. [Google Scholar]
  65. Davies, P.; Arhant, M. Fatigue behaviour of acrylic matrix composites: Influence of seawater. Appl. Compos. Mater. 2019, 26, 507–518. [Google Scholar] [CrossRef]
  66. Wang, X.; Lu, H.; Gorbacheva, G.; Hossain, M.; Fu, Y.Q. Multi-modal commutative dynamics in semi-crystalline polymers undergoing multiple shape memory behavior. Smart Mater. Struct. 2021, 30, 045003. [Google Scholar] [CrossRef]
  67. Wang, N.; Raza, A.; Si, Y.; Yu, J.; Sun, G.; Ding, B. Tortuously structured polyvinyl chloride/polyurethane fibrous membranes for high-efficiency fine particulate filtration. J. Colloid Interface Sci. 2013, 398, 240–246. [Google Scholar] [CrossRef] [PubMed]
  68. Zhang, P.; Cheng, Y.; Liu, J.; Li, Y.; Zhang, C.; Hou, H.; Wang, C. Experimental study on the dynamic response of foam-filled corrugated core sandwich panels subjected to air blast loading. Compos. Part B Eng. 2016, 105, 67–81. [Google Scholar] [CrossRef]
  69. Park, S.; Thanakkasaranee, S.; Shin, H.; Lee, Y.; Tak, G.; Seo, J. Pet/bio-based terpolyester blends with high dimensional thermal stability. Polymers 2021, 13, 728. [Google Scholar] [CrossRef]
  70. Albanese, M.; Boyenval, J.; Marchese, P.; Sullalti, S.; Celli, A. The aliphatic counterpart of PET, PPT and PBT aromatic polyesters: Effect of the molecular structure on thermo-mechanical properties. AIMS Mol. Sci. 2016, 3, 32–51. [Google Scholar]
  71. Wu, Y.; Xing, Y.; Liu, B. Analysis of isotropic and composite laminated plates and shells using a differential quadrature hierarchical finite element method. Compos. Struct. 2018, 205, 11–25. [Google Scholar] [CrossRef]
  72. Yan, Y.; Liu, B.; Xing, Y.; Carrera, E.; Pagani, A. Free vibration analysis of variable stiffness composite laminated beams and plates by novel hierarchical differential quadrature finite elements. Compos. Struct. 2021, 274, 114364. [Google Scholar] [CrossRef]
  73. Kabir, H.; Aghdam, M. A robust Bézier based solution for nonlinear vibration and post-buckling of random checkerboard graphene nano-platelets reinforced composite beams. Compos. Struct. 2019, 212, 184–198. [Google Scholar] [CrossRef]
  74. Kabir, H.; Aghdam, M.M. A generalized 2D Bézier-based solution for stress analysis of notched epoxy resin plates reinforced with graphene nanoplatelets. Thin-Walled Struct. 2021, 169, 108484. [Google Scholar] [CrossRef]
  75. Gower, M.; Sims, G. Determining the Skin-to-Core Bond Strength of Sandwich Constructions; NPL Report; NPL: Teddington, UK, 1999. [Google Scholar]
Figure 1. Zebra 100% recyclable wind turbine blade [31].
Figure 1. Zebra 100% recyclable wind turbine blade [31].
Coatings 12 01423 g001
Figure 2. Foams uniaxial compression tests.
Figure 2. Foams uniaxial compression tests.
Coatings 12 01423 g002
Figure 3. Vacuum infusion process technique of GFRP sandwich composites [61].
Figure 3. Vacuum infusion process technique of GFRP sandwich composites [61].
Coatings 12 01423 g003
Figure 4. Flowchart of composite sandwich structures methodology and testing.
Figure 4. Flowchart of composite sandwich structures methodology and testing.
Coatings 12 01423 g004
Figure 5. Sandwich composite specimen during three-point bending test.
Figure 5. Sandwich composite specimen during three-point bending test.
Coatings 12 01423 g005
Figure 6. Load vs. displacement of sandwich GFRP composite structures.
Figure 6. Load vs. displacement of sandwich GFRP composite structures.
Coatings 12 01423 g006
Figure 7. Load of GFRP sandwich composite structures.
Figure 7. Load of GFRP sandwich composite structures.
Coatings 12 01423 g007
Figure 8. Failure behavior of the sandwich structures with different foam and resin underneath.
Figure 8. Failure behavior of the sandwich structures with different foam and resin underneath.
Coatings 12 01423 g008
Figure 9. Peel strength of GFRP sandwich composite structures.
Figure 9. Peel strength of GFRP sandwich composite structures.
Coatings 12 01423 g009
Figure 10. Flatwise strength of GFRP sandwich composite structures.
Figure 10. Flatwise strength of GFRP sandwich composite structures.
Coatings 12 01423 g010
Table 1. Description of the properties of foam material being used.
Table 1. Description of the properties of foam material being used.
PropertyPVCPET
ValueValue
Density (kg/m3)6075
Elastic modulus (MPa)10089
Shear modulus (MPa)2113
Tensile strength (MPa)1.821.49
Compressive strength (MPa)0.980.96
Shear strength (MPa)0.790.53
Elongation at break (%)1844
Table 2. Description of the mechanical properties of resins being used.
Table 2. Description of the mechanical properties of resins being used.
PropertyEpoxy 2040Elium® 188
ValueValue
Density (kg/m3)1.161.18
Tensile strength (MPa)45–8555–76
Tensile modulus (MPa)2800–34003100–3300
Flexural modulus (MPa)2600–36003250
Flexural strength (MPa)100–130130
Elongation at break (%)1.3–5.04–6
Table 3. Flexural test results of sandwich GFRP composites.
Table 3. Flexural test results of sandwich GFRP composites.
Sandwich StructureLoad (N)Flexural Strength (MPa)Flexural Modulus (GPa)
GF/PVC/ELIUM1308243.750.26
GF/PVC/EPOXY1156206.250.215
GF/PET/ELIUM8681650.18
GF/PET/EPOXY845159.40.16
Table 4. Highest peak load and flatwise strength of GFRP sandwich composite structures.
Table 4. Highest peak load and flatwise strength of GFRP sandwich composite structures.
Sandwich StructuresSample No.Force (KN)Strength (MPa)
GF/PVC/Epoxy10.7461.1936
20.5950.952
30.8041.2864
40.5950.952
50.6971.1152
Average0.691.01
SD0.0750.12
GF/PET/Epoxy10.6261.0016
20.6681.0688
30.8361.3376
40.8631.3808
50.8691.3904
Average0.771.24
SD0.0950.15
GF/PET/Elium10.8261.3216
20.6611.0576
31.0361.6576
41.0421.6672
50.9521.5232
Average0.901.44
SD0.1310.21
GF/PVC/Elium11.1581.8528
20.841.344
31.3052.088
41.1181.7888
51.111.776
Average1.101.77
SD0.1370.22
Publisher’s Note: MDPI stays neutral with regard to jurisdictional claims in published maps and institutional affiliations.

Share and Cite

MDPI and ACS Style

Alshahrani, H.; Ahmed, A.; Kabrein, H.; Prakash, V.R.A. RETRACTED: Mechanical Properties Study on Sandwich Composites of Glass Fiber Reinforced Plastics (GFRP) Using Liquid Thermoplastic Resin, Elium®: Preliminary Experiments. Coatings 2022, 12, 1423. https://doi.org/10.3390/coatings12101423

AMA Style

Alshahrani H, Ahmed A, Kabrein H, Prakash VRA. RETRACTED: Mechanical Properties Study on Sandwich Composites of Glass Fiber Reinforced Plastics (GFRP) Using Liquid Thermoplastic Resin, Elium®: Preliminary Experiments. Coatings. 2022; 12(10):1423. https://doi.org/10.3390/coatings12101423

Chicago/Turabian Style

Alshahrani, Hassan, Azzam Ahmed, Hashim Kabrein, and V. R. Arun Prakash. 2022. "RETRACTED: Mechanical Properties Study on Sandwich Composites of Glass Fiber Reinforced Plastics (GFRP) Using Liquid Thermoplastic Resin, Elium®: Preliminary Experiments" Coatings 12, no. 10: 1423. https://doi.org/10.3390/coatings12101423

APA Style

Alshahrani, H., Ahmed, A., Kabrein, H., & Prakash, V. R. A. (2022). RETRACTED: Mechanical Properties Study on Sandwich Composites of Glass Fiber Reinforced Plastics (GFRP) Using Liquid Thermoplastic Resin, Elium®: Preliminary Experiments. Coatings, 12(10), 1423. https://doi.org/10.3390/coatings12101423

Note that from the first issue of 2016, this journal uses article numbers instead of page numbers. See further details here.

Article Metrics

Back to TopTop