Rational Design of High-Performance Hemithioindigo-Based Photoswitchable AIE Photosensitizer and Enabling Reversible Control Singlet Oxygen Generation
Abstract
1. Introduction
2. Materials and Methods
2.1. Synthesis of 6Br-HTI-TPA-OMe
2.2. Preparation of 6Br-HTI-TPA-OMe NPs
3. Results and Discussion
3.1. AIE Properties and Photochromism of 6Br-HTI-TPA-OMe in Organic Solutions
3.2. The Photochromic Behavior of 6Br-HTI-TPA-OMe NPs
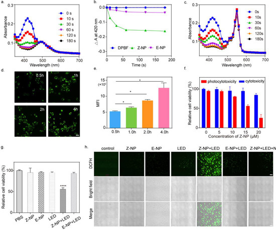
3.3. In Vitro Evaluation of 6Br-HTI-TPA-OMe NPs for Reversible Control 1O2 Generation
4. Conclusions
Supplementary Materials
Author Contributions
Funding
Institutional Review Board Statement
Informed Consent Statement
Data Availability Statement
Acknowledgments
Conflicts of Interest
References
- Dolmans, D.E.; Fukumura, D.; Jain, R.K. Photodynamic therapy for cancer. Nat. Rev. Cancer 2003, 3, 380–387. [Google Scholar] [CrossRef] [PubMed]
- Celli, J.P.; Spring, B.Q.; Rizvi, I.; Evans, C.L.; Samkoe, K.S.; Verma, S.; Pogue, B.W.; Hasan, T. Imaging and photodynamic therapy: Mechanisms, monitoring, and optimization. Chem. Rev. 2010, 110, 2795–2838. [Google Scholar] [CrossRef] [PubMed]
- Lovell, J.F.; Liu, T.W.; Chen, J.; Zheng, G. Activatable photosensitizers for imaging and therapy. Chem. Rev. 2010, 110, 2839–2857. [Google Scholar] [CrossRef] [PubMed]
- Zhao, X.; Liu, J.; Fan, J.; Chao, H.; Peng, X. Recent progress in photosensitizers for overcoming the challenges of photodynamic therapy: From molecular design to application. Chem. Soc. Rev. 2021, 50, 4185–4219. [Google Scholar] [CrossRef]
- Irie, M.; Fukaminato, T.; Matsuda, K.; Kobatake, S. Photochromism of diarylethene molecules and crystals: Memories, switches, and actuators. Chem. Rev. 2014, 114, 12174–12277. [Google Scholar] [CrossRef]
- Hou, L.; Zhang, X.; Pijper, T.C.; Browne, W.R.; Feringa, B.L. Reversible photochemical control of singlet oxygen generation using diarylethene photochromic switches. J. Am. Chem. Soc. 2014, 136, 910–913. [Google Scholar] [CrossRef]
- Gulati, L.K.; Gulati, G.K.; Kumar, S. Photochromic materials as a photosensitizer in reversible reactive singlet oxygen generation. Dyes Pigm. 2022, 199, 110104. [Google Scholar] [CrossRef]
- Qi, J.; Chen, C.; Zhang, X.; Hu, X.; Ji, S.; Kwok, R.T.; Lam, J.W.; Ding, D.; Tang, B.Z. Light-driven transformable optical agent with adaptive functions for boosting cancer surgery outcomes. Nat. Commun. 2018, 9, 1848. [Google Scholar] [CrossRef]
- Ortiz-Gómez, I.; González-Alfaro, S.; Sánchez-Ruiz, A.; de Orbe-Payá, I.; Capitán-Vallvey, L.F.; Navarro, A.; Salinas-Castillo, A.; García-Martínez, J.C. Reversal of a fluorescent fluoride chemosensor from turn-off to turn-on based on aggregation induced emission properties. ACS Sens. 2022, 7, 37–43. [Google Scholar] [CrossRef]
- Li, Z.; Chen, S.; Huang, Y.; Zhou, H.; Yang, S.; Zhang, H.; Wang, M.; Guo, H.; Yin, J. Photoswitchable AIE photosensitizer for reversible control of singlet oxygen generation in specific bacterial discrimination and photocontrolled photodynamic killing of bacteria. J. Chem. Eng. 2022, 450, 138087. [Google Scholar] [CrossRef]
- Wiedbrauk, S.; Dube, H. Hemithioindigo—An emerging photoswitch. Tetrahedron Lett. 2015, 56, 4266–4274. [Google Scholar] [CrossRef]
- Wang, J.; Rueck-Braun, K. The effect of substituent-dependent photoinduced intramolecular charge transfer on the photochromism of hemithioindigos. ChemPhotoChem 2017, 1, 493–498. [Google Scholar] [CrossRef]
- Gerwien, A.; Reinhardt, T.; Mayer, P.; Dube, H. Synthesis of double-bond-substituted hemithioindigo photoswitches. Org. Lett. 2018, 20, 232–235. [Google Scholar] [CrossRef]
- Herre, S.; Schadendorf, T.; Ivanov, I.; Herrberger, C.; Steinle, W.; Rück-Braun, K.; Preissner, R.; Kuhn, H. Photoactivation of an Inhibitor of the 12/15-Lipoxygenase Pathway. ChemBioChem 2006, 7, 1089–1095. [Google Scholar] [CrossRef]
- Cordes, T.; Weinrich, D.; Kempa, S.; Riesselmann, K.; Herre, S.; Hoppmann, C.; Rück-Braun, K.; Zinth, W. Hemithioindigo-based photoswitches as ultrafast light trigger in chromopeptides. Chem. Phys. Lett. 2006, 428, 167–173. [Google Scholar] [CrossRef]
- Guentner, M.; Schildhauer, M.; Thumser, S.; Mayer, P.; Stephenson, D.; Mayer, P.J.; Dube, H. Sunlight-powered kHz rotation of a hemithioindigo-based molecular motor. Nat. Commun. 2015, 6, 8406. [Google Scholar] [CrossRef]
- Wilcken, R.; Schildhauer, M.; Rott, F.; Huber, L.A.; Guentner, M.; Thumser, S.; Hoffmann, K.; Oesterling, S.; de Vivie-Riedle, R.; Riedle, E. Complete mechanism of hemithioindigo motor rotation. J. Am. Chem. Soc. 2018, 140, 5311–5318. [Google Scholar] [CrossRef]
- Sohn, C.H.; Chung, C.K.; Yin, S.; Ramachandran, P.; Loo, J.A.; Beauchamp, J. Probing the mechanism of electron capture and electron transfer dissociation using tags with variable electron affinity. J. Am. Chem. Soc. 2009, 131, 5444–5459. [Google Scholar] [CrossRef]
- Hsu, S.L.; Chen, C.M.; Wei, K.H. Carbazole-based conjugated polymers incorporating push/pull organic dyes: Synthesis, characterization, and photovoltaic applications. J. Polym. Sci. 2010, 48, 5126–5134. [Google Scholar] [CrossRef]
- Hu, Q.; Huang, Q.; Liang, K.; Wang, Y.; Mao, Y.; Yin, Q.; Wang, H. An AIE+ TICT activated colorimetric and ratiometric fluorescent sensor for portable, rapid, and selective detection of phosgene. Dyes Pigm. 2020, 176, 108229. [Google Scholar] [CrossRef]
- Ruan, Z.; Zheng, H.; Deng, C.; Cheng, X.; Ruan, X.; Lv, S.; Chen, Y.; Liu, S.; Lin, J. A simple AIE-active triphenylamine derivative for supersensitive detection of water in organic solvents with noticeable fluorescence color change. Dyes Pigm. 2022, 204, 110476. [Google Scholar] [CrossRef]
- Mei, J.; Hong, Y.; Lam, J.W.; Qin, A.; Tang, Y.; Tang, B.Z. Aggregation-induced emission: The whole is more brilliant than the parts. Adv. Mater. 2014, 26, 5429–5479. [Google Scholar] [CrossRef] [PubMed]
- Espinar-Barranco, L.; Meazza, M.; Linares-Perez, A.; Rios, R.; Paredes, J.M.; Crovetto, L. Synthesis, photophysics, and solvatochromic studies of an aggregated-induced-emission luminogen useful in bioimaging. Sensors 2019, 19, 4932. [Google Scholar] [CrossRef] [PubMed]





| Disclaimer/Publisher’s Note: The statements, opinions and data contained in all publications are solely those of the individual author(s) and contributor(s) and not of MDPI and/or the editor(s). MDPI and/or the editor(s) disclaim responsibility for any injury to people or property resulting from any ideas, methods, instructions or products referred to in the content. | 
© 2023 by the authors. Licensee MDPI, Basel, Switzerland. This article is an open access article distributed under the terms and conditions of the Creative Commons Attribution (CC BY) license (https://creativecommons.org/licenses/by/4.0/).
Share and Cite
Wang, J.; Wei, J.; Leng, Y.; Dai, Y.; Xie, C.; Zhang, Z.; Zhu, M.; Peng, X. Rational Design of High-Performance Hemithioindigo-Based Photoswitchable AIE Photosensitizer and Enabling Reversible Control Singlet Oxygen Generation. Biosensors 2023, 13, 324. https://doi.org/10.3390/bios13030324
Wang J, Wei J, Leng Y, Dai Y, Xie C, Zhang Z, Zhu M, Peng X. Rational Design of High-Performance Hemithioindigo-Based Photoswitchable AIE Photosensitizer and Enabling Reversible Control Singlet Oxygen Generation. Biosensors. 2023; 13(3):324. https://doi.org/10.3390/bios13030324
Chicago/Turabian StyleWang, Junjie, Jianshuang Wei, Yuehong Leng, Yanfeng Dai, Changqiang Xie, Zhihong Zhang, Mingqiang Zhu, and Xingzhou Peng. 2023. "Rational Design of High-Performance Hemithioindigo-Based Photoswitchable AIE Photosensitizer and Enabling Reversible Control Singlet Oxygen Generation" Biosensors 13, no. 3: 324. https://doi.org/10.3390/bios13030324
APA StyleWang, J., Wei, J., Leng, Y., Dai, Y., Xie, C., Zhang, Z., Zhu, M., & Peng, X. (2023). Rational Design of High-Performance Hemithioindigo-Based Photoswitchable AIE Photosensitizer and Enabling Reversible Control Singlet Oxygen Generation. Biosensors, 13(3), 324. https://doi.org/10.3390/bios13030324
 
        


