Tea Polyphenol–Zinc Nanocomplexes Alleviate Diquat-Induced Liver and Small Intestine Oxidative Stress in C57BL/6 Mice
Abstract
1. Introduction
2. Materials and Methods
2.1. Synthesis of Tp-Zn
2.2. Structural Characterization of Tp-Zn
2.2.1. UV-Vis Spectroscopy Analysis
2.2.2. Fourier-Transform Infrared Spectroscopy (FT-IR) Analysis
2.2.3. Scanning Electron Microscope (SEM) Analysis and Energy-Dispersive X-Ray Spectroscopy (EDS) Analysis
2.2.4. TEM Analysis
2.2.5. Thermogravimetry (TGA) Analysis
2.2.6. Flame Atomic Absorption Spectroscopy
2.3. Animal Experiments and Sample Collection
2.3.1. Detection of Serum Indexes
2.3.2. Detection of Liver and Small Intestine Antioxidant Index
2.3.3. Hepatic Morphology
2.3.4. Detection of ROS Level in Liver and Small Intestine
2.3.5. Apoptosis Assay
2.3.6. Quantification of Intestinal Relative mRNA Expression of Mice
2.3.7. Western Blot
2.4. Statistical Analysis
3. Results
3.1. Synthesis and Characterization of Tp-Zn
3.2. Serum Index
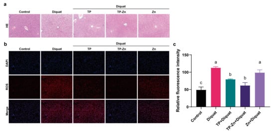
3.3. Tp-Zn Prevents Hepatic Injury in Diquat-Induced Mice
3.4. Liver Antioxidant Index
3.5. Tp-Zn Prevents Intestinal Injury and Apoptosis in Diquat-Induced Mice
3.6. Small Intestine Antioxidant Index
3.7. Tp-Zn Alleviates Diquat-Induced Intestinal Oxidative Stress: Potential Involvement of the Nrf2-Mediated Signaling Pathway
4. Discussion
5. Conclusions
Supplementary Materials
Author Contributions
Funding
Institutional Review Board Statement
Data Availability Statement
Conflicts of Interest
Abbreviations
| AKP | Alkaline Phosphatase |
| ALT | Alanine Aminotransferase |
| ARE | Antioxidant response element |
| AST | Aspartate aminotransferase |
| CAT | Catalase |
| DAPI | 4′,6-diamidino-2-phenylindole |
| EDS | Energy-dispersive X-ray spectroscopy |
| FT-IR | Fourier-transform infrared spectroscopy |
| HE | Hematoxylin–Eosin staining |
| HO-1 | Heme oxygenase 1 |
| Keap1 | Kelch-like ECH-associated protein 1 |
| MDA | Malondialdehyde |
| Nrf2 | Nuclear factor erythroid 2-related factor 2 |
| NQO1 | NAD(P)H dehydrogenase [quinone]1 |
| PBS | Phosphate buffer saline |
| ROS | Reactive oxygen species |
| SEM | Scanning electron microscope |
| SOD | Superoxide Dismutase |
| T-AOC | Total antioxidant capacity |
| TEM | Transmission electron microscope |
| TGA | Thermogravimetry |
| TNF-α | Tumor necrosis factor-α |
| TP | Tea Polyphenols |
| Tp-Zn | Tea Polyphenol–Zinc |
| UV-vis | Ultraviolet–visible spectroscopy |
| ZO-1 | Zonula Occludens protein 1 |
References
- Karl, J.P.; Hatch, A.M.; Arcidiacono, S.M.; Pearce, S.C.; Pantoja-Feliciano, I.G.; Doherty, L.A.; Soares, J.W. Effects of Psychological, Environmental and Physical Stressors on the Gut Microbiota. Front. Microbiol. 2018, 9, 2013. [Google Scholar] [CrossRef]
- Hong, Y.; Boiti, A.; Vallone, D.; Foulkes, N.S. Reactive Oxygen Species Signaling and Oxidative Stress: Transcriptional Regulation and Evolution. Antioxidants 2024, 13, 312. [Google Scholar] [CrossRef]
- Allameh, A.; Niayesh-Mehr, R.; Aliarab, A.; Sebastiani, G.; Pantopoulos, K. Oxidative Stress in Liver Pathophysiology and Disease. Antioxidants 2023, 12, 1653. [Google Scholar] [CrossRef]
- Wang, Y.; Chen, Y.; Zhang, X.; Lu, Y.; Chen, H. New Insights in Intestinal Oxidative Stress Damage and the Health Intervention Effects of Nutrients: A Review. J. Funct. Foods 2020, 75, 104248. [Google Scholar] [CrossRef]
- Knaus, U.G. ROS Signaling in Complex Systems: The Gut. In Oxidative Stress; Elsevier: Amsterdam, The Netherlands, 2020; pp. 695–712. ISBN 978-0-12-818606-0. [Google Scholar]
- Zhou, B.; Jia, Z.-S.; Chen, Z.-H.; Yang, L.; Wu, L.-M.; Liu, Z.-L. Synergistic Antioxidant Effect of Green Tea Polyphenols with α-Tocopherol on Free Radical Initiated Peroxidation of Linoleic Acid in Micelles. J. Chem. Soc. Perkin Trans. 2 2000, 785–791. [Google Scholar] [CrossRef]
- Liu, H.; Wang, G.; Liu, J.; Nan, K.; Zhang, J.; Guo, L.; Liu, Y. Green Synthesis of Copper Nanoparticles Using Cinnamomum Zelanicum Extract and Its Applications as a Highly Efficient Antioxidant and Anti-Human Lung Carcinoma. J. Exp. Nanosci. 2021, 16, 410–423. [Google Scholar] [CrossRef]
- Alahdal, F.A.M.; Qashqoosh, M.T.A.; Manea, Y.K.; Mohammed, R.K.A.; Naqvi, S. Green Synthesis and Characterization of Copper Nanoparticles Using Phragmanthera Austroarabica Extract and Their Biological/Environmental Applications. Sustain. Mater. Technol. 2023, 35, e00540. [Google Scholar] [CrossRef]
- Gao, J.; Weng, Z.; Zhang, Z.; Liu, Y.; Liu, Z.; Pu, X.; Yu, S.; Zhong, Y.; Bai, D.; Xin, H.; et al. Traditional Scraping (Gua Sha) Combined with Copper-curcumin Nanoparticle Oleogel for Accurate and Multi-effective Therapy of Androgenic Alopecia. Adv. Healthc. Mater. 2024, 13, 2303095. [Google Scholar] [CrossRef]
- Alavi, M.; Karimi, N. Characterization, Antibacterial, Total Antioxidant, Scavenging, Reducing Power and Ion Chelating Activities of Green Synthesized Silver, Copper and Titanium Dioxide Nanoparticles Using Artemisia Haussknechtii Leaf Extract. Artif. Cells Nanomed. Biotechnol. 2018, 46, 2066–2081. [Google Scholar] [CrossRef]
- Wang, J. Preliminary Structure, Antioxidant and Immunostimulatory Activities of a Polysaccharide Fraction from Artemisia Selengensis Turcz. Int. J. Biol. Macromol. 2020, 143, 842–849. [Google Scholar] [CrossRef]
- Zheng, Q. Optimization for Ultrasound-Assisted Extraction of Polysaccharides with Chemical Composition and Antioxidant Activity from the Artemisia Sphaerocephala Krasch Seeds. Int. J. Biol. Macromol. 2016, 91, 856–866. [Google Scholar] [CrossRef]
- Wang, Y.; Ying, T.; Li, J.; Xu, Y.; Wang, R.; Ke, Q.; Shen, S.G.F.; Xu, H.; Lin, K. Hierarchical Micro/Nanofibrous Scaffolds Incorporated with Curcumin and Zinc Ion Eutectic Metal Organic Frameworks for Enhanced Diabetic Wound Healing via Anti-Oxidant and Anti-Inflammatory Activities. Chem. Eng. J. 2020, 402, 126273. [Google Scholar] [CrossRef]
- Li, Y.; Duan, Y.; Li, Y.; Gu, Y.; Zhou, L.; Xiao, Z.; Yu, X.; Cai, Y.; Cheng, E.; Liu, Q.; et al. Cascade Loop of Ferroptosis Induction and Immunotherapy Based on Metal-phenolic Networks for Combined Therapy of Colorectal Cancer. Exploration 2024, 5, 20230117. [Google Scholar] [CrossRef]
- Yang, X.; Li, C.; Liu, S.; Li, Y.; Zhang, X.; Wang, Q.; Ye, J.; Lu, Y.; Fu, Y.; Xu, J. Gallic Acid-Loaded HFZIF-8 for Tumor-Targeted Delivery and Thermal-Catalytic Therapy. Nanoscale 2024, 16, 9496–9508. [Google Scholar] [CrossRef]
- Gu, L.; Li, X.; Chen, G.; Yang, H.; Qian, H.; Pan, J.; Miao, Y.; Li, Y. A Glutathione-Activated Bismuth-Gallic Acid Metal-Organic Framework Nano-Prodrug for Enhanced Sonodynamic Therapy of Breast Tumor. J. Colloid. Interface Sci. 2025, 679, 214–223. [Google Scholar] [CrossRef]
- Zhou, Z.; Gong, F.; Zhang, P.; Wang, X.; Zhang, R.; Xia, W.; Gao, X.; Zhou, X.; Cheng, L. Natural Product Curcumin-Based Coordination Nanoparticles for Treating Osteoarthritis via Targeting Nrf2 and Blocking NLRP3 Inflammasome. Nano Res. 2022, 15, 3338–3345. [Google Scholar] [CrossRef]
- Sathiyavimal, S.; F Durán-Lara, E.; Vasantharaj, S.; Saravanan, M.; Sabour, A.; Alshiekheid, M.; Lan Chi, N.T.; Brindhadevi, K.; Pugazhendhi, A. Green Synthesis of Copper Oxide Nanoparticles Using Abutilon Indicum Leaves Extract and Their Evaluation of Antibacterial, Anticancer in Human A549 Lung and MDA-MB-231 Breast Cancer Cells. Food Chem. Toxicol. 2022, 168, 113330. [Google Scholar] [CrossRef]
- Hassanien, R.; Husein, D.Z.; Al-Hakkani, M.F. Biosynthesis of Copper Nanoparticles Using Aqueous Tilia Extract: Antimicrobial and Anticancer Activities. Heliyon 2018, 4, e01077. [Google Scholar] [CrossRef]
- Zhang, H.; Zhao, Y. Preparation, Characterization and Evaluation of Tea Polyphenol–Zn Complex Loaded β-Chitosan Nanoparticles. Food Hydrocoll. 2015, 48, 260–273. [Google Scholar] [CrossRef]
- Qiao, L.; Zhang, X.; Pi, S.; Chang, J.; Dou, X.; Yan, S.; Song, X.; Chen, Y.; Zeng, X.; Zhu, L.; et al. Dietary Supplementation with Biogenic Selenium Nanoparticles Alleviate Oxidative Stress-Induced Intestinal Barrier Dysfunction. npj Sci. Food 2022, 6, 30. [Google Scholar] [CrossRef]
- Liu, Y.; Lv, X.; Yuan, H.; Wang, X.; Huang, J.; Wang, L. Selenomethionine and Allicin Synergistically Mitigate Intestinal Oxidative Injury by Activating the Nrf2 Pathway. Toxics 2024, 12, 719. [Google Scholar] [CrossRef]
- Zhang, X.; Wang, S.; Wu, Y.; Liu, X.; Wang, J.; Han, D. Ellagic Acid Alleviates Diquat-Induced Jejunum Oxidative Stress in C57BL/6 Mice through Activating Nrf2 Mediated Signaling Pathway. Nutrients 2022, 14, 1103. [Google Scholar] [CrossRef]
- Xu, C.; Shu, W.-Q.; Qiu, Z.-Q.; Chen, J.-A.; Zhao, Q.; Cao, J. Protective Effects of Green Tea Polyphenols against Subacute Hepatotoxicity Induced by Microcystin-LR in Mice. Environ. Toxicol. Pharmacol. 2007, 24, 140–148. [Google Scholar] [CrossRef]
- Wang, X.; Feng, Y.; Chen, C.; Yang, H.; Yang, X. Preparation, Characterization and Activity of Tea Polyphenols-Zinc Complex. LWT 2020, 131, 109810. [Google Scholar] [CrossRef]
- Liu, J.; Zhang, Y.; Song, M.; Guo, X.; Fan, J.; Tao, S. Taurodeoxycholic Acid Alleviates Diquat-Induced Intestinal Barrier Function Injury in Mice through the Upregulation of Nrf2-Mediated Signaling Pathway. Anim. Dis. 2024, 4, 34. [Google Scholar] [CrossRef]
- Gou, F.; Lin, Q.; Tu, X.; Zhu, J.; Li, X.; Chen, S.; Hu, C. Hesperidin Alleviated Intestinal Barrier Injury, Mitochondrial Dysfunction, and Disorder of Endoplasmic Reticulum Mitochondria Contact Sites under Oxidative Stress. J. Agric. Food Chem. 2024, 72, 16276–16286. [Google Scholar] [CrossRef]
- Reichling, J.J.; Kaplan, M.M. Clinical Use of Serum Enzymes in Liver Disease. Dig. Dis. Sci. 1988, 33, 1601–1614. [Google Scholar] [CrossRef]
- Akbari, P.; Braber, S.; Varasteh, S.; Alizadeh, A.; Garssen, J.; Fink-Gremmels, J. The Intestinal Barrier as an Emerging Target in the Toxicological Assessment of Mycotoxins. Arch. Toxicol. 2017, 91, 1007–1029. [Google Scholar] [CrossRef]
- Klein, G.L.; Petschow, B.W.; Shaw, A.L.; Weaver, E. Gut Barrier Dysfunction and Microbial Translocation in Cancer Cachexia: A New Therapeutic Target. Curr. Opin. Support. Palliat. Care 2013, 7, 361–367. [Google Scholar] [CrossRef]
- Feng, Q.; Kumagai, T.; Torii, Y.; Nakamura, Y.; Osawa, T.; Uchida, K. Anticarcinogenic Antioxidants as Inhibitors against Intracellular Oxidative Stress. Free Radic. Res. 2001, 35, 779–788. [Google Scholar] [CrossRef]
- Fang, Y.; Xing, C.; Wang, X.; Cao, H.; Zhang, C.; Guo, X.; Zhuang, Y.; Hu, R.; Hu, G.; Yang, F. Activation of the ROS/HO-1/NQO1 Signaling Pathway Contributes to the Copper-Induced Oxidative Stress and Autophagy in Duck Renal Tubular Epithelial Cells. Sci. Total Environ. 2021, 757, 143753. [Google Scholar] [CrossRef]
- Devine, P.J.; Perreault, S.D.; Luderer, U. Roles of Reactive Oxygen Species and Antioxidants in Ovarian Toxicity. Biol. Reprod. 2012, 86, 1–10. [Google Scholar] [CrossRef]
- Fernandez, M.T.; Mira, M.L.; Florêncio, M.H.; Jennings, K.R. Iron and Copper Chelation by Flavonoids: An Electrospray Mass Spectrometry Study. J. Inorg. Biochem. 2002, 92, 105–111. [Google Scholar] [CrossRef]
- Neuschwander-Tetri, B.A. Hepatic Lipotoxicity and the Pathogenesis of Nonalcoholic Steatohepatitis: The Central Role of Nontriglyceride Fatty Acid Metabolites. Hepatology 2010, 52, 774–788. [Google Scholar] [CrossRef]
- Yin, J.; Liu, M.; Ren, W.; Duan, J.; Yang, G.; Zhao, Y.; Fang, R.; Chen, L.; Li, T.; Yin, Y. Effects of Dietary Supplementation with Glutamate and Aspartate on Diquat-Induced Oxidative Stress in Piglets. PLoS ONE 2015, 10, e0122893. [Google Scholar] [CrossRef]
- Qiao, L.; Dou, X.; Yan, S.; Zhang, B.; Xu, C. Biogenic Selenium Nanoparticles Synthesized by Lactobacillus Casei ATCC 393 Alleviate Diquat-Induced Intestinal Barrier Dysfunction in C57BL/6 Mice through Their Antioxidant Activity. Food Funct. 2020, 11, 3020–3031. [Google Scholar] [CrossRef]
- Wang, M.; Huang, H.; Liu, S.; Zhuang, Y.; Yang, H.; Li, Y.; Chen, S.; Wang, L.; Yin, L.; Yao, Y.; et al. Tannic Acid Modulates Intestinal Barrier Functions Associated with Intestinal Morphology, Antioxidative Activity, and Intestinal Tight Junction in a Diquat-Induced Mouse Model. RSC Adv. 2019, 9, 31988–31998. [Google Scholar] [CrossRef]
- Jones, G.M.; Vale, J.A. Mechanisms of Toxicity, Clinical Features, and Management of Diquat Poisoning: A Review. J. Toxicol. Clin. Toxicol. 2000, 38, 123–128. [Google Scholar] [CrossRef]
- Bártíková, H.; Skálová, L.; Valentová, K.; Matoušková, P.; Szotáková, B.; Martin, J.; Kvita, V.; Boušová, I. Effect of Oral Administration of Green Tea Extract in Various Dosage Schemes on Oxidative Stress Status of Mice in Vivo. Acta Pharm. 2015, 65, 65–73. [Google Scholar] [CrossRef]
- Zhao, M.; Meng, K.; Zhao, M.; Shi, H.; Liu, Z.; Yun, Y.; Zhang, W.; Duan, Z.; Xia, G. Partridge Tea Polyphenols Alleviated STZ-Induced Diabetic Nephropathy by Regulating Keap1/Nrf2/ARE Signaling Pathway in C57BL/6 Mice. J. Funct. Foods 2024, 115, 106127. [Google Scholar] [CrossRef]
- Kaspar, J.W.; Niture, S.K.; Jaiswal, A.K. Nrf2:INrf2 (Keap1) Signaling in Oxidative Stress. Free Radic. Biol. Med. 2009, 47, 1304–1309. [Google Scholar] [CrossRef]
- Yan, J.; Li, J.; Zhang, L.; Sun, Y.; Jiang, J.; Huang, Y.; Xu, H.; Jiang, H.; Hu, R. Nrf2 Protects against Acute Lung Injury and Inflammation by Modulating TLR4 and Akt Signaling. Free Radic. Biol. Med. 2018, 121, 78–85. [Google Scholar] [CrossRef]








| Blank | c(Tp-Zn) (250×) | c(Zn2+) (mg/L) | |
|---|---|---|---|
| 1 | 0.0102 | 0.4185 | 0.9085 |
| 2 | 0.0100 | 0.4184 | 0.9083 |
| 3 | 0.0105 | 0.4205 | 0.9129 |
| Average | 0.0102 | 0.4191 | 0.9101 |
| Gene | Primer Sequences(5′-3′) | Primer Length (bp) |
|---|---|---|
| Claudin | GAAAAATGGACGAACTGGGCTCC CCAGAACGGAGGCAGCAATCAT | 150 |
| Occludin | TGGCAAGCGATCATACCCAGAG CTGCCTGAAGTCATCCACACTC | 103 |
| ZO-1 | GTTGGTACGGTGCCCTGAAAGA GCTGACAGGTAGGACAGACGAT | 133 |
| Actin | CATTGCTGACAGGATGCAGAAGG TGCTGGAAGGTGGACAGTGAGG | 138 |
Disclaimer/Publisher’s Note: The statements, opinions and data contained in all publications are solely those of the individual author(s) and contributor(s) and not of MDPI and/or the editor(s). MDPI and/or the editor(s) disclaim responsibility for any injury to people or property resulting from any ideas, methods, instructions or products referred to in the content. |
© 2025 by the authors. Licensee MDPI, Basel, Switzerland. This article is an open access article distributed under the terms and conditions of the Creative Commons Attribution (CC BY) license (https://creativecommons.org/licenses/by/4.0/).
Share and Cite
Liu, T.; Zhao, Y.; Feng, J. Tea Polyphenol–Zinc Nanocomplexes Alleviate Diquat-Induced Liver and Small Intestine Oxidative Stress in C57BL/6 Mice. Nanomaterials 2025, 15, 1313. https://doi.org/10.3390/nano15171313
Liu T, Zhao Y, Feng J. Tea Polyphenol–Zinc Nanocomplexes Alleviate Diquat-Induced Liver and Small Intestine Oxidative Stress in C57BL/6 Mice. Nanomaterials. 2025; 15(17):1313. https://doi.org/10.3390/nano15171313
Chicago/Turabian StyleLiu, Tingting, Yang Zhao, and Jie Feng. 2025. "Tea Polyphenol–Zinc Nanocomplexes Alleviate Diquat-Induced Liver and Small Intestine Oxidative Stress in C57BL/6 Mice" Nanomaterials 15, no. 17: 1313. https://doi.org/10.3390/nano15171313
APA StyleLiu, T., Zhao, Y., & Feng, J. (2025). Tea Polyphenol–Zinc Nanocomplexes Alleviate Diquat-Induced Liver and Small Intestine Oxidative Stress in C57BL/6 Mice. Nanomaterials, 15(17), 1313. https://doi.org/10.3390/nano15171313

