Configuration and Optimization of a Minichannel Using Water–Alumina Nanofluid by Non-Dominated Sorting Genetic Algorithm and Response Surface Method
Abstract
1. Introduction
2. Material and Methods
2.1. Multi-Objective Optimization
2.1.1. Design of Experiments
2.1.2. Response Surface Methodology
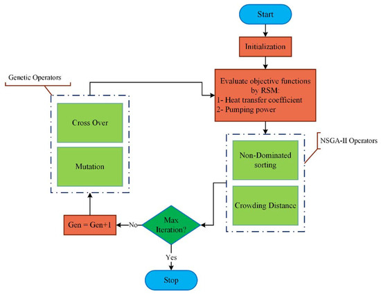
2.1.3. NSGA-II Algorithm
2.2. Governing Equations
2.3. Nanofluid Properties
2.4. Boundary Conditions
2.5. Numerical Solution
2.6. Grid Generation and Grid Independency
3. Results and Discussion
3.1. Validation
3.2. DOE Results
3.3. Analysis of Variance
4. Conclusions
- -
- The R2adj is found to be more than 99% for each response in the various concentrations by the ANOVA;
- -
- Applying the NSGA-II indicates that the effect of the channel width and cylinder diameter improves by about 20.8% and 18% through increasing the concentration from 0% to 5%;
- -
- The pumping power response is not sensitive to the nanofluid concentration;
- -
- The smaller the fin radius, the higher the HTC and pumping power;
- -
- Channel width has the highest and lowest effect on the HTC and pumping power, respectively;
- -
- The optimization for the concentration of 3% demonstrates that in Re = 500 when the geometry is optimized, the HTC enhances about 8.8%, while the pumping power increases by almost 18%. In contrast, by increasing the concentration from 1% to 3%, merely a 7.6% enhancement in the HTC occurs, while the pumping power intensifies around 60%.
Author Contributions
Funding
Conflicts of Interest
Nomenclature
| Cp | Specific heat, J/kg.K |
| D | Cylinder diameter, m |
| Gravity Acceleration, m/s2 | |
| h | Convective heat transfer coefficient, W/m2.K |
| Heat Conductivity, W/m.K | |
| Mass, kg | |
| Nu | Nusselt number |
| Pressure, Pa | |
| Q | Heat flux, W/m2 |
| R | Fin radios, m |
| Reynolds Number | |
| Time, s | |
| T | Temperature, K |
| Velocity, m/s | |
| W | Channel height, m |
| x | Axial length, m |
| Greek symbols | |
| Density, kg/m3 | |
| Dynamic Viscosity, Pa.s | |
| φ | Volume concentration |
| Subscripts | |
| bf | Base fluid |
| m | mean |
| nf | nanofluid |
| Particle | |
| Abbreviations | |
| ANOVA | Analysis of variance |
| CCD | Central composite design |
| CD | Crowding distance |
| DOE | Design of experiments |
| FVM | Finite volume method |
| HTC | Heat transfer coefficient |
| NSGA | Non-Dominated Sorting Genetic Algorithm |
| RSM | Response surface methodology |
References
- Bahiraei, M.; Ahmadi, A.A. Thermohydraulic performance analysis of a spiral heat exchanger operated with water–alumina nanofluid: Effects of geometry and adding nanoparticles. Energy Convers. Manag. 2018, 170, 62–72. [Google Scholar] [CrossRef]
- Sarafraz, M.M.; Tlili, I.; Tian, Z.; Khan, A.R.; Safaei, M.R. Thermal analysis and thermo-hydraulic characteristics of zirconia–water nanofluid under a convective boiling regime. J. Therm. Anal. Calorim. 2019. [Google Scholar] [CrossRef]
- Nazari, S.; Ellahi, R.; Sarafraz, M.M.; Safaei, M.R.; Asgari, A.; Akbari, O.A. Numerical study on mixed convection of a non-Newtonian nanofluid with porous media in a two lid-driven square cavity. J. Therm. Anal. Calorim. 2019. [Google Scholar] [CrossRef]
- Heydari, A.; Akbari, O.A.; Safaei, M.R.; Derakhshani, M.; Alrashed, A.A.; Mashayekhi, R.; Shabani, G.A.; Zarringhalam, M.; Nguyen, T.K. The effect of attack angle of triangular ribs on heat transfer of nanofluids in a microchannel. J. Therm. Anal. Calorim. 2018, 131, 2893–2912. [Google Scholar] [CrossRef]
- Ahmadi, A.A.; Khodabandeh, E.; Moghadasi, H.; Malekian, N.; Akbari, O.A.; Bahiraei, M. Numerical study of flow and heat transfer of water-Al2O3 nanofluid inside a channel with an inner cylinder using Eulerian–Lagrangian approach. J. Therm. Anal. Calorim. 2018, 132, 651–665. [Google Scholar] [CrossRef]
- Goodarzi, M.; Tlili, I.; Tian, Z.; Safaei, M.R. Efficiency assessment of using graphene nanoplatelets-silver/water nanofluids in microchannel heat sinks with different cross-sections for electronics cooling. Int. J. Numer. Methods Heat Fluid Flow 2019, 30, 347–372. [Google Scholar] [CrossRef]
- Esfe, M.H.; Esfandeh, S.; Rejvani, M. Modeling of thermal conductivity of MWCNT-SiO2 (30: 70%)/EG hybrid nanofluid, sensitivity analyzing and cost performance for industrial applications. J. Therm. Anal. Calorim. 2018, 131, 1437–1447. [Google Scholar] [CrossRef]
- Safaei, M.R.; Hajizadeh, A.; Afrand, M.; Qi, C.; Yarmand, H.; Zulkifli, N.W.B.M. Evaluating the effect of temperature and concentration on the thermal conductivity of ZnO-TiO2/EG hybrid nanofluid using artificial neural network and curve fitting on experimental data. Phys. A Stat. Mech. Appl. 2019, 519, 209–216. [Google Scholar] [CrossRef]
- Li, Z.X.; Renault, F.L.; Gómez, A.O.; Sarafraz, M.M.; Khan, H.; Safaei, M.R.; Bandarra Filho, E.P. Nanofluids as secondary fluid in the refrigeration system: Experimental data, regression, ANFIS, and NN modeling. Int. J. Heat Mass Transf. 2019, 144, 118635. [Google Scholar] [CrossRef]
- Esfe, M.H.; Hajmohammad, H.; Toghraie, D.; Rostamian, H.; Mahian, O.; Wongwises, S. Multi-objective optimization of nanofluid flow in double tube heat exchangers for applications in energy systems. Energy 2017, 137, 160–171. [Google Scholar] [CrossRef]
- Shahsavar, A.; Moradi, M.; Bahiraei, M. Heat transfer and entropy generation optimization for flow of a non-Newtonian hybrid nanofluid containing coated CNT/Fe3O4 nanoparticles in a concentric annulus. J. Taiwan Inst. Chem. Eng. 2018, 84, 28–40. [Google Scholar] [CrossRef]
- Maghsoudi, P.; Siavashi, M. Application of nanofluid and optimization of pore size arrangement of heterogeneous porous media to enhance mixed convection inside a two-sided lid-driven cavity. J. Therm. Anal. Calorim. 2019, 135, 947–961. [Google Scholar] [CrossRef]
- Ghasemi, A.; Hajmohammad, M. Minimum-weight design of stiffened shell under hydrostatic pressure by genetic algorithm. Steel Compos. Struct. 2015, 19, 75–92. [Google Scholar] [CrossRef]
- Box, G.E.; Wilson, K.B. On the experimental attainment of optimum conditions. J. R. Stat. Soc. Ser. B Methodol. 1951, 13, 1–38. [Google Scholar] [CrossRef]
- Bahiraei, M.; Heshmatian, S. Application of a novel biological nanofluid in a liquid block heat sink for cooling of an electronic processor: Thermal performance and irreversibility considerations. Energy Convers. Manag. 2017, 149, 155–167. [Google Scholar] [CrossRef]
- Bahiraei, M.; Gharagozloo, K.; Alighardashi, M.; Mazaheri, N. CFD simulation of irreversibilities for laminar flow of a power-law nanofluid within a minichannel with chaotic perturbations: An innovative energy-efficient approach. Energy Convers. Manag. 2017, 144, 374–387. [Google Scholar] [CrossRef]
- Liu, F.; Cai, Y.; Wang, L.; Zhao, J. Effects of nanoparticle shapes on laminar forced convective heat transfer in curved ducts using two-phase model. Int. J. Heat Mass Transf. 2018, 116, 292–305. [Google Scholar] [CrossRef]
- Bahiraei, M.; Godini, A.; Shahsavar, A. Thermal and hydraulic characteristics of a minichannel heat exchanger operated with a non-Newtonian hybrid nanofluid. J. Taiwan Inst. Chem. Eng. 2018, 84, 149–161. [Google Scholar] [CrossRef]
- Ghasemi, S.E.; Ranjbar, A.; Hosseini, M. Thermal and hydrodynamic characteristics of water-based suspensions of Al2O3 nanoparticles in a novel minichannel heat sink. J. Mol. Liq. 2017, 230, 550–556. [Google Scholar] [CrossRef]
- Bahiraei, M.; Majd, S.M. Prediction of entropy generation for nanofluid flow through a triangular minichannel using neural network. Adv. Powder Technol. 2016, 27, 673–683. [Google Scholar] [CrossRef]
- Bergman, T. Analysis of heat transfer enhancement in minichannel heat sinks with turbulent flow using H2O–Al2O3 nanofluids. J. Electron. Packag. 2009, 131, 021008. [Google Scholar] [CrossRef]
- Danish, M.; Yahya, S.M.; Saha, B.B. Modelling and optimization of thermophysical properties of aqueous titania nanofluid using response surface methodology. J. Therm. Anal. Calorim. 2020, 139, 3051–3063. [Google Scholar] [CrossRef]
- Esfe, M.H.; Tilebon, S.M.S. Statistical and artificial based optimization on thermo-physical properties of an oil based hybrid nanofluid using NSGA-II and RSM. Phys. A Stat. Mech. Appl. 2020, 537, 122126. [Google Scholar]
- Esfe, M.H.; Motallebi, S.M. Four objective optimization of aluminum nanoparticles/oil, focusing on thermo-physical properties optimization. Powder Technol. 2019, 356, 832–846. [Google Scholar] [CrossRef]
- Sarafraz, M.; Tlili, I.; Tian, Z.; Bakouri, M.; Safaei, M.R. Smart optimization of a thermosyphon heat pipe for an evacuated tube solar collector using response surface methodology (RSM). Phys. A Stat. Mech. Appl. 2019, 534, 122146. [Google Scholar] [CrossRef]
- Jing, D.; Hu, S.; Hatami, M.; Xiao, Y.; Jia, J. Thermal analysis on a nanofluid-filled rectangular cavity with heated fins of different geometries under magnetic field effects. J. Therm. Anal. Calorim. 2020, 139, 3577–3588. [Google Scholar] [CrossRef]
- Saxena, V.; Kumar, N.; Saxena, V.K. Multi-objective optimization of modified nanofluid fuel blends at different TiO2 nanoparticle concentration in diesel engine: Experimental assessment and modeling. Appl. Energy 2019, 248, 330–353. [Google Scholar] [CrossRef]
- Kumar, S.; Dinesha, P. Optimization of thermal parameters in a double pipe heat exchanger with a twisted tape using response surface methodology. Soft Comput. 2018, 22, 6261–6270. [Google Scholar] [CrossRef]
- Rashidi, S.; Bovand, M.; Esfahani, J.A. Structural optimization of nanofluid flow around an equilateral triangular obstacle. Energy 2015, 88, 385–398. [Google Scholar] [CrossRef]
- Han, H.; Yu, R.; Li, B.; Zhang, Y. Multi-objective optimization of corrugated tube inserted with multi-channel twisted tape using RSM and NSGA-II. Appl. Therm. Eng. 2019, 159, 113731. [Google Scholar] [CrossRef]
- Han, H.; Yu, R.; Li, B.; Zhang, Y.; Wang, W.; Chen, X. Multi-objective optimization of corrugated tube with loose-fit twisted tape using RSM and NSGA-II. Int. J. Heat Mass Transf. 2019, 131, 781–794. [Google Scholar] [CrossRef]
- Esfe, M.H.; Amiri, M.K.; Bahiraei, M. Optimizing thermophysical properties of nanofluids using response surface methodology and particle swarm optimization in a non-dominated sorting genetic algorithm. J. Taiwan Inst. Chem. Eng. 2019, 103, 7–19. [Google Scholar] [CrossRef]
- Rashidi, M.M.; Nasiri, M.; Shadloo, M.S.; Yang, Z. Entropy generation in a circular tube heat exchanger using nanofluids: Effects of different modeling approaches. Heat Transf. Eng. 2017, 38, 853–866. [Google Scholar] [CrossRef]
- Maleki, H.; Safaei, M.R.; Alrashed, A.A.; Kasaeian, A. Flow and heat transfer in non-Newtonian nanofluids over porous surfaces. J. Therm. Anal. Calorim. 2019, 135, 1655–1666. [Google Scholar] [CrossRef]
- Azwadi, C.N.; Adamu, I.M. Turbulent force convective heat transfer of hybrid nano fluid in a circular channel with constant heat flux. Adv. Res. Fluid Mech. Therm. Sci. 2016, 19, 1–9. [Google Scholar]
- Maleki, H.; Safaei, M.R.; Togun, H.; Dahari, M. Heat transfer and fluid flow of pseudo-plastic nanofluid over a moving permeable plate with viscous dissipation and heat absorption/generation. J. Therm. Anal. Calorim. 2019, 135, 1643–1654. [Google Scholar] [CrossRef]
- Nasiri, H.; Jamalabadi, M.Y.; Sadeghi, R.; Safaei, M.R.; Nguyen, T.K.; Shadloo, M.S. A smoothed particle hydrodynamics approach for numerical simulation of nano-fluid flows. J. Therm. Anal. Calorim. 2019, 135, 1733–1741. [Google Scholar] [CrossRef]
- Bahiraei, M.; Mazaheri, N.; Aliee, F.; Safaei, M.R. Thermo-hydraulic performance of a biological nanofluid containing graphene nanoplatelets within a tube enhanced with rotating twisted tape. Powder Technol. 2019, 355, 278–288. [Google Scholar] [CrossRef]
- Safaei, M.; Togun, H.; Vafai, K.; Kazi, S.; Badarudin, A. Investigation of heat transfer enhancement in a forward-facing contracting channel using FMWCNT nanofluids. Numer. Heat Transf. Part A Appl. 2014, 66, 1321–1340. [Google Scholar] [CrossRef]
- Sheikholeslami, M.; Ganji, D. Nanofluid convective heat transfer using semi analytical and numerical approaches: A review. J. Taiwan Inst. Chem. Eng. 2016, 65, 43–77. [Google Scholar] [CrossRef]
- Kherbeet, A.S.; Mohammed, H.A.; Ahmed, H.E.; Salman, B.H.; Alawi, O.A.; Safaei, M.R.; Khazaal, M.T. Mixed convection nanofluid flow over microscale forward-facing step—Effect of inclination and step heights. Int. Commun. Heat Mass Transf. 2016, 78, 145–154. [Google Scholar] [CrossRef]
- Cavazzuti, M. Optimization Methods: From Theory to Design Scientific and Technological Aspects in Mechanics, 1st ed.; Springer: Berlin/Heidelberg, Germany, 2013. [Google Scholar]
- Anderson, M.J.; Whitcomb, P.J. RSM Simplified: Optimizing Processes Using Response Surface Methods for Design of Experiments; Productivity Press: New York, NY, USA, 2004. [Google Scholar]
- Arani, A.A.A.; Akbari, O.A.; Safaei, M.R.; Marzban, A.; Alrashed, A.A.; Ahmadi, G.R.; Nguyen, T.K. Heat transfer improvement of water/single-wall carbon nanotubes (SWCNT) nanofluid in a novel design of a truncated double-layered microchannel heat sink. Int. J. Heat Mass Transf. 2017, 113, 780–795. [Google Scholar] [CrossRef]
- Ebrahimnia-Bajestan, E.; Niazmand, H.; Duangthongsuk, W.; Wongwises, S. Numerical investigation of effective parameters in convective heat transfer of nanofluids flowing under a laminar flow regime. Int. J. Heat Mass Transf. 2011, 54, 4376–4388. [Google Scholar] [CrossRef]
- Chandrasekar, M.; Suresh, S.; Bose, A.C. Experimental investigations and theoretical determination of thermal conductivity and viscosity of Al2O3/water nanofluid. Exp. Therm. Fluid Sci. 2010, 34, 210–216. [Google Scholar] [CrossRef]
- Vajjha, R.S.; Das, D.K. Experimental determination of thermal conductivity of three nanofluids and development of new correlations. Int. J. Heat Mass Transf. 2009, 52, 4675–4682. [Google Scholar] [CrossRef]
- Vajjha, R.S.; Das, D.K.; Kulkarni, D.P. Development of new correlations for convective heat transfer and friction factor in turbulent regime for nanofluids. Int. J. Heat Mass Transf. 2010, 53, 4607–4618. [Google Scholar] [CrossRef]
- Sieder, E.N.; Tate, G.E. Heat transfer and pressure drop of liquids in tubes. Ind. Eng. Chem. 1936, 28, 1429–1435. [Google Scholar] [CrossRef]
- Heris, S.Z.; Etemad, S.G.; Esfahany, M.N. Experimental investigation of oxide nanofluids laminar flow convective heat transfer. Int. J. Heat Mass Transf. 2006, 33, 529–535. [Google Scholar] [CrossRef]
- Deb, K.; Pratap, A.; Agarwal, S.; Meyarivan, T. A fast and elitist multiobjective genetic algorithm: NSGA-II. IEEE Trans. Evol. Comput. 2002, 6, 182–197. [Google Scholar] [CrossRef]















| Researchers | Nanofluid Type | Configuration Type | Main Results |
|---|---|---|---|
| Ahmadi et al. [5] | Water-Al2O3 | Minichannel with cylinder, No fin, wavy fin, flat fin | Nanofluid concentration increment: thermal conductivity improvement. Heat transfer enhancement: 199.6%. Decreasing particles size: HTC increases |
| Bahiraei and Heshmatia [15] | Water-Ag | A liquid block heat sink | Using nanofluid at φ = 1% and Re = 500: temperature reduces by 2.21 °C with the least entropy of 56.2%. Increasing concentration from 0% to 1% at Re = 1500: convective HTC enhancement of 15.2% |
| Bahiraei et al. [16] | Water-CMC/TiO2 | C shaped minichannel Straight minichannel | Concentration and Re increment: frictional entropy generation increases; thermal entropy generation decreases. |
| Liu et al. [17] | Water-Al2O3 | curved duct | Al2O3 nanoparticle in a curved duct increase the convective heat transfer. Nanoparticle shape affects the convective heat transfer of nanofluid. Nanoplatelets show the highest convective heat transfer and pressure drop among all other shapes. |
| Bahiraei et al. [18] | hybrid nanofluid containing coated Fe3O4/CNT | Double-tube heat exchanger | Maximum heat transfer enhancement: 53.8% |
| Ghasemi et al. [19] | Water-Al2O3 | minichannel heat sink | Nanofluid concentration increment: thermal resistance decreases. Thermal performance factor enhancement at Re 490 and φ = 1.5%: 1.24 |
| Bahiraei and Majd [20] | Water-Al2O3 | Triangular minichannel | Re increases from 100 to 500 at φ = 5%: HTC enhances by 56%. At φ = 5%, Re increment from 100 to 300: the thermal entropy generation rate decreases by 29.7%. |
| Bergman [21] | Water-Al2O3 | minichannel heat sinks | Nanofluids are not useful in this application due to minimal enhancement. |
| L (m) | W (mm) | D (mm) | R (mm) |
|---|---|---|---|
| 3 | 50 | 50 | 25 |
| Input Variable | Symbol | Lower Bound | Basic Value | Upper Bound |
|---|---|---|---|---|
| Cylinder diameter (mm) | D | 22.5 | 25 | 27.5 |
| Channel width (mm) | W | 45 | 50 | 55 |
| Fin radius (mm) | R | 21 | 28.5 | 36 |
| Expt. No. | Cylinder Diameter (mm) | Channel Width (mm) | Fin Radius (mm) |
|---|---|---|---|
| 1 | 25 | 50 | 28.5 |
| 2 | 22.5 | 50 | 28.5 |
| 3 | 27.5 | 50 | 28.5 |
| 4 | 25 | 45 | 28.5 |
| 5 | 25 | 55 | 28.5 |
| 6 | 25 | 50 | 21 |
| 7 | 25 | 50 | 36 |
| 8 | 22.5 | 45 | 21 |
| 9 | 27.5 | 45 | 21 |
| 10 | 22.5 | 55 | 21 |
| 11 | 27.5 | 55 | 21 |
| 12 | 22.5 | 45 | 36 |
| 13 | 27.5 | 45 | 36 |
| 14 | 22.5 | 55 | 36 |
| 15 | 27.5 | 55 | 36 |
| Properties | k (W/mK) | ρ (kg/m3) | Cp (kJ/kgK) |
|---|---|---|---|
| Value | 36 | 3600 | 765 |
| Grid | Cell Number | HTC | Error |
|---|---|---|---|
| Grid 1 | 191185 | 116.979 | - |
| Grid 2 | 1004566 | 116.198 | −0.7% |
| Main Grid | 2673173 | 115.962 | −0.2% |
| Grid 4 | 4276219 | 115.961 | 0.0% |
| Expt. No. | φ = 0% | φ = 1% | φ = 3% | φ = 5% | ||||
|---|---|---|---|---|---|---|---|---|
| h (W/m2K) | Pumping Power (×10−5) (W) | h (W/m2K) | Pumping Power (×10−5) (W) | h (W/m2K) | Pumping Power (×10−5) (W) | h (W/m2K) | Pumping Power (×10−5) (W) | |
| 1 | 234.25 | 7.51 | 233.25 | 7.77 | 229.48 | 8.23 | 231.08 | 8.61 |
| 2 | 230.88 | 6.26 | 229.26 | 6.47 | 225.67 | 6.84 | 228.58 | 7.12 |
| 3 | 238.96 | 9.17 | 237.25 | 9.52 | 232.90 | 10.11 | 235.671 | 10.58 |
| 4 | 326.87 | 13.88 | 322.41 | 14.51 | 316.59 | 15.56 | 342.95 | 16.36 |
| 5 | 214.40 | 4.37 | 213.19 | 4.52 | 209.85 | 4.77 | 213.48 | 4.98 |
| 6 | 234.75 | 7.51 | 233.09 | 7.78 | 229.06 | 8.24 | 231.79 | 8.61 |
| 7 | 233.91 | 7.51 | 232.32 | 7.78 | 228.23 | 8.24 | 231.04 | 8.61 |
| 8 | 315.36 | 11.08 | 311.46 | 11.56 | 306.31 | 12.36 | 329.19 | 12.97 |
| 9 | 348.94 | 17.88 | 343.25 | 18.72 | 335.09 | 20.10 | 365.94 | 21.17 |
| 10 | 208.90 | 3.79 | 208.00 | 3.91 | 206.16 | 4.10 | 209.72 | 4.26 |
| 11 | 220.94 | 5.14 | 218.75 | 5.33 | 215.41 | 5.66 | 218.62 | 5.89 |
| 12 | 306.55 | 11.09 | 303.94 | 11.56 | 299.16 | 12.37 | 319.85 | 12.98 |
| 13 | 344.78 | 17.88 | 339.14 | 18.72 | 331.36 | 20.10 | 361.57 | 21.17 |
| 14 | 208.18 | 3.80 | 207.80 | 3.92 | 205.83 | 4.09 | 209.75 | 4.26 |
| 15 | 220.48 | 5.13 | 218.00 | 5.32 | 215.29 | 5.65 | 218.33 | 5.88 |
| Concentration | HTC | Pumping Power |
|---|---|---|
| 0% | 99.44 | 99.60 |
| 1% | 99.54 | 99.59 |
| 3% | 99.59 | 99.58 |
| 5% | 99.54 | 99.58 |
| Concentration | Heat Transfer Coefficient | Pumping Power |
|---|---|---|
| 0% | h = 3805 − 147.48 W + 27.90 D + 1.4795 W2 − 0.475 WD | P = 83.0 − 5.523 W + 6.225 D +0.07260 W2 − 0.10915 WD |
| 1% | h = 3672 − 141.83 W + 26.85 D + 1.4224 W2 − 0.4603 WD | P = 90.6 − 5.944 W + 6.546 D +0.07772 W2 − 0.11477 WD |
| 3% | h = 3653 − 140.30 W + 24.61 D + 1.4014 W2 − 0.4227 WD | P = 102.5 − 6.607 W + 7.053 D +0.08572 W2 − 0.12357 WD |
| 5% | h = 4747 − 186.98 W + 34.62 D + 1.8924 W2 − 0.610 WD | P = 109.4 − 7.046 W + 7.492 D +0.09143 W2 − 0.1314 WD |
| Candidate NO. | Cylinder Diameter (mm) | Channel Width (mm) | Fin Radius (mm) | h (W/m2K) | Pumping Power × 10−5 (W) | |
|---|---|---|---|---|---|---|
| 0% | 1 | 22.50 | 45.00 | 21.00 | 314.16 | 11.1 |
| 2 | 24.23 | 45.01 | 21.35 | 326.62 | 12.9 | |
| 3 | 22.58 | 45.39 | 24.52 | 298.43 | 10.7 | |
| 1% | 1 | 22.53 | 45.01 | 21.08 | 308.00 | 11.5 |
| 2 | 22.71 | 45.10 | 23.04 | 306.10 | 11.6 | |
| 3 | 24.16 | 45.04 | 28.62 | 316.16 | 13.4 | |
| 3% | 1 | 22.50 | 45.00 | 21.00 | 307.85 | 12.4 |
| 2 | 22.51 | 45.02 | 23.58 | 306.53 | 12.3 | |
| 3 | 22.70 | 45.00 | 26.04 | 307.48 | 12.6 | |
| 5% | 1 | 22.50 | 45.00 | 21.00 | 327.17 | 13.0 |
| 2 | 22.53 | 45.01 | 23.79 | 326.03 | 12.3 | |
| 3 | 22.78 | 45.01 | 30.78 | 327.04 | 13.3 |
| L (m) | W (mm) | D (mm) | R (mm) | |
|---|---|---|---|---|
| Base size | 3 | 50 | 50 | 25 |
| Optimum size | 3 | 45 | 22.5 | 21 |
© 2020 by the authors. Licensee MDPI, Basel, Switzerland. This article is an open access article distributed under the terms and conditions of the Creative Commons Attribution (CC BY) license (http://creativecommons.org/licenses/by/4.0/).
Share and Cite
Ahmadi, A.A.; Arabbeiki, M.; Ali, H.M.; Goodarzi, M.; Safaei, M.R. Configuration and Optimization of a Minichannel Using Water–Alumina Nanofluid by Non-Dominated Sorting Genetic Algorithm and Response Surface Method. Nanomaterials 2020, 10, 901. https://doi.org/10.3390/nano10050901
Ahmadi AA, Arabbeiki M, Ali HM, Goodarzi M, Safaei MR. Configuration and Optimization of a Minichannel Using Water–Alumina Nanofluid by Non-Dominated Sorting Genetic Algorithm and Response Surface Method. Nanomaterials. 2020; 10(5):901. https://doi.org/10.3390/nano10050901
Chicago/Turabian StyleAhmadi, Ali Akbar, Masoud Arabbeiki, Hafiz Muhammad Ali, Marjan Goodarzi, and Mohammad Reza Safaei. 2020. "Configuration and Optimization of a Minichannel Using Water–Alumina Nanofluid by Non-Dominated Sorting Genetic Algorithm and Response Surface Method" Nanomaterials 10, no. 5: 901. https://doi.org/10.3390/nano10050901
APA StyleAhmadi, A. A., Arabbeiki, M., Ali, H. M., Goodarzi, M., & Safaei, M. R. (2020). Configuration and Optimization of a Minichannel Using Water–Alumina Nanofluid by Non-Dominated Sorting Genetic Algorithm and Response Surface Method. Nanomaterials, 10(5), 901. https://doi.org/10.3390/nano10050901

