Abstract
The aim of this paper is twofold: introducing the concept of monotone enriched nonexpansive mappings and a faster iterative process. Our examples illustrate the novelty of our newly introduced concepts. We investigate the iterative estimation of fixed points for such mappings for the first time within an ordered CAT(0) space. It is done by proving some strong and -convergence theorems. Additionally, numerical experiments are included to demonstrate the validity of our theoretical results and to establish the superiority of convergence behavior of our iterative process. As an application, we use our newly introduced concepts to find the solution of an integral equation. The outcomes of our study expand upon and enhance certain established findings in the current body of literature.
MSC:
47H09; 47H10
1. Introduction
Fixed-point theory plays a fundamental role in various analytical and computational methods with applications in optimization, game theory, economics, and differential equations [1]. A fixed point may not always exist, and even when it does, computing it can be challenging. Approximating fixed points relies on three key factors: iterative algorithms, the underlying space and the mappings used. Iterative processes are crucial in fixed-point theory, both for proving existence and for approximation. Classical examples, such as the Babylonian Algorithm [2,3], an ancient method for approximating square roots, implicitly relies on iterative fixed-point techniques. This algorithm is surprisingly effective and efficient. It shows the ingenuity of ancient mathematicians in developing practical methods for solving complex mathematical problems. Although developed thousands of years ago, the old Babylonian algorithm still has relevance today and can be used as an alternative approach to modern computational methods in certain situations. This historical approach aligns with modern iterative methods, such as the variational iteration method and other contemporary numerical schemes used in nonlinear analysis. The connection between these methods underscores the long-standing significance of fixed-point theory in both theoretical and practical problem-solving contexts.
Extending results from linear to nonlinear spaces is a key mathematical challenge. Many problems in metric spaces lack natural linear and convex structures, so it is natural to focus on CAT(0) spaces, a special class of metric spaces that includes Hilbert and some Banach spaces.
Mappings determine the behavior of fixed-point approximation methods. Monotone nonexpansive mappings, which combine monotonicity and nonexpansiveness, play a key role in convex analysis and optimization. The class of enriched nonexpansive mappings (E-NEM) was introduced by Berinde [4] as a generalization of the class of nonexpansive mappings (NEM). Due to the importance of these mappings, many research articles were established using these mappings. (see [4,5,6,7,8,9,10,11,12,13,14,15,16,17,18,19,20,21,22,23,24,25] for more details).
Consider a real Hilbert space with a norm induced by an inner product . Let be a closed and convex subset of . A mapping is termed:
- (i)
- a nonexpansive for all we have
- (ii)
- an enriched nonexpansive if ∃∀ we have
On the other hand, motivated by the work of [26,27], Abbas et.al [28] have introduced in 2022 the notion of E-NEM in CAT(0) spaces. To approximate the fixed point (FP) of an E-NEM, a new iteration called MRN-iteration was established. Furthermore, the numerical experiments conducted in [28] led to the conclusion that utilizing the MRN-iteration is more advantageous compared to other iterations ([29,30,31]) proposed in the literature for the category of E-NEM.
Bachar and Khamsi [32] investigated the presence of FP for monotone NEM operating on partially ordered Banach spaces (see [33,34,35] and references mentioned therein). Due to the significance of iterative procedures, numerous novel iterative sequences have been developed in recent years. Researchers are primarily concerned with deriving iterative sequences that converge more rapidly than the current ones. The aim of this paper is twofold: first to define monotone E-NEM and show the existence and iterative approximation of their fixed points; the second is to demonstrate that the new iteration defined in this paper converges faster than MRN-iteration under certain conditions and many other iterations in the literature.
2. Preliminaries
Consider a metric space . A geodesic path from ℏ to ℓ is defined as a mapping c from a closed interval to st , , and for all . Specifically, c acts as an isometry, and . The range of c is referred to as a geodesic (or metric) segment connecting ℏ and ℓ. The space is termed a geodesic space if every pair of points in is connected by a geodesic. Moreover, is uniquely geodesic if there exists only one geodesic linking ℏ and ℓ for each , denoted as , representing the segment from ℏ to ℓ. A geodesic triangle in the geodesic metric space comprises three points in (the vertices of ) and geodesic segments between each pair of vertices (the edges of ). A comparison triangle for the geodesic triangle in can be represented as a triangle in the Euclidean plane , where , and . A geodesic triangle in is considered to satisfy the CAT(0) inequality if, for any and their corresponding comparison points , it holds that . A geodesic space is classified as a CAT(0) space if the CAT(0) inequality is satisfied by all its geodesic triangles. To explore more about equivalent definitions and key properties of CAT(0) spaces, one may consult reputable texts like [36,37]. One widely acknowledged fact is that every CAT(0) space has a unique geodesic nature.
Let be a bounded sequence in a CAT(0) space. For , we set The asymptotic radius of is given by
and the asymptotic center of is the set It is known (see, e.g., [38], Proposition 7) that in a complete CAT (0) space, consists of exactly one point.
In order to establish the main findings of this paper, it is essential to introduce certain definitions and auxiliary results that are compiled in the lemmas.
Lemma 1
([39]). Let be a CAT(0) space. For and ∃ a unique point st
For convenience, from now on we will use the notation for the unique point satisfying (3).
Lemma 2
([39]). Let be a CAT(0) space.
- 1.
- For and , we have
- 2.
- For and , we have
Definition 1
([40]). A Banach space is said to satisfy Opial’s condition if the sequence in with , it implies that for all with .
Definition 2
([41]). A sequence in is said to Δ-converge to if ℏ is the unique asymptotic center of for every subsequence of . In this case we write Δ- and call ℏ the Δ-limit of .
Based on the definition of -convergence, It is evident that each CAT(0) space upholds Opial’s property. This is because if is a sequence in with -, then we observe that for all where .
Lemma 3.
- (i)
- Every bounded sequence in a complete CAT(0) space has a Δ-convergent subsequence (see [42]).
- (ii)
- If is a closed convex subset of and if is a bounded sequence in , then the asymptotic center of is in (see [43]).
The following lemma is a consequence of ([44], Lemma 2.9) which is used to prove our main result.
Lemma 4
([44]). Let be a complete CAT(0) space and . Suppose is a sequence in for some , and , are sequences in st , and holds for a certain , then
.
We need the following lemma from [28].
Lemma 5
([28]). Let be a convex subset of a CAT(0) space and Define the mapping by
Then for any ,
Consider as a complete CAT(0) space with the partial order denoted by ‘⪯’. Additionally, we make the assumption that the order intervals are both closed and convex. An order interval refers to any of the subsets
for any . So, an order interval for all , is given by
Clearly, the order interval exhibits properties of being closed and convex.
3. Monotone Enriched Nonexpansive Mappings in Ordered CAT(0) Spaces
Next we give the definition of enriched monotone mappings.
Definition 3.
Let be a subset of an ordered CAT(0) space A mapping is classified as EMM or EOP provided that there exists st
for all
Next, we present the definition of a monotonic E-NEM.
Definition 4.
Let be a nonempty subset of an ordered CAT(0) space A mapping is said to be monotone -enriched nonexpansive mapping (ENEM) if is enriched monotone (EM) and for all with we have
Example 1.
Any -ENEM (defined in [28]) is a -MENE, that is satisfies (8) but the converse is not true (see, Example 3).
There exists a class of mappings that only satisfies the condition (8) but not (6). The following example, illustrate this fact.
Example 2.
Let be a CMS with the metric
Given , we now examine the ordering relation ⪯ defined as :
Define a mapping as follows
Clearly, is not continuous, so it is not a nonexpansive mapping.
Now we show that under the above ordering satisfies the inequality (8) for the value of We verify it as follows:
- If and and , we have
- If and and , we have
- If and and , we have
- If and , we have
In all the above cases, inequality (8) holds.
On the other hand, is not a -EM for any Indeed,
Notice that if with , we have
4. Some -Convergence and Strong Convergence Theorems
We now introduce our iterative sequence (IS) within the context of CAT(0) spaces. Assuming that is a convex subset (CS) of a CAT(0) space , then
where and are sequences in st
Next, we establish theorems on -convergence and strong convergence in CAT(0) spaces. Let’s start with the subsequent crucial lemma.
Lemma 6.
Let be a closed and CS of a complete ordered CAT(0) space , and let be a monotone -ENEM. Choose st . If is given by (9), then we obtain the following:
- (i)
- ,
- (ii)
- , provided -converges to a point .
Proof.
- (i)
- We establish the result through induction on .
If st , then the inequality holds for . We have assumed the convexity of order intervals, hence this is valid. Hence, it suffices to prove that for any .
Having already assumed , the inequality holds true for . Let’s assume for .
Based on Equation (2), we find:
Since is monotone, we get Once more, based on (2), we obtain:
this yields . Utilizing the monotonicity property of , we can further establish .
Considering , and leveraging the monotonicity of , we deduce , resulting in since . Therefore, by induction, the inequality holds ∀.
- (ii)
- Suppose is a -limit of the sequence . By the result in part (i), we know that for all . Therefore, the sequence is monotonically increasing, and the order interval is both closed and convex. Thus, it must be the case that for a specific . If is not in the interval , then the AC of the subsequence , obtained by excluding the initial terms from the sequence , cannot be . This refutes the assumption that is a -limit of the sequence , thus concluding the proof of part (ii).
□
Lemma 7.
Let be a closed and CS of a complete ordered CAT(0) space , and let be a monotone -ENEM. Choose st . If is given by (9), and withp st , then the following results are valid:
- (i)
- exists,
- (ii)
- .
Proof.
Given the initial condition , utilizing part (i) of Lemma 6 for leads to the following sequence of relations: . It is clear that , resulting in . By utilizing mathematical induction with respect to , it can be easily established that for all . Furthermore, employing Lemma 6 (i), we obtain:
for any . Using (12) and the monotonicity of , we obtain
and
By using (14), we get
Therefore, the inequality is valid for all . Consequently, the sequence is a decreasing sequence of real numbers that is bounded below by zero, ensuring its convergence. Consequently, the limit of as approaches infinity exists.
Subsequently, we establish (ii). Let’s consider:
Now, we have
Consider
We have
□
Lemma 8.
Consider as a closed CS of a complete ordered CAT(0) space , where is a monotone -ENEM. Let be fixed st . If the sequence is defined by (9), then under the conditions Δ- and , it follows that ℏ serves as a FP of .
Proof.
Given that -, applying Lemma 6 implies that holds for all . Subsequently, due to the non-expansiveness of and the convergence , it can be concluded that:
Hence, the uniqueness of AC implies , thus confirming the desired result. □
Theorem 1.
Let be a closed and CS of a complete ordered CAT(0) space and be a monotone -ENEM and . Fix st . If is given by (9), then Δ-converges to a FP of .
Proof.
From Lemma 7, we have exists ∀ so, the sequence is bounded and .
Let , where union is taken over all subsequences of . To demonstrate the -convergence of the sequence to a FP of , we initially establish , and subsequently show that consists of a single element. To establish , suppose . Hence, there exists a subsequence of st . According to Lemma 3, there exists another subsequence of st - and . Given that and is a subsequence of , it follows that . By virtue of Lemma 8, we conclude that and thus .
Our objective now is to establish that . If it were the case that , then we would have:
This leads to a contradiction since satisfies the Opial condition, implying that . The next step is to demonstrate that consists of a single element only. To do this, consider a subsequence of . Utilizing Lemma 3 once more, we can identify a subsequence of st -. Let and . We have previously established that . Therefore, it suffices to demonstrate that . In the scenario where , given that and by utilizing Lemma 7, we find that is convergent. Applying the uniqueness of the asymptotic center, we conclude that:
This conflicts with the claim that satisfies the Opial condition. Thus, it follows that , establishing that is a set containing only one element, which happens to be the FP of . As a result, the conclusion can be drawn. □
Theorem 2.
Consider a complete ordered CAT space equipped with the partial ordering ‘⪯’, and let be a closed CS of . Suppose is a monotone -ENEM with a nonempty set of fixed points . Choose st . If the sequence , defined as in Equation (9), converges to a FP of , then it is equivalent to .
Proof.
When the sequence approaches a point ℏ belonging to , it can be observed that .
For the converse aspect, suppose that . By Lemma 7, we can derive that
thus, we obtain
Therefore, the sequence is decreasing and bounded below by zero. Consequently, we can deduce that the limit of exists as approaches infinity. As
, we can conclude that
Now, we will demonstrate that the sequence is a CS in . Take any arbitrary . As , there exists an integer st ∀, we obtain:
Specifically.
so there must exist st
Thus, for , we have
this demonstrates that the sequence is a CS. Since is a closed subset of a complete metric space , then itself is a CMS, and therefore, must converges in . Let .
Now, is a MNEM and from Lemma 7(ii), we have . Furthermore, based on the argument presented in Lemma of [45], it is straightforward to infer that for all . Consequently, we obtain the following:
therefore, we have , which implies that q belongs to □
5. Numerical Example
We begin this section by demonstrating an example of a -MENEM, which is not a MNM. Then, we will show the convergence of IS to the FP.
Example 3.
Let be a CMS with the metric
and . We now define the order relation ⪯ by stating that if and only if :
Let be defined by
st for , is -MENEM for all as follows:
It is evident that is not continuous at , indicating that The mapping is not nonexpansive, and when , it acts as the FP of . Furthermore, It is easily verified that, in accordance with the given ordering, functions as a -MENEM in the following manner:
- If and .Since and notice that is increasing, we have which givesSo, is a -enriched monotone map. Now, consider
- If and .Since , we have which givesSo, is a -enriched monotone map. Now, considerThus, is a -MENEM.
From the following Table 1 and Table 2, it is clear that newly defined IS not only converges to the FP of but it also show that it has a better rate of convergence than predefined IS.
Table 1.
Comparison between MRN and New Iterative Sequence.
Table 2.
Comparison of the iteration (9) with different iteration processes.
Analyzing the results in the table leads to the following conclusions:
- The rate at which the New IS (9) converges for the MENEM being considered is influenced by both the parameter and the initial point .
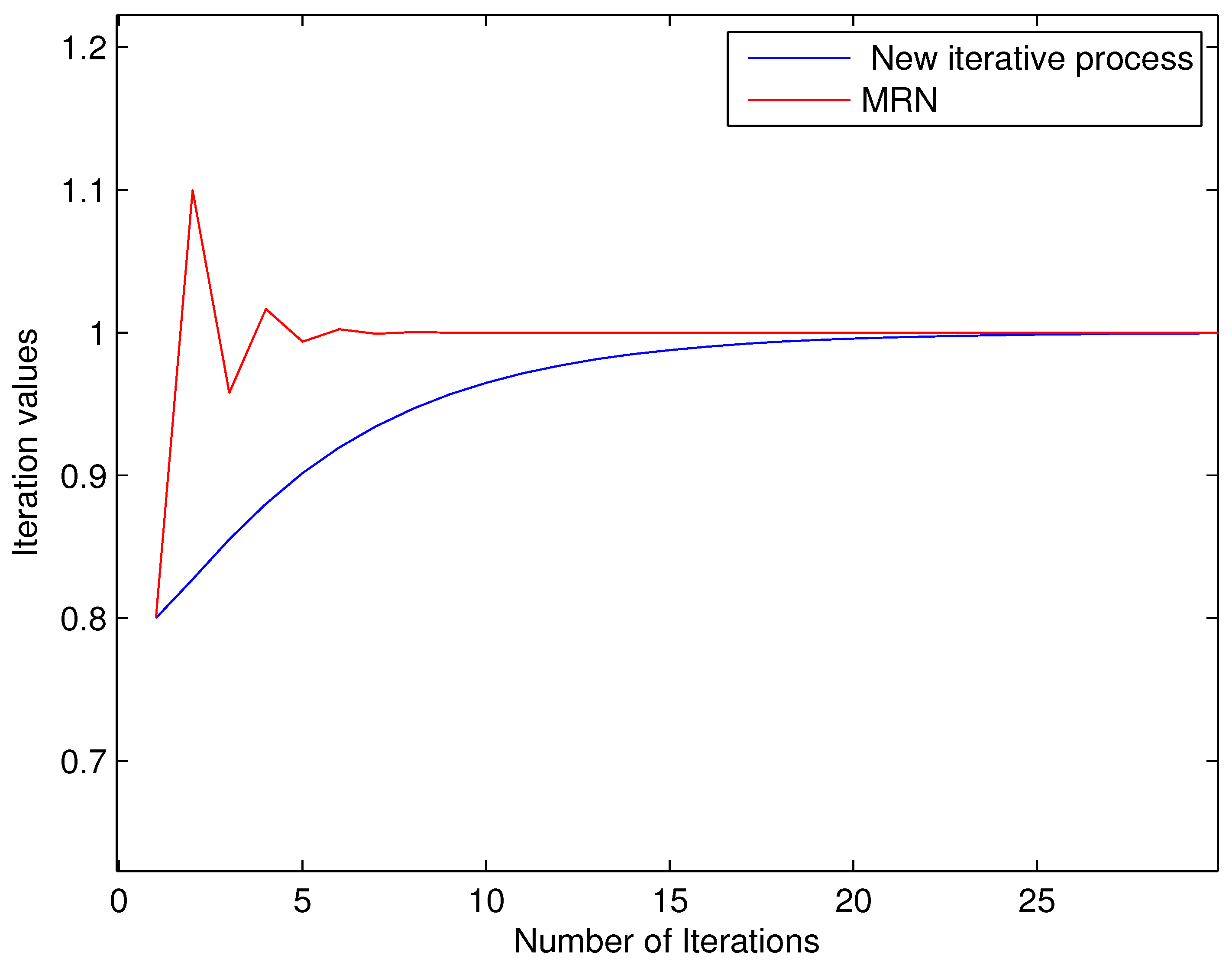
- If the initial point is and , the convergence of the new IS slows down as the parameter approaches 1 (see Figure 1).
Figure 1. Convergence behavior of New Iterative process and MRN for mapping given in Example 3, with and . - For (refer to Table 1), the fastest convergence of the new IS occurs when the parameter is at (after one iteration, the exact FP value is obtained).
- For , MRN IS converges as slowly as the value of the parameter approaches 1.
- MRN IS converges faster than the New IS for the value of the parameter and (see Figure 2).
Figure 2. Convergence behavior of New iterative process and MRN for mapping given in Example 3, with and . - We conclude that the convergent behaviour of the New and MRN IS is similar in terms of the ip and the parameter . Nevertheless, for all scenarios analyzed with parameters and an initial value of , the MRN IS demonstrates a slow convergence rate.
- For ip , and for the value of parameter (see Table 2), New IS converges faster than S, Thakur, F and Abbas IS.
- After examining the data presented in Table 1 and Table 2, it is evident that utilizing the New IS (refer to Figure 3) would be a preferable approach for estimating the FP of certain MENEM.
Figure 3. Convergence behavior of different iterative process for mapping given in Example 3, with and .
Now, we present the following open problem:
For what values of the parameter , New IS has a better rate of convergence than MRN-IS for the class of MENEM?
6. Application to Integral Equations
In this section, we use our iteration scheme (9) to find the solution of following integral equation:
where
- (i)
- ,
- (ii)
- is a measurable and satisfies the conditionfor and such that
Recall that, for all we have
Next, assume that there exist a nonnegative function and such that
for and
Let
where is sufficiently large, that is, A is the closed ball of centered at 0 with radius Define the operator by
Then and it is monotone -enriched nonexpansive mapping.
It is worth mentioning that every Hilbert space is a CAT(0) space, and so is Taking and as in (26) in Theorem 1, we get the following result.
7. Conclusions and Future Works
In this study, we explored the existence and iterative approximation of fixed points for monotone enriched nonexpansive mappings within ordered CAT(0) spaces. By introducing a novel iteration scheme, we demonstrated its convergence properties compared to existing iterations in the literature. Our findings not only extend previous results on enriched nonexpansive mappings but also provide a more efficient approach for approximating fixed points in nonlinear spaces.
Theoretical analysis confirmed the -convergence and strong convergence of the proposed iteration under specific conditions, reinforcing its applicability in the broader framework of fixed point theory. Additionally, numerical experiments validated the effectiveness of our method, further substantiating its advantage over conventional iterative techniques. As an application, we use our iteration scheme (9) to find the solution of an integral equation.
Future research could focus on generalizing these results to other classes of ordered metric spaces and exploring potential applications in optimization problems and nonlinear analysis. The insights gained from this work contribute to the ongoing development of iterative methods in mathematical analysis and computational mathematics.
Author Contributions
Conceptualization, R.A. and S.H.K.; Supervision & editing S.H.K.; Writing—review & editing, N.I. All authors have read and agreed to the published version of the manuscript.
Funding
This research received no external funding.
Data Availability Statement
No new data were created or analyzed in this study. Data sharing is not applicable to this article.
Acknowledgments
Authors are thankful to the reviewers for their useful comments and constructive remarks that helped to improve the presentation of the paper.
Conflicts of Interest
The authors declare no conflicts of interest.
References
- Border, K.C. Fixed Point Theorems with Applications to Economics and Game Theory; Cambridge University Press: New York, NY, USA, 1985. [Google Scholar]
- He, J.H. An Old Babylonian Algorithm and Its Modern Applications. Symmetry 2024, 16, 1467. [Google Scholar] [CrossRef]
- Knuth, D.E. Ancient babylonian algorithms. Commun. ACM 1972, 15, 671–677. [Google Scholar] [CrossRef]
- Berinde, V. A Modified Krasnosel’skii-Mann Iterative Algorithm for Approximating Fixed Points of Enriched Nonexpansive Mappings. Symmetry 2022, 14, 123. [Google Scholar] [CrossRef]
- Abbas, M.; Anjum, R.; Berinde, V. Enriched multivalued contractions with applications to differential inclusions and dynamic programming. Symmetry 2021, 13, 1350. [Google Scholar] [CrossRef]
- Abbas, M.; Anjum, R.; Berinde, V. Equivalence of Certain Iteration Processes Obtained by Two New Classes of Operators. Mathematics 2021, 9, 2292. [Google Scholar] [CrossRef]
- Anjum, R.; Abbas, M. Fixed point property of a nonempty set relative to the class of friendly mappings. RACSAM 2022, 116, 1–10. [Google Scholar] [CrossRef]
- Anjum, R.; Abbas, M. Common Fixed point theorem for modified Kannan enriched contraction pair in Banach spaces and its Applications. J. Filomat 2021, 35, 2485–2495. [Google Scholar] [CrossRef]
- Berinde, V. Iterative Approximation of Fixed Points, Lecture Notes in Mathematics; Springer: Berlin, Germany, 2007. [Google Scholar]
- Berinde, V.; Păcurar, M. Approximating fixed points of enriched contractions in Banach spaces. J. Fixed Point Theory Appl. 2020, 22, 1–10. [Google Scholar] [CrossRef]
- Berinde, V.; Păcurar, M. Kannan’s fixed point approximation for solving split feasibility and variational inequality problems. J. Comput. Appl. Math. 2020, 386, 377–427. [Google Scholar] [CrossRef]
- Berinde, V. Approximating fixed points of enriched nonexpansive mappings by Krasnoselskii iteration in Hilbert spaces. Carpathian J. Math. 2019, 35, 293–304. [Google Scholar] [CrossRef]
- Berinde, V.; Păcurar, M. Approximating fixed points of enriched Chatterjea contractions by Krasnoselskii iterative algorithm in Banach spaces. J. Fixed Point Theory Appl. 2021, 23, 1–16. [Google Scholar]
- Berinde, V.; Păcurar, M. Fixed point theorems for enriched Ćirić-Reich-Rus contractions in Banach spaces and convex metric spaces. Carpathian J. Math. 2021, 37, 173–184. [Google Scholar]
- Anjali; Chugh, R.; Batra, C. Fixed point theorems of enriched Ćirić type and enriched Hardy-Rogers contractions. Numer. Algebr. Control Optim. 2025, 15, 459–481. [Google Scholar]
- Faraji, H.; Radenović, S.T. Some fixed point results of enriched contractions by Krasnoseljski iterative method in partially ordered Banach spaces. Trans. Razmadze Math. Inst. 2020. to appear. [Google Scholar]
- García, G. A generalization of the (b,θ)-enriched contractions based on the degree of nondensifiability. Asian-Eur. J. Math. 2022, 15, 2250168. [Google Scholar] [CrossRef]
- Górnicki, J.; Bisht, R.K. Around averaged mappings. J. Fixed Point Theory Appl. 2021, 23, 1–12. [Google Scholar]
- Mondal, P.; Garai, H.; Dey, L.K. On some enriched contractions in Banach spaces and an application. Filomat 2021, 35, 5017–5029. [Google Scholar]
- Marchiş, A. Common fixed point theorems for enriched Jungck contractions in Banach spaces. J. Fixed Point Theory Appl. 2021, 23, 76. [Google Scholar] [CrossRef]
- Rawat, S.; Kukreti, S.; Dimri, R.C. Fixed point results for enriched ordered contractions in noncommutative Banach spaces. J. Anal. 2022, 30, 1555–1566. [Google Scholar]
- Rawat, S.; Bartwal, A.; Dimri, R.C. Approximation and existence of fixed points via interpolative enriched contractions. Filomat 2023, 37, 5455–5467. [Google Scholar]
- Simsek, E.; Yildirim, I. Krasnoselskii iteration process for approximating fixed points of enriched generalized nonexpansive mappings in Banach spaces. Carpathian Math. Publ. 2022, 14, 86–94. [Google Scholar]
- Simsek, E.; Yildirim, I. On new fixed point results for some classes of enriched mappings in N-Banach Spaces. Commun. Nonlinear Anal. 2022, 10, 1–9. [Google Scholar]
- Salisu, S.; Kumam, P.; Sriwongsa, S. On fixed points of enriched contractions and enriched nonexpansive mappings. Carpathian J. Math. 2023, 39, 237–254. [Google Scholar]
- Kirk, W.A. Geodesic geometry and fixed point theory II. In Proceedings of the International Conference on Fixed Point Theory and Applications; Yokohama Publishers: Yokohama, Japan, 2004; pp. 113–142. [Google Scholar]
- Kirk, W.A. Geodesic geometry and fixed point theory. In Seminar of Mathematical Analysis (Malaga/Seville, 2002/2003); Coleccion Abierta; University of Seville, Secretary of Publications: Seville, Spain, 2003; Volume 64, pp. 195–225. [Google Scholar]
- Abbas, M.; Anjum, R.; Ismail, N. Approximation of fixed points of enriched asymptotically nonexpansive mappings in CAT(0) spaces. Rend. Circ. Mat. Palermo II Ser. 2022, 72, 2409–2427. [Google Scholar]
- Abbas, M.; Nazir, T. A new faster iteration process applied to constrained minimization and feasibility problems. Math. Vesnik 2014, 66, 223–234. [Google Scholar]
- Agarwal, R.P.; Regan, D.O.; Sahu, D.R. Iterative construction of fixed points of nearly asymptotically nonexpansive mappings. J. Nonlinear Convex. A 2007, 8, 61–79. [Google Scholar]
- Thakur, D.; Thakur, B.S.; Postolache, M. A new iteration scheme for approximating fixed points of nonexpansive mappings. Filomat 2016, 30, 2711–2720. [Google Scholar]
- Bachar, M.; Khamsi, M.A. Fixed points of monotone mappings and application to integral delay equations. Fixed Point Theory Appl. 2015, 2015, 110. [Google Scholar]
- Abbas, M.; Iqbal, H.; De la Sen, M.; Ahmad, K. Approximation of Fixed Points of Multivalued Generalized (α,β)-Nonexpansive Mappings in an Ordered CAT (0) Space. Mathematics 2021, 9, 1945. [Google Scholar]
- Uddin, I.; Garodia, C.; Nieto, J.J. Mann iteration for monotone non-expansive mappings in ordered CAT(0) space with an application to integral equations. J. Inequal. Appl. 2018, 2018, 339. [Google Scholar]
- Uddin, I.; Garodia, C.; Yildirim, Ä. Some convergence results for monotone nonexpansive mappings in ordered CAT (0) spaces. Acta Math. Univ. Comen. 2021, 90, 195–208. [Google Scholar]
- Bridson, M.; Haefliger, A. Metric Spaces of Non-Positive Curvature; Springer: Berlin/Heidelberg, Germany, 1999. [Google Scholar]
- Burago, D.; Burago, Y.; Ivanov, S. A Course in Metric Geometry; Graduate Studies in Math; American Mathematical Society: Providence, RI, USA, 2001; Volume 33. [Google Scholar]
- Dhompongsa, S.; Kirk, W.A.; Sims, B. Fixed points of uniformly lipschitzian mappings. Nonlinear Anal. 2006, 65, 762–772. [Google Scholar]
- Dhompongsa, S.; Panyanak, B. On Δ-convergence theorems in CAT(0) spaces. Comput. Math. Appl. 2008, 56, 2572–2579. [Google Scholar]
- Opial, Z. Weak convergence of the sequence of successive approximations for nonexpansive mappings. Bull. Am. Math. Soc. 1967, 73, 591–597. [Google Scholar]
- Lim, T.C. Remarks on some fixed point theorems. Proc. Am. Math. Soc. 1976, 60, 179–182. [Google Scholar]
- Kirk, W.A.; Panyanak, B. A concept of convergence in geodesic spaces. Nonlinear Anal 2008, 68, 3689–3696. [Google Scholar]
- Dhompongsa, S.; Kirk, W.A.; Panyanak, B. Nonexpansive set-valued mappings in metric and Banach spaces. Nonlinear Convex Anal. 2007, 8, 35–45. [Google Scholar]
- Laowang, W.; Panyanak, B. Approximating fixed points of nonexpansive nonself mappings in CAT(0) spaces. Fixed Point Theory Appl. 2009, 2010, 367274. [Google Scholar]
- Dehaish, B.A.B.; Khamsi, M.A. Mann iteration process for monotone nonexpansive mappings. Fixed Point Theory Appl. 2015, 2015, 177. [Google Scholar]
Disclaimer/Publisher’s Note: The statements, opinions and data contained in all publications are solely those of the individual author(s) and contributor(s) and not of MDPI and/or the editor(s). MDPI and/or the editor(s) disclaim responsibility for any injury to people or property resulting from any ideas, methods, instructions or products referred to in the content. |
© 2025 by the authors. Licensee MDPI, Basel, Switzerland. This article is an open access article distributed under the terms and conditions of the Creative Commons Attribution (CC BY) license (https://creativecommons.org/licenses/by/4.0/).


