Abstract
This paper develops a framework for analyzing two personal stances on religion—Adherence to Religion and Autonomy from Religion. We propose that the two stances are independent constructs rather than opposite poles of the same continuum. Each stance is conceptualized as a higher-order construct, with different first-order measures of motivations, beliefs and perceptions. With these conceptualizations, we explore the relevance of Organizational Behavior research for informing Religious Studies. We test a nomological network of personal stances on religion with structural equations modelling and a sample of 3072 Catholic participants. The results provide support for the use of higher-order constructs. The first-order measures that possess the highest influence are Relatedness Motivation for Adherence, and Perception of Church Politics for Autonomy. The model explains 23% of Religious Commitment, and thus identifies relevant predictors for participation in rituals, a crucial issue for the maintenance and development of the relationship with the Catholic Church.
1. Introduction
Several authors have recognized that individuals can simultaneously hold a duality of perspectives on religion in today’s secularized world, including an adherence to certain aspects of religious traditions, but not with others, where the individual wishes to remain independent and/or search for alternatives (Campiche et al. 2004; Willaime 1996, 1998). This “recomposition” of religion has become a salient theme in the Sociology of Religion literature since the 1990s, where the terms “patchwork” and “bricolage” are growingly used to illustrate the coexistence of different approaches to religion (e.g., Davie 2000; Campiche et al. 1992; Hervieu-Léger 1999).
In an attempt to capture this duality of perspectives or standpoints, this study considers two personal stances on religion. The first is labelled ‘Adherence’ and corresponds to the usual conceptualizations of religiosity as a degree of adherence to aspects of a specific religion. The second is labelled ‘Autonomy’ and corresponds to an option for autonomy from established religious views and norms.
The Adherence stance and the Autonomy stance are considered to be independent constructs. Furthermore, the two personal stances are not opposing poles of a continuum, as lower levels of Adherence are not necessarily accompanied by higher levels of Autonomy, or vice versa. Considering not only the Adherence stance, but also the Autonomy stance, could well provide a more comprehensive understanding of the effects of religion. For example, although there is evidence that there is a positive relationship between adherence to religion and mental health (Hackney and Sanders 2003; Koenig and Larson 2001), this does not necessarily imply that the effects of autonomy from religion on mental health are negative. Given that the two constructs are independent, analyzing them simultaneously could hopefully enable a better understanding of the effects of religion on mental health.
The main distinctiveness of the Adherence stance and the Autonomy stance with existing concepts in the literature arises from the conceptualization of these stances as higher-order constructs, including first-order constructs motivations, beliefs and perceptions, which are derived from the Organizational Behavior literature. Back in 1984, Gorsuch had already advocated the use of higher-order constructs to overcome the problems presented by the multidimensionality of religious phenomena. Nevertheless, the frequency of empirical studies using higher-order constructs to measure religion-related variables is still low.
The applicability of conceptualizations and/or operationalizations across different religions and different cultural contexts currently represents a challenge in the literature on individual differences in religion-related variables (Cohen et al. 2005; Flere et al. 2008; Flere and Lavrič 2008). In an effort to address this issue, we follow a universalistic perspective, assuming that the basic processes of human beings are essentially the same around the world, although they differ in their manifestations, that is to say, in the way they are expressed (Adamopoulos and Lonner 1997). Following this assumption, our objective is to capture what is culture-general and what is culture-specific with regards personal stances on religion. To this end, we attempt to develop a conceptual framework that is applicable to different cultural and religious contexts, albeit with an operationalization of variables that takes into consideration the particular context where the framework is tested.
Next, we test the framework in the particular context of Catholicism in Portugal. This choice was based on both theoretical and practical considerations. Research on individual differences in religion-related variables has often followed the intrinsic-extrinsic (I-E) paradigm of religious orientation, which was rooted in the work of Allport (1950) and developed in a Protestant context in the United States. Identifying dimensions that are important for Catholicism and which have not been considered in the I-E paradigm could provide a relevant contribution for a cross-cultural understanding of individual differences in religion-related variables. Among Roman Catholic countries, the choice of Portugal resulted from the ability to access data from a national survey, where the items were specifically formulated for individuals identifying as being Catholic (Teixeira 2015). Given that our aim is to obtain a culture-specific operationalization of the measures of personal stances on religion, this database appeared preferable to others, where items are formulated to be answered by individuals from different religious identifications (e.g., the European Social Survey).
In summary, the objective of this research is to develop a cross-cultural framework of personal stances on religion and to test it in the particular context of Portuguese Catholicism. In the following section, we describe the literature review that underlies the conceptualization and operationalization of personal stances on religion in this context.
2. Literature Review
2.1. Conceptualizing Personal Stances on Religion
Research on individual differences in matters related to religion dates back to the beginning of the 20th century, with the work of William James (1902) on private religious experiences and mysticism. Half a century later, the seminal work of Gordon Allport (1950) introduced the concept of personal religious orientations, which became the philosophical basis for an impressive number of empirical studies. Allport and Ross (1967) produced the first attempt to operationalize the distinction between intrinsically-oriented individuals who are genuinely and autonomously committed to their faith, and extrinsically-oriented individuals, who pursue self-serving goals.
Over the following decades, Psychology of Religion researchers have largely followed what became known as the intrinsic-extrinsic (I-E) paradigm (Batson et al. 1993; Brewczynski and MacDonald 2006; Donahue 1985a; Flere and Lavrič 2008; Genia 1993; Gonçalves et al. 2016; Gorsuch 1994; Kirkpatrick and Hood 1990; Neyrinck et al. 2005). However, the conceptualization and operationalization of the constructs has generated a flood of controversy (Genia 1993; Gorsuch 1994; Kirkpatrick and Hood 1990). An early criticism of the original scales of Allport and Ross (1967) concerned the inclusion of behavior items, which rendered the scales inapplicable for certain research purposes. For example, the intrinsic orientation dimension included an item on church attendance, and thus this scale could not be used as a predictor of church attendance or participation in ritual practices. These behavior items were excluded in later improvements of the scale (Francis 2007; Gorsuch and McPherson 1989; Gorsuch and Venable 1983).
Another early criticism was that the inclusion of Christian/Protestant beliefs did not permit the cross-cultural application of the scales in other religious contexts, with different theological standpoints. This led several authors to propose that religious orientation should be operationalized solely as motivation, that is, excluding beliefs (for a review, see Gorsuch 1994). However, other authors strongly advocated the need to include beliefs. Kirkpatrick and Hood (1990) illustrate this claim with the following example: “From a psychological perspective, people genuinely (intrinsically) committed to fundamentalist Protestant beliefs may be very different from people similarly committed to less conservative beliefs” (p. 448). Recognizing the need to include both beliefs and motivation, Schaefer and Gorsuch (1991, 1992) developed the multivariate belief-motivation theory of religiousness.
Other authors (Cohen et al. 2005; Flere and Lavrič 2008) have noted that the role of the ecclesiastical institution, or the religious organization, is absent in the I-E paradigm. This also reflects the paradigm’s Protestant origin, where faith and not the religious institution is the fundamental element of religiousness (Weber 1948). Given that the Church or religious institution/organization plays a relevant role in other religious traditions (Cohen et al. 2005; Flere and Lavrič 2008), the perceptions held on the religious institutions may be a relevant dimension.
Although the above-mentioned criticisms propose that different dimensions—such as motivation, beliefs and perceptions—should all be considered, a different topic is put forward by Batson (1976) and Batson et al. (1993). These authors argue that the I-E dichotomy fails to include issues regarding the conception of existential questions and the formulation of tentative answers to them. They propose that a third factor, that they labelled ‘quest’ should be added to measure these issues. Whereas some critics consider that the ‘quest’ factor is not a form of religious orientation, but rather agnosticism, ambiguity or conflict with religion (e.g., Donahue 1985b; Kojetin et al. 1987; Weaver and Agle 2002), other authors acknowledge the relevance of this factor and include it in their empirical studies (e.g., Burris 1994; Flere et al. 2008; Robbins et al. 2010).
The quest dimension is in accordance with Sociology of Religion studies, indicating the possibility that a duality of perspectives on religion may be simultaneously held by the same individual. The work of Willaime (1996, 1998) considers that his duality corresponds to a tension between a need for identity and a need for independence. While an approach to religion that is embedded within a particular tradition satisfies the need for identity, a personal approach to religion that is validated by individual experience satisfies the need for independence. More recently, the work of Campiche et al. (2004) also indicates the coexistence of two types of religiosity: one that may be qualified as faithful to tradition, that is generally endorsed through cultural heritage, and one that can be qualified as being universal, because it is similar in different societies and establishes a relationship with contemporary culture.
In an attempt to integrate these contributions, we propose the concept of personal stances on religion, which refers to an individual’s standpoint as far as religion is concerned and comprises the set of the dimensions previously identified as being relevant in the literature, namely: motivations, beliefs, and perceptions. We also propose that two stances on religions can be simultaneously held by individuals: an Adherence stance—the degree to which an individual adheres to a specific religion, and an Autonomy stance—the degree to which an individual opts for autonomy from religious views and norms.
Whereas the content of the Adherence stance integrates issues related to religious orientations and religiosity, the content of the Autonomy stance is more related to the ‘quest’ dimension (Batson 1976; Batson et al. 1993) and also to the need for independence from religious views and norms (Willaime 1996, 1998).
2.2. Operationalizing Personal Stances on Religion
As mentioned above, we conceptualize personal stances on religion as higher-order constructs that include first-order measures of motivations, beliefs and perceptions. The following sections describe the literature review underlying the operationalization of each of these first-order measures.
2.2.1. Motivation
The study of Allport and Ross (1967) has been widely used for distinguishing between different types of religious motivation. The findings from this study indicate that both the intrinsic and extrinsic scales represent two separate and orthogonal dimensions of motivation. However, as pointed out by Kirkpatrick and Hood (1990), subsequent research has suggested that each scale taps into a diversity of dimensions of religious motivation. For example, several studies have provided evidence that the extrinsic orientation scale includes two distinct components: an Extrinsic-Personal component, corresponding to the use of religion for personal benefits; and an Extrinsic-Social component, corresponding to the use of religion for social reward (Genia 1993; Gorsuch and McPherson 1989; Kirkpatrick 1989; Leong and Zachar 1990; Maltby 1999).
Studies conducted with samples of Catholic respondents, including Polish Catholics (Brewczynski and MacDonald 2006; Socha 1999), Slovenian Catholics (Flere and Lavrič 2008), and Portuguese Catholics (Gonçalves et al. 2016), show that there is a considerable overlap between the Intrinsic and Extrinsic-Personal factors. In these samples, it appears that there is a distinction between personal items (Intrinsic and Extrinsic-Personal) and social items (Extrinsic-Social), rather than a distinction between intrinsic items and extrinsic items. In line with these results for Catholic contexts, Cohen et al. (2005) argue that different religious communities attribute a different relative value to private motivations for religiosity and to social motivations for religiosity. In individualistic contexts, such as Protestantism, the emphasis is on private motivations. By contrast, in more collectivistic contexts, such as Judaism and Catholicism, social motivations become equally or even more normative than personal motivations.
The distinction between social motivations and personal motivations also finds a parallel with the work of Hervieu-Léger (1999), who proposes four dimensions of motivations for identifying with a specific religious tradition. Social motivations may be connected with two of these dimensions, namely: the community pole (social and symbolic marks which define the boundaries of the religious group, distinguishing it from other groups) and the affective pole (emotions associated with the identification). Personal motivations can be related with the remaining two dimensions, namely: the ethical pole (knowledge of values connected to the religious message) and the cultural pole (knowledge of the heritage in terms of symbols, rites, doctrine and esthetics).
In the organizational behavior literature, the distinction between social motivations and personal motivations is also found in the work of Alderfer (1969). Alderfer proposes three categories of needs leading to motivation: Existence (physiological and security), Relatedness (belongingness and social esteem), and Growth (internal esteem and self-actualization). Thus, Relatedness needs are in accordance with issues of social motivations, whereas Growth needs are in accordance with issues of personal motivations. For the purpose of the current study, we adopt Alderfer’s terminology and refer to a distinction respectively between Relatedness motivation and Growth motivation to religion. This terminology is common in Catholic semantics (Ackerson 2018; Szcześniak et al. 2019) and is also used in other Christian faiths (Ingersoll 2020; Sosik et al. 2013).
As mentioned above, previous empirical studies have shown that the distinction between Relatedness (social) motivations and Growth (personal) motivations appears to be relevant in Catholic contexts (Brewczynski and MacDonald 2006; Flere and Lavrič 2008; Gonçalves et al. 2016; Socha 1999). It stands to reason to expect that Relatedness needs, involving belongingness and participation in a religious group, are associated with an Adherence stance on religion. Growth needs related to religion may include a personal search for knowledge on matters related to religion (e.g., culture or history) or a search for personal or spiritual fulfilment. Given that those searches are undertaken by personal choice, we expect them to be characteristic of an Autonomy stance on religion.
Therefore, to test the framework of personal stances on religion in the particular context of Portuguese Catholicism, we consider that: (1) motivations to religion may simultaneously include Relatedness motivations and to Growth motivations; and (2) Relatedness motivations are characteristic of an Adherence stance on religion and Growth motivations are characteristic of an Autonomy stance on religion.
2.2.2. Beliefs
Studies on the effects of individual differences in religious beliefs have mainly focused on different views of God. In many cases, two poles are used to compare views of God, including anger versus engagement (Hardesty and Westerman 2009; Hardesty et al. 2010), love versus punishment (Walker et al. 2012), and hope versus fear (Alshehri et al. 2020). In their multivariate belief-motivation theory of religiousness, Schaefer and Gorsuch (1991, 1992) employ a comprehensive set of eleven primary concepts of God: Benevolent, Wrathful, Omni, Guiding, False, Stable, Deistic, Worthless, Powerful, Condemning and Caring.
However, religious beliefs are complex systems including not only views or characteristics attributed to God(s) or supernatural being(s), but also other fundamental pillars, such as sources of revelation and the implications of revelation for the current and future life of individuals (Shafizadeh and As’ad 2021; Stark 1999). On the other hand, belief systems are nowadays characterized by pluralism, with individuals building their own patchwork of beliefs from different sources (Davie 2000; Denz 2009). A paramount example is the work on beliefs in Switzerland by Campiche et al. (1992), which clearly shows that Christian beliefs and humanistic beliefs based on human rationality and human morality are not exclusive of each other.
This distinction between religious beliefs and humanistic beliefs is particularly relevant for the current study, because it matches the distinction between the two stances of religion concerned. More specifically, religious beliefs are expected to be associated with an Adherence stance and humanistic beliefs with an Autonomy stance.
Considering that our study focuses on a particular religious tradition, it requires a content of religious beliefs that is specifically related to Christianity and Catholicism. To achieve this, we also followed the work of Campiche et al. (1992), where the authors operationalize religious beliefs according to three fundamental questions, namely: (1) the existence of a superior power; (2) the interpretation of suffering and the precarity of existence; and (3) the symbolic integration of human society. In the Christian faith, these beliefs are operationalized considering the role of Jesus Christ in three issues of the Christian semantic system: God, death, and the future of humanity. For humanistic beliefs, the authors consider three fundamental pillars: science, ethics and democracy.
To test the framework of personal stances on religion in the particular context of Portuguese Catholicism we consider that: (1) belief systems can simultaneously include Christian beliefs and Humanistic beliefs; and (2) Christian beliefs are characteristic of an Adherence stance on religion and humanistic beliefs are characteristic of an Autonomy stance on religion.
2.2.3. Perceptions
Although religious institutions are often simply equated with places of worship, it is generally acknowledged that their role in society is much broader. Religious institutions provide guidance and support for the spiritual needs of individuals (Treloar 2002) and, in many instances, the support offered also extends to material needs in society, particularly to disadvantaged groups such as the homeless, the sick, elderly people, and refugees (Itçaina 2019). On the other hand, through their doctrine or the actions of their clergyman, religious institutions often influence decision processes in private matters, such as contraception, or public matters, such as national laws regarding abortion and euthanasia (Weiberg-Salzmann and Willems 2020).
Although the way individuals perceive ecclesiastical or religious organizations is still an understudied topic, the content of those perceptions is likely to include both the assistance provided and the interference in decision-making processes. In the Organizational Behavior literature, where researchers have long been concerned with the perceptions and representations that individuals hold about organizations, two specific constructs correspond to these contents of perceptions on religious organizations: (1) perception of organizational support, and (2) perception of organizational politics.
Perception of organizational support relates to a general perception that individuals develop in function of the extent to which the organization cares about their well-being (Eisenberger et al. 1986; Eisenberger et al. 1990), as well as the extent to which the organization contributes to their development (De Vos et al. 2011). Perception of organizational politics relates to an individual’s subjective evaluation about the extent to which the organizational environment is characterized by influence processes used to increase the probability of achievement-desired results, including self-serving behaviors, behaviors that are detrimental to the interests of others, and behaviors that are not sanctioned by formal authority, accepted ideology or certified expertise (Ferris et al. 2000; Gandz and Murray 1980; Mintzberg 1983).
Results from meta-analytical studies indicate that perception of support from the religious organization is likely to be associated with the Adherence stance on religion and that perception of organizational politics is likely to be associated with the Autonomy stance on religion. Kurtessis et al. (2017) found that higher perceptions of organizational support are associated with higher social exchange relationships with the organization (i.e., trust, increased investments in time and effort, long-term outlook), higher felt obligation toward the organization, higher effort-reward expectancy, higher identification with the organization, higher involvement and lower withdrawal activities. By contrast, Miller et al. (2008) found that higher perceptions of organizational politics lead to lower organizational commitment and satisfaction and to higher turnover intentions.
In the Portuguese Catholic context, perceptions of organizational support are likely to be a relevant variable. Over the centuries, the Catholic Church in Portugal has provided not only spiritual, but also social support for the population (Macías Ruano et al. 2020; Moniz 2014). Social assistance programs became particularly relevant for the reputation of the Church among the population since the end of the dictatorship regime in 1974 (Moniz 2014), and more recently in the aftermath of the 2008 crisis (Giorgi and Accornero 2018). On the other hand, several moments of recent history in Portugal may have contributed to perceptions of politics concerning the Portuguese Catholic Church. Firstly, the context of the dictatorship regime prior to 1974 might have led to a perception of the Catholic Church as being somewhat associated with limitation of freedom and progress, as religious and political institutions were concentric during this regime (Ferreira Lages 2001; Teixeira 2015; Vilaça and Oliveira 2019). Secondly, results of a study on religious freedom in 1973 (still under the dictatorship regime) had already indicated a strong tendency of the Portuguese society to reject the social controls of the Catholic Church (de França 1973; Teixeira 2015). Nowadays, the position of the Catholic Church on recent debates on euthanasia in Portugal clashes with views on individual rights by certain sectors of the population (Ferreira 2018).
To test the framework of personal stances on religion in the particular context of Portuguese Catholicism, we consider that: (1) perceptions of the Catholic Church may simultaneously include perceptions of support and perceptions of politics; and (2) perceptions of support are associated with an Adherence stance on religion, whereas perceptions of politics are associated with an Autonomy stance on religion.
3. Model Development
As mentioned above, we conceptualize personal stances on religion as higher-order constructs, including first-order constructs of motivations, beliefs and perceptions. Whereas first-order constructs refer to narrowly defined phenomena or granular aspects of a broader construct, higher-order constructs aim to holistically capture the underlying meaning of complex and multidimensional phenomena (Bagozzi and Edwards 1998; Liu et al. 2012). In research models, the higher-order construct appears as a single variable, rather than a set of variables. This advantage of parsimony is accompanied by the need to make sure that the higher-order construct in not an artificial entity that is generated by statistics (Bagozzi and Edwards 1998; Liu et al. 2012). To check against this possibility, the general practice is to embed the higher-order construct in a nomological network (Akter et al. 2010; McKnight et al. 2002; Oliveira and Cabral-Cardoso 2017; Peterson 2014). Based on theoretical propositions, this network specifies linkages between the higher-order construct and other variables (antecedents and/or consequents). Subsequently, there is a need to test whether the higher-order construct relates to these other constructs, as theory suggests (Boudreau et al. 2001; Webster and Martocchio 1992).
Based on the literature review, we embedded the two higher-order constructs of Adherence and Autonomy in a nomological network with religious socialization as an antecedent variables and religious commitment as the consequent variable. Subsequently, we develop hypotheses for the interrelationships between the four constructs included in the network.
Religious commitment, which is the consequent or criterion variable, refers to an individual’s involvement in public or private activities that are considered to be of religious importance (Davidson and Knudsen 1977; Mockabee et al. 2001). Previous studies have shown that dimensions of stances of religion, such as religious beliefs and motivation, are predictors of religious commitment (Davidson and Knudsen 1977; Schaefer and Gorsuch 1992). It therefore stands to reason to argue that stances on religion are predictors of religious commitment. Because the Adherence stance and the Autonomy stance, respectively, represent a choice for following and remaining independent from the views and norms of a specific religion, we accordingly propose:
Hypothesis 1:
The Adherence stance on religion is positively associated with Religious Commitment.
Hypothesis 2:
The Autonomy stance on religion is negatively associated with Religious Commitment.
The operationalization of religious commitment followed the principle that, although different religious traditions may have similar religious activities (e.g., reading the Holy Book), the same activity may not be equally important or normative in all religions (Mockabee et al. 2001). Therefore, it is advisable to operationalize religious commitment according to the religious tradition researched (Walker et al. 2011). In the Catholic tradition, Mass is a normative act of worship and participation in it is a central identity marker (Teixeira 2015). In the Mass ritual, the Eucharist Communion is paramount, and admission to this sacrament rite is associated with the sacrament of Reconciliation (also known as Confession) (Catholic Church 1997). Of all the seven sacraments of the Catholic tradition, Eucharist Communion and Reconciliation are those that can be most frequently received. Thus, participation in Mass, partaking in Eucharist Communion and Reconciliation may all be considered as a relevant representation of religious commitment behaviors in the Catholic tradition (Charlier and Moens 2002; Kidder 2010).
Religious socialization, that is the antecedent variable, concerns the social patterns through which dimensions of religion are passed on from one generation to another (Klingenberg and Sjö 2019). In the Catholic context, both Church socialization (e.g., catechism classes) and family socialization play a role on the transmission of faith and religious practices. Whereas in the past, Church socialization reinforced the religious education transmitted by the family, nowadays it is increasingly frequent in Portuguese Catholic contexts that non-religious parents send their children to Church socialization as a complement to their ethical/social education, rather than for religious purposes (Barrow et al. 2020).
Several studies have shown that the testimony of parents and/or other caregivers, as well as exposure to community practices in childhood, influence adults’ religious beliefs and religiosity (e.g., Goodman and Dyer 2020; Gunnoe and Moore 2002; Łowicki and Zajenkowski 2020; Maij et al. 2017). Religious socialization (or its absence) is an important variable that helps explain a “no religion” position and religious disaffiliation (Thiessen and Wilkins-Laflamme 2017; Groen and Vermeer 2013). Considering these results, it stands to reason to expect that religious socialization in childhood has a positive influence on individuals’ Adherence stance on religion. Conversely, religious socialization in childhood might restrain individuals from adopting an Autonomy stance on religion. Therefore, we propose:
Hypothesis 3:
Religious socialization is positively associated with the Adherence stance on religion.
Hypothesis 4:
Religious socialization is negatively associated with the Autonomy stance on religion.
The operationalization of religious socialization on this study considered the path children follow in the Catholic Church, including, among others, Baptism, First Communion and Confirmation. Religious transmission in the family was also taken into account. In other religious contexts, the specific forms of religious transmission in childhood and participation in rites of passage or coming of age ceremonies need to be considered when crafting measures of religious socialization.
The final relationship in the nomological network concerns the relationship between religious socialization and religious commitment. As mentioned earlier, previous studies show that religious socialization in childhood/adolescence influences adults’ religious beliefs and participation in religious practices (e.g., Goodman and Dyer 2020; Gunnoe and Moore 2002; Łowicki and Zajenkowski 2020; Maij et al. 2017). Therefore, it stands to reason to expect that:
Hypothesis 5:
Religious socialization is positively associated with religious commitment.
Additionally, it has been suggested that, in cases where both antecedents and consequents variables are included in the nomological network, the mediating role of the higher-order constructs should be analyzed in comparison to the direct relationship between the antecedent variables and the consequent variables (Liu et al. 2012). We will also conduct this test in the data analysis.
Figure 1 depicts the research model and the five hypotheses.
Figure 1.
Conceptual model.
4. Data and Methods
4.1. Data Collection and Participants
As mentioned above, data used in this study were collected through a national survey that was carried out in Portugal in 2011 (Teixeira 2013). This survey was sponsored by the Portuguese Episcopal Conference and carried out by the Portuguese Catholic University. The total sample included 3978 participants, of which we selected the 3072 who identified themselves as Catholic.
Within this Catholic sample, 1032 participants are male (33.6%) and 2034 are female (66.2%). The average age is 52.8 years, the youngest age group (15–24 years old) is the one with the lowest percentage (6.2%), whereas the oldest age group (over 65 years old) registers the highest percentage (28.8%). For marital status, more than half of the sample (57.2%) married in the Church, whereas 6.2% had a civil marriage. Other civil statuses include single (15.3%), living with a partner (3.7%) and widowed (6.7%). Only 18.9% of participants do not have children, with the majority (58.7%) having one or two children, whereas 22.4% have three or more children.
As far as education is concerned, only 4.7% of participants never went to school, whereas nearly half the sample (46.2%) completed six years of schooling. About one third of participants (31.5%) completed from nine to twelve years of education, and 17.6% proceeded to university studies, including studying for a bachelor’s degree, master’s degree, or a PhD. With regards current occupation, nearly half of the participants (44.8%) work away from home and about one third (33.4%) are retired. Other occupations include studying (3.9%), housework (7.2%), being unemployed (9.1%) and being incapacitated to work (1.3%). The geographic distribution of participants shows that 57.8% live in urban/semi-urban areas and 42.2% in rural areas. In terms of social class, the majority of participants (71.5%) identify themselves as middle class (39.6%) or lower middle class (31.9%). Lower percentages of participants identify as lower class (19.6%), upper middle class (4.0%) and upper class (0.7%).
4.2. Measures
Table 1 shows the items used for the first-order measures, including:
Table 1.
Means, standard deviations and standardized loadings of the indicators.
- -
- Motivations—Four items measure Relatedness Motivation and four items measure Growth Motivation. A 5-point scale is used, ranging from 1 = Indifference to 5 = High interest.
- -
- Beliefs—Three items measure Christian Beliefs, and three items measure Humanistic Beliefs. A 5-point scale is used, ranging from 1 = Completely disagree to 5 = Completely agree.
- -
- Perceptions—Four items measure Perceptions of Support and four items measure Perceptions of Politics. A 5-point scale is used, ranging from 1 = Completely disagree to 5 = Completely agree.
- -
- Religious Commitment—Three items measure the frequency with which respondents engage in Catholic ritual practices, including Mass, Eucharist Communion, and Reconciliation. For Mass and Eucharist Communion, an 8-point scale is used, ranging from 1 = Never to 8 = More than once a week. For Reconciliation, a 7-point scale is used, where 1 = Never and 7 = More than once a month. This scale is identical to the one used for Mass and Eucharist Communion, except that the last point (8) is not used, because it is not a recommended practice to receive Reconciliation more than once a week.
- -
- Religious Socialization—Two items measure the exposure to religious socialization as a child. The first concerns socialization in the church and is an additive index, including the usual steps children follow in the Catholic Church, namely: Baptism, Catechism before First Communion, First Communion, Catechism after First Communion, Profession of Faith, and Confirmation. The second item is also an additive index and includes issues of religious socialization by the family, such as receiving a Catholic education and whether the father/mother went to Mass weekly/prayed when the respondent was a child.
4.3. Data Analysis
Because our objective is to test a conceptual model with multiple relationships, we decided to use structural equation modelling (SEM). We chose partial least squares (PLS) over covariance-based structural equation modelling, because PLS-SEM is particularly suitable for estimating higher-order models (Becker et al. 2012) and for predictive validity assessments (Sarstedt et al. 2013)—as is the case in our research. We used the repeated indicators approach to estimate the higher-order model. Additionally, the model estimation draws on the path weighting scheme and the bootstrapping procedure uses 5000 bootstrap samples (Becker et al. 2012; Hair et al. 2011; Ringle et al. 2012). The software used was SmartPLS 3.3.2 (Ringle et al. 2015).
5. Results
In the following sections we analyze the measurement models’ methodological requirements and, subsequently, we analyze the relationships among constructs in the structural model.
5.1. Measurement Models
The analysis of higher-order models requires an assessment of reliability, convergent and discriminant validity of the first-order constructs, as well as an assessment of the multicollinearity among them (Becker et al. 2012; Hair 2017). Table 1 shows the items that are used for each first-order construct, as well as their means, standard deviations and loadings.
Table 2 shows the composite reliabilities and the average variance explained (AVE) for all the constructs. These results provide support for reliability and validity. As far as reliability is concerned, all composite reliabilities for construct measures are greater than the acceptable internal consistency level of 0.7 (Hair et al. 2011). For indicator reliability, the threshold of the standardized loadings of indicators is also 0.7 (Hair et al. 2011) and it is important to point out that three indicators were below this value. However, as suggested by Hair et al. (2017), given that their loadings were above the minimum value of 0.4, we decided to keep these items, after analyzing the impact of deleting them in both the composite reliability and the AVE.
Table 2.
Reliability and validity measures.
For convergent validity, the results show that the AVE of each construct measure exceeds the threshold of 0.5, indicating that the constructs are unidimensional (Fornell and Larcker 1981). To complement the analysis of convergent validity, we calculated bootstrap t-statistics of the indicators’ standardized loadings (Anderson and Gerbing 1988). In all cases, these were significant at the 1% significance level, which is also indicative of convergent validity. For discriminant validity, we compared the square root of the AVE with the correlations for each pair of latent variables (Table 3). In all cases, the square roots of the AVE are higher than the correlations which is evidence of discriminant validity (Fornell and Larcker 1981).
Table 3.
Correlations between latent variables and square roots of average variance extracted.
The multicollinearity assessment among the lower-order constructs showed that the variance inflation values (VIF) were all clearly below the critical value of 5 (Hair et al. 2011), which suggests that multicollinearity is not problematic. More specifically, for the higher-order construct of Adherence, the VIF was 1.242 for Perception of Support, 1.287 for Christian Values and 2.462 for Relatedness Motivation. For the higher-order construct of Autonomy, the VIF was 1.102 for Perception of Politics, 1.116 for Humanistic Beliefs and 2.263 for Growth Motivation.
5.2. Structural Model
The analysis of the model before the addition of the higher-order constructs shows that the effect of first-order constructs of Adherence on Religious Commitment is positive and significant in all three cases of Perception of Support (β = 0.076, p < 0.001), Christian Beliefs (β = 0.146, p < 0.001) and Relatedness Motivation (β = 0.273, p < 0.001). The effect of first-order constructs of Autonomy on Religious Commitment is negative and significant in all three cases of Perception of Politics (β = −0.056, p = 0.002), Humanistic Beliefs (β = −0.049, p = 0.015) and Growth Motivation (β = −0.059, p = 0.015). When analyzing the effects of Religious Socialization, results show that they are positive and significant for all three first-order constructs of Adherence, namely Perception of Support (β = 0.062, p = 0.002), Christian Beliefs (β = 0.112, p < 0.001) and Relatedness Motivation (β = 0.142, p < 0.001). In the case of the first-order constructs of Autonomy, the effect of religious socialization is negative and significant for Perception of Politics (β = −0.095, p < 0.001), and Humanistic Beliefs (β = −0.062, p = 0.001), but positive and significant for Growth Motivation (β = 0.084, p < 0.001).
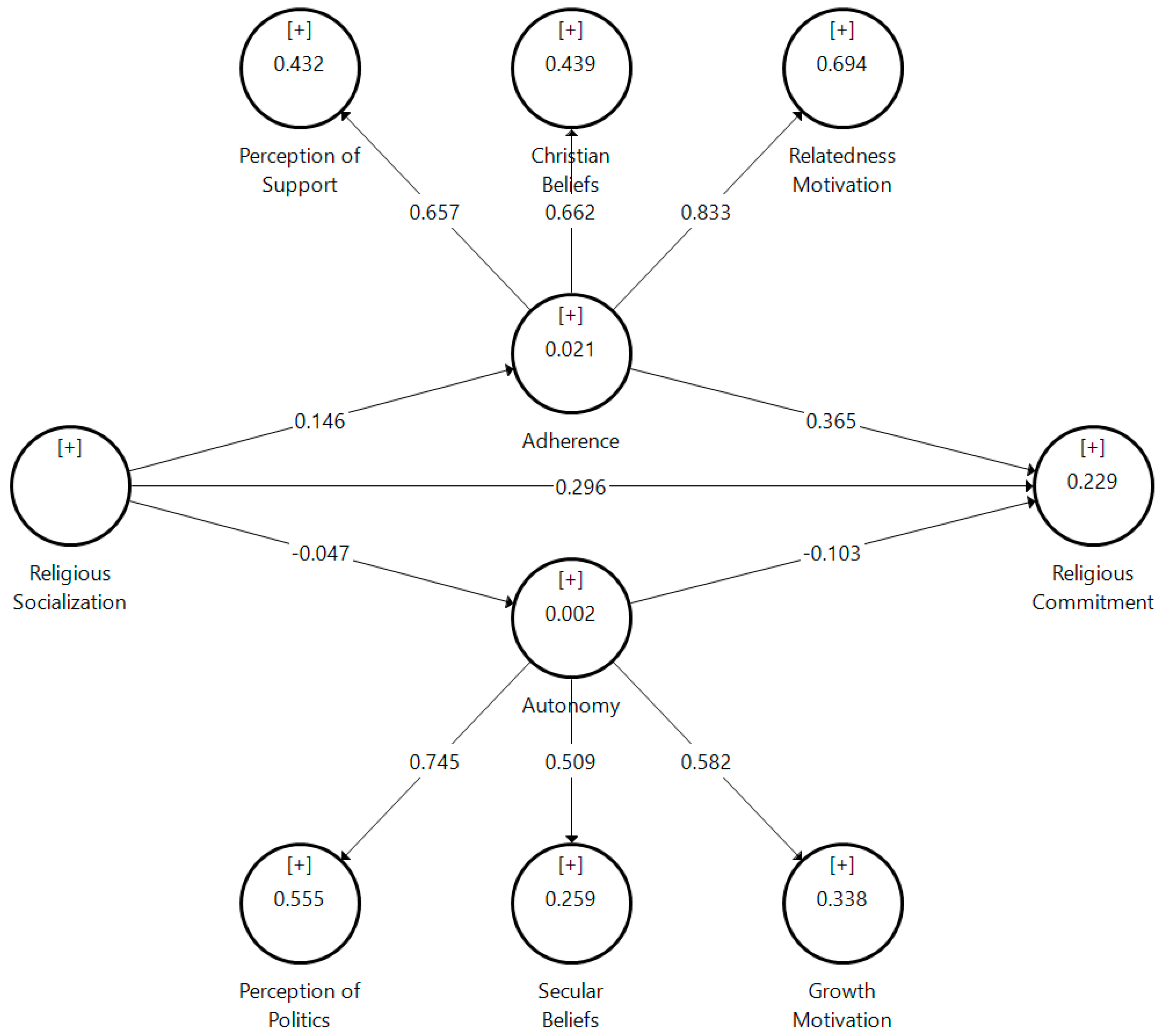
When the higher-order constructs are introduced in the model, the results of the PLS-SEM analysis reveal interesting differences in the direct effects of the first-order constructs (Table 4). For Adherence, Relatedness Motivation has the higher influence (0.833), followed by Christian Beliefs (0.662) and by Perception of Support (0.657). For Autonomy, Perception of Politics has the higher influence (0.732), followed by Growth Motivation (0.598) and by Humanistic Beliefs (0.508, all p < 0.001).
Table 4.
Direct effects and indirect effects.
As far as the hypotheses are concerned, Adherence has a significant positive effect on Religious Commitment (β = 0.367, p < 0.001) and Autonomy has a significant negative effect on Religious Commitment (β = −0.104, p < 0.001). These results confirm H1 and H2. Religious Socialization has a significant positive effect on Adherence (β = 0.146, p < 0.001) as well as on Religious Commitment (β = 0.296, p < 0.001). Therefore, H3 and H5 are confirmed. For H4, the relationship between Religious Socialization and Autonomy in non-significant at the 5% significance level (β = −0.047, p = 0.059), but is significant at the 10% level.
When analyzing the indirect relationship, we find that Adherence significantly mediates between Religious Socialization and Religious Commitment (β = 0.054, p < 0.001). The mediating role of Autonomy is not significant at the 5% significance level (β = 0.005, p = 0.074), but is significant at the 10% level.
We analyzed the coefficient of determination (R2) of the criterion construct in order to evaluate the explanatory power of the model (Sarstedt et al. 2014). The model explains 23% of variance of Religious Commitment. Subsequently, we used blindfolding to calculate Stone-Geiser’s Q2 in order to analyze predictive relevance. When the values of Q2 are above zero, the model is considered to have predictive relevance (Hair et al. 2011). This is the case in our study, where Q2 = 0.156 for Religious Commitment.
Figure 2 shows the final structural model.
Figure 2.
Structural model with higher-order constructs.
6. Discussion
In the Portuguese Catholic context, the results provide support for the use of higher-order constructs to analyze personal stances on religion and they show that the Adherence stance and the Autonomy stance are independent of each other. In other words, Adherence and Autonomy are not opposite poles of the same continuum, where higher levels of one imply lower levels of the other. These results are in accordance with the view that individuals may hold a dual perspective on religion, integrating a need for identity and a need for autonomy (Willaime 1996, 1998). Furthermore, they support that two types of approaches to religion may coexist: a traditional one, endorsed through cultural heritage, and a universal one, that establishes a relationship with contemporary dynamics of the individuation of religion (Campiche et al. 2004).
Relatedness Motivation, Christian Beliefs and Perception of Church Support are all significantly and positively related with the Adherence stance on religion, whereas Growth Motivation, Humanistic Beliefs and Perception of Church Politics are all significantly related with the Autonomy stance. It is noteworthy that in the Portuguese Catholic context, the variable with the highest influence for Adherence is the Relatedness Motivation variable, whereas for Autonomy, it is the Perception of Church Politics variable. For Adherence, the results are in accordance with previous studies on the importance of social motivations in Catholic contexts (Cohen et al. 2005). With reference to the study of Hervieu-Léger (1999), the community pole and the affective pole appear to be paramount in the Portuguese context. A surprising result concerns the lower importance of Perception of Church Support, given the widespread participation of the Church in social assistance programs in Portugal (Moniz 2014; Giorgi and Accornero 2018; Manuel and Glatzer 2019). One possible explanation for this is that these programs are often conducted in association with the Portuguese State, and it is difficult for the general public to identify the Church’s participation (Teixeira 2019b).
As far as the Autonomy stance is concerned, the results on the importance of Perception of Church Politics are in accordance with studies concerning the rejection of the interference of the Catholic Church on matters related to individual freedom (Coutinho 2020; Teixeira 2015; Vilaça and Oliveira 2019). Humanistic Beliefs and Growth Motivation may be of lower importance because, although they enhance autonomy from religion, they are not irreconcilable with the Catholic Tradition (Lefebvre et al. 2015).
The results indicate that Religious Socialization has a significantly positive influence on the Adherence stance, which is in accordance with previous studies (Goodman and Dyer 2020; Gunnoe and Moore 2002; Łowicki and Zajenkowski 2020; Maij et al. 2017). However, the relationship between Religious Socialization and the Autonomy stance is non-significant at the 5% level, although it is significant at the 10% level. This lower significance may be due to the fact that Religious Socializations has a negative effect on two first-order measures of Perception of Church Politics and Humanistic Beliefs, and yet a positive one on the first-order measure of Growth Motivation. It is interesting to note that Religious Socialization may foster a motivation for religion that is not necessarily pursued in traditional or established ways.
According to prediction, the Adherence stance is significatively and positively related to Religious Commitment, whereas the Autonomy stance is significantly and negatively related to Religious Commitment. Taken together, Religious Socialization, Adherence and Autonomy explain 23% of variance for Religious Commitment. This result is relevant for the Catholic Church, because it provides insights on relevant predictors of participation in religious rituals, implying a maintenance and development of the relationship with the organization. This finds a parallel with client relationship development and retention in other organizations. This is particularly critical for the Catholic Church in the current context of societal decatholization in Portugal, with a decreasing level of both religious affiliation and religious commitment (Teixeira 2015).
7. Conclusions
This study provides contributions for the study of individual differences in variables related to religion. Firstly, the study develops and tests a framework of personal stances on religion, where adherence to religion and autonomy from religion are not opposite poles of the same continuum, but rather are independent of each other, because each includes a different set of motivations, beliefs and perceptions. An analysis of the separate and the joint effects of these two stances may enhance the ability to predict relevant organizational behavior variables. Previous studies have shown that variables connected with the adherence stance, such as religious affiliation, religiosity and religiousness, all have positive effects for individuals and organizations. Considering not only the adherence stance, but also the autonomy stance could facilitate the carrying out of a more detailed analysis of the effects of individual differences in issues related to religion.
Secondly, the study provides a certain degree of evidence for the applicability of higher-order constructs to analyze individual differences in religion-related variables. Although Gorsuch (1984) advocated the use of higher-order constructs nearly four decades ago, empirical studies are still scarce.
Thirdly, the study addresses the under-researched topic of the role of the ecclesiastical institution. For this, we adopted variables from the Organizational Behavior literature. These results indicate that both perceptions of Church support and perceptions of Church politics are promising variables for future research on religion-related variables.
Although the use of data from the national survey in Portugal enabled an operationalization that is appropriate for the specificities of the Catholic context, these data also underlie several limitations of the study. Firstly, the number of indicators available in the database to measure each construct was very limited (three or four items per construct). For future research in Catholic contexts, we suggest the development of the items used for each of the first-order constructs.
Secondly, the databased used only allowed for testing the model with one religious tradition—Catholicism—and in very specific conditions, because the majority of the Portuguese population identifies as being Catholic (Teixeira 2015, 2019a). It has long been recognized that the majority/minority status of a religion in a country plays a significant role in the dominant religious processes in that country (e.g., Danzger 1998), and thus the results of this study cannot be generalized to countries where Catholics are a minority group. For future research, we suggest that a fundamental issue would be to test the model in different religious traditions and then introduce the majority/minority status of the religion as a moderator variable for the relationships under study.
In spite of these limitations, we are convinced that the study provides practical insights for the Roman Catholic Church in Portugal, particularly with regards the predictors of commitment to the organization and its activities.
Author Contributions
Conceptualization, M.E.S. and A.T.; methodology, M.E.S. and A.T.; software, M.E.S.; validation, M.E.S. and A.T.; formal analysis, M.E.S.; investigation, M.E.S. and A.T.; resources, M.E.S. and A.T.; data curation, A.T.; writing—original draft preparation, M.E.S. and A.T.; writing—review and editing, M.E.S. and A.T.; visualization, M.E.S. and A.T.; supervision, M.E.S. and A.T.; project administration, A.T.; funding acquisition, M.E.S.. All authors have read and agreed to the published version of the manuscript.
Funding
This research was funded by FCT—Fundação para a Ciência e a Tecnologia (Portugal), national funding through research grant UIDB/0421/2020.
Institutional Review Board Statement
Data collection was conducted in cooperation with, and under the approval of, the Portuguese Episcopal Conference.
Informed Consent Statement
Informed consent was obtained from all subjects involved in the study.
Data Availability Statement
The authors declare that data needed to duplicate and replicate the findings in the paper will be made available upon request.
Conflicts of Interest
The authors declare no conflict of interest.
References
- Ackerson, Betsy V. 2018. The Influence of Catholic Culture Type on the Spiritual Lives of College Students. Journal of Catholic Education 21: 133–63. [Google Scholar] [CrossRef][Green Version]
- Adamopoulos, John, and Walter J. Lonner. 1997. Absolutism, Relativism, and Universalism in the Study of Human Behavior. In Psychology and Culture. Edited by Walter J. Lonner and Roy J. Malpass. Needham Heights: Allyn & Bacon, pp. 129–34. [Google Scholar]
- Akter, Shahriar, John D’Ambra, and Pradeep Ray. 2010. Service Quality of MHealth Platforms: Development and Validation of a Hierarchical Model Using PLS. Electronic Markets 20: 209–27. [Google Scholar] [CrossRef]
- Alderfer, Clayton P. 1969. An Empirical Test of a New Theory of Human Needs. Organizational Behavior and Human Performance 4: 142–75. [Google Scholar] [CrossRef]
- Allport, Gordon W. 1950. The Individual and His Religion. New York: The MacMillan Company. [Google Scholar]
- Allport, Gordon W., and J. Michael Ross. 1967. Personal Religious Orientation and Prejudice. Journal of Personality and Social Psychology 5: 432–43. [Google Scholar] [CrossRef] [PubMed]
- Alshehri, Faisal, Marianna Fotaki, and Saleema Kauser. 2020. The Effects of Spirituality and Religiosity on the Ethical Judgment in Organizations. Journal of Business Ethics 174: 567–93. [Google Scholar] [CrossRef]
- Anderson, James C., and David W. Gerbing. 1988. Structural equation modeling in practice: A review and recommended two-step approach. Psychological Bulletin 103: 411–23. [Google Scholar] [CrossRef]
- Bagozzi, Richard P., and Jeffrey R. Edwards. 1998. A General Approach for Representing Constructs in Organizational Research. Organizational Research Methods 1: 45–87. [Google Scholar] [CrossRef]
- Barrow, Betsy Hughes, David C. Dollahite, and Loren D. Marks. 2020. How Parents Balance Desire for Religious Continuity with Honoring Children’s Religious Agency. Psychology of Religion and Spirituality 13: 222–34. [Google Scholar] [CrossRef]
- Batson, C. Daniel, Patricia Schoenrade, W. Larry Ventis, and C. Daniel Batson. 1993. Religion and the Individual: A Social-Psychological Perspective. New York: Oxford University Press. [Google Scholar]
- Batson, C. Daniel. 1976. Religion as Prosocial: Agent or Double Agent? Journal for the Scientific Study of Religion 15: 29. [Google Scholar] [CrossRef]
- Becker, Jan-Michael, Kristina Klein, and Martin Wetzels. 2012. Hierarchical Latent Variable Models in PLS-SEM: Guidelines for Using Reflective-Formative Type Models. Long Range Planning 45: 359–94. [Google Scholar] [CrossRef]
- Boudreau, Marie-Claude, David Gefen, and Detmar W. Straub. 2001. Validation in Information Systems Research: A State-of-the-Art Assessment. MIS Quarterly 25: 1. [Google Scholar] [CrossRef]
- Brewczynski, Jacek, and Douglas A. MacDonald. 2006. RESEARCH: “Confirmatory Factor Analysis of the Allport and Ross Religious Orientation Scale With a Polish Sample”. International Journal for the Psychology of Religion 16: 63–76. [Google Scholar] [CrossRef]
- Burris, Christopher T. 1994. Curvilinearity and Religious Types: A Second Look at Intrinsic, Extrinsic, and Quest Relations. International Journal for the Psychology of Religion 4: 245–60. [Google Scholar] [CrossRef]
- Campiche, Roland J., Alfred Dubach, Claude Bovay, Michael Krüggeler, and Peter Voll. 1992. Croire en Suisse(s): Analyse des resultats de l’enquête menée en 1988/1989 sur la Religion des Suisses. Lausanne: L’Age d’Homme. [Google Scholar]
- Campiche, Roland J., Raphael Broquet, Alfred Dubach, and Jörg Stolz. 2004. Les Deux Visages de la Religion: Fascination et Désenchantement. Genève: Labor et Fides. [Google Scholar]
- Catholic Church, ed. 1997. Catechism of the Catholic Church: Revised in Accordance with the Official Latin Text Promulgated by Pope John Paul II, 2nd ed. Washington, DC: Libreria Editrice Vaticana. [Google Scholar]
- Charlier, Jean-Émile, and Frédéric Moens. 2002. Métamorphose d’un sacrement. La communion, de la pratique socialisée à la participation sensible. Archives de Sciences Sociales des Religions 119: 29–43. [Google Scholar] [CrossRef]
- Cohen, Adam B., John D. Pierce, Jacqueline Chambers, Rachel Meade, Benjamin J. Gorvine, and Harold G. Koenig. 2005. Intrinsic and Extrinsic Religiosity, Belief in the Afterlife, Death Anxiety, and Life Satisfaction in Young Catholics and Protestants. Journal of Research in Personality 39: 307–24. [Google Scholar] [CrossRef]
- Coutinho, José Pereira. 2020. Religião em Portugal: Análise Sociológica, 1st ed. Lisboa: Imprensa de Ciências Sociais, Universidade de Lisboa. [Google Scholar]
- Danzger, M. Herbert. 1998. The “Return” to traditional Judaism in the United States, Russia and Israel: The impact of minority to majority status on religious conversion processes. In Religion in a Changing World: Comparative Studies in Sociology. Edited by Madeleine Cousineau. Religion in the Age of Transformation. Westport: Praeger. [Google Scholar]
- Davidson, James D., and Dean D. Knudsen. 1977. A New Approach to Religious Commitment. Sociological Focus 10: 151–73. [Google Scholar] [CrossRef]
- Davie, Grace. 2000. Religion in Modern Europe: A Memory Mutates. European Societies. Oxford and New York: Oxford University Press. [Google Scholar]
- de França, Luis. 1973. Estudo sobre Liberdade e Religião em Portugal. Lisboa: Instituto Português de Opinião Pública e Estudos de Mercado & Moraes Editores. [Google Scholar]
- De Vos, Ans, Sara De Hauw, and Beatrice I. J. M. Van der Heijden. 2011. Competency Development and Career Success: The Mediating Role of Employability. Journal of Vocational Behavior 79: 438–47. [Google Scholar] [CrossRef]
- Denz, Hermann. 2009. Religion, Popular Piety, Patchwork Religion. In Church and Religion in Contemporary Europe. Edited by Gert Pickel and Olaf Müller. Wiesbaden: Verlag für Sozialwissenschaften, pp. 183–202. [Google Scholar] [CrossRef]
- Donahue, Michael J. 1985a. Intrinsic and Extrinsic Religiousness: Review and Meta-Analysis. Journal of Personality and Social Psychology 48: 400–19. [Google Scholar] [CrossRef]
- Donahue, Michael J. 1985b. Intrinsic and Extrinsic Religiousness: The Empirical Research. Journal for the Scientific Study of Religion 24: 418. [Google Scholar] [CrossRef]
- Eisenberger, Robert, Peter Fasolo, and Valerie Davis-LaMastro. 1990. Perceived Organizational Support and Employee Diligence, Commitment, and Innovation. Journal of Applied Psychology 75: 51–59. [Google Scholar] [CrossRef]
- Eisenberger, Robert, Robin Huntington, Steven Hutchison, and Debora Sowa. 1986. Perceived Organizational Support. Journal of Applied Psychology 71: 500–7. [Google Scholar] [CrossRef]
- Ferreira Lages, Mário. 2001. A religiosidade popular na segunda metade do século XX. In A Igreja e a Cultura Contemporânea em Portugal, 1950–2000. Edited by Manuel Braga da Cruz and Natália Correia Guedes. Lisboa: Universidade Católica Portuguesa, pp. 379–83. [Google Scholar]
- Ferreira, Maria Francisca. 2018. A emergência e agendamento políticos das questões de fim de vida em Portugal. Emergency and agenda-setting of end life issues in Portugal. In X Congresso Português de Sociologia na era da “Pós-Verdade”? Esfera Pública, Cidadania e Qualidade da Democracia no Portugal Contemporâneo. vol. 19, Covilhã. Available online: https://aps.pt/wp-content/uploads/X_Congresso/Saude_XAPS-41110.pdf (accessed on 1 October 2022).
- Ferris, Gerald R., Gloria Harrell-Cook, and James H. Dulebohn. 2000. Organizational Politics: The Nature of the Relationship between Politics Perceptions and Political Behavior. In Research in the Sociology of Organizations. Bingley: Emerald (MCB UP), vol. 17, pp. 89–130. [Google Scholar] [CrossRef]
- Flere, Sergej, and Miran Lavrič. 2008. Is Intrinsic Religious Orientation a Culturally Specific American Protestant Concept? The Fusion of Intrinsic and Extrinsic Religious Orientation among Non-Protestants. European Journal of Social Psychology 38: 521–30. [Google Scholar] [CrossRef]
- Flere, Sergej, Keith J. Edwards, and Rudi Klanjsek. 2008. Religious Orientation in Three Central European Environments: Quest, Intrinsic, and Extrinsic Dimensions. International Journal for the Psychology of Religion 18: 1–21. [Google Scholar] [CrossRef]
- Fornell, Claes, and David F. Larcker. 1981. Evaluating structural equation models with unobservable variables and measurement error. Journal of Marketing Research 18: 39–50. [Google Scholar] [CrossRef]
- Francis, Leslie J. 2007. Introducing the New Indices of Religious Orientation (NIRO): Conceptualization and Measurement. Mental Health, Religion & Culture 10: 585–602. [Google Scholar] [CrossRef]
- Gandz, Jeffrey, and Victor V. Murray. 1980. The Experience of Workplace Politics. Academy of Management Journal 23: 237–51. [Google Scholar] [CrossRef]
- Genia, Vicky. 1993. A Psychometric Evaluation of the Allport-Ross I/E Scales in a Religiously Heterogeneous Sample. Journal for the Scientific Study of Religion 32: 284. [Google Scholar] [CrossRef]
- Giorgi, Alberta, and Guya Accornero. 2018. The Catholic Church and the Crisis: The Case of Portugal. Journal of Contemporary Religion 33: 261–76. [Google Scholar] [CrossRef]
- Gonçalves, Bruno, Teresa Fagulha, and Ana Sousa Ferreira. 2016. Intrinsic and Extrinsic Religious Orientation in Portuguese Catholics. Mental Health, Religion & Culture 19: 897–910. [Google Scholar] [CrossRef]
- Goodman, Michael A., and W. Justin Dyer. 2020. From Parent to Child: Family Factors That Influence Faith Transmission. Psychology of Religion and Spirituality 12: 178–90. [Google Scholar] [CrossRef]
- Gorsuch, Richard L. 1984. Measurement: The Boon and Bane of Investigating Religion. American Psychologist 39: 228–36. [Google Scholar] [CrossRef]
- Gorsuch, Richard L. 1994. Toward Motivational Theories of Intrinsic Religious Commitment. Journal for the Scientific Study of Religion 33: 315. [Google Scholar] [CrossRef]
- Gorsuch, Richard L., and G. Daniel Venable. 1983. Development of an “Age Universal” I-E Scale. Journal for the Scientific Study of Religion 22: 181. [Google Scholar] [CrossRef]
- Gorsuch, Richard L., and Susan E. McPherson. 1989. Intrinsic/Extrinsic Measurement: I/E-Revised and Single-Item Scales. Journal for the Scientific Study of Religion 28: 348. [Google Scholar] [CrossRef]
- Groen, Sanne, and Paul Vermeer. 2013. Understanding Religious Disaffiliation: Parental Values and Religious Transmission over Two Generations of Dutch Parents. Journal of Empirical Theology 26: 45–62. [Google Scholar] [CrossRef]
- Gunnoe, Marjorie Lindner, and Kristin A. Moore. 2002. Predictors of Religiosity Among Youth Aged 17–22: A Longitudinal Study of the National Survey of Children. Journal for the Scientific Study of Religion 41: 613–22. [Google Scholar] [CrossRef]
- Hackney, Charles H., and Glenn S. Sanders. 2003. Religiosity and Mental Health: A Meta-Analysis of Recent Studies. Journal for the Scientific Study of Religion 42: 43–55. [Google Scholar] [CrossRef]
- Hair, Joe F., Christian M. Ringle, and Marko Sarstedt. 2011. PLS-SEM: Indeed a Silver Bullet. Journal of Marketing Theory and Practice 19: 139–52. [Google Scholar] [CrossRef]
- Hair, Joseph F., ed. 2017. A Primer on Partial Least Squares Structural Equation Modeling (PLS-SEM), 2nd ed. Los Angeles: Sage. [Google Scholar]
- Hair, Joseph F., Jr., G. Tomas M. Hult, Christian M. Ringle, and Marko Sarstedt, eds. 2017. A Primer on Partial Least Squares Structural Equation Modeling (PLS-SEM), 2nd ed. Thousand Oaks: Sage. [Google Scholar]
- Hardesty, Amber, and James W. Westerman. 2009. Relating Religious Beliefs to Workplace Values: Meta-Ethical Development, Locus of Control, and Conscientiousness. Academy of Management Proceedings 2009: 1–6. [Google Scholar] [CrossRef]
- Hardesty, Amber, James W. Westerman, Rafik I. Beekun, Jacqueline Z. Bergman, and Jennifer H. Westerman. 2010. Images of God and Their Role in the Workplace. Journal of Management, Spirituality & Religion 7: 315–33. [Google Scholar] [CrossRef]
- Hervieu-Léger, Danièle. 1999. La Religion en Mouvement: Le Pélerin et le Converti. Paris: Flammarion. [Google Scholar]
- Ingersoll, Heather. 2020. Exploring Autonomy and Relatedness in Church as Predictors of Children’s Religiosity and Relationship with God. Christian Education Journal: Research on Educational Ministry 17: 52–70. [Google Scholar] [CrossRef]
- Itçaina, Xabier. 2019. Médiations Catholiques en Europe du Sud: Les Politiques Invisibles du Religieux. Sciences des Religions. Rennes: Presses Universitaires de Rennes. [Google Scholar]
- James, William. 1902. The Varieties of Religious Experience: A Study in Human Nature, Being the Gifford Lectures on Natural Religion Delivered at Edinburgh in 1901–1902, Dover thrift editions. Mineola and New York: Dover Publications, Inc. [Google Scholar]
- Kidder, Annemarie S. 2010. Making Confession, Hearing Confession: A History of the Cure of Souls. Collegeville: Liturgical Press. [Google Scholar]
- Kirkpatrick, Lee A. 1989. A psychometric analysis of the Allport-Ross and Feagin measures of intrinsic-extrinsic religious orientation. In Research in the Social Scientific Study of Religion. Edited by Monty L. Lynn and David O. Moberg. Greenwich: JAI Press, vol. 1, pp. 1–30. [Google Scholar]
- Kirkpatrick, Lee A., and Ralph W. Hood. 1990. Intrinsic-Extrinsic Religious Orientation: The Boon or Bane of Contemporary Psychology of Religion? Journal for the Scientific Study of Religion 29: 442. [Google Scholar] [CrossRef]
- Klingenberg, Maria, and Sofia Sjö. 2019. Theorizing Religious Socialization: A Critical Assessment. Religion 49: 163–78. [Google Scholar] [CrossRef]
- Koenig, Harold G., and David B. Larson. 2001. Religion and Mental Health: Evidence for an Association. International Review of Psychiatry 13: 67–78. [Google Scholar] [CrossRef]
- Kojetin, Brian A., Danny N. McIntosh, Robert A. Bridges, and Bernard Spilka. 1987. Quest: Constructive Search or Religious Conflict? Journal for the Scientific Study of Religion 26: 111. [Google Scholar] [CrossRef]
- Kurtessis, James N., Robert Eisenberger, Michael T. Ford, Louis C. Buffardi, Kathleen A. Stewart, and Cory S. Adis. 2017. Perceived Organizational Support: A Meta-Analytic Evaluation of Organizational Support Theory. Journal of Management 43: 1854–84. [Google Scholar] [CrossRef]
- Lefebvre, Solange, Céline Béraud, and E.-Martin Meunier. 2015. Catholicisme et Cultures: Regards Croisés Québec-France. Rennes: Presses Universitaires de Rennes. [Google Scholar]
- Leong, Frederick T. L., and Peter Zachar. 1990. An Evaluation of Allport’s Religious Orientation Scale Across One Australian and Two United States Samples. Educational and Psychological Measurement 50: 359–68. [Google Scholar] [CrossRef]
- Liu, Liping, Chan Li, and Dan Zhu. 2012. A New Approach to Testing Nomological Validity and Its Application to a Second-Order Measurement Model of Trust. Journal of the Association for Information Systems 13: 950–75. [Google Scholar] [CrossRef]
- Łowicki, Paweł, and Marcin Zajenkowski. 2020. Empathy and Exposure to Credible Religious Acts during Childhood Independently Predict Religiosity. The International Journal for the Psychology of Religion 30: 128–41. [Google Scholar] [CrossRef]
- Macías Ruano, Antonio José, José Ramos Pires Manso, Jaime de Pablo Valenciano, and María Esther Marruecos Rumí. 2020. The Misericórdias as Social Economy Entities in Portugal and Spain. Religions 11: 200. [Google Scholar] [CrossRef]
- Maij, David. L. R., Frenk van Harreveld, Will Gervais, Yann Schrag, Christine Mohr, and Michiel van Elk. 2017. Mentalizing Skills Do Not Differentiate Believers from Non-Believers, but Credibility Enhancing Displays Do. Editado por Michel Botbol. PLoS ONE 12: e0182764. [Google Scholar] [CrossRef] [PubMed]
- Maltby, John. 1999. The Internal Structure of a Derived, Revised, and Amended Measure of the Religious Orientation Scale: The ‘Age-Universal’ I-E Scale—12. Social Behavior and Personality: An International Journal 27: 407–12. [Google Scholar] [CrossRef]
- Manuel, Paul Christopher, and Miguel Glatzer. 2019. The state, religious institutions, and welfare delivery: The case of Portugal. In Faith-Based Organizations and Social Welfare. Edited by Paul Christopher Manuel and Miguel Glatzer. Palgrave Studies in Religion, Politics and Policy. New York: Springer Science + Business Media, pp. 103–33. [Google Scholar]
- McKnight, D. Harrison, Vivek Choudhury, and Charles Kacmar. 2002. Developing and Validating Trust Measures for E-Commerce: An Integrative Typology. Information Systems Research 13: 334–59. [Google Scholar] [CrossRef]
- Miller, Brian K., Matthew A. Rutherford, and Robert W. Kolodinsky. 2008. Perceptions of Organizational Politics: A Meta-Analysis of Outcomes. Journal of Business and Psychology 22: 209–22. [Google Scholar] [CrossRef]
- Mintzberg, Henry. 1983. Power In and Around Organizations. Englewood Cliffs: Prentice-Hall. [Google Scholar]
- Mockabee, Stephen T., Joseph Quin Monson, and J. Tobin Grant. 2001. Measuring Religious Commitment Among Catholics and Protestants: A New Approach. Journal for the Scientific Study of Religion 40: 675–90. [Google Scholar] [CrossRef]
- Moniz, Jorge Botelho. 2014. Igreja Católica e Caridade em Portugal. Do múnus bíblico de ajudar o outro à sua indispensabilidade no século XXI. Revista Brasileira de História das Religiões 7: 223–56. [Google Scholar] [CrossRef]
- Neyrinck, Bart, Willy Lens, and Maarten Vansteenkiste. 2005. Goals and Regulations of Religiosity: A Motivational Analysis. In Advances in Motivation and Achievement. Amsterdam and Oxford: Elsevier JAI, vol. 14, pp. 75–103. [Google Scholar] [CrossRef]
- Oliveira, Eduardo, and Carlos Cabral-Cardoso. 2017. Older Workers’ Representation and Age-Based Stereotype Threats in the Workplace. Journal of Managerial Psychology 32: 254–68. [Google Scholar] [CrossRef]
- Peterson, N. Andrew. 2014. Empowerment Theory: Clarifying the Nature of Higher-Order Multidimensional Constructs. American Journal of Community Psychology 53: 96–108. [Google Scholar] [CrossRef]
- Ringle, Christian M., Marko Sarstedt, and Detmar W. Straub. 2012. Editor’s Comments: A Critical Look at the Use of PLS-SEM in “MIS Quarterly”. MIS Quarterly 36: iii–xiv. [Google Scholar] [CrossRef]
- Ringle, Christian M., Sven Wende, and Jan-Michael Becker. 2015. SmartPLS 3. Bönningstedt: SmartPLS GmbH. Available online: http://www.smartpls.com (accessed on 1 January 2021).
- Robbins, Mandy, Leslie Francis, David McIlroy, Rachel Clarke, and Lowri Pritchard. 2010. Three Religious Orientations and Five Personality Factors: An Exploratory Study among Adults in England. Mental Health, Religion & Culture 13: 771–75. [Google Scholar] [CrossRef]
- Sarstedt, Marko, Christian M. Ringle, Donna Smith, Russell Reams, and Joseph F. Hair. 2014. Partial Least Squares Structural Equation Modeling (PLS-SEM): A Useful Tool for Family Business Researchers. Journal of Family Business Strategy 5: 105–15. [Google Scholar] [CrossRef]
- Sarstedt, Marko, Petra Wilczynski, and T. C. Melewar. 2013. Measuring Reputation in Global Markets—A Comparison of Reputation Measures’ Convergent and Criterion Validities. Journal of World Business 48: 329–39. [Google Scholar] [CrossRef]
- Schaefer, Charles A., and Richard L. Gorsuch. 1991. Psychological Adjustment and Religiousness: The Multivariate Belief-Motivation Theory of Religiousness. Journal for the Scientific Study of Religion 30: 448. [Google Scholar] [CrossRef]
- Schaefer, Charles A., and Richard L. Gorsuch. 1992. Dimensionality of religion: Belief and motivation as predictors of behavior. Journal of Psychology and Christianity 11: 244–54. [Google Scholar]
- Shafizadeh, Mohammad Ali, and Soheil As’ad. 2021. Comparative Nature of “Revelation” and Its Types from the Perspective of the Holy Quran and the Testaments. International Multidisciplinary Journal of PURE LIFE (IMJPL) 8: 13–47. [Google Scholar] [CrossRef]
- Socha, Pawel M. 1999. Ways Religious Orientations Work: A Polish Replication of Measurement of Religious Orientations. International Journal for the Psychology of Religion 9: 209–28. [Google Scholar] [CrossRef]
- Sosik, John J., Jae Uk Chun, Anthony L. Blair, and Natalie A. Fitzgerald. 2013. Possible Selves in the Lives of Transformational Faith Community Leaders. Psychology of Religion and Spirituality 5: 283–93. [Google Scholar] [CrossRef]
- Stark, Rodney. 1999. A Theory of Revelations. Journal for the Scientific Study of Religion 38: 287–308. [Google Scholar] [CrossRef]
- Szcześniak, Małgorzata, Grażyna Bielecka, Iga Bajkowska, Anna Czaprowska, and Daria Madej. 2019. Religious/Spiritual Struggles and Life Satisfaction among Young Roman Catholics: The Mediating Role of Gratitude. Religions 10: 395. [Google Scholar] [CrossRef]
- Teixeira, Alfredo. 2013. Anexo II—Relatório estatístico do inquérito domiciliado: “Identidades religiosas em Portugal—Representações, valores e práticas”. Didaskalia 43: 393–452. [Google Scholar] [CrossRef]
- Teixeira, Alfredo. 2015. Reconfigurations of Portuguese Catholicism: Detraditionalization and Decompaction of Identities. In Religion and Culture in the Process of Global Change: Portuguese Perspectives. Edited by José Tolentino Mendonça, Alfredo Teixeira and Alexandre Palma. Washington, DC: The Council for Research in Values and Philosophy, pp. 59–86. [Google Scholar]
- Teixeira, Alfredo, ed. 2019a. Identidades Religiosas e Dinâmica Social na Área Metropolitana de Lisboa. Lisboa: Fundação Francisco Manuel dos Santos. [Google Scholar]
- Teixeira, Alfredo, ed. 2019b. Redes de ajuda/apoio. In Identidades Religiosas e Dinâmica Social na Área Metropolitana de Lisboa. Lisboa: Fundação Francisco Manuel dos Santos, pp. 58–59. [Google Scholar]
- Thiessen, Joel, and Sarah Wilkins-Laflamme. 2017. Becoming a Religious None: Irreligious Socialization and Disaffiliation: Becoming a religious none. Journal for the Scientific Study of Religion 56: 64–82. [Google Scholar] [CrossRef]
- Treloar, Linda L. 2002. Disability, Spiritual Beliefs and the Church: The Experiences of Adults with Disabilities and Family Members. Journal of Advanced Nursing 40: 594–603. [Google Scholar] [CrossRef] [PubMed]
- Vilaça, Helena, and Maria João Oliveira. 2019. A Religião no Espaço Público Português, 1st ed. Coleção Estudos de Religião. Lisboa: Imprensa Nacional-Casa da Moeda. [Google Scholar]
- Walker, Alan G., James W. Smither, and Jason DeBode. 2012. The Effects of Religiosity on Ethical Judgments. Journal of Business Ethics 106: 437–52. [Google Scholar] [CrossRef]
- Walker, Donald F., Everett L. Worthington, Aubrey L. Gartner, Richard L. Gorsuch, and Evalin Rhodes Hanshew. 2011. Religious Commitment and Expectations about Psychotherapy among Christian Clients. Psychology of Religion and Spirituality 3: 98–114. [Google Scholar] [CrossRef]
- Weaver, Gary R., and Bradley R. Agle. 2002. Religiosity and Ethical Behavior in Organizations: A Symbolic Interactionist Perspective. The Academy of Management Review 27: 77. [Google Scholar] [CrossRef]
- Weber, Max. 1948. From Max Weber: Essays in Sociology. Routledge Classics in Sociology. Oxon: Routledge. [Google Scholar]
- Webster, Jane, and Joseph J. Martocchio. 1992. Microcomputer Playfulness: Development of a Measure with Workplace Implications. MIS Quarterly 16: 201. [Google Scholar] [CrossRef]
- Weiberg-Salzmann, Mirjam, and Ulrich Willems, eds. 2020. Religion and Biopolitics. Cham: Springer. [Google Scholar]
- Willaime, Jean-Paul. 1996. Surmodernité et religion duale. In Figures des Dieux: Rites et Mouvements Religieux. Hommage à Jean Remy. Edited by Jean Remy and Liliane Voyé. Ouvertures Sociologiques. Paris: De Boeck Université. [Google Scholar]
- Willaime, Jean-Paul. 1998. Religion individualization of meaning and the social bond. In Secularization and Social Integration: Papers in Honor of Karel Dobbelaere. Edited by Rudi Laermans, Bryan R. Wilson, Jaak Billiet and Karel Dobbelaere. Sociologie Vandaag = Sociology Today 4. Leuven: Leuven University Press, pp. 261–75. [Google Scholar]
Disclaimer/Publisher’s Note: The statements, opinions and data contained in all publications are solely those of the individual author(s) and contributor(s) and not of MDPI and/or the editor(s). MDPI and/or the editor(s) disclaim responsibility for any injury to people or property resulting from any ideas, methods, instructions or products referred to in the content. |
© 2022 by the authors. Licensee MDPI, Basel, Switzerland. This article is an open access article distributed under the terms and conditions of the Creative Commons Attribution (CC BY) license (https://creativecommons.org/licenses/by/4.0/).

