An Indirect Foot-End Touchdown Detection Method for the Underwater Hexapod Robot
Abstract
1. Introduction
2. The Parameters of the Underwater Hexapod Robots ‘Dragon Crab’
3. The Establishment of the Mechanism Model of the Underwater Hexapod Robot
3.1. The Establishment of the Kinematic Modeling of the Underwater Hexapod Robot
3.1.1. The Forward Kinematics Analysis of the Underwater Hexapod Robots
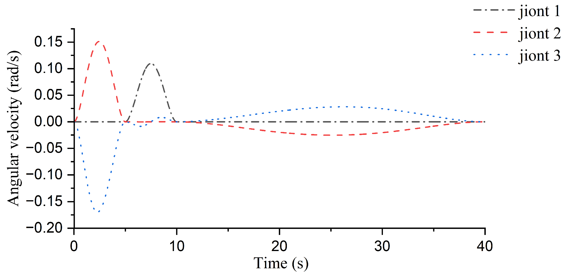
3.1.2. The Inverse Kinematics Analysis of the Underwater Hexapod Robots
3.2. The Establishment of the Dynamic Modeling of the Underwater Hexapod Robot
3.2.1. The Related Motion Parameters of the Dynamic Modeling
3.2.2. The Establishment of the Dynamic Model of the Underwater Legs
3.2.3. The Calculation of the Torque Generated by the Foot-End Force
4. The Body Motion Planning and Control Process of the Underwater Hexapod Robot
4.1. The Design of the Foot-End Trajectory of the Swinging Leg
4.2. The Design of the Body Motion Trajectory and the Gait Planning
4.3. The Design of the Motion Control Process of the Body
5. Foot-End Contact Detection Method and Parameter Confirmation
5.1. Foot-End Contact Detection Determination Condition Defining
5.2. Foot-End Contact Detection Parameter Confirmation
6. The Experiment of the Foot-End Contact Detection of the ‘Dragon Crab’
6.1. The Test Experimental Platform and Experimental Plan
6.2. Single-Leg Landing Experiment
6.3. Triangular Gait Obstacle-Crossing Experiment
6.4. Wave Gait Obstacle-Crossing Experiment
7. Conclusions
- (1)
- Considering underwater environmental characteristics, establish kinematic and dynamic models for the underwater hexapod robot. Systematically analyze the impact of non-end-effector forces—such as water flow interference and component inertial forces—on joint torque, and propose mitigation strategies. Further introduce multi-order polynomial optimization for end-effector motion trajectories to ensure stable joint torque during the swinging phase. This effectively suppresses interference from non-ground contact forces caused by motion abruptness, eliminating irrelevant disturbance factors for subsequent ground contact detection.
- (2)
- Single-leg ground contact experiments were conducted to obtain joint motor torque variation curves. The drive motor torque of the hip joint exhibited significant fluctuations (far exceeding the stable values during the swing phase) at the instant of foot-contact. This torque surge characteristic serves as the core basis for ground contact determination, demonstrating consistent and stable detection response, thereby preliminarily validating the method’s feasibility.
- (3)
- This contact detection method was applied to the self-developed ‘Dragon Crab’ underwater hexapod robot and validated through pool obstacle-crossing experiments to assess practical performance. Experimental results demonstrate that this method accurately identifies foot-contact status and adapts to various locomotion patterns, including triangular and wave-like gaits. During obstacle crossing, it recognizes contact states between the foot and obstacles or the seabed, effectively avoiding collisions or suspension risks. This ensures that the underwater robot can stably complete locomotion tasks in complex terrains.
Author Contributions
Funding
Data Availability Statement
Conflicts of Interest
References
- Zhu, X.; Song, B.; Zhang, D.; Wang, S. Analysis of landing strategies and influencing factors of an autonomous underwater vehicle. Ocean Eng. 2021, 237, 109448. [Google Scholar] [CrossRef]
- Igbinenikaro, O.P.; Adekoya, O.O.; Etukudoh, E.A. Emerging underwater survey technologies: A review and future outlook. Open Access Res. J. Sci. Technol. 2024, 10, 071–084. [Google Scholar] [CrossRef]
- Zhang, D.; Zhao, B.; Zhang, Y.; Zhou, N. Numerical simulation of hydrodynamics of ocean-observation-used remotely operated vehicle. Front. Mar. Sci. 2024, 11, 1357144. [Google Scholar] [CrossRef]
- Zhou, J.; Si, Y.; Chen, Y. A review of subsea AUV technology. J. Mar. Sci. Eng. 2023, 11, 1119. [Google Scholar] [CrossRef]
- Mi, Y.; Chi, M.; Zhang, Q.; Liu, P. Research on multi-scale fusion image enhancement and improved YOLOv5s lightweight ROV underwater target detection method. Sci. Rep. 2024, 14, 28280. [Google Scholar] [CrossRef]
- Zhang, A.; Wang, W.; Bi, W.; Huang, Z. A path planning method based on deep reinforcement learning for AUV in complex marine environment. Ocean Eng. 2024, 313, 119354. [Google Scholar] [CrossRef]
- Liu, A.; Xing, C.; Cao, W.; Liu, B.; Wang, S.; Jin, J.; Zhang, W.; Li, K.; Lu, Y.; Hao, Y. Bio-inspired intermittent locomotion: A novel energy-saving strategy for manta ray-inspired underwater vehicles. Ocean Eng. 2025, 341, 122425. [Google Scholar] [CrossRef]
- Gorma, W.; Post, M.A.; White, J.; Gardner, J.; Luo, Y.; Kim, J.; Mitchell, P.D.; Morozs, N.; Wright, M.; Xiao, Q. Development of modular bio-inspired autonomous underwater vehicle for close subsea asset inspection. Appl. Sci. 2021, 11, 5401. [Google Scholar] [CrossRef]
- Mitra, S.; Sehgal, V.; Rathore, S.; Puri, R.; Chouhan, S.; Sharma, A. Design and control strategy of bio-inspired underwater vehicle with flexible propulsor. J. Mod. Mech. Eng. Technol. 2022, 8, 57–65. [Google Scholar] [CrossRef]
- Tan, Q.; Chen, Y.; Liu, J.; Zou, K.; Yi, J.; Liu, S.; Wang, Z. Underwater crawling robot with hydraulic soft actuators. Front. Robot. AI 2021, 8, 688697. [Google Scholar] [CrossRef]
- Ding, L.; Hu, L.; Liu, Y.; Gao, H.; Deng, Z.; Zhang, Y.; Tang, C. Design and optimization of a deep-sea multimode crawling–swimming hexapod robot with leg-propeller. Ocean Eng. 2023, 280, 114485. [Google Scholar] [CrossRef]
- Kim, T.; Kim, J.; Yu, S.-C. Development of bioinspired multimodal underwater robot “hero-blue” for walking, swimming, and crawling. IEEE Trans. Robot. 2024, 40, 1421–1438. [Google Scholar] [CrossRef]
- Chen, S.; Xu, H.; Haseeb, F.; Fan, W.; Wei, Q. A pneumatic–hydraulic hybrid actuator for underwater soft robot swimming and crawling. Sens. Actuators A Phys. 2023, 356, 114284. [Google Scholar] [CrossRef]
- Wei, K.; Zhang, Z.; Zhou, Z. Design of a new composite underwater hull cleaning robot. J. Sea Res. 2024, 198, 102488. [Google Scholar] [CrossRef]
- Hassan, N.A.; Yusof, A.A. The Development of Underwater Crawler Attachment for Remotely Operated Underwater Vehicle. In Proceedings of the Symposium on Intelligent Manufacturing and Mechatronics; Springer: Singapore, 2021; pp. 127–134. [Google Scholar]
- Jiao, S.; Zhang, X.; Sun, L.; Shi, Y.; Zhang, M. Structural Design and Horizontal Wave Force Estimation of a Wall-Climbing Robot for the Underwater Cleaning of Jackets. J. Mar. Sci. Eng. 2024, 12, 1612. [Google Scholar] [CrossRef]
- Chen, L.; Cui, R.; Yan, W.; Yang, C.; Li, Z.; Xu, H.; Yu, H. Stability criterion and stability enhancement for a thruster-assisted underwater hexapod robot. IEEE Trans. Robot. 2025, 41, 42–61. [Google Scholar] [CrossRef]
- Ma, F.; Yan, W.; Chen, L.; Cui, R. CPG-based motion planning of hybrid underwater hexapod robot for wall climbing and transition. IEEE Robot. Autom. Lett. 2022, 7, 12299–12306. [Google Scholar] [CrossRef]
- Gong, Q.; Zhang, W.; Su, Y.; Yang, H. Guidance and Control of Underwater Hexapod Robot Based on Adaptive Sliding Mode Strategy. J. Bionic Eng. 2025, 22, 118–132. [Google Scholar] [CrossRef]
- Chen, L.; Cui, R.; Yan, W.; Ma, F.; Xu, H.; Yu, H.; Li, H. Slip-regulated optimal control for hybrid-driven underwater hexapod robot with thrusters and C-shaped legs. IEEE Trans. Control Syst. Technol. 2024, 32, 1891–1903. [Google Scholar] [CrossRef]
- Wang, L.; Lu, Y.; Zhang, Y.; Chen, W.; Zhao, X.; Gao, F. Design and soft-landing control of underwater legged robot for active buffer landing on seabed. Ocean Eng. 2022, 266, 112764. [Google Scholar] [CrossRef]
- Sun, Y.; Zhang, Q.; Yao, Q.; Zhang, A. Research on adaptive crawling of underwater hexapod robot on complex seabed. In Proceedings of the 2022 12th International Conference on CYBER Technology in Automation, Control, and Intelligent Systems (CYBER), Baishan, China, 27–31 July 2022; pp. 647–652. [Google Scholar]
- Sun, Y.; Zhang, Q.; Liu, X.; Yang, X.; Zhang, A. Research status of underwater hexapod robot and its motion planning. Robot 2023, 45, 737–755. [Google Scholar]
- Dong, T.; Wang, J.; Chen, Y.; Liu, L.; You, H.; Li, T. Research Progress on Flexible Three-dimensional Force Sensors: A Review. IEEE Sens. J. 2024, 24, 15706–15726. [Google Scholar] [CrossRef]
- Fei, B.; Ma, H.; Yin, J.; Zhang, L.; Li, J.; Xiu, X.; Zhou, D.; Pang, Y.; Zhang, Y.; Jia, X. Landscape Dynamics of the Mu Us Sandy Land Based on Multi-Source Remote Sensing Images. Land 2024, 13, 977. [Google Scholar] [CrossRef]
- Park, J.-W.; Jung, B.C.; Lee, S.H.; Huh, Y.C.; Shin, Y.-H. Nonintrusive Sensor System Developed Using a Force-Sensing Resistor for Pipeline Integrity Monitoring. Struct. Control Health Monit. 2023, 2023, 4676060. [Google Scholar] [CrossRef]
- Hou, Y.; Dong, X.; Li, D.; Shi, D.; Tang, W.; Wang, Z.L. Self-Powered Underwater Force Sensor Based on a T-Shaped Triboelectric Nanogenerator for Simultaneous Detection of Normal and Tangential Forces. Adv. Funct. Mater. 2023, 33, 2305719. [Google Scholar] [CrossRef]
- Cross, L.B.; Subad, R.A.S.I.; Saikot, M.M.H.; Park, K. Waterproof design of soft multi-directional force sensor for underwater robotic applications. Appl. Mech. 2022, 3, 705–723. [Google Scholar] [CrossRef]
- Subad, R.A.S.I.; Saikot, M.M.H.; Park, K. Soft multi-directional force sensor for underwater robotic application. Sensors 2022, 22, 3850. [Google Scholar] [CrossRef]
- Webster, S.E.; Falcone, A.; Jost, A.; Smith, K.; Anderson, J.; Cunningham, B.; LaMothe, P.; Sharman, R.; Brosius, E.; Cox, C.J. Design and Field Testing of the Heavyweight Ice Gateway Buoy to Support Arctic Science. In Proceedings of the OCEANS 2024-Halifax, Halifax, NS, Canada, 23–26 September 2024; pp. 1–8. [Google Scholar]
- Wang, Y.; Hong, M.; Chai, H.; Zhang, Y.; Wang, G.; Wu, C.; Guo, M. Research on Foot Contact State Detection Technology of Wheel-Legged Robot. Sensors 2024, 24, 3956. [Google Scholar] [CrossRef]
- Cao, M.; Yamashita, K.; Kiyozumi, T.; Tada, Y. Hexapod robot with ground reaction force sensor on rough terrain. In Proceedings of the 2021 IEEE International Conference on Mechatronics and Automation (ICMA), Takamatsu, Japan, 8–11 August 2021; pp. 1088–1093. [Google Scholar]
- Jun, B.-H.; Shim, H.; Park, J.-Y.; Kim, B.; Lee, P.-M. A new concept and technologies of multi-legged underwater robot for high tidal current environment. In Proceedings of the 2011 IEEE Symposium on Underwater Technology and Workshop on Scientific Use of Submarine Cables and Related Technologies, Tokyo, Japan, 5–8 April 2011; pp. 1–5. [Google Scholar]
- Chen, G.; Han, Y.; Li, Y.; Shen, J.; Tu, J.; Yu, Z.; Zhang, J.; Cheng, H.; Zhu, L.; Dong, F. Autonomous gait switching method and experiments of a hexapod walking robot for Mars environment with multiple terrains. Intell. Serv. Robot. 2024, 17, 533–553. [Google Scholar] [CrossRef]
- Ji, S.; Wei, W.; Liu, X.; Wu, J. Optimization Control of Attitude Stability for Hexapod Robots Based on Reinforcement Learning. IEEE Access 2024, 12, 156363–156377. [Google Scholar] [CrossRef]
- Cong, Z.; Honglei, A.; Wu, C.; Lang, L.; Wei, Q.; Hongxu, M. Contact force estimation method of legged-robot and its application in impedance control. IEEE Access 2020, 8, 161175–161187. [Google Scholar] [CrossRef]
- Picardi, G.; Astolfi, A.; Chatzievangelou, D.; Aguzzi, J.; Calisti, M. Underwater legged robotics: Review and perspectives. Bioinspir. Biomim. 2023, 18, 031001. [Google Scholar] [CrossRef]
- Liu, A.; Zhang, X.; Huang, H.; Xiao, F.; Zhang, Z.; Cui, G.; Mao, B.; Xu, Y.; Qu, J. An Intelligent Bionic Amphibious Turtle Robot with Visual-Tactile Fusion for Dynamic Terrain Adaptation. IEEE Trans. Robot. 2025, 41, 6345–6363. [Google Scholar] [CrossRef]
- Zhang, L.; Wang, P.; Zha, F.; Bi, X.; Guo, W.; Chen, C. Analysis and Structure Design of the Underwater Hexapod Robot Leg. In Proceedings of the 2021 4th International Conference on Mechatronics, Robotics and Automation (ICMRA), Zhanjiang, China, 22–24 October 2021; pp. 1–5. [Google Scholar]





















| Name | Value |
|---|---|
| Standard size | 1.7 × 2.3 × 0.7 m3 |
| Retracted size | 1.4 × 1.7 × 0.7 m3 |
| Total weight in air | 335 kg |
| Total weight in water | 25 kg |
| Depth level | 3000 m |
| Host power | 4.5 kw |
| Single-leg body weight | 30.7 kg |
| Single-leg support force | 10 kgf |
| Single-leg rated power | 1.5 kw |
| Maximum pitch angle | ±15° |
| Maximum speed | 0.5 m/s |
| Maximum climbing angle | 37.5° |
| Maximum obstacle clearance | 0.5 m |
Disclaimer/Publisher’s Note: The statements, opinions and data contained in all publications are solely those of the individual author(s) and contributor(s) and not of MDPI and/or the editor(s). MDPI and/or the editor(s) disclaim responsibility for any injury to people or property resulting from any ideas, methods, instructions or products referred to in the content. |
© 2025 by the authors. Licensee MDPI, Basel, Switzerland. This article is an open access article distributed under the terms and conditions of the Creative Commons Attribution (CC BY) license.
Share and Cite
Liu, Z.; Wang, M.; Ge, T.; Miao, R.; Lu, G. An Indirect Foot-End Touchdown Detection Method for the Underwater Hexapod Robot. J. Mar. Sci. Eng. 2026, 14, 9. https://doi.org/10.3390/jmse14010009
Liu Z, Wang M, Ge T, Miao R, Lu G. An Indirect Foot-End Touchdown Detection Method for the Underwater Hexapod Robot. Journal of Marine Science and Engineering. 2026; 14(1):9. https://doi.org/10.3390/jmse14010009
Chicago/Turabian StyleLiu, Zonglin, Meng Wang, Tong Ge, Rui Miao, and Gangtai Lu. 2026. "An Indirect Foot-End Touchdown Detection Method for the Underwater Hexapod Robot" Journal of Marine Science and Engineering 14, no. 1: 9. https://doi.org/10.3390/jmse14010009
APA StyleLiu, Z., Wang, M., Ge, T., Miao, R., & Lu, G. (2026). An Indirect Foot-End Touchdown Detection Method for the Underwater Hexapod Robot. Journal of Marine Science and Engineering, 14(1), 9. https://doi.org/10.3390/jmse14010009

