Collaborative Scheduling of Yard Cranes, External Trucks, and Rail-Mounted Gantry Cranes for Sea–Rail Intermodal Containers Under Port–Railway Separation Mode
Abstract
1. Introduction
- (1)
- The collaborative scheduling of YCs, ETs, and RMGs under the port–railway separation mode is mathematically modeled as an MIP model, considering synchronized loading and unloading scenarios, as well as practical constraints such as container task time windows and equipment operation sequence requirements. This model further advances the optimization framework for collaborative scheduling of multiple equipment systems;
- (2)
- Methodologically, this study proposes an improved GA with the First Accessible Machinery (FAM) rule to address the complexity and dependencies of the collaborative equipment scheduling problem, which integrates pickup–delivery and flexible hybrid flow shop scheduling;
- (3)
- Extensive computational experiments are conducted to evaluate both the efficacy and computational efficiency of the proposed model and algorithm. Furthermore, sensitivity analysis is performed to examine the impact of key factors and model parameters, providing managerial insights for sea–rail intermodal operators.
2. Literature Review
2.1. Collaborative Scheduling of Multiple Equipment in Sea–Rail Intermodal Terminals
2.2. Organization of Container Transshipment in Sea–Rail Intermodal Terminals
2.3. Research Overview
- (1)
- Existing studies on sea–rail intermodal collaborative scheduling are all limited to the port–railway integration mode, often neglecting time window constraints such as train arrival/departure schedules and the latest vessel loading deadlines for export containers. Additionally, only a few studies have incorporated both loading and unloading processes into a single mathematical model;
- (2)
- The port–railway separation mode in sea–rail intermodal systems has not yet been explored. As is well-known, the long distances in this mode lead to extended travel times for external trucks (ETs), introducing uncertainties in collaborative scheduling and complicating equipment coordination compared to the port–railway integration mode;
- (3)
- Studies on container transshipment in sea–rail intermodal systems have mainly focused on transshipment volumes between trains, storage yards, and vessels, without in-depth consideration of specific operational handling times and sequences across equipment.
3. Problem Description and Formulations
3.1. Problem Description
3.2. Mathematical Formulation
3.2.1. Assumptions
- (1)
- Within the decision-making horizon, YCs exclusively perform container retrieval and stacking for ET loading and unloading purposes. Container relocation operations and housekeeping activities within the yard are excluded from consideration;
- (2)
- The arrival and departure times of trains are known in advance, along with the latest vessel loading deadlines for export containers. Moreover, precise wagon positions for railcar loading and yard slot locations for container stacking are known a priori;
- (3)
- All equipment operates at constant speeds, excluding acceleration or deceleration during startup or turning, as well as additional travel time due to road congestion or other factors. Each type of equipment is capable of handling a single 40 ft container per operation, with identical container sizes required for all transport tasks;
- (4)
- Containers are loaded on trains exclusively in single-layer configurations.
3.2.2. Notations and Parameters
| Set of RMGs, | |
| Set of YCs, | |
| Set of ETs, | |
| Set of import containers | |
| Set of export containers | |
| Set of all containers, | |
| Index of virtual initial tasks | |
| Index of virtual terminal tasks | |
| Index of containers, | |
| Travel time of RMG between the railside handling positions of container and container | |
| Travel time of YC moving between the yard slot positions of container and container | |
| Travel time of ET between the railside handling position (or yard slot position) of container and the yard slot position (or railside handling position) of container , if both containers and are import (or export) containers; otherwise, travel time of ET between the railside handling positions (or yard slot positions) of containers and , if container is an import (or export) container and container is an export (or import) container | |
| Handling time of RMG for container | |
| Handling time of YC for container | |
| Travel time of ET transporting container between the yard storage position and the railside handling position | |
| Arrival time of train carrying container | |
| Departure time of train carrying container | |
| The latest permitted loading time of vessel for container | |
| The minimum operational time interval between YCs operation in the same area | |
| A binary parameter which takes value 1 if container is an import container, and 0 otherwise | |
| A binary parameter which takes value 1 if containers and are loaded/unloaded within the same operational area of the yard, and 0 otherwise | |
| A binary parameter which takes value 1 if containers and are loaded/unloaded in the same wagon of the same train, and 0 otherwise | |
| The objective weight coefficient assigned to the makespan | |
| The objective weight coefficient assigned to the empty-load time of ETs | |
| A large positive integer |
3.2.3. Decision Variables
| A binary variable that equals 1 if containers and are both assigned to RMG , and 0 otherwise | |
| A binary variable that equals 1 if containers and are both assigned to YC , and 0 otherwise | |
| A binary variable that equals 1 if containers and are both assigned to ET , and 0 otherwise | |
| A binary variable that equals 1 if container is handled by RMG , and 0 otherwise | |
| A binary variable that equals 1 if container is handled by YC , and 0 otherwise | |
| A binary variable that equals 1 if container is handled by the truck , and 0 otherwise | |
| The time when the container starts to be handled | |
| The time when the handling of container finishes | |
| The time when RMG starts handling container | |
| The time when YC starts handling container | |
| The time when ET starts handling container | |
| The time when RMG finishes handling container | |
| The time when YC finishes handling container | |
| The time when ET finishes handling container | |
| The time when RMG waits for ET at the railside handling position of container | |
| The time when YC waits for ET at the yard slot position of container | |
| The time when ET arrives at the yard slot position of container , assigned to YC | |
| The time when ET arrives at the railside handling position of container , assigned to RMG |
3.2.4. Formulation
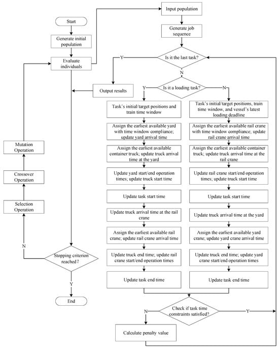
4. Solution Algorithm
4.1. Chromosome Encoding and Decoding
4.2. Selection Process
4.3. Crossover Operation
4.4. Mutation Operation
4.5. Stopping Criterion
5. Computational Experiments
5.1. Experiment Settings and Instances Generation
5.2. Results on Small-Scale Instances
5.3. Results on Medium- and Large-Scale Instances and Stability Tests
5.4. Sensitivity Analysis
5.4.1. Effect of Objective Weights
5.4.2. Effect of Equipment Configuration Schemes
5.4.3. Effect of Distances Between the Port Yard and Railway Hub
5.4.4. Effect of Time Window Widths
6. Conclusions
Author Contributions
Funding
Data Availability Statement
Conflicts of Interest
References
- Zou, Y.; Xiao, G.; Li, Q.; Biancardo, S.A. Intelligent Maritime Shipping: A Bibliometric Analysis of Internet Technologies and Automated Port Infrastructure Applications. J. Mar. Sci. Eng. 2025, 13, 979. [Google Scholar] [CrossRef]
- Liu, W.; Zhu, X.; Wang, L.; Li, S. Flexible Yard Crane Scheduling for Mixed Railway and Road Container Operations in Sea-Rail Intermodal Ports with the Sharing Storage Yard. Transp. Res. E Logist. Transp. Rev. 2024, 190, 103714. [Google Scholar] [CrossRef]
- Seo, Y.J.; Chen, F.; Roh, S.Y. Multimodal Transportation: The Case of Laptop from Chongqing in China to Rotterdam in Europe. Asian J. Shipp. Logist. 2017, 33, 155–165. [Google Scholar] [CrossRef]
- Yang, Y.; Sun, S.; He, S.; Jiang, Y.; Wang, X.; Yin, H.; Zhu, J. Research on the Multi-Equipment Cooperative Scheduling Method of Sea-Rail Automated Container Terminals under the Loading and Unloading Mode. J. Mar. Sci. Eng. 2023, 11, 1975. [Google Scholar] [CrossRef]
- Li, J.; Yan, L.; Xu, B. Research on Multi-Equipment Cluster Scheduling of U-Shaped Automated Terminal Yard and Railway Yard. J. Mar. Sci. Eng. 2023, 11, 417. [Google Scholar] [CrossRef]
- Liu, W.; Zhu, X.; Wang, L.; Zhang, Q.; Tan, K.C. Integrated Scheduling of Yard and Rail Container Handling Equipment and Internal Trucks in a Multimodal Port. IEEE Trans. Intell. Transp. Syst. 2024, 25, 2987–3008. [Google Scholar] [CrossRef]
- Xia, T.; Wang, L.; Zhang, Q.; Dong, J.; Song, D.; Zhu, X. Integrated Scheduling of Gantry Cranes, Container Trucks and Yard Cranes in On-dock Railway Operation Areas at Multimodal Container Ports. IET Intell. Transp. Syst. 2025, 19, e12600. [Google Scholar] [CrossRef]
- Chang, Y.; Zhu, X.; Haghani, A. Modeling and Solution of Joint Storage Space Allocation and Handling Operation for Outbound Containers in Rail-Water Intermodal Container Terminals. IEEE Access 2019, 7, 55142–55158. [Google Scholar] [CrossRef]
- Abu-Aisha, T.; Audy, J.-F.; Ouhimmou, M. Toward an Efficient Sea-Rail Intermodal Transportation System: A Systematic Literature Review. J. Shipp. Trade 2024, 9, 23. [Google Scholar] [CrossRef]
- Li, Y.; Sun, Z.; Hong, S. An Exact Algorithm for Multiple-Equipment Integrated Scheduling in an Automated Container Terminal Using a Double-Cycling Strategy. Transp. Res. E Logist. Transp. Rev. 2024, 186, 103565. [Google Scholar] [CrossRef]
- Hsu, H.-P.; Chou, C.-C.; Wang, C.-N. Heuristic/Metaheuristic-Based Simulation Optimization Approaches for Integrated Scheduling of Yard Crane, Yard Truck, and Quay Crane Considering Import and Export Containers. IEEE Access 2022, 10, 64650–64670. [Google Scholar] [CrossRef]
- Yan, B.; Zhu, X.; Wang, L.; Chang, Y. Integrated Scheduling of Rail-Mounted Gantry Cranes, Internal Trucks and Reach Stackers in Railway Operation Area of Container Terminal. Transp. Res. Rec. J. Transp. Res. Board 2018, 2672, 47–58. [Google Scholar] [CrossRef]
- Li, W.; Wu, Z.; Yang, P.; Cai, L. Collaborative Scheduling Optimization of Equipment in Multimodal Transport Harbor Considering Hybrid Operation Mode of “Train-Yard-Vessel” and “Train-Vessel”. In Proceedings of the 2022 IEEE 18th International Conference on Automation Science and Engineering (CASE), Mexico City, Mexico, 20–24 August 2022; IEEE: Mexico City, Mexico, 2022; pp. 86–91. [Google Scholar]
- Li, W.; Zhong, L.; He, L.; Guo, W. Integrated Scheduling in Sea–Rail Intermodal Terminals with Flexible Transshipment Routes. Swarm Evol. Comput. 2025, 93, 101852. [Google Scholar] [CrossRef]
- Yang, Y.; He, S.; Sun, S. Research on the Cooperative Scheduling of ARMGs and AGVs in a Sea–Rail Automated Container Terminal under the Rail-in-Port Model. J. Mar. Sci. Eng. 2023, 11, 557. [Google Scholar] [CrossRef]
- Zhao, J.; Zhu, X.; Liu, Y.; Wang, L.; Yan, B. A Practical Model for Inbound Container Distribution Organization in Rail-Water Transhipping Terminal. J. Control Sci. Eng. 2018, 2018, 9148405. [Google Scholar] [CrossRef]
- Hu, Q.; Corman, F.; Wiegmans, B.; Lodewijks, G. A Tabu Search Algorithm to Solve the Integrated Planning of Container on an Inter-Terminal Network Connected with a Hinterland Rail Network. Transp. Res. C Emerg. Technol. 2018, 91, 15–36. [Google Scholar] [CrossRef]
- Yan, B.; Zhu, X.; Lee, D.-H.; Jin, J.G.; Wang, L. Transshipment Operations Optimization of Sea-Rail Intermodal Container in Seaport Rail Terminals. Comput. Ind. Eng. 2020, 141, 106296. [Google Scholar] [CrossRef]
- Zhao, J.; Zhu, X.; Wang, L. Study on Scheme of Outbound Railway Container Organization in Rail-Water Intermodal Transportation. Sustainability 2020, 12, 1519. [Google Scholar] [CrossRef]
- Yan, B.; Jin, J.G.; Zhu, X.; Lee, D.-H.; Wang, L.; Wang, H. Integrated Planning of Train Schedule Template and Container Transshipment Operation in Seaport Railway Terminals. Transp. Res. E Logist. Transp. Rev. 2020, 142, 102061. [Google Scholar] [CrossRef]
- Chang, Y.; Zhu, X. A Novel Two-Stage Heuristic for Solving Storage Space Allocation Problems in Rail–Water Intermodal Container Terminals. Symmetry 2019, 11, 1229. [Google Scholar] [CrossRef]
- Abu Aisha, T.; Ouhimmou, M.; Paquet, M.; Montecinos, J. Developing the Seaport Container Terminal Layout to Enhance Efficiency of the Intermodal Transportation System and Port Operations—Case of the Port of Montreal. Marit. Policy Manag. 2022, 49, 181–198. [Google Scholar] [CrossRef]
- Zhao, Z.; Wang, X.; Cheng, S.; Liu, W.; Jiang, L. A New Synchronous Handling Technology of Double Stack Container Trains in Sea-Rail Intermodal Terminals. Sustainability 2022, 14, 11254. [Google Scholar] [CrossRef]
- Teng, Y.; Li, X.; Gao, L.; Xie, J.; Li, Y. An Improved Co-Evolutionary Memetic Algorithm Based on Novel Schedule Type and Unconditional Feasibility for Hybrid Flow-Shop Scheduling Problem. Comput. Ind. Eng. 2024, 193, 110324. [Google Scholar] [CrossRef]
- Pankratz, G. A Grouping Genetic Algorithm for the Pickup and Delivery Problem with Time Windows. OR Spectr. 2005, 27, 21–41. [Google Scholar] [CrossRef]
- Holland, J.H. Adaptation in Natural and Artificial Systems: An Introductory Analysis with Applications to Biology, Control, and Artificial Intelligence; The MIT Press: Cambridge, MA, USA, 1992; ISBN 978-0-262-27555-2. [Google Scholar]
- Chen, G.; Govindan, K.; Golias, M.M. Reducing Truck Emissions at Container Terminals in a Low Carbon Economy: Proposal of a Queueing-Based Bi-Objective Model for Optimizing Truck Arrival Pattern. Transp. Res. E Logist. Transp. Rev. 2013, 55, 3–22. [Google Scholar] [CrossRef]
- Huang, Y.; Jin, Z.; Liu, P.; Wang, W.; Zhang, D. Container Drayage Problem Integrated with Truck Appointment System and Separation Mode. Comput. Ind. Eng. 2024, 193, 110307. [Google Scholar] [CrossRef]











| Paper | Port–Railway Mode | Equipment Involved | Time Window | Objective | Solution Method | Max Tasks | Time (s) | ||||
|---|---|---|---|---|---|---|---|---|---|---|---|
| QC | IV | ET | YC | RMG | |||||||
| Yan et al. [12] | Integration | √ | √ | √ | — | M, W | GA | 240 | — | ||
| Chang et al. [8] | Integration | √ | √ | √ | — | M | Heuristic | — | — | ||
| Li et al. [13] | Integration | √ | √ | — | M | GA | 80 | — | |||
| Liu et al. [6] | Integration | √ | √ | √ | TTW | M, T, W | ALNS | 230 | 7265 | ||
| Li et al. [14] | Integration | √ | √ | √ | √ | — | M, W, E | INSGA-II | 1500 | — | |
| Xia et al. [7] | Integration | √ | √ | √ | — | T | Heuristic | 42 | 3302 | ||
| Yang et al. [4] | Integration | √ | √ | √ | — | M, E | GA | 240 | - | ||
| Li et al. [5] | Integration | √ | √ | √ | — | T | Heuristic | 1000 | - | ||
| This study | Separation | √ | √ | √ | TTW, ETD | M, T, W | GA | 300 | 5045 | ||
| Parameter | Value | Parameter | Value |
|---|---|---|---|
| Trolley travel speed of RMG | 85 m/min | Highway travel speed of ET (loaded) | 500 m/min |
| Gantry travel speed of RMG (unloaded) | 80 m/min | Gantry travel speed of YC (unloaded) | 100 m/min |
| Hoisting speed of RMG spreader (unloaded) | 24 m/min | Trolley travel speed of YC | 45 m/min |
| Hoisting speed of RMG spreader (loaded) | 15 m/min | Hoisting speed of YC (unloaded) | 35 m/min |
| Hoisting height of RMG | 10 m | Hoisting speed of YC (loaded) | 20 m/min |
| Intra-yard travel speed of ET (unloaded) | 600 m/min | Railcar length | 15 m |
| Intra-yard travel speed of ET (loaded) | 300 m/min | Length of loading/unloading tracks | 1050 m |
| Highway travel speed of ET (unloaded) | 750 m/min | Distance between tracks and port yard | 10 km |
| Ins. | Tasks | Gurobi | GA | GAP1 (%) | GAP2 (%) | ||||||
|---|---|---|---|---|---|---|---|---|---|---|---|
| Time (s) | Time (s) | ||||||||||
| 1 | 4 (2, 2) | 85.02 | 1.70 | 0 | 2.32 | 85.02 | 1.70 | 0 | 25.82 | 0.00 | 0.00 |
| 2 | 5 (2, 3) | 64.14 | 14.91 | 0 | 55.82 | 64.14 | 14.91 | 0 | 74.90 | 0.00 | 0.00 |
| 3 | 6 (3, 3) | 69.13 | 2.20 | 0 | 692.20 | 69.13 | 2.20 | 0 | 86.92 | 0.00 | 0.00 |
| 4 | 8 (4, 4) | 82.19 | 3.00 | 0 | 1752.01 | 84.99 | 3.30 | 0 | 52.34 | 3.41 | 10.00 |
| 5 | 10 (5, 5) | 110.90 | 4.41 | 0 | 6236.00 | 110.90 | 4.41 | 0 | 119.60 | 0.00 | 0.00 |
| 6 | 12 (5, 7) | 97.37 | 17.05 | 12.23 | 6525.10 | 98.27 | 18.25 | 13.28 | 78.04 | 0.92 | 7.68 |
| 7 | 15 (7, 8) | 112.54 | 32.63 | 0 | 6953.26 | 112.54 | 32.63 | 0 | 128.32 | 0.00 | 0.00 |
| 8 | 15 (8, 7) | 84.99 | 33.63 | 0 | 7000.20 | 84.99 | 32.63 | 2.45 | 95.35 | 0.00 | 4.31 |
| 9 | 15 (10, 5) | 98.32 | 45.92 | 0 | 7051.33 | 98.32 | 45.92 | 0 | 98.86 | 0.00 | 0.00 |
| 10 | 16 (8, 8) | 115.63 | 36.62 | 37.35 | 7200.00 | 97.33 | 6.62 | 7.35 | 132.53 | −15.83 | −81.11 |
| Avg | — | 91.29 | 18.00 | 3.74 | 4335.61 | 89.74 | 14.93 | 0.98 | 89.27 | −1.15 | −5.91 |
| Ins. | Tasks | ALNS | GA | GAP1 (%) | GAP2 (%) | ||||||
|---|---|---|---|---|---|---|---|---|---|---|---|
| Time (s) | Time (s) | ||||||||||
| 11 | 40 (20, 20) | 239.32 | 213.70 | 90.23 | 810.00 | 234.02 | 205.31 | 52.60 | 263.47 | −2.21 | −15.14 |
| 12 | 60 (30, 30) | 340.55 | 293.12 | 260.86 | 869.40 | 338.01 | 282.13 | 271.40 | 343.07 | −0.75 | −0.08 |
| 13 | 70 (30, 40) | 421.69 | 653.89 | 350.10 | 920.71 | 419.33 | 652.80 | 303.21 | 499.76 | −0.56 | −4.78 |
| 14 | 80 (40, 40) | 440.25 | 524.30 | 230.45 | 1065.02 | 437.69 | 518.91 | 232.31 | 573.15 | −0.58 | −0.47 |
| 15 | 95 (45, 50) | 549.40 | 449.10 | 550.25 | 1523.90 | 547.33 | 447.53 | 546.74 | 611.82 | −0.38 | −0.51 |
| 16 | 100 (50, 50) | 550.31 | 490.56 | 532.50 | 1392.07 | 547.52 | 490.14 | 549.77 | 949.21 | −0.51 | 1.65 |
| 17 | 110 (50, 60) | 619.93 | 936.56 | 341.52 | 1696.45 | 615.73 | 933.94 | 330.30 | 1793.42 | −0.68 | −1.08 |
| 18 | 115 (60, 55) | 618.69 | 636.25 | 475.00 | 1933.20 | 616.22 | 631.22 | 474.93 | 855.96 | −0.40 | −0.46 |
| 19 | 120 (60, 60) | 649.36 | 590.89 | 600.99 | 2415.00 | 641.65 | 873.14 | 293.50 | 1620.43 | −1.19 | −2.12 |
| 20 | 125 (60, 65) | 649.22 | 639.22 | 1006.56 | 2569.00 | 642.15 | 636.19 | 945.00 | 935.26 | −1.09 | −3.92 |
| Avg | — | 507.87 | 542.76 | 443.85 | 1519.48 | 503.97 | 567.13 | 399.98 | 844.56 | −0.83 | −2.69 |
| Ins. | Tasks | ALNS | GA | GAP1 (%) | GAP2 (%) | ||||||
|---|---|---|---|---|---|---|---|---|---|---|---|
| Time (s) | Time (s) | ||||||||||
| 21 | 130 (60, 70) | 682.01 | 1256.20 | 1129.31 | 3023.50 | 679.33 | 1236.06 | 1170.02 | 1782.08 | −0.39 | 0.86 |
| 22 | 130 (65, 65) | 638.36 | 650.21 | 1536.29 | 3625.10 | 638.90 | 664.41 | 1519.50 | 1909.99 | 0.08 | −0.12 |
| 23 | 130 (70, 60) | 672.36 | 1229.05 | 1170.36 | 3596.41 | 674.93 | 1230.81 | 1174.37 | 1836.54 | 0.38 | 0.24 |
| 24 | 150 (70, 80) | 724.85 | 1301.54 | 2295.01 | 3942.05 | 719.50 | 1219.42 | 2302.75 | 2303.77 | −0.74 | −2.07 |
| 25 | 190 (100, 90) | 863.20 | 1802.12 | 4208.22 | 5116.00 | 875.42 | 1816.51 | 4110.90 | 2763.91 | 1.42 | −1.38 |
| 26 | 190 (95, 95) | 868.02 | 1269.45 | 4659.08 | 5027.69 | 867.26 | 1107.57 | 4624.51 | 2389.29 | −0.09 | −3.31 |
| 27 | 220 (110, 110) | 889.58 | 1826.08 | 4932.56 | 6397.02 | 886.26 | 1814.20 | 4788.44 | 3106.89 | −0.37 | −2.31 |
| 28 | 230 (110, 120) | 893.15 | 1864.78 | 7002.46 | 7131.01 | 884.17 | 1791.50 | 6858.96 | 3988.39 | −1.01 | −2.44 |
| 29 | 270 (140, 130) | 890.58 | 2241.31 | 8936.20 | 7523.64 | 880.78 | 2196.52 | 8719.85 | 3747.10 | −1.10 | −2.34 |
| 30 | 300 (150, 150) | 882.36 | 2102.88 | 8103.00 | 8165.70 | 877.78 | 2053.69 | 8126.05 | 5044.53 | −0.52 | −0.26 |
| Avg | — | 800.45 | 1554.36 | 4397.25 | 5354.81 | 798.43 | 1513.07 | 4339.54 | 2887.25 | −0.23 | −1.31 |
| Ins. | GAP1 (%) | GAP2 (%) | ||||||
|---|---|---|---|---|---|---|---|---|
| 13 | 419.33 | 419.33 | 419.33 | 955.77 | 956.44 | 956.04 | 0.00 | 0.07 |
| 14 | 437.69 | 437.69 | 437.69 | 731.28 | 769.80 | 748.52 | 0.00 | 5.27 |
| 25 | 873.98 | 875.97 | 875.58 | 5882.40 | 5986.00 | 5927.40 | 0.23 | 1.76 |
| 27 | 885.91 | 894.43 | 888.93 | 6517.20 | 6722.40 | 6602.80 | 0.96 | 3.15 |
| Ins. | RMGs/ETs/YCs | |||
|---|---|---|---|---|
| 14 | 4/6/4 | 446.52 | 452.54 | 307.00 |
| 4/9/4 | 435.69 | 397.76 | 1210.86 | |
| 4/6/5 | 437.69 | 346.29 | 406.33 | |
| 5/6/4 | 437.69 | 386.13 | 381.48 | |
| 5/9/5 | 435.68 | 450.89 | 985.39 | |
| 19 | 4/6/4 | 631.69 | 594.14 | 663.52 |
| 4/9/4 | 621.07 | 685.45 | 1781.67 | |
| 4/6/5 | 629.24 | 607.42 | 509.34 | |
| 5/6/4 | 629.24 | 501.17 | 580.08 | |
| 5/9/5 | 600.60 | 619.05 | 1704.55 | |
| 24 | 4/10/4 | 717.50 | 913.95 | 2711.32 |
| 4/13/4 | 713.50 | 978.70 | 4396.57 | |
| 4/10/5 | 715.50 | 900.67 | 2473.50 | |
| 5/10/4 | 715.50 | 887.40 | 2377.35 | |
| 5/13/5 | 712.10 | 912.30 | 4448.70 | |
| 25 | 4/12/4 | 890.68 | 1266.95 | 4666.28 |
| 4/15/4 | 861.55 | 1291.86 | 6836.88 | |
| 4/12/5 | 875.97 | 1041.16 | 5018.75 | |
| 5/12/4 | 875.78 | 1147.41 | 4550.59 | |
| 5/15/5 | 858.90 | 1172.32 | 6774.95 | |
| 27 | 4/13/4 | 886.90 | 1442.32 | 5123.84 |
| 4/16/4 | 881.42 | 1135.20 | 7624.37 | |
| 4/13/5 | 885.91 | 1336.07 | 5294.51 | |
| 5/13/4 | 883.42 | 1136.85 | 5551.52 | |
| 5/16/5 | 863.90 | 1493.79 | 7390.17 |
| Distances | RMGs/ETs/YCs | |||
|---|---|---|---|---|
| 5 | 4/20/4 | 556.05 | 331.54 | 7874.32 |
| 10 | 4/20/4 | 576.04 | 666.10 | 6933.36 |
| 15 | 4/20/4 | 596.03 | 967.82 | 5812.52 |
| 20 | 4/20/4 | 616.03 | 1027.57 | 5341.99 |
| 25 | 4/20/4 | 641.03 | 1519.54 | 3906.93 |
| 30 | 4/20/4 | 670.03 | 1465.01 | 3396.85 |
| Time Window Width | RMGs/ETs/YCs | Obj. | |||
|---|---|---|---|---|---|
| 120 | 4/20/4 | 670.02 | 1465.01 | 3396.85 | 333,712.600 |
| 150 | 4/20/4 | 783.72 | 1545.57 | 5374.60 | 0.786 |
| 180 | 4/20/4 | 896.03 | 1626.13 | 7530.03 | 0.791 |
| 210 | 4/20/4 | 1016.03 | 1948.38 | 9072.26 | 0.797 |
| 240 | 4/20/4 | 1136.03 | 2109.51 | 11,274.98 | 0.806 |
Disclaimer/Publisher’s Note: The statements, opinions and data contained in all publications are solely those of the individual author(s) and contributor(s) and not of MDPI and/or the editor(s). MDPI and/or the editor(s) disclaim responsibility for any injury to people or property resulting from any ideas, methods, instructions or products referred to in the content. |
© 2025 by the authors. Licensee MDPI, Basel, Switzerland. This article is an open access article distributed under the terms and conditions of the Creative Commons Attribution (CC BY) license (https://creativecommons.org/licenses/by/4.0/).
Share and Cite
Yu, X.; He, C. Collaborative Scheduling of Yard Cranes, External Trucks, and Rail-Mounted Gantry Cranes for Sea–Rail Intermodal Containers Under Port–Railway Separation Mode. J. Mar. Sci. Eng. 2025, 13, 1109. https://doi.org/10.3390/jmse13061109
Yu X, He C. Collaborative Scheduling of Yard Cranes, External Trucks, and Rail-Mounted Gantry Cranes for Sea–Rail Intermodal Containers Under Port–Railway Separation Mode. Journal of Marine Science and Engineering. 2025; 13(6):1109. https://doi.org/10.3390/jmse13061109
Chicago/Turabian StyleYu, Xuhui, and Cong He. 2025. "Collaborative Scheduling of Yard Cranes, External Trucks, and Rail-Mounted Gantry Cranes for Sea–Rail Intermodal Containers Under Port–Railway Separation Mode" Journal of Marine Science and Engineering 13, no. 6: 1109. https://doi.org/10.3390/jmse13061109
APA StyleYu, X., & He, C. (2025). Collaborative Scheduling of Yard Cranes, External Trucks, and Rail-Mounted Gantry Cranes for Sea–Rail Intermodal Containers Under Port–Railway Separation Mode. Journal of Marine Science and Engineering, 13(6), 1109. https://doi.org/10.3390/jmse13061109
