You are currently viewing a new version of our website. To view the old version click .
Journal of Marine Science and Engineering
  • Article
  • Open Access

13 November 2025

Bathymetric Changes in the Submerged Delta of the Jucar River (Spain, Western Mediterranean) from the 19th Century to the Present

,
,
and
Environmental and Marine Sciences Research Institute (IMEDMAR-UCV), Catholic University of Valencia, C/Guillem de Castro 94, 46003 Valencia, Spain
*
Author to whom correspondence should be addressed.
This article belongs to the Section Geological Oceanography

Abstract

The Jucar is a perennial river with a high sedimentary load which has transferred sediment to the continental shelf in the form of a deltaic lobe since pre-historic times. The aim of this study is to analyze the changes that have occurred in the submerged delta of the Jucar since the nineteenth century. With this aim in mind, five nautical charts were georeferenced, covering the period from 1893 to the present day, from which Digital Elevation Models were generated and compared using Geographic Information Systems. The results indicate that the large-scale contributions of the nineteenth century caused the submerged delta to grow during the cold, dry period of the Little Ice Age. In the mid-twentieth century, the flow and solid load of the river were reduced by the construction of dams, leading to the stabilization of the delta. The bursting of the Tous Dam in 1982 and the ensuing ordinary floods that occurred until its reconstruction, led to large amounts of sediment that counteracted the anthropic action generated by the sediment trap of the dams. The climate of the twenty-first century, characterized by frequent extreme weather events, has allowed the deltaic lobe to continue to grow until the present day since these events increased sediment input to the shelf. Coastal erosion is also observed.

1. Introduction

Deltas are convex structures (top view) that stand out in front of a river mouth, at the point where the river system meets a receiving basin, such as a sea, ocean, or lake, and they are created when sedimentary input exceeds the redistribution capacity of a large body of water. The process of formation involves river currents carrying sediments which decelerate and expand as they enter a receiving basin, depositing much, or all, of their solid load. Grain sorting usually occurs, with coarser sediments remaining at the mouth and finer sediments observed in areas farther away [1].
Since the nineteenth century, numerous studies have examined the morphology and dynamics of deltas. One of the pioneers in the study of these morphologies is Gilbert [2,3]; Coleman and Gagliano’s [4] definition of the different parts of deltas is in line with how they are known today, distinguishing between emerged and submerged areas. Years later, several authors published definitions of the different types of deltas according to the load and density of the effluent [5,6], which are still accepted today. At the end of the twentieth century, Arche [1] presented an important in-depth study of the different types of flow and the deltas that are formed. Since then, a large number of scientific studies have been published on Mediterranean emerged deltas, reporting that most present-day deltas were built during the eustatic rise of the Marine Isotopic Stage 1 (MIS 1); examples are the Rhone [7,8], Tiber [9,10], Ombrone [11], Arno [12,13], Ebro [14], and Turia-Jucar [15,16]. This research indicates how low river basins were invaded during the sea level rise corresponding to the current interglacial period, which stabilized around 6500 cal yr BP. The study of deltas and their relationship with human activity is essential for the better management and sustainability of deltaic systems. Studies of these links reveal the vulnerability of these coastal systems, especially in the face of climate change and estimated sea level rise, since, due to their flat morphology and low topography, they are seriously threatened in the medium and long term. Knowledge of the submerged part and its evolution on a secular scale allows us to evaluate fragility and, therefore, their potential vulnerability. Similar studies have been carried out in the vicinity of the area (Martínez-Clavel et al. [17] and Garcés et al. [18]).
As mentioned above, deltas are formed by two well-defined parts, a subaerial or deltaic plain and a submerged part, which is divided into the deltaic front with a steep slope, and the prodelta, where the slope is much less pronounced [19] (Figure 1). They are mainly controlled by two types of processes: the discharge of the river that feeds them and the marine dynamics in the area of the mouth. The most important factor determining river discharge is the area’s climate as it controls the total discharge, the type of sediment contributed by the river, and the bottom load/suspended load ratio [1]. River discharge in the area of the mouth is determined by the concentration of the flow due to the volume of sediment transported [20] and by the contrast in density between the effluent waters and the waters of the receiving basin. Because of this, the density of the river waters may be equal to, higher than, or lower than that of the receiving basin [21]. This creates different types of flow, which Bates [5] and Wright [6] defined as homopycnal, hyperpycnal, and hypopycnal, terms which were used to name the types of deltas they create. In homopycnal flows, later mixing is rapid and occurs close to the mouth, causing rapid sedimentation. This type of flow, dominated by inertial forces, occurs infrequently in nature; it mainly occurs in rivers with low solid load and steep slopes that enter deep lakes and more rarely occurs in rivers with open shores and steeply sloping platforms [6]. In hyperpycnal deltas, a dense current is formed that moves away from the mouth [21]. These flows occur when there is little or no difference in depth between the channel and the basin. In this situation, the forces of friction with the bottom are dominant and are combined with turbulent diffusion in the horizontal plane, forming subaqueous dikes on the sides [1]. There are few examples of deltaic systems dominated by hyperpycnal discharges [20,22], but among them are the lateral spill deposits of deltaic distributary channels [23,24,25,26,27].
Figure 1. Parts of a delta (modified from [28]).
Finally, in deltas formed by hypopycnal flows, sediment-laden waters of fluvial origin create a surface plume that moves over the waters of the receiving basin [1]. These occur when a freshwater body laden with greater or lesser amounts of sediment enters denser saltwater. This is the most frequent situation in which buoyancy forces dominate [6]. When it reaches the sea, the effluent forms a buoyant plume with a very high lateral expansion, causing a saline wedge to reach below the river channel. The freshwater–saltwater contact creates internal waves that accelerate mixing and cause the effluent to lose velocity, leading to the formation of a sediment bar beneath coarse materials, which moves forward as the deposits progress. Further downstream, this effect disappears, and the plume continues to expand, still carrying most of the fine suspended load. Convergence within the bottom creates two subaqueous dikes that are not deflected as the delta progresses [1].
The main aim of this study is to analyze multiscale bathymetric changes that have occurred in the Jucar River Delta, located in the Gulf of Valencia, since the nineteenth century, using nautical charts and Geographic Information Systems (GISs). To achieve this, a Digital Elevation Model (DEM) was generated from the digitized bathymetry of each georeferenced nautical chart, allowing for the modeling of the submerged delta of the Jucar River. The analysis considers both natural factors (such as floods and marine storms) and human interventions (including river regulation and nourishment works). Finally, the implications of historical and recent bathymetric changes are assessed in relation to the classification, dynamics, and future evolution of the Jucar River Delta within the context of climate change and global sea level rise.

2. Study Area

The present study explores the multiscale changes in the submerged delta of the Jucar River, located in the Western Mediterranean in the east of the Iberian Peninsula, with its mouth in the Gulf of Valencia (coordinates 39°09′02′′ N 0°14′02′′ E) (Figure 2). In order to understand the potential vulnerability of this delta, this study focuses on the submerged part. Similar studies have been carried out in the vicinity of the area, whose comparison will allow us to establish an evolutionary model for these coastal systems in the Gulf of Valencia.
Figure 2. Location of the study area.

2.1. The Climate and the Sediment

The study area responds to a mediterranean climate with hot, dry summers and mild winters. Maximum temperatures are recorded, coinciding with the dry season. The most common precipitation occurs in the form of torrential rain, and the average annual rainfall in the study area is between 600 and 800 mm [15]. These precipitations generally occur in autumn, with a relative minimum of precipitation in winter.
A typical phenomenon of this climate is known as “DANA” (a Spanish acronym denoting Isolated High-Level Depression), which is more frequent between the months of October and November. During this period, intense and short-lived periods of high precipitation can occur, with an extraordinary discharge of sediments that feed the coast and the deltaic system [29]. According to the Intergovernmental Panel on Climate Change (IPCC), since the end of the twentieth century, there has been an increase in the energy and frequency of these extreme precipitation events in the coastal zone due to global warming [30]. As a consequence of the increase in temperatures, the hydrological cycle has accelerated and become more unpredictable. Climatic characteristics determine the size and quantity of sediments brought by rivers, which are very high in climates with torrential rainfall and high contrast, especially during high-energy episodes [31]. During these episodes of intense precipitation, ordinary and extraordinary river flooding occurs, and sediment transfer to the marine environment reaches its maximum level. If they also coincide with dry periods, these events bring large amounts of sediment to the coast and shelf due to the lack of vegetation and the low level of soil protection. For example, after the DANA of 2024, 170,000 cubic meters of sediment had to be extracted from the harbor located at the mouth of the Júcar to restore its operation.
On the other hand, cold and dry periods are also likely to provide a higher rate of sediment to the receiving basin [18]. This is the case of the Little Ice Age (LIA) in Europe spanning from the fourteenth to the mid-nineteenth centuries [32,33,34]; this period was cold and dry, with a generalized temperature decrease of between 1 and 2 °C below mean modern-day values [34,35]. Nearby rivers such as the Turia also showed a notable increase in their submerged delta at the end of the 19th century, which is attributed to climatic causes, since the anthropic factor was not as intense as it is today.
To summarize, climate change and storms influence the sedimentary evolution of deltas by altering the balance between sediment supply, transport, and deposition. Changes in rainfall patterns and river flow can reduce the amount of sediment reaching the delta, while sea level rise promotes sediment redistribution and erosion. Intense storms can move large volumes of sediment, eroding some areas and depositing material in others. Together, these processes alter natural sedimentary dynamics and determine the shape, stability, and future growth of the delta.

2.2. The Jucar River and Its Floodplain

This river is the second most important in the Gulf of Valencia (after the Ebro River) and one of the longest in Spain, with a length of 534 km. The Jucar River has supplied water to numerous towns and cities since ancient times, and in order to regulate its flow and ensure its availability in times of drought, numerous reservoirs and dams began to be built along its course in the 1950s. Of note is the Alarcon Reservoir, which began operating in 1957, with a capacity of 1112 hm3 [36] and a height of only 71 m, which regulates the headwaters of the Jucar. Also noteworthy is the Tous Dam, which has the purpose of achieving lamination of floods, in addition to the regulation of the contributions of the Jucar River [37]. These dams are material traps, which result in a lower sedimentary contribution to the sea and could therefore imply a decrease in the speed of delta growth and an increase in coastal erosion in the area of the mouth. The Jucar River contributes around 1900 hm3 of sediment per year from its drainage basin (21,600 km2) to the sea and has suffered several large-scale floods since the nineteenth century, the most notable being those of 1864 and 1982. The latter, caused by the bursting of the Tous Dam [38], resulted in an increase of 110 million m3 in load and flow in the river within a few hours; when the Tous Reservoir was emptied, most of this solid load reached the sea, a circumstance that modified the geomorphology of the delta [39].
The Jucar floodplain is classified as having medium to low energy (mean gradient of 1‰), with a meandering channel flowing along a prominent alluvial ridge. As for the geomorphology of the area, the texture of the Jucar’s embedded valley fill varies longitudinally. The head of the plain is composed entirely of coarse materials such as pebbles, gravels, and sand; in the intermediate section, it presents a base of sands and gravels, followed by clays and silts and, at the top, clayey and sandy silts. Finally, in the last section of the Jucar valley, fine sediments of dark brown and grayish tones predominate [38]. As this river rises in a mountain range and descends so steeply, most of the coarse materials are deposited near the mountain range, and in its middle area, the river only carries deposits of medium size in the sandy fraction. Upon reaching the mouth, in the sedimentation basin, the sediments have a silty clay texture, reflecting the low energy of the medium [40].

2.3. Marine Dynamics

As for the marine dynamics in the study area, several processes and agents should be mentioned, especially wind, waves, sea currents, and tides. To examine these processes, this study used data from Puertos del Estado “https://www.puertos.es/servicios/oceanografia (accessed on 18 February 2025)”, from the SIMAR node (2082110) located at coordinates 0.17° W 39.17° N, near the mouth of the Jucar (Figure 2), for the period between 1958 (the oldest data available) and 2025. Wind is one of the main phenomena affecting coastal dynamics as it is the main generator of waves. The obtained data show that the most frequently occurring velocities (9–10%) are those between 3 and 3.5 m/s. As for wind direction, the most predominant is west, at around 15%, followed by west–northwest, with a predominance of 10%, and north–northeast and east–southeast.
With regard to waves, the average wave height in the study area does not exceed 0.5 m, with a frequency of almost 60%, and the average significant wave height is 4.8 m, which varies depending on the time of year, with higher values in winter and lower values in warmer seasons. The predominant direction is east–northeast, that is, toward the coast, although with a certain degree of deviation that may be caused by coastal currents. As for marine currents, their main causes in the Mediterranean are local winds or circulation conditioned by differences in temperature and salinity in the water masses themselves, in the process known as thermohaline circulation [41]. Currents can be divided into two main groups: general currents, which are produced at a distance from the coast thanks to the forces just mentioned, and coastal currents, which are generated practically on the shores and whose direction may coincide with, or be completely opposite to, that of the general current [42].
Among general currents, the predominant current, with a speed of more than 16 cm/s, is south–north, followed very closely by north–south. Among coastal currents, the longitudinal current is the most important, parallel to the coast, and entirely dependent on coastal drift (sedimentary material displaced along the shore under the influence of waves and currents). On the coasts of the Gulf of Valencian, the coastal drift presents a net resulting in a north-to-south direction, in accordance with the wind regime and the wave climate [42].
Finally, one should mention the tides. Astronomical tides produce strong currents capable of modifying local hydrodynamic conditions, especially in the mouths. This typology is relatively unimportant in the Valencian coasts and is not usually taken into account since the Mediterranean is a microtidal sea and its effect does not exceed 30 cm of tidal range [43]. The meteorological tides that influence underwater topography occur sporadically on the Valencian coasts [41] and, due to their occasional nature, have not been taken into account in the present study.

3. Materials and Methods

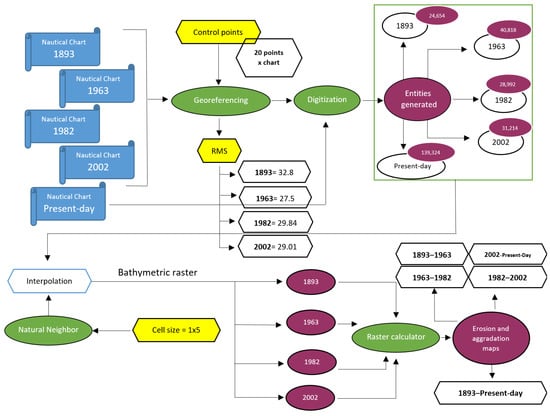
In this study, the bathymetric changes in the submerged delta of the Jucar River were assessed using five nautical charts (1893, 1963, 1998, 2002, and a present-day nautical chart). These charts were obtained from the Archive of the Universitat de València, with the exception of the most recent one, which was obtained from Navionics (Table 1), an Italian company that manufactures electronic nautical charts. A Digital Elevation Model was created for each chart.
Table 1. Nautical chart information used.
The oldest one (1893) was obtained by using an old data collection technique called sounding lead, the most widely used technique until 1920. It consists of a weight attached to a graduated rope that is dropped to the bottom from the boat, at which time the depth is read from the rope. This process is repeated multiple times throughout the study area to determine the bathymetry of the ocean floor, although the accuracy achieved is low.
The rest of the charts were obtained using echo sounders, which began to function effectively in the early 1930s. A sound pulse is emitted from the ship and returns to its point of origin reflected by the seabed or by solid bodies on the seabed. As the speed of propagation of sound waves through water is known, the time interval between the emission of sound and its reception immediately indicates the distance of the objects that reflect it in the form of an echo [44].

3.1. Georeferencing of Nautical Charts

The georeferencing process was performed on the 1893, 1963, 1998, and 2002 charts (the most recent nautical chart was already georeferenced) using ArcGis Desktop 10.8.2 software, created by the company ESRI, a multinational company based in Redlands, CA (USA). To ensure correct georeferencing of the different nautical charts, the present-day nautical chart was used as a base, in addition to the base maps available in ArcGis. From these, reference points were introduced, always taking elements that do not disappear or may suffer displacement over time, such as chapels, lighthouses, castles, churches, and road crossings. As shown in Table 2, a minimum of 20 georeferencing points were established for each chart, and because the study area is so large, a maximum Root Mean Square (RMS) error of 30 m was considered in order to obtain high accuracy.
Table 2. Information on the georeferencing of the charts.

3.2. Digitization of the Bathymetric Coordinates and Isobaths of the Nautical Charts

Once all the nautical charts were georeferenced in ArcGIS, the elevations and the isobaths were digitized. To achieve this, a common area was established for all the charts, since each one of them had a different extension. It was determined that this area would extend from l’Albufera de Valencia to the port of Denia and up to isobath 100. This area is so large since the Jucar is a river with a high sediment load, and so the accumulation can extend to high depths of the shelf and up to many kilometers southward following the coast.
After this, two new layers were created for each chart. In one, points were drawn, including one for each bathymetric elevation; in the other, polylines were drawn, namely one on each isobath. Next, the attribute tables were composed with double fields, adding the depth values in negative both for the isobath layers and for the bathymetric elevation layers. The large number of coordinates made the digitization process difficult, especially in the present-day nautical chart, in which around 25,000 items were digitized by hand. Finally, the isobaths were converted to points, introducing one every ten meters, thus increasing the final number of items (Table 3).
Table 3. Number of items used for the digitization of nautical charts.

3.3. Rasterization and Interpolation

To obtain the respective Digital Elevation Models (DEMs), several interpolation and rasterization tools were used.
First, a TIN (Triangulated Irregular Network) was created for each chart with the Create TIN tool, where the point layer was inserted and the double field of the attribute table where the depth values were indicated as “Height Field”. A TIN can store continuous surfaces; it is vector-based and works in such a way that it connects known data points with straight lines to create triangles, often called facets, which are planes that have the same slope. Together, these hypothetical lines form a network that covers the entire surface [45]. After this, with the Edit TIN tool, triangles that were not needed or were misplaced (for instance, those that were inserted on land or those that interpolated points too far apart and were therefore inaccurate) were eliminated.
Once the TINs were clean, their respective rasters were created with the TIN to Raster tool. As explained by the Environmental Systems Research Institute [46], this method can be used to transform an irregular network of triangles into a raster by interpolation. Each cell in the output is assigned a height or a NoData value depending on whether or not the center of the cell falls within the interpolation zone. The raster format is based on a grid formed by cells or grids (photographs, images, etc.) in which each grid (pixel) presents a spatial quality or property (color and altitude, among others). The main difference with respect to a vector file is that the raster file stores pixels, while the vector file stores coordinates of the vertices of each geometric element [47].
Because these rasters were not sufficiently accurate, Natural Neighbor interpolation was used. This methodology employs an algorithm that finds the subset of input samples closest to the query point and applies a series of weights based on proportional areas to interpolate a value. This is a local interpolation which does not generate peaks, troughs, ridges, or valleys that have not been represented by the samples provided [48]. As the raster obtained by this interpolation cannot be edited, the Extract By Mask tool was used, which extracts the cells of a raster that correspond to the areas defined by a mask, creating an output raster in which the data from the attribute table of the initial raster are preserved [46]. The respective TIN acts as a mask for each map, obtaining a clean and precise final raster, which is the final DEM.

3.4. Raster Processing and Analysis

Finally, the raster calculator was used to observe how the submerged delta has changed over the years. This tool allows a multitude of mathematical operations to be performed between raster files. Conditional, mathematical, trigonometric, and logical operations can be performed, and the results are written in a new raster layer. In order to meet the objectives, the following subtractions were performed:
  • The period of 1893–1963;
  • The period of 1963–1992;
  • The period of 1992–2002;
  • The period of 2002–present-day.
From the obtained results, two maps were extracted for each chart: a quantitative one, which is expressed by a color scale, and a qualitative one, which indicates the areas where there is erosion (<−0.5), stability (−0.5–0.5), or aggradation (>0.5) with the passage of time. The methodology used [49] is summarized in the below chart (Figure 3).
Figure 3. Outline of the methodology used.

4. Results and Discussion

The results obtained in this study are contained in the quantitative and qualitative subtraction maps. In order to respond to the study’s aims, we describe the comparative analysis carried out between the different maps obtained. In addition, based on the study of the river mouth area, the delta is characterized according to the classification of Wright and Bates.

4.1. Bathymetric Analysis of the Delta from the 19th Century to the Present

Between 1893 and 1963 (Figure 4), the qualitative map (Figure 5A) shows aggradation of the entire continental shelf over the course of these 70 years. The quantitative analysis (Figure 5B) shows that at the mouth of the Jucar, there is a large contribution of sediment that feeds the deltaic lobe, as seen in more detail in Figure 4. As the lamination of the rivers through the construction of the dams on the Valencian coasts did not occur until the 1950s [36], this subtraction map can act as the reference for the contribution of sediment in the river’s natural regime. Although the shelf shows this trend, the high availability of sediments on the coast during the nineteenth century (a consequence of extreme flooding events after the dry and cold periods at the end of the Little Ice Age in the Gulf of Valencia [32]) may explain the sedimentary aggradation and progradation at this time [18].
Figure 4. Mouth of the Jucar (1963–1893). Scheme.
Figure 5. Qualitative map (A) and quantitative map (B) (1963–1893).
As mentioned above, in the 1950s, multiple reservoirs and dams were built on the Jucar, in particular the Alarcon Reservoir [36], which came into service in 1957, and the Tous Dam, built in 1972 [37]. These dams are material traps which reduce the amount of sediment reaching the sea and which may therefore slow the growth of the submerged delta and increase the coastal erosion in the area of the mouth. In 1982, the largest flood of the Jucar in the twentieth century was caused by the bursting of the Tous Dam [15], triggering the transport of the solid load retained in the reservoir seaward and modifying the geomorphology of the delta [39].
In order to understand the impact of the dams built on the Jucar on the river’s contributions to the continental shelf, we compare the period of 1893–1963, when the influence of the reservoirs was not yet reflected on the shelf, with the period of 1963–1998, almost 40 years after the construction of the Alarcon Reservoir.
These maps show how the continental shelf received a much lower sedimentary input between 1963 and 1998, since the qualitative map (Figure 6A) shows a decrease in sediment on the shelf. The exception is the river mouths, where there is still sedimentary input, though far less than in the nineteenth century.
Figure 6. Qualitative map (A) and quantitative map (B) (1998–1963).
In the Jucar Delta, the quantitative map (Figure 6B) shows that between these years, the deltaic lobe at the mouth did not grow, indicating a lower contribution of sediment. A wide area of stability is also observed near the Jucar River (Figure 7).
Figure 7. Stability lobe (1998–1963). Scheme.
These two situations are reflected in the fact that, from the 1950s onwards and after its lamination, the Jucar River contributed much less sediment than during the nineteenth century [50]. However, the flood of 1982 and the subsequent ordinary floods of the river until the dam was repaired in 1996, together with the sediment produced in the lower basin of the river located after the reservoirs, counteracted this effect. In addition, it can be observed how the sediments of the Jucar expand both to the north of the mouth and to the south, perhaps because the general currents in the study area are predominantly in a south–north direction, followed very closely by the north–south, according to data from Puertos del Estado (State Ports).
This morphology of the stability lobe can also be explained by the behavior of the Jucar River during large-scale floods, when it reaches the sea with so much flow and such a huge volume of sediment that it changes the marine dynamics. An example is shown in Figure 8, which depicts the mouth of the Jucar during the DANA in 2024.
Figure 8. Mouth of the Jucar during the 2024 DANA; Ortophoto 2024 [51].
Figure 9 shows that, although the sediment from the 1982 flood and ordinary floods up to 1996 spread over the shelf, most of it accumulated south of the mouth of the Jucar and on the coast, as reflected by the extent of the green scale. This may be due to the effect of the new breakwater on the inputs and the predominant net direction of the general currents and the coastal longitudinal current, which, according to Sanjaume [42], is in a N-S direction. Figure 9 further illustrates that, since the construction of the Jucar breakwater, sediments transported by this current have begun to accumulate to the north of this structure.
Figure 9. Mouth of the Jucar (1998–1963). Scheme. The arrow represents sediment accumulation north of the breakwater.
Between 1998 and 2002, there was a certain degree of stability and few changes in the continental shelf in the area (see the qualitative map in Figure 10A) The accumulation of sediment on the coast and on the shelf was also lower than in previous years. From a quantitative point of view (Figure 10B), three findings can be observed: (a) with respect to the situation prior to the construction of the dams, the Jucar still does not contribute a sufficient amount of sediment to counteract erosion; (b) the northern breakwater has been extended seaward and the accumulation of sediments retained to the north of this structure has increased due to the effect of the drag of the coastal longitudinal current (Figure 9); and (c) erosion to the south of the breakwater, reflecting the negative influence of artificial structures on the coasts on the sediment balance [42].
Figure 10. Qualitative map (A) and quantitative map (B) (2002–1998).
Since 2002, the platform has received significant contributions of sediment, especially near the coast, as shown in the qualitative map (Figure 11A). The quantitative map (Figure 11B) shows that the sediments come from the Jucar and other rivers in the area.
Figure 11. Qualitative map (A) and quantitative map (B) (present-day–2002).
At its mouth, as shown in Figure 12, there was a large contribution of sediment during these years, which is also reflected in the growth of the deltaic lobe; near the mouth, accumulations of up to 3 m in 20 years have been calculated. Figure 12, marked with arrows, shows that the beaches near the mouth have suffered erosion, a phenomenon that contrasts with the progressive accumulation of sediment since the 1960s to the north of the breakwater after its construction.
Figure 12. Mouth of the Jucar (present-day–2002). Scheme. The arrows indicate erosion of the beaches near the Jucar River.
These processes may be due to the increase in energy and frequency of extreme events on the Valencian coasts during the twenty-first century. An example of this is the Gloria storm, characterized by extreme weather phenomena such as torrential rains, heavy snowfall, strong winds, and large waves (reaching unprecedent wave heights in the Western Mediterranean, exceeding 14 m at some buoys) [52]. These high-energy episodes cause two effects: First, they are responsible for large floods that drag huge contributions of sediment to the platform, since intense rainfall causes floods in rivers and streams and, as a result, extraordinary discharges of sediment [52]. Second, they also erode the coasts [53,54,55] due to the magnitude of wave and wind parameters during multiple storms, and this process exacerbates the loss of sediment associated with anthropogenic action (that is, river lamination and the construction of dikes and coastal breakwaters).
Recent research carried out by the Geoenvironmental Cartography and Remote Sensing Group of the Polytechnic University of Valencia reduces the time frame by half; this research group argues that erosion on these beaches began in 2015, as shown in the layer of the Valencian Cartographic Institute (ICV) viewer [56]. In this layer (showing average rates of change in beach width), it can be seen how the beaches near the mouth of the Jucar, especially the northern one, show a high erosive trend from 2015 onwards.
On the Valencian coasts, the Gloria event (2020) caused the flooding of multiple rivers, including the Jucar and surrounding areas, which would explain the accumulation of sediment during this period (Figure 11A,B), representing a partial recovery of the delta lobe since the construction of the Alarcon Reservoir.
Finally, the difference in the bathymetric models between 1893 and the present day represents, from both qualitative (Figure 13A) and quantitative points of view (Figure 13B), the deltaic lobe of the Jucar River and, therefore, the high level of sediment that has accumulated on the continental shelf from this river over this period. This feature of the delta spans an area of 5.6 km from the river mouth and 18.5 km along the coast, with a final area of 96.3 km2. In these maps, the deltaic lobe of the Jucar is marked, as well as the lobe formed by the southern rivers. Comparison of the two deltas reveals the large amount of sediment transported by the Jucar River since the nineteenth century and the sediment availability of the riverbeds due to the action of the Little Ice Age [32]. Despite the retaining action of the dams since the mid-twentieth century, the Jucar lobe continues to grow; the changes in climate in the twenty-first century and the frequency of high-energy events [30] have triggered a large contribution of sediment to the shelf and (in contrast to) erosion on the coast [52].
Figure 13. Qualitative map (A) and quantitative map (B) (present-day–1893).

4.2. Determination of Delta Type

Based on the results of this study and its comparison with the different types of deltaic systems described by Wright [6] and Bates [5], the submerged delta of the Jucar River is defined as hypopycnal, and therefore, buoyancy is the dominant feature.
The transverse and longitudinal profiles of the Jucar Delta share morphological characteristics with the type profiles of a hypopycnal delta, as can be seen by contrasting Figure 14 and Figure 15, where the different parts of the Jucar Delta can be distinguished. The transverse profile (Figure 15c) indicates the channel and the accumulation on the sides forming dikes, although they are not as pronounced as in the type profile described by Wright [6]. The longitudinal profile (Figure 15b) shows the crest of the bar and how the volume of the accumulation decreases as the deposits progress; a grain selection [1] is evident, with the coarsest sands near the mouth, forming the crest, and the predominance of finer ones as they move away from it. The bar crest has a width of 287 m when measured transverse to the mouth, reflecting the sand load carried by this river, and its distance from the mouth of the effluent is almost five times the width of the channel. It is followed by the bar front with a width of 165 m that moves forward as the deposits progress; the distal part with a width of 57 m is the narrowest, measured transverse to the shore. From the distal part of the delta, prodelta clays (a type of sediment formed by clays and silts) dominate, which make up almost the entire deltaic lobe [40]. The deltaic lobe is much larger than suggested in Figure 15 (see Figure 13A). This can be corroborated with the nautical charts of both 1963 and 1998 in which the bottom type is described, since the area determined to be a deltaic lobe is represented as “Mud”. This part of the delta (by far the largest) measures 4.4 km longitudinally and 18 km parallel to the coast; its size indicates the tendency of this river to transport silt clay textured material [40]. This distribution is also observed in the delta plan (Figure 15a), where the subaqueous dikes described by Wright (1977) can also be seen.
Figure 14. Theoretical sedimentation at the mouth of a buoyancy-dominated effluent (modified from Arche, 1992) [1].
Figure 15. Sedimentation in the mouth of Jucar River. (a) Top View. (b) Longitudinal Profile. (c) Transverse Profile.
Future evolution of the Jucar Delta will depend not only on natural hydrodynamic processes but also on the combined effects of sea level rise and human activities in the river basin. Flow regulation, sediment trapping by dams, and land use changes are likely to modify the sediment load and texture reaching the coast, while global sea level rise may intensify coastal erosion and submergence of low-lying deltaic areas.
In the context of the Gulf of Valencia, the deltas of the Ebro, Turia, and Jucar show the same trend, undergoing progradation until the 1950s, at which point a downward trend began that continues today. This is a consequence of the construction of reservoirs that regulate flows and retain most of the sediment. For example, in the Ebro Delta, it is estimated that only 1% of the sediment currently reaches the delta compared to the early 20th century [17]. Regarding the effect of global warming, a significant impact is observed in all three delta systems. Although there is a sediment contribution due to the increase in magnitude and frequency of extreme events since 2015, they appear more vulnerable when the submerged portion is proportionally smaller.

5. Conclusions

The use of nautical charts has allowed a reconstruction of ancient submerged geomorphologies and an analysis of the bathymetric changes in the seabed in the area of the mouth of the Jucar. This information, the only source of data available, has been crucial for the study of the changes in the submerged delta of the Jucar from the nineteenth century to the present day.
The submerged delta of the Jucar and its natural regime have been described on the basis of information extracted from the 1893 nautical chart. The conclusion is that during the nineteenth century, this river transported large amounts of sediment to the sea, leading to an increase in the size of the submerged delta. This is due to the large-scale availability of sediments as a consequence of the dry climate characteristic of the Little Ice Age.
From the 1950s onwards, the contributions of sediment from the Jucar and the speed of growth of its submerged delta both decreased due to the lamination of the Jucar River. The analyzed DEMs show how the flood of 1982, as well as the subsequent ordinary floods of the Jucar River until the reconstruction of the Tous Dam, counteracted this shortage of sediments, which is reflected in the stability of the deltaic lobe.
Despite the retaining action of the dams, the lobe continues to grow today due to the increased frequency of high-energy events responsible for the large sediment input during the twenty-first century in the context of climate change. In contrast to this sediment accumulation in the marine environment, beaches suffer erosional processes.
Finally, the Jucar Delta is classified as hypopycnal and therefore dominated by buoyancy forces. It is 5.6 km wide at the mouth of the river and 18.5 km along the coast, with a final area of 96.3 km2, and its parts are well defined according to the model that characterizes this type of delta.
This methodology allows for the acquisition of 19th-century marine cartographic information, something impossible to obtain from other sources. However, the study is limited by the imprecision of the data collection methods, especially at the bathymetric level, in addition to the georeferencing error (RMS) and the complexity of manually digitizing a large number of elements (approximately 265,000). Despite these limitations, the results have important practical implications since understanding the secular evolution of the submerged delta is essential for reliably assessing its vulnerability to climate change and sea level rise. The behavioral pattern of this delta is recorded in other deltaic systems located in the Gulf of Valencia, which have been studied using the same methodology.

Author Contributions

Conceptualization, I.M.-B., A.R.-P., B.M.-C. and A.M.B.; Methodology, I.M.-B. and B.M.-C.; Formal analysis, I.M.-B. and B.M.-C.; Investigation, I.M.-B., A.R.-P., B.M.-C. and A.M.B.; Resources, A.M.B.; Data curation, I.M.-B.; Writing—original draft, I.M.-B.; Writing—review & editing, I.M.-B., A.R.-P. and A.M.B.; Supervision, A.R.-P., B.M.-C. and A.M.B.; Project administration, A.M.B. All authors have read and agreed to the published version of the manuscript.

Funding

This paper has been partially supported by CIAICO/2024/97 Project of the Generalitat Valenciana.

Data Availability Statement

The original contributions presented in this study are included in the article. Further inquiries can be directed to the corresponding author.

Acknowledgments

This paper has been partially supported by the Ingenio Program UCV/2024-153-902 (Catholic University of Valencia). Moreover, the authors would like to thank the anonymous referees and the editor for all their corrections and suggestions.

Conflicts of Interest

The authors declare no conflicts of interest.

Abbreviations

The following abbreviations are used in this manuscript:
GISGeographic Information System
MIS 1Marine Isotopic Stage 1
CHJJucar Hydrographic Confederation
“DANA”Isolated High-Level Depression
IPCCIntergovernmental Panel on Climate Change
RMSRoot Mean Square Error
DEMDigital Elevation Model
TINTriangulated Irregular Network
ESRIEnvironmental Systems Research Institute
ICVValencian Cartographic Institute

References

  1. Arche, A. Deltas. In Sedimentología; Arche, A., Ed.; Consejo Superior de Investigaciones Científicas: Madrid, Spain, 1992; Volume 1, pp. 397–454. [Google Scholar]
  2. Gilbert, G.K. The Topographic Features of Lake Shores; U.S. Geological Survey: Reston, VA, USA, 1885; Volume 5, pp. 75–123. [Google Scholar]
  3. Gilbert, G.K. Lake Bonneville; Monography 1; U.S. Geological Survey: Reston, VA, USA, 1890; pp. 1–148. [Google Scholar]
  4. Coleman, J.M.; Gagliano, S.M. Sedimentary Structures: Mississippi River Deltaic Plain. In Primary Sedimentary Structures and Their Hydrodynamic Interpretation; Middleton, G.V., Ed.; Society for Sedimentary Geology: Oklahoma, OK, USA, 1965. [Google Scholar]
  5. Bates, C. Rational theory of delta formation. AAPG Bull. 1953, 37, 2119–2162. [Google Scholar] [CrossRef]
  6. Wright, L.D. Sediment transport and deposition at river mouths: A synthesis. Geol. Soc. Am. Bull. 1977, 88, 857–868. [Google Scholar] [CrossRef]
  7. Boyer, J.; Duvail, C.; Le Strat, P.; Gensous, B. High resolution stratigraphy and evolution of the Rhône delta plain during Postglacial time, from subsurface drilling data bank. Mar. Geol. 2005, 222–223, 267–298. [Google Scholar] [CrossRef]
  8. Bruneton, H.; Arnaud-Fassetta, G.; Provansal, M.; Sistach, D. Geomorphological evidence for fluvial change during the Roman period in the lower Rhone valley (southern France). Catena 2001, 45, 287–312. [Google Scholar] [CrossRef]
  9. Bellotti, P.; Carboni, G.; Bella, L.; Palagi, I.; Valeri, P. Benthic foraminiferal assemblages in the depositional sequence of the Tiber Delta. Boll. Soc. Paleontol. Ital. 1994, Spec. Vol. 2, 29–40. [Google Scholar]
  10. Amorosi, A.; Milli, S. Late Quaternary depositional architecture of Po and Tevere river deltas (Italy) and worldwide comparison with coeval deltaic successions. Sediment. Geol. 2001, 144, 357–375. [Google Scholar] [CrossRef]
  11. Bellotti, P.; Caputo, C.; Davoli, L.; Evangelista, S.; Garzanti, E.; Pugliese, F.; Valeria, P. Morpho-sedimentary characteristics and Holocene evolution of the emergent part of the Ombrone River delta (southern Tuscany). Geomorphology 2004, 61, 71–90. [Google Scholar] [CrossRef]
  12. Amorosi, A.; Giovanni, S.; Rossi, V.; Fontana, V. Anatomy and sequence stratigraphy of the late Quaternary Arno valley fill (Tuscany, Italy). In Advances in Application of Sequence Stratigraphy in Italy; Amorosi, A., Haq, B.U., Sabato, L., Eds.; University of Bologna: Bologna, Italy, 2008; pp. 117–128. [Google Scholar]
  13. Rossi, V.; Amorosi, A.; Sarti, G.; Romagnoli, R. New stratigraphic evidence for the mid-late Holocene fluvial evolution of the Arno coastal plain (Tuscany, Italy). Géomorphol. Relief Process. Environ. 2012, 2, 201–214. [Google Scholar] [CrossRef]
  14. Cearreta, A.; Benito, X.; Ibáñez, C.; Trobajo, R.; Giosan, L. Holocene palaeoenvironmental evolution of the Ebro Delta (Western Mediterranean Sea): Evidence for an early construction based on the benthic foraminiferal record. Holocene 2016, 26, 1438–1456. [Google Scholar] [CrossRef]
  15. Carmona, P.; Ruiz, J.M. Las Inundaciones de los Ríos Júcar y Turia. Ser. Geogr. 2000, 9, 49–69. Available online: http://hdl.handle.net/10017/1093 (accessed on 19 April 2025).
  16. Carmona, P.; Ruiz, J.M. Historical morphogenesis of the Turia River coastal flood plain in the Mediterranean litoral of Spain. Catena 2011, 86, 139–149. [Google Scholar] [CrossRef]
  17. Martínez-Clavel, B.; Segura, F.; Pardo-Pascual, J.E.; Guillén, J. Análisis de los cambios morfológicos en el delta sumergido del Ebro (1880–1992). In Comprendiendo el Relieve: Del Pasado al Futuro. Actas de la XIV Reunión Nacional de Geomorfología; Durán Valsero, J.J., Montes Santiago, M., Robador Moreno, A., Salazar Rincón, Á., Eds.; Instituto Geológico y Minero de España: Málaga, Spain, 2016; pp. 531–537. [Google Scholar]
  18. Garcés, R.; Roca, M.; Martínez-Clavel, B.; Blázquez, A.M. Long-term bathymetric changes in the submerged delta of the Turia river since the nineteenth century (Western Mediterranean) and their drivers. Sci. Total Environ. 2023, 905, 167296. [Google Scholar] [CrossRef]
  19. Navarrete, E. Apuntes de Geología Histórica, 1st ed.; Escuela Superior Politécnica del Litoral (ESPOL): Guayaquil, Ecuador, 2017. [Google Scholar]
  20. Canale, N.; Ponce, J.J.; Carmona, N.B.; Parada, M.N.; Drittani, D.I. Sedimentología de un delta fluvio-dominado, Formación Lajas (Jurásico Medio), cuenca Neuquina, Argentina. Andes. Geol. 2020, 47, 179–206. [Google Scholar] [CrossRef]
  21. Zavala, C. Los deltas litorales hiperpícnicos de la formación Mulichinco (Valanginiano), Cuenca Neuquina. In Proceedings of the XXI Congreso Geológico Argentino, Puerto Madryn, Argentina, 14–18 March 2022. [Google Scholar]
  22. Buatois, L.A.; Saccavino, L.L.; Zavala, C. Ichnologic signatures of hyperpycnal flow deposits in Cretaceous river-dominated deltas, Austral Basin, southern Argentina. In Sediment Transfer from Shelf to Deep Water—Revisiting the Delivery System; Slatt, R.M., Zavala, C., Eds.; AAPG Studies in Geology; American Association of Petroleum Geologists: Tulsa, OK, USA, 2011; Volume 61, pp. 153–170. [Google Scholar]
  23. Coleman, J.M.; Gagliano, S.M. Cyclic Sedimentation in the Mississippi River Deltaic Plain. Gulf Coast Assoc. Geol. Soc. Trans. 1964, 14, 67–80. [Google Scholar]
  24. Arndorfer, D.J. Discharge patterns in two crevasses of the Mississippi River Delta. Mar. Geol. 1973, 15, 269–287. [Google Scholar] [CrossRef]
  25. Wright, L.D.; Coleman, J.M. Mississippi River Mouth Processes: Effluent Dynamics and Morphologic Development. J. Geol. 1974, 82, 751–777. [Google Scholar] [CrossRef]
  26. Roberts, H.H.; Adams, R.D.; Cunningham, H.W. Evolution of Sand-Dominant Subaerial Phase, Atchafalaya Delta, Louisiana. AAPG Bull. 1980, 64, 264–279. Available online: https://repository.lsu.edu/geo_pubs/1751 (accessed on 5 May 2025). [CrossRef]
  27. Van-Heerden, I.L. Deltaic Sedimentation in Eastern Atchafalaya Bay, Louisiana. Ph.D. Thesis, Louisiana State University and Agricultural & Mechanical College, Baton Rouge, LA, USA, 1983. [Google Scholar]
  28. Alzaga, D.; Solórzano, D. Deltas. Available online: https://usuarios.geofisica.unam.mx/cecilia/CT-SeEs/Deltas_13-2.pdf (accessed on 29 September 2025).
  29. Confederación Hidrográfica del Júcar. Memoria 2023. Available online: https://www.chj.es/es-es/Organismo/Memoriasdeactuaciones/Paginas/Memoria2023.aspx (accessed on 28 May 2025).
  30. Intergovernmental Panel on Climate Change. Managing the Risks of Extreme Events and Disasters to Advance Climate Change Adaptation; Cambridge University Press: New York, NY, USA, 2012. [Google Scholar]
  31. World Meteorological Organization. State of the Global Climate 2023; WMO: Geneva, Switzerland, 2023. [Google Scholar]
  32. Ruiz, J.M.; Carmona, P. Turia river delta and coastal barrier-lagoon of Valencia (Mediterranean coast of Spain): Geomorphological processes and global climate fluctuations since Iberian-Roman times. Quat. Sci. Rev. 2019, 219, 84–101. [Google Scholar] [CrossRef]
  33. Fagan, B. El Gran Calentamiento: Cómo Influyó el Cambio Climático en el Apogeo de las Civilizaciones; Gedisa: Barcelona, Spain, 2008. [Google Scholar]
  34. Acosta, M.L. La Pequeña Edad de Hielo en el Golfo de València: Procesos de Deltas y Sistemas de Restinga-Albufera. La Desestabilización Reciente. Ph.D. Thesis, Universitat de València, Valencia, Spain, 2023. [Google Scholar]
  35. Oliva, M.; Žebre, M.; Guglielmin, M.; Hughes, P.D.; Çiner, A.; Vieira, G.; Bodin, X.; Andrés, N.; Colucci, R.R.; García-Hernández, C.; et al. Permafrost conditions in the Mediterranean region since the Last Glaciation. Earth-Sci. Rev. 2018, 185, 397–436. [Google Scholar] [CrossRef]
  36. Gil, A. Regímenes natural y artificial del río Júcar. Investig. Geogr. 2006, 40, 5–34. [Google Scholar] [CrossRef]
  37. Marco, J.B. Los proyectos de regulación de los ríos Júcar y Turia (1928–1964). Una nueva lectura. Cuad. Geogr. Univ. València 2012, 91–92, 73–94. Available online: https://turia.uv.es/index.php/CGUV/article/view/14207 (accessed on 25 March 2025).
  38. Ruiz, J.M.; Carmona, P. La llanura deltaica de los ríos Júcar y Turia la Albufera de Valencia. In Geomorfologia i Quaternari Litoral; Sanjaume, E., Mateu, J., Eds.; Universitat de València: Valencia, Spain, 2005; pp. 399–419. [Google Scholar]
  39. Fumanal, M.P.; Calvo, A. Repercusiones geomorfológicas de las lluvias torrenciales de octubre de 1982 en la cuenca media del río Júcar. Cuad. Geogr. Univ. València 1983, 32–33, 101–120. Available online: https://turia.uv.es/index.php/CGUV/article/view/15063 (accessed on 25 March 2025).
  40. Carmona, P.; Fumanal, M.A. Estudio sedimentológico de los depósitos de inundación en la Ribera del Xúquer (Valencia), en octubre de 1982. Cuad. Investig. Geogr. 1985, 11, 65–74. [Google Scholar] [CrossRef]
  41. Esteban, V. Dinámica litoral y sedimentación en las costas valencianas . In Geoarqueología Quaternari Litoral; Fumanal García, M.P., Ed.; Universitat de València, Departament de Geografía: Valencia, Spain, 1999; pp. 331–342. [Google Scholar]
  42. Sanjaume, E. Las Costas Valencianas. Sedimentología y Morfología. Ph.D. Thesis, Universitat de València, Valencia, Spain, 1985. [Google Scholar]
  43. Roig Echegaray, V.; Gracia García, V.; Sánchez-Arcilla Conejo, A. Dinámica de Desembocaduras en Ambientes Micromareales. Bachelor’s Thesis, Universitat Politècnica de Catalunya, Barcelona, Spain, 2018. [Google Scholar]
  44. Linares, J. Los Principios Básicos de la Ecosonda; Ministerio de Pesquerías: Lima, Peru, 1972. [Google Scholar]
  45. Lim, J.; Pilesjö, P. Triangulated Irregular Network (TIN) Models. In The Geographic Information Science & Technology Body of Knowledge; Wilson, J.P., Ed.; Association of American Geographers: Washington, DC, USA, 2022. [Google Scholar]
  46. Environmental Systems Research Institute. ArcGIS Desktop. Available online: https://desktop.arcgis.com/es/arcmap/latest/tools/spatial-analyst-toolbox/extract-by-mask.htm (accessed on 29 April 2025).
  47. Pérez-Guerra, G.A.; Sosa-Franco, I.; Machado-García, N.; Ruiz-Pérez, M.E. Herramientas SIG, Revisión de sus Fundamentos, Tipos y Relación Con las Bases de Datos Espaciales. Rev. Cienc. Téc. Agropecu. 2023, 32, 3. Available online: http://scielo.sld.cu/scielo.php?script=sci_arttext&pid=S2071-00542023000300010&lng=es&nrm=iso&tlng=es (accessed on 14 April 2025).
  48. Pérez Atehortúa, D.A.; Alzate Álvarez, Á.M.; López Naranjo, Ó. Diseño de Mapas de Información de Radiación Solar en el Departamento de Caldas a Través de Métodos de Interpolación y Herramientas de SIG. Bachelor’s Thesis, Universidad Católica de Manizales, Manizales, Colombia, 2021. [Google Scholar]
  49. Montoya, I.; Martínez-Clavel, B.; Rodríguez-Pérez, A.; Blázquez, A.M. Cambios batimétricos en el delta sumergido del río Júcar desde el siglo XIX hasta la actualidad. In Coast2Coast’2025: II Jornada de Jóvenes Investigador@s en Morfodinámica de Costas—Book of Abstracts; Calvete, D., Cáceres, I., Mösso, C., Fernández-Mora, À., Eds.; SOCIB: Barcelona, Spain, 2025; p. 7. [Google Scholar]
  50. De Antonio, R.; Almorox, J.; Saa, A.; Rueda, J.P. Erosión y Aterramiento de Embalses. Agric. Rev. Agropecu. 1995, 64, 151–154. Available online: https://www.researchgate.net/publication/28272869_Erosion_y_aterramiento_de_embalses (accessed on 30 May 2025).
  51. National Geographic. La Catástrofe de la DANA en Valencia Vista Desde el Espacio. Available online: https://www.nationalgeographic.com.es/medio-ambiente/asi-se-ve-catastrofe-dana-valencia-espacio_23574 (accessed on 29 September 2025).
  52. Guillén, J. Impacto sobre la franja litoral. In Resumen sobre la Formación y Consecuencias de la Borrasca Gloria; Berdalet, E., Marrasé, C., Pelegrí, J.L., Eds.; Institut de Ciències del Mar, CSIC: Barcelona, Spain, 2020; pp. 15–24. [Google Scholar]
  53. Rangel-Buitrago, N. Efectos de Temporales Marítimos en Sistemas Litorales de la Provincia de Cádiz. Ph.D. Thesis, Universidad de Cádiz, Cádiz, Spain, 2013. [Google Scholar]
  54. Carmona, P.; Ruiz, J.M.; Ibáñez, M. Erosión costera y cambio ambiental en el humedal de Cabanes-Torreblanca (Castelló). Datos para una gestión sostenible. Bol. Asoc. Geóg. Esp. 2014, 66, 161–180. [Google Scholar]
  55. Toledo, I. Estudio de Los Factores Causantes de la Erosión Costera en Las Playas de Benidorm y Guardamar del Segura. Ph.D. Thesis, Universidad de Alicante, Alicante, Spain, 2024. [Google Scholar]
  56. Institut Cartogràfic Valencià. Visor de Cartografia. Available online: https://visor.gva.es/visor/?idioma=es (accessed on 15 May 2025).
Disclaimer/Publisher’s Note: The statements, opinions and data contained in all publications are solely those of the individual author(s) and contributor(s) and not of MDPI and/or the editor(s). MDPI and/or the editor(s) disclaim responsibility for any injury to people or property resulting from any ideas, methods, instructions or products referred to in the content.

Article Metrics

Citations

Article Access Statistics

Multiple requests from the same IP address are counted as one view.