Next Article in Journal
Maximum Wave Height Prediction Based on Buoy Data: Application of LightGBM and TCN-BiGRU
Next Article in Special Issue
Hybrid Log-Mel and HPSS-Aided Convolutional Neural Network for Underwater Very-Low-Frequency Remote Passive Sonar Detection
Previous Article in Journal
Research on Lightweight Design Performance of Offshore Structures Based on 3D Printing Technology
Previous Article in Special Issue
Long-Term Significant Wave Height Forecasting in the Western Atlantic Ocean Using Deep Learning
 
 
Font Type:
Arial Georgia Verdana
Font Size:
Aa Aa Aa
Line Spacing:
Column Width:
Background:
Article

Scenario-Based Sensor Selection for Autonomous Maritime Systems: A Multi-Criteria Analysis of Sensor Configurations for Situational Awareness

1
Institute for Sustainable and Autonomous Maritime Systems, University of Duisburg-Essen, 47057 Duisburg, Germany
2
Naval Optronics for Vessels and Underwater Systems, Hensoldt Optronics GmbH, 73447 Oberkochen, Germany
*
Author to whom correspondence should be addressed.
J. Mar. Sci. Eng. 2025, 13(10), 2008; https://doi.org/10.3390/jmse13102008
Submission received: 16 September 2025 / Revised: 16 October 2025 / Accepted: 17 October 2025 / Published: 19 October 2025
(This article belongs to the Special Issue Advanced Studies in Marine Data Analysis)

Abstract

Effective operation of autonomous maritime systems requires sensor architectures tailored to mission-specific requirements, as key performance criteria like accuracy and energy consumption vary significantly by operational context. Against this background, this study develops a dual-stage, multi-criteria procedure to evaluate and assess individual sensors accounting for scenario-based requirements, using the TOPSIS algorithm as its core method. The first stage individually assesses sensors against scenario-specific requirements to generate context-aware weighting factors ( α i s ). In the second stage, these factors are used to evaluate the overall performance of seven predefined sensor suites across five distinct operational scenarios (e.g., ‘Coastal Surveillance’ or ‘Protection of Critical Infrastructure’). The procedure is complemented by an architectural robustness assessment that systematically captures the impact of component failures. This flexible approach serves as a generic decision framework for designing unmanned maritime systems across different mission profiles. By integrating key performance metrics and failure scenarios within a context of prioritized operational requirements, the dual-stage multi-criteria procedure enables more than just selecting an optimal configuration. It reveals the fundamental architectural design principles. Our results demonstrate that for precision-focused tasks such as ‘Coastal Surveillance’, specialized sensor suites combining electro-optical and laser rangefinder achieves the highest performance score (0.84). Conversely, for scenarios with balanced requirements like ‘Protection of Critical Infrastructure’, architectures based on functional complementarity (e.g., electro-optical and Radar, score (0.64)) prove most effective. A key finding is that maximizing sensor quantity does not guarantee optimal performance, as targeted, mission-specific configurations often outperform fully integrated systems. The significance of this study lies in providing a systematic framework that shifts the design paradigm from a ‘more is better’ approach to an intelligent, context-aware composition, enabling the development of truly robust and efficient sensor architectures for autonomous maritime systems.

1. Introduction

Autonomous maritime systems are increasingly applied and debated [1] as they open up a wide range of possibilities to monitor, secure, and investigate maritime environments through various platforms [2], which places demanding requirements on their technical equipment.
One of the central questions in the development of future autonomous maritime systems is the sensory perception of the environment. The ability to ensure precise and continuous situational awareness is essential for the safe navigation and decision-making of autonomous systems, as both the accuracy of detection and the reliability of the system must be ensured under limited resources in practical deployment scenarios. Autonomous maritime systems require a variety of complementary sensors for reliable situation awareness. As discussed by Thombre et al. [3], a powerful sensor system for maritime applications typically includes precise positioning units, such as Global Navigation Satellite System (GNSS) receivers and Inertial Measurement Units (IMUs), visual sensors in the form of mono- or stereo cameras, RADAR and LiDAR technologies for long-range detection, as well as acoustic sensors like microphones. Additionally, Automatic Identification System (AIS) data and external maritime databases can also be integrated into the overall system. Combining these sensor families not only provides redundant security and mutual validation but also increases detection range and robustness against weather-related or operational constraints. Thus, the sensor architecture forms the backbone for reliable, autonomous situational awareness at sea.
In the specialized literature, the description of sensor architectures for autonomous maritime systems is often too comprehensive, while scenario-based requirements are usually overlooked [4,5,6]. While these approaches provide valuable insights into overall sensor performance and potential combinations, they often lack a systematic methodology for tailoring these configurations to specific operational scenarios. This means that the critical process of optimizing a sensor architecture for a given mission is often left to heuristic judgment rather than a repeatable, data-driven framework. This gap highlights the need for a practical basis to systematically evaluate and optimize sensor configurations based on mission-specific requirements. In particular, regarding technical restrictions and operational objectives, selecting suitable sensors requires a structured approach [7,8]. While modern methods that combine sensors and AI-supported situation awareness have come a long way [6,8], a standardized approach is still lacking to evaluate and compare sensor configurations for different maritime operational scenarios.
In current practice, autonomous maritime systems already require the careful and targeted selection of the sensor architecture. Due to limited payload capacities and restricted energy availability, future system architectures for autonomous maritime systems must be designed for maximum performance with minimal resources. This means that the deployed sensors must not only be optimally coordinated with respect to their technical parameters but should also be integrated into an overall concept to meet the complex requirements of maritime operations, as discussed by Zhang et al. [9].
These complex requirements often involve multi-vehicle missions, such as the coordinated information collection from underwater sensor networks described by Yang et al. [10], where overall operational efficiency is paramount. Furthermore, achieving such coordination under strict energy and communication constraints requires advanced control strategies, such as the resource-saving, event-triggered protocols for multi-agent systems proposed by Li et al. [11].
It is essential to not only optimize the sensor architecture for ideal, i.e., normal operation, but also to ensure that it provides a stable and reliable situational awareness under mission-specific requirements, such as during long-term deployments with limited power supply. Here, the robustness of the entire sensor configuration plays a central role because even if individual sensors fail or are temporarily unavailable, the overall system must remain functional to ensure continuous monitoring and safety of the ship’s operations.
As a result, the methodical evaluation of sensor configurations—required for a systematic and data-driven selection of individual components—plays a key role. Such an evaluation is essential to ensure both the performance and the resilience of the overall system, thereby enabling the safe and efficient operation of autonomously operating maritime systems.
Using Multi-Criteria Decision Analysis (MCDA) methods helps to optimally select suitable sensors for autonomous maritime systems as they simultaneously consider different objectives and influencing factors—such as energy requirements, measurement precision, and costs. MCDA methods account for a systematic ensemble and weighting of these criteria, according to Alshehri [12]. They include methods such as the TOPSIS algorithm, introduced by Tzeng and Huang [13], which was originally developed to find a solution in decision-making situations with multiple competing objectives that is as close as possible to the so-called ideal solution and, at the same time, as far away as possible from the negative or anti-ideal solution.
In our specific application—the selection and evaluation of sensor configurations for autonomous maritime systems—this study develops a systematic framework founded on a novel dual-stage procedure that integrates two established MCDA methods: (1) the Analytic Hierarchy Process (AHP) [14] for deriving criteria weights and (2) the Technique for Order of Preference by Similarity to Ideal Solution (TOPSIS). The TOPSIS algorithm offers the advantage that the tested sensor configurations can be comparatively assessed relative to each other, as they are quantitatively evaluated based on measurable criteria, which is particularly helpful when dealing with complex sensor systems.
The present work intends to develop a systematic and quantified method to select sensors for autonomous maritime systems. To accomplish this, a scenario-based dual-stage TOPSIS procedure is employed, which enables an optimal sensor configuration based on central technical parameters, such as angular and distance accuracy, detection or measurement range, coverage area, frequency, and energy consumption.
The method developed here to assess and prioritize sensor configurations provides a practical contribution to design a system and develop a platform for autonomous maritime systems. The scenario-based differentiation and the structured weighting of technical performance parameters created a manageable yet informative basis to systematically compare different sensor combinations—from minimalist to maximally designed architectures. This enables informed decisions regarding sensor integration by considering aspects of architectural resilience, such as functional complementarity, specialization, and fault tolerance, especially in the early design phase of sensory subsystems. Furthermore, this evaluation approach allows for a targeted analysis of failure scenarios at the sensor level, thus quantitatively improving the overall performance of the configuration and creating a solid foundation for the design of robust, application-specific sensor architectures.
Based on the developed method and the conducted analyses, this study presents three significant research contributions to select sensors for autonomous maritime systems:
(1)
The development of a novel dual-stage TOPSIS procedure that overcomes the bias of traditional single-stage evaluation methods where dominant parameters can skew rankings. Our main novelty lies in decoupling this evaluation. The first stage of our procedure assesses each sensor individually within a specific operational context using TOPSIS to generate a scenario-aware weighting factor ( α i ) that quantifies its mission relevance. This factor then enables a traceable and methodologically sound fusion of sensor parameters in the second TOPSIS stage. By integrating these context-specific weights, our approach prevents the dominance of individually outstanding parameters and ensures that the final evaluation of a sensor suite accurately reflects its collective suitability for a specific mission. To our knowledge, this is the first time such a decoupled, scenario-adaptive weighting has been systematically integrated into the TOPSIS framework for this application, providing a more robust and reliable tool for designing sensor configurations.
(2)
The conducted analysis showed that sensor configurations for autonomous maritime systems can be systematically evaluated based on technical performance parameters and distinguished according to specific scenarios. It has been demonstrated that even minimally equipped architectures, when strategically combined with performance-relevant features, can be better evaluated in certain operational contexts compared to fully integrated systems with higher technical complexity.
(3)
The identification of two distinct and successful design patterns were identified: functional complementarity, which provides robustness in diverse scenarios, and targeted specialization, which delivers optimal performance for specific, high-priority tasks. Consequently, the performance degradation resulting from a component failure is fundamentally dependent on which of these strategies is employed. This assessment underscores the necessity of adopting a scenario-adapted approach to resilience in the early stages of system design, focusing on the interplay between function-critical components and the overall architectural strategy.
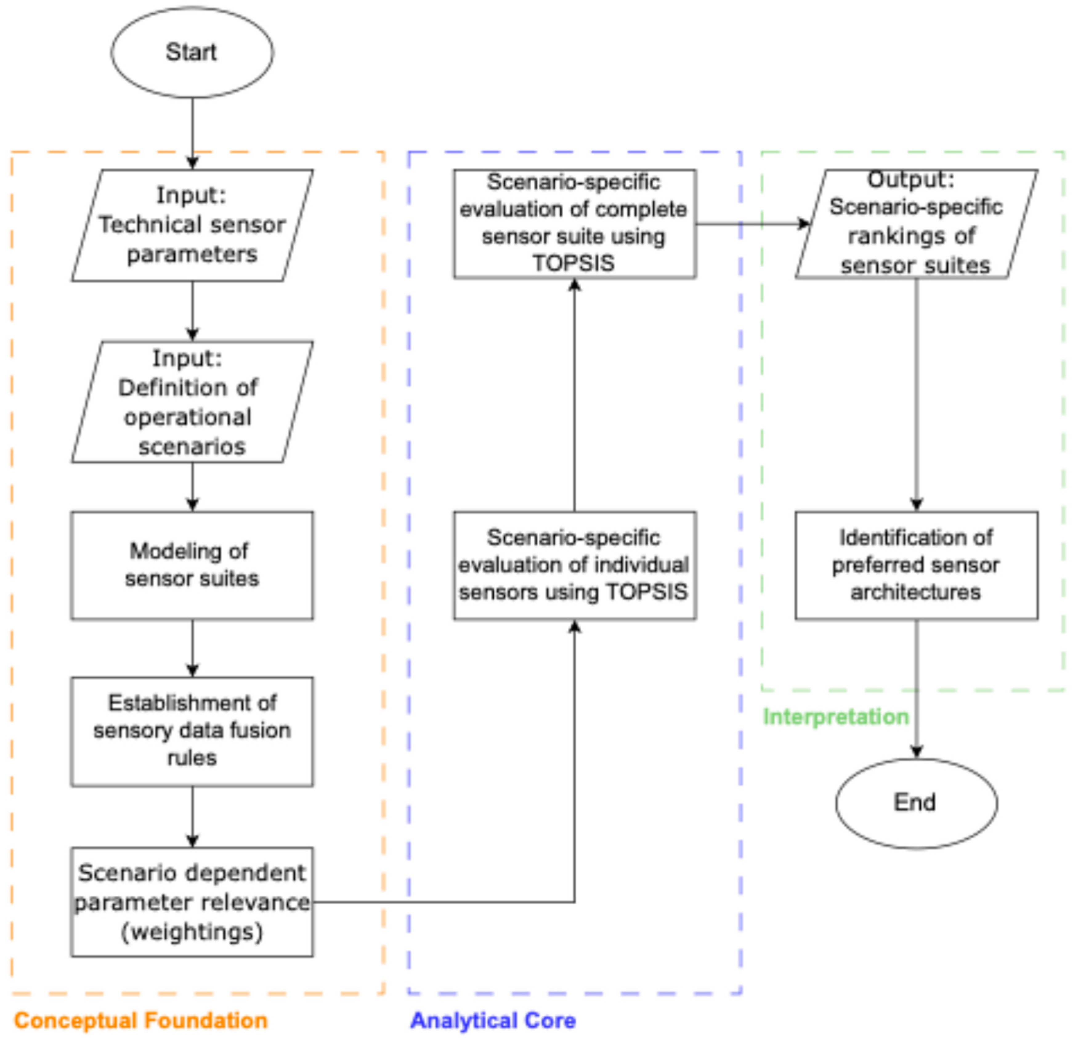
This paper comprises three interrelated conceptual parts, which together form a methodical framework to structurally evaluate and select sensor configurations for autonomous maritime systems. The aim is to create a well-founded basis for decision-making regarding the design of resilient sensor architectures. Figure 1 provides a high-level overview of this interconnected framework—consisting of the Conceptual Foundation, the Analytical Core, and the final Interpretation—visually summarizing the flow from initial parameter definition to the final architectural insights. This structure is reflected in the organization of the following sections. After a review of the state-of-the-art literature in Section 2, the Conceptual Foundation is established in Section 3 and Section 4, which detail the evaluation method and the experimental conditions. The Analytical Core is then presented in Section 5 and Section 6, outlining the experimental procedure and its quantitative results. Finally, the Interpretation of these findings is provided in Section 7 (Discussion) and Section 8 (Conclusions and Future Work).

2. Related Studies

The literature on sensor architectures for autonomous maritime systems reflects a clear progression from high-level integration concepts toward more detailed, methodical selection processes. Early work focused on developing resource-oriented configurations. For example, the approach by Liu et al. [15] aimed to create an integrative situational picture by balancing the quality of visual data against implementation efforts such as cost, complexity, and computational load. Their work specifically focuses on fusing visual data from cameras with positioning data from the AIS, explicitly avoiding more resource-intensive sensors like LiDAR and radar to manage computational overhead. This fusion is performed efficiently on shipborne intelligent edge devices using a lightweight neural network, ultimately feeding an augmented reality (AR) navigation system. This approach exemplifies an early strategy for resource-conscious system design, where the selection of sensors is driven by a trade-off between functional requirements and practical implementation constraints.
While such studies address the overall system architecture, the selection of specific sensor components has often relied on heuristic methods. A foundational study by Rolls-Royce [16] employed this approach, rooted in the key principle that no single sensor can provide sufficient performance under all possible conditions. The study qualitatively assesses the primary sensor families–visual/infrared cameras, various radar types, and LIDAR–against criteria such as spatial accuracy, field of view, distance measurement, all-weather operation, object identification capabilities, and price. It highlights the inherent trade-offs: while cameras offer high spatial resolution for object identification, their performance is degraded by darkness and adverse weather. Conversely, radar provides the crucial all-weather robustness necessary for maritime operations but offers lower resolution for detailed analysis. LIDAR is recognized for its highly accurate 3D mapping capabilities but raises concerns regarding its higher cost and the mechanical reliability of its scanning components in harsh marine environments. Based on this heuristic comparison, the study concludes that a fused architecture combining different types of radars and visual sensors (including thermal IR cameras) represents a feasible and cost-effective solution for achieving robust maritime situational awareness.
Recognizing the limitations of purely qualitative assessments, subsequent research has sought to introduce more rigor. Building directly upon the framework established by Rolls-Royce [16], the work presented by Thombre et al. [3] advanced the methodology by defining concrete technical and operational performance benchmarks. Their review translates high-level needs into quantifiable KPIs, such as required horizontal accuracy for positioning and minimum detection ranges for various target types during specific operational phases like ‘Port Approach’. The study considers a comprehensive suite of sensors–including GNSS/IMU, visual, audio, RADAR, and LiDAR–and proposes a sensor assembly architecture based on these quantified requirements. While this represents a significant step towards a data-driven approach, the work primarily serves as a comprehensive review and requirement-setting study. It stops short of providing an integrated mathematical framework for quantitatively ranking different multi-sensor configurations against these competing requirements, thus highlighting the need for a formal decision-making procedure like the one proposed in this paper.
The literature provides structured procedures that use MCDA to address complex evaluation tasks for autonomous maritime systems. For instance, Zhang and Zhang [17] demonstrate a TOPSIS-based approach to quantitatively analyze navigational risks of autonomous maritime systems in this context. A more recent study by Tao et al. [18] further illustrates the applicability of such methods by developing a fuzzy TOPSIS model to evaluate and rank team task complexity in autonomous maritime system operations. Their work focuses on quantifying the complexity of different operational tasks–such as monitoring, decision-making, and emergency response–to optimize task allocation and system design for remote operation teams. While these studies focus on risk [16] or human factors [18] rather than sensor selection, their methodological approach is highly pertinent. They successfully demonstrate how a complex, multi-faceted problem can be systematically evaluated using a TOPSIS-based framework. This validates the use of TOPSIS as a robust tool for structuring and solving complex decision-making problems in the maritime domain, whether the criteria are abstract risk factors or, as in our case, concrete technical performance parameters.
However, a critical review of the literature reveals a significant research gap. While existing studies excel at describing the technical capabilities of individual sensors or integrated systems, they often lack a standardized and quantitative framework to systematically evaluate and compare different sensor configurations based on mission-specific, operational requirements. The selection of a sensor architecture is frequently presented as a heuristic process or is focused on overall technical performance without explicitly linking it to varying operational contexts. Consequently, there is no clear, repeatable methodology to determine whether a minimalist, specialized configuration might outperform a complex, fully integrated system in a given scenario. This gap hinders the ability to design sensor architectures that are not only high-performing but also resource-efficient and resilient.

3. Evaluation Method

A critical step in any multi-criteria analysis is making disparate criteria comparable. The sensor parameters used in this study–such as angular accuracy (degrees), measurement range (meters), and energy consumption (watts)–are quantified using their standard technical units. To neutralize the effect of these different units and scales, this study employs vector normalization, a preparatory step for the application of the chosen MCDA method.
For this study, we selected the TOPSIS algorithm, a distance-based method founded on the principle that the optimal alternative should have the shortest geometric distance from the positive-ideal solution and the longest from the negative-ideal solution [13]. The TOPSIS framework is particularly well-suited for this application as it provides a robust and transparent method for quantitatively comparing a discrete set of alternatives based on numerous and heterogeneous technical parameters. Its primary strength lies in its ability to synthesize this complex information into a single, rational performance score, enabling a clear and logical ranking of the configurations. The procedural steps to achieve this ranking involve constructing an initial decision matrix (Formula (1)), normalizing and weighting this matrix (Formulas (2) and (3)), determining the ideal and non-ideal solutions (Formula (4)), and subsequently calculating the Euclidean distances (Formula (5)) to derive a final closeness coefficient (Formula (6)).
First, a decision matrix X is created, in which each row represents an alternative A i and each column represents an evaluation criterion C j :
X = x 11 x 12 x 1 m x 21 x 22 x 2 m x n 1 x n 2 x n m
where, x i j is the value of the i-th alternative with respect to the j-th criterion, with a total of n alternatives and m criteria.
In the first step, the normalization of the decision matrix takes place to ensure comparability between criteria with different units. The vector is normalized as follows:
r i j = x i j i = 1 n x i j 2
where r i j is the normalized value, x i j is the original value of the i-th alternative for the j-th criterion, and n is the total number of alternatives.
The matrix R = r i j   obtained in this way is weighted in the next step, applying a weight w j   for each criterion, such that j = 1 m w j = 1   . The weighted normalized matrix V = v i j   results:
v i j = w j r i j
where v i j is the weighted normalized value, w j is the weight for the j-th criterion, and r i j is the normalized value from Formula (2).
Subsequently, for each criterion, the positive ideal value v j + and the negative ideal value v j are determined. For benefit criteria, these are:
v j + = max   i v i j , v j = min   i v i j
where v j + is the maximum value for the j-th criterion across all alternatives, and v j is the minimum value. For cost criteria, the definition is reversed accordingly.
For each alternative, the Euclidean distance to the ideal and the anti-ideal solution is now calculated:
D i + = j = 1 m v i j v j + 2 ,   D i = j = 1 m v i j v j 2
On this basis, the closeness coefficient C i * is finally calculated, which indicates how close an alternative is to the ideal solution:
C i * = D i D i + + D i , 0 C i * 1
where 0 C i * 1 .
The ranking of the alternatives is determined by a descending sorting of the C i * -values. The alternative with the highest closeness coefficient is considered the preferred option in the decision-making context under consideration.
Saaty’s AHP framework [14] is used to structurally assess the scenario-based criteria [19]. The AHP allows analyzing complex decision-making problems through pair wise comparisons, from which consistent weightings can be obtained. The assessments are based on a nine-point preference scale that expresses the relative importance of relationships between two criteria. The relevant evaluation of criteria accounts for external expert knowledge with operational background. Their extensive experience with unmanned maritime systems in various operational contexts forms the basis for the hierarchical structuring and the pair wise comparisons of the criteria.
According to [13], the calculation process consists of several successive steps.
To create the pair wise comparison matrix, a square matrix A = a i j   is generated for n criteria, in which each element a i j describes the relative importance of criterion i. The following holds:
A = a i j , mit   a i j > 0 ,   a j i = 1 a i j ,   a i i = 1
where a i j > 0 ,   a j i = 1 a i j , and a i i = 1 .
This is followed by normalizing the comparison matrix, where each column of matrix A is normalized by dividing all entries by the respective column sum:
r i j = a i j k = 1 n a k j
where r i j is the normalized matrix element, a i j is the original matrix element, and n is the number of criteria.
For the subsequent calculation of the weighting vector, the arithmetic mean of each row is calculated from the normalized matrix R = r i j   to determine the weight w i for each criterion:
w i = 1 n j = 1 n r i j
where w i is the weight for the i-th criterion, n is the number of criteria, and r i j is the normalized matrix element.
The weights w = w 1 , w 2 , , w n T   represent the relative priorities of the criteria.
To check the consistency of the weighting, the weighted sum vector is formed by:
A w = A w
where A is the pairwise comparison matrix and w is the weighting vector.
The maximum eigenvalue is derived from the ratio of each entry of the weighted sum vector to the corresponding weight:
λ max = 1 n i = 1 n A w i w i ,
where ( A w ) i is the i -th element of the weighted sum vector A w .
The deviation of the eigenvalues from a perfectly consistent matrix is calculated using the consistency index:
C I = λ max n n 1
where C I is the consistency index, λ max is the maximum eigenvalue, and n is the size of the matrix.
To finally assess the plausibility of the result, the consistency index is compared with an empirically determined random index RI, which depends on size n of the matrix:
C R = C I R I
where C R is the consistency ratio, C I is the consistency index, and R I is the random index. A value of CR < 0.1 is considered acceptable and indicates a consistent assessment of the criteria.
It should be noted that the primary methodological contribution of this study lies not in the selection of the TOPSIS algorithm itself, but in the introduction of the novel dual-stage procedure. This approach is specifically designed to address the preceding challenge of forming methodologically sound sensor suites within a scenario-adaptive context. Unlike classical MCDM applications that rank a set of predefined alternatives, our method first establishes a context-specific relevance for each individual sensor before the combined suite is evaluated. Consequently, the focus of this work is to demonstrate the effectiveness of this procedural innovation rather than to conduct a comparative analysis of different MCDM ranking algorithms, as such a comparison would not account for this crucial pre-evaluation stage.

4. Experimental Conditions

To ensure the practical feasibility and relevance of this research, the following sections establish the foundational dataset for our analysis. This dataset is not abstract but is derived from the technical specifications of technologically mature, high-performance sensors commonly employed in maritime applications. By defining a clear and realistic set of sensor parameters, we create a robust and transparent baseline that allows for a systematic and credible evaluation of different sensor configurations under plausible operational conditions.

4.1. Sensors

To evaluate alternative sensor configurations for autonomous maritime systems, a representative sensor architecture was designed, combining three complementary sensing principles: passive electro-optical imaging, active radar detection, and laser-based distance measurement. This configuration is aligned with technologically mature, high-performance sensors, ensuring both industrial applicability and technical consistency.
The electro-optical component consists of a modular optronic vision system specifically developed for maritime operational environments. It employs a passive daylight imaging sensor operating in the visible (VIS) spectrum, featuring continuous zoom and high megapixel resolution, thereby enabling detailed visual acquisition of objects. Its robust mechanical and environmentally hardened design ensures stable image capture under dynamic conditions, such as those encountered on autonomously operated surface platforms. The selection of this passive optical sensor was primarily driven by its capability for high-resolution target recognition in complex coastal and port regions, as well as its tactical advantage of emission-free observation. To validate the selected parameters, several commercially available electro-optical (EO) sensors systems [20,21,22] were consulted, representing the technical performance of this sensor class and reflecting typical maritime deployment configurations.
As the active sensing element, a 3D radar system based on an Active Electronically Scanned Array (AESA) architecture is employed. Operating in the X-band and utilizing pulse-Doppler techniques, the radar enables high-resolution three-dimensional detection and target tracking. Key technical characteristics include the simultaneous detection of surface, land, and airborne targets, extended instrumented ranges of several tens of kilometers, and high accuracy in position and velocity estimation of dynamic objects. Due to its active emission and frequency-selective signal processing, the radar delivers reliable and continuous coverage of maritime environments, independent of daylight and weather conditions—an essential capability that cannot be achieved by passive sensors alone. The performance parameters are based on a proven system [23] commonly used in maritime reconnaissance and surveillance architectures.
The third pillar of the integrated sensor architecture is a laser rangefinder (LRF) [21,24,25], capable of determining distances at high measurement rates of up to 20 Hz. The system achieves maximum ranges of up to 40 km using an eye-safe laser in the near-infrared spectrum. The underlying measurement technology enables precise distance estimation with meter- to sub-meter accuracy, which is particularly crucial for real-time target designation and geo-referenced object tracking. The LRF also features high energy efficiency and suitability for integration into autonomous platforms, where low weight and minimal power consumption are critical design requirements.
This targeted sensor combination enables a comprehensive investigation of sensory performance parameters across multiple functional dimensions – from wide-area surveillance and precise distance measurement to high-fidelity visual analysis. This combination provides a robust foundation for evaluating alternative sensor configurations. The resulting assessment framework that can be flexibly adapted to realistic operational constraints and mission-specific requirements. For the evaluation of sensor performance, idealized operating conditions were initially assumed to eliminate environmental disturbances. All performance specifications used are based on manufacturer data, which are documented and referenced separately.

4.2. Sensor Parameters

To evaluate and systematically compare different sensor configurations, six central performance parameters are selected that reflect both the operational requirements of autonomous maritime platforms and ensure methodically consistent comparisons of different sensor types. The selection is based on established metrics of sensory performance in maritime applications and simultaneously forms the basis for application-oriented sensor selection within the framework of the multi-criteria analysis.
A central criterion is the measurement accuracy, which must consider two dimensional parameters: (a) angular accuracy and (b) distance accuracy. These two parameters are essential to precisely localize and spatially recognize objects, according to Nagiub et al. [26]. In autonomous systems, where sensory data is converted directly into navigation and decision-making processes without human interpretation, high accuracy of angular and distance measurements is crucial for the reliability of overall system performance, as described by Kälin [27].
The detection or measurement range parameter (c) describes the maximum distance over which a sensor can detect or measure an object. This parameter is particularly relevant for mission-critical applications, where early object detection is required, as outlined by Nawaz [28]. As discussed by Zhang and Zhang [17], a high measurement range increases the system’s response time and reduces the risk of unexpected threats or obstacles.
This aspect is further completed by the detection area parameter (d), which indicates the spatial extent of the detectable environment. This involves both the horizontal and vertical opening angles of a sensor system [3]. According to Gutnik et al. [29], this parameter is especially significant for autonomous platforms with limited maneuverability and constrained sensor carrier profiles, as it directly influences the situational coverage and reduces the need for mechanical pivoting devices.
Another essential aspect is the frequency or sampling rate parameter (e), which determines the sensor’s temporal relevance of the measurement data. For dynamic environments, as they occur in the maritime field due to wave-induced motions, wind drift, and moving objects, a sufficiently high sampling rate is required to ensure a continuously consistent situational representation and to enable time-critical decisions, according to Alamoush and Ölçer [5].
Finally, the energy consumption parameter (f) is included as a crucial evaluation criterion. Autonomous maritime systems typically have limited energy and resource supplies, especially during longer missions without external support, as described by Huang et al. [30]. Therefore, according to Li et al. [31], the energy requirements of the sensor systems must be in balance with the performance achieved to enable efficient operation throughout the entire mission duration.
In summary, six performance parameters can be defined for our experimental setup:
(a)
Angular accuracy
(b)
Distance accuracy
(c)
Detection or measurement range
(d)
Field of View
(e)
Frequency
(f)
Energy consumption

4.3. Parameterization of Sensors

Based on the sensors described above, the relevant performance parameters for the planned experimental setup are specified. The following Table 1 summarizes the corresponding parameterizations.
The performance parameters presented in Table 1 are based on a deliberate selection of characteristic standard values that reflect realistic operational conditions typical of autonomous maritime platforms. The goal of this parameterization is to establish a practically relevant and application-oriented evaluation baseline that avoids both extreme cases (“best-of scenarios”) and overly favorable, idealized conditions.
All values are deliberately constrained to standard operating conditions, thus excluding peak loads, maximum detection ranges, or optimal environmental and operational states. As such, the parameters do not emphasize peak or maximum capabilities, but rather represent realistic mean values and representative scenarios that would typically be used by engineers in practice.
For the electro-optical camera system, only the angular accuracy was considered, as this system does not support direct distance measurement (assigned a maximal penalty value (Inf)). With a purely passive visual sensor system, distance estimation is currently not feasible without additional sensor fusion or auxiliary means, since such functionality would require geometric reference structures or complementary technologies (e.g., AI or stereo vision). While future developments in AI-based image processing may allow indirect distance estimation using camera parameters such as field of view (FoV) and pixel resolution in combination with known object dimensions or reference points, this capability remains outside the scope of the defined standard operating mode, according to Lyu et al. [32]. The selected angular accuracy of 0.05° corresponds to a realistic average value for high-quality maritime EO sensor platforms with pixel-level object recognition, while the detection range of 3.000 m reflects typical conditions for identifying maritime objects such as small vessels or port structures. The sampling rate of the EO system was set to 30 Hz, matching a standard video frame rate. This ensures smooth real-time visualization and enables continuous tracking of fast-moving targets in maritime environments. The power consumption of 200 W reflects typical operating conditions, including image sensing, signal processing, and integrated stabilization electronics, without peak loads due to thermal stress, maximum optical performance, or processing spikes.
The specifications for the 3D radar system are based on the typical parameters of modern X-band radars optimized for the detection of small maritime targets. A typical angular accuracy of approximately 0.5° is assumed, which is considerably lower than that of EO systems due to the physical limitations inherent to radar wavelengths in the X-band (typically 8–12 GHz).
On the other hand, radar technology enables robust and weather-independent target detection both day and night, although this capability is not directly relevant to the scope of the present analysis, as outlined by Zainuddin [33]. The specified measurement frequency of 0.5 Hz represents a deliberate choice already corresponding to a high-performance operational mode. In radar systems, update rate is intrinsically linked to pulse repetition frequency, integration time, and ultimately detection range–meaning that achievable measurement frequency decreases as detection range increases. The chosen detection range of 30 km represents a demanding standard mode intended for broad operational coverage, already pushing the limits of maximum feasible measurement frequency.
Furthermore, to achieve full 360° coverage, three radar modules with 120° sectors are typically deployed. This results in a total power consumption of 600 W (including processing electronics), which is a realistic value for a fully integrated 360° radar system. The relatively high energy demand is characteristic of radar technologies and primarily results from energy-intensive signal processing, high-frequency amplification, and beamforming in electronically steered AESA antennas. The stated value of 600 W thus represents a realistic operational parameter, accounting not only for transmitter power but also for internal signal processing requirements.
The radar system is structurally optimized for the detection of small objects at short to medium ranges, such as small vessels, floating debris, or buoys, while maintaining a compact form factor and reduced antenna dimensions to support integration on spatially constrained autonomous maritime platforms.
For the LRF, angular accuracy is not specified (assigned a maximal penalty value (Inf)), as this sensor inherently does not perform directional measurements, as discussed by Lopac et al. [34]. Although typically mounted on a mechanical pan-tilt platform (PTP), the LRF provides distance-only data without intrinsic angular information. This contrasts with the EO system, which, due to its camera-based field of view, inherently delivers angular data. The selected measurement frequency of 0.2 Hz and the extremely low power consumption of 1.5 W are intentionally set to about 1% of the maximum operational capacity (up to 20 Hz, 150 W). This significant reduction reflects typical usage behavior in standardized, intermittent scenarios, where continuous high-frequency measurements are neither necessary nor energy-efficient. The selected range of 15 km and accuracy of ±2 m represent realistic standard values that remain achievable under less-than-ideal atmospheric and operational conditions.
Overall, the conservatively chosen parameters reflect a realistic standard configuration that best aligns with the practical deployment and operational demands of autonomous maritime systems. This provides a reliable and consistent basis for the comparative performance evaluation of sensor configurations under plausible mission scenarios.

4.4. Fusion Rules

A dual-stage, multi-criteria procedure requires that the fusion of sensor parameters is not treated uniformly across all scenarios. A naive fusion can be biased, as a single dominant parameter (e.g., a radar’s exceptional range) might overshadow other critical criteria (e.g., an EO sensor’s high frequency rate).
In the initial stage of the analysis, each sensor undergoes an individual evaluation using the TOPSIS algorithm ones. This process yields a performance score, S c o r e i , which represents the sensor’s standalone capability to satisfy the scenario’s performance requirements. This score serves to establish the sensor’s baseline relevance within the overall system architecture. Subsequently, it is normalized to derive a weighting factor, α i ,
α i = S c o r e i k S c o r e k   ,
where the sum k S c o r e k extends over all considered sensors k in each individual evaluation. When a sensor is then used in a sensor suite, the α i -values are locally re-normalized for the selected subset of sensors. In this way, α i acts as a suitability filter within the fusion rules, ensuring that the proportional influence of each integrated sensor corresponds to its individual comparative baseline performance. This prevents a sensor that is highly specialized in a single performance criterion from disproportionately influencing the suite’s overall score. The result is a more robust and contextually valid evaluation of the configurations.
This suitability factor, α i , forms the foundation for aggregating the individual sensor parameters into a single, representative performance profile for each suite. As outlined by Tzeng and Huang [13], Multiple Attribute Decision-Making (MADM) problems, a subfield of MCDA, are characterized by the goal of evaluating a limited number of pre-determined alternatives based on multiple, often conflicting, criteria. This study, which aims to rank discrete sensor suites, clearly falls into this category. In the MADM context, methods designed for dynamic state estimation are conceptually less suitable, as they focus on tracking and error propagation rather than a comparative performance evaluation across heterogeneous criteria. Therefore, a set of parameter-specific fusion rules is more appropriate. These rules are explicitly designed to create a unified performance profile that can be clearly embedded within the TOPSIS algorithm.
(a) An excessively large angular error in the angular accuracy of individual sensors would clearly impair the overall precision, while several accurate sensors significantly reduce the error. Therefore, we fall back on a weighted harmonic average:
AngleError Suite = i = 1 n α i AngleError i 1
where AngleError Suite is the fused angular error of the suite, α i is the weighting factor, and AngleError i is the angular of the individual sensor i . In this way, we attain highly precise (small angular error) sensors without completely neglecting a single bad sensor.
(b) Similar to the angle error consideration, the distance error in distance accuracy is represented by a harmonic mean, so that small distance errors improve the suite significantly, while a large deviation of individual sensors is detrimental:
DistError Suite = i = 1 n α i DistError i 1
where DistError Suite is the fused distance error of the suite, α i is the weighting factor, and DistError i is the distance error of the individual sensor i . So that small distance errors improve the suite significantly, while a large deviation of individual sensors is detrimental.
(c) To implement both a reliable minimum range (based on the weakest sensor) and the contribution of the other sensors, a mixed model, consisting of the minimum range and the weighted sum of each sensor’s range, is used to determine the detection or measurement range:
Range Suite = w least min i Range i + 1 w least i = 1 n α i Range i
where the parameter w l e a s t least determines how strongly the sensor with the smallest measurement range limits a suite’s output.
(d) As several sensors may jointly combine their horizontal fields of view, although the full circle 360° field of view will not be exceeded, we assume:
FoV Suite = min 360 , max 1 i n FoV i ,
where FoV i is the horizontal field of view of the i -th sensor in the suite.
Once a sensor covers a view field of 360°, the suite of sensors cannot achieve greater horizontal coverage.
(e) As we assume in this scenario that the sensor signals are synchronized or at least proportionally combined, we use a weighted sum:
Freq Suite = i = 1 n α i Freq i
where Freq Suite is the fused frequency of the suite, α i is the weighting factor, and Freq i is the frequency of the individual sensor i . This represents a kind of average update rate, in which the influence of a high-frequency sensor with a lower α i is limited.
(f) Finally, we add the energy requirements of all sensors. We assume that they are operated simultaneously and, therefore, their power consumption sums up as follows,
Energy Suite = i = 1 n Energy i
where Energy Suite is the total energy consumption of the suite, and Energy i is the energy consumption of the individual sensor i .
This represents a fusion mechanism that not only accounts for physically meaningful limits (FoV ≤ 360°), but also utilizes weight-based averages for frequency, measurement range, and error magnitudes. The parameter α i ensures that the individual basic suitability of a sensor is directly implemented when constructing the suite of sensors.

4.5. Deployment Scenarios

To establish the context for our analysis, five representative maritime scenarios were defined, based on strategic guidelines, as outlined in [35] and also in [36]. These scenarios, which form the basis for the criteria weighting in our TOPSIS model, are summarized in in the following Table 2.

4.6. Sensor Suites

For the comparative evaluation, five different sensor suites are defined that represent various combinations of EO, radar, and LRF. This selection allows examining different degrees of integration as well as sensory redundancy strategies under realistic operational conditions, without explicitly considering environmental influences.
The defined sensor suites are as follows:
  • Suite E [EO]–Single-configuration with an electro-optical sensor; serves as a reference for imaging-based systems.
  • Suite R [Radar]–Single-configuration with radar; serves as a reference for wide-area detection.
  • Suite L [LRF]–Single-configuration with a laser rangefinder; serves as a reference for precise distance measurement.
  • Suite EL [EO, LRF]–Combination of imaging and high-precision distance sensing.
  • Suite ER [EO, Radar]–Integration of imaging-based detection and wide-area situational awareness.
  • Suite RL [Radar, LRF]–Configuration without visual components, focusing on detection range and measurement accuracy.
  • Suite ERL [EO, Radar, LRF]–Full integration of all sensor types; reference configuration with maximum functional coverage.
This suite typology constitutes the methodological foundation for the scenario-based evaluation using the TOPSIS algorithm, as well as the subsequent architectural robustness assessment assuming partial sensor failure scenarios. It facilitates both the comparative assessment of individual sensor capabilities and the examination of performance dynamics across differently configured sensor combinations.

5. Experimental Procedure

5.1. Weighting of the Scenarios

To generate realistic, scenario-specific criteria weights, an illustrative weighting of the performance parameters was developed through a structured expert consultation. The prioritization was based on a pairwise comparison method, supported by external expertise with an operational background. For this illustrative case study, we consulted Captain Lieutenant Andreas Montag, Head of Maritime Unmanned Systems of the German Navy. His extensive operational experience provided the authentic viewpoint required to establish the pairwise comparisons that underpin the AHP.
The resulting weightings were determined, as described above, within the framework of the AHP process according to Saaty [14] by considering the significant technical characteristics of a sensor and its application in a certain scenario. The resulting weighting matrix, presented in Table 3, provides the quantitative foundation for the subsequent TOPSIS analysis.

5.2. Global Sensor Weighting with α i

For each considered deployment scenario, the sensors are initially evaluated individually in a multi-criteria assessment using the TOPSIS algorithm. In doing so, the scenario-specific weightings of the criteria are taken into account. From this first step, a score emerges for each sensor i, which quantifies how well it performs alone in the corresponding deployment scenario, as shown in Figure 2. To derive the scenario-related sensor relevance from this, the scores of all sensors for scenario s are normalized,
α i s = Score s i k Score s k   ,
where S c o r e s i denotes the individual sensor score of sensor i in scenario s, and the sum k S c o r e s k   extends over all available sensors k. In this way, each sensor i in each scenario s receives a weighted share α i s , which reflects its suitability for the respective requirements. This α i s -profile forms the basis for the subsequent fusion of multiple sensors into a sensor suite, thereby deciding to what extent a particular sensor influences the final suite of parameters.
After the individual sensor weights α i s have been determined for each operational scenario s in a first step, all sensor suites are evaluated in a second step under the same scenario-specific conditions–as described in Algorithm 1 below. For this purpose, the previously defined fusion rules for the individual sensor parameters are applied to determine the respective suite parameters. From these, a decision matrix is then created for each scenario s, comprising the options of the various sensor suites.
Subsequently, the TOPSIS algorithm is applied again, albeit with the values aggregated due to fusion. The same criteria weights are used that were already established in scenario s to consistently maintain the relevance of the respective parameters. For each scenario s, it can be determined which suite comes closest to the ideal-best configuration, while a greater distance from the worst-case values worsens the suite’s ranking. This complete dual-stage, multi-criteria procedure, which encapsulates both the initial sensor assessment and the final suite evaluation, is formally outlined in the subsequent pseudocode.
Algorithm 1: Dual-stage TOPSIS procedure
Input:
- DM_sensors ∈ ℝ^(m × n): Decision matrix of all sensors
- weights_scenario[s] ∈ ℝ^n: Criteria weight vector for scenario s
- IS_COST ∈ {True, False}^n: Cost/benefit flags
- suites_definition: Predefined mapping {SuiteName → [SensorNames]}
- W_LEAST = 0.3: Range fusion parameter
- S: Number of deployment scenarios
- m: Number of sensors
- p: Number of suites
Output:
- scores_sensors[s][i]: TOPSIS score of sensor i in scenario s
- alpha_array[s][i] = αᵢ^(s): Sensor relevance in scenario s
- scores_suites[s][k]: TOPSIS score of suite k in scenario s
// Stage 1 – Sensor-TOPSIS Score (per scenario)
1. for each scenario s in 1..S do
2.   weights_6 ← normalize(weights_scenario[s])
3.   decision_matrix ← DM_sensors
4.   // Weighted normalization of sensor decision matrix
5.   for j = 1..n do
6.     norm_j ← sqrt( Σ_{i = 1..m} decision_matrix[i,j]^2 )
7.     for i = 1..m do
8.       weighted[i,j] ← (decision_matrix[i,j]/max(norm_j, 1 × 10−9)) × weights_6[j]
9.   // Determine ideal best and worst values
10.   for j = 1..n do
11.     if IS_COST[j] == True then
12.       ideal_best[j] ← min(weighted[:,j])
13.       ideal_worst[j] ← max(weighted[:,j])
14.     else
15.       ideal_best[j] ← max(weighted[:,j])
16.       ideal_worst[j] ← min(weighted[:,j])
17.   // Calculate distances and sensor TOPSIS scores
18.   for i = 1..m do
19.     dist_best[i] ← sqrt( Σ_{j = 1..n} (weighted[i,j] - ideal_best[j])^2 )
20.     dist_worst[i] ← sqrt( Σ_{j = 1..n} (weighted[i,j] - ideal_worst[j])^2 )
21.     scores_sensors[s][i] ← dist_worst[i]/(dist_best[i] + dist_worst[i])
22.   // Compute scenario-specific sensor relevance αᵢ^(s)
23.   sum_scores ← Σ_{i = 1..m} scores_sensors[s][i]
24.   if sum_scores < 1e-9 then
25.     for i = 1..m do alpha_array[s][i] ← 1/m
26.   else
27.     for i = 1..m do alpha_array[s][i] ← scores_sensors[s][i]/sum_scores
// Stage 2 – Sensor Suite Fusion (per scenario)
28. for each scenario s in 1..S do
29.   for each suite k in suites_definition do
30.     suite_sensors ← suites_definition[k]
31.     // Local αᵢ normalization within suite
32.     sum_in_suite ← Σ_{sn ∈ suite_sensors} alpha_array[s][sn]
33.     if sum_in_suite < 1e-9 then
34.       for sn ∈ suite_sensors: alpha_local[sn] ← 1/|suite_sensors|
35.     else
36.       for sn ∈ suite_sensors: alpha_local[sn] ← alpha_array[s][sn]/sum_in_suite
37.   // Fuse suite-level parameters using predefined fusion rules
38.     // (a) angle_error: weighted harmonic mean
39.     sum_inv_angle ← Σ_{sn} alpha_local[sn]/max(angle_error_sn, 1e-9)
40.     fused_angle_error ← 1/max(sum_inv_angle, 1e-9)
41.     // (b) distance_error: weighted harmonic mean
42.     sum_inv_dist ← Σ_{sn} alpha_local[sn]/max(dist_error_sn, 1e-9)
43.     fused_distance_error ← 1/max(sum_inv_dist, 1e-9)
44.     // (c) range: hybrid fusion with W_LEAST = 0.3
45.     min_range ← min(range_sn for sn ∈ suite_sensors)
46.     sum_range ← Σ_{sn} alpha_local[sn] * range_sn
47.     fused_range ← W_LEAST * min_range + (1 - W_LEAST) * sum_range
48.     // (d) fov: maximum coverage, capped at 360°
49.     fused_fov ← min(360, max(fov_sn for sn ∈ suite_sensors))
50.     // (e) freq: αᵢ-weighted sum
51.     fused_freq ← Σ_{sn} alpha_local[sn] * freq_sn
52.     // (f) energy: unweighted sum
53.     fused_energy ← Σ_{sn} energy_sn
54.     DM_suites[s][k,:] ← [fused_angle_error, fused_distance_error,
55.                fused_range, fused_fov,
56.                fused_freq, fused_energy]
// Stage 2 – TOPSIS on Sensor Suites (per scenario)
57. for each scenario s in 1..S do
58.   for j = 1..n do
59.     norm_j ← sqrt( Σ_{k = 1..p} DM_suites[s][k,j]^2 )
60.     for k = 1..p do
61.       weighted_suites[k,j] ← (DM_suites[s][k,j]/max(norm_j, 1e-9)) * weights_scenario[s][j]
62.   // Determine ideal best and worst values for suites
63.   for j = 1..n do
64.     if IS_COST[j] == True then
65.       ideal_best[j] ← min(weighted_suites[:,j])
66.       ideal_worst[j] ← max(weighted_suites[:,j])
67.     else
68.       ideal_best[j] ← max(weighted_suites[:,j])
69.       ideal_worst[j] ← min(weighted_suites[:,j])
70.   // Calculate TOPSIS scores for suites
71.   for k = 1..p do
72.     dist_best[k] ← sqrt( Σ_{j = 1..n} (weighted_suites[k,j] - ideal_best[j])^2 )
73.     dist_worst[k] ← sqrt( Σ_{j = 1..n} (weighted_suites[k,j] - ideal_worst[j])^2 )
74.     scores_suites[s][k] ← dist_worst[k]/(dist_best[k] + dist_worst[k])
75. return scores_sensors, alpha_array, scores_suites
76. end
A key novelty of the methodology lies in the introduction of a dual-stage TOPSIS procedure, as demonstrated in Algorithm 1 above, which explicitly addresses a limitation of classical TOPSIS in multi-sensor fusion problems. In a classical single-stage TOPSIS, all sensor parameters are fused first–often using predefined or equal weights–and only then is the resulting sensor suite evaluated. This approach assumes that the relevance of each sensor is invariant across operational scenarios, which can lead to biased rankings. A single sensor with one outstanding parameter (e.g., maximum range) may disproportionately dominate the final evaluation, even if it performs poorly in other criteria critical for a given mission.
In contrast, the proposed dual-stage TOPSIS procedure introduces a scenario-aware pre-evaluation step. In the first stage, each sensor is individually assessed within the context of the scenario, resulting in a sensor-specific performance score α i s . These scores quantify the relative suitability of each sensor for the scenario and are then integrated directly into the fusion rules. As a result, sensors that perform well under the specific operational requirements contribute more strongly to the fused suite parameters, while less suitable sensors exert less influence.
The second stage applies TOPSIS at the suite level, evaluating architectures whose parameters are already contextually weighted. This two-step approach produces more stable rankings, reduces susceptibility to parameter dominance effects, and allows for a transparent, explainable prioritization of sensor configurations across heterogeneous operational contexts.

6. Experimental Results

To evaluate the performance of alternative sensor configurations, the developed dual-stage, multi-criteria procedure was applied to five representative maritime operational scenarios. The analysis is based on a combination of scenario-dependent weightings of technical performance parameters and a structured aggregation of individual sensor values within defined sensor suites. The aim was to systematically capture and compare the relative suitability of different configurations, depending on the respective profile requirements. The assessment results, presented in Figure 3, clarify the different performance profiles of the examined sensor architectures across all considered scenarios.

6.1. Coastal Surveillance

In the ‘Coastal Surveillance’—scenario, which is defined by a paramount emphasis on precision with dominant weights assigned to angular and distance accuracy (0.3069 each), the results reveal the pronounced superiority of a specialized dual-sensor suite, with Suite EL achieving the highest performance score of 0.84. The exceptional performance of Suite EL is a direct consequence of the Weighted Harmonic Mean employed for error fusion. This mathematical approach enables the suite to synthesize a near-optimal performance profile by effectively isolating the strongest precision attribute from each of its specialist sensors—the low angular error from the EO sensor and the low distance error from the LRF.
Conversely, the fully equipped Suite ERL (0.80) exemplifies a case of over-engineering for the given requirements. The inclusion of the general-purpose radar introduces two detrimental effects. Firstly, its moderate error characteristics dilute the specialized precision of the suite when calculated via the harmonic mean, thereby degrading performance in the most critical metrics. Secondly, the simple sum fusion for energy consumption results in a significant penalty due to the radar’s high-power draw. The radar’s contributions to range and field-of-view are rendered negligible by their low corresponding weights, making the more focused Suite EL the unequivocally superior configuration.

6.2. Protection of Critical Infrastructure

The ‘Protection of Critical Infrastructure’—scenario presents a balanced set of requirements, prioritizing frequency (0.2561) and distance error (0.2067) while also placing significant importance on range and field of view (0.1756 each). In this context, where versatile performance is key, Suite ER attains the top score of 0.64, highlights the principle of synergistic sensor fusion. Suite ER’s success lies in the effective synthesis of its components’ complementary capabilities, which is mediated by the fusion logic. The max fusion rule allows the suite to inherit the radar’s panoramic 360° field of view, while the weighted sum for frequency capitalizes on the EO sensor’s high update rate. This creates a versatile system that achieves high proficiency across multiple key performance indicators.
The slightly lower score of the comprehensive Suite ERL (0.60) can be interpreted through the principle of diminishing marginal returns, a concept detailed in production theory by Shephard and Färe [37]. While the addition of the LRF does improve the suite’s distance accuracy, a metric where the radar component already provides adequate performance, this incremental gain is insufficient to offset the additive penalty from increased energy consumption (energy weight: 0.1275). This outcome demonstrates that the optimal system architecture is not one of maximal capability in every dimension, but one that achieves the most efficient trade-off between performance gains and system costs, as defined by the specific scenario’s weighting scheme.

6.3. Marine Reconnaissance

The ‘Marine Reconnaissance’—scenario is particularly striking, indicating that the single-sensor Suite R (0.69) decisively outperforms all multi-sensor configurations. This is attributable to a highly concentrated weighting scheme that overwhelmingly prioritizes maximum range (0.3449) and field of view (0.2408), metrics in which the radar sensor is inherently dominant.
The systematic underperformance of all combined suites is a direct artifact of the system’s fusion algorithms. The fusion rule for range, which incorporates the minimum range of all constituent sensors, inherently penalizes the addition of any sensor with a shorter operational range. For example, in Suite ER (0.56), the EO sensor’s 3.000 m range drastically degrades the suite’s fused score in the most critical metric. Similarly, the additive nature of the energy calculation further penalizes these multi-sensor suites. From a systems theory perspective, this scenario illustrates a case where performance is dictated by a single dominant component, and where sensor fusion, under the given architectural rules, leads to a degradation of the most critical system parameters.

6.4. Environmental Surveillance

The ‘Environmental Surveillance’—scenario is characterized by a uniquely balanced weighting profile, with moderate importance assigned to range (0.2316), frequency (0.2054), energy (0.2054), and field of view (0.1816). This distribution of priorities results in a convergence of performance scores across multiple, structurally different sensor suites, with Suite ER (0.52), Suite E (0.51), and Suite EL (0.52) all demonstrating comparable efficacy.
This outcome suggests a state of equifinality, where several distinct system architectures can achieve a similar level of mission effectiveness. No single sensor attribute is dominant enough to create a clear advantage. Suite ER’s marginal lead can be credited to its balanced proficiency across the most influential criteria. The low emphasis on precision metrics (angular and distance error) explains why the inclusion of a high-precision LRF does not yield a significant competitive advantage. The scientific interpretation is that for applications with diverse and evenly weighted requirements, the optimal design space is broad, allowing for flexibility in system architecture based on secondary considerations such as cost or reliability.

6.5. Transport

The ‘Transport’—scenario is fundamentally driven by operational efficiency, with energy consumption emerging as the most critical criterion (weight: 0.2929), followed closely by distance error (0.2636). The commanding lead of Suite EL, with a score of 0.73, is a direct reflection of these priorities. This suite combines the LRF’s exceptional distance accuracy (4.0 m) with its own remarkably low energy footprint (1.5 W), while the EO sensor provides core functionality at a moderate energy cost. The harmonic mean fusion for error ensures the suite benefits fully from the LRF’s precision.
Conversely, the substantial performance penalty incurred by any suite containing a radar is a direct consequence of the sensor’s high-power draw (600 W). Because the fusion rule for energy is a simple summation, the inclusion of a radar is prohibitively ‘expensive’ in the context of this scenario’s weighting scheme. The benefits the radar offers in range and field-of-view are of minimal importance due to their low weights. This scenario clearly demonstrates that when operational constraints are paramount, system design must prioritize efficiency. The results favor lean, specialized components that directly address the highest-priority requirements with the lowest associated cost.

6.6. Architectural Robustness Assessment

To systematically evaluate the fault tolerance of the sensor suites, a scenario-based assessment was employed. For each operational context, the complete TOPSIS scores of the fully configured suites were established as a performance baseline. Subsequently, targeted failure scenarios were simulated by removing individual sensors from multi-sensor configurations, with a particular focus on the degradation of the fully integrated Suite ERL. The performance of the resulting sub-configurations was then benchmarked against the single-sensor suites (E, R, L) to provide a quantitative understanding of performance decay.
The analysis reveals that the loss of individual components within Suite ERL leads to highly scenario-dependent, and at times counter-intuitive, outcomes. For instance, in ‘Marine Reconnaissance’, where the radar is the critical component, the failure of this sensor in Suite ERL (score: 0.54) results in the EL configuration, causing a catastrophic performance collapse to a score of 0.39. This is substantially lower than the single-sensor Suite R (0.69), illustrating extreme fragility due to over-reliance on one component. Conversely, in ‘Coastal Surveillance’, the opposite is true: the failure of the radar within Suite ERL (score: 0.80) results in Suite EL (score: 0.84), a configuration that outperforms the fully integrated suite. This demonstrates that in highly specialized contexts, an auxiliary component can introduce inefficiency and degrade the performance of the core system.
This assessment accounts not only for complete hardware failures but also for sensor-specific degradations common in maritime operations. The criticality of these factors is directly tied to the scenario requirements. In ‘Coastal Surveillance’, where Suite EL’s performance is paramount, the system’s reliance on the EO sensor introduces a significant vulnerability to solar glare, backlighting, or targeted dazzling. Similarly, the dominance of the radar in ‘Marine Reconnaissance’ highlights the risk of electromagnetic interference (e.g., jamming) in contested environments. LRF units, critical for distance accuracy in the “Transport” scenario, may suffer from backscatter effects in rough seas, compromising a key system function. These phenomena can critically impact overall system performance in a manner comparable to complete component failure.
To provide a structured summary of these vulnerabilities, Table 4 consolidates the most critical failure modes discussed. The table illustrates the qualitative criticality of common sensor failures, such as solar glare, based on the logic of our framework. It is important to note that the ‘Assessed Criticality’ is not an absolute measure of probability, but a qualitative judgment derived from our findings. Specifically, the impact of a failure mode is judged as ‘High’ if it degrades a sensor parameter that is heavily weighted by the AHP for a given operational scenario.
The resilience observed in dual-sensor suites stems not from a single principle, but from distinct architectural strategies. The robustness of Suite ER in balanced scenarios like ‘Protection of Critical Infrastructure’ is a product of functional complementarity. Here, the EO sensor and radar possess different strengths (frequency vs. range/FoV) that cover each other’s weaknesses, creating a versatile and resilient all-around system. In contrast, the success of Suite EL in scenarios like ‘Coastal Surveillance’ and ‘Transport’ arises from functional specialization, where two distinct, non-overlapping components perform highly specific tasks (angular vs. distance accuracy). This architecture is highly effective but offers little redundancy if one of the specialist components fails.
These findings challenge the assumption that sensor quantity equates to robustness. Instead, the analysis demonstrates that fault tolerance is a function of a suite’s architectural design relative to the operational demands. System fragility emerges when a suite relies on a single component for a high-priority task, a risk that exists in both–complex and simple–configurations. A key insight is that resilience is achieved not through sheer component count, but through deliberate design that aligns with mission priorities.
Ultimately, the development of robust sensor architectures is a matter of creating a scenario-adapted resilient design. For applications with diverse requirements, robustness is best achieved through functionally complementary components that ensure broad capability coverage. For highly specialized tasks, system integrity relies on the reliability of individual specialist sensors. Therefore, the strategic selection of fewer, but appropriately chosen, components will yield higher operational resilience and efficiency than technically saturated but architecturally imbalanced integrations.

7. Discussion

A key insight from the scenario-based evaluation is that an optimal sensor configuration for autonomous maritime systems is not achieved by maximizing sensor quantity, but through a mission-specific design philosophy. The newly introduced dual-stage TOPSIS procedure revealed that the performance and resilience of a sensor architecture are fundamentally dependent on the specific operational context.
A key insight is that system effectiveness arises not from a single design principle, but from distinct, strategically chosen architectural patterns. In scenarios with diverse requirements, such as ‘Protection of Critical Infrastructure’, suites based on synergistic complementarity–where sensors with different strengths compensate for each other’s weaknesses–proved most effective. Conversely, in missions with highly focused objectives, such as the precision-driven ‘Coastal Surveillance’ or the efficiency-driven ‘Transport’ scenarios, architectures of targeted specialization were superior, combining non-overlapping components to achieve peak performance in critical metrics.
This leads to a paradigm shift in the understanding of robust sensor architectures: systemic resilience is not achieved through technical completeness, but through an intelligent, context-aware composition. For the design of future autonomous maritime systems, this implies that the evaluation must extend beyond maximum performance to include a nuanced assessment of the underlying design strategy. The developed method provides a systematic framework to navigate the complex trade-offs between specialization, versatility, and efficiency, a capability best exemplified by its handling of the classic trade-off between detection performance and energy consumption. The ‘Environmental Surveillance’ scenario, for instance, represents a long-duration mission where energy consumption was assigned a high priority (weight: 0.2054), nearly equal to that of detection range (weight: 0.2316). As a result, the framework correctly favored architectures providing a sustainable equilibrium over those that maximized detection at a prohibitive energy cost. By making such trade-offs explicit and quantifiable, the method enables the design of truly optimized and resilient sensor solutions for the maritime domain.

8. Conclusions and Future Work

This study has demonstrated that the selection of an optimal sensor architecture for autonomous maritime systems is not a matter of maximizing component quantity but of intelligent, context-aware design. Our primary contribution is the development of a dual-stage TOPSIS procedure that provides a systematic framework for this design process. By applying this method, we have shown that system effectiveness is achieved through two distinct architectural patterns: synergistic complementarity for diverse requirements and targeted specialization for focused missions. Ultimately, this work provides a quantifiable basis to shift the design paradigm from a ‘more is better’ approach to a mission-specific composition, enabling the development of more robust and efficient sensor solutions for the maritime domain.
The evaluation in this work is based on technical performance parameters derived from idealized manufacturer specifications. While this approach ensures a standardized and comparable baseline assessment, it does not account for dynamic environmental conditions such as sea state, adverse weather, or electromagnetic interference.
Future work should therefore focus on validating the findings under more realistic conditions. A primary research question would be to investigate how the identified architectural patterns–complementarity versus specialization–respond to such environmental stressors. It is hypothesized that complementary architectures (e.g., Suite ER), which combine sensors with different physical principles (radar and EO), may exhibit inherently greater robustness against environmental factors than specialized architectures (e.g., Suite EL), whose components (EO and LRF) are both susceptible to visibility degradation.
To explore this, subsequent research should integrate empirical field data and model sensor-specific performance degradations. Furthermore, the fusion rules themselves could be a subject of investigation, exploring adaptive algorithms that dynamically adjust sensor weighting based on real-time data quality. The ultimate validation should then be conducted through hardware-in-the-loop simulations and experimental field trials. Such an extension would not only significantly increase the practical applicability of the results but also deepen the understanding of how to design truly resilient sensor systems that are robust by design, not just by component count.
Additionally, future research should investigate the framework’s scalability for more complex applications. While our dual-stage TOPSIS procedure itself is robust, the number of possible sensor suite combinations grows exponentially as more sensor types are introduced. A key research direction would therefore be the development of strategies to efficiently manage this complexity, for instance by developing methods to pre-select a curated set of plausible architectures based on operational constraints. Another avenue for future work would be to expand the fusion rules to formally model more intricate architectures, such as those with multiple, differently oriented instances of the same sensor type, and to validate the framework’s performance under these scaled-up conditions.
Finally, future research should explore the framework’s adaptation for emerging sensor technologies, such as AI-driven perception or quantum sensors. A significant avenue for future work will be to investigate how to best define and quantify the performance of such novel systems to make them compatible with a multi-criteria evaluation. For instance, future studies could focus on establishing standardized metrics for AI-driven perception systems, potentially including criteria like ‘classification confidence’ or ‘false positive rate’. Similarly, applying the framework to quantum sensors would first require a dedicated research effort to translate their unique properties into a comparable set of performance indicators. The ultimate goal of this research direction would be to validate the framework’s long-term utility and confirm its role as an adaptable tool for system design in an era of rapid technological evolution.

Author Contributions

Conceptualization, F.H. and V.L.; methodology, F.H.; software, F.H.; validation, F.H. and V.L.; formal analysis, F.H.; writing—original draft preparation, F.H. and V.L.; writing—review and editing, O.e.M. and T.E.S.; visualization, F.H.; supervision, O.e.M. All authors have read and agreed to the published version of the manuscript.

Funding

We acknowledge support by the Open Access Publication Fund of the University of Duisburg-Essen.

Data Availability Statement

The original contributions presented in this study are included in the article.

Conflicts of Interest

Author Florian Hoehner, Vincent Langenohl were employed by the company Naval Optronics for Vessels and Underwater Systems, Hensoldt Optronics GmbH. The remaining authors declare that the research was conducted in the absence of any commercial or financial relationships that could be construed as a potential conflict of interest.

References

  1. Kim, T.-e.; Schröder-Hinrichs, J.-U. Research developments and debates regarding Maritime Autonomous Surface Ship (MASS): Status, Challenges and Perspectives. In New Maritime Business; Springer: Cham, Switzerland, 2021. [Google Scholar] [CrossRef]
  2. Felski, A.; Zwolak, K. The Ocean-Going Autonomous Ship—Challenges and Threats. J. Mar. Sci. Eng. 2020, 8, 41. [Google Scholar] [CrossRef]
  3. Thombre, S.; Zhao, Z.; Ramm-Schmidt, H.; García, J.M.V.; Malkamäki, T.; Nikolskiy, S.; Hammarberg, T.; Nuortie, H.; Bhuiyan, M.Z.H.; Särkkä, S.; et al. Sensors and AI Techniques for Situational Awareness in Autonomous Ships: A Review. IEEE Trans. Intell. Transp. Syst. 2022, 23, 64–83. [Google Scholar] [CrossRef]
  4. Douguet, R.; Heller, D.; Laurent, J. Multimodal perception for obstacle detection for flying boats—Unmanned Surface Vehicle (USV). In Proceedings of the OCEANS 2023—Limerick, Limerick, Ireland, 5–8 June 2023. [Google Scholar] [CrossRef]
  5. Alamoush, A.S.; Ölçer, A.I. Maritime Autonomous Surface Ships: Architecture for Autonomous Navigation Systems. J. Mar. Sci. Eng. 2025, 13, 122. [Google Scholar] [CrossRef]
  6. Qiao, Y.; Yin, J.; Wang, W.; Duarte, F.; Yang, J.; Ratti, C. Survey of Deep Learning for Autonomous Surface Vehicles in Marine Environments. IEEE Trans. Intell. Transp. Syst. 2023, 24, 3678–3701. [Google Scholar] [CrossRef]
  7. Poikonen, J. Requirements and Challenges of Multimedia Processing and Broadband Connectivity in Remote and Autonomous Vessels. In Proceedings of the 2018 IEEE International Symposium on Broadband Multimedia Systems and Broadcasting (BMSB), Valencia, Spain, 6–8 June 2018. [Google Scholar] [CrossRef]
  8. Song, R.; Papadimitriou, E.; Negenborn, R.R.; van Gelder, P. Safety and efficiency of human-MASS interactions: Towards an integrated framework. J. Mar. Eng. Technol. 2024, 24, 159–178. [Google Scholar] [CrossRef]
  9. Zhang, W.; Zhang, Y.; Zhang, C. Research on risk assessment of maritime autonomous surface ships based on catastrophe theory. Reliab. Eng. Syst. Saf. 2024, 244, 109946. [Google Scholar] [CrossRef]
  10. Yang, Z.; Fu, J.; Sun, Y.; Li, Y. A Pseudo-Trajectory Homotopy Method for UMVs Information Collection IoT System with an Underwater Communication Constraint. IEEE Internet Things J. 2025, 12, 43255–43267. [Google Scholar] [CrossRef]
  11. Li, M.; Zhang, K.; Liu, Y.; Song, F.; Li, T. Prescribed-Time Consensus of Nonlinear Multi-Agent Systems by Dynamic Event-Triggered and Self-Triggered Protocol. IEEE Trans. Autom. Sci. Eng. 2025, 22, 16768–16779. [Google Scholar] [CrossRef]
  12. Alshehri, S. Multicriteria Decision Making (MCDM) Methods for Ranking Estimation Techniques in Extreme Programming. Eng. Technol. Appl. Sci. Res. 2018, 8, 3073–3078. [Google Scholar] [CrossRef]
  13. Tzeng, G.-H.; Huang, J.J. Multiple Attribute Decision Making: Methods and Applications; CRC Press: Boca Raton, FL, USA, 2011; pp. 1–333. [Google Scholar]
  14. Saaty, T.L. A scaling method for priorities in hierarchical structures. J. Math. Psychol. 1977, 15, 234–281. [Google Scholar] [CrossRef]
  15. Liu, R.W.; Guo, Y.; Nie, J.; Hu, Q.; Xiong, Z.; Yu, H.; Guizani, M. Intelligent Edge-Enabled Efficient Multi-Source Data Fusion for Autonomous Surface Vehicles in Maritime Internet of Things. IEEE Trans. Green Commun. Netw. 2022, 6, 1574–1587. [Google Scholar] [CrossRef]
  16. Rolls-Royce. Remote and Autonomous Ships—The Next Steps. In Ship Intelligence Marine; Rolls-Royce: London, UK, 2016; p. 88. [Google Scholar]
  17. Zhang, W.; Zhang, Y. Navigation Risk Assessment of Autonomous Ships Based on Entropy–TOPSIS–Coupling Coordination Model. J. Mar. Sci. Eng. 2023, 11, 422. [Google Scholar] [CrossRef]
  18. Tao, J.; Liu, Z.; Wang, X.; Wang, J.; Rao, S.; Yang, Z. Team task complexity analysis in MASS operation using a fuzzy TOPSIS method. Ocean Eng. 2025, 329, 121140. [Google Scholar] [CrossRef]
  19. Saaty, R.W. The analytic hierarchy process—What it is and how it is used. Math. Model. 1987, 9, 161–176. [Google Scholar] [CrossRef]
  20. Hensoldt-Optronics. HENSOLDT MEOS III. 2022. Available online: https://dam.hensoldt.net/m/32c555c7f9b037fe/original/MEOSIII-English.pdf (accessed on 14 February 2025).
  21. Rheinmetall. SEAVISION. 2020. Available online: https://www.rheinmetall.com/Rheinmetall%20Group/Systeme%20und%20Produkte/Systeme%20fuer%20die%20Marine/D862e0721-SeaVision-stabilzed-eo-sensor-platform.pdf (accessed on 14 February 2025).
  22. L3Harris-Technologies. 2111X™ High-Altitude, Long-Standoff, Electro Optical Infrared (EO/IR) Imaging System. 2021. Available online: https://www.l3harris.com/sites/default/files/2021-06/ims-eo-seo-datasheet-2111X.pdf (accessed on 14 February 2025).
  23. Hensoldt-Optronics. HENSOLDT SPEXER® 2000 3D MkIII Radar. 2021. Available online: https://dam.hensoldt.net/m/35716f2cce335138/original/SPEXER-2000-3D-MkIII-Radar-Datasheet-English.pdf (accessed on 14 February 2025).
  24. Hensoldt-Optronics. HENSOLDT 20 Hz LRF/D. 2022. Available online: https://dam.hensoldt.net/m/607a5622c32ec543/original/20-Hz-LRF-D-Datasheet-English.pdf (accessed on 14 February 2025).
  25. L3Harris-Technologies. DIODE-PUMPED EYE-SAFE LASER RANGE FINDER. 2019. Available online: https://www.l3harris.com/sites/default/files/2020-07/ims_eo_datasheet_SPSH_ALST_DP-ELRF-II.pdf (accessed on 14 February 2025).
  26. Nagiub, A.S.; Fayez, M.; Khaled, H.; Ghoniemy, S. 3D Object Detection for Autonomous Driving: A Comprehensive Review. In Proceedings of the 2024 6th International Conference on Computing and Informatics (ICCI), Cairo, Egypt, 6–7 March 2024. [Google Scholar] [CrossRef]
  27. Kälin, U.; Staffa, L.; Grimm, D.E.; Wendt, A. Highly Accurate Pose Estimation as a Reference for Autonomous Vehicles in Near-Range Scenarios. Remote Sens. 2022, 14, 90. [Google Scholar] [CrossRef]
  28. Nawaz, M.; Tang, J.K.T.; Bibi, K.; Xiao, S.; Ho, H.P.; Yuan, W. Robust Cognitive Capability in Autonomous Driving Using Sensor Fusion Techniques: A Survey. IEEE Trans. Intell. Transp. Syst. 2024, 25, 3228–3243. [Google Scholar] [CrossRef]
  29. Gutnik, Y.; Avni, A.; Treibitz, T.; Groper, M. On the Adaptation of an AUV into a Dedicated Platform for Close Range Imaging Survey Missions. J. Mar. Sci. Eng. 2022, 10, 974. [Google Scholar] [CrossRef]
  30. Huang, L.; Pena, B.; Liu, Y.; Anderlini, E. Machine learning in sustainable ship design and operation: A review. Ocean Eng. 2022, 266, 112907. [Google Scholar] [CrossRef]
  31. Li, X.; Xu, X.; Yan, L.; Zhao, H.; Zhang, T. Energy-Efficient Data Collection Using Autonomous Underwater Glider: A Reinforcement Learning Formulation. Sensors 2020, 20, 3758. [Google Scholar] [CrossRef] [PubMed]
  32. Lyu, H.; Shao, Z.; Cheng, T.; Yin, Y.; Gao, X. Sea-Surface Object Detection Based on Electro-Optical Sensors: A Review. IEEE Intell. Transp. Syst. Mag. 2023, 15, 190–216. [Google Scholar] [CrossRef]
  33. Zainuddin, S. Maritime Radar: A Review on Techniques for Small Vessels Detection. J. Electr. Electron. Syst. Res. 2019, 14, 30–45. [Google Scholar]
  34. Lopac, N.; Jurdana, I.; Brnelić, A.; Krljan, T. Application of Laser Systems for Detection and Ranging in the Modern Road Transportation and Maritime Sector. Sensors 2022, 22, 5946. [Google Scholar] [CrossRef] [PubMed]
  35. German-Maritime-Center. International Environment Analysis on Use Cases for Autonomous Maritime Systems. 2022. Available online: https://dmz-maritim.de/studie-ams-umfeldanalyse-2/ (accessed on 10 March 2025).
  36. German-Navy. Vision for the Navy from 2035. 2023. Available online: https://www.bundeswehr.de/resource/blob/5600760/7c1f3f406c5e745b64a93e90da87c305/20230315-broschuere-zielbild-marine-2035--data.pdf (accessed on 10 March 2025).
  37. Shephard, R.W.; Färe, R. The Law of Diminishing Returns. In Production Theory; Springer: Berlin/Heidelberg, Germany, 1974. [Google Scholar]
Figure 1. Flowchart of the methodological framework within three interrelated conceptual parts.
Figure 1. Flowchart of the methodological framework within three interrelated conceptual parts.
Jmse 13 02008 g001
Figure 2. Sensor TOPSIS-scores as α i s -profiles for all considered scenarios.
Figure 2. Sensor TOPSIS-scores as α i s -profiles for all considered scenarios.
Jmse 13 02008 g002
Figure 3. Sensor suite TOPSIS-Scores for all operational scenarios.
Figure 3. Sensor suite TOPSIS-Scores for all operational scenarios.
Jmse 13 02008 g003
Table 1. Overview of the sensor parameters specified for the experimental setup based on the sensors considered.
Table 1. Overview of the sensor parameters specified for the experimental setup based on the sensors considered.
Sensor ParameterEORadarLRF
Angular accuracy0.05°0.5°Inf
Distance accuracyInf±10 m±2 m
Detection or
measurement range
3.000 m30.000 m15.000 m
Field of View20°360°
Frequency30 Hz0.5 Hz0.2 Hz
Energy consumption200 W600 W1.5 W
Table 2. Summary of Operational Scenarios and Requirement Profiles.
Table 2. Summary of Operational Scenarios and Requirement Profiles.
ScenarioDescriptionResulting Requirement Profile
1. Coastal
Surveillance
Monitoring high-density traffic in territorial and coastal waters with proximity to land infrastructure and strategic sea routes.The profile is precision focused. Exceptional angular and distance accuracy are the dominant criteria to avoid collisions and classify threats at close range.
2. Protection
of Critical
Infrastructure
Securing vital maritime facilities like offshore wind farms, pipelines, and ports against disruptions or sabotage.This requires a balanced profile. High frequency for tracking fast objects and precise distance measurement are key, alongside a wide field of view and sufficient range for versatile awareness.
3. Marine
Reconnaissance
Continuous observation and documentation of large-scale activities in open sea areas, far from the mainland such as the North Atlantic.The profile is range and coverage focused. Maximum detection range and the widest possible field of view are overwhelmingly prioritized while precise accuracy is secondary to initial detection.
4. Environmental
Surveillance
Monitoring ecological conditions, detecting pollution, and documenting marine habitats for sustainable use and protection of maritime areas.This results in an endurance focused profile requiring a sustainable balance. Energy consumption is as critical as a good detection range and a sufficient frequency, while high precision is a lower priority.
5. TransportSafe and reliable execution of mission-specific material transports by sea to ensure logistical continuity.The profile is efficiency focused. Energy consumption is the most critical criterion to enable extended transit, with precise distance accuracy being a co-dominant requirement for safe navigation.
Table 3. Weighting Matrix (Expert Survey Andreas Montag–14 April 2025). The values represent the dimensionless, normalized weights for each criterion as derived from the AHP.
Table 3. Weighting Matrix (Expert Survey Andreas Montag–14 April 2025). The values represent the dimensionless, normalized weights for each criterion as derived from the AHP.
Sensor ParameterCoastal
Surveillance
Protection of Critical InfrastructureMarine
Reconnaissance
Environmental SurveillanceTransport
Angular accuracy0.30690.05850.06930.08390.0680
Distance accuracy0.30690.20670.08130.09220.2636
Detection or
measurement range
0.07790.17560.34490.23160.1422
Field of View0.05940.17560.24080.18160.0623
Frequency0.18630.25610.11790.20540.1710
Energy
consumption
0.06260.12750.14570.20540.2929
CR0.08280.08680.06700.09790.0436
Table 4. Qualitative Failure Mode and Criticality Summary.
Table 4. Qualitative Failure Mode and Criticality Summary.
Failure ModeAffected SensorKey Affected
Parameter(s)
Most Critical Scenario(s)Assessed
Criticality
Justification Based
on This Study
Solar Glare/
Dazzling
EOAngular Accuracy,
Detection Range
Coastal
Surveillance
HighThe ‘Coastal Surveillance’ scenario’s objective function is dominated by accuracy criteria (0.3069 each). Loss of the primary accuracy sensor (EO) leads to a critical performance drop.
Electromagnetic
Interference
(Jamming)
RadarDetection Range,
FoV
Marine
Reconnaissance
HighThe ‘Marine Reconnaissance’ scenario prioritizes range and FoV above all else (0.3449 and 0.2408). Degradation of the only sensor providing these capabilities is probably mission critical.
Backscatter/
Atmospheric
Attenuation
LRFDistance AccuracyTransportHighThe ‘Transport’ scenario heavily weights distance accuracy (0.2636) for navigational safety. As stated in the text, this is a “critical” function, making its compromise a high-impact event.
Heavy Fog/
Rain
EO, LRFDetection Range,
all Accuracies
Coastal
Surveillance, Transport
HighThis environmental factor degrades two distinct sensor types simultaneously, critically impacting specialized suites like ‘EL’ which rely on the optical spectrum and are top performers in these scenarios.
Disclaimer/Publisher’s Note: The statements, opinions and data contained in all publications are solely those of the individual author(s) and contributor(s) and not of MDPI and/or the editor(s). MDPI and/or the editor(s) disclaim responsibility for any injury to people or property resulting from any ideas, methods, instructions or products referred to in the content.

Share and Cite

MDPI and ACS Style

Hoehner, F.; Langenohl, V.; el Moctar, O.; Schellin, T.E. Scenario-Based Sensor Selection for Autonomous Maritime Systems: A Multi-Criteria Analysis of Sensor Configurations for Situational Awareness. J. Mar. Sci. Eng. 2025, 13, 2008. https://doi.org/10.3390/jmse13102008

AMA Style

Hoehner F, Langenohl V, el Moctar O, Schellin TE. Scenario-Based Sensor Selection for Autonomous Maritime Systems: A Multi-Criteria Analysis of Sensor Configurations for Situational Awareness. Journal of Marine Science and Engineering. 2025; 13(10):2008. https://doi.org/10.3390/jmse13102008

Chicago/Turabian Style

Hoehner, Florian, Vincent Langenohl, Ould el Moctar, and Thomas E. Schellin. 2025. "Scenario-Based Sensor Selection for Autonomous Maritime Systems: A Multi-Criteria Analysis of Sensor Configurations for Situational Awareness" Journal of Marine Science and Engineering 13, no. 10: 2008. https://doi.org/10.3390/jmse13102008

APA Style

Hoehner, F., Langenohl, V., el Moctar, O., & Schellin, T. E. (2025). Scenario-Based Sensor Selection for Autonomous Maritime Systems: A Multi-Criteria Analysis of Sensor Configurations for Situational Awareness. Journal of Marine Science and Engineering, 13(10), 2008. https://doi.org/10.3390/jmse13102008

Note that from the first issue of 2016, this journal uses article numbers instead of page numbers. See further details here.

Article Metrics

Back to TopTop