Inductive Wireless Power Transfer for Autonomous Underwater Vehicles: A Comprehensive Review of Technological Advances and Challenges
Abstract
1. Introduction
2. System Architecture and Power Loss Mechanisms of UIWPT
2.1. System Architecture and Operating Principles
- Power Supply Unit: Serves as the system’s energy source, typically comprising high-energy-density battery packs that deliver a stable DC input;
- High-Frequency Inverter [38]: Employs a full-bridge or half-bridge topology to convert DC power into high-frequency AC power;
- Resonant Compensation Network: Includes compensation circuits on both the primary and secondary sides to improve power transfer efficiency and achieve zero phase angle (ZPA) operation;
- Magnetic Coupler: Consists of a transmitting coil, a receiving coil, and an optional magnetic core, facilitating efficient electromagnetic coupling;
- Rectification and Filtering Circuit: Located on the secondary side, this unit employs a full-bridge or half-bridge rectifier with a filtering circuit to convert the received AC power back into DC [39];
- Control Unit: Dynamically regulates output voltage and current in response to variations in the coupling coefficient and load conditions [40]. Additionally, it provides flexible control over other system components as needed.
2.2. Power Loss Mechanisms and Optimization Strategies
2.2.1. Losses in the Magnetic Coupler
2.2.2. Losses in Power Electronics
2.2.3. Losses in Eddy Current Paths
3. Key Technologies of UIWPT Systems
3.1. Structural Design of Magnetic Couplers
- Form Factor Conformity: The design of the magnetic coupler must fully account for the structural characteristics of AUVs, particularly their widely adopted streamlined configurations [51]. The geometry of the coupler should closely match the contour of the AUV to minimize hydrodynamic drag and avoid negative effects on its hydrodynamic performance [30];.
- Misalignment Tolerance: Traditional wet-mate charging methods rely on mechanical components to achieve precise alignment, whereas UIWPT technology seeks to reduce dependence on exact docking. Positional shifts between the transmitter and receiver coils, caused by factors such as ocean currents, can significantly degrade overall system performance. Therefore, the magnetic coupler should be designed with a certain degree of misalignment tolerance to compensate for positional deviations within a defined spatial range and to ensure stable and efficient power transfer under complex marine conditions [52].
- Eddy Current Loss Suppression: Eddy current losses in the seawater environment are among the main factors limiting energy transfer efficiency. In the design of the magnetic coupler, the gap between the primary and secondary sides should be minimized to concentrate the magnetic field and reduce its leakage into the surrounding seawater. Additionally, eddy current losses can be significantly reduced by optimizing the selection of magnetic materials and the geometric layout, thereby further improving overall energy efficiency [53];
- EMC [54]: The magnetic fields generated during wireless power transfer may cause EMC with sensitive on-board electronic systems in the AUV, such as navigation units and sensors. To ensure EMC, the design must precisely control the magnetic field distribution through structural optimization and the use of effective shielding materials. This is essential for enhancing the overall safety and reliability of the system.
- Miniaturization and Lightweight Design: Given the stringent constraints on volume and weight in AUV platforms, the magnetic coupler should be designed with a focus on miniaturization and weight reduction [55,56,57]. By selecting high-performance lightweight materials and optimizing structural parameters, the overall weight of the system can be significantly reduced, thereby enhancing the AUV’s mobility, endurance, and energy utilization efficiency.
3.1.1. Non-Standard Core Magnetic Couplers
3.1.2. Circumferential Magnetic Couplers

3.1.3. Locally Distributed Magnetic Couplers
3.1.4. Planar Coil Magnetic Couplers

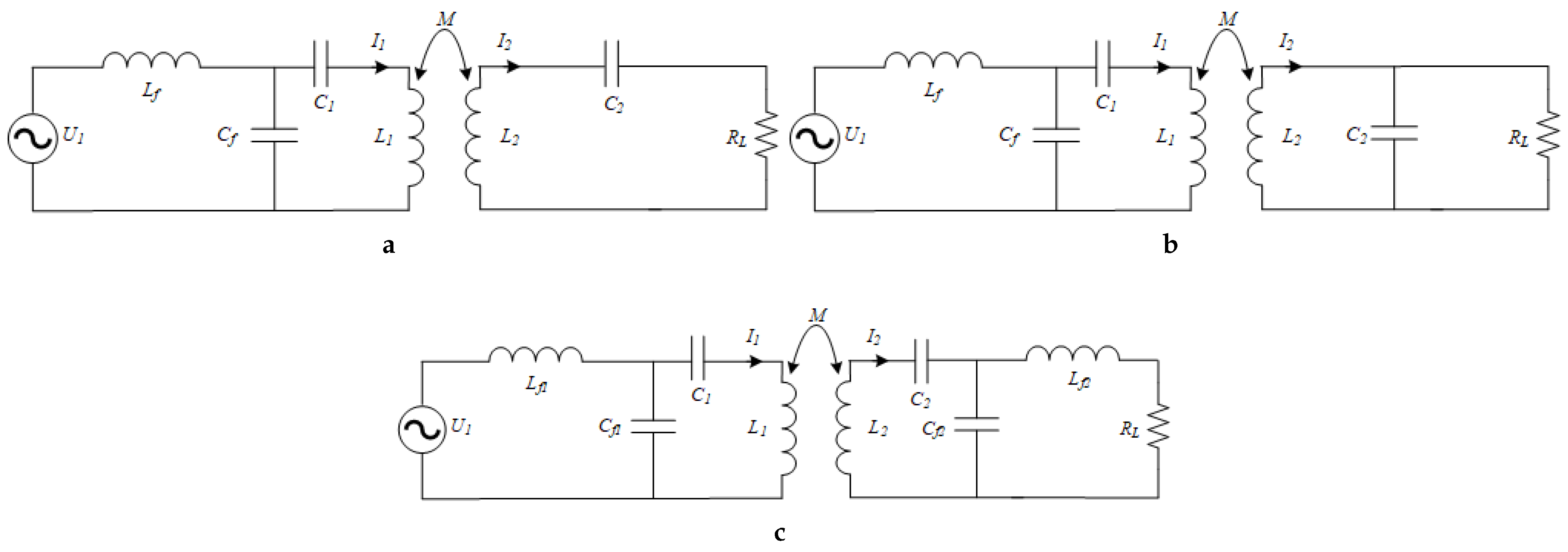
3.2. Application of Compensation Topologies
- Facilitating dynamic reactive power compensation to improve energy efficiency;
- Mitigating electrical stress on power devices to ensure reliable long-term operation;
- Maintaining stable CC/CV output under varying loads;
- Enabling accurate zero-voltage switching(ZVS)/zero-current switching (ZCS) operation to reduce switching losses and thermal impact.
3.2.1. Low-Order Compensation Topologies
3.2.2. High-Order Compensation Topologies
3.2.3. Single-Sided Compensation Topologies
3.2.4. Reconfigurable and Hybrid Compensation Topologies
3.3. Design of Control Strategies
- Seawater imposes substantial attenuation of high-frequency electromagnetic waves, thereby degrading communication reliability;
- Coil misalignment induced by ocean current disturbances significantly reduces magnetic coupling efficiency;
- Parasitic effects introduced by the marine environment contribute to strong system nonlinearity;
- Dynamic load variations during the charging process hinder stable power regulation.
3.3.1. Enhancement of Misalignment Tolerance
3.3.2. Identification and Modeling of Dynamic Parameters
3.3.3. Maximum Efficiency Tracking and Optimization
3.3.4. Regulation of Power Output and Battery Charging
3.4. Implementation of Simultaneous Power and Data Transfer
3.4.1. Dedicated Wireless Communication Systems
3.4.2. Decoupled Magnetic Induction Communication Systems
3.4.3. Multiplexed Magnetic Induction Communication Systems
3.5. Analysis of Seawater-Induced Eddy Current Losses
3.5.1. Existing Analysis Methods
3.5.2. Mitigation Strategies
3.5.3. Future Research Directions
- Multiphysics Coupling Analysis: Current research primarily focuses on electromagnetic field analysis, whereas practical underwater applications often involve coupled thermal–fluid–structural interactions [188]. Future studies should incorporate multiphysics coupling models to analyze eddy current losses more accurately.
- Accurate Calculation of Eddy Current Losses over Long Distances: Existing methods lack sufficient accuracy in calculating eddy current losses over long transmission distances beyond the centimeter scale. Sun [49] proposed a Maxwell equation-based approach that estimates losses by calculating energy dissipation per unit volume and applying approximate integration to derive the loss expression. Although this approach introduces notable innovations, its accuracy remains limited. Future work should focus on developing higher-precision models for long-distance loss estimation to support a broader range of application scenarios.
- Multi-Objective Parameter Optimization: Eddy current losses do not occur in isolation but are influenced by multiple factors, including the coupling structure and operating frequency. Future research should develop multi-objective optimization methods that simultaneously consider system efficiency, transmission distance, and thermal effects to improve the overall performance of UIWPT systems.
4. Integration of UIWPT Systems with AUV Applications
4.1. Adaptability to Marine Environments
4.2. Implementation of Various Docking Configurations
4.3. Design of General-Purpose UIWPT Systems
5. Key Challenges in the Development of UIWPT Technology
5.1. Exploration of Emerging Material Properties
5.2. Multiphysics Coupling Disturbances in Marine Environments
5.3. Limitations in EMC and Stealth Performance
5.4. Limited Misalignment Robustness of Magnetic Coupling Structures
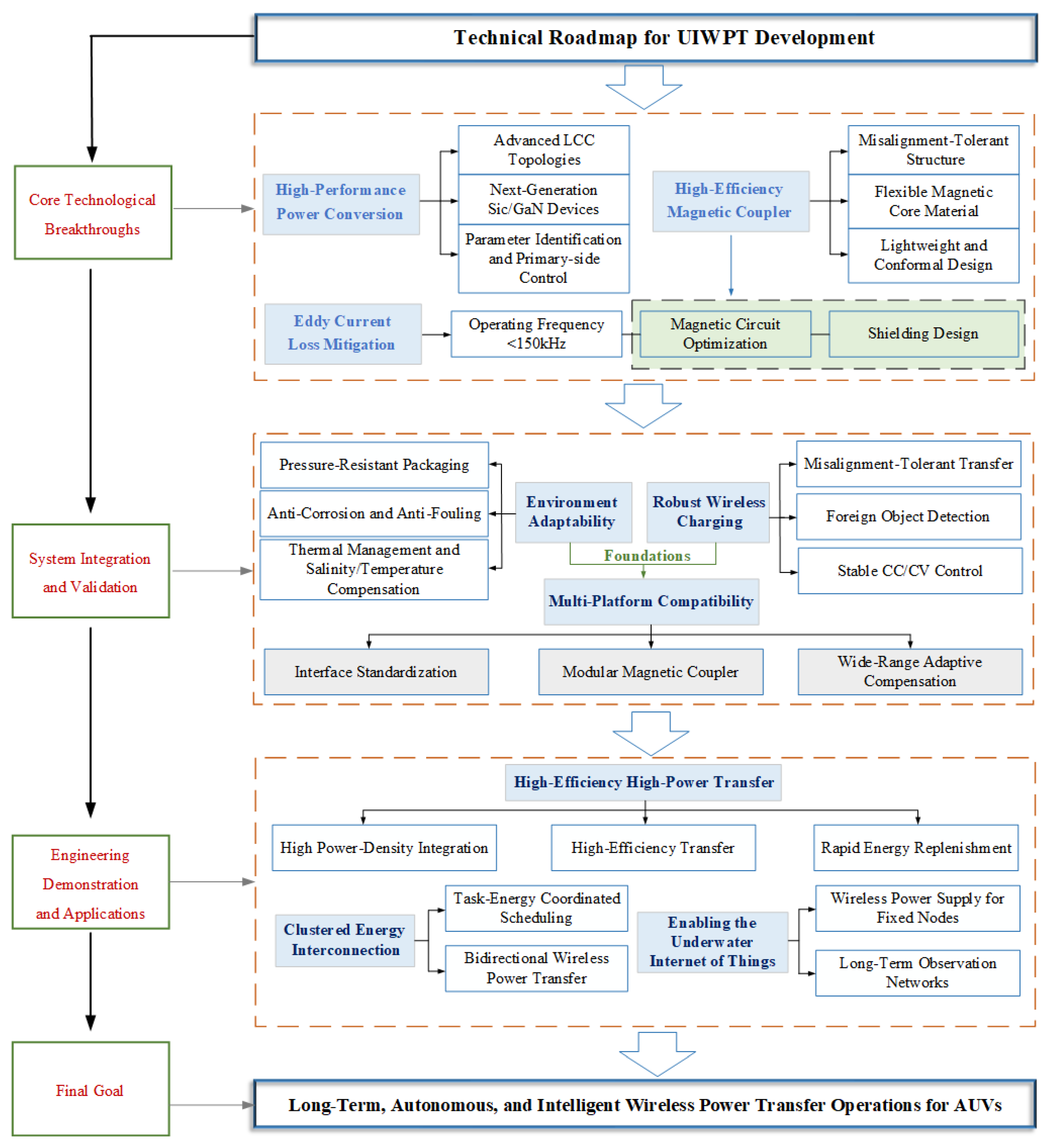
6. Development Trends and Technical Discussion
6.1. High-Efficiency and High-Power-Density Transfer
6.2. Modular and Standardized Architecture Design
6.3. Bidirectional Wireless Power Transfer
6.4. Collaborative AUV Swarms and Dynamic Energy Replenishment
6.5. Enhancing Reliability Under Extreme Environmental Conditions
6.6. Practical Deployment Challenges and Engineering Considerations
7. Conclusions
Funding
Data Availability Statement
Conflicts of Interest
References
- Braginsky, B.; Baruch, A.; Guterman, H. Development of an autonomous surface vehicle capable of tracking autonomous underwater vehicles. Ocean Eng. 2020, 197, 106868. [Google Scholar] [CrossRef]
- Chen, Y.; Wang, H.; Wang, X. Precision Fixed-Time Formation Control for Multi-AUV Systems with Full State Constraints. Mathematics 2025, 13, 1451. [Google Scholar] [CrossRef]
- Teeneti, C.R.; Truscott, T.T.; Beal, D.N.; Pantic, Z. Review of wireless charging systems for autonomous underwater vehicles. IEEE J. Ocean. Eng. 2021, 46, 68–87. [Google Scholar] [CrossRef]
- Wang, X.; Shang, J.; Luo, Z.; Tang, L.; Zhang, X.; Li, J. Reviews of power systems and environmental energy conversion for unmanned underwater vehicles. Renew. Sustain. Energy Rev. 2012, 16, 1958–1970. [Google Scholar] [CrossRef]
- Mendez, A.; Leo, T.J.; Herreros, M.A. Current state of technology of fuel cell power systems for autonomous underwater vehicles. Energies 2014, 7, 4676–4693. [Google Scholar] [CrossRef]
- Wu, X.; Sun, P.; Yang, S. A review of underwater radio energy transmission technology and its application. Trans. China Electrotech. Soc 2019, 34, 1559–1568. [Google Scholar]
- Bradley, A.M.; Feezor, M.D.; Singh, H.; Sorrell, F.Y. Power systems for autonomous underwater vehicles. IEEE J. Ocean. Eng. 2001, 26, 526–538. [Google Scholar] [CrossRef]
- Wang, D.; Zhang, J.; Cui, S.; Bie, Z.; Chen, F.; Zhu, C. The state-of-the-arts of underwater wireless power transfer: A comprehensive review and new perspectives. Renew. Sustain. Energy Rev. 2024, 189, 113910. [Google Scholar] [CrossRef]
- Stokey, R.; Allen, B.; Austin, T.; Goldsborough, R.; Forrester, N.; Purcell, M.; Von Alt, C. Enabling technologies for REMUS docking: An integral component of an autonomous ocean-sampling network. IEEE J. Ocean. Eng. 2001, 26, 487–497. [Google Scholar] [CrossRef]
- Liu, J.; Yu, F.; He, B.; Soares, C.G. A review of underwater docking and charging technology for autonomous vehicles. Ocean Eng. 2024, 297, 117154. [Google Scholar] [CrossRef]
- Tefferi, M.; Ghassemi, M.; Calebrese, C.; Chen, Q.; Cao, Y. Characterizations of solid-liquid interface in a wet-mate subsea HVDC connector. J. Electrost. 2018, 94, 51–59. [Google Scholar] [CrossRef]
- Tefferi, M.; Ghassemi, M.; Calebrese, C.; Chen, Q.; Cao, Y. Correlation between current-voltage characteristics and DC field grading for dielectric liquid used in wet-mate DC connector. IEEE Trans. Dielect. Elect. Insul. 2018, 25, 1668–1678. [Google Scholar] [CrossRef]
- Lu, X.; Wang, P.; Niyato, D.; Kim, D.I.; Han, Z. Wireless charging technologies: Fundamentals, standards, and network applications. IEEE Commun. Surv. Tutor. 2016, 18, 1413–1452. [Google Scholar] [CrossRef]
- Sagar, A.; Kashyap, A.; Nasab, M.A.; Padmanaban, S.; Bertoluzzo, M.; Kumar, A.; Blaabjerg, F. A comprehensive review of the recent development of wireless power transfer technologies for electric vehicle charging systems. IEEE Access 2023, 11, 83703–83751. [Google Scholar] [CrossRef]
- Amjad, M.; Farooq-i Azam, M.; Ni, Q.; Dong, M.; Ansari, E.A. Wireless charging systems for electric vehicles. Renew. Sustain. Energy Rev. 2022, 167, 112730. [Google Scholar] [CrossRef]
- Panchal, C.; Stegen, S.; Lu, J. Review of static and dynamic wireless electric vehicle charging system. Eng. Sci. Technol. Int. J. 2018, 21, 922–937. [Google Scholar] [CrossRef]
- Huda, S.A.; Arafat, M.Y.; Moh, S. Wireless power transfer in wirelessly powered sensor networks: A review of recent progress. Sensors 2022, 22, 2952. [Google Scholar] [CrossRef]
- Bhatia, A.; Hanna, J.; Stuart, T.; Kasper, K.A.; Clausen, D.M.; Gutruf, P. Wireless battery-free and fully implantable organ interfaces. Chem. Rev. 2024, 124, 2205–2280. [Google Scholar] [CrossRef]
- Wang, S.; Cui, Q.; Abiri, P.; Roustaei, M.; Zhu, E.; Li, Y.R.; Wang, K.; Duarte, S.; Yang, L.; Ebrahimi, R.; et al. A self-assembled implantable microtubular pacemaker for wireless cardiac electrotherapy. Sci. Adv. 2023, 9, eadj0540. [Google Scholar] [CrossRef]
- Ma, Y.; Liang, W.; Xu, W. Charging utility maximization in wireless rechargeable sensor networks by charging multiple sensors simultaneously. IEEE ACM Transactions Netw. 2018, 26, 1591–1604. [Google Scholar] [CrossRef]
- Alabsi, A.; Hawbani, A.; Wang, X.; Al-Dubai, A.; Hu, J.; Aziz, S.A.; Kumar, S.; Zhao, L.; Shvetsov, A.V.; Alsamhi, S.H. Wireless power transfer technologies, applications, and future trends: A review. IEEE Trans. Sustain. Comput. 2025, 10, 1–17. [Google Scholar] [CrossRef]
- Guida, R.; Demirors, E.; Dave, N.; Melodia, T. Underwater ultrasonic wireless power transfer: A battery-less platform for the internet of underwater things. IEEE Trans. Mobile Comput. 2022, 21, 1861–1873. [Google Scholar] [CrossRef]
- Jin, K.; Zhou, W. Wireless laser power transmission: A review of recent progress. IEEE Trans. Power Electron. 2019, 34, 3842–3859. [Google Scholar] [CrossRef]
- Zhang, Q.; Liu, Y.; Yang, F.; Lan, Y.; Xiong, M.; Jiang, J.; Song, K. Design of Magnetic Coupler for a 3 km Underwater AUV Wireless Charging System. In Proceedings of the 2025 IEEE International Conference on Industrial Technology (ICIT), Wuhan, China, 26–28 March 2025; pp. 1–4. [Google Scholar]
- Erel, M.Z.; Bayindir, K.C.; Aydemir, M.T.; Chaudhary, S.K.; Guerrero, J.M. A comprehensive review on wireless capacitive power transfer technology: Fundamentals and applications. IEEE Access 2022, 10, 3116–3143. [Google Scholar] [CrossRef]
- Mohsan, S.A.H.; Qian, H.; Amjad, H. A comprehensive review of optical wireless power transfer technology. Front. Inform. Technol. Electron. Eng. 2023, 24, 767–800. [Google Scholar] [CrossRef]
- Lecluyse, C.; Minnaert, B.; Kleemann, M. A review of the current state of technology of capacitive wireless power transfer. Energies 2021, 14, 5862. [Google Scholar] [CrossRef]
- Zhang, J.; Yao, S.; Pan, L.; Liu, Y.; Zhu, C. A review of capacitive power transfer technology for electric vehicle applications. Electronics 2023, 12, 3534. [Google Scholar] [CrossRef]
- Yan, Z.; Peng, B.; Wang, J.; Liang, B.; Zhang, K.; Hu, Y.; Mao, Z. An underwater wireless power transfer system with improved misalignment tolerance. IEEE J. Emerg. Sel. Top. Power Electron. 2025, 13, 4369–4376. [Google Scholar] [CrossRef]
- Zhang, B.; Wang, X.; Lu, C.; Xu, W.; Lu, Y. Universal Wireless Power Transfer System for AUV Based on Flexible Magnetic Couplers. In Proceedings of the 2023 International Conference on Wireless Power Transfer (ICWPT2023), Weihai, China, 13–15 October 2023; pp. 59–67. [Google Scholar]
- Park, D.; Chung, W.K.; Kim, J. Analysis of electromagnetic waves attenuation for underwater localization in structured environments. Int. J. Control Autom. Syst. 2020, 18, 575–586. [Google Scholar] [CrossRef]
- Gao, G.; Wang, J.; Zhang, J. AWOA: An Advanced Whale Optimization Algorithm for Signal Detection in Underwater Magnetic Induction Multi-Input–Multi-Output Systems. Electronics 2023, 12, 1559. [Google Scholar] [CrossRef]
- Vu, M.T.; Choi, H.S.; Nhat, T.Q.M.; Nguyen, N.D.; Lee, S.D.; Le, T.H.; Sur, J. Docking assessment algorithm for autonomous underwater vehicles. Appl. Ocean. Res. 2020, 100, 102180. [Google Scholar] [CrossRef]
- Vu, M.T.; Le Thanh, H.N.N.; Huynh, T.T.; Thang, Q.; Duc, T.; Hoang, Q.D.; Le, T.H. Station-keeping control of a hovering over-actuated autonomous underwater vehicle under ocean current effects and model uncertainties in horizontal plane. IEEE Access 2021, 9, 6855–6867. [Google Scholar] [CrossRef]
- Luo, W.; Ma, C.; Jiang, D.; Zhang, T.; Wu, T. The hydrodynamic interaction between an AUV and submarine during the recovery process. J. Mar. Sci. Eng. 2023, 11, 1789. [Google Scholar] [CrossRef]
- Zhang, B.; Xu, W.; Lu, C.; Lu, Y.; Wang, X. Review of low-loss wireless power transfer methods for autonomous underwater vehicles. IET Power Electron. 2022, 15, 775–788. [Google Scholar] [CrossRef]
- Detka, K.; Górecki, K. Wireless power transfer—A review. Energies 2022, 15, 7236. [Google Scholar] [CrossRef]
- Liu, Y.; Pan, L.; Yao, S.; Zhang, J.; Cui, S.; Zhu, C. A review on the recent development of high-frequency inverters for wireless power transfer. Energies 2024, 17, 5153. [Google Scholar] [CrossRef]
- Rotenberg, S.A.; Podilchak, S.K.; Re, P.D.H.; Mateo-Segura, C.; Goussetis, G.; Lee, J. Efficient rectifier for wireless power transmission systems. IEEE Trans. Microw. Theory Tech. 2020, 68, 1921–1932. [Google Scholar] [CrossRef]
- Rattanarungngam, D.; Phaebua, K.; Lertwiriyaprapa, T. Power control unit for E-class power oscillator of 6.78 MHz wireless power transfer. In Proceedings of the 2017 International Symposium on Antennas and Propagation (ISAP), Phuket, Thailand, 30 October–2 November 2017; pp. 1–2. [Google Scholar]
- Ma, J.; Li, Z.; Liu, Y.; Ban, M.; Song, W. Thermal analysis and optimization of the magnetic coupler for wireless charging system. IEEE Trans. Power Electron. 2023, 38, 16269–16280. [Google Scholar] [CrossRef]
- Waters, B.H.; Mahoney, B.J.; Lee, G.; Smith, J.R. Optimal coil size ratios for wireless power transfer applications. In Proceedings of the 2014 IEEE international symposium on circuits and systems (ISCAS), Melbourne, VIC, Australia, 1–5 June 2014; pp. 2045–2048. [Google Scholar]
- Song, K.; Zhang, Z.; Qian, K.; Wang, K.; Zhang, J.; Zhu, C. Loss analysis and calculation of magnetic coupler in wireless charging system. In Proceedings of the 2021 IEEE 4th International Electrical and Energy Conference (CIEEC), Wuhan, China, 28–30 May 2021; pp. 1–5. [Google Scholar]
- Wang, M.; Feng, J.; Shi, Y.; Shen, M. Demagnetization weakening and magnetic field concentration with ferrite core characterization for efficient wireless power transfer. IEEE Trans. Ind. Electron. 2019, 66, 1842–1851. [Google Scholar] [CrossRef]
- Mohammad, M.; Choi, S.; Elbuluk, M.E. Loss minimization design of ferrite core in a DD-coil-based high-power wireless charging system for electrical vehicle application. IEEE Trans. Transp. Electrif. 2019, 5, 957–967. [Google Scholar] [CrossRef]
- Laha, A.; Kalathy, A.; Pahlevani, M.; Jain, P. A comprehensive review on wireless power transfer systems for charging portable electronics. Eng 2023, 4, 1023–1057. [Google Scholar] [CrossRef]
- Wei, Y.; Luo, Q.; Mantooth, H.A. Synchronous rectification for LLC resonant converter: An overview. IEEE Trans. Power Electron. 2021, 36, 7264–7280. [Google Scholar] [CrossRef]
- Yan, Z.; Zhao, C.; Hu, Q.; Wu, M.; Qiao, L.; Zhang, K.; Hu, Y. An underwater inductive power transfer system with a compact receiver and reduced eddy current loss. J. Mar. Sci. Eng. 2022, 10, 1900. [Google Scholar] [CrossRef]
- Sun, P.; Wu, X.; Cai, J.; Zhang, X.; Qiao, K.; Shen, H. Analysis of special technical problems of wireless charging at UUV docking stations and a new underwater electromagnetic coupler. Energy Rep. 2022, 8, 719–728. [Google Scholar] [CrossRef]
- Campi, T.; Cruciani, S.; Feliziani, M. Magnetic shielding of wireless power transfer systems. In Proceedings of the 2014 international symposium on electromagnetic compatibility, Tokyo, Japan, 12–16 May 2014; pp. 422–425. [Google Scholar]
- Liu, P.; Gao, T.; Zhao, R.; Mao, Z. A novel conformal coil structure design of wireless power transfer system for autonomous underwater vehicles. J. Mar. Sci. Eng. 2022, 10, 875. [Google Scholar] [CrossRef]
- Wen, H.; Wang, P.; Li, J.; Yang, J.; Zhang, K.; Yang, L.; Zhao, Y.; Tong, X. Improving the misalignment tolerance of wireless power transfer system for AUV with solenoid-dual combined planar magnetic coupler. J. Mar. Sci. Eng. 2023, 11, 1571. [Google Scholar] [CrossRef]
- Li, Y.; Xie, K.; Ying, Y. A novel magnetic coupler with low leakage EMF for AUV wireless power transfer system. IEEE J. Emerg. Sel. Top. Ind. Electron. 2024, 5, 212–224. [Google Scholar] [CrossRef]
- Wang, D.; Cui, S.; Zhang, J.; Bie, Z.; Song, K.; Zhu, C. A novel arc-shaped lightweight magnetic coupler for AUV wireless power transfer. IEEE Trans. Ind. Applicat. 2022, 58, 1315–1329. [Google Scholar] [CrossRef]
- Qiao, K.; Sun, P.; Rong, E.; Sun, J.; Zhou, H.; Wu, X. Anti-misalignment and lightweight magnetic coupler with H-shaped receiver structure for AUV wireless power transfer. IET Power Electron. 2022, 15, 1843–1857. [Google Scholar] [CrossRef]
- Yang, L.; Chen, X.; Sun, J.; Tian, L.; Bu, Z.; Xing, D.; Zhang, Y.; Feng, B.; Wen, H.; Zhao, Y.; et al. High Power and High Freedom Platform Type Undersea Wireless Power Transfer Station Without Ferrite Core for AUVs. IEEE J. Emerg. Sel. Top. Power Electron. 2025, 13, 1269–1280. [Google Scholar] [CrossRef]
- Cai, C.; Wu, S.; Zhang, Z.; Jiang, L.; Yang, S. Development of a fit-to-surface and lightweight magnetic coupler for autonomous underwater vehicle wireless charging systems. IEEE Trans. Power Electron. 2021, 36, 9927–9940. [Google Scholar] [CrossRef]
- Piskura, J.C.; Purcell, M.; Stokey, R.; Austin, T.; Tebo, D.; Christensen, R.; Jaffre, F. Development of a robust Line Capture, Line Recovery (LCLR) technology for autonomous docking of AUVs. In Proceedings of the OCEANS 2016 MTS/IEEE Monterey, Monterey, CA, USA, 19–23 September 2016; pp. 1–5. [Google Scholar]
- Meng, L.; Lin, Y.; Gu, H.; Su, T.C. Study on dynamic docking process and collision problems of captured-rod docking method. Ocean Eng. 2019, 193, 106624. [Google Scholar] [CrossRef]
- Wang, T.; Zhao, Q.; Yang, C. Visual navigation and docking for a planar type AUV docking and charging system. Ocean Eng. 2021, 224, 108744. [Google Scholar] [CrossRef]
- Wang, Z.; Guan, X.; Liu, C.; Yang, S.; Xiang, X.; Chen, H. Acoustic communication and imaging sonar guided AUV docking: System infrastructure, docking methodology and lake trials. Control Eng. Pract. 2023, 136, 105529. [Google Scholar] [CrossRef]
- Zhang, Z.; Lin, M.; Li, D.; Wu, R.; Lin, R.; Yang, C. An AUV-enabled dockable platform for long-term dynamic and static monitoring of marine pastures. IEEE J. Ocean. Eng. 2024, 50, 276–293. [Google Scholar] [CrossRef]
- Kojiya, T.; Sato, F.; Matsuki, H.; Sato, T. Automatic power supply system to underwater vehicles utilizing non-contacting technology. In Proceedings of the Oceans’ 04 MTS/IEEE Techno-Ocean’04 (IEEE Cat. No. 04CH37600), Kobe, Japan, 9–12 November 2004; pp. 2341–2345. [Google Scholar]
- Zhou, J.; Yao, P.; Chen, Y.; Guo, K.; Hu, S.; Sun, H. Design considerations for a self-latching coupling structure of inductive power transfer for autonomous underwater vehicle. IEEE Trans. Ind. Appl. 2021, 57, 580–587. [Google Scholar] [CrossRef]
- Cheng, Z.; Lei, Y.; Song, K.; Zhu, C. Design and loss analysis of loosely coupled transformer for an underwater high-power inductive power transfer system. IEEE Trans. Magn. 2015, 51, 8401110. [Google Scholar] [CrossRef]
- Yan, Z.; Zhang, K.; Wen, H.; Song, B. Research on characteristics of contactless power transmission device for autonomous underwater vehicle. In Proceedings of the Oceans 2016-Shanghai, Chengdu, China, 20–22 December 2016; pp. 1–5. [Google Scholar]
- Cai, C.; Qin, M.; Wu, S.; Yang, Z. A strong misalignmentt tolerance magnetic coupler for autonomous underwater vehicle wireless power transfer system. In Proceedings of the 2018 IEEE International Power Electronics and Application Conference and Exposition (PEAC), Shenzhen, China, 4–7 November 2018; pp. 1–5. [Google Scholar]
- Lin, M.; Li, D.; Yang, C. Design of an ICPT system for battery charging applied to underwater docking systems. Ocean Eng. 2017, 145, 373–381. [Google Scholar] [CrossRef]
- Zhang, B.; Wang, X.; Lu, C.; Lu, Y.; Xu, W. A wireless power transfer system for an autonomous underwater vehicle based on lightweight universal variable ring-shaped magnetic coupling. Int. J. Circuit Theory Appl. 2023, 51, 2654–2673. [Google Scholar] [CrossRef]
- Zhang, B.; Chen, J.; Wang, X.; Xu, W.; Lu, C.; Lu, Y. High-power-density wireless power transfer system for autonomous underwater vehicle based on a variable ring-shaped magnetic coupler. IEEE Trans. Transp. Electrif. 2024, 10, 3061–3074. [Google Scholar] [CrossRef]
- Yu, H.; Liu, H.; Wang, Y. Research on A Three-Phase Battery Wireless Charger with Arc Transmitting Coils for AUV. In Proceedings of the 2023 IEEE 2nd International Power Electronics and Application Symposium (PEAS), Guangzhou, China, 10–13 November 2023; pp. 930–934. [Google Scholar]
- Liu, T.; Li, X.; Fan, S.; Bai, W.; Xiang, Y.; Wang, Y. Squirrel cage magnetic coupler suitable for unmanned underwater vehicles wireless charging applications. In Proceedings of the 2023 IEEE International Conference on Electrical, Automation and Computer Engineering (ICEACE), Changchun, China, 29–31 December 2023; pp. 1158–1162. [Google Scholar]
- Mostafa, A.; Wang, Y.; Lu, F.; Zhang, H. Enhanced Axial Misalignment Tolerance in a 10 kW Autonomous Underwater Vehicle Wireless Charging System Utilizing a Split Solenoid Coupler. IEEE Trans. Power Electron. 2024, 39, 12041–12046. [Google Scholar] [CrossRef]
- Wang, D.; Gao, Z.; Chen, F.; Cui, S.; Bie, Z.; Zhang, J.; Zhu, C. Wide Anti-Misalignment Tolerance WPT System with Uniform Magnetic Field Coupler for Autonomous Underwater Vehicles. IEEE J. Emerg. Sel. Top. Power Electron. 2024, 13, 4045–4059. [Google Scholar] [CrossRef]
- Xiong, M.; Liu, Y.; Yang, F.; Lan, Y.; Zhang, Q.; Jiang, J.; Song, K. A Multidimensional Misalignment-Tolerant Wireless Power Transfer System Based on Coaxial Split Solenoid Coil for AUV Charging Applications. In Proceedings of the 2025 IEEE International Conference on Industrial Technology (ICIT), Wuhan, China, 26–28 March 2025; pp. 1–6. [Google Scholar]
- Hasaba, R.; Yamaguchi, S.; Yagi, T.; Eguchi, K.; Satoh, H.; Koyanagi, Y.; Ura, T. Experimental study of kW-class wireless charging system for autonomous underwater vehicle with magnetic resonance. In Proceedings of the 2023 IEEE Underwater Technology (UT), Tokyo, Japan, 6–9 March 2023; pp. 1–4. [Google Scholar]
- Kan, T.; Mai, R.; Mercier, P.P.; Mi, C.C. Design and analysis of a three-phase wireless charging system for lightweight autonomous underwater vehicles. IEEE Trans. Power Electron. 2018, 33, 6622–6632. [Google Scholar] [CrossRef]
- Kan, T.; Zhang, Y.; Yan, Z.; Mercier, P.P.; Mi, C.C. A rotation-resilient wireless charging system for lightweight autonomous underwater vehicles. IEEE Trans. Veh. Technol. 2018, 67, 6935–6942. [Google Scholar] [CrossRef]
- Yan, Z.; Song, B.; Zhang, Y.; Zhang, K.; Mao, Z.; Hu, Y. A rotation-free wireless power transfer system with stable output power and efficiency for autonomous underwater vehicles. IEEE Trans. Power Electron. 2019, 34, 4005–4008. [Google Scholar] [CrossRef]
- Yan, Z.; Wu, M.; Zhao, C.; Hu, Q.; Zhu, L.; Qiao, L.; Wang, L. Free-rotation wireless power transfer system based on composite anti-misalignment method for AUVs. IEEE Trans. Power Electron. 2023, 38, 4262–4266. [Google Scholar] [CrossRef]
- Chen, Z.; Zhang, X.; Xu, F.; Li, M.; Yuan, Z.; Yang, Q. Wide rotation-misalignment-tolerance design of magnetic coupled structure for AUVs wireless charging system. IEEE Trans. Ind. Electron. 2024, 71, 14086–14096. [Google Scholar] [CrossRef]
- Chen, Z.; Zhang, X.; Xu, F.; Yang, Q.; Li, M.; Deng, X. Novel designs of magnetic coupled structure with 360° rotation misalignment tolerance for AUVs wireless charging system. IEEE Trans. Power Electron. 2024, 39, 15403–15408. [Google Scholar] [CrossRef]
- Mostafa, A.; Wang, Y.; Tangirala, S.; Zhang, H.; Lu, F. A 5 kW hull-compatible inductive charging system with 360 folded spatial unipolar coupler for Autonomous Underwater Vehicles (AUVs). IEEE Trans. Ind. Applicat. 2023, 59, 7001–7012. [Google Scholar] [CrossRef]
- Mostafa, A.; Wang, Y.; Zhang, H.; Tangirala, S.; Lu, F. An ultra-fast wireless charging system with a hull-compatible coil structure for autonomous underwater vehicles (AUVs). In Proceedings of the 2022 IEEE Transportation Electrification Conference & Expo (ITEC), Anaheim, CA, USA,, 15–17 June 2022; pp. 279–284. [Google Scholar]
- Zhang, B.; Yang, F.; Zhou, J.; Wang, Y.; Jiang, C.; Mo, L.; Fan, Y.; Zhu, Y.; Zhang, C.; Lu, Y. A High-Compatibility Wireless Power Transfer System for Autonomous Underwater Vehicles Based on Reconfigurable Magnetic Couplers. IEEE Trans. Ind. Applicat. 2025, 61, 3457–3467. [Google Scholar] [CrossRef]
- Zhang, B.; Jiang, C.; Yang, F.; Chen, C.; Lu, Y.; Zhou, J. An Anti-Rotation Wireless Power Transfer System with a Flexible Magnetic Coupler for Autonomous Underwater Vehicles. IEEE Trans. Power Electron. 2025, 40, 2593–2603. [Google Scholar] [CrossRef]
- Xia, T.; Li, H.; Yu, H.; Zhang, Y.; Hu, P. A circular-arc-type magnetic coupler with strong misalignment tolerance for AUV wireless charging system. J. Mar. Sci. Eng. 2023, 11, 162. [Google Scholar] [CrossRef]
- Cai, C.; Zhang, Y.; Wu, S.; Liu, J.; Zhang, Z.; Jiang, L. A circumferential coupled dipole-coil magnetic coupler for autonomous underwater vehicles wireless charging applications. IEEE Access 2020, 8, 65432–65442. [Google Scholar] [CrossRef]
- Lin, M.; Lin, R.; Li, D.; Duan, R. Development of a radially coupled wireless charging system for torpedo-shaped autonomous underwater vehicles. J. Mar. Sci. Eng. 2023, 11, 1180. [Google Scholar] [CrossRef]
- Tang, H.; Shen, Z.; Xie, R.; Pan, W.; Chen, X.; Li, Z.; Zhang, Y. A novel arc-shaped magnetic coupler with dual-channel receiver for rotational misalignment tolerance in AUV underwater wireless power transfer systems. Int. J. Circ. Theor. App. 2025, 53, 1866–1878. [Google Scholar] [CrossRef]
- Wang, D.; Chen, F.; Zhang, J.; Cui, S.; Bie, Z.; Zhu, C. A novel pendulum-type magnetic coupler with high misalignment tolerance for AUV underwater wireless power transfer systems. IEEE Trans. Power Electron. 2023, 38, 14861–14871. [Google Scholar] [CrossRef]
- Yan, Z.; Zhang, Y.; Zhang, K.; Song, B.; Mi, C. Underwater wireless power transfer system with a curly coil structure for AUVs. IET Power Electron. 2019, 12, 2559–2565. [Google Scholar] [CrossRef]
- Zhao, Y.; Shen, S.; Yin, F.; Zhou, W.; Wang, J.; Wang, L. An Advanced Multidimensional Anti-Misalignment Coupler for AUV Wireless Charging Systems. IEEE Trans. Transp. Electrif. 2025, 11, 5641–5653. [Google Scholar] [CrossRef]
- Wu, S.; Cai, C.; Wang, A.; Qin, Z.; Yang, S. Design and implementation of a uniform power and stable efficiency wireless charging system for autonomous underwater vehicles. IEEE Trans. Ind. Electron. 2023, 70, 5674–5684. [Google Scholar] [CrossRef]
- Wu, S.; Cai, C.; Chai, W.; Li, J.; Cui, Q.; Yang, S. Uniform power IPT system with quadruple-coil transmitter and crossed dipole receiver for autonomous underwater vehicles. IEEE Trans. Ind. Applicat. 2022, 58, 1289–1297. [Google Scholar] [CrossRef]
- Cai, C.; Cui, Q.; Meng, X.; Wu, S.; Chai, W. Design of a misalignment-tolerant wireless charging system based on multidimensional cross-coupling for autonomous underwater vehicles. J. Power. Electron. 2022, 22, 2147–2157. [Google Scholar] [CrossRef]
- Lin, H.; Cai, C.; Wu, S.; Jiao, Y.; Chai, W.; Yu, J. Compact and Misalignment Tolerance IPT System Based on Sine-Cosine Coupling Superposition for Autonomous Underwater Vehicle Applications. IEEE Trans. Transp. Electrif. 2025, 11, 6940–6951. [Google Scholar] [CrossRef]
- Li, Z.s.; Li, D.j.; Lin, L.; Chen, Y. Design considerations for electromagnetic couplers in contactless power transmission systems for deep-sea applications. J. Zhejiang Univ. Sci. C 2010, 11, 824–834. [Google Scholar] [CrossRef]
- Liang, B.; Mao, Z.; Zhang, K.; Liu, P. Analysis and optimal design of a WPT coupler for underwater vehicles using non-dominated sorting genetic algorithm. Appl. Sci. 2022, 12, 2015. [Google Scholar] [CrossRef]
- La, Y.; Yuan, Y.; Shen, S.; Zhao, Y.; Yin, F. Design of an anti-offset magnetic coupler for wireless charging of underwater vehicles. In Proceedings of the 2024 6th Asia Energy and Electrical Engineering Symposium (AEEES), Chengdu, China, 28–31 March 2024; pp. 776–780. [Google Scholar]
- Yang, C.; Wang, T.; Chen, Y. Design and analysis of an omnidirectional and positioning tolerant AUV charging platform. IET Power Electron. 2019, 12, 2108–2117. [Google Scholar] [CrossRef]
- Lyu, F.; Cai, T.; Huang, F. A universal wireless charging platform with novel bulged-structure transmitter design for multiple heterogeneous autonomous underwater vehicles (AUVs). IET Power Electron. 2023, 16, 2162–2177. [Google Scholar] [CrossRef]
- Cai, T.; Lyu, F.; Wang, T.; Huang, F. Design of a Highly Compatible Underwater Wireless Power Transfer Station for Seafloor Observation Equipment. J. Mar. Sci. Eng. 2023, 11, 1205. [Google Scholar] [CrossRef]
- Fu, Y.; Shi, Z.; Zhu, Y.; Lv, K.; Peng, Z. PT Symmetry-Based AUV Dual Transmission Coil Wireless Power Transfer System Design. Machines 2023, 11, 146. [Google Scholar] [CrossRef]
- He, Z.; Wang, Y.; Ding, L.; Nie, X. Research on three-dimensional omnidirectional wireless power transfer system for subsea operation. In Proceedings of the OCEANS 2017-Aberdeen, Aberdeen, UK, 19–22 June 2017; pp. 1–5. [Google Scholar]
- Zhang, X.; Xu, J. Design and implementation of an underwater spatial omnidirectional wireless power transfer system. Electr. Eng. 2023, 105, 3347–3362. [Google Scholar] [CrossRef]
- Rezazade, S.; Shahirinia, A.; Naghash, R.; Rasekh, N.; Afjei, S.E. A novel efficient hybrid compensation topology for wireless power transfer. IEEE Trans. Ind. Electron. 2023, 70, 2277–2285. [Google Scholar] [CrossRef]
- Yuan, Z.; Yang, Q.; Zhang, X.; Ma, X.; Chen, Z.; Xue, M.; Zhang, P. High-order compensation topology integration for high-tolerant wireless power transfer. Energies 2023, 16, 638. [Google Scholar] [CrossRef]
- Li, W.; Wang, Q.; Kang, J.; Wang, Y. Energy-concentrating optimization based on energy distribution characteristics of MCR WPT systems with SS/PS compensation. IEEE Trans. Ind. Electron. 2020, 67, 10410–10420. [Google Scholar] [CrossRef]
- Qiao, K.; Rong, E.; Sun, P.; Zhang, X.; Sun, J. Design of LCC-P Constant Current Topology Parameters for AUV Wireless Power Transfer. Energies 2022, 15, 5249. [Google Scholar] [CrossRef]
- Yang, C.; Lin, M.; Li, D. Improving steady and starting characteristics of wireless charging for an AUV docking system. IEEE J. Ocean. Eng. 2020, 45, 430–441. [Google Scholar] [CrossRef]
- Li, J.; Zhang, K.; Yan, Z.; Wen, H.; Peng, B.; Wang, J. A Compact Underwater WPT System with Load-Independent Current Output Characteristic under Wide Range of Coupling Coefficient. IEEE Trans. Power Electron. 2025, 40, 10198–10208. [Google Scholar] [CrossRef]
- Yang, L.; Chen, X.; Zhang, Y.; Feng, B.; Wen, H.; Yang, T.; Zhao, X.; Huang, J.; Zhu, D.; Zhao, Y.; et al. Underwater Power Conversion and Junction Technology for Underwater Wireless Power Transfer Stations. J. Mar. Sci. Eng. 2024, 12, 561. [Google Scholar] [CrossRef]
- Li, H.; Liu, X.; Gao, F.; Zhang, Y.; Cheng, Z.; Tang, H. Power Transfer Capacity Improvement of AUV IPT Systems via Impedance Transformation. IEEE Trans. Transp. Electrif. 2025, 11, 7040–7053. [Google Scholar] [CrossRef]
- Chen, G.; Sun, Y.; Huang, J.; Zhou, B.; Meng, F.; Tang, C. Wireless power and data transmission system of submarine cable-inspecting robot fish and its time-sharing multiplexing method. Electronics 2019, 8, 838. [Google Scholar] [CrossRef]
- Tang, H.; Liu, C.; Pan, W.; Rao, P.; Zhuang, Y.; Chen, X.; Zhang, Y. A self-adaptive dual-channel LCC-S detuned topology for misalignment tolerance in AUV wireless power transfer systems. IEEE Trans. Power Electron. 2024, 40, 4630–4639. [Google Scholar] [CrossRef]
- Chen, F.; Garnier, H.; Deng, Q.; Kazimierczuk, M.K.; Zhuan, X. Control-oriented modeling of wireless power transfer systems with phase-shift control. IEEE Trans. Power Electron. 2020, 35, 2119–2134. [Google Scholar] [CrossRef]
- Aldhaher, S.; Luk, P.C.K.; Bati, A.; Whidborne, J.F. Wireless power transfer using Class E inverter with saturable DC-feed inductor. IEEE Trans. Ind. Applicat. 2014, 50, 2710–2718. [Google Scholar] [CrossRef]
- Zhou, Z.; Zhang, L.; Liu, Z.; Chen, Q.; Long, R.; Su, H. Model predictive control for the receiving-side DC–DC converter of dynamic wireless power transfer. IEEE Trans. Power Electron. 2020, 35, 8985–8997. [Google Scholar] [CrossRef]
- Zhu, H.; Zhang, B.; Wu, L. Output power stabilization for wireless power transfer system employing primary-side-only control. IEEE Access 2020, 8, 63735–63747. [Google Scholar] [CrossRef]
- Lovison, G.; Kobayashi, D.; Sato, M.; Imura, T.; Hori, Y. Secondary-side-only control for high efficiency and desired power with two converters in wireless power transfer systems. In Proceedings of the IECON 2015—41st Annual Conference of the IEEE Industrial Electronics Society, Yokohama, Japan, 9–12 November 2017; Volume 6, pp. 473–481. [Google Scholar]
- Zheng, Z.; Wang, N.; Ahmed, S. Decoupling control scheme bridging frequency tracking and DC output stabilizing for wireless charging system of autonomous underwater vehicles. Int. J. Control Autom. Syst. 2022, 20, 1099–1110. [Google Scholar] [CrossRef]
- Fan, Z.; La, Y.; Yuan, Y.; Zhao, L.; Yin, F.; Zhang, X.; Yang, J.; Wang, L. An Optimized SPWM Strategy Against Detuning Effect in UWPT System Based on FPGA. In Proceedings of the 2023 IEEE 2nd International Power Electronics and Application Symposium (PEAS), Guangzhou, China, 10–13 November 2023; pp. 1307–1310. [Google Scholar]
- Li, J.; Zhu, C.; Xie, J.; Lu, F.; Zhang, X. Design and implementation of high-misalignment tolerance WPT system for underwater vehicles based on a variable inductor. IEEE Trans. Power Electron. 2023, 38, 11726–11737. [Google Scholar] [CrossRef]
- Luo, J.; Chen, K.; Ouyang, Y.; Hong, Y.; Pan, J. Dynamic Control of Power Supply for Distance Changing in Underwater Wireless Power Transfer. In Proceedings of the 2022 IEEE 9th International Conference on Power Electronics Systems and Applications (PESA), Hong Kong, China, 20–22 September 2022; pp. 1–5. [Google Scholar]
- Fu, Y.; Tang, H.; Luo, J.; Peng, Z. Anti-Offset Multicoil Underwater Wireless Power Transfer Based on a BP Neural Network. Machines 2024, 12, 275. [Google Scholar] [CrossRef]
- Zhang, B.; Jiang, C.; Chen, C.; Fan, Y.; Zhou, J.; Lu, Y. Radial Rotation Angle Recognition of Wireless Power Transfer System for AUVs. In Proceedings of the 2024 IEEE 10th International Power Electronics and Motion Control Conference (IPEMC2024-ECCE Asia), Chengdu, China, 17–20 May 2024; pp. 3049–3053. [Google Scholar]
- Xia, Z.; Dai, X.; Li, Y.; Wang, L.; Chen, F.; Wang, W. Model Predictive Control of Wireless Power Transfer System in Seawater Environment. IEEE Trans. Power Electron. 2024, 39, 16877–16893. [Google Scholar] [CrossRef]
- Hao, B.; Xu, X.; Wei, Y.T.; Huang, S.B.; Zhao, D. Dynamic parameter identification method for wireless charging system of AUV based on multi-strategy nonlinear rime algorithm. Int. J. Electr. Power Energy Syst. 2024, 162, 110344. [Google Scholar] [CrossRef]
- Xia, T.; Zhang, X.; Zhu, Z.; Yu, H.; Li, H. An Adaptive Control Strategy for Underwater Wireless Charging System Output Power with an Arc-Shaped Magnetic Core Structure. J. Mar. Sci. Eng. 2023, 11, 294. [Google Scholar] [CrossRef]
- Liu, X.; Lu, D.; Liao, Z.; Rong, C.; Xia, C. Critical and Parasitic Parameters Identification and Frequency Regulation Strategies for UWPT Systems. IEEE Trans. Power Electron. 2024, 39, 10558–10567. [Google Scholar] [CrossRef]
- Luo, B.; Wu, H.; Wang, M.; Wang, F.; Bai, L.; Jiang, C.; You, J. Front-End Parameter Identification Method Based on Adam-W Optimization Algorithm for Underwater Wireless Power Transfer System. IEEE Trans. Power Electron. 2025, 40, 6307–6318. [Google Scholar] [CrossRef]
- Orekan, T.; Zhang, P.; Shih, C. Analysis, design, and maximum power-efficiency tracking for undersea wireless power transfer. IEEE J. Emerg. Sel. Top. Power Electron. 2018, 6, 843–854. [Google Scholar] [CrossRef]
- Li, H.; Li, J.; Wang, K.; Chen, W.; Yang, X. A maximum efficiency point tracking control scheme for wireless power transfer systems using magnetic resonant coupling. IEEE Trans. Power Electron. 2015, 30, 3998–4008. [Google Scholar] [CrossRef]
- Wang, Y.; Tang, J. Constant current charging and maximum system efficiency tracking control scheme for AUV wireless charging. In Proceedings of the 2023 3rd International Conference on Energy, Power and Electrical Engineering (EPEE), Wuhan, China, 15–17 September 2023; pp. 1451–1460. [Google Scholar]
- Zheng, Z.; Wang, N.; Ahmed, S. Maximum efficiency tracking control of underwater wireless power transfer system using artificial neural networks. Proc. Inst Mech. Eng. Part I J. Syst. Control Eng. 2021, 235, 1819–1829. [Google Scholar] [CrossRef]
- Hu, Y.; Kang, L.; Zheng, W.; Bai, J. Impedance matching control method for an underwater magnetic resonance-based wireless power transfer system with metamaterials. J. Electromagent Wave 2016, 30, 2003–2019. [Google Scholar] [CrossRef]
- Wang, J.; Song, B.; Wang, Y. A method to reduce eddy current loss of underwater wireless power transmission by current control. Appl. Sci. 2022, 12, 2435. [Google Scholar] [CrossRef]
- Yang, L.; Zhang, B.; Ju, M. A fast dynamic response regulation method for undersea wireless power transfer system. In Proceedings of the 2019 14th IEEE Conference on Industrial Electronics and Applications (ICIEA), Xi’an, China, 19–21 June 2019; pp. 1162–1166. [Google Scholar]
- Siroos, A.; Sedighizadeh, M.; Afjei, E.; Fini, A.S. Comparison of different controllers for wireless charging system in AUVs. In Proceedings of the 2022 13th power electronics, drive systems, and technologies conference (PEDSTC), Tehran, Iran, 1–3 February 2022; pp. 155–160. [Google Scholar]
- Yang, L.; Chen, X.; Tian, L.; Zhang, Y.; Xing, D.; Bu, Z.; Sun, J.; Feng, B.; Wen, H.; Zhao, Y.; et al. Constant Voltage and Constant Current Control Method of Undersea Wireless Power Supply System Based on Frequency Tracking Method. IEEE Trans. Power Electron. 2025, 40, 6359–6369. [Google Scholar] [CrossRef]
- Karmakar, G.; Kamruzzaman, J.; Nowsheen, N. An efficient data delivery mechanism for AUV-based Ad hoc UASNs. Future Gener. Comput. Syst. 2018, 86, 1193–1208. [Google Scholar] [CrossRef]
- Bellingham, J.G. Autonomous underwater vehicle docking. In Springer Handbook of Ocean Engineering; Springer: Berlin/Heidelberg, Germany, 2016; pp. 387–406. [Google Scholar]
- Lin, R.; Li, D.; Zhang, T.; Lin, M. A non-contact docking system for charging and recovering autonomous underwater vehicle. J. Mar. Sci. Technol. 2019, 24, 902–916. [Google Scholar] [CrossRef]
- Zhuo, X.; Liu, M.; Wei, Y.; Yu, G.; Qu, F.; Sun, R. AUV-aided energy-efficient data collection in underwater acoustic sensor networks. IEEE Internet Things J. 2022, 7, 10010–10022. [Google Scholar] [CrossRef]
- Anguita, D.; Brizzolara, D.; Parodi, G.; Hu, Q. Optical wireless underwater communication for AUV: Preliminary simulation and experimental results. In Proceedings of the OCEANS 2011 IEEE-Spain, Santander, Spain, 6–9 June 2011; pp. 1–5. [Google Scholar]
- Kaushal, H.; Kaddoum, G. Underwater optical wireless communication. IEEE Access 2016, 4, 1518–1547. [Google Scholar] [CrossRef]
- Soomro, M.; Azar, S.N.; Gurbuz, O.; Onat, A. Work-in-progress: Networked control of autonomous underwater vehicles with acoustic and radio frequency hybrid communication. In Proceedings of the 2017 IEEE Real-Time Systems Symposium (RTSS), Paris, France, 5–8 December 2017; pp. 366–368. [Google Scholar]
- Alahmad, R.; Alraie, H.; Hasaba, R.; Eguchi, K.; Matsushima, T.; Fukumoto, Y.; Ishii, K. Performance analysis of underwater radiofrequency communication in seawater: An experimental study. J. Mar. Sci. Eng 2024, 12, 2104. [Google Scholar] [CrossRef]
- Fan, S.; Liu, C.; Li, B.; Xu, Y.; Xu, W. AUV docking based on USBL navigation and vision guidance. J. Mar. Sci. Technol. 2019, 24, 673–685. [Google Scholar] [CrossRef]
- Sans-Muntadas, A.; Brekke, E.F.; Hegrenaes, Ø.; Pettersen, K.Y. Navigation and probability assessment for successful AUV docking using USBL. IFAC-PapersOnLine 2015, 48, 204–209. [Google Scholar] [CrossRef]
- Pontbriand, C.; Farr, N.; Hansen, J.; Kinsey, J.C.; Pelletier, L.P.; Ware, J.; Fourie, D. Wireless data harvesting using the AUV Sentry and WHOI optical modem. In Proceedings of the OCEANS 2015-MTS/IEEE Washington, Washington, DC, USA, 19–22 October 2015; pp. 1–6. [Google Scholar]
- Ali, M.F.; Jayakody, D.N.K.; Li, Y. Recent trends in underwater visible light communication (UVLC) systems. IEEE Access 2022, 10, 22169–22225. [Google Scholar] [CrossRef]
- Granger, R.P.; Baer, C.M.; Gabriel, N.H.; Labosky, J.J.; Galford, T.C. Non-contact wet mateable connectors for power and data transmission. In Proceedings of the 2013 OCEANS-San Diego, San Diego, CA, USA, 23–27 September 2013; pp. 1–4. [Google Scholar]
- Li, D.j.; Chen, Y.h.; Shi, J.g.; Yang, C.j. Autonomous underwater vehicle docking system for cabled ocean observatory network. Ocean Eng. 2015, 109, 127–134. [Google Scholar] [CrossRef]
- Shi, J.; Li, F.; Peng, S.; Cai, W.; Pan, M.; Yu, H. Design and analysis of a noninsert wet mateable connector for underwater power and data transfer. Mar. Techmol. Soc. J. 2020, 54, 65–78. [Google Scholar] [CrossRef]
- Li, Y.; Wang, S.; Jin, C.; Zhang, Y.; Jiang, T. A survey of underwater magnetic induction communications: Fundamental issues, recent advances, and challenges. IEEE Commun. Surv. Tutor. 2019, 21, 2466–2487. [Google Scholar] [CrossRef]
- Cai, C.; Li, J.; Wu, S.; Qin, Z.; Chai, W.; Yang, S. A bipolar and unipolar magnetic channel multiplexed WPT system with simultaneous full-duplex communication for autonomous underwater vehicles. IEEE Trans. Power Electron. 2023, 38, 15086–15090. [Google Scholar] [CrossRef]
- Da, C.; Wang, L.; Li, F.; Tao, C.; Zhang, Y. Analysis of undersea simultaneous wireless power and 1 Mb/s data rate transfer system based on DDQ coil. IEEE Trans. Power Electron. 2023, 38, 11814–11825. [Google Scholar] [CrossRef]
- Da, C.; Li, F.; Wang, L.; Tao, C.; Li, S.; Nie, M. Pulse Synchronization Scheme for Undersea BWPT System Based on Simultaneous Wireless Power and Data Transfer Technology. IEEE Trans. Circuits Syst. II Exp. Briefs 2025, 72, 333–337. [Google Scholar] [CrossRef]
- Zhang, K.; Wang, J.; Yan, Z.; Peng, B.; Liang, B.; Mao, Z.; Tian, W. A Quadrature-Coil-Based Simultaneous Power and Information Transfer System with Low Interference. In Proceedings of the 2024 IEEE 7th International Electrical and Energy Conference (CIEEC), Harbin, China, 10–12 May 2024; pp. 4705–4709. [Google Scholar]
- Li, T.; Sun, Z.; Wang, Y.; Mai, J.; Xu, D. Undersea simultaneous wireless power and data transfer system with extended communication distance and high rate. IEEE Trans. Power Electron. 2024, 39, 2917–2921. [Google Scholar] [CrossRef]
- Hu, Z.; Wang, Y.; Ding, L.; Wu, P. Underwater Wireless Charging and Communication Integrated System. In Proceedings of the OCEANS 2019-Marseille, Marseille, France, 17–20 June 2019; pp. 1–5. [Google Scholar]
- Wang, Y.; Li, T.; Zeng, M.; Mai, J.; Gu, P.; Xu, D. An underwater simultaneous wireless power and data transfer system for AUV with high-rate full-duplex communication. IEEE Trans. Power Electron. 2023, 38, 619–633. [Google Scholar] [CrossRef]
- Li, J.; Wu, S.; Liang, C.; Liu, X.; Chai, W.; Cai, C. Wireless Power and High-Speed Full-Duplex Data Synchronous Transfer System Based on OFDM Method. In Proceedings of the 2024 IEEE 10th International Power Electronics and Motion Control Conference (IPEMC2024-ECCE Asia), Chengdu, China, 17–20 May 2024; pp. 3879–3882. [Google Scholar]
- Zeng, Y.; Lu, C.; Liu, R.; He, X.; Rong, C.; Liu, M. Wireless power and data transfer system using multidirectional magnetic coupler for swarm AUVs. IEEE Trans. Power Electron. 2023, 38, 1440–1444. [Google Scholar] [CrossRef]
- Li, T.; Sun, Z.; Wang, Y.; Mai, J.; Xu, D. An underwater simultaneous wireless power and data transfer system with 1-Mbps full-duplex communication link. IEEE Trans Ind. Inform. 2024, 20, 2620–2631. [Google Scholar] [CrossRef]
- Li, T.; Sun, Z.; Wang, Y.; Mai, J.; Xu, D. Simultaneous wireless power and data transfer system with full-duplex MIMO communication channels for underwater applications. IEEE Trans Ind. Inform. 2024, 20, 6382–6393. [Google Scholar] [CrossRef]
- Yang, L.; Huang, J.; Feng, B.; Zhang, F.; Zhang, Y.; Li, X.; Jian, J.; Wang, Z.; Tong, X. Undersea wireless power and data transfer system with shared channel powered by marine renewable energy system. IEEE J. Emerg. Sel. Top. Circuits Syst. 2022, 12, 242–250. [Google Scholar] [CrossRef]
- Fukuda, H.; Kobayashi, N.; Shizuno, K.; Yoshida, S.; Tanomura, M.; Hama, Y. New concept of an electromagnetic usage for contactless communication and power transmission in the ocean. In Proceedings of the 2013 IEEE International Underwater Technology Symposium (UT), Tokyo, Japan, 5–8 March 2013; pp. 1–4. [Google Scholar]
- Luo, Y.; Yang, Y.; Hong, H.; Dai, Z. A simultaneous wireless power and data transfer system with full-duplex mode for underwater wireless sensor networks. IEEE Sens. J. 2024, 24, 12570–12583. [Google Scholar] [CrossRef]
- Yan, Z.; Song, B.; Zhang, K.; Wen, H.; Mao, Z.; Hu, Y. Eddy current loss analysis of underwater wireless power transfer systems with misalignments. AIP Adv. 2018, 8, 101421. [Google Scholar] [CrossRef]
- Yan, Z.; Zhang, Y.; Kan, T.; Lu, F.; Zhang, K.; Song, B.; Mi, C.C. Frequency optimization of a loosely coupled underwater wireless power transfer system considering eddy current loss. IEEE Trans. Ind. Electron. 2019, 66, 3468–3476. [Google Scholar] [CrossRef]
- Shafiei, S.; Yazdi, S.S.H.; Adaikhan, N.; Bagheri, M. A Detailed Analytical Modeling of Eddy Current Losses in an Underwater Medium for Wireless Power Transfer. IEEE Access 2025, 13, 28988–28999. [Google Scholar] [CrossRef]
- Shafiei, S.; Yazdi, S.S.H.; Kapanov, A.; Kermani, M.; Saukhimov, A.; Hekmati, A.; Bagheri, M. Design and Implementation of Underwater Inductive Power Transfer Systems with an Accurate Eddy Current Loss Model Approach. IEEE Trans. Ind. Applicat. 2024, 61, 3359–3370. [Google Scholar] [CrossRef]
- Kim, J.; Kim, H.; Kim, D.; Park, J.; Park, B.; Huh, S.; Ahn, S. Analysis of eddy current loss for wireless power transfer in conductive medium using Z-parameters method. In Proceedings of the 2020 IEEE Wireless Power Transfer Conference (WPTC), Seoul, Republic of Korea, 15–19 November 2020; pp. 432–434. [Google Scholar]
- Kim, J.; Kim, K.; Kim, H.; Kim, D.; Park, J.; Ahn, S. An efficient modeling for underwater wireless power transfer using Z-parameters. IEEE Trans. Electromagn. Compat. 2019, 61, 2006–2014. [Google Scholar] [CrossRef]
- Lin, R.; Lin, M.; Yang, C.; Li, D.; Zhang, Z. Frequency optimization of the AUV wireless charging system for minimum energy dissipation. Ocean Eng. 2024, 312, 119066. [Google Scholar] [CrossRef]
- Zhang, K.; Ma, Y.; Yan, Z.; Di, Z.; Song, B.; Hu, A.P. Eddy current loss and detuning effect of seawater on wireless power transfer. IEEE J. Emerg. Sel. Top. Power Electron. 2020, 8, 909–917. [Google Scholar] [CrossRef]
- Liu, Z.; Li, F.; Tao, C.; Li, S.; Wang, L. Design of wireless power transfer system for autonomous underwater vehicles considering seawater eddy current loss. Microsyst. Technol. 2021, 27, 3783–3792. [Google Scholar] [CrossRef]
- Li, J.; Liu, K.; Xie, J.; Zhu, C.; Zhang, X. Frequency optimization method for underwater wireless power transfer considering coupling conditions. In Proceedings of the 2022 IEEE Energy Conversion Congress and Exposition (ECCE), Detroit, MI, USA, 9–13 October 2022; pp. 1–6. [Google Scholar]
- Santos, H.; Pereira, M.; Pessoa, L.; Salgado, H. Design and optimization of air core spiral resonators for magnetic coupling wireless power transfer on seawater. In Proceedings of the 2016 IEEE Wireless Power Transfer Conference (WPTC), Aveiro, Portugal, 5–6 May 2016; pp. 1–4. [Google Scholar]
- Fei, Y.; Tang, C.; Deng, R.; Wu, Y.; Wang, Z. Universal Eddy Current Loss Modeling for Seawater WPT Systems via Pattern Extraction and Curve Fitting. IEEE Trans. Power Electron. 2025, 40, 14000–14013. [Google Scholar] [CrossRef]
- Qiao, Y.; Fan, Z.; Li, S.; Lu, S.; Yu, S.; Liu, Z. Analysis of Eddy Current Loss and Frequency Optimization in Seawater WPT Systems with High Distance-Diameter Ratio. In Proceedings of the 2024 IEEE 10th International Power Electronics and Motion Control Conference (IPEMC2024-ECCE Asia), Chengdu, China, 17–20 May 2024; pp. 2033–2038. [Google Scholar]
- Luo, T.; Zhang, S. Design of underwater wireless power transmission system based on inductive coupling. J. Mar. Sci. Eng. 2023, 11, 1699. [Google Scholar] [CrossRef]
- Xu, F.; Huang, H. Frequency selection for underwater wireless power transfer based on the analysis of eddy current loss. AEU-Int. J. Electron. C 2023, 163, 154618. [Google Scholar] [CrossRef]
- Zhang, K.; Zhang, X.; Zhu, Z.; Yan, Z.; Song, B.; Mi, C.C. A new coil structure to reduce eddy current loss of WPT systems for underwater vehicles. IEEE Trans. Veh. Technol. 2019, 68, 245–253. [Google Scholar] [CrossRef]
- Cheng, Z.; Ji, T.; Li, A.; Kacprzak, D.; Hu, A.P. Multi-Physics Field Coupling Modeling and Thermal Distribution Analysis of Underwater Rotary Magnetic Coupling Mechanism. IEEE Trans. Magn. 2025, 61, 8000310. [Google Scholar] [CrossRef]
- Hobson, B.W.; McEwen, R.S.; Erickson, J.; Hoover, T.; McBride, L.; Shane, F.; Bellingham, J.G. The development and ocean testing of an AUV docking station for a 21" AUV. In Proceedings of the OCEANS 2007, Vancouver, BC, Canada, 29 September–4 October 2007; pp. 1–6. [Google Scholar]
- Nichols, J.; Leslie, D.; Soylu, S.; Crees, T.; Woodroffe, A.; McLean, S. Imotus: An autonomous underwater resident vehicle for vertical profiling. In Proceedings of the OCEANS 2018 MTS/IEEE Charleston, Charleston, SC, USA, 22–25 October 2018; pp. 1–5. [Google Scholar]
- Yoshida, H.; Ishibashi, S.; Yutaka, O.; Sugesawa, M.; Tanaka, K. A concept design of underwater docking robot and development of its fundamental technologies. In Proceedings of the 2016 IEEE/OES Autonomous Underwater Vehicles (AUV), Tokyo, Japan, 6–9 November 2016; pp. 408–411. [Google Scholar]
- Matsuda, T.; Maki, T.; Masuda, K.; Sakamaki, T. Resident autonomous underwater vehicle: Underwater system for prolonged and continuous monitoring based at a seafloor station. Robot. Auton. Syst. 2019, 120, 103231. [Google Scholar] [CrossRef]
- Kawasaki, T.; Noguchi, T.; Fukasawa, T.; Hayashi, S.; Shibata, Y.; Limori, T.; Okaya, N.; Fukui, K.; Kinoshita, M. “Marine Bird”, a new experimental AUV-results of docking and electric power supply tests in sea trials. In Proceedings of the Oceans’ 04 MTS/IEEE Techno-Ocean’04 (IEEE Cat. No. 04CH37600), Kobe, Japan, 9–12 November 2004; Volume 3, pp. 1738–1744. [Google Scholar]
- Kawasaki, T.; Fukasawa, T.; Noguchi, T.; Baino, M. Development of AUV” Marine Bird” with underwater docking and recharging system. In Proceedings of the 2003 International Conference Physics and Control. Proceedings (Cat. No. 03EX708), Tokyo, Japan, 25–27 June 2003; pp. 166–170. [Google Scholar]
- Yoshida, S.; Tanomura, M.; Hama, Y.; Hirose, T.; Suzuki, A.; Matsui, Y.; Sogo, N.; Sato, R. Underwater wireless power transfer for non-fixed unmanned underwater vehicle in the ocean. In Proceedings of the 2016 IEEE/OES Autonomous Underwater Vehicles (AUV), Tokyo, Japan, 6–9 November 2016; pp. 177–180. [Google Scholar]
- Dong, H.; Wu, Z.; Wang, J.; Chen, D.; Tan, M.; Yu, J. Implementation of autonomous docking and charging for a supporting robotic fish. IEEE Trans. Ind. Electron. 2023, 70, 7023–7031. [Google Scholar] [CrossRef]
- Pyle, D.; Granger, R.; Geoghegan, B.; Lindman, R.; Smith, J. Leveraging a large UUV platform with a docking station to enable forward basing and persistence for light weight AUVs. In Proceedings of the 2012 Oceans, Hampton Roads, VA, USA, 14–19 October 2012; pp. 1–8. [Google Scholar]
- Maguer, A.; Been, R.; Tesei, A.; Alves, J.; Grandi, V.; Biagini, S. Recent technological advances in Underwater Autonomy. In Proceedings of the 2018 OCEANS-MTS/IEEE Kobe Techno-Oceans (OTO), Kobe, Japan, 28–31 May 2018; pp. 1–8. [Google Scholar]
- Feezor, M.D.; Sorrell, F.Y.; Blankinship, P.R. An interface system for autonomous undersea vehicles. IEEE J. Ocean. Eng. 2001, 26, 522–525. [Google Scholar] [CrossRef]
- Wen, H.; Li, J.; Yang, L.; Tong, X. Feasibility study on wireless power transfer for AUV with novel pressure-resistant ceramic materials. In Proceedings of the 2022 International Power Electronics Conference (IPEC-Himeji 2022-ECCE Asia), Himeji, Japan, 15–19 May 2022; pp. 182–185. [Google Scholar]
- Chen, C.; Jiang, C.; Wang, Y.; Fan, Y.; Luo, B.; Cheng, Y. Compact curved coupler with novel flexible nanocrystalline flake ribbon core for autonomous underwater vehicles. IEEE Trans. Power Electron. 2024, 39, 53–57. [Google Scholar] [CrossRef]
- Chen, C.; Jiang, C.; Ma, T.; Zhang, B.; Xiang, J.; Zhou, J. Core loss optimization for compact coupler via square crushed nanocrystalline flake ribbon core. IEEE Trans. Power Electron. 2024, 39, 9095–9099. [Google Scholar] [CrossRef]
- Xu, H.; Zheng, R.; Ning, W. Design and Performance Analysis of Fe-Based Nanocrystalline Materials for Underwater Wireless Power Transfer Systems. In Proceedings of the 2024 3rd Asia Power and Electrical Technology Conference (APET), Fuzhou, China, 15–17 November 2024; pp. 463–468. [Google Scholar]
- Zhou, J.; Guo, K.; Chen, Z.; Sun, H.; Hu, S. Design considerations for contact-less underwater power delivery: A systematic review and critical analysis. Wirel. Power. Transf. 2020, 7, 76–85. [Google Scholar] [CrossRef]
- Patil, D.; McDonough, M.K.; Miller, J.M.; Fahimi, B.; Balsara, P.T. Wireless power transfer for vehicular applications: Overview and challenges. IEEE. Trans. Transp. Electrif. 2018, 4, 3–37. [Google Scholar] [CrossRef]
- Kan, T.; Mai, R.; Mercier, P.P.; Mi, C. A three-phase wireless charging system for lightweight autonomous underwater vehicles. In Proceedings of the 2017 IEEE Applied Power Electronics Conference and Exposition (APEC), Tampa, FL, USA, 26–30 March 2017; pp. 1407–1411. [Google Scholar]
- International Commission on Non-Ionizing Radiation Protection. Guidelines for limiting exposure to time-varying electric and magnetic fields (1 Hz to 100 kHz). Health Phys. 2010, 99, 818–836. [Google Scholar] [CrossRef]
- Brezinski, K.; Taylor, E. MIL-STD-461/MIL-STD-704 Investigation. SAE Trans. 1993, 102, 1861–1875. [Google Scholar]
- Chen, Y.; Yang, B.; Zhou, X.; Li, Q.; He, Z.; Mai, R.; Lai, J.S. A hybrid inductive power transfer system with misalignment tolerance using quadruple-D quadrature pads. IEEE Trans. Power Electron. 2020, 35, 6039–6049. [Google Scholar] [CrossRef]
- Mohsan, S.A.H.; Khan, M.A.; Mazinani, A.; Alsharif, M.H.; Cho, H.S. Enabling underwater wireless power transfer towards sixth generation (6g) wireless networks: Opportunities, recent advances, and technical challenges. J. Mar. Sci. Eng. 2022, 10, 1282. [Google Scholar] [CrossRef]
- Agostinho, L.R.; Ricardo, N.C.; Silva, R.J.; Pinto, A.M. A modular inductive wireless charging solution for autonomous underwater vehicles. In Proceedings of the 2021 IEEE International Conference on Autonomous Robot Systems and Competitions (ICARSC), Santa Maria da Feira, Portugal, 28–29 April 2021; pp. 68–73. [Google Scholar]
- Omeke, K.G.; Mollel, M.; Shah, S.T.; Zhang, L.; Abbasi, Q.H.; Imran, M.A. Toward a sustainable internet of underwater things based on auvs, swipt, and reinforcement learning. IEEE Internet Things. J. 2024, 11, 7640–7651. [Google Scholar] [CrossRef]
- Lin, M.; Lin, R.; Chen, L.; Yang, C.; Li, D. Underwater docking system with bidirectional wireless power transmission capability. In Proceedings of the Global Oceans 2020: Singapore–US Gulf Coast, Biloxi, MS, USA, 5–30 October 2020; pp. 1–5. [Google Scholar]
- Guo, H.; Sun, Z.; Wang, P. Joint design of communication, wireless energy transfer, and control for swarm autonomous underwater vehicles. IEEE Trans. Veh. Technol. 2021, 70, 1821–1835. [Google Scholar] [CrossRef]
- Yan, Z.; Zhang, K.; Qiao, L.; Hu, Y.; Song, B. A multiload wireless power transfer system with concentrated magnetic field for AUV cluster system. IEEE Trans. Ind. Appl. 2022, 58, 1307–1314. [Google Scholar] [CrossRef]
- He, L.; Zhao, S.; Wang, X.; Lee, C.K. Artificial neural network-based parameter identification method for wireless power transfer systems. Electronics 2022, 11, 1415. [Google Scholar] [CrossRef]
- Wu, N.; Gao, T.; Wang, M.; Gao, K.; Qi, J.; Chen, X.; Wang, Y.; Feng, Z. Experimental study on autonomous docking and hook-locking control for unmanned surface vehicle platforms. Proc. Inst. Mech. Eng. I: J. Syst. Control Eng. 2024, 238, 448–464. [Google Scholar] [CrossRef]
- Ali, A.; Culliton, D.; Fahad, S.; Ali, Z.; Kang, E.T.; Xu, L. Nature-inspired anti-fouling strategies for combating marine biofouling. Prog. Org. Coatings 2024, 189, 108349. [Google Scholar] [CrossRef]
- Anis, S.F.; Lalia, B.S.; Hashaikeh, R.; Hilal, N. Ceramic nanofiltration membranes for efficient fouling mitigation through periodic electrolysis. Sep. Purif. Technol. 2022, 303, 122228. [Google Scholar] [CrossRef]








| Author | Compensation | Coupling Coefficient | Frequency (kHz) | Gap (mm) | Power (W) | Efficiency (%) | FoM |
|---|---|---|---|---|---|---|---|
| Kojiya [63] | N-S | N/A | 100 | 6 | 500 | 93.1 | N/A |
| Zhou [64] | S-S | 0.93 | 35.4 | 5 | 3000 | 92 | 4.278 |
| Cheng [65] | S-P | 0.548 | 21 | 25 | 10,000 | 91 | 12.467 |
| Yan [66] | S-P | 0.43 | 100 | 5 | N/A | 82 | 1.763 |
| Cai [67] | S-P | 0.49 | 40 | 8 | 605.9 | 91.312 | 3.579 |
| Author | Compensation | Coupling Coefficient | Frequency (kHz) | Gap (mm) | Power (W) | Efficiency (%) | FoM |
|---|---|---|---|---|---|---|---|
| Lin [68] | S-P | N/A | 52 | 15 | 300 | 91 | N/A |
| Liu [51] | LCC-S | 0.43 | 200 | 13 | 2000 | 92.7 | 5.182 |
| Zhang [70] | LCC-S | 0.404 | 100 | 25 | 800 | 86.4 | 8.726 |
| Yu [71] | LCC-S | 0.2 | 85 | 14 | 1460 | N/A | N/A |
| Mostafa [73] | S-S | 0.69 | 200 | 10 | 10,600 | 95.6 | 6.596 |
| Wang [74] | LCC-S | N/A | 85 | 30 | 3036 | 93 | N/A |
| Xiong [75] | S-S | 0.34 | 85 | 80 | 524 | 91.88 | 24.99 |
| Hasaba [76] | S-S | 0.199 | 1.55 | N/A | 3000 | 77–80 | N/A |
| Kan [77] | S-S | 0.1385 | 465 | 21 | 1000 | 92.41 | 2.688 |
| Kan [78] | LCC-LCC | 0.16 | 472 | 21 | 745 | 86.19 | 2.896 |
| Yan [79] | LCC-LCC | 0.168 | 252.6 | N/A | 664 | 92.26 | N/A |
| Yan [80] | LCC-S | 0.156 | 200 | N/A | 700 | N/A | N/A |
| Chen [81] | LCC-S | 0.123 | 85 | 10 | 500 | 88 | 1.082 |
| Chen [82] | LCC-S | 0.12 | 85 | 10 | 420 | 87 | 1.044 |
| Mostafa [83] | LCC-S | 0.735 | 200 | 10 | 5000 | 96.8 | 7.115 |
| Zhang [85] | LCC-S | 0.51 | 100 | 20 | 1000 | 93.38 | 9.525 |
| Zhang [86] | S-S | 0.354 | 100 | 10 | 890 | 91.87 | 3.252 |
| Author | Compensation | Coupling Coefficient | Frequency (kHz) | Gap (mm) | Misalign. Tol. (Rot°/Ax mm) | Power (W) | Efficiency (%) | FoM | RPD (W/g) |
|---|---|---|---|---|---|---|---|---|---|
| Xia [87] | S-P | 0.671 | 50 | 8 | ±10/±30 | 575 | 92.51 | 4.966 | N/A |
| Cai [88] | S-S | 0.44 | 50 | 8 | 10/30 | 630 | 89.7 | 3.157 | 2.5 |
| Wang [54] | LCC-LCC | 0.49 | 85 | 40 | 10/20 | 3000 | 91.92 | 18.02 | 2.66 |
| Lin [89] | LCC-S | 0.78 | 35 | 10 | 30/N/A | 2200 | 94 | 7.332 | N/A |
| Tang [90] | LCC-S | N/A | 85 | 30 | ±50/N/A | 1200 | 93 | N/A | N/A |
| Qiao [55] | LCC-P | 0.443 | 85 | 7 | ±10/±25 | 735.6 | 90.87 | 2.818 | 3.89 |
| Wang [91] | LCC-S | 0.334 | 85 | 50 | ±30/±30 | 3036 | 95.985 | 16.029 | 4.07 |
| Yan [92] | LCC-LCC | 0.784 | 84.3 | 10 | N/A | 1000 | 95 | 7.448 | 1.92 |
| Zhao [93] | S-S | 0.12 | 85 | 30 | ±15/40 | N/A | 83.8 | 3.107 | N/A |
| Cai [57] | LCC-S | 0.534 | 50 | 8–18 | ±10/±30 | 1050 | 95.1 | 4.063 | 1.75 |
| Wu [94] | LCC-LCC | N/A | 85 | N/A | ±30/±30 | 1200 | 90 | N/A | 2.3 |
| Wu [95] | LCC-LCC | N/A | 50 | 10 | ±20/±30 | 964.7 | 90.9 | N/A | 2.33 |
| Lin [97] | LCC-S | N/A | 85 | N/A | ±30/±55 | 1000 | 91.35 | N/A | N/A |
| Author | Compensation | Coupling Coefficient | Frequency (kHz) | Gap (mm) | Power (W) | Efficiency (%) | FoM |
|---|---|---|---|---|---|---|---|
| Li [98] | S-P | 0.765 | 94.3 | 2 | 400 | 90 | 1.377 |
| Yang [101] | LCC-S | 0.248 | 88.5 | 2 | 100 | 60 | 0.298 |
| Lv [102] | LCC-S | N/A | 93.6 | N/A | 120 | 85 | N/A |
| Cai [103] | LCC-S | N/A | 100 | N/A | 100 | 61 | N/A |
| Wen [52] | S-S | 0.333 | 100 | 54.4 | 401.23 | 85.04 | 15.405 |
| Fu [104] | LCC-LCC | N/A | 212 | N/A | 39 | 91.5 | N/A |
| Method | Data Rate | Transmission Range | Advantages | Limitations |
|---|---|---|---|---|
| Acoustic | Slow (tens of kbps to several Mbps) | <20 km | Long range; low signal attenuation; strong penetration | Low data rate; high latency; weak interference resistance |
| Optical | Fast (hundreds of Mbps to several Gbps) | 10–100 m | High data rate; low latency; compact and low-power devices | Water- and light-sensitive; requires precise alignment |
| RF | Fast (Mbps to Gbps) | <10 m | High-speed short-range; broad device compatibility; no alignment needed | Severe high-frequency loss; shallow penetration; slow pairing; weak security |
| MI | Fast ( Mbps) | <10 m | Well-concealed; strong penetration; low latency; WPT-compatible | Limited bandwidth; short range; affected by conductive media |
| Author | Power Frequency (kHz) | Data Frequency (MHz) | Power (W) | Efficiency (%) | Data Rate (kbps) | Modulation Scheme | Mode | CEI |
|---|---|---|---|---|---|---|---|---|
| Cai [158] | 85 | 1.65 | 936 | 94.12 | 8.5 | DPSK | Full-duplex | 7.488 |
| Da [159] | 85 | 8 | 884 | 94.3 | 1000 | ASK | Simplex | 833.612 |
| Da [160] | 50 | 10 | 988 | 95.7 | 1000 | DPSK | Full-duplex | 945.516 |
| Xia [128] | 40 | 10 | 1000 | 74.8 | 19.2 | ASK | Simplex | 14.362 |
| Zhang [161] | 150.6 | N/A | N/A | N/A | 20 | FSK | Simplex | N/A |
| Li [162] | 85 | 17/8 | 1200 | 91 | 1000 | MSK | Full-duplex | 1092 |
| Author | Power Frequency (kHz) | Data Frequency (MHz) | Power (W) | Efficiency (%) | Data Rate (kbps) | Modulation Scheme | Mode | CEI |
|---|---|---|---|---|---|---|---|---|
| Wang [164] | 85 | 5.4/7.3 | 518 | 92 | 500/700 | FSK | Full-duplex | 333.592 |
| Li [165] | 85 | 28 | 454.2 | 92.84 | 5680 | OFDM | Full-duplex | 2395.138 |
| Zeng [166] | 249 | 1.5 | 200 | 92.25 | 30 | ASK | Simplex | 5.535 |
| Li [167] | 80 | 8.75/5.91 | 1000 | 94 | 1000 | MSK | Full-duplex | 940 |
| Li [168] | 85 | 10.2/5 | 1100 | 93.4 | 2000 | MSK | Full-duplex | 1868 |
| Author | Power Frequency (kHz) | Data Frequency (MHz) | Power (W) | Efficiency (%) | Data Rate (kbps) | Modulation Scheme | Mode | CEI |
|---|---|---|---|---|---|---|---|---|
| Chen [115] | 85 | 0.2/26 | 300 | 80 | 41/10,000 | ASK/OFDM | Full-duplex | 2400 |
| Yang [169] | 240 | 2/10 | N/A | 60 | 8007 | FSK | Simplex | N/A |
| Fukuda [170] | 1000 | 92 | 0.01 | 45 | 20,000 | N/A | Simplex | 0.09 |
| Luo [171] | 300 | 1 | 23.1 | N/A | 20/300 | ASK | Full-duplex | N/A |
| Method | Advantages | Limitations |
|---|---|---|
| Numerical Simulation | Intuitive loss distribution; suitable for preliminary analysis | High computational cost; unclear parameter–loss relationship |
| Analytical Calculation | High accuracy; clear parameter–loss correlation | Limited to specific geometries; poor misalignment tolerance; complex derivation |
| Equivalent Circuit | Simplified computation; strong generality | Limited accuracy in some models; complex parameter extraction |
Disclaimer/Publisher’s Note: The statements, opinions and data contained in all publications are solely those of the individual author(s) and contributor(s) and not of MDPI and/or the editor(s). MDPI and/or the editor(s) disclaim responsibility for any injury to people or property resulting from any ideas, methods, instructions or products referred to in the content. |
© 2025 by the authors. Licensee MDPI, Basel, Switzerland. This article is an open access article distributed under the terms and conditions of the Creative Commons Attribution (CC BY) license (https://creativecommons.org/licenses/by/4.0/).
Share and Cite
Xu, H.; Zheng, R.; Yang, B.; Ning, W. Inductive Wireless Power Transfer for Autonomous Underwater Vehicles: A Comprehensive Review of Technological Advances and Challenges. J. Mar. Sci. Eng. 2025, 13, 1855. https://doi.org/10.3390/jmse13101855
Xu H, Zheng R, Yang B, Ning W. Inductive Wireless Power Transfer for Autonomous Underwater Vehicles: A Comprehensive Review of Technological Advances and Challenges. Journal of Marine Science and Engineering. 2025; 13(10):1855. https://doi.org/10.3390/jmse13101855
Chicago/Turabian StyleXu, Han, Rong Zheng, Bo Yang, and Wei Ning. 2025. "Inductive Wireless Power Transfer for Autonomous Underwater Vehicles: A Comprehensive Review of Technological Advances and Challenges" Journal of Marine Science and Engineering 13, no. 10: 1855. https://doi.org/10.3390/jmse13101855
APA StyleXu, H., Zheng, R., Yang, B., & Ning, W. (2025). Inductive Wireless Power Transfer for Autonomous Underwater Vehicles: A Comprehensive Review of Technological Advances and Challenges. Journal of Marine Science and Engineering, 13(10), 1855. https://doi.org/10.3390/jmse13101855

