You are currently viewing a new version of our website. To view the old version click .
Agriculture
  • Article
  • Open Access

28 February 2025

Model Predictive Control of Adaptive Irrigation Decisions Incorporating Rainfall Intensity and Soil Properties

,
and
1
College of Surveying and Geo-Informatics, North China University of Water Resources and Electric Power, Zhengzhou 450046, China
2
PowerChina Jiangxi Electric Power Engineering Co., Ltd., Nanchang 330096, China
*
Author to whom correspondence should be addressed.
This article belongs to the Section Artificial Intelligence and Digital Agriculture

Abstract

To mitigate the loss of surface runoff and deep percolation in the water-scarce area and enhance the utilization of rainfall resources, this study adaptively determines the soil water content threshold triggering such losses by incorporating rainfall intensity (RI) and soil properties (SP) based on the model predictive control (MPC) framework. These thresholds then serve as the target soil water content before rainfall, and a model predictive control incorporating RI and SP (RISPMPC) irrigation decision-making is proposed. We conducted irrigation simulation experiments in Ya’an City, Sichuan Province, across four RI levels and six soil texture types. The results were compared with those obtained from conventional model predictive control (CMPC), rule-based closed-loop irrigation decision (RBC), and a newly developed zone-based model predictive control (ZMPC). Results demonstrate that RISPMPC enhances the utilization of rainfall resources across different scenarios. In soils with strong infiltration capabilities, such as loamy sand, loam, and clay loam, RISPMPC reduces irrigation water use by 26%, 5%, and 3% compared to RBC, CMPC, and ZMPC, respectively. In contrast, for soils with poor infiltration capabilities, including silty soil, clay A, and clay B, RISPMPC’s water-saving efficiency strongly correlates with rainfall intensity levels, achieving maximum savings of 61%, 36%, and 34% compared to the same three methods. Furthermore, in all cases, RISPMPC demonstrates the highest maximum effective rainfall utilization rate (MERU). As soil infiltration capability decreases and rainfall intensity increases, the MERU gap between RISPMPC and the other three methods widens significantly, underscoring RISPMPC’s robustness in environments where rainwater utilization is challenging. Therefore, RISPMPC can improve the utilization efficiency of rainwater resources and effectively alleviate agricultural water scarcity issues.

1. Introduction

Rainfall is the main source of water for crops [1]. During rainfall events, a portion of the rainwater infiltrates into soil and is stored in the root zone, transforming into effective soil water, while another portion may lead to deep percolation, becoming ineffective soil water [2]. In addition, some rainfall is transformed into surface runoff. Crops can directly use effective soil water, whereas ineffective soil water and surface runoff can only be indirectly used by crops. It is crucial to fully use rainfall, optimize irrigation decisions, and maximize the conversion of rainfall into soil water [3].
In an effort to improve plant growth and to achieve high yield and quality, irrigation scheduling seeks to provide plants with appropriate quantities of water at appropriate times [4]. Currently, two primary methods are used for irrigation scheduling: conventional irrigation scheduling and soil water content sensor-based irrigation scheduling [5]. The former is an open-loop control method, determining irrigation scheduling through experience, observation, and heuristic methods [6]. The latter falls under closed-loop control approaches, with soil water content serving as a feedback signal. Irrigation is initiated when the soil water content falls below a predefined threshold, addressing the shortcomings of conventional irrigation practices in terms of the accuracy of irrigation volumes and timing. However, neither method can incorporate future rainfall information into irrigation decisions, leading to inflexibility [7]. The development of model predictive control (MPC) has introduced a novel method for incorporating future weather conditions into irrigation decision-making. MPC tracks the preset soil water content based on factors such as water supply limitations, future rainfall, and evapotranspiration, ensuring that the soil water content always remains above the wilting point [8]. Through optimized control strategies, MPC enhances crop productivity and water use efficiency while reducing energy costs and environmental impacts [9,10].
In recent decades, MPC-based irrigation scheduling has been further developed and improved in at least four aspects. Firstly, the MPC-based irrigation scheduling can reduce the risks associated with inaccurate weather forecasts and enhance the robustness by mitigating the uncertainties in rainfall and evapotranspiration. For instance, Delgoda introduced a robust model predictive control (RMPC) decision to make more conservative irrigation decisions, addressing rainfall uncertainty [11]. Shang employed historical evapotranspiration and rainfall errors to create an uncertainty set integrated into the RMPC. Simulation findings reveal that this data-driven RMPC decision substantially reduces total irrigation volumes and improves control performance [12]. Secondly, MPC-based irrigation scheduling can further enhance the flexibility by optimizing target tracking. Mao set the tracking target as a zone of soil water content, improving decision adaptability [13]. Simulation results indicated that zone model predictive control (ZMPC) achieved better water-saving effects than conventional MPC. Huang proposed a Shrinking-Zone ZMPC, which adjusts the tracking zone based on the priority between target tracking and irrigation costs, thereby reducing the risk of violations [14]. Agyeman proposed a long short-term memory (LSTM)-based mixed-integer MPC with zone objectives. This approach was developed to determine the daily irrigation decision and rate for both homogeneous and heterogeneous fields [15]. Thirdly, the data-driven techniques have been integrated into MPC. The early MPC method established state change equations based on physical models such as soil water content balance theory [16]. With advancements in irrigation sensing devices, data-driven MPC now controls irrigation systems using measured data without explicit model knowledge, enabling implicit system parametrization [17]. The identification of the process model and controller design relies entirely on experimental data collected from the plant, which are beneficial for achieving precision irrigation management [18]. Agyeman also introduced a unified, learning-based predictive irrigation scheduler that integrates machine learning and MPC, while also incorporating multi-agent principles. Fourthly, research efforts aim to further accelerate the computational efficiency of MPC-based irrigation scheduling [19]. For example, Zhang proposed a non-cooperative distributed model predictive control (NDMPC) algorithm based on Nash optimality for large-scale irrigation systems [20]. Abioye presented a precision irrigation technique using discrete time model predictive control (MPC), which utilizes Laguerre functions to approximate the control horizon, thereby reducing the computational complexity [21].
Although there has been significant research progress in existing MPC-based irrigation scheduling, they still have two limitations: (1) Runoff occurs when rainfall intensity (RI) exceeds the soil’s infiltration capacity, while percolation arises if infiltrated water surpasses the soil’s field capacity. This suggests a possible overestimation of rainwater infiltration due to insufficient consideration of RI and soil properties (SP). (2) Existing MPC-based irrigation decisions typically set soil moisture tracking targets as fixed constants, resulting in a possible high level of pre-rainfall soil moisture, which is not conducive to the efficient use of rainwater resources by crops, especially in soil with poor infiltration performance or low water holding capacity.
In response to the above issues, this study optimizes the tracking target of the MPC method, which focuses on developing MPC-based irrigation scheduling from the second aspect, but its idea is different from the ZMPC method. Specifically, for the first limitation, this study incorporates soil characteristics such as field capacity and wilting point into the MPC decision-making process, and estimates the effective rainfall more accurately by simulating the infiltration process. To address the second limitation, this study calculates the soil water content threshold triggering surface runoff or deep seepage based on rainfall intensity, rainfall, and soil characteristics; adaptively adjusts the tracking target of soil water content; and, finally, forms an improved model predictive control (RISPMPC) irrigation decision integrating RI and SP. Simulation experiments under varying rainfall intensities and soil conditions demonstrate the efficacy of the proposed RISPMPC method.

2. Methodology

The RISPMPC method proposed in this paper is also based on model predictive control theory for precision irrigation decision-making. However, unlike conventional MPC and the recently developed ZMPC, RISPMPC adaptively adjusts the tracking target according to rainfall intensity (RI) and soil properties (SP). The technical framework of this method is depicted in Figure 1. Our RISPMPC approach comprises the following four steps:
Figure 1. RISPMPC construction framework.
Step 1: Determine soil property parameters associated with water absorption and retention capacity, including field capacity, wilting point, and saturated hydraulic conductivity. These parameters are used for subsequent computations.
Step 2: Construct state space equations based on soil water balance theory to represent soil water content within the prediction horizon.
Step 3: Set the target soil water content and constraint conditions, then establish a cost function for MPC.
Step 4: Based on the Mein–Larson rainfall infiltration model, determine soil water content thresholds that lead to surface runoff or deep percolation in the next time step, as well as the effective rainfall amount.
A detailed description of the RISPMPC approach was provided as follows.

2.1. Calculation of Various Soil Property Parameters

Proper irrigation implementation relies on understanding how agricultural soil absorbs and retains moisture [22], a characteristic influenced by soil texture, organic matter content, and related factors. The United States Department of Agriculture developed the SPAW (soil-plant-air-water) model, a distributed hydrological model that determines SP by analyzing sand, clay, and organic matter content [23].
F C = 0.626 × ( 0.251 S a + 0.195 C l + 0.011 O M + 0.006 S a O M     0.027 C l O M + 0.452 S a C l + 0.299 ) + 1.283 × ( 0.251 S a   +   0.195 C l + 0.011 O M + 0.006 S a O M 0.027 C l O M   +   0.452 S a C l + 0.299 ) 2 0.015
P W P = 1.14 × ( 0.024 S a + 0.487 C l + 0.006 O M + 0.005 S a O M     0.013 C l O M + 0.068 S a C l + 0.031 ) 0.02
S M = F C + 1.636 ( 0.278 S a + 0.034 C l + 0.022 O M 0.018 S a O M     0.027 C l O M 0.584 S a C l + 0.078 ) 0.107
Sa, Cl, and OM represent the sand, clay, and organic matter content in wt.%. FC denotes field capacity, representing the maximum soil water content that the soil can retain, in vol%. PWP, which represents the permanent wilting point, indicates the moisture content at which plants can no longer access usable water from the soil, resulting in gradual wilting, in vol%. SM is the saturated moisture content, representing the upper limit of water that the soil can hold, in vol%. In the next step, the following can be derived:
T A W = R Z D × ( F C P W P )
TAW is the total available water for the crop planted in this soil, with the unit of mm. RZD is the root zone depth for the crop, with the unit of mm. Saturated hydraulic conductivity, represented as KS, expresses the rate of water flow per unit area when the soil water content reaches saturation, in mm/h. Its expression is as follows:
K S = 1930 × ( S M F C ) ( 3 1 B C )
B C = ln ( 1500 ) ln ( 33 ) ln ( F C ) ln ( P W P )
In this equation, BC is the capillary tension coefficient.

2.2. State-Space Equations Based on Soil Water Balance Theory

Rainfall and evapotranspiration primarily influence the variation in soil water content over a unit of time during the crop growth cycle [24]. The experiment relied on a simplified soil water balance equation to illustrate the changes in the soil water content [25].
W ( k + 1 ) = W ( k ) + P ( k ) + I ( k ) E T ( k )
In the equations, the soil water content at time step k, represented as W(k), in mm. The effective rainfall amount at time step k, denoted as P(k). The evapotranspiration at time step k, denoted as ET(k), corresponds to the precipitation that infiltrates into the crop root zone, in mm. The irrigation volume at time step k, represented as I(k), in mm. The discrete-time model described above allows representation in the form of a linear time-invariant state-space equation.
x ( k + 1 ) = A x ( k ) + B u ( k ) + E e ( k )
x ( k ) = W ( k ) ,   u ( k ) = I ( k ) ,   E = 1 1 ,   e ( k ) = P ( k ) E T ( k )
In this irrigation system, the system’s state variables are denoted as x(k), the control input variables as u(k), and the measurable external disturbance variables as e(k). The state and input coefficients are represented by A and B, respectively, all set to 1 for the sake of simplicity in this experiment. E is the external disturbance matrix. The input sequence, disturbance sequence, and state sequence over the future time period can be defined as follows:
u ( k i ) = u ( k i ) u ( k i + 1 ) u ( k i + 2 ) u ( k i + N p 1 ) T
ε ( k i ) = e ( k i ) e ( k i + 1 ) e ( k i + 2 ) e ( k i + N p 1 ) T
x ( k i ) = x ( k i + 1 | k i ) x ( k i + 2 | k i ) x ( k i + 3 | k i ) x ( k i + N p | k i ) T
The element x(ki + j|ki) in the state sequence denotes the system’s forecast of soil water content at time ki + j based on the state at time ki. The prediction horizon is denoted as Np, indicating the number of time steps into the future for the prediction. The state-space equation within the prediction horizon is as follows:
x ( k i ) = F x ( k i ) + Φ u ( k i ) + Ψ ε ( k i )
F = A A 2 A N P
Φ = B 0 A B B 0 A 2 B A B 0 A N p - 1 B A N p 2 B B
ψ = E 0 A E E 0 A 2 E A E 0 A N p - 1 E A N p 2 E E

2.3. Establishing a Cost Function for MPC

In Section 2.2, the spatial state equation of the irrigation system was established based on the soil water balance theory. The soil water content should be maintained above the permanent wilting point to ensure that the crop can grow normally. In other words, the available water within the crop root zone should never drop below 0.
x ( k i ) 0 N P × 1
In addition, to ensure crop yield and quality, the irrigation system is designed to maintain the soil water content at the setpoint, represented as xref. The sequence of the target soil water content can be obtained:
x r e f T = 1 1 1 N p x r e f
In the irrigation control process, the typical objective is to use the minimum irrigation volume to maintain the soil water content at the desired setpoint. Therefore, the cost function of the irrigation system is defined as the cumulative error between the soil water content within the control horizon and the setpoint, in addition to the total irrigation water quantity.
J = ( x r e f x ) T Q ( x r e f x ) + u T R u
where
Q = q w I N P × N P ,   R = r w I N P × N P
In the equation, Q represents the weight matrix for the cumulative error between the soil water content and the expected values, and R represents the weight matrix for the total irrigation volume, with qw and rw being their respective weight coefficients, which are constants greater than zero. These coefficients dictate how the system balances the significance of the soil water content and irrigation volume [26]. When qw is larger, the system aims for a quicker approach to the desired soil water content level, potentially leading to larger individual irrigation volumes that may have adverse effects on subsequent soil water content control. In summary, the optimization function can be expressed as follows:
min U   J s . t . x ( k i ) 0 N P × 1
The first component u(ki) of the optimal solution is applied to the irrigation system, and this process is repeated in the next time step.
Unlike conventional model predictive control (CMPC), which tracks a single reference point, newly developed ZMPC targets a zone [27]. To achieve model predictive control for such tracking zones, optimization variables α and β need to be introduced. The cost function for the ZMPC irrigation system is as follows:
J = ( x α ) T Q 1 ( x α ) + ( x β ) T Q 2 ( x β ) + u T R u Q 1 = q 1 w I N P × N P , Q 2 = q 2 w I N P × N P
In this equation, Q1 and Q2 are the weight matrices for the cumulative errors between soil water content and the lower limit (xrmin) and upper limit (xrmax) of the tracking range, respectively. q1w and q2w are weight coefficients, both of which are constants greater than zero. In this context, α > xrmin and 0 < β < xrmax. Thus, the optimization function for the ZMPC irrigation system over the prediction horizon NP is as follows:
min U Z   J s . t .   A Z U Z b Z
where
U Z = u α β ,   A Z = Φ 0 0 0 I N P × N P 0 0 0 I N P × N P 0 0 I N P × N P ,   b Z = F x ( k i ) + Ψ ε ( k i ) x r min 0 x r max
Subsequently, the first element u(ki) of the solution vector UZ is applied to the irrigation system, and this process is repeated at the next time step.

2.4. Incorporating RI and SP to Adaptively Optimize MPC Tracking Target in RISPMPC

According to the Mein–Larson rainfall infiltration model theory [28,29], surface runoff may occur when the RI (SP) exceeds the soil’s saturated hydraulic conductivity (KS). Consequently, when SPKS, and assuming that the soil water content at the time of rainfall is at the PWP, if a rainfall event is detected within the prediction horizon, the following considerations apply:
P r = ( S M P W P ) s f S P / K S 1
t P = P I S P
In the equation, SP is the RI in mm/h, and sf represents the average matric potential at the wetting front in mm. Assuming the soil water content at the onset of rainfall is PWP, Pr denotes the amount of rainfall, in mm, that infiltrates into the soil from the beginning of rainfall until the generation of surface runoff. tP denotes the duration, in hours (h), from the onset of rainfall at t = 0 to the point when surface runoff is generated. Future rainfall events can be classified into the following scenarios:
(1) When the predicted rainfall exceeds the total available water (P > TAW), deep percolation or surface runoff will occur, even if the TAW is 0 mm at the beginning of rainfall. To maximize the utilization of this rainfall event by crops, the pre-rainfall target soil water content xPRT must be set to the minimum value that supports crop growth, which is xPRT = 0.
(2) When the predicted rainfall is less than the total available water for the crops and the RI is lower than the soil’s saturated hydraulic conductivity (SPKS), surface runoff is not a concern, and then focus shifts to assess the risk of deep percolation. There is a risk of deep percolation if the difference between the pre-rainfall target soil water content and the field capacity is less than the amount of rainfall. To align the soil water content with the threshold where deep percolation occurs, an adjustment is required for the pre-rainfall target soil water content, as follows:
x P R T = T A W P x r e f > T A W P x P R T = x r e f x r e f T A W P
(3) There is a risk of surface runoff when the predicted rainfall amount is less than the water available for the crops and the RI exceeds the soil’s saturated hydraulic conductivity (SP > KS). Further evaluation is necessary to determine the specific conditions.
① There is no need to consider surface runoff if Pr > TAW. In this case, the optimization of the pre-rainfall target soil water content can proceed as described in scenario (2).
② When PrTAW, the first step is to assess whether the rainfall amount exceeds Pr. If it is greater, surface runoff will still occur even if the soil water content is maintained at the minimum level required for crop growth. If the rainfall is less than Pr, further calculations are required to determine the soil water content percentage threshold (θts) that would lead to surface runoff during this rainfall event.
θ t s = S M P ( S P / K S 1 ) s f
In this case, the total available water for this soil water content percentage is as follows:
x t s = ( θ t s P W P ) T A W F C P W P
The pre-rainfall target soil water content for the period immediately before rainfall is defined as follows:
x P R T = x t s P < P r < T A W x P R T = 0 P > P r
In summary, the pre-rainfall target soil water content conditions vary according to different anticipated rainfall scenarios. Table 1 shows the specific details.
Table 1. Pre-rainfall target soil water content under different future rainfall scenarios.
Furthermore, when there is a rainfall event at the current time step, it is necessary to compute effective rainfall through the rainfall infiltration process. In experiments, the rainfall infiltration process is divided into the following scenarios:
(1) When RI is less than the soil’s saturated hydraulic conductivity, i.e., SP < KS in this scenario, there will be no surface runoff. Only deep percolation needs to be considered, and the total infiltration volume PT during the rainfall event is equal to P.
(2) When RI is greater than the soil’s saturated hydraulic conductivity, i.e., SPKS, it is necessary to determine whether surface runoff will occur, as follows:
① First, the initial total available soil water content (x0) is converted into soil water content percentage (θ0), and their relationship is defined by the following equation:
x 0 T A W = θ 0 P W P F C P W P
② The next step is to compute the rainfall infiltration volume (PT1) from the beginning of rainfall at t = 0 to the time when surface runoff is generated under this RI.
P T 1 = ( S M θ 0 ) s f S P / K S 1
T 1 = P T 1 S P
where T1 represents the duration from the onset of rainfall to the start of surface runoff generation.
③ If the rainfall amount P is less than or equal to PT1, no surface runoff is generated, and the actual rainfall that infiltrates into the soil is PT = P. Conversely, surface runoff begins to occur at time t = T1 when P exceeds PT1, and the rainfall infiltrated into the soil from t = T1 to the end of rainfall is expressed as follows:
K S ( T 2 ( T 1 T 1 ) ) = P T 2 s f ( S M θ 1 ) ln ( 1 + P T 2 s f ( S M θ 1 ) )
θ 1 = ( x + P T 1 ) ( F C P W P ) T A W P W P
In the equation, T2 is the time from the beginning of surface runoff generation to the end of rainfall. θ1 denotes the soil water percentage at the time of surface runoff generation. PT2 is the amount of rainfall infiltrated during the period T2. T1′ is the time needed for surface runoff to occur from t = 0 until the rainfall infiltration reaches PT1, and it can be derived using the following equation:
K S T 1 = P T 1 s f ( S M θ 1 ) ln ( 1 + P T 1 s f ( S M θ 1 ) )
The total infiltration during the rainfall process can be calculated as PT = PT1 + PT2.
After determining the infiltration volume, if the soil water content for the next period exceeds the total available water for the crop, it is crucial to subtract the deep percolation volume in order to obtain the rainfall volume stored within the root zone of the crops.
P E = T A W x u + E T x + u + P T E T > T A W P E = P T x + u + P T E T < T A W
PE is the portion of rainfall during the process that is available for plant growth. In addition, this experiment assumes that the farmland implementing this irrigation decision-making process has effective drainage measures in place to prevent waterlogging.
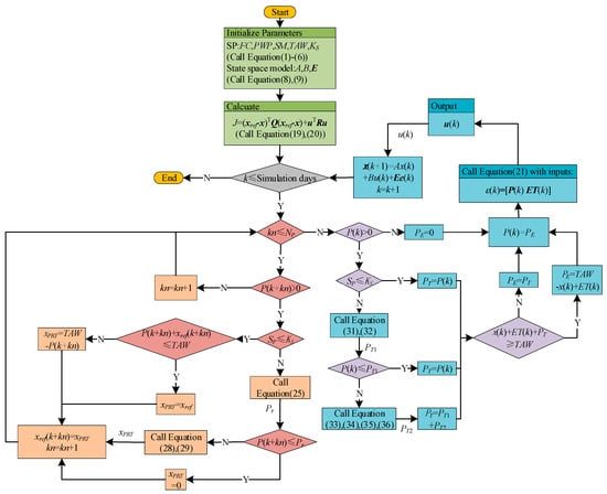
Based on the above content, the algorithm flowchart of our RISPMPC method is as the following Figure 2.
Figure 2. Program flowchart of the proposed RISPMPC precision irrigation method.

3. Experiments

3.1. Overview of the Experimental Area

In the Sichuan Province of the southwestern region of China, despite abundant rainfall, the uneven temporal and spatial distribution of rainfall, along with the absence of water storage infrastructure, results in engineering water shortages [30]. The misalignment of irrigation water sources in terms of quantity, timing distribution, geographical location, and irrigation demands exacerbates the challenge of using underutilized soil moisture and unmanaged surface runoff, contributing to irrigation water shortages.
Irrigation simulation experiments were conducted using historical daily rainfall and evapotranspiration data from the Ya’an Meteorological Station in Sichuan Province for 2020, which were obtained from the National Meteorological Data Center. Although Ya’an station experienced ample rainfall, its distribution was uneven over time. As illustrated in Figure 3, despite receiving 2092.3 mm of annual rainfall, over 60% occurred in July-August, while January–April and November–December collectively accounted for less than 10%. This concentrated pattern of rainfall distribution easily led to the wastage of rainwater in the form of surface runoff and deep percolation during rainfall events, limiting the use of rainwater by crops.
Figure 3. Evapotranspiration and Rainfall at the Ya’an Station in 2020.

3.2. Setting of Parameters

Simulation experiments were conducted using four irrigation decision approaches: CMPC [11,12], ZMPC [13,14], RISPMPC, and rule-based closed-loop control (RBC). For CMPC and RISPMPC, the cost function was set as described in Equation (19), and during the simulation, 80% of the total available water for the crops was designated as the target soil water content; for ZMPC, the cost function was set as shown in Equation (21), with 70–90% of the total available water for the crop being used as the target soil water content zone during the simulation process. In addition, the soil water content had to be maintained above the wilting point. The control time step was set to one day, and the prediction horizon was 15 days. In this study, soil moisture content and irrigation amount were considered equally important. Therefore, the weight coefficients in the cost functions of the three MPC decision-making strategies are all set to 1. For the RBC method, irrigation was initiated when the computed daily soil water content fell below the specified soil water content threshold. Then, soil water content was replenished to field capacity. Generally, this threshold ranged from 35% to 65% of the available soil water content, and for this experiment, the threshold was set at 50% of the soil’s effective water content [31].
Additionally, the maximum effective rainfall (MER) parameter was introduced in the experiment. The initial soil water content was reset to 0 mm daily during the simulation. Under these conditions, the soil’s water infiltration capacity reached its peak, enabling the total rainfall infiltration during the rainfall process to reach the MER that the soil texture could accommodate.
Because of substantial variations in the infiltration capacity, effective soil water content, and other properties among soils of different textures, this experiment was conducted on six different soil textures: loamy sand, loam, clay loam, silty clay, heavy clay A, and heavy clay B, to comprehensively compare the performance differences of the three irrigation decisions. Table 2 displays the properties of each soil texture. In addition, since the rainfall data from the meteorological station represent the rainfall within 24 h and do not accurately reflect RI, this experiment considered daily rainfall as rainfall occurring within 24 h, 12 h, 8 h, and 6 h, creating four different levels of RI (RI1, RI2, RI3, and RI4). Irrigation simulation experiments were then conducted with six different soil textures under four levels of RI.
Table 2. Properties of different soil textures.

3.3. Results

3.3.1. Discrepancy in Irrigation Volumes Between RISPMPC and the Other Three Irrigation Decision Approaches

Simulation experiments were conducted for RBC, CMPC, ZMPC, and RISPMPC based on the meteorological data from Ya’an station for the period of 1 January to 16 December 2020, under four different rainfall intensities on six soil textures: loamy sand, loam, clay loam, silty clay, heavy clay A, and heavy clay B. As illustrated in Figure 4, under all RI levels and across different soil textures, these irrigation decisions successfully maintained soil water content above the wilting point. Table 3 exhibits the irrigation volumes for the four irrigation decision methods under different scenarios. It can be observed that RBC’s irrigation volume is consistently higher than that of the other three MPC irrigation decisions on soil textures other than clay loam. The difference in irrigation volumes between MPC-type irrigation decisions and RBC is most pronounced in loamy sand, with MPC methods saving 54–58% of irrigation water compared to RBC.
Figure 4. Variations in soil water content under four irrigation decisions across six soil textures for four distinct RI levels.
Table 3. Analysis of total irrigation volumes for four irrigation decisions across six soil textures under four distinct RI levels.
Table 4 presents the percentage of irrigation saved by the RISPMPC decision compared to the other three irrigation decisions. On the three soil textures of loam, clay loam, and silty clay, the irrigation amounts using the three MPC decision-making strategies are similar. However, in sandy loam soil, which has strong infiltration capacity but low total effective water available for crops, RISPMPC saves 8% and 3% more irrigation water compared to CMPC and ZMPC, respectively. In heavy clay soils A and B, which have high total effective water but poor water infiltration capacity, RISPMPC significantly reduces irrigation amounts compared to the other two MPC methods. Specifically, under RI1 conditions in heavy clay soil A, RISPMPC saves 13% and 12% more water than CMPC and ZMPC, respectively, while under RI4 conditions in heavy clay soil B, RISPMPC conserves 33% and 30% more irrigation water compared to CMPC and ZMPC, respectively.
Table 4. Percentage of irrigation volumes saved by RISPMPC decision compared to the other three irrigation decisions.
The saturated hydraulic conductivity of loamy sand is significantly higher than that of loam, clay loam, and silty clay, indicating that in loamy sand, rainfall that does not replenish the water content in the plant root zone primarily contributes to groundwater as deep percolation. In addition, because of the significantly lower available water-holding capacity of loamy sand compared with other soil textures, under the same rainfall quantity and intensity conditions, loamy sand is more prone to deep percolation. RBC irrigated four times on loam and silty clay, but only three times on clay loam. This is because on day 81, RBC reached the irrigation threshold for both loam and silty clay. However, due to its slightly higher total available water for crops, clay loam’s irrigation command was delayed. Coincidentally, continuous rainfall began on the 82nd day, reducing the number of irrigations for RBC on clay loam by one, thereby saving irrigation water. RBC’s irrigation decisions depend only on the current day’s soil moisture, evapotranspiration, and rainfall data, ignoring future rainfall predictions. Consequently, if heavy rainfall occurs shortly after irrigation, a significant portion of the rainwater cannot be stored in the crop’s root zone. In addition, compared with other soil textures, sandy soil has the lowest available soil water content. Therefore, it requires more frequent irrigation even under the same weather conditions, rendering it more susceptible to scenarios where rainfall occurs shortly after irrigation. In contrast, MPC strategies adjust irrigation plans based on predicted rainfall in the forecast horizon. Thus, compared with RBC, MPC strategies can reduce deep percolation in soils with poorer water-holding capacity, thus conserving more irrigation water.
Under the same soil texture, higher RI levels lead to increased surface runoff and a larger discrepancy between total rainfall and effective rainfall. CMPC and ZMPC lack adaptive optimization of target water content in response to rainfall conditions. Even during the rainy season, they persistently maintain elevated soil water content, which is not conducive to reducing surface runoff. In contrast, RISPMPC consistently maintains lower soil water content levels than CMPC for most of the time. This difference arises because RISPMPC can adjust the target soil water content before rainfall based on expected RI and SP, reducing surface runoff and irrigation volumes in soils with poor infiltration capacity. Additionally, for loamy sand, which has high permeability, RISPMPC can estimate the leakage amount and adjust the target soil water content accordingly, thereby saving irrigation water.

3.3.2. Sensitivity Analysis of Various Irrigation Decisions

Table 5 presents the maximum effective rainfall (MER) and the effective rainfall of four irrigation decision-making strategies under different scenarios. Across the four soil textures of sandy loam, loam, clay loam, and silty clay, neither the MER nor the effective rainfall of the four irrigation strategies varied with increasing rainfall intensity levels. This indicates that, in such cases, rainfall intensity is not a primary parameter for the operation of irrigation systems. The implementation of irrigation strategies is mainly related to the soil’s effective water-holding capacity (e.g., field capacity and wilting point). Deep percolation dominates rainwater loss mechanisms.
Table 5. The maximum effective rainfall and effective rainfall for four irrigation decisions across six soil textures under four distinct levels of RI.
Conversely, for Clay A and Clay B, a strong correlation between changes in MER and increases in rainfall intensity levels exists. From RI1 to RI4, the MER of Clay A and Clay B decreased by 18% and 23%, respectively, indicating that higher rainfall intensity reduces rainfall resource utilization efficiency on these two soil textures. Furthermore, during simulated irrigation experiments conducted on these two soil textures, increases in rainfall intensity levels also affected the performance of the four irrigation decision-making strategies to varying degrees. Specifically, on Clay B, as the rainfall intensity level increased from RI1 to RI4, the effective rainfall during the simulation process decreased by 10% for RBC, 6% for CMPC, 5% for ZMPC, and 3% for RISPMPC. This indicates that soil properties and rainfall intensity collectively influence irrigation system performance on these soil textures. Additionally, it can be observed that compared to the other three irrigation decision-making strategies, RISPMPC’s ability to utilize rainfall resources was the least affected by changes in rainfall intensity levels, showing its low sensitivity to variations in rainfall intensity.

3.3.3. Robustness Analysis of Various Irrigation Decisions

Figure 5 shows the maximum effective rainfall utilization (MERU) of the four irrigation control strategies across six soil textures under different RI levels. MERU is the ratio of effective rainfall throughout the entire irrigation cycle to MER. It can be observed that RBC consistently has the lowest MERU among the four methods. The difference in MERU between RBC and the three MPC irrigation decisions is the greatest in loamy sand and the smallest in loam and clay loam. As soil infiltration capacity decreases and RI levels increase, this difference continues to widen.
Figure 5. Evaluation of the maximum effective rainfall utilization across six soil textures under four distinct RI levels for four irrigation decisions.
The MERU of the three MPC decisions is almost identical in soils with good infiltration and water retention properties, such as loam, clay loam, and silty clay. As soil infiltration capacity decreases, the MERU of all three methods shows an upward trend, but the increase is more pronounced for RISPMPC. In heavy clay A and heavy clay B, as RI levels increase, the difference in MERU between RISPMPC and the other two MPC decisions also continues to grow.
MPC-based decisions can plan irrigation volumes based on predicted evapotranspiration and rainfall within the forecasted time horizon, aiming to enhance rainwater use and balance between reducing irrigation volumes and tracking the target soil water content. When rainfall events are detected within the forecasted time horizon of MPC decisions, irrigation volumes are preemptively reduced to maintain the soil water content at the control target. Therefore, three MPC decisions generate less deep percolation than RBC during rainfall events, thus enhancing the MERU. Although the MERU of RBC in clay loam, silty clay, heavy clay A, and heavy clay B trends upward as the soil water content infiltration capacity diminishes, this rise is more gradual than that of the MPC-based decisions. This is because under the same soil water content and rainfall conditions, as soil water content infiltration capacity weakens, surface runoff increases, resulting in reduced effective precipitation. In this situation, the ability to promptly adjust irrigation decisions based on future precipitation becomes critical. CMPC and ZMPC disregard the risk of surface runoff and deep percolation generated by future rainfall. Therefore, both may lead to greater wastage of rainwater resources when soil infiltration capacity weakens or RI increases, resulting in a decrease in its MERU. In contrast, RISPMPC not only uses future rainfall and evapotranspiration data for irrigation decisions but also considers RI and SP. RISPMPC calculates the soil water threshold to optimize pre-rainfall targets based on this information. Even under the combined stress of low soil infiltration capacity and high rainfall intensity, RISPMPC consistently exhibits a higher MERU, indicating its ability to resist coupled disturbances. This indicates that it can effectively mitigate the impacts of variations in soil infiltration, water-holding capacity, and rainfall quantity and intensity on MERU across various situations.

4. Discussion

Sichuan Province has a complex climate and rapidly changing weather conditions, making the RBC’s periodic irrigation method inflexible for this scenario. If substantial rainfall is forecast shortly after irrigation, a significant amount of rainwater resources will be wasted. In contrast, using MPC methods for irrigation decisions, with a daily timestep, can significantly enhance decision-making flexibility.
Loam, clay loam, and silty clay all have good water infiltration capacities, making surface runoff less easy to occur under these conditions. Additionally, these soils have relatively high total available water for crops, with a low risk of deep percolation in non-extreme rainfall situations. Therefore, when making irrigation decisions on these soil types, there is no need to consider potential future surface runoff and deep percolation.
Loamy sand has excellent water infiltration capacity but much lower total available water for crops compared to other soil types. During irrigation on this soil, rainwater resources are easily lost through deep percolation. Therefore, using RISPMPC, which considers deep percolation risk in irrigation decisions for loamy sand, can improve rainwater resource utilization.
Clay can store a large amount of water but has poor water infiltration capacity, making it prone to surface runoff during rainfall. As RI levels increase, the amount of surface runoff also significantly increases. In this situation, CMPC and ZMPC cannot adjust their decision-making objectives based on surface runoff risk, thus failing to fully utilize rainwater resources. In contrast, RISPMPC can adaptively adjust the tracking targets based on SP and forecasted future rainfall, greatly reducing the risk of surface runoff and significantly enhancing rainwater resource utilization.
Through considering the rainfall infiltration process and soil properties to estimate effective rainfall, experimental validation demonstrates that RISPMPC enhances rainfall utilization by adaptively adjusting MPC targets under heterogeneous infiltration conditions; however, it requires integration with advancements in the following areas to address deeper challenges and enhance usability in practical engineering applications.
Firstly, although irrigation scheduling based on MPC can reduce the risk associated with inaccurate weather forecasts, further reducing the uncertainty of rainfall and evapotranspiration is helpful to improve the robustness of our method. It should be noted that the proposed method builds on existing MPC frameworks and has been further optimized and extended specifically for tracking targets. Therefore, it is compatible with various system frameworks that optimize other aspects of MPC. For instance, it can integrate the solutions proposed in references [11,12,32] for addressing uncertainty issues related to rainfall and climate.
Secondly, the irrigation system is often a large-scale system composed of multiple interacting canals spanning across vast geographical areas. When applying the proposed method, heterogeneous soil properties and climatic conditions can both affect the effectiveness and computational efficiency. Therefore, we can draw inspiration from existing research on distributed MPC systems put forward in references [20,21,33] to address the issue. These systems apply the MPC algorithm in a distributed manner, decomposing the entire irrigation system into multiple canal subsystems, with each equipped with an MPC controller accounting for expected water consumption, future rainfall, future droughts, future river inflow, etc. Subsequently, the controllers of these subsystems are connected through communication protocols to achieve control over the entire system. Moreover, in order to apply our precision irrigation control strategy in practical engineering, a systematic irrigation hardware infrastructure is required as a foundation. According to references [8,34], the current mainstream approach is to integrate wireless sensor networks, real-time controllers, and irrigation operation systems (pumps, valves, etc.) on an embedded platform to optimize the use of water by crops.
Thirdly, different irrigation methods can impact the micro-ecological environment of soil, affecting crop growth. Reference [35] revealed that the microbial abundance under water-saving irrigation was significantly improved, manifested as sprinkler irrigation > drip irrigation > furrow irrigation. Reference [36] verified that the intermittent irrigation significantly increased bacterial richness, evenness, and diversity, enhancing microbial community diversity and stability. Therefore, in addition to conserving water through irrigation, the future research work of our method also needs to further consider irrigation methods in order to achieve comprehensive ecological and environmental benefits.

5. Conclusions

This study introduces a novel RISPMPC framework that builds upon MPC to increase the proportion of rainwater in crop water usage. To capture the rainfall that infiltrates the root zone of crops, the MPC framework was extended by considering soil water-holding capacity, soil water content, rainfall quantity, and RI to simulate the rainfall infiltration process. To enhance rainwater utilization, the pre-rainfall target soil water content is optimized by solving for soil water content threshold values that trigger surface runoff and deep percolation, enabling timely responses to future rainfall events. To validate the effectiveness of RISPMPC, simulation experiments were conducted on six different soil textures under four distinct RI levels using meteorological data from the Ya’an station. The simulation findings indicate the following:
RISPMPC optimizes the pre-rainfall target soil water content by solving for soil water content threshold values, which trigger surface runoff and deep percolation. It effectively enhances rainwater usage in the crop growth process under various RI levels and soil textures. In soil textures with high infiltration capacity, such as sandy loam, loam, and clay loam, RISPMPC achieved average savings in irrigation water of 26%, 5%, and 3%, respectively, when compared with RBC, CMPC, and ZMPC. However, in soil textures with lower infiltration capacity, such as silty clay, heavy clay A, and heavy clay B, the water-saving effect of RISPMPC was strongly correlated with rainfall intensity. Compared to RBC, CMPC, and ZMPC, RISPMPC achieved maximum water savings of 61%, 36%, and 34%, respectively, significantly improving the ability to utilize rainfall in complex stress environments characterized by low infiltration capacity and heavy rainfall.
RISPMPC integrates rainfall information and soil properties into the MPC framework to dynamically optimize the target soil moisture content before rainfall, thereby enabling adaptive irrigation scheduling. Across all scenarios, our RISPMPC demonstrated the highest MERU, indicating its ability to resist coupled disturbances and effectively mitigate the challenges posed by rainfall intensity and soil infiltration capacity.
In conclusion, the proposed RISPMPC method can enhance the utilization of rainwater resources and effectively alleviate agricultural water shortage pressure in water shortage areas. It should be pointed out that the soil infiltration process can also be influenced by land use type and topography. If the RISPMPC method can further take into account factors, such as vegetation cover, slope of the terrain, and soil crusting, etc., the model’s calculation of irrigation amount will be more accurate. Currently, there have been some studies on the uncertainty in rainfall prediction within the improved MPC methods. However, relatively few studies have focused on the uncertainty in soil infiltration integrated into the MPC framework, which represents a future research direction for this study.

Author Contributions

Writing—original draft preparation, A.L.; methodology, D.Z.; supervision, D.Z.; conceptualization, Y.W.; validation, Y.W. All authors have read and agreed to the published version of the manuscript.

Funding

This research was funded by the Sichuan Province Science and Technology Support Program, grant number 2022YFN002, and the National Natural Science Foundation of China, grant number 41971346.

Institutional Review Board Statement

Not applicable.

Data Availability Statement

The data presented in this study are available upon request from the corresponding author.

Conflicts of Interest

Author Ao Liu was employed by the company PowerChina Jiangxi Electric Power Engineering Co., Ltd. The remaining authors declare that the research was conducted in the absence of any commercial or financial relationships that could be construed as a potential conflict of interest.

References

  1. Olayide, O.E.; Tetteh, I.K.; Popoola, L. Differential impacts of rainfall and irrigation on agricultural production in Nigeria: Any lessons for climate-smart agriculture? Agric. Water Manag. 2016, 178, 30–36. [Google Scholar] [CrossRef]
  2. Zhang, J.; Zhou, L.; Ma, R.; Jia, Y.; Yang, F.; Zhou, H.; Cao, X. Influence of soil moisture content and soil and water conservation measures on time to runoff initiation under different rainfall intensities. Catena 2019, 182, 104172. [Google Scholar] [CrossRef]
  3. Chakraei, I.; Safavi, H.R.; Dandy, G.C.; Golmohammadi, M.H. Integrated simulation-optimization framework for water allocation based on sustainability of surface water and groundwater resources. J. Water Resour. Plan. Manag. 2021, 147, 05021001. [Google Scholar] [CrossRef]
  4. Gu, Z.; Qi, Z.; Burghate, R.; Yuan, S.; Jiao, X.; Xu, J. Irrigation scheduling approaches and applications: A review. J. Irrig. Drain. Eng. 2020, 146, 04020007. [Google Scholar] [CrossRef]
  5. Liang, X.; Liakos, V.; Wendroth, O.; Vellidis, G. Scheduling irrigation using an approach based on the van Genuchten model. Agric. Water Manag. 2016, 176, 170–179. [Google Scholar] [CrossRef]
  6. Nikolaou, G.; Neocleous, D.; Christou, A.; Kitta, E.; Katsoulas, N. Implementing sustainable irrigation in water-scarce regions under the impact of climate change. Agronomy 2020, 10, 1120. [Google Scholar] [CrossRef]
  7. Adeyemi, O.; Grove, I.; Peets, S.; Norton, T. Advanced monitoring and management systems for improving sustainability in precision irrigation. Sustainability 2017, 9, 353. [Google Scholar] [CrossRef]
  8. Abioye, A.E.; Abidin, M.S.Z.; Mahmud, M.S.A.; Buyamin, S.; Mohammed, O.O.; Otuoze, A.O.; Oleolo, I.O.; Mayowa, A. Model based predictive control strategy for water saving drip irrigation. Smart Agric. Technol. 2023, 4, 100179. [Google Scholar] [CrossRef]
  9. Cáceres, G.; Millán, P.; Pereira, M.; Lozano, D. Smart farm irrigation: Model predictive control for economic optimal irrigation in agriculture. Agronomy 2021, 11, 1810. [Google Scholar] [CrossRef]
  10. Castelletti, A.; Ficchì, A.; Cominola, A.; Segovia, P.; Giuliani, M.; Wu, W.; Lucia, S.; Ocampo-Martinez, C.; De Schutter, B.; Maestre, J.M. Model predictive control of water resources systems: A review and research agenda. Annu. Rev. Control 2023, 55, 442–465. [Google Scholar] [CrossRef]
  11. Delgoda, D.; Malano, H.; Saleem, S.K.; Halgamuge, M.N. Irrigation control based on model predictive control (MPC): Formulation of theory and validation using weather forecast data and AQUACROP model. Environ. Model. Softw. 2016, 78, 40–53. [Google Scholar] [CrossRef]
  12. Shang, C.; Chen, W.-H.; Stroock, A.D.; You, F. Robust model predictive control of irrigation systems with active uncertainty learning and data analytics. IEEE Trans. Control Syst. Technol. 2020, 28, 1493–1504. [Google Scholar] [CrossRef]
  13. Mao, Y.; Liu, S.; Nahar, J.; Liu, J.; Ding, F. Soil moisture regulation of agro-hydrological systems using zone model predictive control. Comput. Electron. Agric. 2018, 154, 239–247. [Google Scholar] [CrossRef]
  14. Huang, Z.; Liu, J.; Huang, B. Model predictive control of agro-hydrological systems based on a two-layer neural network modeling framework. Int. J. Adapt. Control Signal Process. 2023, 37, 1536–1558. [Google Scholar] [CrossRef]
  15. Agyeman, B.T.; Sahoo, S.R.; Liu, J.; Shah, S.L. An LSTM-based mixed-integer model predictive control for irrigation scheduling. Can. J. Chem. Eng. 2023, 101, 3362–3381. [Google Scholar] [CrossRef]
  16. Saleem, S.K.; Delgoda, D.; Ooi, S.; Dassanayake, K.; Liu, L.; Halgamuge, M.; Malano, H. Model predictive control for real-time irrigation scheduling. IFAC Proc. 2013, 46, 299–304. [Google Scholar] [CrossRef]
  17. Berberich, J.; Köhler, J.; Müller, M.A.; Allgöwer, F. Data-driven model predictive control: Closed-loop guarantees and experimental results. At-Automatisierungstechnik 2021, 69, 608–618. [Google Scholar] [CrossRef]
  18. Bwambale, E.; Abagale, F.K.; Anornu, G.K. Data-driven model predictive control for precision irrigation management. Smart Agric. Technol. 2023, 3, 100074. [Google Scholar] [CrossRef]
  19. Agyeman, B.T.; Naouri, M.; Appels, W.M.; Liu, J.; Shah, S.L. Learning-based multi-agent MPC for irrigation scheduling. Control Eng. Pract. 2024, 147, 105908. [Google Scholar] [CrossRef]
  20. Zhang, R.; Liu, A.; Yu, L.; Zhang, W. Distributed model predictive control based on Nash optimality for large scale irrigation systems. IFAC-Pap. 2015, 48, 551–555. [Google Scholar] [CrossRef]
  21. Abioye, E.A.; Abidin, M.S.Z.; Aman, M.N.; Mahmud, M.S.A.; Buyamin, S. A model predictive controller for precision irrigation using discrete lagurre networks. Comput. Electron. Agric. 2021, 181, 105953. [Google Scholar] [CrossRef]
  22. Touil, S.; Richa, A.; Fizir, M.; García, J.E.A.; Gómez, A.F.S. A review on smart irrigation management strategies and their effect on water savings and crop yield. Irrig. Drain. 2022, 71, 1396–1416. [Google Scholar] [CrossRef]
  23. Saxton, K.E.; Rawls, W.J. Soil water characteristic estimates by texture and organic matter for hydrologic solutions. Soil Sci. Soc. Am. J. 2006, 70, 1569–1578. [Google Scholar] [CrossRef]
  24. Steduto, P.; Hsiao, T.C.; Raes, D.; Fereres, E. AquaCrop—The FAO crop model to simulate yield response to water: I. Concepts and underlying principles. Agron. J. 2009, 101, 426–437. [Google Scholar] [CrossRef]
  25. Lai, Y.; Tian, J.; Kang, W.; Guo, S.; Zhou, Y.; He, C. Estimating evapotranspiration from soil moisture using the improved soil water balance method in cold mountainous areas. J. Hydrol. X 2023, 20, 100154. [Google Scholar] [CrossRef]
  26. Li, T.; Sun, X.; Lei, G.; Guo, Y.; Yang, Z.; Zhu, J. Finite-control-set model predictive control of permanent magnet synchronous motor drive systems—An overview. IEEE/CAA J. Autom. Sin. 2022, 9, 2087–2105. [Google Scholar] [CrossRef]
  27. Huang, Z.; Liu, J.; Huang, B. Generalized robust MPC with zone-tracking. Chem. Eng. Res. Des. 2023, 195, 537–550. [Google Scholar] [CrossRef]
  28. Mein, R.G.; Larson, C.L. Modeling infiltration during a steady rain. Water Resour. Res. 1973, 9, 384–394. [Google Scholar] [CrossRef]
  29. Yang, Z.; Cheng, X. High fill slope collapse: Stability evaluation based on finite element limit analyses. Transp. Geotech. 2024, 44, 101156. [Google Scholar] [CrossRef]
  30. Tong, S.; Zhou, Z.; Peng, H. Spatial Pattern of Scarcity of Water and It’s Shortage Types in China. Ecol. Econ. 2016, 32, 168–173. [Google Scholar] [CrossRef]
  31. Zeng, X.; Bai, Q.; Ma, L.; Yu, W.; Dang, X.; Liu, Z.; Wang, T.; Wang, R. Study on suitable soil water control limit of spring maize under drip irrigation in Yulin of Northern Shaanxi. J. Irrig. Drain. 2024, 43, 77–84. [Google Scholar] [CrossRef]
  32. Guo, C.; You, F. A Data-Driven Real-Time Irrigation Control Method Based on Model Predictive Control. In Proceedings of the 2018 IEEE Conference on Decision and Control (CDC), Miami Beach, FL, USA, 17–19 December 2018; pp. 2599–2604. [Google Scholar] [CrossRef]
  33. Nguyen, L.D.; Prodan, I.; Lefévre, L.; Genon-Catalot, D. Distributed Model Predictive Control of Irrigation Systems using Cooperative Controllers. IFAC-PapersOnLine 2017, 50, 6564–6569. [Google Scholar] [CrossRef]
  34. Bwambale, E.; Abagale, F.K.; Anornu, G.K. Smart irrigation monitoring and control strategies for improving water use efficiency in precision agriculture: A review. Agric. Water Manag. 2022, 260, 107324. [Google Scholar] [CrossRef]
  35. Gu, P.; Jiao, Y.; Yang, W.; Wen, H.; Bai, S.; Yang, J. Effects of Different Irrigation Methods on Soil Microbial Abundance and Permeability in Farmland. J. Irrig. Drain. 2018, 37, 21–27. [Google Scholar] [CrossRef]
  36. Lin, Y.; Sun, X.; Li, G. Investigating the effects of various irrigation methods on bacterial communities in paddy soil. Agric. Water Manag. 2024, 306, 109146. [Google Scholar] [CrossRef]
Disclaimer/Publisher’s Note: The statements, opinions and data contained in all publications are solely those of the individual author(s) and contributor(s) and not of MDPI and/or the editor(s). MDPI and/or the editor(s) disclaim responsibility for any injury to people or property resulting from any ideas, methods, instructions or products referred to in the content.

Article Metrics

Citations

Article Access Statistics

Multiple requests from the same IP address are counted as one view.