Research on a UAV-Based Method for Predicting Shallow Residual Film Pollution in Cotton Fields Using RDT-Net
Abstract
1. Introduction
2. Materials and Methods
2.1. Research Area
2.2. Data Acquisition and Processing
2.2.1. Data Acquisition
2.2.2. Data Processing
2.2.3. Data Analysis
2.3. Construction of a Semantic Segmentation Model for Residual Film in Cotton Fields
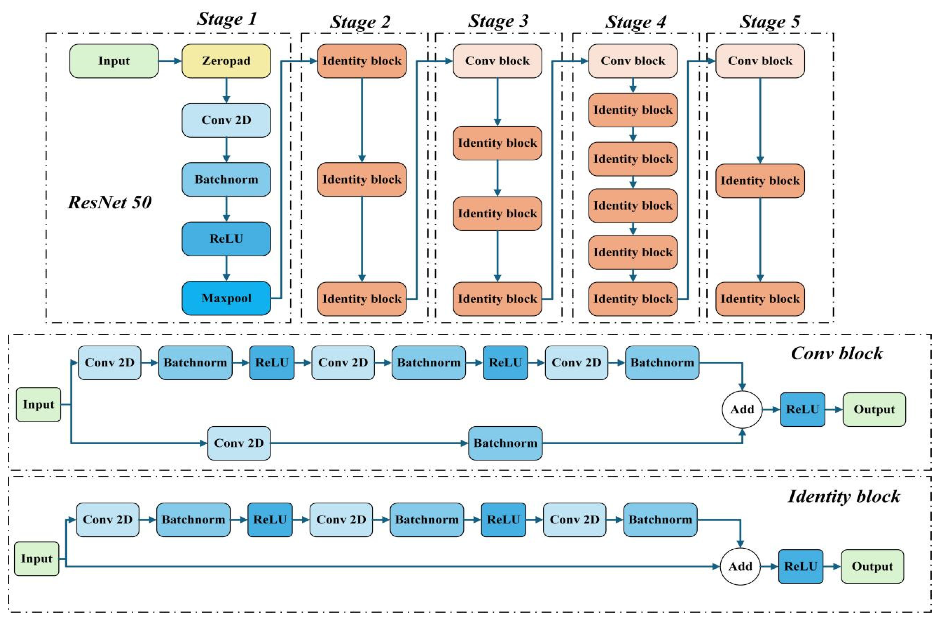
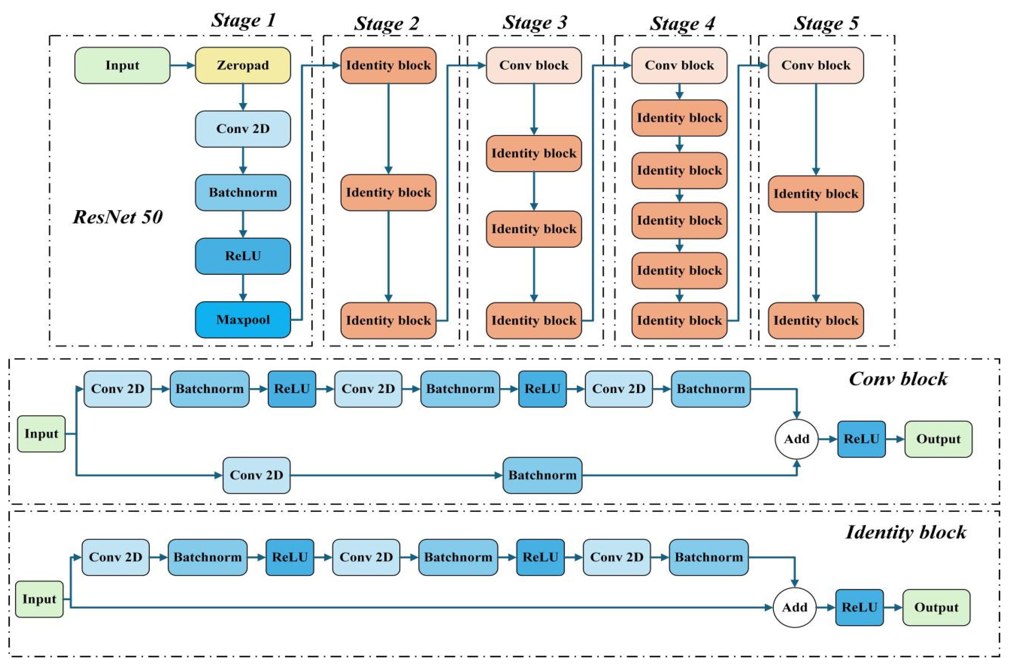
2.3.1. ResNet50 Backbone Network
2.3.2. Transformer Enhancement Module
2.3.3. RDT-Net Segmentation Model
2.3.4. Method for Predicting the Weight of Shallow Residual Film
2.4. Evaluation Indicators and Test Environment
2.4.1. Evaluation Indicators
2.4.2. Test Environment
2.5. Dice-CE (Cross-Entropy) Loss Function
3. Results and Analysis
3.1. Model Training Comparison Test
3.2. Model Test Comparison Experiment
3.3. Regression Prediction of Shallow Residual Membrane Weights
4. Discussion
5. Conclusions
- (1)
- Through preliminary data collection and analysis of 300 groups of cotton field samples, the measured values of the surface residual film coverage rate obtained by the UAV and the shallow residual film weight values were linearly fitted. The results indicated an R2 of 0.79635 and a PCC of 0.89239, confirming that the surface coverage rate can be used as an effective alternative index for the shallow residual film weight. The results provide a data foundation for subsequent weight prediction on the basis of coverage.
- (2)
- To address the segmentation problem of small and scattered residual film targets in the complex background of cotton fields, the proposed RDT-Net model effectively increases the segmentation accuracy of residual films by integrating the local feature extraction ability of ResNet50 and the global context modeling advantage of the transformer. On the test set, the mPa, F1 score, and mIoU were 95.88%, 88.33% and 86.48%, respectively, providing reliable technical support for the precise quantification of surface residual film coverage.
- (3)
- On the basis of the surface residual film coverage rate, multiple machine learning prediction models were constructed, and their performances were compared. The prediction effect was the best, with an R2 of 0.853 and an RMSE of 0.1009. A technical path for indirectly predicting the shallow weight from the surface coverage rate was constructed. This research addresses the deficiency of existing monitoring methods in the assessment of shallow residual film content, providing an effective approach for monitoring and assessing surface and shallow residual film pollution in farmland.
Author Contributions
Funding
Data Availability Statement
Conflicts of Interest
References
- Song, Y.; Sun, J.N.; Cai, M.J.; Li, J.Y.; Bi, M.Z.; Gao, M.X. Effects of management of plastic and straw mulching management on crop yield and soil salinity in saline-alkaline soils of China: A meta-analysis. Agric. Water Manag. 2025, 308, 109309. [Google Scholar] [CrossRef]
- Zhao, Y.; Chen, X.G.; Wen, H.J.; Zheng, X.; Niu, Q.; Kang, J.M. Research Status and Prospect of Control Technology for Residual Plastic Film Pollution in Farmland. Trans. Chin. Soc. Agric. Mach. 2017, 48, 1–14. [Google Scholar]
- Wang, P. Measures to Reduce the Pollution of Residual of Mulching Plastic Film in Farmland. Trans. Chin. Soc. Agric. Eng. 1998, 14, 185–188. [Google Scholar]
- Xu, G.; Du, X.M.; Cao, Y.Z.; Wang, Q.H.; Xu, D.P.; Lu, G.L.; Li, F.S. Residue levels and morphological characteristics of agricultural plastic films in typical areas. J. Agro-Environ. Sci. 2005, 12, 79–83. [Google Scholar]
- Zhang, D.; Liu, H.B.; Hu, W.L.; Qin, X.H.; Ma, X.W.; Yan, C.R.; Wang, H.Y. The status and distribution characteristics of residual mulching film in Xinjiang, China. J. Integr. Agric. 2016, 15, 2639–2646. [Google Scholar] [CrossRef]
- Zong, R.; Wang, Z.H.; Zhang, J.Z.; Li, W.H. The response of photosynthetic capacity and yield of cotton to various mulching practices under drip irrigation in Northwest China. Agric. Water Manag. 2021, 249, 106814. [Google Scholar] [CrossRef]
- Zhang, P.; Wei, T.; Han, Q.F.; Ren, X.L.; Jia, Z.K. Effects of different film mulching methods on soil water productivity and maize yield in a semiarid area of China. Agric. Water Manag. 2020, 241, 106382. [Google Scholar] [CrossRef]
- Yan, C.R.; Liu, E.K.; Shu, C.; Liu, Q.; Liu, S.; He, W.Q. Characteristics of plastic film mulching, residual pollution and prevention technologies in China. J. Agric. Resour. Environ. 2014, 31, 95–102. [Google Scholar]
- Yang, J.K.; Zhai, Z.Q.; Li, Y.L.; Duan, H.W.; Cai, F.J.; Lv, J.D.; Zhang, R.Y. Design and research of residual film pollution monitoring system based on UAV. Comput. Electron. Agric. 2023, 12, 108608. [Google Scholar] [CrossRef]
- Salgado, L.; Lopez-Sanchez, C.A.; Colina, A.; Baragano, D.; Forjan, R.; Gallego, J.R. Hg and As pollution in the soil-plant system evaluated by combining multispectral UAV-RS, geochemical survey and machine learning. Environ. Pollut. 2023, 333, 122066. [Google Scholar] [CrossRef] [PubMed]
- Kupkova, L.; Cervena, L.; Potuckova, M.; Lysak, J.; Roubalov, M.; Hrazsky, Z.; Brezina, S.; Epstein, H.E.; Mullerova, J. Towards reliable monitoring of grass species in nature conservation: Evaluation of the potential of UAV and PlanetScope multi-temporal data in the Central European tundra. Remote Sens. Environ. 2023, 294, 113645. [Google Scholar] [CrossRef]
- Yu, G.W.; Ma, B.X.; Zhang, R.Y.; Xu, Y.; Lian, Y.Z.; Dong, F.J. CPD-YOLO: A cross-platform detection method for cotton pests and diseases using UAV and smartphone imaging. Ind. Crops Prod. 2025, 234, 121515. [Google Scholar] [CrossRef]
- Liang, C.J.; Wu, X.M.; Wang, F.; Song, Z.J.; Zhang, F.G. Research on field plastic film recognition algorithm based on unmanned aerial vehicle. Acta Agric. Zhejiangensis 2019, 31, 1005–1011. [Google Scholar]
- Wu, X.M.; Liang, C.J.; Zhang, D.B.; Yu, L.H.; Zhang, F.G. Method for identifying residual plastic film after harvest period based on UAV remote sensing images. Trans. Chin. Soc. Agric. Mach. 2020, 51, 189–195. [Google Scholar]
- Du, X.M.; Xu, G.; Xu, D.P.; Zhao, T.K.; Li, F.S. Mulch film residue contamination in typical areas of North China and countermeasures. Trans. Chin. Soc. Agric. Eng. 2005, 21, 225–227. [Google Scholar]
- Wang, S.Y.; Fan, T.L.; Cheng, W.L.; Wang, L.; Zhao, G.; Li, S.Z.; Dang, Y.; Zhang, J.J. Occurrence of macroplastic debris in the long-term plastic film-mulched agricultural soil: A case study of Northwest China. Sci. Total Environ. 2022, 831, 154881. [Google Scholar] [CrossRef] [PubMed]
- He, H.J.; Wang, Z.H.; Guo, L.; Zheng, X.R.; Zhang, J.Z.; Li, W.H.; Fan, B.H. Distribution characteristics of residual film over a cotton field under long-term film mulching and drip irrigation in an oasis agroecosystem. Soil Tillage Res. 2018, 180, 194–203. [Google Scholar] [CrossRef]
- Qiu, F.S.; Zhai, Z.Q.; Li, Y.L.; Yang, J.K.; Wang, H.Y.; Zhang, R.Y. UAV imaging and deep learning based method for predicting residual film in cotton field plough layer. Front. Plant Sci. 2022, 13, 3748. [Google Scholar] [CrossRef]
- Vaswani, A.; Shazeer, N.; Parmar, N.; Uszkoreit, J.; Jones, L.; Gomez, A.N.; Kaiser, L.; Polosukhin, I. Attention is all you need. Adv. Neural Inf. Process. Syst. 2017, 30, 6000–6010. [Google Scholar]
- Xie, W.J.; Zhao, M.C.; Liu, Y.; Yang, D.Y. Recent advances in Transformer technology for agriculture: A comprehensive survey. Eng. Appl. Artif. Intell. 2024, 138, 109412. [Google Scholar] [CrossRef]
- Zhang, J.; Yang, S.Q.; Hu, S.R.; Ning, J.F.; Lan, X.Y.; Wang, Y.S. A dairy goat tracking method via lightweight fusion and Kullback Leibler divergence. Comput. Electron. Agric. 2023, 213, 108189. [Google Scholar] [CrossRef]
- Xie, Y.; Lu, Z.J. Novel deep-learning method based on LSA-Transformer for fault detection and its implementation in penicillin fermentation process. Measurement 2024, 235, 114871. [Google Scholar]
- Guo, Z.H.; Cai, D.D.; Jin, Z.Y.; Xu, Y.T.; Yu, F.H. Research on unmanned aerial vehicle (UAV) rice field weed sensing image segmentation method based on CNN-transformer. Comput. Electron. Agric. 2025, 229, 109719. [Google Scholar] [CrossRef]
- Wang, P.X.; Du, J.L.; Zhang, Y.; Liu, J.M.; Li, H.M.; Wang, C.M. Yield Estimation of Winter Wheat Based on Multiple Remotely Sensed Parameters and CNN-Transformer. Trans. Chin. Soc. Agric. Mach. 2024, 55, 173–182. [Google Scholar]
- Wu, Q.; Li, J.; Zhao, L.; Liu, D.; Wen, J.; Wang, Y.; Wang, Y.; Huang, N.; Jiang, L.; Liu, Q.; et al. A noninvasive model for chronic kidney disease screening and common pathological type identification from retinal images. Nat. Commun. 2025, 16, 6962. [Google Scholar] [CrossRef]
- He, K.M.; Zhang, X.Y.; Ren, S.Q.; Sun, J. Deep Residual Learning for Image Recognition. In Proceedings of the 2016 IEEE Conference on Computer Vision and Pattern Recognition, Vegas, NV, USA, 27–30 June 2016; pp. 770–778. [Google Scholar]
- Liao, J.; Liang, Y.X.; Jiang, R.; Xing, H.; He, X.Y.; Wang, H.; Zeng, H.Q.; He, S.W.; Tang, S.O.; Luo, X.W. Classification of Cotton Verticillium wilt Severity Levels Based on Transformer FNN and UAV Hyperspectral Remote Sensing Technology. Trans. Chin. Soc. Agric. Mach. 2025, 56, 240–251. [Google Scholar]
- Hossain, M.A.; Sakib, S.; Abdullah, H.M.; Arman, S.E. Deep learning for mango leaf disease identification: A vision transformer perspective. Heliyon 2024, 10, e36361. [Google Scholar] [CrossRef]
- Yu, Y.; Wang, C.P.; Fu, Q.; Kou, R.K.; Wu, W.Y.; Liu, T.Y. Survey of Evaluation Metrics and Methods for Semantic Segmentation. Comput. Eng. Appl. 2023, 6, 57–69. [Google Scholar]
- Kumar, N.; Verma, R.; Sharma, S.; Bhargava, S.; Vahadane, A.; Sethi, A. A Dataset and a Technique for Generalized Nuclear Segmentation for Computational Pathology. IEEE Trans. Med. Imaging 2017, 36, 1550–1560. [Google Scholar]











| Number | Weather | Location | Longitude and Latitude |
|---|---|---|---|
| 1 | Cloudy | Zhengjiazhuang Village, Letuyi Town, Manas County | 86.444122, 44.170872 |
| 2 | Sunny | Heiliangwan Village, Baojiadian Town, Manas County | 86.286494, 44.207381 |
| 3 | Cloudy | Chenjiaqu Village, Liuhudi Town, Manas County | 86.119463, 44.661706 |
| 4 | Sunny | Shawodao Village, Beiwucha Town, Manas County | 86.283056, 44.642500 |
| 5 | Sunny | Xinhuping Village, Guangdongdi Town, Manas County | 86.253889, 44.393611 |
| 6 | Sunny | Dawanzi Village, Lanzhouwan Town, Manas County | 86.109142, 44.488369 |
| Settings | Parameters |
|---|---|
| Version of Python | 3.8 |
| Framework | TensorFlow 2.5.0 |
| Image size | 1024 × 512 |
| Batch size | 6 |
| Learning rate | 0.0001 |
| Optimizer | Adam |
| Model | Pa/% | Dice-CE Loss | Model Weight/KB |
|---|---|---|---|
| RDT-Net | 99.76 | 0.0772 | 315,477 |
| U-Net | 99.73 | 0.0867 | 128,186 |
| DeepLabV3+ | 99.75 | 0.0802 | 296,653 |
| Link-Net | 99.62 | 0.1075 | 168,914 |
| FCN | 99.30 | 0.1893 | 583,575 |
| Model | mPa/% | F1 Score/% | mIoU/% |
|---|---|---|---|
| CE loss | 94.51 | 87.19 | 84.81 |
| Dice loss | 92.73 | 84.64 | 81.72 |
| Dice-CE loss | 95.88 | 88.33 | 86.48 |
Disclaimer/Publisher’s Note: The statements, opinions and data contained in all publications are solely those of the individual author(s) and contributor(s) and not of MDPI and/or the editor(s). MDPI and/or the editor(s) disclaim responsibility for any injury to people or property resulting from any ideas, methods, instructions or products referred to in the content. |
© 2025 by the authors. Licensee MDPI, Basel, Switzerland. This article is an open access article distributed under the terms and conditions of the Creative Commons Attribution (CC BY) license (https://creativecommons.org/licenses/by/4.0/).
Share and Cite
Miao, L.; Zhang, R.; Wang, H.; Chen, Y.; Ye, S.; Jia, Y.; Zhai, Z. Research on a UAV-Based Method for Predicting Shallow Residual Film Pollution in Cotton Fields Using RDT-Net. Agriculture 2025, 15, 2351. https://doi.org/10.3390/agriculture15222351
Miao L, Zhang R, Wang H, Chen Y, Ye S, Jia Y, Zhai Z. Research on a UAV-Based Method for Predicting Shallow Residual Film Pollution in Cotton Fields Using RDT-Net. Agriculture. 2025; 15(22):2351. https://doi.org/10.3390/agriculture15222351
Chicago/Turabian StyleMiao, Lupeng, Ruoyu Zhang, Huting Wang, Yue Chen, Songxin Ye, Yuting Jia, and Zhiqiang Zhai. 2025. "Research on a UAV-Based Method for Predicting Shallow Residual Film Pollution in Cotton Fields Using RDT-Net" Agriculture 15, no. 22: 2351. https://doi.org/10.3390/agriculture15222351
APA StyleMiao, L., Zhang, R., Wang, H., Chen, Y., Ye, S., Jia, Y., & Zhai, Z. (2025). Research on a UAV-Based Method for Predicting Shallow Residual Film Pollution in Cotton Fields Using RDT-Net. Agriculture, 15(22), 2351. https://doi.org/10.3390/agriculture15222351

