Brain Pathology in Mucopolysaccharidoses (MPS) Patients with Neurological Forms
Abstract
1. Introduction
2. Patients and Methods
2.1. Patients
2.2. Analysis of Brain Glycosaminoglycans by Targeted LC-MS/MS
2.3. Analysis of Brain Glycosphingolipids by HPLC
2.4. Immunofluorescence and Confocal Microscopy
2.5. Western Blots
3. Results
3.1. Patients
3.2. Changes in GAG Profiles
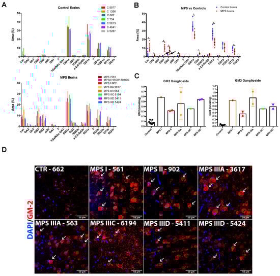
3.3. Alteration of Glycosphingolipid Profiles
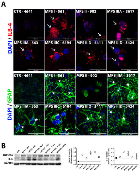
3.4. Microastroglyosis and Neuroinflammation
3.5. Autophagy Block and Neuronal Accumulation of Misfolded Proteins
4. Discussion
Author Contributions
Funding
Acknowledgments
Conflicts of Interest
Abbreviations
| MPS | Mucopolysaccharidoses |
| GAG | Glycosaminoglycans |
| CNS | Central nervous system |
| ERT | Enzyme replacement therapy |
| HSCT | Hematopoietic stem cell transplantation |
| PAS | Periodic acid–Schiff |
| EM | Electron microscopy |
| HS | Heparan sulfate |
| DS | Dermatan sulfate |
| KS | Keratan sulfate |
| GERD | Gastroesophageal reflux disease |
| LFB | Luxol fast blue stain |
| HPLC | High performance liquid chromatography |
| DAPI | 4′,6-diamidino-2-phenylindole |
| GFAP | Glial fibrillary acidic protein |
| ILB4 | Isolectin beta-4 |
| IL-6 | Interleukin 6 |
| TNFS10 | Tumor necrosis factor (ligand) superfamily, member 10 |
| LC3B | Light chain 3B |
| GALNS | N-acetyl-galactose amine 6-sulfate sulfatase |
| LacCer | Lactosylceramide |
| GSL | Glycosphingolipid |
| TLR4 | Toll-like receptor 4 |
| SCMAS | Subunit C of mitochondrial ATP synthase |
References
- Meikle, P.J.; Hopwood, J.J.; Clague, A.E.; Carey, W.F. Prevalence of lysosomal storage disorders. JAMA 1999, 281, 249–254. [Google Scholar] [CrossRef] [PubMed]
- Omar, A.; Jalil, J.A.; Shakrin, N.M.; Ngu, L.H.; Yunus, Z.M. Selective screening for detection of mucopolysaccharidoses in Malaysia; A two-year study (2014–2016). Mol. Genet. Metab. Rep. 2019, 19, 100469. [Google Scholar] [CrossRef] [PubMed]
- Federhen, A.; Pasqualim, G.; de Freitas, T.F.; Gonzalez, E.A.; Trapp, F.; Matte, U.; Giugliani, R. Estimated birth prevalence of mucopolysaccharidoses in Brazil. Am. J. Med. Genet. A 2020, 10.1002/ajmg.a.61456. [Google Scholar] [CrossRef] [PubMed]
- Giugliani, R.; Federhen, A.; Michelin-Tirelli, K.; Riegel, M.; Burin, M. Relative frequency and estimated minimal frequency of Lysosomal Storage Diseases in Brazil: Report from a Reference Laboratory. Genet. Mol. Biol. 2017, 40, 31–39. [Google Scholar] [CrossRef] [PubMed]
- Neufeld, E.F.; Muenzer, J. The Mucopolysaccharidoses. In The Metabolic and Molecular Basis of Inherited Disease; Scriver, C.R., Beaudet, A.L., Sly, W.S., Valle, D., Eds.; McGraw-Hill: New York, NY, USA, 2001; pp. 3421–3452. [Google Scholar]
- Valstar, M.J.; Ruijter, G.J.; van Diggelen, O.P.; Poorthuis, B.J.; Wijburg, F.A. Sanfilippo syndrome: A mini-review. J. Inherit. Metab. Dis. 2008, 31, 240–252. [Google Scholar] [CrossRef]
- Eisengart, J.B.; King, K.E.; Shapiro, E.G.; Whitley, C.B.; Muenzer, J. The nature and impact of neurobehavioral symptoms in neuronopathic Hunter syndrome. Mol. Genet. Metab. Rep. 2020, 22, 100549. [Google Scholar] [CrossRef]
- Scarpa, M.; Orchard, P.J.; Schulz, A.; Dickson, P.I.; Haskins, M.E.; Escolar, M.L.; Giugliani, R. Treatment of brain disease in the mucopolysaccharidoses. Mol. Genet. Metab. 2017, 122S, 25–34. [Google Scholar] [CrossRef]
- Ginsberg, S.D.; Galvin, J.E.; Lee, V.M.; Rorke, L.B.; Dickson, D.W.; Wolfe, J.H.; Jones, M.Z.; Trojanowski, J.Q. Accumulation of intracellular amyloid-beta peptide (A beta 1-40) in mucopolysaccharidosis brains. J. Neuropathol. Exp. Neurol. 1999, 58, 815–824. [Google Scholar] [CrossRef]
- Hamano, K.; Hayashi, M.; Shioda, K.; Fukatsu, R.; Mizutani, S. Mechanisms of neurodegeneration in mucopolysaccharidoses II and IIIB: analysis of human brain tissue. Acta Neuropathol. 2008, 115, 547–559. [Google Scholar] [CrossRef]
- Ohmi, K.; Kudo, L.C.; Ryazantsev, S.; Zhao, H.Z.; Karsten, S.L.; Neufeld, E.F. Sanfilippo syndrome type B, a lysosomal storage disease, is also a tauopathy. Proc. Natl. Acad. Sci. USA 2009, 106, 8332–8337. [Google Scholar] [CrossRef]
- Ohmi, K.; Zhao, H.Z.; Neufeld, E.F. Defects in the medial entorhinal cortex and dentate gyrus in the mouse model of Sanfilippo syndrome type B. PLoS ONE 2011, 6, e27461. [Google Scholar] [CrossRef] [PubMed]
- Li, H.H.; Yu, W.H.; Rozengurt, N.; Zhao, H.Z.; Lyons, K.M.; Anagnostaras, S.; Fanselow, M.S.; Suzuki, K.; Vanier, M.T.; Neufeld, E.F. Mouse model of Sanfilippo syndrome type B produced by targeted disruption of the gene encoding alpha-N-acetylglucosaminidase. Proc. Natl. Acad. Sci. USA 1999, 96, 14505–14510. [Google Scholar] [CrossRef] [PubMed]
- Bhaumik, M.; Muller, V.J.; Rozaklis, T.; Johnson, L.; Dobrenis, K.; Bhattacharyya, R.; Wurzelmann, S.; Finamore, P.; Hopwood, J.J.; Walkley, S.U.; et al. A mouse model for mucopolysaccharidosis type III A (Sanfilippo syndrome). Glycobiology 1999, 9, 1389–1396. [Google Scholar] [CrossRef] [PubMed]
- Martins, C.; Hulkova, H.; Dridi, L.; Dormoy-Raclet, V.; Grigoryeva, L.; Choi, Y.; Langford-Smith, A.; Wilkinson, F.L.; Ohmi, K.; DiCristo, G.; et al. Neuroinflammation, mitochondrial defects and neurodegeneration in mucopolysaccharidosis III type C mouse model. Brain 2015, 138, 336–355. [Google Scholar] [CrossRef] [PubMed]
- Clarke, L.A.; Russell, C.S.; Pownall, S.; Warrington, C.L.; Borowski, A.; Dimmick, J.E.; Toone, J.; Jirik, F.R. Murine mucopolysaccharidosis type I: Targeted disruption of the murine alpha-L-iduronidase gene. Hum. Mol. Genet. 1997, 6, 503–511. [Google Scholar] [CrossRef]
- Baldo, G.; Mayer, F.Q.; Martinelli, B.; Dilda, A.; Meyer, F.; Ponder, K.P.; Giugliani, R.; Matte, U. Evidence of a progressive motor dysfunction in Mucopolysaccharidosis type I mice. Behav. Brain Res. 2012, 233, 169–175. [Google Scholar] [CrossRef][Green Version]
- Reolon, G.K.; Braga, L.M.; Camassola, M.; Luft, T.; Henriques, J.A.; Nardi, N.B.; Roesler, R. Long-term memory for aversive training is impaired in Idua(-/-) mice, a genetic model of mucopolysaccharidosis type I. Brain Res. 2006, 1076, 225–230. [Google Scholar] [CrossRef]
- Bigger, B.W.; Begley, D.J.; Virgintino, D.; Pshezhetsky, A.V. Anatomical changes and pathophysiology of the brain in mucopolysaccharidosis disorders. Mol. Genet. Metab. 2018, 125, 322–331. [Google Scholar] [CrossRef]
- Neville, D.C.; Coquard, V.; Priestman, D.A.; te Vruchte, D.J.; Sillence, D.J.; Dwek, R.A.; Platt, F.M.; Butters, T.D. Analysis of fluorescently labeled glycosphingolipid-derived oligosaccharides following ceramide glycanase digestion and anthranilic acid labeling. Anal. Biochem. 2004, 331, 275–282. [Google Scholar] [CrossRef]
- Tettamanti, G.; Bonali, F.; Marchesini, S.; Zambotti, V. A new procedure for the extraction, purification and fractionation of brain gangliosides. Biochim. Biophys. Acta 1973, 296, 160–170. [Google Scholar] [CrossRef]
- Nakamura, K.; Koike, M.; Shitara, K.; Kuwana, Y.; Kiuragi, K.; Igarashi, S.; Hasegawa, M.; Hanai, N. Chimeric anti-ganglioside GM2 antibody with antitumor activity. Cancer Res. 1994, 54, 1511–1516. [Google Scholar] [PubMed]
- Fujitsuka, H.; Sawamoto, K.; Peracha, H.; Mason, R.W.; Mackenzie, W.; Kobayashi, H.; Yamaguchi, S.; Suzuki, Y.; Orii, K.; Orii, T.; et al. Biomarkers in patients with mucopolysaccharidosis type II and IV. Mol. Genet. Metab. Rep. 2019, 19, 100455. [Google Scholar] [CrossRef] [PubMed]
- Metcalf, J.A.; Linders, B.; Wu, S.; Bigg, P.; O’Donnell, P.; Sleeper, M.M.; Whyte, M.P.; Haskins, M.; Ponder, K.P. Upregulation of elastase activity in aorta in mucopolysaccharidosis I and VII dogs may be due to increased cytokine expression. Mol. Genet. Metab. 2010, 99, 396–407. [Google Scholar] [CrossRef] [PubMed]
- Kharbanda, S.; Panoskaltsis-Mortari, A.; Haddad, I.Y.; Blazar, B.R.; Orchard, P.J.; Cornfield, D.N.; Grewal, S.S.; Peters, C.; Regelmann, W.E.; Milla, C.E.; et al. Inflammatory cytokines and the development of pulmonary complications after allogeneic hematopoietic cell transplantation in patients with inherited metabolic storage disorders. Biol. Blood Marrow Transplant. 2006, 12, 430–437. [Google Scholar] [CrossRef]
- Tisato, V.; Gonelli, A.; Voltan, R.; Secchiero, P.; Zauli, G. Clinical perspectives of TRAIL: Insights into central nervous system disorders. Cell. Mol. Life Sci. 2016, 73, 2017–2027. [Google Scholar] [CrossRef]
- Hoffmann, O.; Zipp, F.; Weber, J.R. Tumour necrosis factor-related apoptosis-inducing ligand (TRAIL) in central nervous system inflammation. J. Mol. Med. (Berlin) 2009, 87, 753–763. [Google Scholar] [CrossRef]
- Seranova, E.; Connolly, K.J.; Zatyka, M.; Rosenstock, T.R.; Barrett, T.; Tuxworth, R.I.; Sarkar, S. Dysregulation of autophagy as a common mechanism in lysosomal storage diseases. Essays Biochem. 2017, 61, 733–749. [Google Scholar] [CrossRef]
- Ryazantsev, S.; Yu, W.H.; Zhao, H.Z.; Neufeld, E.F.; Ohmi, K. Lysosomal accumulation of SCMAS (subunit c of mitochondrial ATP synthase) in neurons of the mouse model of mucopolysaccharidosis III B. Mol. Genet. Metab. 2007, 90, 393–401. [Google Scholar] [CrossRef]
- Tomatsu, S.; Okamura, K.; Maeda, H.; Taketani, T.; Castrillon, S.V.; Gutierrez, M.A.; Nishioka, T.; Fachel, A.A.; Orii, K.O.; Grubb, J.H.; et al. Keratan sulphate levels in mucopolysaccharidoses and mucolipidoses. J. Inherit. Metab. Dis. 2005, 28, 187–202. [Google Scholar] [CrossRef]
- Tomatsu, S.; Shimada, T.; Mason, R.W.; Montano, A.M.; Kelly, J.; LaMarr, W.A.; Kubaski, F.; Giugliani, R.; Guha, A.; Yasuda, E.; et al. Establishment of glycosaminoglycan assays for mucopolysaccharidoses. Metabolites 2014, 4, 655–679. [Google Scholar] [CrossRef]
- Rowan, D.J.; Tomatsu, S.; Grubb, J.H.; Montano, A.M.; Sly, W.S. Assessment of bone dysplasia by micro-CT and glycosaminoglycan levels in mouse models for mucopolysaccharidosis type I, IIIA, IVA, and VII. J. Inherit. Metab. Dis. 2013, 36, 235–246. [Google Scholar] [CrossRef] [PubMed]
- Tomatsu, S.; Kubaski, F.; Sawamoto, K.; Mason, R.W.; Yasuda, E.; Shimada, T.; Montano, A.M.; Yamaguchi, S.; Suzuki, Y.; Orii, T. Newborn screening and diagnosis of mucopolysaccharidoses: Application of tandem mass spectrometry. Nihon Masu Sukuriningu Gakkai Shi 2014, 24, 19–37. [Google Scholar] [PubMed]
- Walkley, S.U.; Vanier, M.T. Secondary lipid accumulation in lysosomal disease. Biochim. Biophys. Acta 2009, 1793, 726–736. [Google Scholar] [CrossRef] [PubMed]
- Roy, E.; Bruyere, J.; Flamant, P.; Bigou, S.; Ausseil, J.; Vitry, S.; Heard, J.M. GM130 gain-of-function induces cell pathology in a model of lysosomal storage disease. Hum. Mol. Genet. 2012, 21, 1481–1495. [Google Scholar] [CrossRef]
- Marks, D.L.; Pagano, R.E. Endocytosis and sorting of glycosphingolipids in sphingolipid storage disease. Trends Cell Biol. 2002, 12, 605–613. [Google Scholar] [CrossRef]
- Sillence, D.J.; Platt, F.M. Glycosphingolipids in endocytic membrane transport. Semin. Cell Dev. Biol. 2004, 15, 409–416. [Google Scholar] [CrossRef]
- Wilkinson, F.L.; Holley, R.J.; Langford-Smith, K.J.; Badrinath, S.; Liao, A.; Langford-Smith, A.; Cooper, J.D.; Jones, S.A.; Wraith, J.E.; Wynn, R.F.; et al. Neuropathology in mouse models of mucopolysaccharidosis type I, IIIA and IIIB. PLoS ONE 2012, 7, e35787. [Google Scholar] [CrossRef]
- Ausseil, J.; Desmaris, N.; Bigou, S.; Attali, R.; Corbineau, S.; Vitry, S.; Parent, M.; Cheillan, D.; Fuller, M.; Maire, I.; et al. Early neurodegeneration progresses independently of microglial activation by heparan sulfate in the brain of mucopolysaccharidosis IIIB mice. PLoS ONE 2008, 3, e2296. [Google Scholar] [CrossRef]




| UMBN | GUID | Disorder | Cause of Death | Age: Years, Days | Sex | Race | Clinical Information | Neuropathologic Findings |
|---|---|---|---|---|---|---|---|---|
| 561 | NDAR_INVYV182KRN | MPS I, Hurler Syndrome | Complications of disorder | 6, 265 | Female | Caucasian | Was oxygen dependent; had hydrocephalus, cardiomyopathy, chronic sinusitis, ear infections, blindness, hearing impairment, numerous pneumonias and hernias. | Neocortex with distended, "ballooned" neurons with mucin- and Alcian-blue positive material, also present throughout the central nervous system; occasional perivascular macrophages with similar material in the white matter; EM shows typical "zebra bodies" seen in mucopolysaccharidoses. |
| 902 | NDAR_INVTG497HU7 | MPS II, Hunter Syndrome | Complications of disorder | 42, 134 | Male | Caucasian | Had multiple complications related to Hunter’s syndrome, including tracheobronchial malacia, recurrent bronchitis and pneumonia, had multiple repairs of anterior abdominal wall hernia, was blind and somewhat deaf, had bilateral carpal tunnel release, history of mitral and aortic insufficiency, congestive heart failure. | Gliosis with axonal degeneration, optic nerves bilaterally, with neuronal loss and gliosis, lateral geniculate nucleus, old hemorrhagic cystic infarct, right occipital cortex and white matter, periventricular benign epidermal cyst, right occipital. |
| 3617 | NDAR_INVFP950EUM | MPS IIIA, Sanfilippo A Syndrome | Complications of disorder | 12, 38 | Female | Caucasian | N/A | Neurons throughout the brain have enlarged cell bodies with foamy cytoplasm, mild gliosis and status spongiosis in adjacent parenchyma, these neuronal changes are particularly severe in cerebral cortex, Purkinje cell layer of the cerebellum and substantia nigra. The choroid plexus epithelial cells are similarly affected with slightly enlarged and vacuolated cytoplasm. The centrum semi-ovale is mildly gliotic, its perivascular spaces dilated, fibrotic and contain glitter cells and occasional lymphocytes. |
| 563 | NDAR_INVRR063YHC | MPS IIIA, Sanfilippo A Syndrome | Complications of disorder | 11, 101 | Female | Caucasian | Two years before the death was attending school although having trouble walking and eating, by the time of death was non-verbal with deteriorating psychomotor skills, self-injurious behavior, had problems with sleep and agitation, suffered from mitral valve prolapse with myxomatous changes and mild regurgitation. | N/A |
| 6194 | MPS IIIC, Sanfilippo C Syndrome | Acute pneumonia as a consequence of disorder | 20, 95 | Male | African-American | Had a history of developmental delays, Nissen fundoplication and G-tube, asthma, seizures, sleep problems, agitation, used hearing aids. | The brain showed cerebral atrophy, mild hydrocephalus, neuronal enlargement with positive cytoplasmic PAS, Alcian blue and LFB, perivascular cuffing of foamy macrophages, white matter vacuolation. | |
| 5411 | NDAR_INVAB442TCG | MPS IIID, Sanfilippo D Syndrome | Complications of disorder | 24, 280 | Female | Caucasian | One of two siblings suffering from Sanfilippo D, had a progressive neurologic decline with loss of vision, verbal expression, continence; had rare seizures in spite of anticonvulsive treatment and was wheelchair bound for the last year of life. | Generalized cerebral atrophy and neuronal storage disorder. |
| 5424 | NDAR_INVUC095YP2 | MPS IIID, Sanfilippo D Syndrome | Complications of disorder | 23, 149 | Female | Caucasian | One of two siblings suffering from Sanfilippo D, had a progressive decline in hearing, verbal and visual abilities, had no specific cardiopulmonary symptomatology, no seizures, wheelchair bound for the last two years of life. | Generalized cerebral atrophy and neuronal storage disorder. |
| HBCB_18_01_OC | MPS II, Hunter Syndrome | Complications of disorder | 13, 0 | Male | Caucasian | Had a history of developmental delays, scoliosis, asthma, tracheomalacia, GERD, seizures and mild aortic regurgitation. | Diffuse neuronal loss, gliosis in the cortex; abundant swollen neurons, greatest in the parietal and occipital cortex; severe neuronal loss and gliosis in the thalamus; depletion of processes and varying gliosis in the cerebellum. | |
| 662 | NDAR_INVCK582GNX | Unaffected Control | Accident, multiple injuries | 12, 356 | Female | Caucasian | N/A | |
| 754 | NDAR_INVJV820CBR | Unaffected Control | Asthma | 11, 201 | Female | Native Hawaiian/Pacific Islander | N/A | |
| 1266 | NDAR_INVCX672EJ2 | Unaffected Control | Arteriosclerotic cardiovascular disease | 42, 0 | Male | Caucasian | N/A | |
| 4641 | NDAR_INVNG087HR2 | Unaffected Control | Acute asthma | 24, 288 | Female | African-American | N/A | |
| 5287 | NDAR_INVUB832RTY | Unaffected Control | Multiple injuries | 23, 195 | Female | Caucasian | N/A | |
| 5813 | NDAR_INVWA136XNT | Unaffected Control | Atherosclerotic cardiovascular disease | 20, 362 | Male | African-American | N/A | |
| 5977 | NDAR_INVAX199AGW | Unaffected Control | Smoke inhalation | 6, 248 | Female | Caucasian | N/A |
© 2020 by the authors. Licensee MDPI, Basel, Switzerland. This article is an open access article distributed under the terms and conditions of the Creative Commons Attribution (CC BY) license (http://creativecommons.org/licenses/by/4.0/).
Share and Cite
Viana, G.M.; Priestman, D.A.; Platt, F.M.; Khan, S.; Tomatsu, S.; Pshezhetsky, A.V. Brain Pathology in Mucopolysaccharidoses (MPS) Patients with Neurological Forms. J. Clin. Med. 2020, 9, 396. https://doi.org/10.3390/jcm9020396
Viana GM, Priestman DA, Platt FM, Khan S, Tomatsu S, Pshezhetsky AV. Brain Pathology in Mucopolysaccharidoses (MPS) Patients with Neurological Forms. Journal of Clinical Medicine. 2020; 9(2):396. https://doi.org/10.3390/jcm9020396
Chicago/Turabian StyleViana, Gustavo M., David A. Priestman, Frances M. Platt, Shaukat Khan, Shunji Tomatsu, and Alexey V. Pshezhetsky. 2020. "Brain Pathology in Mucopolysaccharidoses (MPS) Patients with Neurological Forms" Journal of Clinical Medicine 9, no. 2: 396. https://doi.org/10.3390/jcm9020396
APA StyleViana, G. M., Priestman, D. A., Platt, F. M., Khan, S., Tomatsu, S., & Pshezhetsky, A. V. (2020). Brain Pathology in Mucopolysaccharidoses (MPS) Patients with Neurological Forms. Journal of Clinical Medicine, 9(2), 396. https://doi.org/10.3390/jcm9020396

