Post-Pulmonary Embolism Syndrome: New Phenotypes Come into Focus
Abstract
1. Introduction
1.1. Definition
1.2. Pathobiology Post PE
1.3. Phenotypes of Post-Pulmonary Embolism Syndrome
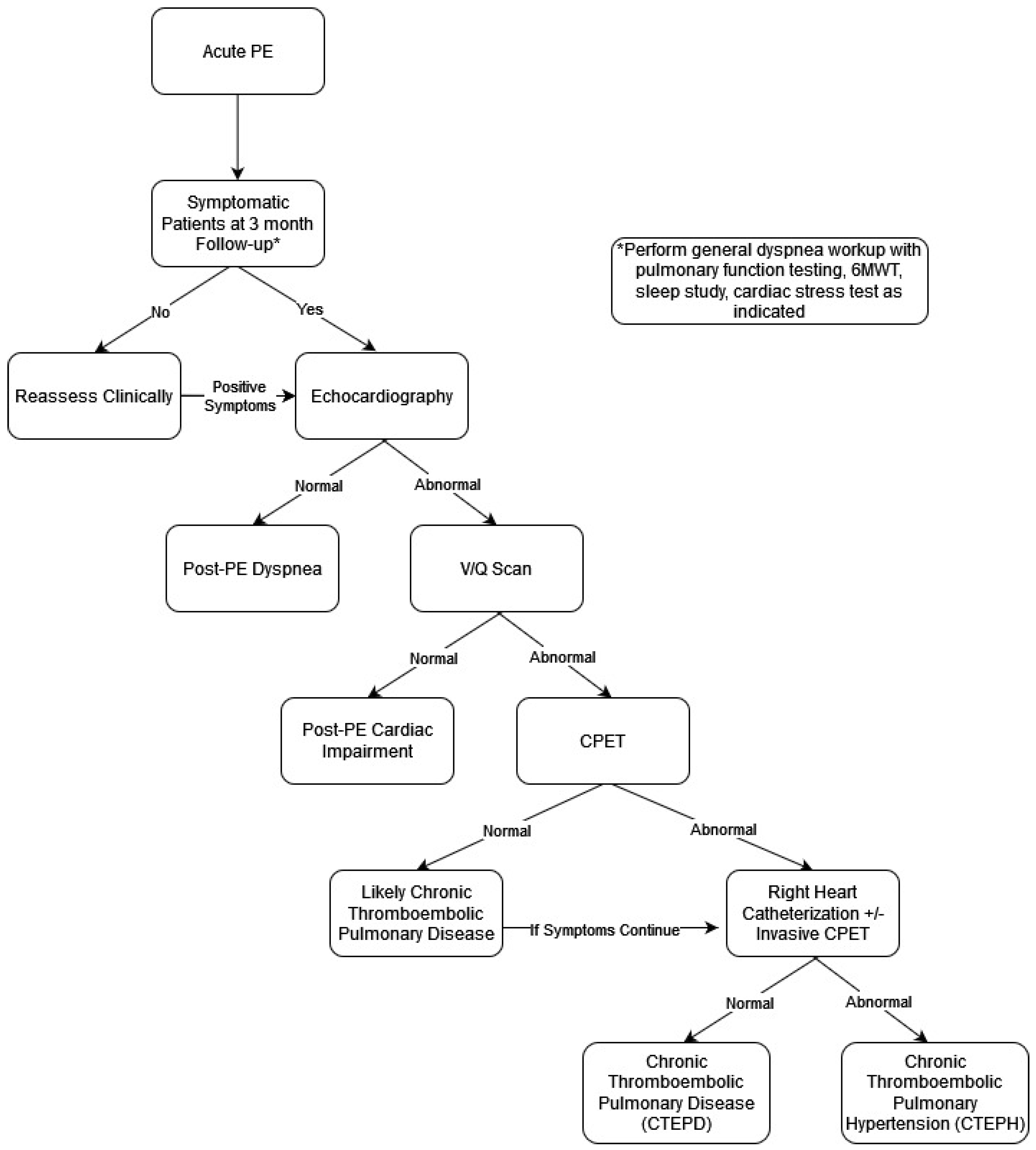
2. Diagnosis
2.1. Symptom Evaluation
2.2. Psychological Sequelae After PE
3. Exercise Capacity Evaluation
3.1. Six-Minute Walk Test
3.2. Cardiopulmonary Exercise Testing
3.3. Cardiac Function Evaluation: Echocardiography
4. Residual Thrombosis Evaluation: CT Pulmonary Angiography and Ventilation/Perfusion Scan
4.1. CT Pulmonary Angiography (CTA)
4.2. Ventilation/Perfusion Scan (VQ Scan)
4.3. Summary of Diagnosis
5. Management of Post-PE Syndrome
6. Conclusions and Future Directions
Author Contributions
Funding
Institutional Review Board Statement
Informed Consent Statement
Data Availability Statement
Conflicts of Interest
Abbreviations
| 6MWD | Six-Minute Walk Distance |
| BMI | Body Mass Index |
| BPA | Balloon Pulmonary Angioplasty |
| CTA | Computed Tomography Angiography |
| CTEPD | Chronic Thromboembolic Pulmonary Disease |
| CTEPH | Chronic Thromboembolic Pulmonary Hypertension |
| CO | Cardiac Output |
| ESC | European Society of Cardiology |
| FEV1 | Forced Expiratory Volume in One Second |
| LV | Left Ventricle |
| mMRC | Modified Medical Research Council |
| mPAP | Mean Pulmonary Artery Pressure |
| NYHA | New York Heart Association |
| PCWP | Pulmonary Capillary Wedge Pressure |
| PE | Pulmonary Embolism |
| PEA | Pulmonary Endarterectomy |
| PEmb-QoL | Pulmonary Embolism Quality of Life |
| PH | Pulmonary Hypertension |
| PPES | Post-Pulmonary Embolism Syndrome |
| PVR | Pulmonary Vascular Resistance |
| QoL | Quality of Life |
| RA | Right Atrium |
| RHC | Right Heart Catheterization |
| RV | Right Ventricle |
| RVPO | Residual Pulmonary Vascular Obstruction |
| SF-36 | Short Form 36 |
| SPECT | Single-Positron Emission Computed Tomography |
| TTE | Transthoracic Echocardiogram |
| TRV | Tricuspid Regurgitation Velocity |
| V/Q | Ventilation/Perfusion Scan |
| VD/VT | Dead-Space Fraction |
| VE/VCO2 | Ventilation as a Function of Exhaled CO2 |
| VO2 | Rate of Oxygen Use |
References
- CDC Data and Statistics on Venous Thromboembolism|CDC. Centers for Disease Control and Prevention. Published 16 February 2023. Available online: https://www.cdc.gov/blood-clots/data-research/facts-stats/index.html (accessed on 12 February 2024).
- Lehnert, P.; Lange, T.; Møller, C.H.; Olsen, P.S.; Carlsen, J. Acute Pulmonary Embolism in a National Danish Cohort: Increasing Incidence and Decreasing Mortality. Thromb. Haemost. 2018, 118, 539–546. [Google Scholar] [CrossRef]
- Payne, J.G.; Tagalakis, V.; Wu, C.; Lazo-Langner, A. Current estimates of the incidence of acute venous thromboembolic disease in Canada: A meta-analysis. Thromb. Res. 2021, 197, 8–12. [Google Scholar] [CrossRef]
- Essien, E.O.; Rali, P.; Mathai, S. Pulmonary Embolism. Med. Clin. N. Am. 2019, 103, 549–564. [Google Scholar] [CrossRef]
- Konstantinides, S.V.; Meyer, G.; Becattini, C.; Bueno, H.; Geersing, G.-J.; Harjola, V.-P.; Huisman, M.V.; Humbert, M.; Jennings, C.S.; Jiménez, D.; et al. 2019 ESC Guidelines for the diagnosis and management of acute pulmonary embolism developed in collaboration with the European Respiratory Society (ERS): The Task Force for the diagnosis and management of acute pulmonary embolism of the European Society of Cardiology (ESC). Eur. Respir. J. 2019, 54, 1901647. [Google Scholar] [CrossRef]
- Kroft, L.J.M.; Erkens, P.M.G.; Douma, R.A.; Mos, I.C.M.; Jonkers, G.; Hovens, M.M.C.; Durian, M.F.; Cate, H.T.; Beenen, L.F.M.; Kamphuisen, P.W.; et al. Thromboembolic resolution assessed by CT pulmonary angiography after treatment for acute pulmonary embolism. Thromb. Haemost. 2015, 114, 26–34. [Google Scholar] [CrossRef] [PubMed]
- Klok, F.A.; van der Hulle, T.; den Exter, P.L.; Lankeit, M.; Huisman, M.V.; Konstantinides, S. The post-PE syndrome: A new concept for chronic complications of pulmonary embolism. Blood Rev. 2014, 28, 221–226. [Google Scholar] [CrossRef]
- Stevinson, B.G.; Hernandez-Nino, J.; Rose, G.; Kline, J.A. Echocardiographic and functional cardiopulmonary problems 6 months after first-time pulmonary embolism in previously healthy patients. Eur. Heart J. 2007, 28, 2517–2524. [Google Scholar] [CrossRef]
- Pugliese, S.C.; Kawut, S.M. The Post–Pulmonary Embolism Syndrome: Real or Ruse? Ann. Am. Thorac. Soc. 2019, 16, 811–814. [Google Scholar] [CrossRef] [PubMed]
- Bonnefoy, P.B.; Margelidon-Cozzolino, V.; Catella-Chatron, J.; Ayoub, E.; Guichard, J.; Murgier, M.; Bertoletti, L. What’s next after the clot? Residual pulmonary vascular obstruction after pulmonary embolism: From imaging finding to clinical consequences. Thromb. Res. 2019, 184, 67–76. [Google Scholar] [CrossRef] [PubMed]
- Picart, G.; Robin, P.; Tromeur, C.; Orione, C.; Raj, L.; Ferrière, N.; Le Mao, R.; Le Roux, P.-Y.; Le Floch, P.-Y.; Lemarié, C.A.; et al. Predictors of residual pulmonary vascular obstruction after pulmonary embolism: Results from a prospective cohort study. Thromb. Res. 2020, 194, 1–7. [Google Scholar] [CrossRef]
- Sista, A.K.; Miller, L.E.; Kahn, S.R.; Kline, J.A. Persistent right ventricular dysfunction, functional capacity limitation, exercise intolerance, and quality of life impairment following pulmonary embolism: Systematic review with meta-analysis. Vasc. Med. 2017, 22, 37–43. [Google Scholar] [CrossRef] [PubMed]
- Valerio, L.; Mavromanoli, A.C.; Barco, S.; Abele, C.; Becker, D.; Bruch, L.; Ewert, R.; Faehling, M.; Fistera, D.; Gerhardt, F.; et al. Chronic thromboembolic pulmonary hypertension and impairment after pulmonary embolism: The FOCUS study. Eur. Heart J. 2022, 43, 3387–3398. [Google Scholar] [CrossRef] [PubMed]
- Sista, A.K.; Klok, F.A. Late outcomes of pulmonary embolism: The post-PE syndrome. Thromb. Res. 2018, 164, 157–162. [Google Scholar] [CrossRef]
- Le Gal, G.; Carrier, M.; Castellucci, L.A.; Cuker, A.; Hansen, J.; Klok, F.A.; Langlois, N.J.; Levy, J.H.; Middeldorp, S.; Righini, M.; et al. Development and implementation of common data elements for venous thromboembolism research: On behalf of SSC Subcommittee on official Communication from the SSC of the ISTH. J. Thromb. Haemost. 2021, 19, 297–303. [Google Scholar] [CrossRef]
- Held, M.; Kolb, P.; Grün, M.; Jany, B.; Hübner, G.; Grgic, A.; Holl, R.; Schaefers, H.-J.; Wilkens, H. Functional Characterization of Patients with Chronic Thromboembolic Disease. Respiration 2016, 91, 503–510. [Google Scholar] [CrossRef]
- Ende-Verhaar, Y.M.; Cannegieter, S.C.; Noordegraaf, A.V.; Delcroix, M.; Pruszczyk, P.; Mairuhu, A.T.; Huisman, M.V.; Klok, F.A. Incidence of chronic thromboembolic pulmonary hypertension after acute pulmonary embolism: A contemporary view of the published literature. Eur. Respir. J. 2017, 49, 1601792. [Google Scholar] [CrossRef]
- Kline, J.A.; Steuerwald, M.T.; Marchick, M.R.; Hernandez-Nino, J.; Rose, G.A. Prospective Evaluation of Right Ventricular Function and Functional Status 6 Months After Acute Submassive Pulmonary Embolism: Frequency of Persistent or Subsequent Elevation in Estimated Pulmonary Artery Pressure. Chest 2009, 136, 1202–1210. [Google Scholar] [CrossRef] [PubMed]
- Ribeiro, A.; Lindmarker, P.; Johnsson, H.; Juhlin-Dannfelt, A.; Jorfeldt, L. Pulmonary Embolism. Circulation 1999, 99, 1325–1330. [Google Scholar] [CrossRef]
- Golpe, R.; Testa-Fernández, A.; Pérez-De-Llano, L.A.; Castro-Añón, O.; González-Juanatey, C.; Pérez-Fernández, R.; Fariñas, M.C. Long-term clinical outcome of patients with persistent right ventricle dysfunction or pulmonary hypertension after acute pulmonary embolism. Eur. J. Echocardiogr. 2011, 12, 756–761. [Google Scholar] [CrossRef]
- Rivera-Lebron, B.; McDaniel, M.; Ahrar, K.; Alrifai, A.; Dudzinski, D.M.; Fanola, C.; Blais, D.; Janicke, D.; Melamed, R.; Mohrien, K.; et al. Diagnosis, Treatment and Follow Up of Acute Pulmonary Embolism: Consensus Practice from the PERT Consortium. Clin. Appl. Thromb. Hemost. 2019, 25, 1076029619853037. [Google Scholar] [CrossRef]
- Mahler, D.A.; Wells, C.K. Evaluation of Clinical Methods for Rating Dyspnea. Chest 1988, 93, 580–586. [Google Scholar] [CrossRef]
- van Es, J.; Exter, P.L.D.; Kaptein, A.A.; Andela, C.D.; Erkens, P.M.; Klok, F.A.; Douma, R.A.; Mos, I.C.; Cohn, D.M.; Kamphuisen, P.W.; et al. Quality of life after pulmonary embolism as assessed with SF-36 and PEmb-QoL. Thromb. Res. 2013, 132, 500–505. [Google Scholar] [CrossRef]
- Cohn, D.M.; Nelis, E.A.; Busweiler, L.A.; Kaptein, A.A.; Middeldorp, S. Quality of life after pulmonary embolism: The development of the PEmb-QoL questionnaire. J. Thromb. Haemost. 2009, 7, 1044–1046. [Google Scholar] [CrossRef] [PubMed]
- Klok, F.A.; Cohn, D.M.; Middeldorp, S.; Scharloo, M.; Büller, H.R.; van Kralingen, K.W.; Kaptein, A.A.; Huisman, M.V. Quality of life after pulmonary embolism: Validation of the PEmb-QoL Questionnaire. J. Thromb. Haemost. 2010, 8, 523–532. [Google Scholar] [CrossRef] [PubMed]
- Boon, G.J.A.M.; Barco, S.; Bertoletti, L.; Ghanima, W.; Huisman, M.; Kahn, S.; Noble, S.; Prandoni, P.; Rosovsky, R.; Sista, A.; et al. Measuring functional limitations after venous thromboembolism: Optimization of the Post-VTE Functional Status (PVFS) Scale. Thromb. Res. 2020, 190, 45–51. [Google Scholar] [CrossRef]
- Liu, C.P.; Li, X.M.; Chen, H.W.; Cui, J.Y.; Niu, L.L.; He, Y.B.; Tian, X.L. Depression, anxiety and influencing factors in patients with acute pulmonary embolism. Chin. Med. J. 2011, 124, 2438–2442. [Google Scholar]
- Kahn, S.R.; Hirsch, A.M.; Akaberi, A.; Hernandez, P.; Anderson, D.R.; Wells, P.S.; Rodger, M.A.; Solymoss, S.; Kovacs, M.J.; Rudski, L.; et al. Functional and Exercise Limitations After a First Episode of Pulmonary Embolism: Results of the ELOPE Prospective Cohort Study. Chest 2017, 151, 1058–1068. [Google Scholar]
- Hogg, K.; Kimpton, M.; Carrier, M.; Coyle, D.; Forgie, M.; Wells, P. Estimating quality of life in acute venous thrombosis. JAMA Intern. Med. 2013, 173, 1067–1072. [Google Scholar] [CrossRef]
- Noble, B.; George, R.; Vedder, R. A clinical method for physicians in palliative care: The four points of agreement vital to a consultation; context, issues, story, plan. BMJ Support. Palliat. Care 2014, 4, 247–253. [Google Scholar] [CrossRef] [PubMed]
- Hunter, R.; Lewis, S.; Noble, S.; Rance, J.; Bennett, P.D. “Post-thrombotic panic syndrome”: A thematic analysis of the experience of venous thromboembolism. Br. J. Health Psychol. 2017, 22, 8–25. [Google Scholar] [CrossRef] [PubMed]
- Klok, F.A.; van Kralingen, K.W.; van Dijk, A.P.J.; Heyning, F.H.; Vliegen, H.W.; Huisman, M.V. Prevalence and potential determinants of exertional dyspnea after acute pulmonary embolism. Respir. Med. 2010, 104, 1744–1749. [Google Scholar] [CrossRef]
- Luijten, D.; de Jong, C.M.M.; Ninaber, M.K.; Spruit, M.A.; Huisman, M.V.; Klok, F.A. Post-Pulmonary Embolism Syndrome and Functional Outcomes after Acute Pulmonary Embolism. Semin. Thromb Hemost. 2023, 49, 848–860. [Google Scholar] [CrossRef] [PubMed]
- Fischer, S.; Meisinger, C.; Linseisen, J.; Berghaus, T.M.; Kirchberger, I. Depression and anxiety up to two years after acute pulmonary embolism: Prevalence and predictors. Thromb. Res. 2023, 222, 68–74. [Google Scholar] [CrossRef] [PubMed]
- Etchegary, H.; Wilson, B.; Brehaut, J.; Lott, A.; Langlois, N.; Wells, P.S. Psychosocial aspects of venous thromboembolic disease: An exploratory study. Thromb. Res. 2008, 122, 491–500. [Google Scholar] [CrossRef]
- Moutchia, J.; McClelland, R.L.; Al-Naamani, N.; Appleby, D.H.; Blank, K.; Grinnan, D.; Holmes, J.H.; Mathai, S.C.; Minhas, J.; Ventetuolo, C.E.; et al. Minimal Clinically Important Difference in the 6-min-walk Distance for Patients with Pulmonary Arterial Hypertension. Am. J. Respir. Crit. Care Med. 2023, 207, 1070–1079. [Google Scholar] [CrossRef] [PubMed]
- Tavoly, M.; Wik, H.S.; Sirnes, P.A.; Jelsness-Jørgensen, L.-P.; Ghanima, J.P.; Klok, F.A.; Sandset, P.-M.; Ghanima, W. The impact of post-pulmonary embolism syndrome and its possible determinants. Thromb. Res. 2018, 171, 84–91. [Google Scholar] [CrossRef]
- Albaghdadi, M.S.; Dudzinski, D.M.; Giordano, N.; Kabrhel, C.; Ghoshhajra, B.; Jaff, M.R.; Weinberg, I.; Baggish, A. Cardiopulmonary Exercise Testing in Patients Following Massive and Submassive Pulmonary Embolism. J. Am. Heart Assoc. 2018, 7, e006841. [Google Scholar] [CrossRef]
- Hunter, R.; Noble, S.; Lewis, S.; Bennett, P. Long-term psychosocial impact of venous thromboembolism: A qualitative study in the community. BMJ Open 2019, 9, e024805. [Google Scholar] [CrossRef]
- Farmakis, I.T.; Valerio, L.; Barco, S.; Alsheimer, E.; Ewert, R.; Giannakoulas, G.; Hobohm, L.; Keller, K.; Mavromanoli, A.C.; Rosenkranz, S.; et al. Cardiopulmonary exercise testing during follow-up after acute pulmonary embolism. Eur. Respir. J. 2023, 61, 2300059. [Google Scholar] [CrossRef]
- Dzikowska-Diduch, O.; Kostrubiec, M.; Kurnicka, K.; Lichodziejewska, B.; Pacho, S.; Miroszewska, A.; Bródka, K.; Skowrońska, M.; Łabyk, A.; Roik, M.; et al. The post-pulmonary syndrome-results of echocardiographic driven follow up after acute pulmonary embolism. Thromb. Res. 2020, 186, 30–35. [Google Scholar] [CrossRef] [PubMed]
- Stevens, H.; Fang, W.; Clements, W.; Bloom, J.; McFadyen, J.; Tran, H. Risk Stratification of Acute Pulmonary Embolism and Determining the Effect on Chronic Cardiopulmonary Complications: The REACH Study. TH Open 2020, 4, e45–e50. [Google Scholar] [CrossRef] [PubMed]
- Barco, S.; Russo, M.; Vicaut, E.; Becattini, C.; Bertoletti, L.; Beyer-Westendorf, J.; Bouvaist, H.; Couturaud, F.; Danays, T.; Dellas, C.; et al. Incomplete echocardiographic recovery at 6 months predicts long-term sequelae after intermediate-risk pulmonary embolism. A post-hoc analysis of the Pulmonary Embolism Thrombolysis (PEITHO) trial. Clin. Res. Cardiol. 2019, 108, 772–778. [Google Scholar] [CrossRef] [PubMed]
- Pesavento, R.; Filippi, L.; Palla, A.; Visonà, A.; Bova, C.; Marzolo, M.; Porro, F.; Villalta, S.; Ciammaichella, M.; Bucherini, E.; et al. Impact of residual pulmonary obstruction on the long-term outcome of patients with pulmonary embolism. Eur. Respir. J. 2017, 49, 1601980. [Google Scholar] [CrossRef]
- Sanchez, O.; Helley, D.; Couchon, S.; Roux, A.; Delaval, A.; Trinquart, L.; Collignon, M.; Fischer, A.; Meyer, G. Perfusion defects after pulmonary embolism: Risk factors and clinical significance. J. Thromb. Haemost. 2010, 8, 1248–1255. [Google Scholar] [CrossRef] [PubMed]
- Collart, J.P.; Roelants, V.; Vanpee, D.; Lacrosse, M.; Trigaux, J.-P.; Delaunois, L.; Gillet, J.-B.; DE Coster, P.; Borght, T.V. Is a lung perfusion scan obtained by using single photon emission computed tomography able to improve the radionuclide diagnosis of pulmonary embolism? Nucl. Med. Commun. 2002, 23, 1107–1113. [Google Scholar] [CrossRef]
- Lemb, M.; Pohlabeln, H. Pulmonary thromboembolism: A retrospective study on the examination of 991 patients by ventilation/perfusion SPECT using Technegas. Nuklearmedizin 2001, 40, 179–186. [Google Scholar]
- Cosmi, B.; Nijkeuter, M.; Valentino, M.; Huisman, M.V.; Barozzi, L.; Palareti, G. Residual emboli on lung perfusion scan or multidetector computed tomography after a first episode of acute pulmonary embolism. Intern. Emerg. Med. 2011, 6, 521–528. [Google Scholar] [CrossRef]
- Tunariu, N.; Gibbs, S.J.R.; Win, Z.; Gin-Sing, W.; Graham, A.; Gishen, P.; Al-Nahhas, A. Ventilation–Perfusion Scintigraphy Is More Sensitive than Multidetector CTPA in Detecting Chronic Thromboembolic Pulmonary Disease as a Treatable Cause of Pulmonary Hypertension. J. Nucl. Med. 2007, 48, 680–684. [Google Scholar] [CrossRef]
- Klok, F.A.; Tijmensen, J.E.; Haeck, M.L.A.; van Kralingen, K.W.; Huisman, M.V. Persistent dyspnea complaints at long-term follow-up after an episode of acute pulmonary embolism: Results of a questionnaire. Eur. J. Intern. Med. 2008, 19, 625–629. [Google Scholar] [CrossRef]
- Morris, T.A.; Fernandes, T.M.; Channick, R.N. Evaluation of Dyspnea and Exercise Intolerance After Acute Pulmonary Embolism. Chest 2023, 163, 933–941. [Google Scholar] [CrossRef]
- Humbert, M.; Kovacs, G.; Hoeper, M.M.; Badagliacca, R.; Berger, R.M.F.; Brida, M.; Carlsen, J.; Coats, A.J.S.; Escribano-Subias, P.; Ferrari, P.; et al. 2022 ESC/ERS Guidelines for the diagnosis and treatment of pulmonary hypertension: Developed by the task force for the diagnosis and treatment of pulmonary hypertension of the European Society of Cardiology (ESC) and the European Respiratory Society (ERS). Endorsed by the International Society for Heart and Lung Transplantation (ISHLT) and the European Reference Network on rare respiratory diseases (ERN-LUNG). Eur. Heart J. 2022, 43, 3618–3731. [Google Scholar] [CrossRef]
- Morris, T.A.; Fernandes, T.M.; Chung, J.; E Vintch, J.R.; McGuire, W.C.; Thapamagar, S.; Alotaibi, M.; Aries, S.; Dakaeva, K. Observational cohort study to validate SEARCH, a novel hierarchical algorithm to define long-term outcomes after pulmonary embolism. BMJ Open 2023, 13, e074470. [Google Scholar] [CrossRef] [PubMed]
- Ghram, A.; Jenab, Y.; Soori, R.; Choobineh, S.; Hosseinsabet, A.; Niyazi, S.; Shirani, S.; Shafiee, A.; Jalali, A.; Lavie, C.J.; et al. High-Intensity Interval Training in Patients with Pulmonary Embolism: A Randomized Controlled Trial. Med. Sci. Sports Exerc. 2021, 53, 2037–2044. [Google Scholar] [CrossRef]
- Rolving, N.; Brocki, B.C.; Bloch-Nielsen, J.R.; Larsen, T.B.; Jensen, F.L.; Mikkelsen, H.R.; Ravn, P.; Frost, L. Effect of a Physiotherapist-Guided Home-Based Exercise Intervention on Physical Capacity and Patient-Reported Outcomes Among Patients With Acute Pulmonary Embolism: A Randomized Clinical Trial. JAMA Netw. Open 2020, 3, e200064. [Google Scholar] [CrossRef]
- Prandoni, P.; Ghirarduzzi, A.; Prins, M.H.; Pengo, V.; Davidson, B.L.; Sørensen, H.; Pesavento, R.; Iotti, M.; Casiglia, E.; Iliceto, S.; et al. Venous thromboembolism and the risk of subsequent symptomatic atherosclerosis. J. Thromb. Haemost. 2006, 4, 1891–1896. [Google Scholar] [CrossRef]
- Klok, F.A.; Ageno, W.; Ay, C.; Bäck, M.; Barco, S.; Bertoletti, L.; Becattini, C.; Carlsen, J.; Delcroix, M.; van Es, N.; et al. Optimal follow-up after acute pulmonary embolism: A position paper of the European Society of Cardiology Working Group on Pulmonary Circulation and Right Ventricular Function, in collaboration with the European Society of Cardiology Working Group on Atherosclerosis and Vascular Biology, endorsed by the European Respiratory Society. Eur. Heart J. 2022, 43, 183–189. [Google Scholar] [CrossRef]
- Taboada, D.; Pepke-Zaba, J.; Jenkins, D.P.; Berman, M.; Treacy, C.M.; Cannon, J.E.; Toshner, M.; Dunning, J.J.; Ng, C.; Tsui, S.S.; et al. Outcome of pulmonary endarterectomy in symptomatic chronic thromboembolic disease. Eur. Respir. J. 2014, 44, 1635–1645. [Google Scholar] [CrossRef] [PubMed]
- Vuylsteke, A.; Sharples, L.; Charman, G.; Kneeshaw, J.; Tsui, S.; Dunning, J.; Wheaton, E.; Klein, A.; Arrowsmith, J.; Hall, R.; et al. Circulatory arrest versus cerebral perfusion during pulmonary endarterectomy surgery (PEACOG): A randomised controlled trial. Lancet 2011, 378, 1379–1387, Erratum in Lancet 2011, 378, 1846. [Google Scholar] [CrossRef] [PubMed]
- Riedel, M.; Stanek, V.; Widimsky, J.; Prerovsky, I. Longterm Follow-up of Patients with Pulmonary Thromboembolism: Late Prognosis and Evolution of Hemodynamic and Respiratory Data. Chest 1982, 81, 151–158. [Google Scholar] [CrossRef]
- Wiedenroth, C.B.; Olsson, K.M.; Guth, S.; Breithecker, A.; Haas, M.; Kamp, J.; Fuge, J.; Hinrichs, J.B.; Roller, F.; Hamm, C.W.; et al. Balloon pulmonary angioplasty for inoperable patients with chronic thromboembolic disease. Pulm. Circ. 2018, 8, 1–6. [Google Scholar] [CrossRef]
- Inami, T.; Kataoka, M.; Kikuchi, H.; Goda, A.; Satoh, T. Balloon pulmonary angioplasty for symptomatic chronic thromboembolic disease without pulmonary hypertension at rest. Int. J. Cardiol. 2019, 289, 116–118. [Google Scholar] [CrossRef] [PubMed]

| Phenotype | Definition |
|---|---|
| Post-PE Dyspnea or Functional Impairment | Persistence of dyspnea, exercise intolerance, or decreased functional status after an acute PE, in the absence of an alternate explanation |
| Post-PE Cardiac Impairment | Persistent right ventricular hypokinesis, dysfunction, or dilation without evidence of pulmonary hypertension after an acute PE in the absence of an alternate explanation |
| Chronic Thromboembolic Disease (CTEPD) | Persistent symptoms of dyspnea, exercise intolerance, or decreased functional status with evidence of persistent thrombosis without pulmonary hypertension at rest but possible evidence of pulmonary hypertension with exercise |
| Chronic Thromboembolic Pulmonary Hypertension (CTEPH) | Persistent thrombosis with resting pulmonary arterial hypertension at rest (mean pulmonary artery pressure (mPAP) above 20 mmHg, pulmonary artery wedge pressure (PCWP) of less than 15 mmHg, and pulmonary vascular resistance (PVR) equal or greater than 2 wood units (WU) on a right heart catheterization (RHC)) |
| VO2 Peak < 80% Predicted |
| Mild/Moderate Ventilatory Inefficiency: V′E/V′CO2 Slope or Nadir ≥ 30 and <36 |
| Severe Ventilatory Inefficiency: V′E/V′CO2 Slope or Nadir ≥ 36 |
| Mild/Moderate Cardiocirculatory Insufficiency: Peak O2 Pulse ≥ 70% and <80% Predicted with RER > 1.05 |
| Severe Cardiocirculatory Insufficiency: Peak O2 Pulse < 70% Predicted with RER > 1.05 |
| Diagnosis | Symptoms | CPET | VQ Scan | Echo | CTA | RHC |
|---|---|---|---|---|---|---|
| Post-PE Dyspnea or Functional Impairment | + | Normal or Abnormal | Normal | Normal | Normal | Normal |
| Post-PE Cardiac Impairment | +/− | Normal or Abnormal | Normal | Abnormal | Normal | Normal |
| CTEPD | +/− | Normal or Abnormal | Abnormal | Normal or Abnormal | Abnormal | Normal |
| CTEPH | + | Abnormal | Abnormal | Abnormal | Abnormal | Abnormal |
Disclaimer/Publisher’s Note: The statements, opinions and data contained in all publications are solely those of the individual author(s) and contributor(s) and not of MDPI and/or the editor(s). MDPI and/or the editor(s) disclaim responsibility for any injury to people or property resulting from any ideas, methods, instructions or products referred to in the content. |
© 2026 by the authors. Licensee MDPI, Basel, Switzerland. This article is an open access article distributed under the terms and conditions of the Creative Commons Attribution (CC BY) license.
Share and Cite
Lashari, B.H.; Dachert, S.; Rivera-Lebron, B.N.; Hooks, B.; Rali, P. Post-Pulmonary Embolism Syndrome: New Phenotypes Come into Focus. J. Clin. Med. 2026, 15, 635. https://doi.org/10.3390/jcm15020635
Lashari BH, Dachert S, Rivera-Lebron BN, Hooks B, Rali P. Post-Pulmonary Embolism Syndrome: New Phenotypes Come into Focus. Journal of Clinical Medicine. 2026; 15(2):635. https://doi.org/10.3390/jcm15020635
Chicago/Turabian StyleLashari, Bilal H., Stephen Dachert, Belinda N. Rivera-Lebron, Brandon Hooks, and Parth Rali. 2026. "Post-Pulmonary Embolism Syndrome: New Phenotypes Come into Focus" Journal of Clinical Medicine 15, no. 2: 635. https://doi.org/10.3390/jcm15020635
APA StyleLashari, B. H., Dachert, S., Rivera-Lebron, B. N., Hooks, B., & Rali, P. (2026). Post-Pulmonary Embolism Syndrome: New Phenotypes Come into Focus. Journal of Clinical Medicine, 15(2), 635. https://doi.org/10.3390/jcm15020635

