Sign in to use this feature.

Years

Between: -

Subjects

remove_circle_outline
remove_circle_outline
remove_circle_outline
remove_circle_outline
remove_circle_outline
remove_circle_outline
remove_circle_outline

Journals

Article Types

Countries / Regions

Search Results (165)

Search Parameters:
Keywords = chronic thromboembolic pulmonary hypertension

Order results
Result details
Results per page
Select all
Export citation of selected articles as:
12 pages, 842 KB  
Article
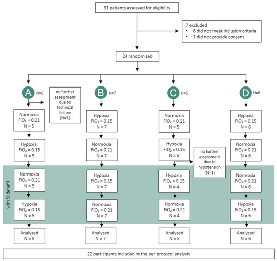
Cerebral, Muscle and Blood Oxygenation in Patients with Pulmonary Vascular Disease Whilst Breathing Normobaric Hypoxia vs. Normoxia Before and After Sildenafil: Data from a Randomised Controlled Trial
by Alina Häfliger, Michael Furian, Simon R. Schneider, Julian Müller, Meret Bauer, Arcangelo F. Carta, Esther I. Schwarz, Stéphanie Saxer, Mona Lichtblau and Silvia Ulrich
J. Clin. Med. 2025, 14(23), 8407; https://doi.org/10.3390/jcm14238407 - 27 Nov 2025
Viewed by 71
Abstract
Background: In patients with pulmonary arterial hypertension or chronic thromboembolic pulmonary hypertension (summarized as pulmonary vascular disease; PVD), it is unclear whether the brain is protected against acute hypoxia and whether acute pulmonary vascular dilatation by sildenafil would influence cerebral and muscle [...] Read more.
Background: In patients with pulmonary arterial hypertension or chronic thromboembolic pulmonary hypertension (summarized as pulmonary vascular disease; PVD), it is unclear whether the brain is protected against acute hypoxia and whether acute pulmonary vascular dilatation by sildenafil would influence cerebral and muscle tissue oxygenation whilst breathing normoxia or hypoxia. Methods: Adult patients with PVD underwent right heart catheterization, while cerebral and muscular tissue oxygenation and tissue hemoglobin index were measured using near-infrared spectroscopy along with arterial and mixed-venous blood gases. Participants underwent a four-stage protocol in which they were blinded to breathing either normoxia (FiO2 0.21) or normobaric hypoxia (FiO2 0.15), both before and after a single oral dose of sildenafil (50 mg) according to a randomized, cross-over design. Results: In 22 PVD patients (9 women, age 54 ± 14 y) under hypoxia, mean cerebral tissue oxygenation decreased by −2% (95% CI −4 to 0%, p = 0.046), muscular tissue oxygenation by −1% (95% CI −3 to 0%, p = 0.011) and mean arterial partial pressure of oxygen by −2.3 kPa (95% CI −2.7 to −1.8 kPa, p < 0.0001). Sildenafil improved the cerebral tissue hemoglobin index under hypoxia compared to hypoxia without sildenafil by 0.12 (95% CI 0.00 to 0.23, p = 0.049), but not the muscular tissue hemoglobin index. Conclusions: In PVD patients, acute exposure to normobaric hypoxia leads to a reduction in arterial oxygenation as well as cerebral and muscular tissue oxygenation. Sildenafil improves cerebral blood flow but has no effect on arterial, cerebral or muscular oxygenation. Full article
(This article belongs to the Section Respiratory Medicine)
Show Figures

Figure 1

22 pages, 5173 KB  
Article
Inflammation-Based Hematologic Indices as Prognostic Markers in Pulmonary Arterial and Chronic Thromboembolic Pulmonary Hypertension: A Hypothesis-Generating Registry Study
by Dragos-Gabriel Iancu, Razvan Gheorghita Mares, Liviu Cristescu, Radu-Adrian Suteu, Andreea Varga and Ioan Tilea
Int. J. Mol. Sci. 2025, 26(22), 10940; https://doi.org/10.3390/ijms262210940 - 12 Nov 2025
Viewed by 280
Abstract
Pulmonary arterial hypertension (PAH) and chronic thromboembolic pulmonary hypertension (CTEPH) are characterized by high morbidity and mortality. We retrospectively analyzed 468 hospital admissions from 80 patients to evaluate the prognostic value of inflammation-based hematologic indices, including the neutrophil-to-lymphocyte ratio (NLR), platelet-to-lymphocyte ratio (PLR), [...] Read more.
Pulmonary arterial hypertension (PAH) and chronic thromboembolic pulmonary hypertension (CTEPH) are characterized by high morbidity and mortality. We retrospectively analyzed 468 hospital admissions from 80 patients to evaluate the prognostic value of inflammation-based hematologic indices, including the neutrophil-to-lymphocyte ratio (NLR), platelet-to-lymphocyte ratio (PLR), neutrophil-percentage-to-albumin ratio (NPAR), lymphocyte-to-monocyte ratio (LMR), and systemic immune-inflammation index (SII). All biomarker–outcome associations were specified a priori as exploratory in this hypothesis-generating design. In PAH, both NPAR and SII were associated with in-hospital mortality (odds ratio [OR] 1.129, 95% confidence interval [CI] 1.011–1.261, p = 0.031; OR 1.001, 95% CI 1.000–1.002, p = 0.002), post-discharge mortality (NPAR OR 1.181, 95% CI 1.062–1.313, p = 0.002), and poorer overall survival (log-rank p = 0.002 and p = 0.012, respectively). Higher LMR was associated with reduced in-hospital mortality (OR 0.291, 95% CI 0.108–0.790, p = 0.015), while NLR predicted increased in-hospital mortality. In CTEPH, NLR and LMR were the strongest predictors, correlating with worse survival (log-rank p = 0.007 and p = 0.044) and higher post-discharge mortality (NLR OR 1.289, 95% CI 1.029–1.615, p = 0.027). Receiver operating characteristic (ROC) analysis suggests the potential value of SII in PAH and the promising performance of NPAR in CTEPH. Inflammation-based hematologic indices, particularly NPAR, SII, and NLR, may provide valuable prognostic information and may serve as practical, non-invasive tools for predicting hospitalization duration and mortality in PAH and CTEPH. Full article
Show Figures

Figure 1

23 pages, 914 KB  
Article
Genetic Analysis of Patients with Chronic Thromboembolic Pulmonary Hypertension (CTEPH): A Single-Center Observational Study
by Zsuzsanna Bereczky, Gábor Kolodzey, Sarolta Borsos, László Balogh, Petra Erzsébet Biró, Éva Molnár, Katalin Rázsó, Andrea Péter, Judit Barta and Tibor Szűk
Genes 2025, 16(11), 1336; https://doi.org/10.3390/genes16111336 - 6 Nov 2025
Viewed by 468
Abstract
Background/Objectives: Chronic thromboembolic pulmonary hypertension (CTEPH) is a rare disease, in which multiple genetic and environmental factors may contribute. This study aimed to identify potential genetic determinants in patients with CTEPH and to compare their occurrence to a control group, which included [...] Read more.
Background/Objectives: Chronic thromboembolic pulmonary hypertension (CTEPH) is a rare disease, in which multiple genetic and environmental factors may contribute. This study aimed to identify potential genetic determinants in patients with CTEPH and to compare their occurrence to a control group, which included patients with pulmonary embolism who had not developed CTEPH. Methods: Tier 1 and 2 genes related to coagulation, fibrinolysis and platelet disorders—as recommended by the International Society on Thrombosis and Haemostasis—and genes associated with vascular conditions were analyzed in n = 15 patients with CTEPH and n = 17 controls using next-generation sequencing. Non-synonymous, rare variants were collected and interpreted. Results: As expected, no single gene or variant was consistently present among CTEPH patients. Instead, individuals carried different mutations and combinations of variants. We identified several variants that were not found in the control group. Candidate variants were detected in F12, F13A1, F13B, F5, KNG1, SERPIND1, THBD, ADAMTS13, VWF, STIM1, ETV6, THPO, MPL, SERPINA1, ENG, RASA1, ACVRL1, GDF2, NFE2, SOX17 and RNF213. We did not detect exclusive variants in FGA, CPB2, and BMPR2 although they were suggested as candidates in previous studies. Elevated factor VIII and von Willebrand factor in CTEPH could not be explained by mutations in VWF and F8. Conclusions: Our study supports the hypothesis of heterogeneous genetic background in CTEPH, involving multiple pathways such as coagulation, altered fibrinolysis and impaired angiogenesis. These results provide a basis for more detailed investigations into specific genes and variants potentially associated with CTEPH in larger cohorts. Full article
(This article belongs to the Section Human Genomics and Genetic Diseases)
Show Figures

Figure 1

22 pages, 933 KB  
Article
Chronic Thromboembolic Pulmonary Disease: Right Ventricular Function and Pulmonary Hemodynamics in a 4-Year Follow-Up
by Rosalinda Madonna, Giorgia Tocci, Filippo Biondi, Viola Cipollini, Riccardo Morganti and Raffaele De Caterina
Int. J. Mol. Sci. 2025, 26(21), 10617; https://doi.org/10.3390/ijms262110617 - 31 Oct 2025
Viewed by 592
Abstract
Chronic thromboembolic pulmonary disease (CTEPD) with or without pulmonary hypertension (PH) is characterized by persistent perfusion defects and progressive pulmonary vascular dysfunction after acute pulmonary embolism (PE), despite adequate anticoagulant therapy. We aimed at assessing clinical, hemodynamic, and functional evolution in patients screened [...] Read more.
Chronic thromboembolic pulmonary disease (CTEPD) with or without pulmonary hypertension (PH) is characterized by persistent perfusion defects and progressive pulmonary vascular dysfunction after acute pulmonary embolism (PE), despite adequate anticoagulant therapy. We aimed at assessing clinical, hemodynamic, and functional evolution in patients screened for CTEPD with persistent lung perfusion scintigraphy (Q-scan) defects to identify non-invasive predictors of right ventricular (RV) impairment and development of exercise-induced pulmonary hypertension (ExPH). We analyzed 55 patients with a history of PE and no prior cardiopulmonary disease, stratified by perfusion (Q)-scan at 4 months into Q-scan-positive (n = 35) and Q-scan-negative (n = 20). At that time, all patients underwent echocardiography, cardiopulmonary exercise testing (CPET), and exercise stress echocardiography (ESE). Clinical evaluation and resting echocardiography were repeated at 24, 36, and 48 months. At baseline, Q-positive patients had higher NT-proBNP levels and greater PESI scores. At 4 months, they exhibited a higher prevalence of exercise-induced pulmonary hypertension (ExPH) on both CPET and ESE (p < 0.001). Both groups showed a partial recovery of echocardiographic parameters over time; however, Q-positive patients featured significantly higher systolic (s) pulmonary artery pressure (PAP) and mean PAP and a lower TAPSE/sPAP ratio (p < 0.001), increased eccentricity index, and shorter right ventricle (RV) outflow tract acceleration time at 48 months, suggestive of persistent RV-PA uncoupling and of a higher subclinical hemodynamic burden. Persistent Q-scan defects identify a post-PE population at risk for long-term RV dysfunction and ExPH, even in the absence of pulmonary hypertension at rest. CPET and ESE at 4 months provide useful prognostic information, supporting their integration into structured follow-up strategies to identify patients early on with evolving pulmonary vascular disease. Full article
(This article belongs to the Section Molecular Pathology, Diagnostics, and Therapeutics)
Show Figures

Figure 1

16 pages, 1819 KB  
Review
The Surgical Management of Chronic Thromboembolic Pulmonary Hypertension
by Kevin C. McGann, Chen Chia Wang, John M. Trahanas, Swaroop Bommareddi, Brian Lima, Awab Ahmad, Clifford W. Chin, Ivan M. Robbins, Meredith E. Pugh, Anna R. Hemnes, Blake Funke, Ashish S. Shah and Aaron M. Williams
J. Clin. Med. 2025, 14(19), 6862; https://doi.org/10.3390/jcm14196862 - 28 Sep 2025
Viewed by 844
Abstract
Chronic thromboembolic pulmonary hypertension (CTEPH) is a type of pulmonary hypertension due to unresolved thromboembolic disease that presents with signs of pulmonary artery obstruction and right heart dysfunction. Pulmonary thromboendoarterectomy (PTE) with deep hypothermic circulatory arrest remains the standard of care for the [...] Read more.
Chronic thromboembolic pulmonary hypertension (CTEPH) is a type of pulmonary hypertension due to unresolved thromboembolic disease that presents with signs of pulmonary artery obstruction and right heart dysfunction. Pulmonary thromboendoarterectomy (PTE) with deep hypothermic circulatory arrest remains the standard of care for the treatment of CTEPH, with significant improvements in symptoms and functional status after surgery. This review outlines the diagnostic workup, considerations during operative planning, surgical technique, and postoperative management of CTEPH patients. Full article
(This article belongs to the Special Issue Pulmonary Embolism—Current and Novel Approaches)
Show Figures

Figure 1

13 pages, 819 KB  
Systematic Review
Congenital Thrombophilia in Chronic Thromboembolic Pulmonary Hypertension (CTEPH): A Systematic Review of Prevalence, Clinical Phenotype, and Surgical Outcomes
by Ema Borsi, Cristina Potre, Ioana Ionita, Miruna Samfireag, Cristina Secosan and Ovidiu Potre
Biomedicines 2025, 13(9), 2215; https://doi.org/10.3390/biomedicines13092215 - 10 Sep 2025
Cited by 1 | Viewed by 735
Abstract
Background and Objectives: Congenital thrombophilias are biologically plausible contributors to chronic thromboembolic pulmonary hypertension (CTEPH), yet their frequency and clinical impact remain uncertain. We undertook a systematic review to (i) estimate the pooled prevalence of specific hereditary defects among adults with CTEPH, (ii) [...] Read more.
Background and Objectives: Congenital thrombophilias are biologically plausible contributors to chronic thromboembolic pulmonary hypertension (CTEPH), yet their frequency and clinical impact remain uncertain. We undertook a systematic review to (i) estimate the pooled prevalence of specific hereditary defects among adults with CTEPH, (ii) characterise associated demographic and haemodynamic phenotypes, and (iii) summarise peri-operative and survival outcomes after pulmonary endarterectomy (PEA) or balloon pulmonary angioplasty (BPA) in genetically defined subgroups. Methods: A protocol compliant with PRISMA-2020 was registered prospectively on the Open Science Framework (OSF). PubMed/MEDLINE, Scopus, and Web of Science were searched from inception to 1 June 2025 using validated, PRESS-reviewed strings combining CTEPH and thrombophilia terms. Observational cohorts, case–control studies and trials reporting laboratory-confirmed congenital thrombophilias in adults with right-heart-catheter-defined CTEPH were eligible. Results: Eight studies encompassing 677 unique CTEPH patients met the inclusion criteria. Among the 400 individuals screened for deficiencies of the natural anticoagulant pathways, 56 possessed a defect: protein S deficiency 5.3% (21/400; 95% CI 3.3–8.0), protein C deficiency 4.3% (17/400; 2.5–6.8), and antithrombin deficiency 1.5% (6/400; 0.6–3.3). In 520 genotyped patients, factor V Leiden and prothrombin G20210A were infrequent (1.3% and 1.0%, respectively) and confined to European/North American cohorts. Baseline haemodynamics were uniformly severe (mean mPAP 46.7 mm Hg; pulmonary vascular resistance ≈ 9 WU). Definitive reperfusion therapy was common (PEA 63%; BPA 18%), reducing mPAP to 20.5 mm Hg and yielding a weighted one-year survival of 96.2%. No study demonstrated a thrombophilia-specific effect on surgical candidacy or early survival. Conclusions: Approximately one in seven patients with CTEPH harbours a congenital thrombophilia, most often protein S or protein C deficiency, whereas classic venous-thrombo-embolism mutations are rare and ethnically restricted. Current evidence indicates that genetic status does not materially influence haemodynamic severity, uptake of PEA/BPA, or short-term survival, supporting guideline recommendations for universal referral to specialist reperfusion centres. Future multicentre registries integrating systematic genotyping and long-term outcome capture are needed to clarify genotype-specific prognostic and therapeutic implications. Full article
(This article belongs to the Section Molecular and Translational Medicine)
Show Figures

Figure 1

19 pages, 886 KB  
Article
Evaluating NT-proBNP-to-Albumin (NTAR) and RDW-to-eGFR (RGR) Ratios as Biomarkers for Predicting Hospitalization Duration and Mortality in Pulmonary Arterial Hypertension (PAH) and Chronic Thromboembolic Pulmonary Hypertension (CTEPH)
by Dragos Gabriel Iancu, Liviu Cristescu, Razvan Gheorghita Mares, Andreea Varga and Ioan Tilea
Diagnostics 2025, 15(17), 2126; https://doi.org/10.3390/diagnostics15172126 - 22 Aug 2025
Viewed by 877
Abstract
Background/Objectives: Prognostic biomarkers are essential for guiding the clinical management of pulmonary hypertension (PH). This study aimed to assess both established and novel biomarkers—specifically, the red cell distribution width-to-estimated glomerular filtration rate ratio (RGR) and the NT-proBNP-to-albumin ratio (NTAR)—for their ability to [...] Read more.
Background/Objectives: Prognostic biomarkers are essential for guiding the clinical management of pulmonary hypertension (PH). This study aimed to assess both established and novel biomarkers—specifically, the red cell distribution width-to-estimated glomerular filtration rate ratio (RGR) and the NT-proBNP-to-albumin ratio (NTAR)—for their ability to predict length of hospital stay (LOS), prolonged LOS (ELOS), in-hospital mortality, and 3-month all-cause mortality in patients with pulmonary arterial hypertension (PAH) and chronic thromboembolic pulmonary hypertension (CTEPH). Methods: A retrospective analysis was conducted on 275 PH-related hospital regular admissions (148 PAH; 127 CTEPH). Established biomarkers—including serum albumin, neutrophil-to-lymphocyte ratio (NLR), Log NT-proBNP, red cell distribution width (RDW), and estimated glomerular filtration rate (eGFR)—as well as novel indices (RGR, and NTAR) were examined for their relationships with LOS, ELOS, in-hospital mortality, and 3-month all-cause mortality. Spearman correlation, univariate logistic regression, and ROC analyses evaluated biomarker relationships and predictive performance. Results: Serum albumin independently predicted in-hospital and 3-month mortality in PAH, while in CTEPH, it inversely correlated with LOS and strongly predicted prolonged hospitalization and mortality (AUC = 0.833). NLR had limited correlation with LOS but predicted mortality across both groups. RDW correlated weakly with LOS, significantly predicting prolonged hospitalization (threshold > 52.1 fL) in PAH but not in CTEPH. Preserved renal function (eGFR > 60 mL/min/1.73 m2) was inversely associated with LOS in CTEPH patients, suggesting a protective effect. Additionally, reduced eGFR significantly predicted mortality in both PAH (AUC = 0.701; optimal cut-off ≤ 97.4 mL/min/1.73 m2) and CTEPH (AUC = 0.793; optimal cut-off ≤ 59.2 mL/min/1.73 m2) groups. NTAR (AUC = 0.817) outperformed Log NT-proBNP alone in predicting extended hospitalization and mortality, whereas RGR correlated with LOS and predicted in-hospital mortality. Phenotype-specific analysis demonstrated that inflammatory and renal biomarkers had a stronger prognostic impact in CTEPH. Conclusions: Stratification by PH phenotype highlighted the greater prognostic significance of inflammatory and renal indices, particularly in patients with CTEPH. Incorporating NTAR and RGR into clinical workflows may enhance risk stratification and enable more precisely targeted interventions to improve outcomes in pulmonary hypertension. Full article
(This article belongs to the Special Issue Diagnosis, Classification, and Monitoring of Pulmonary Diseases)
Show Figures

Figure 1

17 pages, 2142 KB  
Article
Assessment of Right Ventricular Pressure in Chronic Thromboembolic Pulmonary Hypertension: Comparison of Diagnostic Modalities and Balloon Pulmonary Angioplasty Outcomes
by Gábor Kolodzey, Andrea Péter, Andrea Daragó, László Balogh, Zsuzsanna Bereczky, Judit Barta, Zoltán Csanádi and Tibor Szűk
Diagnostics 2025, 15(16), 2050; https://doi.org/10.3390/diagnostics15162050 - 15 Aug 2025
Cited by 1 | Viewed by 729
Abstract
Background/Objectives:: Right ventricular (RV) pressure assessment is crucial in both the diagnosis and follow-up of patients with chronic thromboembolic pulmonary hypertension (CTEPH). While right heart catheterization (RHC) and pulmonary angiography (PA) are gold-standard invasive methods, transthoracic echocardiography (TTE) offers a safer and [...] Read more.
Background/Objectives:: Right ventricular (RV) pressure assessment is crucial in both the diagnosis and follow-up of patients with chronic thromboembolic pulmonary hypertension (CTEPH). While right heart catheterization (RHC) and pulmonary angiography (PA) are gold-standard invasive methods, transthoracic echocardiography (TTE) offers a safer and more accessible alternative. This study aimed to evaluate the reliability of echocardiographic RV pressure estimation compared to invasive techniques and to identify clinical predictors of response to balloon pulmonary angioplasty (BPA). Methods: In this prospective study, 17 patients with confirmed CTEPH underwent RV pressure assessment via TTE, RHC (Swan-Ganz catheterization), and PA within the same hospitalization period. BPA responders were defined based on clinical improvement and were compared to poor responders using pre- and post-treatment parameters. Results: A strong correlation was found between Swan-Ganz and PA-derived pressures (r = 0.96), with a slightly lower correlation between TTE and PA (r = 0.84), and the lowest between TTE and Swan-Ganz (r = 0.78). In the well-responding group, the 6 min walk distance (6MWD) increased by 60 ± 18 m, compared to 12 ± 10 m in poor responders (p < 0.01). NT-proBNP levels decreased by 40% in responders versus 10% in non-responders (p < 0.01). TAPSE improved significantly in responders (from 16.0 ± 2.0 mm to 19.5 ± 2.5 mm, p < 0.01), while RV basal diameter decreased by 15% (p < 0.05). No significant echocardiographic improvement was observed in poor responders. Conclusions: TTE provides a reliable estimate of RV pressure in CTEPH when standardized protocols are followed. NT-proBNP levels and RV size may serve as useful predictors of BPA response. Full article
Show Figures

Figure 1

11 pages, 3102 KB  
Article
The Effect of Eccentric Cycling on Cerebral and Muscle Tissue Oxygenation in Patients with Pulmonary Hypertension and Healthy Individuals: A Randomized Controlled Crossover Trial
by Nico Sturzenegger, Simon R. Schneider, Michael Furian, Anna Titz, Esther I. Schwarz, Mona Lichtblau, Julian Müller and Silvia Ulrich
J. Clin. Med. 2025, 14(16), 5751; https://doi.org/10.3390/jcm14165751 - 14 Aug 2025
Viewed by 678
Abstract
Background: Eccentric cycling exercise (ECC) offers a low-metabolic-demand approach to exercise, potentially making it valuable for patients with pulmonary vascular disease (PVD). The aim of this study was to investigate how quadriceps and frontal cortex oxygenation, assessed by near-infrared spectroscopy (NIRS), differs [...] Read more.
Background: Eccentric cycling exercise (ECC) offers a low-metabolic-demand approach to exercise, potentially making it valuable for patients with pulmonary vascular disease (PVD). The aim of this study was to investigate how quadriceps and frontal cortex oxygenation, assessed by near-infrared spectroscopy (NIRS), differs during ECC compared to concentric cycling exercise (CON) in patients with PVD and in healthy individuals. Methods: This randomized controlled crossover trial involved patients with PVD, defined as either pulmonary arterial hypertension (PAH) or chronic thromboembolic pulmonary hypertension (CTEPH), and healthy volunteers. Participants performed both CON and ECC at identical submaximal work rates, following a stepwise incremental protocol. NIRS was used to continuously monitor tissue oxygenation and surrogates for blood volume changes in the quadriceps and frontal cortex. Results: A total of 57 participants were included, 33 PVD patients (19 with PAH and 14 with CTEPH; 13 women; mean age: 50 ± 15 years) and 24 healthy volunteers (14 women; 50 ± 14 years). In PVD patients, at end-exercise, cerebral tissue oxygenation (CTO) was significantly higher during ECC compared to CON (6.10%; 95% CI: 1.85 to 10.42; p < 0.01), whereas muscle tissue oxygenation (MTO) was similar. In healthy individuals, at end-exercise, CTO was similar during ECC and CON, whereas MTO was significantly higher (2.60%; 95% CI: 0.03 to 5.17; p = 0.047). There were no significant differences in CTO and MTO between patients with PVD and healthy individuals. Discussion: In this randomized controlled crossover trial, patients with PVD exhibited higher CTO during ECC compared to CON, which may indicate altered cerebral oxygen extraction and hemodynamic responses potentially related to impaired vascular function. In contrast, healthy individuals demonstrated higher MTO during ECC, likely reflecting improved muscular oxygen utilization and efficiency due to the mechanical and metabolic characteristics of eccentric exercise. Full article
(This article belongs to the Special Issue Clinical Insights into Pulmonary Hypertension)
Show Figures

Figure 1

12 pages, 1528 KB  
Article
Echo-Doppler Predictors of Residual Pulmonary Hypertension After Pulmonary Thromboendarterectomy
by Estefania Oliveros, Anil Jonnalagadda, Rylie Pietrowicz, Madeline Mauri, Huaqing Zhao, Rohit Maruthi, Hollie Saunders, Vladimir Lakhter, Yevgeniy Brailovsky, Riyaz Bashir, Ahmed Sadek, Anjali Vaidya and Paul Forfia
J. Clin. Med. 2025, 14(16), 5705; https://doi.org/10.3390/jcm14165705 - 12 Aug 2025
Viewed by 661
Abstract
Background: Pulmonary thromboendarterectomy (PTE) remains the preferred treatment for surgical accessible thrombus in patients with chronic thromboembolic pulmonary hypertension (CTEPH). However, residual pulmonary hypertension (PH) can persist post-PTE. Methods: A retrospective single-center analysis of patients that underwent PTE between 2013 and 2023. At [...] Read more.
Background: Pulmonary thromboendarterectomy (PTE) remains the preferred treatment for surgical accessible thrombus in patients with chronic thromboembolic pulmonary hypertension (CTEPH). However, residual pulmonary hypertension (PH) can persist post-PTE. Methods: A retrospective single-center analysis of patients that underwent PTE between 2013 and 2023. At 3-month follow-up, we performed a qualitative Echo-Doppler (DE) assessment and applied a semi-quantitative DE scoring system (DESS), assigning point values for six DE parameters: right ventricle (RV) size, RV shape (systolic base–apex ratio), RV function, septal position, tricuspid regurgitation (TR) and RV outflow tract notching (RVOTN). Higher scores suggested a more significant residual PH syndrome. Results: A total of 188 subjects (80%) did not require further PH intervention at ≥3 months (Group A); 48 (20%) required ongoing PH treatment (Group B). The pre-PTE median DESS was 10 and the post-PTE median DESS was 3.00 (range 0–16). The maximum DESS was 17. Using ROC analysis, post-PTE DESS strongly discriminated between Group A and B (AUC 0.76; 95% CI 0.65–0.89; p < 0.001). A post-PTE DESS of >6.5 differentiated Group A and B. Evidence of TR (OR 0.191, CI 0.103–0.279; p < 0.0001) and RV enlargement (OR 0.242; CI 0.153–0.330; p < 0.0001) at follow-up was associated with a need for additional PH interventions. Conclusions: Serial DE examination is a viable, noninvasive method to assess significant residual PH post-PTE. Full article
(This article belongs to the Special Issue Pulmonary Embolism: Clinical Advances and Future Opportunities)
Show Figures

Figure 1

9 pages, 418 KB  
Review
The Occult Cascade That Leads to CTEPH
by Charli Fox and Lavannya M. Pandit
BioChem 2025, 5(3), 22; https://doi.org/10.3390/biochem5030022 - 23 Jul 2025
Viewed by 715
Abstract
Chronic thromboembolic pulmonary hypertension (CTEPH) is a rare, progressive form of pre-capillary pulmonary hypertension characterized by persistent, organized thromboemboli in the pulmonary vasculature, leading to vascular remodeling, elevated pulmonary artery pressures, right heart failure, and significant morbidity and mortality if untreated. Despite advances, [...] Read more.
Chronic thromboembolic pulmonary hypertension (CTEPH) is a rare, progressive form of pre-capillary pulmonary hypertension characterized by persistent, organized thromboemboli in the pulmonary vasculature, leading to vascular remodeling, elevated pulmonary artery pressures, right heart failure, and significant morbidity and mortality if untreated. Despite advances, CTEPH remains underdiagnosed due to nonspecific symptoms and overlapping features with other forms of pulmonary hypertension. Basic Methodology: This review synthesizes data from large international registries, epidemiologic studies, translational research, and multicenter clinical trials. Key methodologies include analysis of registry data to assess incidence and risk factors, histopathological examination of lung specimens, and molecular studies investigating endothelial dysfunction and inflammatory pathways. Diagnostic modalities and treatment outcomes are evaluated through observational studies and randomized controlled trials. Recent Advances and Affected Population: Research has elucidated that CTEPH arises from incomplete resolution of pulmonary emboli, with subsequent fibrotic transformation mediated by dysregulated TGF-β/TGFBI signaling, endothelial dysfunction, and chronic inflammation. Affected populations are typically older adults, often with prior venous thromboembolism, splenectomy, or prothrombotic conditions, though up to 25% have no history of acute PE. The disease burden is substantial, with delayed diagnosis contributing to worse outcomes and higher societal costs. Microvascular arteriopathy and PAH-like lesions in non-occluded vessels further complicate the clinical picture. Conclusions: CTEPH is now recognized as a treatable disease, with multimodal therapies—surgical endarterectomy, balloon pulmonary angioplasty, and targeted pharmacotherapy—significantly improving survival and quality of life. Ongoing research into molecular mechanisms and biomarker-driven diagnostics promises earlier identification and more personalized management. Multidisciplinary care and continued translational investigation are essential to further reduce mortality and optimize outcomes for this complex patient population. Full article
(This article belongs to the Special Issue Feature Papers in BioChem, 2nd Edition)
Show Figures

Figure 1

28 pages, 2909 KB  
Review
State of the Art in Pulmonary Arterial Hypertension: Molecular Basis, Imaging Modalities, and Right Heart Failure Treatment
by Melika Shafeghat, Yasmin Raza, Roberta Catania, Amir Ali Rahsepar, Blair Tilkens, Michael J. Cuttica, Benjamin H. Freed, Jingbo Dai, You-Yang Zhao and James C. Carr
Biomedicines 2025, 13(7), 1773; https://doi.org/10.3390/biomedicines13071773 - 20 Jul 2025
Cited by 1 | Viewed by 5177
Abstract
Pulmonary hypertension (PH) is broadly defined as a mean pulmonary arterial pressure (mPAP) exceeding 20 mm Hg at rest. Pulmonary arterial hypertension (PAH) is a specific subset of PH characterized by a normal pulmonary arterial wedge pressure (PAWP), combined with elevated mPAP and [...] Read more.
Pulmonary hypertension (PH) is broadly defined as a mean pulmonary arterial pressure (mPAP) exceeding 20 mm Hg at rest. Pulmonary arterial hypertension (PAH) is a specific subset of PH characterized by a normal pulmonary arterial wedge pressure (PAWP), combined with elevated mPAP and increased pulmonary vascular resistance (PVR), without other causes of pre-capillary hypertension such as lung diseases or chronic thromboembolic pulmonary hypertension. The majority of PAH cases are idiopathic; other common etiologies include connective tissue disease-associated PAH, congenital heart disease, and portopulmonary hypertension. To a lesser extent, genetic and familial forms of PAH can also occur. The pathophysiology of PAH involves the following four primary pathways: nitric oxide, endothelin-1, prostacyclin, and activin/bone morphogenetic protein (BMP). Dysregulation of these pathways leads to a progressive vasculopathy marked by vasoconstriction, vascular proliferation, elevated right heart afterload, and ultimately right-sided heart failure. Diagnosing PAH is challenging and often occurs at advanced stages. The gold standard for diagnosis remains invasive right heart catheterization. Along with invasive hemodynamic measurements, several noninvasive imaging modalities such as echocardiography and ventilation-perfusion scanning are key adjunct techniques. Also, recent advancements in cardiac magnetic resonance (CMR) have opened a new era for PAH management. Additionally, CMR and echocardiography not only enable diagnosis but also aid in evaluating disease severity and monitoring treatment responses. Current PAH treatments focus on targeting molecular pathways, reducing inflammation, and inhibiting right-sided heart failure. Integrating imaging with basic science techniques is crucial for enhanced patient diagnosis, and precision medicine is emerging as a key strategy in PAH management. Additionally, the incorporation of artificial intelligence into both molecular and imaging approaches holds significant potential. There is a growing need to integrate new imaging modalities with high resolution and reduced radiation exposure into clinical practice. In this review, we discuss the molecular pathways involved in PAH, the imaging modalities utilized for diagnosis and monitoring, and current targeted therapies. Advances in molecular understanding and imaging technologies, coupled with precision medicine, could hold promise in improving patient outcomes and revolutionizing the management of PAH patients. Full article
Show Figures

Graphical abstract

7 pages, 618 KB  
Communication
Oral Anticoagulants in Chronic Thromboembolic Pulmonary Hypertension: Tradition or Innovation?
by Domenico Laviola, Giovanna Manzi, Tommaso Recchioni, Maria Cristina Luise, Valentina Mercurio, Alexandra Mihai, Roberto Badagliacca, Silvia Papa and Carmine Dario Vizza
J. Cardiovasc. Dev. Dis. 2025, 12(7), 271; https://doi.org/10.3390/jcdd12070271 - 16 Jul 2025
Viewed by 1135
Abstract
Chronic thromboembolic pulmonary hypertension (CTEPH) can complicate the clinical course of patients with acute pulmonary embolism, with a variable prevalence of 0.5–4%. Beyond specific therapeutic strategies, including pulmonary endarterectomy, balloon pulmonary angioplasty and pulmonary vasodilators, lifelong anticoagulation still represents the mainstay of treatment [...] Read more.
Chronic thromboembolic pulmonary hypertension (CTEPH) can complicate the clinical course of patients with acute pulmonary embolism, with a variable prevalence of 0.5–4%. Beyond specific therapeutic strategies, including pulmonary endarterectomy, balloon pulmonary angioplasty and pulmonary vasodilators, lifelong anticoagulation still represents the mainstay of treatment for this condition. The main historical experience supports the use of vitamin K antagonists (VKAs) in CTEPH patients; conversely, the efficacy and safety of direct oral anticoagulants (DOACs) in this setting are unclear. Growing experience, mainly from small studies and registries, is improving our knowledge, showing that DOACs may represent a valid and promising alternative to warfarin in CTEPH patients. Therefore, in the management of cases with a newly diagnosed CTEPH, clinicians are very often in the difficult position of (a) having to choose which anticoagulant to initiate in anticoagulant-naïve patients or (b) having to evaluate whether it is necessary to switch to a VKA in patients already on DOACs. This article aims to critically summarize the current evidence comparing DOACs and VKAs in CTEPH, discussing their efficacy and safety profiles and exploring their clinical applicability. Full article
Show Figures

Figure 1

14 pages, 1167 KB  
Article
Role of Extracellular Vesicles in Chronic Post-Embolic Pulmonary Hypertension: Data from an Experimental Animal Model and Patients
by Elva Mendoza-Zambrano, Verónica Sánchez-López, Belén Gómez-Rodríguez, Inés García-Lunar, Daniel Pereda-Arnau, Luis Jara-Palomares, Teresa Elías-Hernández, Ana García-Álvarez and Remedios Otero-Candelera
Biomedicines 2025, 13(6), 1499; https://doi.org/10.3390/biomedicines13061499 - 18 Jun 2025
Viewed by 851
Abstract
Background: The pathogenesis of chronic thromboembolic pulmonary hypertension (CTEPH) involves a multifaceted interplay of factors, including incomplete thrombus resolution, endothelial dysfunction, and vascular remodeling. Recent studies have highlighted the role of extracellular vesicles (EVs) in vascular diseases, suggesting their potential involvement in [...] Read more.
Background: The pathogenesis of chronic thromboembolic pulmonary hypertension (CTEPH) involves a multifaceted interplay of factors, including incomplete thrombus resolution, endothelial dysfunction, and vascular remodeling. Recent studies have highlighted the role of extracellular vesicles (EVs) in vascular diseases, suggesting their potential involvement in CTEPH progression. This study aims to investigate the role of EVs from various cellular sources in the development of CTEPH. Methods: An experimental study was conducted using 11 male three-month-old Large-White pigs. The EVs of endothelial origin (EEVs; CD146+), leukocyte-derived EVs (LEVs; CD45+, CD44+), and consistent with mesenchymal-origin EVs (CD90+, CD105+) were quantified. Measurements were taken at baseline, after the first embolization, and prior to each subsequent weekly embolization. Embolizations were repeated until chronic pulmonary hypertension (PH) was generated. Based on these findings, a clinical case-control study was performed involving nine patients previously diagnosed with CTEPH and 18 patients with pulmonary embolism who did not develop CTEPH after two years of follow-up. Results: The experimental study, consistent with the mesenchymal-origin EVs, exhibited a progressive decrease below baseline levels; LEVs decreased after PH was established, while EEVs remained elevated throughout the study. Subsequently, in the clinical case-control study, CD45+ LEVs emerged as a significant association of CTEPH, with an odds ratio (OR) of 21.25 (95% CI: 1.91–236.00; p = 0.013). Conclusions: Inflammation involving LEVs and EEVs plays a crucial role in sustaining the vascular alterations leading to pulmonary vasculature remodeling in CTEPH. Full article
(This article belongs to the Special Issue Molecular and Translational Research in Cardiovascular Disease)
Show Figures

Figure 1

13 pages, 522 KB  
Review
Uterine Fibroids and Their Association with Acute and Chronic Venous Thromboembolic Disease—An Expert Review of the Literature
by Munaza Afaq, Brooke Alexa Zlotshewer, Estefania Oliveros, Sarah Gabrielle Bauman, Anjali Vaidya, Vladimir Lakhter, Paul Forfia, Ahmed S. Sadek, Enrique Hernandez and Riyaz Bashir
J. Clin. Med. 2025, 14(12), 4065; https://doi.org/10.3390/jcm14124065 - 9 Jun 2025
Viewed by 2361
Abstract
Venous thromboembolism is significantly affected by hormonal and reproductive factors that pose unique challenges in women. Among various risk factors, the role of uterine fibroids, which are the most common benign tumors in women, is not well understood. The relationship between venous thromboembolism [...] Read more.
Venous thromboembolism is significantly affected by hormonal and reproductive factors that pose unique challenges in women. Among various risk factors, the role of uterine fibroids, which are the most common benign tumors in women, is not well understood. The relationship between venous thromboembolism and fibroids is mainly attributed to the physical compression caused by large fibroids on pelvic veins, particularly the iliac veins, leading to venous stasis and thrombosis. This review explores the prevalence, pathogenesis, risk factors, possible racial influences, and management strategies of venous thromboembolism associated with fibroids. It highlights the need for better awareness, considering the asymptomatic nature of many fibroids and their potential to lead to serious thromboembolic complications. There is a clear need for screening methods, detailed guidelines, and treatments to prevent such complications and improve women’s health care. Full article
(This article belongs to the Special Issue Diagnosis and Treatment of Obstetrics and Gynecology Cancers)
Show Figures

Figure 1

Back to TopTop