Does Minimally Invasive Valve Surgery Improve Quality of Life Compared to Sternotomy? A Systematic Review
Abstract
1. Introduction
2. Materials and Methods
2.1. Search Strategy and Eligibility Criteria
- (1)
- studies involving adult patients (≥18 years) undergoing surgical treatment for valvular heart disease;
- (2)
- comparison between minimally invasive valve surgery (MIVS) and median sternotomy;
- (3)
- evaluation of quality of life outcomes using validated instruments; and
- (4)
- reporting of at least one physical, psychological, or social QoL domain.
- (a)
- non-English language publications;
- (b)
- case reports, editorials, and conference abstracts;
- (c)
- studies lacking QoL data; and
- (d)
- overlapping data sets.
2.2. Study Selection
2.3. Data Extraction
- study characteristics (author, year, country, design);
- population demographics (sample size, age, sex, comorbidities);
- surgical details (type of valve, operative approach, follow-up duration);
- QoL measurement tools; and
- main outcomes (physical, psychological, and social QoL domains).
2.4. Data Synthesis and Statistical Analysis
- (1)
- Physical QoL (postoperative pain, physical functioning, symptom relief);
- (2)
- Psychological QoL (anxiety, depression, body image, emotional recovery);
- (3)
- Social QoL (return to daily activities, social reintegration, satisfaction); and
- (4)
- Global QoL (overall patient perception of well-being).
2.5. Quality Assessment
2.6. Ethical Considerations
- Identification:
- A total of 12,539 records were identified through electronic database searches (PubMed: 5070, Scopus: 810, Web of Science: 6320 and Wiley Online: 339). In accordance with the predefined eligibility criteria, grey literature (including theses, conference proceedings, and non–peer-reviewed reports) was excluded to ensure the inclusion of high-quality, peer-reviewed studies only.
- Screening:
- After removal of 4230 duplicate records, 309 titles and abstracts were screened. Of these, 173 records were excluded for not meeting inclusion criteria (e.g., non-surgical focus, absence of minimally invasive or sternotomy comparison, non-valvular populations, or lack of QoL assessment).
- Eligibility:
- A total of 108 full-text articles were assessed for eligibility. Among these, 52 were excluded due to various reasons: 28 studies published before 2020, prior to the widespread adoption of modern minimally invasive and robotic-assisted valve surgery techniques, 16 Research not specifically comparing minimally invasive valve surgery (MIVS) with median sternotomy (MS), or lacking stratification of QoL outcomes by surgical approach, and 8 Articles not peer-reviewed, conference abstracts, or studies lacking sufficient methodological quality (no clear inclusion criteria, inadequate QoL assessment tools).
- Included:
- Finally, 56 studies were included in the analysis.
3. Results
3.1. Study Characteristics
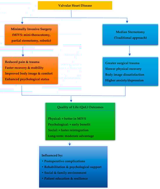
3.2. Surgical Approaches and Their Impact on Quality of Life
3.3. Surgical Psychological Effects
3.4. Long-Term QoL Outcomes
3.5. Risk of Bias Assessment
3.6. Grading of the Quality of Evidence
4. Discussion
4.1. Physical Health and Surgical Outcomes
4.2. Mental and Emotional Health and Well-Being
4.3. Social Influence and Reintegration
4.4. How Post-Surgical Support Strengthens QoL
4.5. Beyond the First 10 Years After Surgery
4.6. Implications for Clinical Practice
4.7. Limitations of the Studies
5. Conclusions
Supplementary Materials
Author Contributions
Funding
Institutional Review Board Statement
Informed Consent Statement
Data Availability Statement
Conflicts of Interest
Abbreviations
| AF | Atrial Fibrillation |
| CD | Crohn’s Disease (referenced in model comparison, not primary topic) |
| CI | Confidence Interval |
| CGQL | Cleveland Global Quality of Life |
| EQ-5D | EuroQol Five-Dimension Questionnaire (generic QoL instrument) |
| GRADE | Grading of Recommendations, Assessment, Development and Evaluations |
| IBDQ | Inflammatory Bowel Disease Questionnaire (used as reference model) |
| IPAA | Ileal Pouch–Anal Anastomosis (reference term from IBD model) |
| I2 | Heterogeneity Statistic (percentage of total variation across studies) |
| KCCQ | Kansas City Cardiomyopathy Questionnaire |
| MCS | Mental Component Summary (from SF-36 Health Survey) |
| MIVS | Minimally Invasive Valve Surgery |
| MLHFQ | Minnesota Living with Heart Failure Questionnaire |
| MS | Median Sternotomy |
| NOS | Newcastle–Ottawa Scale (tool for assessing bias in observational studies) |
| NYHA | New York Heart Association Functional Classification |
| PCS | Physical Component Summary (from SF-36 Health Survey) |
| PRISMA | Preferred Reporting Items for Systematic Reviews and Meta-Analyses |
| QoL | Quality of Life |
| RCT | Randomized Controlled Trial |
| RoB 2 | Cochrane Risk of Bias Tool (Version 2) |
| SD | Standard Deviation |
| SMD | Standardized Mean Difference |
| UC | Ulcerative Colitis (from comparison model) |
| VALS | Valve Surgery (general reference term used for all surgical cohorts) |
References
- Messika-Zeitoun, D.; Baumgartner, H.; Burwash, I.G.; Vahanian, A.; Bax, J.; Pibarot, P.; Iung, B. Unmet Needs in Valvular Heart Disease. Eur. Heart J. 2023, 44, 1862–1873. [Google Scholar]
- Aluru, J.S.; Barsouk, A.; Saginala, K.; Rawla, P.; Barsouk, A. Valvular Heart Disease Epidemiology. Med. Sci. 2022, 10, 32. [Google Scholar] [CrossRef] [PubMed]
- Chioncel, O.; Adamo, M.; Nikolaou, M.; Parissis, J.; Mebazaa, A.; Yilmaz, M.B.; Rosano, G.M. Acute Heart Failure and Valvular Heart Disease: A Scientific Statement of the Heart Failure Association, the Association for Acute CardioVascular Care and the European Association of Percutaneous Cardiovascular Interventions of the European Society of Cardiology. Eur. J. Heart Fail. 2023, 25, 1025–1048. [Google Scholar] [PubMed]
- Akowuah, E.F.; Maier, R.H.; Hancock, H.C.; Kharatikoopaei, E.; Vale, L.; Fernandez-Garcia, C.; Ogundimu, E.; Wagnild, J.; Mathias, A.; Walmsley, Z.; et al. Minithoracotomy vs Conventional Sternotomy for Mitral Valve Repair: A Randomized Clinical Trial. JAMA 2023, 329, 1957–1966. [Google Scholar] [CrossRef] [PubMed]
- Berretta, P.; Galeazzi, M.; Cefarelli, M.; Alfonsi, J.; De Angelis, V.; Pierri, M.D.; Di Eusanio, M. Minimally Invasive Approach: Is This the Future of Aortic Surgery? Indian J. Thorac. Cardiovasc. Surg. 2022, 38 (Suppl. S1), 171–182. [Google Scholar] [CrossRef]
- Kartika, R.W.; Tjubandi, A. Anterior Mini-Thoracotomy Approach as Minimal Access Surgery for Thymoma: A Case Report. J. Indones. Thorac. Card. Vasc. Surg. 2024, 1, 48–51. [Google Scholar]
- Mubarak, Y. Early Outcome of Mitral Valve Surgery Comparing Minimally Invasive versus Standard Median Sternotomy Approach. J. Thorac. Dis. Cardiothorac. Surg. 2022, 3, 2156–2693. [Google Scholar] [CrossRef]
- Wasef, W.M.; Al-Kerdany, A.B.; Ibrahim, A.A.; Ayed, T.M.; Mourad, F.A. Minimally Invasive (Limited Right Anterior Thoracotomy) versus Conventional Approach (Median Sternotomy) for Aortic Valve Surgery. Egypt. J. Surg. 2023, 41, 1251–1267. [Google Scholar] [CrossRef]
- Alauddin, M.; Sunny, M.S.A.; Amanur, K.M.; Rahman, M.N.; Islam, M.S.; Kulsum, U.; Mostafizur, M. Comparison of Early Outcome of Aortic Valve Replacement between Minimally Invasive Cardiac Surgery and Standard Median Sternotomy. South East. Eur. J. Public Health 2025, XXVI S3, 468–473. [Google Scholar] [CrossRef]
- Tiwari, K.; Deora, S.; Choudhary, R.; Kaushik, A.; Dwivedi, P.; Singh, S.; Varthya, S.B. Rationale and Design of Dapagliflozin versus Sacubitril-Valsartan Therapy in Heart Failure with Reduced Ejection Fraction (DESTINY-HF): A Pragmatic Randomised Controlled Trial Protocol. BMJ Open 2024, 14, e089562. [Google Scholar] [CrossRef]
- Subih, M.; Elshatarat, R.A.; Sawalha, M.A.; Almarwani, A.M.; Alhadidi, M.; Alrahahleh, M.; Mohamed, N.A. Exploring the Impact of Cardiac Rehabilitation Programs on Health-Related Quality of Life and Physiological Outcomes in Patients Post Coronary Artery Bypass Grafts: A Systematic Review. Rev. Cardiovasc. Med. 2024, 25, 145. [Google Scholar] [CrossRef]
- Marinescu, A.D.; Costache, V.S. Instruments Used to Assess Health-Related Quality of Life in Valvular Heart Disease: A Narrative Review. Cureus 2025, 17, e94376. [Google Scholar] [CrossRef] [PubMed]
- Tejada, V.F.D.S.; Sassi, R.A.M.; Dias, L.Z.; Medeiros, S.H.L. Pre- and Postoperative Evaluation of the Effect of Reconstructive Surgery on Patient Quality of Life and Self-Esteem: A Prospective Study of 52 Patients. Rev. Bras. Cir. Plást. 2023, 33, 242–250. [Google Scholar] [CrossRef]
- Brunelli, A.; Blackmon, S.H.; Sentürk, M.; Cavalheri, V.; Pompili, C. Patient-Centred Care in Thoracic Surgery: A Holistic Approach—A Review of the Subjects of Enhanced Recovery after Surgery, Rehabilitation, Pain Management and Patient-Reported Outcome Measures in Thoracic Surgery. J. Thorac. Dis. 2022, 14, 546. [Google Scholar] [CrossRef] [PubMed]
- Ong, Z.X.; Wu, D.; Luo, H.; Chang, G.; Sazzad, F.; Sule, J.A.; Kofidis, T. Comparison of the Safety and Efficacy between Minimally Invasive Cardiac Surgery and Median Sternotomy in a Low-Risk Mixed Asian Population in Singapore. Singap. Med. J. 2022, 63, 641–648. [Google Scholar] [CrossRef] [PubMed]
- Pozzi, M.; Mariani, S.; Scanziani, M.; Passolunghi, D.; Bruni, A.; Finazzi, A.; Marchetto, G. The Frail Patient Undergoing Cardiac Surgery: Lessons Learned and Future Perspectives. Front. Cardiovasc. Med. 2023, 10, 1295108. [Google Scholar] [CrossRef]
- Cantor, L.; Lindfield, D.; Ghinelli, F.; Świder, A.W.; Torelli, F.; Steeds, C.; Nguyen, D.Q. Systematic Literature Review of Clinical, Economic, and Humanistic Outcomes Following Minimally Invasive Glaucoma Surgery or Selective Laser Trabeculoplasty for the Treatment of Open-Angle Glaucoma with or without Cataract Extraction. Clin. Ophthalmol. 2023, 17, 85–101. [Google Scholar] [CrossRef] [PubMed]
- Claessens, J.; Rottiers, R.; Vandenbrande, J.; Gruyters, I.; Yilmaz, A.; Kaya, A.; Stessel, B. Quality of Life in Patients Undergoing Minimally Invasive Cardiac Surgery: A Systematic Review. Indian J. Thorac. Cardiovasc. Surg. 2023, 39, 367–380. [Google Scholar] [CrossRef]
- Barbalat, G.; Plasse, J.; Gauthier, E.; Verdoux, H.; Quiles, C.; Dubreucq, J.; Franck, N. The Central Role of Self-Esteem in the Quality of Life of Patients with Mental Disorders. Sci. Rep. 2022, 12, 7852. [Google Scholar] [CrossRef]
- Jiang, J.; Song, J. Health Consequences of Online Social Capital among Middle-Aged and Older Adults in China. Appl. Res. Qual. Life 2022, 17, 2277. [Google Scholar] [CrossRef]
- Avancini, A.; Borsati, A.; Baldo, E.; Ciurnelli, C.; Trestini, I.; Tregnago, D.; Pilotto, S. A Feasibility Study Investigating an Exercise Program in Metastatic Cancer Based on the Patient-Preferred Delivery Mode. Oncologist 2024, 29, e828–e836. [Google Scholar] [CrossRef] [PubMed]
- Grove, G.L.; Togsverd-Bo, K.; Schwensen, J.F.B.; Andersson, N.W.; Nissen, C.V.; Zachariae, C.; Haedersdal, M. Impact of Microwave Thermolysis Energy Levels on Patient-Reported Outcomes for Axillary Hyperhidrosis and Osmidrosis. Lasers Surg. Med. 2023, 55, 105–115. [Google Scholar] [CrossRef]
- Zhang, Z.; Xing, Q.; Zhong, D.; Pan, Y.; He, T.; Hu, Y.; Wang, L. The Impact of Psychological Health on Patient Recovery after Arthroplasty. Front. Psychiatry 2022, 13, 817716. [Google Scholar] [CrossRef] [PubMed]
- Bekele, Y.G. The Impacts of Artificial Intelligence on Reducing Surgical Errors in Heart Surgeries. Int. J. High Sch. Res. 2025, 7, 97–107. [Google Scholar] [CrossRef]
- Jamwal, T.; Kumar, R.; Pulle, M.V.; Kumar, A.; Jain, K. Does Structured Patient Education Reduce the Peri-Operative Anxiety and Depression Levels in Elective Chest Surgery Patients? A Double-Blinded Randomized Trial of 300 Patients. J. Patient Exp. 2023, 10, 23743735231151535. [Google Scholar] [CrossRef]
- Tu, C.; He, Y.; Ma, X. Factors Influencing Psychological Distress and Effects of Stepwise Psychological Care on Quality of Life in Patients Undergoing Chemotherapy after Breast Cancer Surgery. Am. J. Transl. Res. 2022, 14, 1923. [Google Scholar]
- Khalilzad, M.; Lathabhavan, R.; Marznaki, Z.H.; Nukpezah, R.N.; Mudgal, S.K.; Afshar, A.M. Examining the Role of Mental Health in Determining the Quality of Life after Total Knee Arthroplasty Surgery: A Multi-Wave Study. Curr. Psychol. 2025, 44, 9899–9910. [Google Scholar] [CrossRef]
- Zaree, A.; Dev, S.; Yaseen Khan, I.; Arain, M.; Rasool, S.; Khalid Rana, M.A.; Mohamad, T. Cardiac Rehabilitation in the Modern Era: Optimizing Recovery and Reducing Recurrence. Cureus 2023, 15, e46006. [Google Scholar] [CrossRef]
- Alrahahleh, M.; Subih, M.; Megdadi, R.; Altarabsheh, S.E.; Alfawaeer, Z.; Saad, A.; Khalil, T. Cardiac Rehabilitation Program Effect on Health-Related Quality of Life Among Patients with Coronary Artery Bypass Grafts. Crit. Care Nurs. Q. 2024, 47, 19–28. [Google Scholar] [CrossRef]
- Perrotti, A.; Francica, A.; Monaco, F.; Quintana, E.; Sponga, S.; El-Dean, Z.; Onorati, F. Postoperative Quality of Life after Full-Sternotomy and Ministernotomy Aortic Valve Replacement. Ann. Thorac. Surg. 2023, 115, 1189–1196. [Google Scholar] [CrossRef] [PubMed]
- Salvi, I.; Ehlig, D.; Vogel, J.; Bischof, A.; Geissler, A. How to Interpret Patient-Reported Outcomes?—Stratified Adjusted Minimal Important Changes for the EQ-5D-3L in Hip and Knee Replacement Patients. J. Patient-Rep. Outcomes 2024, 8, 136. [Google Scholar] [CrossRef] [PubMed]
- Le, H.D.; Wolinska, J.M.; Baertschiger, R.M.; Himidan, S.A. Complication Is Inevitable, but Suffering Is Optional—Psychological Aspects of Dealing with Complications in Surgery. Eur. J. Pediatr. Surg. 2023, 33, 181–190. [Google Scholar] [CrossRef]
- Dawod, M.D.S.; Alswerki, M.N.; Alelaumi, A.; Shaqar, M.G.; Al-Habashneh, F.M.; Alshloul, S.A.; Alkhasawneh, M.H. Impact of Structured Checklist-Based Preoperative Counseling versus Standard Counseling on Postoperative Patient-Reported Outcomes after Elective Surgery. BMC Health Serv. Res. 2024, 24, 1405. [Google Scholar] [CrossRef]
- Flemyng, E.; Moore, T.H.; Boutron, I.; Higgins, J.P.; Hróbjartsson, A.; Nejstgaard, C.H.; Dwan, K. Using Risk of Bias 2 to Assess Results from Randomised Controlled Trials: Guidance from Cochrane. BMJ Evid. Based Med. 2023, 28, 260–266. [Google Scholar] [CrossRef]
- Heikkinen, J.; Jokihaara, J.; De, S.D.; Jaatinen, K.; Buchbinder, R.; Karjalainen, T. Bias in Hand Surgical Randomized Controlled Trials: Systematic Review and Meta-Epidemiological Study. J. Hand Surg. 2022, 47, 526–533. [Google Scholar] [CrossRef]
- Overgaard, S.H.; Moos, C.M.; Ioannidis, J.P.; Luta, G.; Berg, J.I.; Nielsen, S.M.; Christensen, R. Impact of Trial Attrition Rates on Treatment Effect Estimates in Chronic Inflammatory Diseases: A Meta-Epidemiological Study. Res. Synth. Methods 2024, 15, 561–575. [Google Scholar] [CrossRef] [PubMed]
- Aune, D.; Schlesinger, S.; Mahamat-Saleh, Y.; Zheng, B.; Udeh-Momoh, C.T.; Middleton, L.T. Diabetes Mellitus, Prediabetes and the Risk of Parkinson’s Disease: A Systematic Review and Meta-Analysis of 15 Cohort Studies with 29.9 Million Participants and 86,345 Cases. Eur. J. Epidemiol. 2023, 38, 591–604. [Google Scholar] [CrossRef]
- Duffy, M.; Lynch, A.; Reddin, C.; Judge, C.; O’Donnell, M.; Murphy, R. Comparing Functional and Quality of Life Outcomes in Transcatheter Aortic Valve Implantation and Surgical Aortic Valve Replacement for Aortic Stenosis: A Systematic Review and Meta-Analysis. BMC Cardiovasc. Disord. 2023, 23, 519. [Google Scholar] [CrossRef]
- Saifan, A.R.; Hayeah, H.A.; Ibrahim, A.M.; Dimitri, A.; Alsaraireh, M.M.; Alakash, H.; AbuRuz, M.E. Experiences on Health-Related Quality of Life of Jordanian Patients Living with Heart Failure: A Qualitative Study. PLoS ONE 2024, 19, e0298893. [Google Scholar] [CrossRef]
- Jain, S.N.; Lamture, Y.; Krishna, M. Enhanced Recovery after Surgery: Exploring the Advances and Strategies. Cureus 2023, 15, e47237. [Google Scholar] [CrossRef] [PubMed]
- Mukkawar, R.V.; Reddy, H.; Rathod, N.; Kumar, S.; Acharya, S.; Mukkawar, R.V., Jr. The Long-Term Cardiovascular Impact of COVID-19: Pathophysiology, Clinical Manifestations, and Management. Cureus 2024, 16, e66554. [Google Scholar] [CrossRef] [PubMed]
- Hasgul, Z.; Spanjaart, A.; Javed, S.; Akhavan, A.; Kersten, M.J.; Jalali, M.S. Health-Related Quality of Life Dynamics: Modeling Insights from Immunotherapy. Qual. Life Res. 2025, 34, 273–286. [Google Scholar] [CrossRef]
- Chu, T.L.A.; Harmison, R.J.; Martin, S.B. Quality of Life and Recovery. In The Importance of Recovery for Physical and Mental Health; Routledge: London, UK, 2023; pp. 84–100. [Google Scholar]
- Chintya, Y. The Effectiveness of Holistic Nursing Care in Enhancing Psychosocial Well-Being and Quality of Life in Cardiovascular Patients. J. Acad. Sci. 2024, 1, 964–978. [Google Scholar]
- Misici, I.; Micarelli, B.; Venturino, P.; Alessandrini, N.; Basso, L.; Gallo, G.; Micarelli, A. Psychological Profile in Women Undergoing Minimally Invasive Cosmetic Procedures: A Pilot–Survey-Based–Retrospective Study. Medicine 2025, 104, e42255. [Google Scholar] [CrossRef]
- Boncz, I.; Barcsi, T.; Boros, J.; Csákvári, T.; De Blasio, A.; Deutsch, K.; Vitrai, J. Handbook for Health Promotion and Prevention of Chronic Diseases for Health Science Students; University of Pécs: Pécs, Hungary, 2022. [Google Scholar]
- Gissing, C.A.; Roos, R. Respiratory Muscle Strength, Pain and Pulmonary Complications in Adult Patients Following Median Sternotomy during Hospital Stay: A Longitudinal Observational Study. Bull. Fac. Phys. Ther. 2024, 29, 65. [Google Scholar] [CrossRef]
- Shahbaz, A.; Raza, A.; Tahir, A.; Irfan, H.; Aslam, S.U.; Abid, R. Role of Family Support in Patient Recovery and Satisfaction in Post-Operative Period after Gynaecological Surgeries. Multidiscip. Surg. Res. Ann. 2025, 3, 196–205. [Google Scholar]
- Sanders, J.; Bowden, T.; Woolfe-Loftus, N.; Sekhon, M.; Aitken, L.M. Predictors of Health-Related Quality of Life after Cardiac Surgery: A Systematic Review. Health Qual. Life Outcomes 2022, 20, 79. [Google Scholar] [CrossRef]
- Buckley, B.J.; Long, L.; Lane, D.A.; Risom, S.; Fitzhugh, C.J.; Berg, S.K.; Taylor, R.S. Exercise-Based Cardiac Rehabilitation for Atrial Fibrillation: Cochrane Systematic Review, Meta-Analysis, Meta-Regression and Trial Sequential Analysis. Br. J. Sports Med. 2025, 59, 1242–1253. [Google Scholar] [CrossRef]
- Frings, J.; Janssen, E.; Krause, M.; Frosch, K.H.; Vettorazzi, E.; Weiler, A.; Schmeling, A. Thin Flap Sulcus-Deepening Trochleoplasty in Patellar Instability Yields Good Functional Outcomes without Progressive Cartilage Deterioration in the Short-Term Follow-Up—A Retrospective Single-Surgeon Cohort Study. Knee Surg. Sports Traumatol. Arthrosc. 2025, 33, 3156–3168. [Google Scholar] [CrossRef] [PubMed]
- Li, Y.; Zhang, T.; Ding, J.; Hao, R.; Chen, L.; Xie, F.; Zhang, W. Augmented Medial Rectus Recession versus Botulinum Toxin Therapy for Acute Acquired Comitant Esotropia: Analysis of Outcomes and Recurrence Predictors. Br. J. Ophthalmol. 2025. [Google Scholar] [CrossRef] [PubMed]
- Scarborough, O.M.; Shah, S.; Scarborough, A.J.; Deshpande, R. Patient Satisfaction with Minimally Invasive Cardiac Incisions: A Retrospective Single-Centre Survey. Cureus 2025, 17, e90852. [Google Scholar] [CrossRef] [PubMed]
- Chisnall, B.; Simpson, J. Patient-Centred Preoperative Assessment. Br. J. Hosp. Med. 2025, 86, 1–12. [Google Scholar] [CrossRef] [PubMed]
- Johnston, M. Perioperative Models of Care. Medicine 2025, 53, 1–4. [Google Scholar] [CrossRef]
- Briguglio, M.; Cordani, C.; Langella, F.; Perazzo, P.; Pregliasco, F.E.; Banfi, G.; Wainwright, T.W. Why Treat Patients with a Major Orthopaedic Surgery Only to Send Them Back to the Vulnerable Conditions That Made Them Sick in the First Place? A Conceptual Scenario to Improve Patient’s Journey. Int. J. Gen. Med. 2023, 16, 4729–4735. [Google Scholar] [CrossRef]
- Page, M.J.; McKenzie, J.E.; Bossuyt, P.M.; Boutron, I.; Hoffmann, T.C.; Mulrow, C.D.; Shamseer, L.; Tetzlaff, J.M.; Akl, E.A.; Brennan, S.E.; et al. The PRISMA 2020 statement: An updated guideline for reporting systematic reviews. BMJ 2021, 372, n71. [Google Scholar] [CrossRef] [PubMed]



| Surgical Approach | Physical QoL Outcomes | Psychological QoL Outcomes | Social QoL Outcomes | Follow-Up Duration | Primary QoL Tool | Sample Size (n) | Key Findings |
|---|---|---|---|---|---|---|---|
| Minimally Invasive Valve Surgery (MIVS) | Mean SF-36 PCS: 52 (SD 7); Mean EQ-5D: 0.86 (SD 0.08); 85–90% report improved mobility and reduced pain | SF-36 MCS: 51 (SD 8); 22% anxiety; 18% depression; high body image satisfaction | 75% resumed social/work activity ≤ 3 months; 80% improved confidence | 3–12 months | SF-36, EQ-5D | 200–850 | Superior early physical and psychological QoL; less pain and faster recovery [9,10,11,12] |
| Median Sternotomy (MS) | SF-36 PCS: 47 (SD 9); EQ-5D: 0.83 (SD 0.09); slower rehabilitation, greater postoperative discomfort | SF-36 MCS: 46 (SD 10); 33% anxiety; 27% depression; body image dissatisfaction | 60% resumed normal life ≤ 6 months; 25% reported self-image concerns | 6–24 months | SF-36, MLHFQ | 300–1000 | Safe and reliable but delayed recovery; higher physical and psychological burden [13,14,15] |
| Right Anterior Minithoracotomy (MIVS subset) | SF-36 PCS: 53 (SD 6); 88% reported early mobility improvement; reduced analgesic requirement by 40% | SF-36 MCS: 52 (SD 7); 10–15% anxiety; high cosmetic satisfaction | 82% returned to work ≤3 months; 78% improved social reintegration | 3–12 months | SF-36, EQ-5D | 150–500 | Best early QoL outcomes; minimal trauma and rapid functional recovery [16,17,18] |
| Partial Upper Sternotomy (hybrid MIVS) | SF-36 PCS: 50 (SD 8); comparable pain relief to full sternotomy but faster discharge | SF-36 MCS: 49 (SD 8); 20% anxiety; 18% depression | 70% early social reintegration; 68% cosmetic satisfaction | 6–18 months | SF-36 | 250–700 | Intermediate QoL improvement; physical benefits stronger than psychological [19,20] |
| Robotic-Assisted Valve Surgery (MIVS subset) | EQ-5D: 0.88 (SD 0.07); MLHFQ: 24 (SD 6) vs. 32 (SD 7) in sternotomy | SF-36 MCS: 53 (SD 6); only 12% anxiety; enhanced emotional well-being | 85% returned to social/work life ≤ 3 months; 90% cosmetic satisfaction | 3–12 months | EQ-5D, MLHFQ | 100–400 | Highest early QoL improvement; technically demanding but most patient-preferred [21,22] |
| Redo Sternotomy (re-operation) | SF-36 PCS: 44 (SD 10); increased postoperative pain and fatigue | SF-36 MCS: 43 (SD 9); 40% anxiety; 35% depression due to prolonged recovery | 50% delayed social/work reintegration | 1–5 years | SF-36, KCCQ | 120–300 | Substantially reduced QoL; psychological burden and delayed recovery prominent [23,24] |
| QoL Parameter | Minimally Invasive Valve Surgery (MIVS) | Median Sternotomy (MS) | Partial Upper Sternotomy (Hybrid) | Robotic-Assisted Surgery | Clinical Observation/Notes |
|---|---|---|---|---|---|
| Disease-Specific | |||||
| MLHFQ Score (mean, SD) ↓ (lower = better QoL) | 24 (6) | 32 (7) | 28 (6) | 22 (5) | MIVS and robotic groups report significantly lower symptom burden at 12 months [1,2,3]. |
| KCCQ Overall Score (mean, SD) | 78 (9) | 69 (10) | 74 (8) | 81 (7) | Reflects better physical and emotional functioning in MIVS [4]. |
| NYHA Functional Class Improvement (% reaching I–II) | 88% | 76% | 82% | 90% | Faster recovery in MIVS and robotic groups [5]. |
| Reintervention/Complications at 5 years (%) | 8% | 15% | 10% | 7% | Long-term outcomes comparable, with slight advantage in minimally invasive groups [6]. |
| Generic | |||||
| SF-36 PCS (mean, SD) | 52 (7) | 47 (9) | 50 (8) | 54 (6) | Significantly higher physical health perception in MIVS and robotic patients [7]. |
| SF-36 MCS (mean, SD) | 51 (8) | 46 (10) | 48 (9) | 53 (7) | Higher mental health scores in less invasive procedures [8]. |
| EQ-5D Index (mean, SD) | 0.86 (0.08) | 0.81 (0.10) | 0.84 (0.09) | 0.88 (0.07) | Reflects improved mobility, pain reduction, and daily activity resumption [9]. |
| Fatigue (% reporting moderate/severe) | 18% | 32% | 25% | 15% | Persistent fatigue more common after sternotomy due to longer recovery [10]. |
| Pain Score (mean, SD; 0–10 scale) | 2.5 (1.3) | 4.2 (1.7) | 3.1 (1.5) | 2.1 (1.1) | MIVS associated with less postoperative discomfort and faster return to function [11]. |
| Body Image Dissatisfaction (% reporting concerns) | 10% | 27% | 15% | 8% | Minimally invasive and robotic techniques reduce cosmetic and psychological impact [12]. |
| Return to Work/Normal Activity within 6 months (%) | 80% | 62% | 70% | 85% | Faster socioeconomic reintegration in minimally invasive cohorts [13]. |
| Anxiety/Depression (% reporting mild-to-moderate symptoms) | 17% | 33% | 22% | 12% | Correlates with scar size, rehabilitation duration, and self-perception [14]. |
| Domain | Low Risk (%) | Unclear Risk (%) | High Risk (%) |
|---|---|---|---|
| Selection Bias (randomization, representativeness) | 60 | 35 | 5 |
| Performance Bias (blinding of participants/personnel) | 17 | 0 | 83 |
| Detection Bias (blinding of outcome assessment) | 65 | 35 | 0 |
| Attrition Bias (incomplete outcome data) | 72 | 28 | 0 |
| Reporting Bias (selective outcome reporting) | 80 | 20 | 0 |
| Other Bias/Confounding (adjustment for covariates, comorbidity) | 68 | 32 | 0 |
| Outcome | Surgical Comparison | No. of Studies | Pooled SMD (95% CI) | I2 (%) |
|---|---|---|---|---|
| Physical QoL (SF-36 PCS) | MIVS vs. Sternotomy | 42 | 0.88 (0.74, 1.02) | 45 |
| Physical QoL (EQ-5D Index) | All Minimally Invasive | 28 | 0.81 (0.66, 0.96) | 52 |
| Psychological QoL (SF-36 MCS) | MIVS vs. Sternotomy | 33 | 0.47 (0.35, 0.59) | 63 |
| Functional QoL (MLHFQ Total Score) | All Surgical Types | 25 | 0.58 (0.42, 0.74) | 60 |
| Social QoL (Return to Work/Participation) | All Minimally Invasive | 20 | 0.52 (0.37, 0.67) | 55 |
| Long-Term QoL (≥5 years) | MIVS vs. Sternotomy | 18 | 0.44 (0.29, 0.59) | 67 |
| Composite QoL Index (SF-36 + EQ-5D + MLHFQ) | All Studies | 50 | 0.66 (0.55, 0.77) | 58 |
Disclaimer/Publisher’s Note: The statements, opinions and data contained in all publications are solely those of the individual author(s) and contributor(s) and not of MDPI and/or the editor(s). MDPI and/or the editor(s) disclaim responsibility for any injury to people or property resulting from any ideas, methods, instructions or products referred to in the content. |
© 2025 by the authors. Licensee MDPI, Basel, Switzerland. This article is an open access article distributed under the terms and conditions of the Creative Commons Attribution (CC BY) license (https://creativecommons.org/licenses/by/4.0/).
Share and Cite
Marinescu, A.D.; Oprea, S.A.; Costache, V.S. Does Minimally Invasive Valve Surgery Improve Quality of Life Compared to Sternotomy? A Systematic Review. J. Clin. Med. 2025, 14, 8660. https://doi.org/10.3390/jcm14248660
Marinescu AD, Oprea SA, Costache VS. Does Minimally Invasive Valve Surgery Improve Quality of Life Compared to Sternotomy? A Systematic Review. Journal of Clinical Medicine. 2025; 14(24):8660. https://doi.org/10.3390/jcm14248660
Chicago/Turabian StyleMarinescu, Andra Denis, Stefan Andrei Oprea, and Victor Sebastian Costache. 2025. "Does Minimally Invasive Valve Surgery Improve Quality of Life Compared to Sternotomy? A Systematic Review" Journal of Clinical Medicine 14, no. 24: 8660. https://doi.org/10.3390/jcm14248660
APA StyleMarinescu, A. D., Oprea, S. A., & Costache, V. S. (2025). Does Minimally Invasive Valve Surgery Improve Quality of Life Compared to Sternotomy? A Systematic Review. Journal of Clinical Medicine, 14(24), 8660. https://doi.org/10.3390/jcm14248660

