Synergistic Antitumor Effects of Caerin Peptides and Dendritic Cell Vaccines in a 4T-1 Murine Breast Cancer Model
Abstract
1. Introduction
2. Materials and Methods
2.1. Animals
2.2. Cell Culture
2.3. Peptide Synthesis
2.4. MTT Assay
2.5. Apoptosis Detection
2.6. Cell Morphology Analysis
2.7. Tumor Model
2.8. Intratumoral Administration
2.9. Analysis of Lung Metastasis
2.10. Tumor Antigen Preparation
2.11. DC Vaccine Preparation and Administration
2.12. Flow Cytometry
2.13. Tumor and Lymph Node Microenvironment Analysis by Flow Cytometry
2.14. IFN-γ Detection in the Spleen and Lymph Nodes
2.15. Magnetic Bead Sorting of T Cells
2.16. Co-Culture Experiments
2.16.1. DC Vaccines (DCV) and T Cell Co-Culture
2.16.2. DCV, T Cells, and Tumor Cell Co-Culture
2.17. ELISA
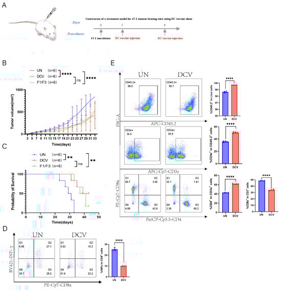
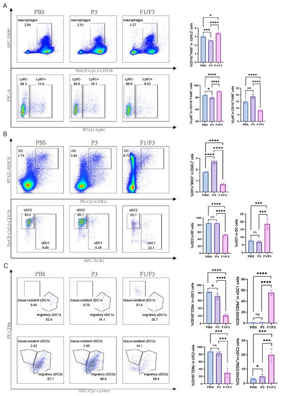
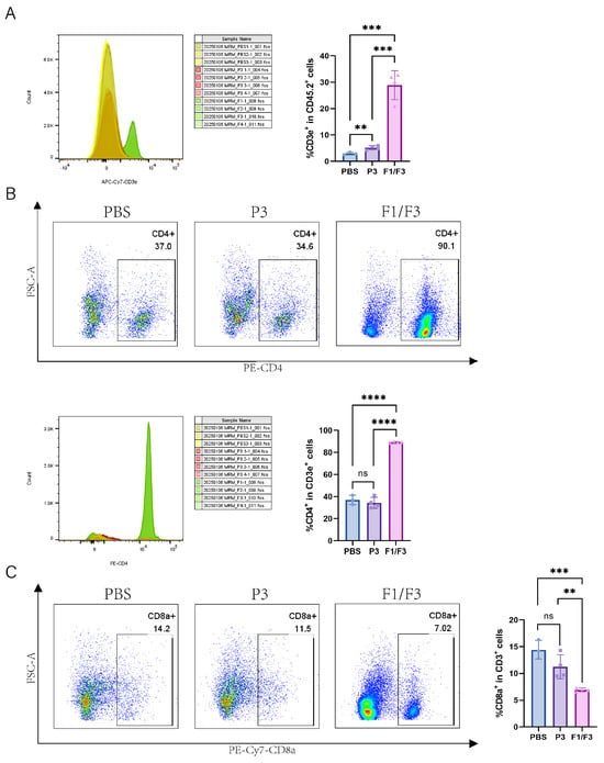
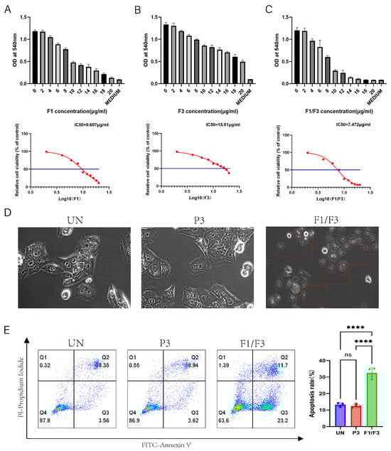
3. Results
3.1. F1/F3 Induces Programmed Cell Death in 4T-1 Cells In Vitro
3.2. F1/F3 Inhibits 4T-1 Tumor Growth and Lung Metastasis in Mice
3.3. Intratumoral Injection of F1/F3 Promotes cDC1 and CD4+ T Cells Infiltrating the Tumor
3.4. The Cell Population Changes in the Lymph Nodes
3.5. PD-1 Blockade Does Not Increase the Efficacy of F1/F3
3.6. DC Vaccines Effectively Suppress 4T-1 Tumor Growth
3.7. DC Vaccine Improves T Cell Response
3.8. DC Vaccine Pulsed with F1/F3-Treated 4T-1 Cells Outperforms 4T-1-Loaded DC Vaccine
3.9. DCV2 Stimulates Stronger T Cell Responses Compared with DCV1
4. Discussion
5. Conclusions
Supplementary Materials
Author Contributions
Funding
Institutional Review Board Statement
Informed Consent Statement
Data Availability Statement
Acknowledgments
Conflicts of Interest
Abbreviations
| TNBC | Triple-negative breast cancer |
| PD-1 | Programmed cell death protein 1 |
| PD-L1 | Programmed cell death ligand 1 |
| DCs | Dendritic cells |
| mDC | Migratory DC |
| rDC | Tissue-resident DC |
| TAA | Tumor-associated antigen |
| SPF | Specific-pathogen-free |
| FBS | Fetal bovine serum |
| IC50 | Half maximal inhibitory concentration |
| TME | Tumor microenvironment |
| TDLN | Tumor-draining lymph node |
| N-TDLN | Non-draining lymph node |
| CTLs | Cytotoxic T lymphocytes |
| M1 | Classical activated macrophages |
| M2 | Alternatively activated macrophages |
| DCV | Dendritic Cell Vaccine |
| BMDCs | Bone-Marrow-Derived Dendritic Cells |
References
- Ye, F.; Dewanjee, S.; Li, Y.; Jha, N.K.; Chen, Z.S.; Kumar, A.; Vishakha; Behl, T.; Jha, S.K.; Tang, H. Advancements in clinical aspects of targeted therapy and immunotherapy in breast cancer. Mol. Cancer 2023, 22, 105. [Google Scholar] [CrossRef] [PubMed]
- Onkar, S.S.; Carleton, N.M.; Lucas, P.C.; Bruno, T.C.; Lee, A.V.; Vignali, D.A.A.; Oesterreich, S. The Great Immune Escape: Understanding the Divergent Immune Response in Breast Cancer Subtypes. Cancer Discov. 2023, 13, 23–40. [Google Scholar] [CrossRef]
- Yang, L.; Hu, Q.; Huang, T. Breast Cancer Treatment Strategies Targeting the Tumor Microenvironment: How to Convert “Cold” Tumors to “Hot” Tumors. Int. J. Mol. Sci. 2024, 25, 7208. [Google Scholar] [CrossRef]
- Gadaleta, E.; Thorn, G.J.; Ross-Adams, H.; Jones, L.J.; Chelala, C. Field cancerization in breast cancer. J. Pathol. 2022, 257, 561–574. [Google Scholar] [CrossRef] [PubMed]
- Jacobs, A.; Lemoine, A.; Joshi, G.P.; Van de Velde, M.; Bonnet, F.; PROSPECT Working Group Collaborators. PROSPECT guideline for oncological breast surgery: A systematic review and procedure-specific postoperative pain management recommendations. Anaesthesia 2020, 75, 664–673. [Google Scholar] [CrossRef] [PubMed]
- Shanthanna, H. Risk factors and prediction modelling for chronic post-surgical pain after breast cancer surgery. Anaesthesia 2023, 78, 811–815. [Google Scholar] [CrossRef]
- Pereira, I.C.; Mascarenhas, I.F.; Capetini, V.C.; Ferreira, P.M.P.; Rogero, M.M.; Torres-Leal, F.L. Cellular reprogramming, chemoresistance, and dietary interventions in breast cancer. Crit. Rev. Oncol. Hematol. 2022, 179, 103796. [Google Scholar] [CrossRef]
- Claessens, A.K.M.; Ibragimova, K.I.E.; Geurts, S.M.E.; Bos, M.; Erdkamp, F.L.G.; Tjan-Heijnen, V.C.G. The role of chemotherapy in treatment of advanced breast cancer: An overview for clinical practice. Crit. Rev. Oncol. Hematol. 2020, 153, 102988. [Google Scholar] [CrossRef]
- Liu, J.; Zhu, Z.; Hua, Z.; Lin, W.; Weng, Y.; Lin, J.; Mao, H.; Lin, L.; Chen, X.; Guo, J. Radiotherapy refusal in breast cancer with breast-conserving surgery. Radiat. Oncol. 2023, 18, 130. [Google Scholar] [CrossRef]
- Dvir, K.; Giordano, S.; Leone, J.P. Immunotherapy in Breast Cancer. Int. J. Mol. Sci. 2024, 25, 7517. [Google Scholar] [CrossRef]
- Miyashita, M.; Ishida, T. Prospect of immunotherapy in neoadjuvant/adjuvant treatment for early breast cancer. Chin. Clin. Oncol. 2020, 9, 28. [Google Scholar] [CrossRef]
- Nandi, D.; Sharma, D. Integrating immunotherapy with conventional treatment regime for breast cancer patients- an amalgamation of armamentarium. Front. Immunol. 2024, 15, 1477980. [Google Scholar] [CrossRef]
- Vafaizadeh, V.; Barekati, Z. Immuno-Oncology Biomarkers for Personalized Immunotherapy in Breast Cancer. Front. Cell Dev. Biol. 2020, 8, 162. [Google Scholar] [CrossRef] [PubMed]
- Li, Y.; Zhang, H.; Merkher, Y.; Chen, L.; Liu, N.; Leonov, S.; Chen, Y. Recent advances in therapeutic strategies for triple-negative breast cancer. J. Hematol. Oncol. 2022, 15, 121. [Google Scholar] [CrossRef] [PubMed]
- Barzaman, K.; Karami, J.; Zarei, Z.; Hosseinzadeh, A.; Kazemi, M.H.; Moradi-Kalbolandi, S.; Safari, E.; Farahmand, L. Breast cancer: Biology, biomarkers, and treatments. Int. Immunopharmacol. 2020, 84, 106535. [Google Scholar] [CrossRef] [PubMed]
- Niedbala, M.; Malarz, K.; Sharma, G.; Kramer-Marek, G.; Kaspera, W. Glioblastoma: Pitfalls and Opportunities of Immunotherapeutic Combinations. Onco Targets Ther. 2022, 15, 437–468. [Google Scholar] [CrossRef]
- Qian, D.; Li, J.; Huang, M.; Cui, Q.; Liu, X.; Sun, K. Dendritic cell vaccines in breast cancer: Immune modulation and immunotherapy. Biomed. Pharmacother. 2023, 162, 114685. [Google Scholar] [CrossRef]
- Elwakeel, A.; Bridgewater, H.E.; Bennett, J. Unlocking Dendritic Cell-Based Vaccine Efficacy through Genetic Modulation-How Soon Is Now? Genes 2023, 14, 2118. [Google Scholar] [CrossRef]
- Yi, M.; Li, T.; Niu, M.; Mei, Q.; Zhao, B.; Chu, Q.; Dai, Z.; Wu, K. Exploiting innate immunity for cancer immunotherapy. Mol. Cancer 2023, 22, 187. [Google Scholar]
- Huang, L.; Rong, Y.; Tang, X.; Yi, K.; Qi, P.; Hou, J.; Liu, W.; He, Y.; Gao, X.; Yuan, C.; et al. Engineered exosomes as an in situ DC-primed vaccine to boost antitumor immunity in breast cancer. Mol. Cancer 2022, 21, 45. [Google Scholar] [CrossRef]
- Venetis, K.; Invernizzi, M.; Sajjadi, E.; Curigliano, G.; Fusco, N. Cellular immunotherapy in breast cancer: The quest for consistent biomarkers. Cancer Treat. Rev. 2020, 90, 102089. [Google Scholar] [CrossRef]
- Zanotta, S.; Galati, D.; De Filippi, R.; Pinto, A. Enhancing Dendritic Cell Cancer Vaccination: The Synergy of Immune Checkpoint Inhibitors in Combined Therapies. Int. J. Mol. Sci. 2024, 25, 7509. [Google Scholar] [CrossRef] [PubMed]
- Liu, N.; He, T.; Xiao, Z.; Du, J.; Zhu, K.; Liu, X.; Chen, T.; Liu, W.; Ni, G.; Liu, X.; et al. 131I-Caerin 1.1 and 131I-Caerin 1.9 for the treatment of non-small-cell lung cancer. Front. Oncol. 2022, 12, 861206. [Google Scholar] [CrossRef]
- Fu, Q.; Luo, Y.; Li, J.; Zhang, P.; Tang, S.; Song, X.; Fu, J.; Liu, M.; Mo, R.; Wei, M.; et al. Improving the efficacy of cancer immunotherapy by host-defence caerin 1.1 and 1.9 peptides. Hum. Vaccin. Immunother. 2024, 20, 2385654. [Google Scholar] [CrossRef]
- Chen, S.; Zhang, P.; Xiao, L.; Liu, Y.; Wu, K.; Ni, G.; Li, H.; Wang, T.; Wu, X.; Chen, G.; et al. Caerin 1.1 and 1.9 Peptides from Australian Tree Frog Inhibit Antibiotic-Resistant Bacteria Growth in a Murine Skin Infection Model. Microbiol. Spectr. 2021, 9, e0005121. [Google Scholar] [CrossRef]
- Ni, G.; Chen, S.; Chen, M.; Wu, J.; Yang, B.; Yuan, J.; Walton, S.F.; Li, H.; Wei, M.Q.; Wang, Y.; et al. Host-Defense Peptides Caerin 1.1 and 1.9 Stimulate TNF-Alpha-Dependent Apoptotic Signals in Human Cervical Cancer HeLa Cells. Front. Cell Dev. Biol. 2020, 8, 676. [Google Scholar] [CrossRef]
- Ni, G.; Liu, X.; Li, H.; Fogarty, C.E.; Chen, S.; Zhang, P.; Liu, Y.; Wu, X.; Wei, M.Q.; Chen, G.; et al. Topical Application of Temperature-Sensitive Gel Containing Caerin 1.1 and 1.9 Peptides on TC-1 Tumour-Bearing Mice Induced High-Level Immune Response in the Tumour Microenvironment. Front. Oncol. 2021, 11, 754770. [Google Scholar] [CrossRef] [PubMed]
- Li, J.; Luo, Y.; Fu, Q.; Tang, S.; Zhang, P.; Frazer, I.H.; Liu, X.; Wang, T.; Ni, G. Caerin 1.1/1.9-mediated antitumor immunity depends on IFNAR-Stat1 signalling of tumour infiltrating macrophage by autocrine IFNα and is enhanced by CD47 blockade. Sci. Rep. 2025, 15, 3789. [Google Scholar] [CrossRef] [PubMed]
- Yang, X.; Liu, X.; Li, J.; Zhang, P.; Li, H.; Chen, G.; Zhang, W.; Wang, T.; Frazer, I.; Ni, G. Caerin 1.1/1.9 Enhances Antitumour Immunity by Activating the IFN-alpha Response Signalling Pathway of Tumour Macrophages. Cancers 2022, 14, 5785. [Google Scholar] [CrossRef]
- Fu, Q.; Luo, Y.; Li, J.; Li, H.; Liu, X.; Chen, Z.; Ni, G.; Wang, T. Caerin 1.1 and 1.9 peptides halt B16 melanoma metastatic tumours via expanding cDC1 and reprogramming tumour macrophages. J. Transl. Med. 2024, 22, 973. [Google Scholar] [CrossRef]
- Ni, G.; Yang, X.; Li, J.; Wu, X.; Liu, Y.; Li, H.; Chen, S.; Fogarty, C.E.; Frazer, I.H.; Chen, G.; et al. Intratumoral injection of caerin 1.1 and 1.9 peptides increases the efficacy of vaccinated TC-1 tumor-bearing mice with PD-1 blockade by modulating macrophage heterogeneity and the activation of CD8+ T cells in the tumor microenvironment. Clin. Transl. Immunol. 2021, 10, e1335. [Google Scholar] [CrossRef] [PubMed]
- Luo, Y.; Li, J.; Fu, Q.; Zhang, P.; Song, X.; Liu, M.; Mo, R.; Fu, J.; Tang, S.; Wu, J.; et al. Caerin 1.1 and 1.9 peptides induce acute caspase 3/GSDME-mediated pyroptosis in epithelial cancer cells. Sci. Rep. 2025, 15, 13377. [Google Scholar] [CrossRef]
- Liang, Y.; Zhang, H.; Song, X.; Yang, Q. Metastatic heterogeneity of breast cancer: Molecular mechanism and potential therapeutic targets. Semin. Cancer Biol. 2020, 60, 14–27. [Google Scholar] [CrossRef] [PubMed]
- Liu, T.; Si, X.; Liu, L.; Ma, S.; Huang, Z.; Zhang, Y.; Song, W.; Zhang, Y.; Chen, X. Injectable Nano-in-Gel Vaccine for Spatial and Temporal Control of Vaccine Kinetics and Breast Cancer Postsurgical Therapy. ACS Nano 2024, 18, 3087–3100. [Google Scholar] [CrossRef]
- Masoumi, J.; Zainodini, N.; Basirjafar, P.; Tavakoli, T.; Zandvakili, R.; Nemati, M.; Ramezani, M.; Rezayati, M.T.; Ayoobi, F.; Khademalhosseini, M.; et al. Apelin receptor antagonist boosts dendritic cell vaccine efficacy in controlling angiogenic, metastatic and apoptotic-related factors in 4T1 breast tumor-bearing mice. Med. Oncol. 2023, 40, 179. [Google Scholar] [CrossRef]
- Rao, Z.; Zhu, Y.; Yang, P.; Chen, Z.; Xia, Y.; Qiao, C.; Liu, W.; Deng, H.; Li, J.; Ning, P.; et al. Pyroptosis in inflammatory diseases and cancer. Theranostics 2022, 12, 4310–4329. [Google Scholar] [CrossRef]
- Chatzileontiadou, D.S.M.; Sloane, H.; Nguyen, A.T.; Gras, S.; Grant, E.J. The Many Faces of CD4+ T Cells: Immunological and Structural Characteristics. Int. J. Mol. Sci. 2020, 22, 73. [Google Scholar] [CrossRef]
- Guo, M.; Liu, M.Y.R.; Brooks, D.G. Regulation and impact of tumor-specific CD4+ T cells in cancer and immunotherapy. Trends Immunol. 2024, 45, 303–313. [Google Scholar] [CrossRef] [PubMed]
- Feng, D.; Pu, D.; Ren, J.; Liu, M.; Zhang, Z.; Liu, Z.; Li, J. CD8+ T-cell exhaustion: Impediment to triple-negative breast cancer (TNBC) immunotherapy. Biochim. Biophys. Acta Rev. Cancer 2024, 1879, 189193. [Google Scholar] [CrossRef]
- Zhang, B.; Liu, J.; Mo, Y.; Zhang, K.; Huang, B.; Shang, D. CD8+ T cell exhaustion and its regulatory mechanisms in the tumor microenvironment: Key to the success of immunotherapy. Front. Immunol. 2024, 15, 1476904. [Google Scholar] [CrossRef]
- Basak, U.; Sarkar, T.; Mukherjee, S.; Chakraborty, S.; Dutta, A.; Dutta, S.; Nayak, D.; Kaushik, S.; Das, T.; Sa, G. Tumor-associated macrophages: An effective player of the tumor microenvironment. Front. Immunol. 2023, 14, 1295257. [Google Scholar] [CrossRef] [PubMed]
- Xu, Y.; Li, L.; Yang, W.; Zhang, K.; Zhang, Z.; Yu, C.; Qiu, J.; Cai, L.; Gong, Y.; Zhang, Z.; et al. TRAF2 promotes M2-polarized tumor-associated macrophage infiltration, angiogenesis and cancer progression by inhibiting autophagy in clear cell renal cell carcinoma. J. Exp. Clin. Cancer Res. 2023, 42, 159. [Google Scholar] [CrossRef] [PubMed]
- Wang, J.; Wang, Q.; Ma, L.; Lv, K.; Han, L.; Chen, Y.; Zhou, R.; Zhou, H.; Chen, H.; Wang, Y.; et al. Development of an mRNA-based therapeutic vaccine mHTV-03E2 for high-risk HPV-related malignancies. Mol. Ther. 2024, 32, 2340–2356. [Google Scholar] [CrossRef]
- Merecz-Sadowska, A.; Sitarek, P.; Kowalczyk, T.; Zajdel, K.; Kucharska, E.; Zajdel, R. The Modulation of Melanogenesis in B16 Cells Upon Treatment with Plant Extracts and Isolated Plant Compounds. Molecules 2022, 27, 4360. [Google Scholar] [CrossRef] [PubMed]
- Halpert, M.M.; Burns, B.A.; Rosario, S.R.; Withers, H.G.; Trivedi, A.J.; Hofferek, C.J.; Gephart, B.D.; Wang, H.; Vazquez-Perez, J.; Amanya, S.B.; et al. Multifactoral immune modulation potentiates durable remission in multiple models of aggressive malignancy. FASEB J. 2024, 38, e23644. [Google Scholar] [CrossRef]
- Bleul, T.; Zhuang, X.; Hildebrand, A.; Lange, C.; Bohringer, D.; Schlunck, G.; Reinhard, T.; Lapp, T. Different Innate Immune Responses in BALB/c and C57BL/6 Strains following Corneal Transplantation. J. Innate Immun. 2021, 13, 49–59. [Google Scholar] [CrossRef]
- Restrepo, C.M.; Llanes, A.; Herrera, L.; Ellis, E.; Quintero, I.; Fernandez, P.L. Baseline gene expression in BALB/c and C57BL/6 peritoneal macrophages influences but does not dictate their functional phenotypes. Exp. Biol. Med. 2024, 249, 10377. [Google Scholar] [CrossRef]
- Prokhnevska, N.; Cardenas, M.A.; Valanparambil, R.M.; Sobierajska, E.; Barwick, B.G.; Jansen, C.; Reyes Moon, A.; Gregorova, P.; delBalzo, L.; Greenwald, R.; et al. CD8+ T cell activation in cancer comprises an initial activation phase in lymph nodes followed by effector differentiation within the tumor. Immunity 2023, 56, 107–124.e105. [Google Scholar] [CrossRef]
- Yin, X.; Chen, S.; Eisenbarth, S.C. Dendritic Cell Regulation of T Helper Cells. Annu. Rev. Immunol. 2021, 39, 759–790. [Google Scholar] [CrossRef]
- Balan, S.; Bhardwaj, N. Cross-Presentation of Tumor Antigens Is Ruled by Synaptic Transfer of Vesicles among Dendritic Cell Subsets. Cancer Cell 2020, 37, 751–753. [Google Scholar] [CrossRef]
- Ruhland, M.K.; Roberts, E.W.; Cai, E.; Mujal, A.M.; Marchuk, K.; Beppler, C.; Nam, D.; Serwas, N.K.; Binnewies, M.; Krummel, M.F. Visualizing Synaptic Transfer of Tumor Antigens among Dendritic Cells. Cancer Cell 2020, 37, 786–799.e785. [Google Scholar] [CrossRef]
- Karakousi, T.; Mudianto, T.; Lund, A.W. Lymphatic vessels in the age of cancer immunotherapy. Nat. Rev. Cancer 2024, 24, 363–381. [Google Scholar] [CrossRef]
- Xiao, M.; Xie, L.; Cao, G.; Lei, S.; Wang, P.; Wei, Z.; Luo, Y.; Fang, J.; Yang, X.; Huang, Q.; et al. CD4+ T-cell epitope-based heterologous prime-boost vaccination potentiates anti-tumor immunity and PD-1/PD-L1 immunotherapy. J. Immunother. Cancer 2022, 10, e004022. [Google Scholar] [CrossRef] [PubMed]
- Hernandez, R.; LaPorte, K.M.; Hsiung, S.; Santos Savio, A.; Malek, T.R. High-dose IL-2/CD25 fusion protein amplifies vaccine-induced CD4+ and CD8+ neoantigen-specific T cells to promote antitumor immunity. J. Immunother. Cancer 2021, 9, e002865. [Google Scholar] [CrossRef] [PubMed]
- Wang, Q.; Qin, Y.; Li, B. CD8+ T cell exhaustion and cancer immunotherapy. Cancer Lett. 2023, 559, 216043. [Google Scholar] [CrossRef] [PubMed]
- Franco, F.; Jaccard, A.; Romero, P.; Yu, Y.R.; Ho, P.C. Metabolic and epigenetic regulation of T-cell exhaustion. Nat. Metab. 2020, 2, 1001–1012. [Google Scholar] [CrossRef]
- Liu, X.; Zhao, A.; Xiao, S.; Li, H.; Li, M.; Guo, W.; Han, Q. PD-1: A critical player and target for immune normalization. Immunology 2024, 172, 181–197. [Google Scholar] [CrossRef]
- Wang, Y.M.; Qiu, J.J.; Qu, X.Y.; Peng, J.; Lu, C.; Zhang, M.; Zhang, M.X.; Qi, X.L.; Lv, B.; Guo, J.J.; et al. Accumulation of dysfunctional tumor-infiltrating PD-1+ DCs links PD-1/PD-L1 blockade immunotherapeutic response in cervical cancer. Oncoimmunology 2022, 11, 2034257. [Google Scholar] [CrossRef]
- Oh, S.A.; Wu, D.C.; Cheung, J.; Navarro, A.; Xiong, H.; Cubas, R.; Totpal, K.; Chiu, H.; Wu, Y.; Comps-Agrar, L.; et al. PD-L1 expression by dendritic cells is a key regulator of T-cell immunity in cancer. Nat. Cancer 2020, 1, 681–691. [Google Scholar] [CrossRef]
- Mayoux, M.; Roller, A.; Pulko, V.; Sammicheli, S.; Chen, S.; Sum, E.; Jost, C.; Fransen, M.F.; Buser, R.B.; Kowanetz, M.; et al. Dendritic cells dictate responses to PD-L1 blockade cancer immunotherapy. Sci. Transl. Med. 2020, 12, eaav7431. [Google Scholar] [CrossRef]
- Galassi, C.; Chan, T.A.; Vitale, I.; Galluzzi, L. The hallmarks of cancer immune evasion. Cancer Cell 2024, 42, 1825–1863. [Google Scholar] [CrossRef] [PubMed]
- Lee, Y.S.; O’Brien, L.J.; Walpole, C.M.; Pearson, F.E.; Leal-Rojas, I.M.; Masterman, K.A.; Atkinson, V.; Barbour, A.; Radford, K.J. Human CD141+ dendritic cells (cDC1) are impaired in patients with advanced melanoma but can be targeted to enhance anti-PD-1 in a humanized mouse model. J. Immunother. Cancer 2021, 9, e001963. [Google Scholar] [CrossRef] [PubMed]
- Raeber, M.E.; Rosalia, R.A.; Schmid, D.; Karakus, U.; Boyman, O. Interleukin-2 signals converge in a lymphoid-dendritic cell pathway that promotes anticancer immunity. Sci. Transl. Med. 2020, 12, eaba5464. [Google Scholar] [CrossRef]
- Borges, F.; Laureano, R.S.; Vanmeerbeek, I.; Sprooten, J.; Demeulenaere, O.; Govaerts, J.; Kinget, L.; Saraswat, S.; Beuselinck, B.; De Vleeschouwer, S.; et al. Trial watch: Anticancer vaccination with dendritic cells. Oncoimmunology 2024, 13, 2412876. [Google Scholar] [CrossRef] [PubMed]
- Chu, T.; Wu, M.; Hoellbacher, B.; de Almeida, G.P.; Wurmser, C.; Berner, J.; Donhauser, L.V.; Ann-Katrin, G.; Lin, S.; Cepeda-Mayorga, J.D.; et al. Precursors of exhausted T cells are preemptively formed in acute infection. Nature 2025, 640, 782–792. [Google Scholar] [CrossRef]
- Cruz de Casas, P.; Knopper, K.; Dey Sarkar, R.; Kastenmuller, W. Same yet different—How lymph node heterogeneity affects immune responses. Nat. Rev. Immunol. 2024, 24, 358–374. [Google Scholar] [CrossRef]
- Ding, Y.; Li, Z.; Jaklenec, A.; Hu, Q. Vaccine delivery systems toward lymph nodes. Adv. Drug Deliv. Rev. 2021, 179, 113914. [Google Scholar] [CrossRef]
- Barnett, J.D.; Jin, J.; Penet, M.F.; Kobayashi, H.; Bhujwalla, Z.M. Phototheranostics of Splenic Myeloid-Derived Suppressor Cells and Its Impact on Spleen Metabolism in Tumor-Bearing Mice. Cancers 2022, 14, 3578. [Google Scholar] [CrossRef]
- Jhunjhunwala, S.; Hammer, C.; Delamarre, L. Antigen presentation in cancer: Insights into tumour immunogenicity and immune evasion. Nat. Rev. Cancer 2021, 21, 298–312. [Google Scholar] [CrossRef]
- Zheng, H.; Siddharth, S.; Parida, S.; Wu, X.; Sharma, D. Tumor Microenvironment: Key Players in Triple Negative Breast Cancer Immunomodulation. Cancers 2021, 13, 3357. [Google Scholar] [CrossRef]
- Patel, A.G.; Moxham, S.; Bamezai, A.K. Ly-6A-Induced Growth Inhibition and Cell Death in a Transformed CD4+ T Cell Line: Role of Tumor Necrosis Factor-alpha. Arch. Immunol. Ther. Exp. 2023, 71, 4. [Google Scholar] [CrossRef] [PubMed]
- Nguyen, K.G.; Vrabel, M.R.; Mantooth, S.M.; Hopkins, J.J.; Wagner, E.S.; Gabaldon, T.A.; Zaharoff, D.A. Localized Interleukin-12 for Cancer Immunotherapy. Front. Immunol. 2020, 11, 575597. [Google Scholar] [CrossRef] [PubMed]
- Wang, Y.; Yang, H.; Jia, A.; Wang, Y.; Yang, Q.; Dong, Y.; Hou, Y.; Cao, Y.; Dong, L.; Bi, Y.; et al. Dendritic cell Piezo1 directs the differentiation of TH1 and Treg cells in cancer. eLife 2022, 11, e79957. [Google Scholar] [CrossRef] [PubMed]
- Lin, Y.C.; Wu, C.H.; Chen, P.J.; Huang, C.H.; Yang, C.K.; Dutta, A.; Huang, C.T.; Lin, C.Y. Murine cytotoxic CD4+ T cells in the tumor microenvironment are at a hyper-maturation stage of Th1 CD4+ T cells sustained by IL-12. Int. Immunol. 2023, 35, 387–400. [Google Scholar] [CrossRef]
- Salkeni, M.A.; Naing, A. Interleukin-10 in cancer immunotherapy: From bench to bedside. Trends Cancer 2023, 9, 716–725. [Google Scholar] [CrossRef]










| Antibody | Label | Article Number | Clone | Provider |
|---|---|---|---|---|
| CD45.2 | FITC | 11-0454-85 | 104 | eBioscience |
| CD62L | FITC | 11-0621-81 | MEL-14 | eBioscience |
| CD86 | APC | 17-0862-81 | GL1 | eBioscience |
| CD45.2 | APC | 17-0042-83 | RM4-5 | eBioscience |
| Ly-6G | APC | 17-9668-82 | 1A8-Ly6g | eBioscience |
| CD24 | APC | 101,824 | M1/69 | Biolegend |
| CD8a | APC | 17-0081-83 | 53-6.7 | eBioscience |
| CD366 | APC | 17-5871-82 | 8B.2C12 | eBioscience |
| F4/80 | APC | 566,787 | T45.2342 | BD Bioscience |
| XCR1 | APC | 148,205 | ZET | Biolegend |
| F4/80 | PE | 12-4801-82 | BM8 | eBioscience |
| INF-γ | PE | 12-7311-82 | XMG1.2 | eBioscience |
| NK1.1 | PE | 12-5941-81 | PK136 | eBioscience |
| Granzyme B | PE | 12-8898-82 | NGZB | eBioscience |
| CCR7 | PE | 12-1971-63 | 4B12 | eBioscience |
| CD223 | PE | 12-2231-82 | eBioC9B7W | eBioscience |
| PD-1 | PE | 12-9985-82 | J43 | eBioscience |
| PD-L1 | PE | 124,307 | 10F.9G2 | Biolegend |
| CD4 | PE | 557,308 | GK1.5 | BD Bioscience |
| CD8a | PE | 12-0081-81 | 53-6.7 | eBioscience |
| CD11b | Percp-cy5.5 | 45-0112-82 | M1/70 | eBioscience |
| CD4 | Percp-cy5.5 | 45-0042-82 | RM4-5 | eBioscience |
| CD47 | Percp-cy5.5 | lot#216680 | miap301 | lifespan Biosciences |
| CD8a | Percp-cy5.5 | 45-0081-82 | 53-6.7 | eBioscience |
| CD11c | PE-cy7 | 558,079 | HL3 | BD Bioscience |
| CD8a | PE-cy7 | 552,877 | 53-6.7 | BD Bioscience |
| PD-L1 | PE-cy7 | 124,314 | 10F.9G2 | Biolegend |
| CD3e | APC-cy7 | 557,596 | 145-2C11 | BD Bioscience |
| B220 | APC-cy7 | 552,094 | RA3-6B2 | BD Bioscience |
| CD19 | APC-cy7 | 152,412 | 1D3/CD19 | Biolegend |
| CD335 | APC-cy7 | 137,647 | 29A1.4 | Biolegend |
| CD103 | APC-Cy7 | 148,205 | ZET | Biolegend |
| IFN-γ | BV421 | 563,376 | XMG1.2 | BD Bioscience |
| CD47 | BV421 | 127,527 | miap301 | Biolegend |
| Ly6C | BV421 | 562,727 | AL-21 | BD Bioscience |
| MHC II | BV421 | 562,564 | M5/114.15.2 | BD Bioscience |
| CD44 | BV421 | 103,039 | IM7 | Biolegend |
| Rat IgG1.k. Isotype Control | BV421 | 562,868 | R3-34 | BD Bioscience |
| Fixable Viability stain 510 | 564,406 | BD Bioscience | ||
| CD4/CD8 (TIL) MicroBeads | 130-116-480 | Miltenyi Biotec | ||
| anti-CD3e | 16-0031-81 | 145-2C11 | eBioscience | |
| Cell Stimulation Cocktail Plus Protein Transport Inhibitor (500×) | 00-4975-93 | eBioscience |
Disclaimer/Publisher’s Note: The statements, opinions and data contained in all publications are solely those of the individual author(s) and contributor(s) and not of MDPI and/or the editor(s). MDPI and/or the editor(s) disclaim responsibility for any injury to people or property resulting from any ideas, methods, instructions or products referred to in the content. |
© 2025 by the authors. Licensee MDPI, Basel, Switzerland. This article is an open access article distributed under the terms and conditions of the Creative Commons Attribution (CC BY) license (https://creativecommons.org/licenses/by/4.0/).
Share and Cite
Mo, R.; Li, J.; Song, X.; Fu, J.; Liu, M.; Luo, Y.; Fu, Q.; Wu, J.; Wu, H.; Liang, Y.; et al. Synergistic Antitumor Effects of Caerin Peptides and Dendritic Cell Vaccines in a 4T-1 Murine Breast Cancer Model. Vaccines 2025, 13, 577. https://doi.org/10.3390/vaccines13060577
Mo R, Li J, Song X, Fu J, Liu M, Luo Y, Fu Q, Wu J, Wu H, Liang Y, et al. Synergistic Antitumor Effects of Caerin Peptides and Dendritic Cell Vaccines in a 4T-1 Murine Breast Cancer Model. Vaccines. 2025; 13(6):577. https://doi.org/10.3390/vaccines13060577
Chicago/Turabian StyleMo, Rongmi, Junjie Li, Xinyi Song, Jiawei Fu, Mengqi Liu, Yuandong Luo, Quanlan Fu, Jinyi Wu, Hongyin Wu, Yongxin Liang, and et al. 2025. "Synergistic Antitumor Effects of Caerin Peptides and Dendritic Cell Vaccines in a 4T-1 Murine Breast Cancer Model" Vaccines 13, no. 6: 577. https://doi.org/10.3390/vaccines13060577
APA StyleMo, R., Li, J., Song, X., Fu, J., Liu, M., Luo, Y., Fu, Q., Wu, J., Wu, H., Liang, Y., Wang, T., Liu, X., & Ni, G. (2025). Synergistic Antitumor Effects of Caerin Peptides and Dendritic Cell Vaccines in a 4T-1 Murine Breast Cancer Model. Vaccines, 13(6), 577. https://doi.org/10.3390/vaccines13060577

