Drosophila Keap1 Proteins Assemble Nuclear Condensates in Response to Oxidative Stress
Abstract
1. Introduction
2. Materials and Methods
2.1. Drosophila Stocks
2.2. Fluorescence Live Imaging
2.3. Immunofluorescence
2.4. FRAP Assay
2.5. Protein Purification
2.6. Phase Separation Assay
2.7. Statistical Analysis
3. Results
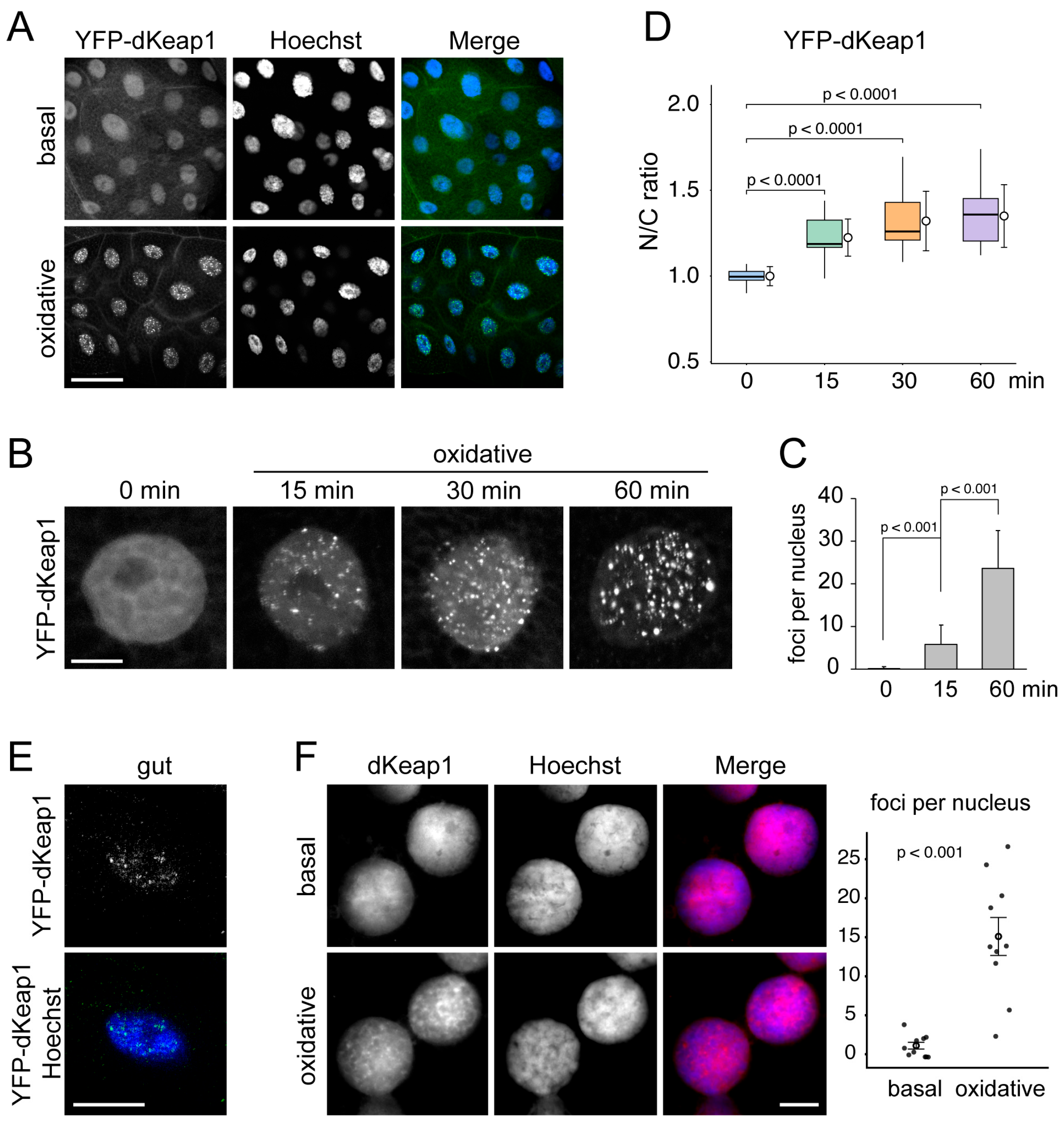
3.1. dKeap1 Proteins Form Nuclear Foci in Response to Oxidative Stimuli
3.2. YFP-dKeap1 Proteins Have Reduced Mobility in the Foci
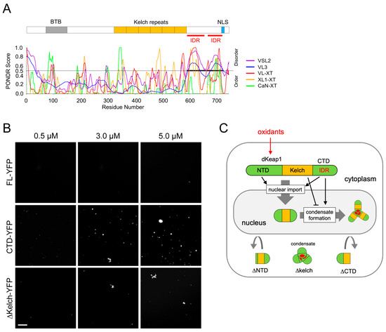
3.3. Domain-Specific Regulation of dKeap1 Foci
3.4. dKeap1-CTD Carries IDRs and Forms Condensates In Vitro
3.5. CncC and Lamin Are Not Associated with dKeap1 Foci
4. Discussion
Supplementary Materials
Author Contributions
Funding
Institutional Review Board Statement
Informed Consent Statement
Data Availability Statement
Acknowledgments
Conflicts of Interest
References
- Itoh, K.; Wakabayashi, N.; Katoh, Y.; Ishii, T.; Igarashi, K.; Engel, J.D.; Yamamoto, M. Keap1 Represses Nuclear Activation of Antioxidant Responsive Elements by Nrf2 through Binding to the Amino-Terminal Neh2 Domain. Genes Dev. 1999, 13, 76–86. [Google Scholar] [CrossRef]
- Slocum, S.L.; Kensler, T.W. Nrf2: Control of Sensitivity to Carcinogens. Arch. Toxicol. 2011, 85, 273–284. [Google Scholar] [CrossRef] [PubMed]
- Wakabayashi, N.; Itoh, K.; Wakabayashi, J.; Motohashi, H.; Noda, S.; Takahashi, S.; Imakado, S.; Kotsuji, T.; Otsuka, F.; Roop, D.R.; et al. Keap1-Null Mutation Leads to Postnatal Lethality Due to Constitutive Nrf2 Activation. Nat. Genet. 2003, 35, 238–245. [Google Scholar] [CrossRef] [PubMed]
- Taguchi, K.; Motohashi, H.; Yamamoto, M. Molecular Mechanisms of the Keap1–Nrf2 Pathway in Stress Response and Cancer Evolution. Genes Cells Devoted Mol. Cell. Mech. 2011, 16, 123–140. [Google Scholar] [CrossRef]
- Carlson, J.; Price, L.; Deng, H. Nrf2 and the Nrf2-Interacting Network in Respiratory Inflammation and Diseases. Nrf2 Its Modul. Inflamm. 2020, 85, 51–76. [Google Scholar] [CrossRef]
- Smith, R.E.; Tran, K.; Smith, C.C.; McDonald, M.; Shejwalkar, P.; Hara, K. The Role of the Nrf2/ARE Antioxidant System in Preventing Cardiovascular Diseases. Diseases 2016, 4, 34. [Google Scholar] [CrossRef]
- Uruno, A.; Matsumaru, D.; Ryoke, R.; Saito, R.; Kadoguchi, S.; Saigusa, D.; Saito, T.; Saido, T.C.; Kawashima, R.; Yamamoto, M. Nrf2 Suppresses Oxidative Stress and Inflammation in App Knock-In Alzheimer’s Disease Model Mice. Mol. Cell. Biol. 2020, 40, e00467-19. [Google Scholar] [CrossRef]
- Sykiotis, G.P.; Bohmann, D. Stress-Activated Cap’n’collar Transcription Factors in Aging and Human Disease. Sci. Signal. 2010, 3, re3. [Google Scholar] [CrossRef]
- Malhotra, D.; Portales-Casamar, E.; Singh, A.; Srivastava, S.; Arenillas, D.; Happel, C.; Shyr, C.; Wakabayashi, N.; Kensler, T.W.; Wasserman, W.W.; et al. Global Mapping of Binding Sites for Nrf2 Identifies Novel Targets in Cell Survival Response Through ChIP-Seq Profiling and Network Analysis. Nucleic Acids Res. 2010, 38, 5718–5734. [Google Scholar] [CrossRef]
- Zhang, D.D. Mechanistic Studies of the Nrf2-Keap1 Signaling Pathway. Drug Metab. Rev. 2006, 38, 769–789. [Google Scholar] [CrossRef] [PubMed]
- Eggler, A.L.; Liu, G.; Pezzuto, J.M.; van Breemen, R.B.; Mesecar, A.D. Modifying Specific Cysteines of the Electrophile-Sensing Human Keap1 Protein Is Insufficient to Disrupt Binding to the Nrf2 Domain Neh2. Proc. Natl. Acad. Sci. USA 2005, 102, 10070–10075. [Google Scholar] [CrossRef]
- Pitoniak, A.; Bohmann, D. Mechanisms and Functions of Nrf2 Signaling in Drosophila. Free Radic. Biol. Med. 2015, 88, 302–313. [Google Scholar] [CrossRef]
- Morgenstern, C.; Lastres-Becker, I.; Demirdöğen, B.C.; Costa, V.M.; Daiber, A.; Foresti, R.; Motterlini, R.; Kalyoncu, S.; Arioz, B.I.; Genc, S.; et al. Biomarkers of NRF2 Signalling: Current Status and Future Challenges. Redox Biol. 2024, 72, 103134. [Google Scholar] [CrossRef]
- Deng, H.; Kerppola, T.K. Regulation of Drosophila Metamorphosis by Xenobiotic Response Regulators. PLoS Genet. 2013, 9, e1003263. [Google Scholar] [CrossRef] [PubMed]
- Carlson, J.; Price, L.; Cook, I.; Deng, H. Drosophila Keap1 Xenobiotic Response Factor Regulates Developmental Transcription Through Binding to Chromatin. Dev. Biol. 2022, 481, 139–147. [Google Scholar] [CrossRef] [PubMed]
- Huang, J.; Tabbi-Anneni, I.; Gunda, V.; Wang, L. Transcription Factor Nrf2 Regulates SHP and Lipogenic Gene Expression in Hepatic Lipid Metabolism. Am. J. Physiol. Gastrointest. Liver Physiol. 2010, 299, G1211–G1221. [Google Scholar] [CrossRef]
- Pi, J.; Leung, L.; Xue, P.; Wang, W.; Hou, Y.; Liu, D.; Yehuda-Shnaidman, E.; Lee, C.; Lau, J.; Kurtz, T.W.; et al. Deficiency in the Nuclear Factor E2-Related Factor-2 Transcription Factor Results in Impaired Adipogenesis and Protects against Diet-Induced Obesity. J. Biol. Chem. 2010, 285, 9292–9300. [Google Scholar] [CrossRef] [PubMed]
- Sun, Z.; Wu, T.; Zhao, F.; Lau, A.; Birch, C.M.; Zhang, D.D. KPNA6 (Importin A7)-Mediated Nuclear Import of Keap1 Represses the Nrf2-Dependent Antioxidant Response. Mol. Cell. Biol. 2011, 31, 1800–1811. [Google Scholar] [CrossRef]
- Deng, H.; Kerppola, T.K. Visualization of the Drosophila dKeap1-CncC Interaction on Chromatin Illumines Cooperative, Xenobiotic-Specific Gene Activation. Development 2014, 141, 3277–3288. [Google Scholar] [CrossRef]
- Velichkova, M.; Hasson, T. Keap1 Regulates the Oxidation-Sensitive Shuttling of Nrf2 into and out of the Nucleus via a Crm1-Dependent Nuclear Export Mechanism. Mol. Cell. Biol. 2005, 25, 4501–4513. [Google Scholar] [CrossRef]
- Carlson, J.; Swisse, T.; Smith, C.; Deng, H. Regulation of Position Effect Variegation at Pericentric Heterochromatin by Drosophila Keap1-Nrf2 Xenobiotic Response Factors. Genesis 2019, 57, e23290. [Google Scholar] [CrossRef]
- Carlson, J.; Neidviecky, E.; Cook, I.; Cross, B.; Deng, H. Interaction with B-Type Lamin Reveals the Function of Drosophila Keap1 Xenobiotic Response Factor in Nuclear Architecture. Mol. Biol. Rep. 2024, 51, 556. [Google Scholar] [CrossRef]
- Banani, S.F.; Lee, H.O.; Hyman, A.A.; Rosen, M.K. Biomolecular Condensates: Organizers of Cellular Biochemistry. Nat. Rev. Mol. Cell Biol. 2017, 18, 285–298. [Google Scholar] [CrossRef]
- Cho, W.-K.; Spille, J.-H.; Hecht, M.; Lee, C.; Li, C.; Grube, V.; Cisse, I.I. Mediator and RNA Polymerase II Clusters Associate in Transcription-Dependent Condensates. Science 2018, 361, 412–415. [Google Scholar] [CrossRef]
- Strom, A.R.; Emelyanov, A.V.; Mir, M.; Fyodorov, D.V.; Darzacq, X.; Karpen, G.H. Phase Separation Drives Heterochromatin Domain Formation. Nature 2017, 547, 241–245. [Google Scholar] [CrossRef]
- Tatavosian, R.; Kent, S.; Brown, K.; Yao, T.; Duc, H.N.; Huynh, T.N.; Zhen, C.Y.; Ma, B.; Wang, H.; Ren, X. Nuclear Condensates of the Polycomb Protein Chromobox 2 (CBX2) Assemble through Phase Separation. J. Biol. Chem. 2019, 294, 1451–1463. [Google Scholar] [CrossRef] [PubMed]
- Brown, K.; Chew, P.Y.; Ingersoll, S.; Espinosa, J.R.; Aguirre, A.; Espinoza, A.; Wen, J.; Astatike, K.; Kutateladze, T.G.; Collepardo-Guevara, R.; et al. Principles of Assembly and Regulation of Condensates of Polycomb Repressive Complex 1 through Phase Separation. Cell Rep. 2023, 42, 113136. [Google Scholar] [CrossRef] [PubMed]
- Holehouse, A.S.; Kragelund, B.B. The Molecular Basis for Cellular Function of Intrinsically Disordered Protein Regions. Nat. Rev. Mol. Cell Biol. 2024, 25, 187–211. [Google Scholar] [CrossRef] [PubMed]
- Brand, A.H.; Perrimon, N. Targeted Gene Expression as a Means of Altering Cell Fates and Generating Dominant Phenotypes. Development 1993, 118, 401–415. [Google Scholar] [CrossRef]
- Cherbas, L.; Hu, X.; Zhimulev, I.; Belyaeva, E.; Cherbas, P. EcR Isoforms in Drosophila: Testing Tissue-Specific Requirements by Targeted Blockade and Rescue. Development 2003, 130, 271–284. [Google Scholar] [CrossRef]
- Johansen, K.M.; Cai, W.; Deng, H.; Bao, X.; Zhang, W.; Girton, J.; Johansen, J. Polytene Chromosome Squash Methods for Studying Transcription and Epigenetic Chromatin Modification in Drosophila Using Antibodies. Methods 2009, 48, 387–397. [Google Scholar] [CrossRef] [PubMed]
- Fourquet, S.; Guerois, R.; Biard, D.; Toledano, M.B. Activation of NRF2 by Nitrosative Agents and H2O2 Involves KEAP1 Disulfide Formation. J. Biol. Chem. 2010, 285, 8463–8471. [Google Scholar] [CrossRef]
- Sykiotis, G.P.; Bohmann, D. Keap1/Nrf2 Signaling Regulates Oxidative Stress Tolerance and Lifespan in Drosophila. Dev. Cell 2008, 14, 76–85. [Google Scholar] [CrossRef]
- Choi, S.; Lee, J.-M.; Kim, K.K. Biomolecular Condensates: Molecular Structure, Biological Functions, Diseases, and Therapeutic Targets. Mol. Biomed. 2025, 6, 99. [Google Scholar] [CrossRef]
- Knoblich, J.A.; Jan, L.Y.; Jan, Y.N. The N Terminus of the Drosophila Numb Protein Directs Membrane Association and Actin-Dependent Asymmetric Localization. Proc. Natl. Acad. Sci. USA 1997, 94, 13005–13010. [Google Scholar] [CrossRef]
- Peng, K.; Radivojac, P.; Vucetic, S.; Dunker, A.K.; Obradovic, Z. Length-Dependent Prediction of Protein Intrinsic Disorder. BMC Bioinform. 2006, 7, 208. [Google Scholar] [CrossRef]
- Seif, E.; Francis, N.J. A Two-Step Mechanism for Creating Stable, Condensed Chromatin with the Polycomb Complex PRC1. Molecules 2024, 29, 323. [Google Scholar] [CrossRef]
- Ackermann, B.E.; Debelouchina, G.T. Heterochromatin Protein HP1α Gelation Dynamics Revealed by Solid-State NMR Spectroscopy. Angew. Chem. Int. Ed. 2019, 58, 6300–6305. [Google Scholar] [CrossRef] [PubMed]
- Larson, A.G.; Elnatan, D.; Keenen, M.M.; Trnka, M.J.; Johnston, J.B.; Burlingame, A.L.; Agard, D.A.; Redding, S.; Narlikar, G.J. Liquid Droplet Formation by HP1α Suggests a Role for Phase Separation in Heterochromatin. Nature 2017, 547, 236–240. [Google Scholar] [CrossRef]
- Plys, A.J.; Davis, C.P.; Kim, J.; Rizki, G.; Keenen, M.M.; Marr, S.K.; Kingston, R.E. Phase Separation of Polycomb-Repressive Complex 1 Is Governed by a Charged Disordered Region of CBX2. Genes Dev. 2019, 33, 799–813. [Google Scholar] [CrossRef] [PubMed]
- Yamamoto, M.; Kensler, T.W.; Motohashi, H. The KEAP1-NRF2 System: A Thiol-Based Sensor-Effector Apparatus for Maintaining Redox Homeostasis. Physiol. Rev. 2018, 98, 1169–1203. [Google Scholar] [CrossRef]
- Suzuki, T.; Takahashi, J.; Yamamoto, M. Molecular Basis of the KEAP1-NRF2 Signaling Pathway. Mol. Cells 2023, 46, 133–141. [Google Scholar] [CrossRef] [PubMed]
- Tare, M.; Sarkar, A.; Bedi, S.; Kango-Singh, M.; Singh, A. Cullin-4 Regulates Wingless and JNK Signaling-Mediated Cell Death in the Drosophila Eye. Cell Death Dis. 2016, 7, e2566. [Google Scholar] [CrossRef] [PubMed]
- Huang, J.; Raff, J.W. The Dynamic Localisation of the Drosophila APC/C: Evidence for the Existence of Multiple Complexes That Perform Distinct Functions and Are Differentially Localised. J. Cell Sci. 2002, 115, 2847–2856. [Google Scholar] [CrossRef] [PubMed]
- Wang, J.; Yu, H.; Ma, Q.; Zeng, P.; Wu, D.; Hou, Y.; Liu, X.; Jia, L.; Sun, J.; Chen, Y.; et al. Phase Separation of OCT4 Controls TAD Reorganization to Promote Cell Fate Transitions. Cell Stem Cell 2021, 28, 1868–1883.e11. [Google Scholar] [CrossRef]
- Seif, E.; Kang, J.J.; Sasseville, C.; Senkovich, O.; Kaltashov, A.; Boulier, E.L.; Kapur, I.; Kim, C.A.; Francis, N.J. Phase Separation by the Polyhomeotic Sterile Alpha Motif Compartmentalizes Polycomb Group Proteins and Enhances Their Activity. Nat. Commun. 2020, 11, 5609. [Google Scholar] [CrossRef]
- Amankwaa, B.; Schoborg, T.; Labrador, M. Drosophila Insulator Proteins Exhibit In vivo Liquid–Liquid Phase Separation Properties. Life Sci. Alliance 2022, 5, e202201536. [Google Scholar] [CrossRef]




Disclaimer/Publisher’s Note: The statements, opinions and data contained in all publications are solely those of the individual author(s) and contributor(s) and not of MDPI and/or the editor(s). MDPI and/or the editor(s) disclaim responsibility for any injury to people or property resulting from any ideas, methods, instructions or products referred to in the content. |
© 2026 by the authors. Licensee MDPI, Basel, Switzerland. This article is an open access article distributed under the terms and conditions of the Creative Commons Attribution (CC BY) license.
Share and Cite
Ji, G.; Cross, B.; Killmer, T.; Enders, B.; Neidviecky, E.; Huber, H.; Lynch, G.; Deng, H. Drosophila Keap1 Proteins Assemble Nuclear Condensates in Response to Oxidative Stress. Antioxidants 2026, 15, 134. https://doi.org/10.3390/antiox15010134
Ji G, Cross B, Killmer T, Enders B, Neidviecky E, Huber H, Lynch G, Deng H. Drosophila Keap1 Proteins Assemble Nuclear Condensates in Response to Oxidative Stress. Antioxidants. 2026; 15(1):134. https://doi.org/10.3390/antiox15010134
Chicago/Turabian StyleJi, Guangye, Bethany Cross, Thomas Killmer, Bee Enders, Emma Neidviecky, Hayden Huber, Grace Lynch, and Huai Deng. 2026. "Drosophila Keap1 Proteins Assemble Nuclear Condensates in Response to Oxidative Stress" Antioxidants 15, no. 1: 134. https://doi.org/10.3390/antiox15010134
APA StyleJi, G., Cross, B., Killmer, T., Enders, B., Neidviecky, E., Huber, H., Lynch, G., & Deng, H. (2026). Drosophila Keap1 Proteins Assemble Nuclear Condensates in Response to Oxidative Stress. Antioxidants, 15(1), 134. https://doi.org/10.3390/antiox15010134

