Different Light Wavelengths Differentially Influence the Progression of the Hypersensitive Response Induced by Pathogen Infection in Tobacco
Abstract
1. Introduction
2. Materials and Methods
2.1. Plant Growth, Light Treatment, and Pathogen Inoculation
2.2. Conductivity Measurement
2.3. Lipid Peroxidation
2.4. In Vivo Detection of H2O2
2.5. Measurement of Antioxidant Enzyme Activities
2.6. RNA Extraction and RT-qPCR Analysis
2.7. Chlorophyll a Fluorescence Measurement
2.8. Determination of Porphyrin Contents
2.9. Statistical Analysis
3. Results
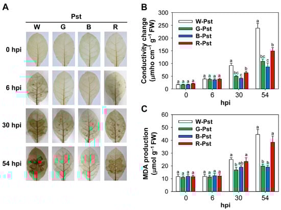
3.1. The Impact of Different Light Wavelengths on HR Induced by P. syringae Infection
3.2. The Impact of Light Quality on the Regulation of ROS Detoxification and Defense Responses During Pst-Induced HR
3.3. The Impact of Light Quality on Regulating Porphyrin Levels During Pst-Induced HR
3.4. The Impact of Light Quality on Photosynthetic Systems During Pst-Induced HR
4. Discussion
5. Conclusions
Supplementary Materials
Author Contributions
Funding
Data Availability Statement
Conflicts of Interest
Abbreviations
| APX | Ascorbate peroxidase |
| CAT | Catalase |
| hpi | hours post-infiltration |
| HR | Hypersensitive response |
| LEDs | Light-emitting diodes |
| LHC | Light-harvesting chlorophyll-binding proteins |
| MDA | Malondialdehyde |
| PCD | Programmed cell death |
| Proto IX | Protoporphyrin IX |
| Proto IX ME | Protoporphyrin IX methyl ester |
| Pchlide | Protochlorophyllide |
| Pst | Pseudomonas syringae pathovar tomato |
| SOD | Superoxide dismutase |
References
- van Loon, L.C.; Rep, M.; Pieterse, C.M.J. Significance of inducible defense-related proteins in infected plants. Annu. Rev. Phytopathol. 2006, 44, 135–162. [Google Scholar] [CrossRef]
- Dao, T.T.H.; Linthorst, H.J.M.; Verpoorte, R. Chalcone synthase and its functions in plant resistance. Phytochem. Rev. 2011, 10, 397–412. [Google Scholar] [CrossRef] [PubMed]
- Kim, D.S.; Hwang, B.K. An important role of the pepper phenylalanine ammonia-lyase gene (PAL1) in salicylic acid-dependent signalling of the defence response to microbial pathogens. J. Exp. Bot. 2014, 65, 2295–2306. [Google Scholar] [CrossRef] [PubMed]
- Krzymowska, M.; Konopka-Postupolska, D.; Sobczak, M.; Macioszek, V.; Ellis, B.E.; Hennig, J. Infection of tobacco with different Pseudomonas syringae pathovars leads to distinct morphotypes of programmed cell death. Plant J. 2007, 50, 253–264. [Google Scholar] [CrossRef] [PubMed]
- Ishikawa, A.; Okamoto, H.; Iwasaki, Y.; Asahi, T. A deficiency of coproporphyrinogen III oxidase causes lesion formation in Arabidopsis. Plant J. 2001, 27, 89–99. [Google Scholar] [CrossRef] [PubMed]
- Landoni, M.; De Francesco, A.; Bellatti, S.; Delledonne, M.; Ferrarini, A.; Venturini, L.; Pilu, R.; Bononi, M.; Tonelli, C. A mutation in the FZL gene of Arabidopsis causing alteration in chloroplast morphology results in a lesion mimic phenotype. J. Exp. Bot. 2013, 64, 4313–4328. [Google Scholar] [CrossRef]
- Ye, C.; Zheng, S.; Jiang, D.; Lu, J.; Huang, Z.; Liu, Z.; Zhou, H.; Zhuang, C.; Li, J. Initiation and execution of programmed cell death and regulation of reactive oxygen species in plants. Int. J. Mol. Sci. 2021, 22, 12942. [Google Scholar] [CrossRef]
- Koussevitzky, S.; Nott, A.; Mockler, T.C.; Hong, F.; Sachetto-Martins, G.; Surpin, M.; Lim, J.; Mittler, R.; Chory, J. Signals from chloroplasts converge to regulate nuclear gene expression. Science 2007, 316, 715–719. [Google Scholar] [CrossRef]
- Gadjev, I.; Stone, J.M.; Gechev, T.S. Programmed cell death in plants: New insights into redox regulation and the role of hydrogen peroxide. Int. Rev. Cell Mol. Biol. 2008, 270, 87–144. [Google Scholar] [CrossRef]
- Tanaka, R.; Tanaka, A. Tetrapyrrole biosynthesis in higher plants. Annu. Rev. Plant Biol. 2007, 58, 321–346. [Google Scholar] [CrossRef]
- Terry, M.J.; Smith, A.G. A model for tetrapyrrole synthesis as the primary mechanism for plastid-to-nucleus signaling during chloroplast biogenesis. Front. Plant Sci. 2013, 4, 14. [Google Scholar] [CrossRef]
- Beale, S.I.; Weinstein, J.D. Tetrapyrrole metabolism in photosynthetic organisms. In Biosynthesis of Heme and Chlorophyll; Daily, H.A., Ed.; McGraw-Hill: New York, NY, USA, 1990; pp. 287–391. [Google Scholar]
- Kobayashi, K.; Masuda, T. Transcriptional regulation of tetrapyrrole biosynthesis in Arabidopsis thaliana. Front. Plant Sci. 2016, 7, 1811. [Google Scholar] [CrossRef] [PubMed]
- Bruggeman, Q.; Raynaud, C.; Benhamed, M.; Delarue, M. To die or not to die? Lessons from lesion mimic mutants. Front. Plant Sci. 2015, 6, 24. [Google Scholar] [CrossRef]
- Meskauskiene, R.; Nater, M.; Goslings, D.; Kessler, F.; Camp, R.O.D.; Apel, K. FLU: A negative regulator of chlorophyll biosynthesis in Arabidopsis thaliana. Proc. Natl. Acad. Sci. USA 2001, 98, 12826–12831. [Google Scholar] [CrossRef] [PubMed]
- Demmig-Adams, B.; Cohu, C.M.; Adams III, W.W. Dealing with the hazards of harnessing sunlight. Nat. Educ. Knowl. 2012, 4, 18. [Google Scholar]
- Murchie, E.H.; Lawson, T. Chlorophyll fluorescence analysis: A guide to good practice and understanding some new applications. J. Exp. Bot. 2013, 64, 3983–3998. [Google Scholar] [CrossRef] [PubMed]
- Das, K.; Roychoudhury, A. Reactive oxygen species (ROS) and response of antioxidants as ROS-scavengers during environmental stress in plants. Front. Environ. Sci. 2014, 2, 53. [Google Scholar] [CrossRef]
- Akram, N.A.; Shafiq, F.; Ashraf, M. Ascorbic acid—A potential oxidant scavenger and its role in plant development and abiotic stress tolerance. Front. Plant Sci. 2017, 8, 613. [Google Scholar] [CrossRef]
- Bose, J.; Rodrigo-Moreno, A.; Shabala, S. ROS homeostasis in halophytes in the context of salinity stress tolerance. J. Exp. Bot. 2014, 65, 1241–1257. [Google Scholar] [CrossRef]
- Kesawat, M.S.; Satheesh, N.; Kherawat, B.S.; Kumar, A.; Kim, H.U.; Chung, S.M.; Kumar, M. Regulation of reactive oxygen species during salt stress in plants and their crosstalk with other signaling molecules—Current perspectives and future directions. Plants 2023, 12, 864. [Google Scholar] [CrossRef]
- Foyer, C.H.; Noctor, G. Redox signaling in plants. Antioxid. Redox Signal. 2013, 18, 2087–2090. [Google Scholar] [CrossRef]
- Li, Q.; Kubota, C. Effects of supplemental light quality on growth and phytochemicals of baby leaf lettuce. Environ. Exp. Bot. 2009, 67, 59–64. [Google Scholar] [CrossRef]
- Ye, S.; Shao, Q.; Xu, M.; Li, S.; Wu, M.; Tan, X.; Su, L. Effects of light quality on morphology, enzyme activities, and bioactive compound contents in Anoectochilus roxburghii. Front. Plant Sci. 2017, 8, 857. [Google Scholar] [CrossRef] [PubMed]
- Yu, W.; Liu, Y.; Song, L.; Jacobs, D.F.; Du, X.; Ying, Y.; Shao, Q.; Wu, J. Effect of differential light quality on morphology, photosynthesis, and antioxidant enzyme activity in Camptotheca acuminata seedlings. J. Plant Growth Regul. 2017, 36, 148–160. [Google Scholar] [CrossRef]
- Buege, J.A.; Aust, S.D. Microsomal lipid peroxidation. Methods Enzymol. 1978, 52, 302–310. [Google Scholar] [CrossRef] [PubMed]
- Thordal-Christensen, H.; Zhang, Z.; Wei, Y.; Collinge, D.B. Subcellular localization of H2O2 in plants. H2O2 accumulation in papillae and hypersensitive response during the barley–powdery mildew interaction. Plant J. 1997, 11, 1187–1194. [Google Scholar] [CrossRef]
- Baum, J.A.; Scandalios, J.G. Isolation and characterization of the cytosolic and mitochondrial superoxide dismutases of maize. Arch. Biochem. Biophys. 1981, 206, 249–264. [Google Scholar] [CrossRef]
- Chen, G.-X.; Asada, K. Ascorbate peroxidase in tea leaves: Occurrence of two isozymes and the differences in their enzymatic and molecular properties. Plant Cell Physiol. 1989, 30, 987–998. [Google Scholar] [CrossRef]
- Beers, R.F.; Sizer, I.W. A spectrophotometric method for measuring the breakdown of hydrogen peroxide by catalase. J. Biol. Chem. 1952, 195, 133–140. [Google Scholar] [CrossRef]
- Schreiber, U.; Schliwa, U.; Bilger, W. Continuous recording of photochemical and non-photochemical chlorophyll fluorescence quenching with a new type of modulation fluorometer. Photosynth. Res. 1986, 10, 51–62. [Google Scholar] [CrossRef]
- Lichtenthaler, H.K. Chlorophylls and carotenoids: Pigments of photosynthetic biomembranes. Methods Enzymol. 1987, 148, 350–382. [Google Scholar] [CrossRef]
- Lermontova, I.; Grimm, B. Reduced activity of plastid protoporphyrinogen oxidase causes attenuated photodynamic damage during high-light compared to low-light exposure. Plant J. 2006, 48, 499–510. [Google Scholar] [CrossRef]
- Phung, T.-H.; Jung, H.-I.; Park, J.-H.; Kim, J.-G.; Back, K.; Jung, S. Porphyrin biosynthesis control under water stress: Sustained porphyrin status correlates with drought tolerance in transgenic rice. Plant Physiol. 2011, 157, 1746–1764. [Google Scholar] [CrossRef] [PubMed]
- Yao, N.; Greenberg, J.T. Arabidopsis Accelerated Cell Death2 modulates programmed cell death. Plant Cell 2006, 18, 397–411. [Google Scholar] [CrossRef] [PubMed]
- Ahn, S.-Y.; Kim, S.A.; Baek, K.-H.; Yun, H.K. Inhibiting wildfire and inducing defense-related gene expression by LED treatment on Nicotiana benthamiana. J. Plant Pathol. 2013, 95, 477–483. [Google Scholar] [CrossRef]
- Kudo, R.; Ishida, Y.; Yamamoto, K. Effects of green light irradiation on induction of disease resistance in plants. Acta Hortic. 2011, 907, 251–254. [Google Scholar] [CrossRef]
- Moyano, L.; Lopéz-Fernández, M.P.; Carrau, A.; Nannini, J.M.; Petrocelli, S.; Orellano, E.G.; Maldonado, S. Red light delays programmed cell death in non-host interaction between Pseudomonas syringae pv tomato DC3000 and tobacco plants. Plant Sci. 2020, 291, 110361. [Google Scholar] [CrossRef]
- Mur, L.A.; Aubry, S.; Mondhe, M.; Kingston-Smith, A.; Gallagher, J.; Timms-Taravella, E.; James, C.; Papp, I.; Hörtensteiner, S.; Thomas, H.; et al. Accumulation of chlorophyll catabolites photosensitizes the hypersensitive response elicited by Pseudomonas syringae in Arabidopsis. New Phytol. 2010, 188, 161–174. [Google Scholar] [CrossRef]
- Ambastha, V.; Tripathy, B.C.; Tiwari, B.S. Programmed cell death in plants: A chloroplastic connection. Plant Signal. Behav. 2015, 10, e989752. [Google Scholar] [CrossRef]
- Shen, Q.; Naqvi, N.I. The Ferroptosis landscape of biotic interactions in plants. Curr. Opin. Plant Biol. 2024, 77, 102499. [Google Scholar] [CrossRef]
- Manivannan, A.; Soundararajan, P.; Halimah, N.; Ko, C.H.; Jeong, B.R. Blue LED light enhances growth, phytochemical contents, and antioxidant enzyme activities of Rehmannia glutinosa cultured in vitro. Hortic. Environ. Biotechnol. 2015, 56, 105–113. [Google Scholar] [CrossRef]
- Setiawan, C.K.; Supriyadi, S.; Santoso, U.; Ma, G.; Kato, M. Effect of light-emitting diode (Led) light on the gene expression related with ascorbate biosynthesis and metabolism in broccoli florets. KnE Life Sci. 2017, 2, 529. [Google Scholar] [CrossRef]
- Kook, H.-S.; Park, S.-H.; Jang, Y.-J.; Lee, G.; Kim, J.S.; Kim, H.; Oh, B.; Chae, J.; Lee, K.-J. Blue LED (light-emitting diodes)-mediated growth promotion and control of Botrytis disease in lettuce. Acta Agric. Scand. Sect. B Soil Plant Sci. 2013, 63, 271–277. [Google Scholar] [CrossRef]
- Kim, K.; Kook, H.; Jang, J.; Lee, W.; Kamala-Kannan, S.; Chae, J.-C.; Lee, K.-J. The effect of blue-light-emitting diodes on antioxidant properties and resistance to Botrytis cinerea in tomato. J. Plant Pathol. Microb. 2013, 4, 203. [Google Scholar] [CrossRef]
- Mou, Z.; Fan, W.; Dong, X. Inducers of plant systemic acquired resistance regulate NPR1 function through redox changes. Cell 2003, 113, 935–944. [Google Scholar] [CrossRef] [PubMed]
- dos Santos, C.; Franco, O.L. Pathogenesis-related proteins (PRs) with enzyme activity activating plant defense responses. Plants 2023, 12, 2226. [Google Scholar] [CrossRef]
- Nagendran, R.; Lee, Y.H. Green and red light reduces the disease severity by Pseudomonas cichorii JBC1 in tomato plants via upregulation of defense-related gene expression. Phytopathology 2015, 105, 412–418. [Google Scholar] [CrossRef]
- Tran, B.Q.; Jung, S. Modulation of chloroplast components and defense responses during programmed cell death in tobacco infected with Pseudomonas syringae. Biochem. Biophys. Res. Commun. 2020, 528, 753–759. [Google Scholar] [CrossRef]
- Nguyen, A.T.; Tran, L.H.; Jung, S. Salt stress-induced modulation of porphyrin biosynthesis, photoprotection, and antioxidant properties in rice plants (Oryza sativa). Antioxidants 2023, 12, 1618. [Google Scholar] [CrossRef]
- Tran, L.H.; Kim, J.-G.; Jung, S. Expression of the Arabidopsis Mg-chelatase H subunit alleviates iron deficiency-induced stress in transgenic rice. Front. Plant Sci. 2023, 14, 1098808. [Google Scholar] [CrossRef]
- Xiaoying, L.; Shirong, G.; Taotao, C.; Zhigang, X.; Tezuka, T. Regulation of the growth and photosynthesis of cherry tomato seedlings by different light irradiations of light emitting diodes (LED). Afr. J. Biotechnol. 2012, 11, 6169–6177. [Google Scholar] [CrossRef]
- Chen, Y.; Liu, W. Substituting green light for partial red light promoted the growth and quality, and regulated the nitrogen metabolism of Medicago sativa grown under red-blue LEDs. Environ. Exp. Bot. 2024, 220, 105623. [Google Scholar] [CrossRef]
- Thomas, H.; Ougham, H. The stay-green trait. J. Exp. Bot. 2014, 65, 3889–3900. [Google Scholar] [CrossRef]
- Galvez-Valdivieso, G.; Mullineaux, P.M. The role of reactive oxygen species in signalling from chloroplasts to the nucleus. Physiol. Plant. 2010, 138, 430–439. [Google Scholar] [CrossRef] [PubMed]
- Karpiński, S.; Szechyńska-Hebda, M.; Wituszyńska, W.; Burdiak, P. Light acclimation, retrograde signalling, cell death and immune defences in plants. Plant Cell Environ. 2013, 36, 736–744. [Google Scholar] [CrossRef] [PubMed]
- Miao, Y.-X.; Wang, X.-Z.; Gao, L.-H.; Chen, Q.-Y.; Qu, M. Blue light is more essential than red light for maintaining the activities of photosystem II and I and photosynthetic electron transport capacity in cucumber leaves. J. Integr. Agric. 2016, 15, 87–100. [Google Scholar] [CrossRef]
- Zheng, L.; Steppe, K.; Van Labeke, M.-C. Spectral quality of monochromatic LED affects photosynthetic acclimation to high-intensity sunlight of Chrysanthemum and Spathiphyllum. Physiol. Plant. 2020, 169, 10–26. [Google Scholar] [CrossRef]
- Terashima, I.; Fujita, T.; Inoue, T.; Chow, W.S.; Oguchi, R. Green light drives leaf photosynthesis more efficiently than red light in strong white light: Revisiting the enigmatic question of why leaves are green. Plant Cell Physiol. 2009, 50, 684–697. [Google Scholar] [CrossRef]
- Acosta-Motos, J.R.; Diaz-Vivancos, P.; Álvarez, S.; Fernández-García, N.; Sánchez-Blanco, M.J.; Hernández, J.A. NaCl-induced physiological and biochemical adaptative mechanisms in the ornamental Myrtus communis L. plants. J. Plant Physiol. 2015, 183, 41–51. [Google Scholar] [CrossRef]






| LED Treatment | Fv/Fm | ETR | qP | |
|---|---|---|---|---|
| 0 hpi | White | 0.813 ± 0.007 a | 89.3 ± 2.1 a | 0.667 ± 0.021 a |
| Green | 0.809 ± 0.004 a | 85.5 ± 3.7 a | 0.651 ± 0.013 a | |
| Blue | 0.810 ± 0.004 a | 89.2 ± 2.0 a | 0.659 ± 0.012 a | |
| Red | 0.811 ± 0.003 a | 86.8 ± 2.0 a | 0.644 ± 0.014 a | |
| 6 hpi | White | 0.763 ± 0.017 b | 70.9 ± 1.7 b | 0.623 ± 0.011 a |
| Green | 0.801 ± 0.004 a | 78.4 ± 1.8 a | 0.638 ± 0.016 a | |
| Blue | 0.807 ± 0.003 a | 79.4 ± 1.8 a | 0.637 ± 0.020 a | |
| Red | 0.779 ± 0.007 ab | 70.1 ± 2.7 b | 0.619 ± 0.013 a | |
| 30 hpi | White | 0.678 ± 0.026 c | 53.5 ± 3.0 c | 0.466 ± 0.021 c |
| Green | 0.791 ± 0.009 a | 66.4 ± 2.3 ab | 0.532 ± 0.011 ab | |
| Blue | 0.755 ± 0.011 ab | 75.0 ± 3.6 a | 0.584 ± 0.024 a | |
| Red | 0.735 ± 0.018 b | 59.5 ± 5.4 bc | 0.499 ± 0.016 bc | |
| 54 hpi | White | 0.389 ± 0.039 c | 18.5 ± 5.5 c | 0.229 ± 0.027 d |
| Green | 0.730 ± 0.017 a | 42.7 ± 3.5 ab | 0.399 ± 0.013 b | |
| Blue | 0.749 ± 0.016 a | 55.3 ± 3.6 a | 0.503 ± 0.030 a | |
| Red | 0.535 ± 0.035 b | 31.7 ± 4.3 bc | 0.326 ± 0.011 c | |
Disclaimer/Publisher’s Note: The statements, opinions and data contained in all publications are solely those of the individual author(s) and contributor(s) and not of MDPI and/or the editor(s). MDPI and/or the editor(s) disclaim responsibility for any injury to people or property resulting from any ideas, methods, instructions or products referred to in the content. |
© 2025 by the authors. Licensee MDPI, Basel, Switzerland. This article is an open access article distributed under the terms and conditions of the Creative Commons Attribution (CC BY) license (https://creativecommons.org/licenses/by/4.0/).
Share and Cite
Tran, B.Q.; Nguyen, A.T.; Jung, S. Different Light Wavelengths Differentially Influence the Progression of the Hypersensitive Response Induced by Pathogen Infection in Tobacco. Antioxidants 2025, 14, 954. https://doi.org/10.3390/antiox14080954
Tran BQ, Nguyen AT, Jung S. Different Light Wavelengths Differentially Influence the Progression of the Hypersensitive Response Induced by Pathogen Infection in Tobacco. Antioxidants. 2025; 14(8):954. https://doi.org/10.3390/antiox14080954
Chicago/Turabian StyleTran, Bao Quoc, Anh Trung Nguyen, and Sunyo Jung. 2025. "Different Light Wavelengths Differentially Influence the Progression of the Hypersensitive Response Induced by Pathogen Infection in Tobacco" Antioxidants 14, no. 8: 954. https://doi.org/10.3390/antiox14080954
APA StyleTran, B. Q., Nguyen, A. T., & Jung, S. (2025). Different Light Wavelengths Differentially Influence the Progression of the Hypersensitive Response Induced by Pathogen Infection in Tobacco. Antioxidants, 14(8), 954. https://doi.org/10.3390/antiox14080954
