The Effects of Fisetin on Gene Expression Profile and Cellular Metabolism in IFN-γ-Stimulated Macrophage Inflammation
Abstract
1. Introduction
2. Materials and Methods
2.1. Reagents and Cell Culture
2.2. RNA Extraction
2.3. RNA-Seq and Data Analysis
2.4. Determination of Oxygen Consumption Rate (OCR)
2.5. Lactate Measurement
2.6. Western Blot Assay
2.7. Measurement of Nitric Oxide (NO)
2.8. Cell Fractionation
2.9. Statistical Analysis
3. Results
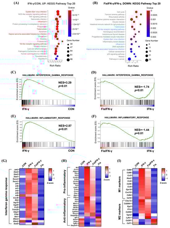
3.1. Fisetin Alters the Gene Expression Profile in IFN-γ-Induced Macrophages
3.2. Fisetin Attenuates IFN-γ-Induced Pro-Inflammatory Gene Expression
3.3. Fisetin Regulates Cellular Metabolism in IFN-γ-Stimulated Macrophages
3.4. Fisetin-Downregulated Genes Are Enriched to IRF1
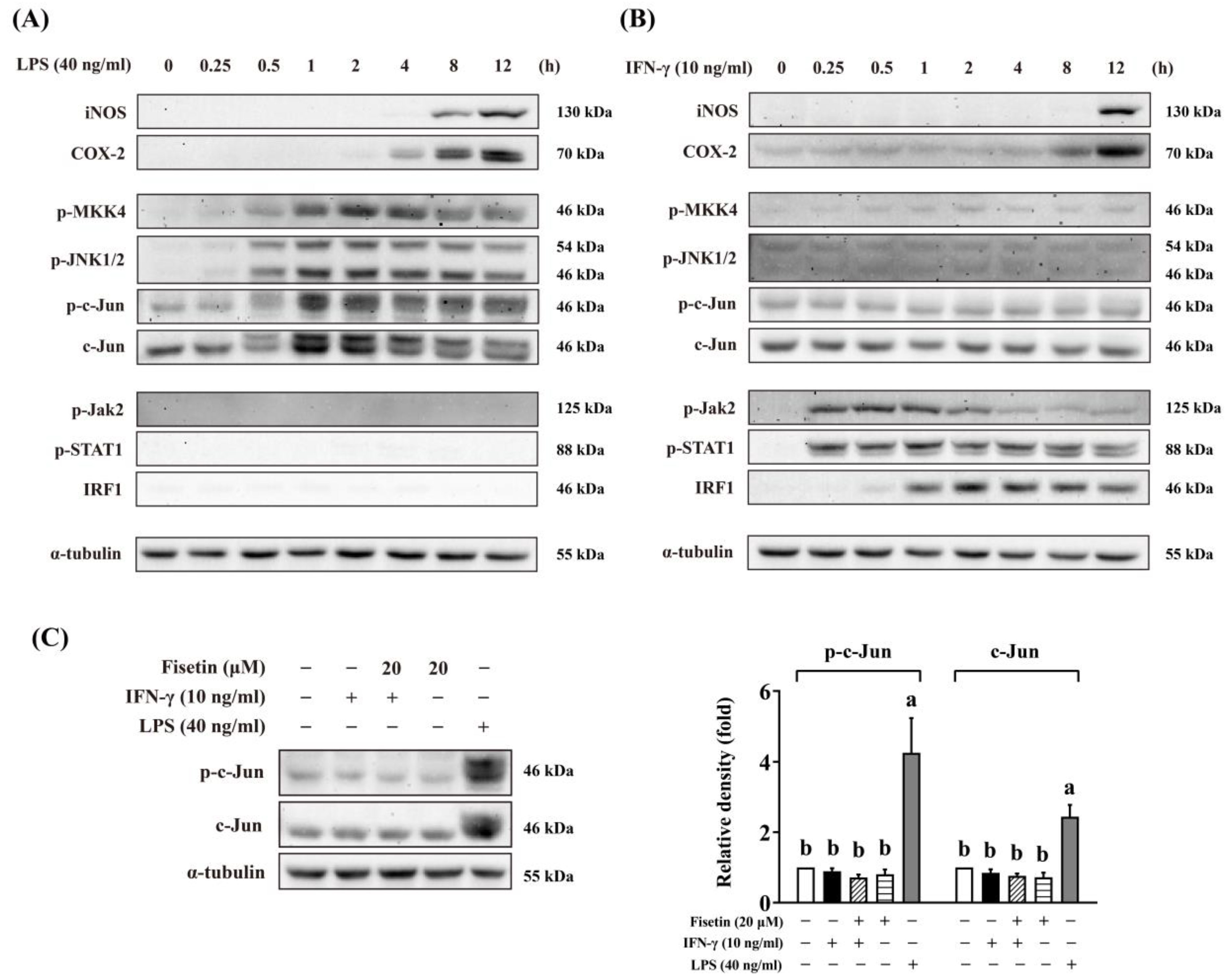
3.5. Fisetin Inhibits IFN-γ-Induced Pro-Inflammatory Mediators Also at Protein Levels
3.6. Fisetin Inhibits Jak1/2-STAT1-IRF1 Pathway
4. Discussion
5. Conclusions
Supplementary Materials
Author Contributions
Funding
Institutional Review Board Statement
Informed Consent Statement
Data Availability Statement
Conflicts of Interest
Abbreviations
References
- Park, M.D.; Silvin, A.; Ginhoux, F.; Merad, M. Macrophages in health and disease. Cell 2022, 185, 4259–4279. [Google Scholar] [CrossRef] [PubMed]
- Wang, Y.; Li, N.; Zhang, X.; Horng, T. Mitochondrial metabolism regulates macrophage biology. J. Biol. Chem. 2021, 297, 100904. [Google Scholar] [CrossRef] [PubMed]
- Wu, Y.; Wang, Q.; Li, M.; Lao, J.; Tang, H.; Ming, S.; Wu, M.; Gong, S.; Li, L.; Liu, L. SLAMF7 regulates the inflammatory response in macrophages during polymicrobial sepsis. J. Clin. Investig. 2023, 133, e150224. [Google Scholar] [CrossRef] [PubMed]
- De Benedetti, F.; Prencipe, G.; Bracaglia, C.; Marasco, E.; Grom, A.A. Targeting interferon-γ in hyperinflammation: Opportunities and challenges. Nat. Rev. Rheumatol. 2021, 17, 678–691. [Google Scholar] [CrossRef]
- Ivashkiv, L.B. IFNγ: Signalling, epigenetics and roles in immunity, metabolism, disease and cancer immunotherapy. Nat. Rev. Immunol. 2018, 18, 545–558. [Google Scholar] [CrossRef]
- Casanova, J.-L.; MacMicking, J.D.; Nathan, C.F. Interferon-γ and infectious diseases: Lessons and prospects. Science 2024, 384, eadl2016. [Google Scholar] [CrossRef] [PubMed]
- Karki, R.; Sharma, B.R.; Tuladhar, S.; Williams, E.P.; Zalduondo, L.; Samir, P.; Zheng, M.; Sundaram, B.; Banoth, B.; Malireddi, R.S. Synergism of TNF-α and IFN-γ triggers inflammatory cell death, tissue damage, and mortality in SARS-CoV-2 infection and cytokine shock syndromes. Cell 2021, 184, 149–168.e117. [Google Scholar] [CrossRef] [PubMed]
- Kato, M. New insights into IFN-γ in rheumatoid arthritis: Role in the era of JAK inhibitors. Immunol. Med. 2020, 43, 72–78. [Google Scholar] [CrossRef] [PubMed]
- Arellano, G.; Ottum, P.A.; Reyes, L.I.; Burgos, P.I.; Naves, R. Stage-specific role of interferon-gamma in experimental autoimmune encephalomyelitis and multiple sclerosis. Front. Immunol. 2015, 6, 492. [Google Scholar] [CrossRef]
- Welcher, A.A.; Boedigheimer, M.; Kivitz, A.J.; Amoura, Z.; Buyon, J.; Rudinskaya, A.; Latinis, K.; Chiu, K.; Oliner, K.S.; Damore, M.A. Blockade of interferon-γ normalizes interferon-regulated gene expression and serum CXCL10 levels in patients with systemic lupus erythematosus. Arthritis Rheumatol. 2015, 67, 2713–2722. [Google Scholar] [CrossRef] [PubMed]
- Oikonomou, V.; Smith, G.; Constantine, G.M.; Schmitt, M.M.; Ferré, E.M.; Alejo, J.C.; Riley, D.; Kumar, D.; Dos Santos Dias, L.; Pechacek, J. The Role of Interferon-γ in Autoimmune Polyendocrine Syndrome Type 1. N. Engl. J. Med. 2024, 390, 1873–1884. [Google Scholar] [CrossRef]
- Wang, Y.-H.; Li, W.; McDermott, M.; Son, G.-Y.; Maiti, G.; Zhou, F.; Tao, A.Y.; Raphael, D.; Moreira, A.L.; Shen, B. IFN-γ–producing TH1 cells and dysfunctional regulatory T cells contribute to the pathogenesis of Sjögren’s disease. Sci. Transl. Med. 2024, 16, eado4856. [Google Scholar] [CrossRef] [PubMed]
- Green, D.S.; Young, H.A.; Valencia, J.C. Current prospects of type II interferon γ signaling and autoimmunity. J. Biol. Chem. 2017, 292, 13925–13933. [Google Scholar] [CrossRef]
- Platanias, L.C. Mechanisms of type-I-and type-II-interferon-mediated signalling. Nat. Rev. Immunol. 2005, 5, 375–386. [Google Scholar] [CrossRef] [PubMed]
- Tamura, T.; Yanai, H.; Savitsky, D.; Taniguchi, T. The IRF family transcription factors in immunity and oncogenesis. Annu. Rev. Immunol. 2008, 26, 535–584. [Google Scholar] [CrossRef]
- Forero, A.; Ozarkar, S.; Li, H.; Lee, C.H.; Hemann, E.A.; Nadjsombati, M.S.; Hendricks, M.R.; So, L.; Green, R.; Roy, C.N. Differential activation of the transcription factor IRF1 underlies the distinct immune responses elicited by type I and type III interferons. Immunity 2019, 51, 451–464.e456. [Google Scholar] [CrossRef] [PubMed]
- Hu, X.; Li, J.; Fu, M.; Zhao, X.; Wang, W. The JAK/STAT signaling pathway: From bench to clinic. Signal Transduct. Target. Ther. 2021, 6, 402. [Google Scholar] [CrossRef] [PubMed]
- Berger, S.; Seeger, F.; Yu, T.-Y.; Aydin, M.; Yang, H.; Rosenblum, D.; Guenin-Macé, L.; Glassman, C.; Arguinchona, L.; Sniezek, C. Preclinical proof of principle for orally delivered Th17 antagonist miniproteins. Cell 2024, 187, 4305–4317.e4318. [Google Scholar] [CrossRef] [PubMed]
- Sundarraj, K.; Raghunath, A.; Perumal, E. A review on the chemotherapeutic potential of fisetin: In vitro evidences. Biomed. Pharmacother. 2018, 97, 928–940. [Google Scholar] [CrossRef]
- Zhong, R.; Farag, M.A.; Chen, M.; He, C.; Xiao, J. Recent advances in the biosynthesis, structure–activity relationships, formulations, pharmacology, and clinical trials of fisetin. EFood 2022, 3, e3. [Google Scholar] [CrossRef]
- Sun, Y.; Qin, H.; Zhang, H.; Feng, X.; Yang, L.; Hou, D.-X.; Chen, J. Fisetin inhibits inflammation and induces autophagy by mediating PI3K/AKT/mTOR signaling in LPS-induced RAW264. 7 cells. Food Nutr. Res. 2021, 65, 6355. [Google Scholar] [CrossRef]
- Sahu, B.D.; Kumar, J.M.; Sistla, R. Fisetin, a dietary flavonoid, ameliorates experimental colitis in mice: Relevance of NF-κB signaling. J. Nutr. Biochem. 2016, 28, 171–182. [Google Scholar] [CrossRef] [PubMed]
- Herb, M.; Schatz, V.; Hadrian, K.; Hos, D.; Holoborodko, B.; Jantsch, J.; Brigo, N. Macrophage variants in laboratory research: Most are well done, but some are RAW. Front. Cell. Infect. Microbiol. 2024, 14, 1457323. [Google Scholar] [CrossRef]
- Liu, S.-H.; Lin, C.-H.; Hung, S.-K.; Chou, J.-H.; Chi, C.-W.; Fu, S.-L. Fisetin inhibits lipopolysaccharide-induced macrophage activation and dendritic cell maturation. J. Agric. Food Chem. 2010, 58, 10831–10839. [Google Scholar] [CrossRef] [PubMed]
- Molagoda, I.M.N.; Jayasingha, J.A.C.C.; Choi, Y.H.; Jayasooriya, R.G.P.T.; Kang, C.-H.; Kim, G.-Y. Fisetin inhibits lipopolysaccharide-induced inflammatory response by activating β-catenin, leading to a decrease in endotoxic shock. Sci. Rep. 2021, 11, 8377. [Google Scholar] [CrossRef] [PubMed]
- Zhang, H.-f.; Zhang, H.-b.; Wu, X.-p.; Guo, Y.-l.; Cheng, W.-d.; Qian, F. Fisetin alleviates sepsis-induced multiple organ dysfunction in mice via inhibiting p38 MAPK/MK2 signaling. Acta Pharmacol. Sin. 2020, 41, 1348–1356. [Google Scholar] [CrossRef] [PubMed]
- Kim, S.-C.; Kang, S.-H.; Jeong, S.-J.; Kim, S.-H.; Ko, H.S.; Kim, S.-H. Inhibition of c-Jun N-terminal kinase and nuclear factor κ B pathways mediates fisetin-exerted anti-inflammatory activity in lipopolysccharide-treated RAW264. 7 cells. Immunopharmacol. Immunotoxicol. 2012, 34, 645–650. [Google Scholar] [CrossRef] [PubMed]
- Qin, Q.; Fan, J.; Zheng, R.; Wan, C.; Mei, S.; Wu, Q.; Sun, H.; Brown, M.; Zhang, J.; Meyer, C.A. Lisa: Inferring transcriptional regulators through integrative modeling of public chromatin accessibility and ChIP-seq data. Genome Biol. 2020, 21, 32. [Google Scholar] [CrossRef]
- Hisanaga, A.; Mukai, R.; Sakao, K.; Terao, J.; Hou, D.X. Anti-inflammatory effects and molecular mechanisms of 8-prenyl quercetin. Mol. Nutr. Food Res. 2016, 60, 1020–1032. [Google Scholar] [CrossRef] [PubMed]
- Van den Bossche, J.; Baardman, J.; Otto, N.A.; van der Velden, S.; Neele, A.E.; van den Berg, S.M.; Luque-Martin, R.; Chen, H.-J.; Boshuizen, M.C.; Ahmed, M. Mitochondrial dysfunction prevents repolarization of inflammatory macrophages. Cell Rep. 2016, 17, 684–696. [Google Scholar] [CrossRef]
- Auger, J.-P.; Zimmermann, M.; Faas, M.; Stifel, U.; Chambers, D.; Krishnacoumar, B.; Taudte, R.V.; Grund, C.; Erdmann, G.; Scholtysek, C. Metabolic rewiring promotes anti-inflammatory effects of glucocorticoids. Nature 2024, 629, 184–192. [Google Scholar] [CrossRef] [PubMed]
- Subramani, A.; Hite, M.E.; Garcia, S.; Maxwell, J.; Kondee, H.; Millican, G.E.; McClelland, E.E.; Seipelt-Thiemann, R.L.; Nelson, D.E. Regulation of macrophage IFNγ-stimulated gene expression by the transcriptional coregulator CITED1. J. Cell Sci. 2023, 136, jcs260529. [Google Scholar] [CrossRef] [PubMed]
- Zafar, A.; Ng, H.P.; Diamond-Zaluski, R.; Kim, G.-D.; Chan, E.R.; Dunwoodie, S.L.; Smith, J.D.; Mahabeleshwar, G.H. CITED2 inhibits STAT1-IRF1 signaling and atherogenesis. FASEB J. 2021, 35, e21833. [Google Scholar] [CrossRef] [PubMed]
- He, Z.; Uto, T.; Tanigawa, S.; Sakao, K.; Kumamoto, T.; Xie, K.; Pan, X.; Wu, S.; Yang, Y.; Komatsu, M. Fisetin is a selective adenosine triphosphate-competitive inhibitor for mitogen-activated protein kinase kinase 4 to inhibit lipopolysaccharide-stimulated inflammation. BioFactors 2024, 51, e2108. [Google Scholar] [CrossRef]
- Chuang, J.-Y.; Chang, P.-C.; Shen, Y.-C.; Lin, C.; Tsai, C.-F.; Chen, J.-H.; Yeh, W.-L.; Wu, L.-H.; Lin, H.-Y.; Liu, Y.-S. Regulatory effects of fisetin on microglial activation. Molecules 2014, 19, 8820–8839. [Google Scholar] [CrossRef] [PubMed]
- Xu, S.P.; Li, Y.S. Fisetin inhibits pristine-induced systemic lupus erythematosus in a murine model through CXCLs regulation. Int. J. Mol. Med. 2018, 42, 3220–3230. [Google Scholar] [CrossRef] [PubMed]
- Wang, T.; Wang, S.; Wang, X.; Jiang, H.; Yang, Y.; Wang, Y.; Cheng, J.; Zhang, C.; Liang, W.; Feng, H. Fisetin exerts antioxidant and neuroprotective effects in multiple mutant hSOD1 models of amyotrophic lateral sclerosis by activating ERK. Neuroscience 2018, 379, 152–166. [Google Scholar] [CrossRef] [PubMed]
- Lee, J.-D.; Huh, J.-E.; Jeon, G.; Yang, H.-R.; Woo, H.-S.; Choi, D.-Y.; Park, D.-S. Flavonol-rich RVHxR from Rhus verniciflua Stokes and its major compound fisetin inhibits inflammation-related cytokines and angiogenic factor in rheumatoid arthritic fibroblast-like synovial cells and in vivo models. Int. Immunopharmacol. 2009, 9, 268–276. [Google Scholar] [CrossRef] [PubMed]
- Wu, R.; Chen, F.; Wang, N.; Tang, D.; Kang, R. ACOD1 in immunometabolism and disease. Cell. Mol. Immunol. 2020, 17, 822–833. [Google Scholar] [CrossRef]
- Peace, C.G.; O’Neill, L.A. The role of itaconate in host defense and inflammation. J. Clin. Investig. 2022, 132, e148548. [Google Scholar] [CrossRef]
- Langlais, D.; Barreiro, L.B.; Gros, P. The macrophage IRF8/IRF1 regulome is required for protection against infections and is associated with chronic inflammation. J. Exp. Med. 2016, 213, 585–603. [Google Scholar] [CrossRef] [PubMed]
- Michalska, A.; Blaszczyk, K.; Wesoly, J.; Bluyssen, H.A. A positive feedback amplifier circuit that regulates interferon (IFN)-stimulated gene expression and controls type I and type II IFN responses. Front. Immunol. 2018, 9, 1135. [Google Scholar] [CrossRef] [PubMed]
- Rosain, J.; Neehus, A.-L.; Manry, J.; Yang, R.; Le Pen, J.; Daher, W.; Liu, Z.; Chan, Y.-H.; Tahuil, N.; Türel, Ö. Human IRF1 governs macrophagic IFN-γ immunity to mycobacteria. Cell 2023, 186, 621–645.e633. [Google Scholar] [CrossRef] [PubMed]
- Yin, Q.; Wang, L.; Yu, H.; Chen, D.; Zhu, W.; Sun, C. Pharmacological effects of polyphenol phytochemicals on the JAK-STAT signaling pathway. Front. Pharmacol. 2021, 12, 716672. [Google Scholar] [CrossRef]
- Shin, E.J.; Lee, J.S.; Hong, S.; Lim, T.-G.; Byun, S. Quercetin directly targets JAK2 and PKCδ and prevents UV-induced photoaging in human skin. Int. J. Mol. Sci. 2019, 20, 5262. [Google Scholar] [CrossRef] [PubMed]
- Mu, M.M.; Chakravortty, D.; Sugiyama, T.; Koide, N.; Takahashi, K.; Mori, I.; Yoshida, T.; Yokochi, T. The inhibitory action of quercetin on lipopolysaccharide-induced nitric oxide production in RAW 264.7 macrophage cells. J. Endotoxin Res. 2001, 7, 431–438. [Google Scholar] [CrossRef]
- Kumamoto, T.; Fujii, M.; Hou, D.-X. Myricetin directly targets JAK1 to inhibit cell transformation. Cancer Lett. 2009, 275, 17–26. [Google Scholar] [CrossRef] [PubMed]
- Chen, Y.-C.; He, X.-L.; Qi, L.; Shi, W.; Yuan, L.-W.; Huang, M.-Y.; Xu, Y.-L.; Chen, X.; Gu, L.; Zhang, L.-L. Myricetin inhibits interferon-γ-induced PD-L1 and IDO1 expression in lung cancer cells. Biochem. Pharmacol. 2022, 197, 114940. [Google Scholar] [CrossRef] [PubMed]
- O’Neill, L.A.; Kishton, R.J.; Rathmell, J. A guide to immunometabolism for immunologists. Nat. Rev. Immunol. 2016, 16, 553–565. [Google Scholar] [CrossRef] [PubMed]
- Van den Bossche, J.; O’Neill, L.A.; Menon, D. Macrophage immunometabolism: Where are we (going)? Trends Immunol. 2017, 38, 395–406. [Google Scholar] [CrossRef]
- Pålsson-McDermott, E.M.; O’Neill, L.A. Targeting immunometabolism as an anti-inflammatory strategy. Cell Res. 2020, 30, 300–314. [Google Scholar] [CrossRef] [PubMed]
- Liu, Y.; Tang, X.; Yuan, H.; Gao, R. Naringin Inhibits Macrophage Foam Cell Formation by Regulating Lipid Homeostasis and Metabolic Phenotype. Nutrients 2024, 16, 1321. [Google Scholar] [CrossRef] [PubMed]
- He, Y.-f.; Mai, C.-t.; Pan, H.-d.; Liu, L.; Zhou, H.; Xie, Y. Targeting immunometabolism by active ingredients derived from traditional Chinese medicines for treatment of rheumatoid arthritis. Chin. Herb. Med. 2021, 13, 451–460. [Google Scholar] [CrossRef] [PubMed]
- Han, X.; Xu, T.; Fang, Q.; Zhang, H.; Yue, L.; Hu, G.; Sun, L. Quercetin hinders microglial activation to alleviate neurotoxicity via the interplay between NLRP3 inflammasome and mitophagy. Redox Biol. 2021, 44, 102010. [Google Scholar] [CrossRef]
- Peng, J.; Yang, Z.; Li, H.; Hao, B.; Cui, D.; Shang, R.; Lv, Y.; Liu, Y.; Pu, W.; Zhang, H. Quercetin reprograms immunometabolism of macrophages via the SIRT1/PGC-1α Signaling pathway to ameliorate lipopolysaccharide-induced oxidative damage. Int. J. Mol. Sci. 2023, 24, 5542. [Google Scholar] [CrossRef] [PubMed]
- Mendes, L.F.; Gaspar, V.M.; Conde, T.A.; Mano, J.F.; Duarte, I.F. Flavonoid-mediated immunomodulation of human macrophages involves key metabolites and metabolic pathways. Sci. Rep. 2019, 9, 14906. [Google Scholar] [CrossRef]
- Ferreira, C.; Vieira, P.; Sá, H.; Malva, J.; Castelo-Branco, M.; Reis, F.; Viana, S. Polyphenols: Immunonutrients tipping the balance of immunometabolism in chronic diseases. Front. Immunol. 2024, 15, 1360065. [Google Scholar] [CrossRef]
- Boccuni, L.; Podgorschek, E.; Schmiedeberg, M.; Platanitis, E.; Traxler, P.; Fischer, P.; Schirripa, A.; Novoszel, P.; Nebreda, A.R.; Arthur, J.S.C. Stress signaling boosts interferon-induced gene transcription in macrophages. Sci. Signal. 2022, 15, eabq5389. [Google Scholar] [CrossRef]
- Valledor, A.F.; Sánchez-Tilló, E.; Arpa, L.; Park, J.M.; Caelles, C.; Lloberas, J.; Celada, A. Selective roles of MAPKs during the macrophage response to IFN-γ. J. Immunol. 2008, 180, 4523–4529. [Google Scholar] [CrossRef]
- Gough, D.J.; Sabapathy, K.; Ko, E.Y.-N.; Arthur, H.A.; Schreiber, R.D.; Trapani, J.A.; Clarke, C.J.; Johnstone, R.W. A novel c-Jun-dependent signal transduction pathway necessary for the transcriptional activation of interferon γ response genes. J. Biol. Chem. 2007, 282, 938–946. [Google Scholar] [CrossRef] [PubMed]
- Seguin, J.; Brullé, L.; Boyer, R.; Lu, Y.M.; Romano, M.R.; Touil, Y.S.; Scherman, D.; Bessodes, M.; Mignet, N.; Chabot, G.G. Liposomal encapsulation of the natural flavonoid fisetin improves bioavailability and antitumor efficacy. Int. J. Pharm. 2013, 444, 146–154. [Google Scholar] [CrossRef] [PubMed]
- Xu, C.; Sarver, D.C.; Lei, X.; Sahagun, A.; Zhong, J.; Na, C.H.; Rudich, A.; Wong, G.W. CTRP6 promotes the macrophage inflammatory response, and its deficiency attenuates LPS-induced inflammation. J. Biol. Chem. 2024, 300, 105566. [Google Scholar] [CrossRef]
- Ma, C.; Huang, J.; Jiang, Y.; Liu, L.; Wang, N.; Huang, S.; Li, H.; Zhang, X.; Wen, S.; Wang, B. Gasdermin D in macrophages drives orchitis by regulating inflammation and antigen presentation processes. EMBO Mol. Med. 2024, 16, 361–385. [Google Scholar] [CrossRef] [PubMed]








| Fold Change | UP (IFN-γ/CON) | Fold Change | DOWN (IFN-γ/CON) |
|---|---|---|---|
| ≥10,000 | 1 | ≤0.0001 | - |
| 10,000> to ≥1000 | 14 | 0.0001< to ≤0.001 | - |
| 1000> to ≥100 | 55 | 0.001< to ≤0.01 | 4 |
| 100> to ≥10 | 281 | 0.01< to ≤0.1 | 85 |
| 10> to ≥2 | 1122 | 0.1< to ≤0.5 | 1072 |
| 2> to ≥1.3 | 1721 | 0.5< to ≤0.769 | 1807 |
| Total | 3194 | Total | 2968 |
| Fold Change | UP (FisIFN-γ/IFN-γ) | Fold Change | DOWN (FisIFN-γ/IFN-γ) |
|---|---|---|---|
| ≥100 | 1 | ≤0.01 | - |
| 100> to ≥10 | 5 | 0.01< to ≤0.1 | 2 |
| 10> to ≥2 | 63 | 0.1< to ≤0.5 | 54 |
| 2> to ≥1.3 | 412 | 0.5< to ≤0.769 | 407 |
| Total | 481 | Total | 463 |
Disclaimer/Publisher’s Note: The statements, opinions and data contained in all publications are solely those of the individual author(s) and contributor(s) and not of MDPI and/or the editor(s). MDPI and/or the editor(s) disclaim responsibility for any injury to people or property resulting from any ideas, methods, instructions or products referred to in the content. |
© 2025 by the authors. Licensee MDPI, Basel, Switzerland. This article is an open access article distributed under the terms and conditions of the Creative Commons Attribution (CC BY) license (https://creativecommons.org/licenses/by/4.0/).
Share and Cite
He, Z.; Pan, X.; Xie, K.; Sakao, K.; Chen, J.; Komatsu, M.; Hou, D.-X. The Effects of Fisetin on Gene Expression Profile and Cellular Metabolism in IFN-γ-Stimulated Macrophage Inflammation. Antioxidants 2025, 14, 182. https://doi.org/10.3390/antiox14020182
He Z, Pan X, Xie K, Sakao K, Chen J, Komatsu M, Hou D-X. The Effects of Fisetin on Gene Expression Profile and Cellular Metabolism in IFN-γ-Stimulated Macrophage Inflammation. Antioxidants. 2025; 14(2):182. https://doi.org/10.3390/antiox14020182
Chicago/Turabian StyleHe, Ziyu, Xuchi Pan, Kun Xie, Kozue Sakao, Jihua Chen, Masaharu Komatsu, and De-Xing Hou. 2025. "The Effects of Fisetin on Gene Expression Profile and Cellular Metabolism in IFN-γ-Stimulated Macrophage Inflammation" Antioxidants 14, no. 2: 182. https://doi.org/10.3390/antiox14020182
APA StyleHe, Z., Pan, X., Xie, K., Sakao, K., Chen, J., Komatsu, M., & Hou, D.-X. (2025). The Effects of Fisetin on Gene Expression Profile and Cellular Metabolism in IFN-γ-Stimulated Macrophage Inflammation. Antioxidants, 14(2), 182. https://doi.org/10.3390/antiox14020182

