Abstract
Limosilactobacillus reuteri, a recognized probiotic, improves intestinal health in animals, but the mechanism remains unclear. This study investigates the mechanisms by which L. reuteri ZY15, isolated from healthy pig feces, mitigates intestinal barrier damage and inflammation caused by oxidative stress in Enterotoxigenic Escherichia coli (ETEC) K88-challenged mice. The results indicated that L. reuteri ZY15 increased antioxidant capacity by reducing serum reactive oxygen species (ROS) and superoxide dismutase (SOD) levels. L. reuteri ZY15 enhanced the intestinal barrier by upregulating mucin 1, mucin 2, occludin, zonula occludens-1 (ZO-1), and claudin-1 expressions in protein and mRNA levels. It significantly alleviated intestinal inflammation by reducing the proinflammatory cytokines interleukin-1β (IL-1β), interferon-γ (IFN-γ), tumor necrosis factor-α (TNF-α), and interleukin-17 (IL-17) mRNA and protein levels. Notably, L. reuteri ZY15 suppressed intestinal inflammation by inhibiting AKT/mTOR/HIF-1α/RORγt/IL-17 pathway activation. Additionally, it significantly altered the structure of gut microorganisms by enriching Akkermansia and Clostridia_UCG.014, and thereby re-establishing colonization resistance and alleviating ETEC K88-induced intestinal barrier damage and inflammation in mice. Taken together, our findings reveal the protective mechanism of L. reuteri ZY15 in mice challenged with ETEC K88 by regulating AKT/mTOR/HIF-1α/RORγt/IL-17 signaling and microbial imbalance. Leveraging these properties, live L. reuteri ZY15 offers a promising alternative treatment for Escherichia coli-induced diarrhea in weaned piglets.
1. Introduction
In modern swine breeding, weaning is a critical period in a pig’s life [1]. Antibiotics overuse is closely related to a growing number of antimicrobial-resistant agents and raises important concerns about animal welfare [2]. Additionally, some bacterial families such as Enterobacteriaceae are resistant to nearly all antibiotics, including last-resort drugs [1]. During weaning transition, gastrointestinal infections mainly occur, including colibacillosis diarrhea [3]. These negative outcomes have prompted researchers to seek antibiotic alternatives to maintain both piglet health at critical weaning periods and also preserve public health. Currently, biocontrol strategies using probiotics to suppress pathogens are accepted, viable approaches to combatting bacterial gut infections [4].
The intestine is the largest digestive and immune organ in piglets, with intestinal health crucial for healthy growth and development [5]. The intestinal epithelium functions as a barrier between the external environment and the closely regulated internal milieu and is essential for host health [6]. Intestinal inflammatory responses leading to mucosal barrier damage are key processes underlying diarrhea in piglets [7]. In recent years, studies have shown that intestinal inflammation is closely related to tissue hypoxia [8]. Under such conditions, innate immune cells of the lamina propria undergo acute inflammatory responses, leading to considerable inflammatory cytokine production [9]. For example, helper T cells (Th17), which are associated with inflammatory and autoimmune disease pathogenesis, produce high interleukin (IL)-17 levels [10]. IL-17 has a dominant role in the inflammatory network and is associated with periodontitis traits, suggesting that abnormal, IL-17-induced inflammatory responses may cause tissue damage [11]. Mechanistically, IL-17 appears to amplify inflammation by enhancing pro-inflammatory cytokine/chemokine production, leading to excessive neutrophil recruitment, which in turn activates osteoclasts and bone resorption [12]. Critically, intestinal commensal probiotics have key roles in maintaining host intestinal health [13]. Colonization by sufficient probiotic numbers in the gut inhibits pathogenic bacteria subsistence and proliferation, which prevents intestinal mucosal barrier disruption [14]. A pathogen-disturbed gut microbiota shows impaired function, with damage to the distal organ and tissue homeostasis occurring via gut-targeted signaling axes [15].
Limosilactobacillus reuteri is a Lactobacillus which inhibits inflammation, strengthens intestinal barrier function, maintains intestinal regeneration, and repairs damaged intestinal mucosa [16]. Tao et al. reported that Escherichia coli was significantly enriched in diarrheic piglets and that Lactobacillus was the most prevalent bacterial community in healthy animal feces, with L. john and L. reuteri being highly abundant in Lactobacillus [17]. The targeted alteration of intestinal microbiota using probiotics has become a potential treatment option for intestinal illnesses [18]. L. reuteri kills pathogens in multiple ways, including the secretion of antibacterial substances such as organic acids, ethanol, and reuterin [19]. Yi et al. reported that L. reuteri LR1 exerted positive effects against Enterotoxigenic E. coli K88 (ETEC K88) infection in intestinal porcine epithelial cells 1 (IPEC-1 cells) [20]. However, research is lacking on how L. reuteri relieves intestinal inflammation and enhances the intestinal barrier [21]. Even within the same species, different L. reuteri strains show diverse biological traits [22]. For instance, in the digestive tract of animals with strong resistance to infection, some probiotics may promote pathogen tolerance [23]. Therefore, deriving probiotics from the digestive tracts of animals with strong resistance to infection and using them to clarify disease resistance mechanisms and explore their use in preventing intestinal diseases is a promising but challenging research avenue.
Mice are compelling and reliable biomedical models for investigating pig intestinal disorders [24]. In recent research (our unpublished data), highly abundant L. reuteri levels were identified in weaned piglets with high resistance to weaning stress, termed ZY15. In this study, ETEC K88 was used to induce intestinal inflammatory damage in C57BL/6 mice, and then an intervention was performed using L. reuteri ZY15. We identified key L. reuteri ZY15 effects on the intestinal barrier and inflammation and associated mechanisms by combining 16S rRNA gut microbiota analyses with transcriptomic techniques.
2. Materials and Methods
2.1. Mice and Bacteria
Seventy-two C57BL/6 mice (4-week-old males, 17 g ± 0.06 g) were purchased from Beijing Vital River Laboratory Animal Technology Co., Ltd. (Beijing, China). The mice were housed under a 12 h light/12 h dark cycle in standard specific-pathogen-free (SPF) conditions. The study protocol was approved by the Institutional Animal Care and Use Committee of the Institute of Feed Research of Chinese Academy of Agricultural Sciences (Approval number: IFR-CAAS20221101). The mice were given a common SPF diet (Vital River Laboratory Animal Technology Co., Ltd.) and free access to water. L. reuteri ZY15 (CGMCC NO.28937) was cultured in De ManRogosa Sharpe medium (MRS) at 37 °C. ETEC K88 was cultured in Luria-Bertani medium at 37 °C and 200 rpm. After a week of acclimatization, the mice were randomly divided (n = 18 mice/group) into control (Con), ETEC K88 (K88), L. reuteri ZY15 (ZY15), and protected (ZY15-K88) groups. From day 1 to 21, the Con and K88 mice were given 200 µL of sterile MRS, while the ZY15 and ZY15-K88 mice received 200 µL of L. reuteri ZY15 (109 colony-forming units (CFU)/mL [23]). From day 15 to 21, on the basis of the front step, Con and ZY15 mice received 200 µL of sterile LB, while K88 and ZY15-K88 mice received 200 µL of 109 ETEC K88 CFU/mL.
2.2. Sample Collection
The mouse body weights were recorded weekly throughout the study. At the end of testing, the mice were anesthetized and cervically dislocated. Then, 5 mL of blood was collected, and after 2 h, the blood was centrifuged at 3000× g at 4 °C for 10 min to recover serum, which was stored at −20 °C. The samples included serum, feces, chyme, duodenum, jejunum, and ileum. The intestines were divided into four sections: duodenum, jejunum, ileum, and colon. The tissues were rapidly washed in saline, fixed in 4% formalin, and stored at 4 °C. Intestinal tissue samples were stained with hematoxylin & eosin (H&E) and periodic acid–Schiff stains. All tissue samples were washed in phosphate-buffered saline (PBS), rapidly frozen in liquid nitrogen, and stored at −80 °C.
2.3. Morphology and Histology Analysis
Ileum tissues in 4% paraformaldehyde were trimmed, dehydrated, and embedded in paraffin for sectioning. Wax blocks were cut into 5 μm standard transverse sections, stained with H&E, and sealed with cedar oil. Images were obtained using a BX53 microscope 269 (Olympus, Tokyo, Japan). Three intact crypt villi at three typical locations per sample were blindly examined to measure the villus height and adjoining crypt depth and calculate ratios. A histological score system was applied: 0–30 for each parameter [25].
2.4. Lactobacillus and E. coli Load Detection in Colonic Chyme and Visceral Organs
Feces were added to normal sterile saline at 0.1 g/mL. After homogenizing with 1 mm sterile steel balls, the mixtures were serially diluted to 1 × 106 and 100 μL and spread onto Eosin Methylene Blue (EMB) and MRS agar plates using sterile glass beads. After aerobic culture for approximately 18 h at 37 °C, viable white positive colonies were counted, ranging from 30 to 300/plate. Accordingly, Lactobacillus and E. coli loads were determined.
2.5. Real-Time Quantitative PCR
Total RNA was extracted from the ileum samples using an RNA extraction kit (TIANGEN Biotechnology Co., Ltd., Beijing, China). The total RNA concentrations and quality were determined using a NanoDrop 2000 spectrophotometer (Thermo Fisher Scientific, Waltham, MA, USA), which confirmed high-quality absorbance ratios (260/280 nm) between 1.8 and 2.0. Reverse transcription to cDNA was conducted using 1 µg RNA (M5-Super qPCR RT kit with gDNA remover, Beijing Mei5 Biotechnology Co., Ltd., Beijing, China). Cytokine expression in the ileum was determined by SYBR green real-time PCR using a Light Cycler® 96 instrument (Roche, Mannheim, Germany). Primer sequences are shown (Table 1). The 2−ΔΔCt quantification method was used, with GAPDH as a reference gene, and relative expression was normalized to Con values.
Table 1.
Primer sequences for real-time quantitative PCR.
2.6. Enzyme-Linked Immunosorbent Assay
Ileal tissue was washed in cold PBS (pH 7.4), after which 0.1 g was homogenized in 0.9 mL PBS. Then, the homogenates were centrifuged at 3000× g for 15 min at 4 °C (Hirachi Koki Co., Ltd., Tokyo, Japan). The supernatants were harvested to determine lipopolysaccharide (LPS), diamine oxidase (DAO), reactive oxygen species (ROS), superoxide dismutase (SOD), tumor necrosis factor-α (TNF-α), mucin 1 (MUC1), mucin 2 (MUC2), transforming growth protein kinase B (AKT), mammalian target of rapamycin complex1 (mTORC1), mammalian target of rapamycin complex2 (mTORC2), hypoxia-inducible factor (HIF-1α), retinoid-related orphan receptor gamma t (RORγt), and IL-17 levels using ELISA kits (Shanghai Enzyme-linked Biotechnology Co., Ltd., Shanghai, China) according to the kit instructions on a microplate reader (Thermo Fisher Scientific, Vantaa, Finland). Parameters from six random mice/group were measured.
2.7. Transcriptomics
Sequencing was performed by Beijing Novogene Co., Ltd. (Beijing, China). RNA extraction mini kits (Qiagen, Hilden, Germany) were used to extract total RNA from the ileum samples, and a NanoDrop 2000 instrument used for RNA quantification. Library construction and quality control steps were performed and raw RNA-sequencing data were filtered. After cluster generation, the libraries were sequenced on an Illumina Novaseq platform and 150 bp paired-end reads were generated. Differential expression analysis of two conditions/group was performed using the DESeq2 R package (v.1.20.0), which provided statistical analyses to determine differential expression in digital gene expression data using a negative binomial distribution model. p-values were adjusted using Benjamini and Hochberg’s false discovery rates. Genes with adjusted p-values < 0.05 (by DESeq2) were assigned as differentially expressed genes (DEGs), with volcano plots used for DEG visualization. Gene Ontology (GO) enrichment analysis of DEGs was conducted in the cluster Profiler R package, where gene length bias was corrected. GO terms with corrected p-values < 0.05 were deemed significantly enriched DEGs.
2.8. 16S rRNA Gut Microbiota Analysis
Total genomic DNA from cecal chyme was extracted using Stool DNA Kits (TianGen, China). Then, 16S rRNA V3–V4 regions were amplified using 341F: 5′-CCTAYGGGRBGCASCAG-3′ 806R: 5′-GGACTACNNGGGTATCTAAT-3′ primer-containing barcodes. All resultant amplicons were equally mixed. Sequencing libraries were generated using New England Biolabs (NEB) Next® Ultra™ II FS DNA PCR-free Library Prep Kits (New England Biolabs, Ipswich, MA, USA), after which indexes were added following the manufacturer’s recommendations. The library was checked with Qubit and real-time PCR for quantification and a bioanalyzer for size distribution detection. The quantified libraries were then pooled and sequenced on Illumina platforms, based on effective library concentrations and the amount of data required. For previously obtained Effective Tags, denoising was performed using DADA2 or the deblur module in QIIME2 software (v.QIIME2-202006) to generate initial Amplicon Sequence Variants (ASVs) (default: DADA2); ASVs with an abundance < 5 were filtered out. To analyze bacterial community diversity, richness, and uniformity in samples, QIIME2 was used to calculate α-diversity from Chao1 and Shannon indices. To evaluate community composition complexity and compare differences between samples (groups), principal coordinates analysis (PCoA) and nonmetric multidimensional scaling methods were used to analyze β-diversity. T-tests and two-way analysis of variance (ANOVA) were used to compare microbiota differences between groups.
2.9. Statistical Analysis
Data were analyzed using ANOVA with general linear model procedures in SPSS 26.0 (IBM Corp., Armonk, NY, USA) in a 2 × 2 factorial design. The statistical model included dietary effects (MRS or L. reuteri ZY15), challenge (LB or E. coli K88), and interactions. When a significant interaction trend was observed, data were further analyzed using one-way ANOVA with Duncan’s multiple range tests. Graphs were assembled in GraphPad Prism (v.9.0, GraphPad Software, San Diego, CA, USA) and data were represented by the mean ± standard error (n = 6 mice/group). p < 0.05 and p < 0.01 values were considered significant and extremely significant, respectively, whereas 0.05 < p < 0.10 indicated a tendency.
3. Results
3.1. L. reuteri ZY15 Effects on Mouse Body Weight, Serum Indices, and Fecal Bacterial Composition After ETEC K88 Challenge
From day 1 to 7, the body weights across groups showed similar, gradual increases (p > 0.05, Figure 1). From day 8 to 14, the body weights in Con and K88 mice increased gradually, but on day 14 in ZY15 and ZY15-K88 mice, the body weights significantly increased when compared with Con and K88 mice (p < 0.05). However, from day 15, body weights in K88 mice decreased significantly when compared with Con mice (p < 0.05, Figure 1B). Also, when compared with Con mice, the food intake in K88 and ZY15-K88 mice decreased significantly from day 15 (p < 0.05, Figure 1C). These observations in ZY15 and ZY15-K88 mice suggested that ZY15 exerted better remission effects on K88.
Figure 1.
L. reuteri ZY15 effects on body weight, serum indices, and bacterial composition in feces after ETEC K88 challenge. (A) The experimental design and groupings; (B) Body weights; (C) Food intake; (D) Serum lipopolysaccharide (LPS) levels; (E) Serum diamine oxidase (DAO) concentrations; (F) Serum reactive oxygen species (ROS) concentrations; (G) Serum superoxide dismutase (SOD) concentrations. (H,I) Fecal coliform and lactic acid bacterial numbers on day 21. Data are expressed as the mean ± standard error (n = 6). * p < 0.05, ** p < 0.01 vs. control group; ## p < 0.01 vs. K88 group. (D–I) Differences among treatments were analyzed by two-way ANOVA. a–d represent different significant differences (K88 × L. reuteri ZY15: p < 0.05). K88 indicates dietary supplementation with ETEC K88 or not; L. reuteri ZY15 indicates the dietary supplementation of L. reuteri ZY15 or not.
No interaction between ZY15 dietary treatment and K88 challenge was found for serum LPS levels (p > 0.05, Figure 1D). When compared with Con mice, K88-challenged mice showed significantly increased serum LPS levels, while L. reuteri ZY15 significantly decreased these levels (p < 0.05). Differences between the dietary treatment and ETEC K88-challenged mice were identified for serum DAO, ROS, and SOD levels (p < 0.05, Figure 1E–G), with higher values in K88 mice when compared with Con, ZY15, and ZY15-K88 animals (p < 0.05). The serum ROS levels in ZY15-K88 mice were higher than those in ZY15 mice (p < 0.05), but no significant differences in serum DAO and SOD levels were identified between ZY15-K88 and ZY15 animals (p > 0.05).
An interaction in fecal coliform numbers on day 21 was identified, with higher numbers in K88 mice when compared with Con, ZY15, and ZY15-K88 animals (p < 0.05, Figure 1H). When compared with Con mice, ETEC K88-challenged mice showed significantly decreased fecal lactic acid bacterial numbers, but L. reuteri ZY15 significantly reversed this (p < 0.05, Figure 1I). On day 21, no interaction in fecal lactic acid bacterial numbers was identified between dietary treatment and ETEC K88-challenged mice (p > 0.05).
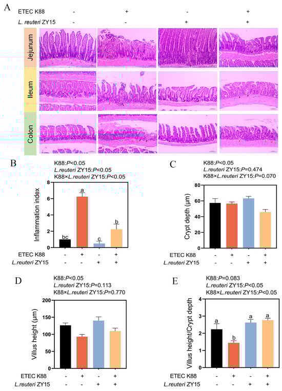
3.2. L. reuteri ZY15 Effects on Intestinal Pathology and Morphology After ETEC K88 Challenge
ETEC K88 challenge generated severe colon, jejunal, and ileal tissue damage, including deep neutrophil and monocyte infiltration into serosal layers (blue arrows), local mucosal erosion and crypt disappearance (black arrows), mucosal lamina propria angiogenesis (red arrows), and fibrous tissue propria at significant inflammation sites (green arrows) (Figure 2A). These findings were consistent with pathological scores for the ileum, where an interaction between dietary treatment and ETEC K88 challenge was discovered (p < 0.05, Figure 2B). Mice fed L. reuteri ZY15 had lower pathological scores when compared with ETEC K88-challenged mice on a basal diet (p < 0.05). Additionally, when compared with Con and ZY15 mice, ETEC-challenged mice showed significantly decreased ileal villus heights (p < 0.05, Figure 2D); an interaction between dietary treatment and ETEC K88 challenge was determined for villus-height-to-crypt-depth (V/C) ratios in the ileum (p < 0.05, Figure 2E), and an interaction trend was identified for ileal crypt depth (0.01 < p < 0.05, Figure 2C). When compared with ETEC K88-challenged mice on a basal diet, mice receiving L. reuteri ZY15 showed significantly increased V/C values (p < 0.05) and a decreased trend in crypt depth (0.01 < p < 0.05).
Figure 2.
L. reuteri ZY15 effects on intestinal tissue pathology and morphology after ETEC challenge. (A) Representative jejunum, ileum, and colon histological sections (bar 200 microns). Deep neutrophil and monocyte infiltration into serosal layers (blue arrows), local mucosal erosion and crypt disappearance (black arrows), mucosal lamina propria angiogenesis (red arrows), and fibrous tissue propria at significant inflammation sites (green arrows); (B) ileal crypt depth; (C) ileal villus height; (D) villus-height-to-ileum-crypt-depth ratios; (E) pathological scores in the ileum. (B–E) Data are expressed as the mean ± standard error (n = 6). Differences among treatments were analyzed by two-way ANOVA. a–c represent different significant differences (K88 ×L. reuteri ZY15: p < 0.05). K88 indicates dietary supplementation with ETEC K88 or not; L. reuteri ZY15 indicates the dietary supplementation of L. reuteri ZY15 or not.
3.3. L. reuteri ZY15 Effects on the Ileal Transcriptome After ETEC K88 Challenge
Volcano plots showed that ZY15 significantly affected DEG distribution. In total, 2921 genes were upregulated (red dots above the dashed line), while 2683 genes were downregulated (green dots below the dashed line) in K88 mice when compared with CON mice (Figure 3A). The ZY15-K88 v. K88 comparison also showed distinct DEG pattern changes. In total, 492 genes were upregulated and 214 downregulated in ZY15-K88 mice relative to K88 mice (Figure 3B).
Figure 3.
Differentially expressed gene (DEG) analyses in the ileum after ETEC challenge. (A) Volcano plots showing DEGs in Con and K88 groups. A total of 2921 upregulated and 2683 downregulated DEGs were identified between the K88 and Con groups. (B) Volcano plots showing DEGs in K88 and ZY15–K88 groups. A total of 492 upregulated and 214 downregulated DEGs were identified between the ZY15–K88 and the K88 groups. (C) Specific mRNA gene expression in Con and K88 and K88 and ZY15–K88 samples. t-tests were used in analyses. Differences are significant at * p < 0.05; ** p < 0.01; and *** p < 0.001 (n = 4). Con, basal diet group; ZY15, basal diet group (L. reuteri ZY15 diet group); K88, basal diet group treated with ETEC K88; ZY15–K88, L. reuteri ZY15 diet group treated with ETEC K88.
Ileal transcriptome analyses showed that MUC2 expression was significantly reduced in K88 samples but significantly increased in ZY15-K88 samples (p < 0.05) (Figure 3C). Inflammatory pathway gene analyses showed that ZY15 also inhibited TNF-α, HIF-1α, IL-17, AKT, and mTOR mRNA expression (p > 0.05). HIF-1α, AKT, and mTOR are signaling genes in the AKT-mTOR signaling pathway (Figure 3C).
GO results are categorized into three main domains: biological processes, cellular components, and molecular functions. GO analyses showed that when compared with Con samples, K88 samples were mainly enriched for five inflammation- and four energy metabolism-related pathways (Figure 4A). When compared with K88 samples, ZY15-K88 samples were mainly enriched for six inflammation- and five energy metabolism-related pathways (Figure 4A), underscoring a potential enhancement in adaptive immune mechanisms in response to ZY15 treatment. Considering that the DEGs have the largest proportion of participation in biological processes (Figure 4A), we further conducted a GO biological process (GO-BP) analysis (n = 4) on significantly upregulated DEGs. The results of the GO-BP analysis showed that when compared with Con samples, significantly regulated DEGs in K88 samples were mainly enriched for cytokine-mediated signaling, the positive regulation of cell adhesion, and five other GO pathways. When compared with K88 samples, significantly regulated DEGs in ZY15-K88 samples were mainly enriched for regulated inflammatory responses, T-helper 17 type immune responses, cytokine-mediated signaling, and four other GO pathways (Figure 4B).
Figure 4.
Gene Ontology (GO) pathway analyses of differentially expressed genes (DEGs) in the ileum after ETEC challenge. (A) GO pathway analyses of DEGs in Con and K88 and K88 and ZY15–K88 samples. (B) GO–BP analysis of significantl DEGs in Con and K88 and K88 and ZY15–K88 samples. Groups had at least four biological replicates. Con, basal diet group; ZY15, basal diet group (L. reuteri ZY15 diet group); K88, basal diet group treated with ETEC K88; and ZY15-K88, L. reuteri ZY15 diet group treated with ETEC K88.
3.4. L. reuteri ZY15 Effects on Ileal Inflammation and Barrier Function Integrity After ETEC K88 Challenge
An interaction was identified between dietary treatment and ETEC K88 challenge samples for IL-1β, TNF-α, IFN-γ, Occludin, ZO-1, MUC1, and MUC2 mRNA expression levels (p < 0.05, Figure 5), but no interaction was identified for Claudin-1 mRNA expression (p > 0.05). When compared with Con samples, IL-1β, TNF-α, and IFN-γ mRNA expression levels in K88 samples were significantly upregulated, but Occludin and ZO-1 mRNA expression levels were significantly downregulated (p < 0.05). Mice fed L. reuteri ZY15 showed lower ileal IL-1β, TNF-α, and IFN-γ mRNA expression levels, whereas higher Occludin, ZO-1, MUC1, and MUC2 mRNA expression levels were identified when compared with ETEC K88-challenged mice on a basal diet (p < 0.05). Also, when compared with mice fed MRS medium, L. reuteri ZY15 significantly upregulated Claudin-1 mRNA expression (p < 0.05).
Figure 5.
L. reuteri ZY15 effects on ileal inflammation and barrier function after ETEC K88 challenge. (A,B) Ileal IL-1β and IFN-γ mRNA expression levels. (C) Ileal TNF-α expression levels. (D–F) Occludin, ZO-1, and Claudin-1 mRNA expression levels in ileum tissue. (G,H) MUC1 and MUC2 expression levels in ileum tissue. Data are expressed as the mean ± standard error (n = 6). Differences among treatments were analyzed by two-way ANOVA. a–c represent different significant differences (K88 × L. reuteri ZY15: p < 0.05). K88 indicates dietary supplementation with ETEC K88 or not; L. reuteri ZY15 indicates the dietary supplementation of L. reuteri ZY15 or not.
3.5. L. reuteri ZY15 Effects on the AKT/mTOR/HIF-1α/RORγt/IL-17 Pathway in Ileum Tissue After ETEC K88 Challenge
An interaction was identified between dietary treatment and ETEC K88 challenge for AKT, mTORC2, HIF-1α, RORγt, and IL-17 expression levels (p < 0.05, Figure 6A–F), while an interaction trend was identified for mTORC1 (0.05 < p < 0.1, Figure 6B). When compared with Con mice, ileal AKT, mTORC2, HIF-1α, RORγt, and IL-17 levels in K88 animals were significantly increased (p < 0.05), while L. reuteri ZY15 levels significantly decreased when compared with those of K88 mice (p < 0.05). L. reuteri ZY15 reversed the mTORC1 trend by upregulating the expression levels induced by K88 challenge (0.05 < p < 0.1).
Figure 6.
L. reuteri ZY15 effects on the AKT/mTOR/HIF-1α/RORγt/IL-17 pathway in ileum tissue after ETEC K88 challenge. (A−F) Ileal AKT, mTORC1, mTORC2, HIF-1α, RORγt, and IL-17 expression levels. Data are expressed as the mean ± standard error (n = 6). Differences among treatments were analyzed by two-way ANOVA. a,b represent different significant differences (K88 ×L. reuteri ZY15: p < 0.05). K88 indicates dietary supplementation with ETEC K88 or not; L. reuteri ZY15 indicates the dietary supplementation of L. reuteri ZY15 or not.
3.6. L. reuteri ZY15 Effects on Bacterial Composition in Cecal Digesta After ETEC K88 Challenge
In total, 6469 ASVs were observed. Venn diagram analysis (Figure 7A) showed a 496 ASV overlap across groups, which indicated consistent, common core species across groups. However, analyses also provided information about unique species, which differed across groups, with 990, 673, 2454, and 803 unique ASVs identified in the Con, K88, ZY15, and ZY15-K88 groups, respectively. Alpha-diversity analysis showed that when compared with Con mice, K88-challenged mice showed significantly decreased Chao and Shannon indices (p < 0.05, Figure 7B,C), but L. reuteri ZY15 exerted no obvious effects on bacterial richness and diversity (p > 0.05). No interaction was identified between dietary treatment and ETEC K88 challenge in terms of α-diversity. Also, β-diversity analysis revealed clear microbial composition segregation and dissimilarities across all groups (Figure 7D).
Figure 7.
L. reuteri ZY15 effects on cecal microbiota diversity after ETEC K88 challenge. (A) Venn diagram showing gut microbiome ASVs across groups. (B) Chao α-diversity index. (C) Shannon α-diversity index. (D) PCoA distance at species levels. (B,C) Data are expressed as the mean ± standard error (n = 6). Differences among treatments were analyzed by two-way ANOVA. K88 indicates dietary supplementation with ETEC K88 or not; L. reuteri ZY15 indicates the dietary supplementation of L. reuteri ZY15 or not.
At phylum levels (Figure 8A), Bacteroidota, Proteobacteria, Firmicutes, Verrucomicrobiota, and Actinobacteriota were dominant across groups, with a total relative abundance of >95%. When compared with Con mice, K88 reduced relative Firmicutes, Verrucomicrobiota, Actinobacteriota, and Patescibacteria abundance and the Firmicutes-to-Bacteroidota (F/B) ratio, while being supplied with ZY15 reconstructed these microbes.
Figure 8.
L. reuteri ZY15 effects on community abundance at phylum and genus levels in cecal microbiota after ETEC K88 challenge. (A) Top 15 relatively abundant microorganisms at phylum levels. (B) Top 35 relatively abundant microorganisms at genus levels. (C–H) Community abundance of Akkermansia (C), Alloprevotella (D), Eubacterium_coprostanoligenes_group (E), Bacteroides (F), Blautia (G), and Clostridia_UCG.014 (H) in cecal microbiota. Each group had at least six biological replicates. (C–H) Data are expressed as the mean ± standard error (n = 6). Differences among treatments were analyzed by two-way ANOVA. a,b represent different significant differences (K88 ×L. reuteri ZY15: p < 0.05). K88 indicates dietary supplementation with ETEC K88 or not; L. reuteri ZY15 indicates the dietary supplementation of L. reuteri ZY15 or not.
At genus levels (Figure 8B), when compared with Con mice, relative gut health-related bacterial abundance (e.g., Akkermansia, Enterorhabdus, Turicibacter, Dubosiella, and Lachnospiraceae_NK4A136_group) was decreased, while other bacteria (Escherichia-Shigella, Eubacterium_coprostanoligenes_group, and Colidextribacter) were increased in K88 mice, whereas ZY15 reconstructed these microbes. No differences between ZY15 dietary treatment and K88 challenge were identified for relative Akkermansia abundance (p > 0.05, Figure 8C). Relative Akkermansia abundance in ZY15 mice was higher than in Con and K88 mice (p < 0.05). Interactions between ZY15 dietary treatment and K88 challenge were identified for relative Alloprevotella and Eubacterium_coprostanoligenes_group abundance (p < 0.05, Figure 8D,E), with higher values in K88 mice when compared with Con, ZY15, and ZY15-K88 mice (p < 0.05). No interaction between dietary treatment and ETEC K88 challenge was identified for Bacteroides, Blautia, and Clostridia_UCG.014 (p > 0.05, Figure 8F–H). When compared with Con mice, relative Bacteroides (p < 0.05) and Blautia (p > 0.05) abundance in K88 mice was increased, while L. reuteri ZY15 decreased those levels when compared with K88 mice (p > 0.05). When compared with Con mice, relative Clostridia_UCG.014 abundance in K88 mice was decreased, while L. reuteri ZY15 increased these levels when compared with K88 mice (p > 0.05).
3.7. L. reuteri ZY15 Correlations Between the Gut Microbiota and Cytokine Levels After ETEC K88 Challenge
At genus levels (Figure 9A), Alloprevotella, Blautia, and Eubactenum_coprostanoligenes_group were significantly, positively correlated with mTORC1, LPS, and ROS levels and negatively correlated with ZO-1 and occludin levels (p < 0.05). Bacteroides showed significant positive correlations with mTORC1 and ROS levels but negative correlations with ZO-1 and occludin levels (p < 0.05). Moreover, Akkermansia was positively associated with MUC1, MUC2, ZO-1, and occludin levels but negatively correlated with LPS and mTORC1. Escherichia_Shigella showed positive correlations with ROS (p < 0.05). Clostridia_UCG.014 showed negative correlations with ROS, DAO, mTORC1, mTORC2, HIF-1α, and RORγt. In further comprehensive data analyses, L. reuteri ZY15 protected the intestines from injury and influenced host health by enhancing gut microbiota stability and barrier integrity, also reducing inflammation via AKT/mTOR/HIF-1α/RORγt/IL-17 signaling (Figure 9B).
Figure 9.
L. reuteri ZY15 correlations between the gut microbiota (top 35 phyla and genus levels) and cytokine levels after ETEC K88 challenge. (A) Spearman’s correlation heatmap showing genus levels. (B) Schematic showing how L. reuteri ZY15 improves inflammation at the intestines after ETEC K88 challenge. The red upward arrow indicates upregulation of gene expression, while the red downward arrow indicates downregulation of gene expression. * p < 0.05 and ** p < 0.01 (n = 6). Con, basal diet group; ZY15, basal diet group (L. reuteri ZY15 diet group); K88, basal diet group treated with ETEC K88; and ZY15–K88, L. reuteri ZY15 diet group treated with ETEC K88.
4. Discussion
In recent decades, despite significant reductions in diarrheal disease mortality rates in the pig industry, they remain the primary cause of morbidity and mortality among weaned piglets [1]. ETEC K88 infection usually impairs intestinal epithelial barrier integrity, which induces diarrhea in these animals [26]. L. reuteri SLZX19-12 was shown to protect the colon from infection by enhancing gut microbiota stability and barrier integrity and reducing inflammation [23]. Although L. reuteri enhances intestinal barrier function and modulates immune function, the underlying ETEC K88 mechanisms remain unclear. A crucial aspect of this study is the unique features of L. reuteri ZY15 compared to other strains of L. reuteri and its specificity for combating ETEC K88-induced diarrhea. While multiple L. reuteri strains have been reported to enhance intestinal health, ZY15 displays distinct properties such as acid tolerance, bile salt resistance, and the ability to inhibit ETEC K88 growth in vitro (unpublished data). This strain was isolated from healthy piglets with high resistance to weaning stress, suggesting its unique adaptation to host-specific gut environments. Therefore, we investigated L. reuteri ZY15 effects on intestinal barrier and inflammation and its action mechanisms in mice challenged with ETEC K88. By observing mouse growth and activity, mice gavaged with ETEC K88 showed significantly reduced body weights and food intake. From pathogenic bacterial count assays, Enterobacteriaceae numbers in feces from K88 mice were significantly increased. H&E staining also showed damaged intestinal tissues. Combined, these observations indicated that an ETEC K88-induced mouse model was successfully established [27]. Subsequently, L. reuteri ZY15 was used to investigate any palliative effects in these mice.
The chemical barrier has important roles in isolating the internal and external environments of the intestinal tract, lubricating intestinal mucosa, and inhibiting harmful substance entry into the intestinal lumen [28]. In this study, ileum V/C ratios were significantly decreased and inflammation scores significantly increased after ECTC K88 infection, indicating a significantly disrupted intestinal epithelium. These observations were consistent with a previous report [29] showing that ETEC K88 adhered to intestinal epithelium surfaces and produced endotoxins, leading to a disrupted intestinal mucosa. Interestingly, L. reuteri ZY15 pretreatment significantly alleviated mucosal lesions in ETEC-challenged mice. Specifically, pretreatment significantly restrained MUC2 deficiency in the ileum of K88-induced mice, suggesting that L. reuteri ZY15 protected mucus layers by secreting adequate MUC2 levels. This observation was similar to that of Zhou et al. [27] who reported that Lactobacillus plantarum BSGP201683 enhanced the intestinal barrier in mice infected with ETEC K88. The mucus layer is the first barrier that covers the intestinal epithelium, which limits interactions between luminal contents and tissue [30]. MUC2 is a glycosylated protein secreted by intestinal goblet cells and the most important component of the mucus layer [31]. Furthermore, Intestinal Epithelial Cells (IECs) and intercellular junctional complexes such as tight junction (TJ) proteins constitute the largest and most important physical barriers segregating host tissue and the external environment to maintain intestinal homeostasis [32]. Evidence now suggests that LPS exposure facilitates IEC loss and TJ barrier dysfunction, which may participate in intestinal epithelial barrier disruption [33]. We demonstrated that L. reuteri ZY15 pretreatment significantly blocked TJ protein downregulation, including occludin and ZO-1 in the ileum of K88-treated mice. This was similar to the findings of Lin et al. [34], who reported that β-defensin 118 significantly alleviated ETEC-induced disruption by improving ZO-1 protein localization in the intestinal epithelium. One way to assess intestinal permeability is to use LPS and DAO [35]. In this study, when compared with K88 mice, decreased serum LPS and DAO concentrations in ZY15 and ZY15-K88 mice confirmed more integrated barrier structures. Taken together, L. reuteri ZY15 protective effects against K88-induced intestinal barrier injury may be associated with mucus layer maintenance and improved TJ barrier function. Similarly, L. reuteri ZY15 beneficial effects on intestinal epithelium morphology and integrity may be associated with its antibacterial and anti-inflammatory properties, as bacteria-deprived endotoxins and inflammatory cytokines (i.e., IL-6 and TNF-α) disrupt the intestinal mucosa [36].
It is widely recognized that intestinal barrier dysfunction induced by ETEC K88 leads to pathogen penetration and inflammatory cell infiltration into the intestinal mucosa and the overproduction of pro-inflammatory mediators, which aggravate intestinal inflammatory status and further damage intestinal barrier integrity [37]. Therefore, inflammatory cytokine transcript levels were examined to assess inflammation severity. From our data, K88 significantly upregulated proinflammatory cytokine expression (e.g., IL-1β, TNF-α, IFN-γ) in the ileum, which possibly caused immune disorders in the ileum, exacerbated inflammation, and damaged ileum tissue. However, L. reuteri ZY15 significantly downregulated this expression, suggesting modulatory effects on host immune responses by promoting balanced responses, consistent with previous reports [38,39,40].
Also, L. reuteri ZY15 pretreatment significantly reduced IL-17 (inflammatory cytokine) levels in mice challenged with ETEC K88. By recruiting neutrophils, monocytes, and polymorphonuclear leukocytes, IL-17 disrupts intestinal TJ proteins, creates gaps between epithelial cells, and further damages the epithelial barrier to exacerbate intestinal inflammation, thus creating a vicious cycle [41,42]. Therefore, therapeutic strategies targeting IL-17 or its signaling pathways may be used to therapeutically treat certain intestinal diseases. RORγt is a master transcription factor for IL-17 and is explicitly expressed in Th17, γδT, and type 3 innate lymphoid cells in mice and humans [43]. Since dysregulated IL-17 levels are strongly linked to several human inflammatory diseases, the RORγt-IL-17 axis has become a major research focus. In RORγt-deficient mice, IL-17 production was greatly diminished and RORγt/RORα double-deficient mice completely lacked IL-17 production [44,45]. Recent cell-level studies reported that HIF-1α promoted IL-17 secretion through RORγt [46]. HIF proteins are key cell response determinants of hypoxia. In tumor cells, activated HIF-1 has key adaptive response roles to altered oxygen levels via the transcriptional activation of over 100 downstream genes which regulate key biological processes required for tumor survival and progression. Such genes are involved in glucose metabolism, cell proliferation, and migration and angiogenesis [47]. Decreased oxygen concentrations (hypoxia) are major stressors that generally subvert the life of aerobic species and are prominent in pathological states underpinning inflammation and bacterial infection [48]. Blanda et al. [46] reported that mTORC1 induced HIF-1α activation, which reprogramed ILC3 metabolism toward glycolysis and sustained RORγt expression. Considering that in the ZY15-K88 group, the DEGs have the largest proportion of participation in inflammation-related pathways, we further conducted a GO analysis on significantly regulated DEGs in inflammation-related pathways. We observed that K88 significantly upregulated proinflammatory cytokine expression (HIF-1α, RORγt, and IL-17) and also AKT, mTORC1, and mTORC2 levels in the mouse ileum, which potentially damaged the intestinal barrier in the ileum, exacerbating inflammation. However, L. reuteri ZY15 significantly downregulated this expression, consistent with the study of Han et al. [49], who reported that L. reuteri suppressed Colorectal Cancer Tumorigenesis (CRC) tumorigenesis by inhibiting IL-17 signaling. Previous research has established that other L. reuteri strains alleviate inflammation and improve intestinal health through diverse mechanisms, such as the secretion of antimicrobial metabolites and the modulation of host immune responses [50,51]. This study highlights the distinctiveness of L. reuteri ZY15 in mitigating ETEC K88-induced intestinal inflammation and barrier dysfunction. While many L. reuteri strains exhibit probiotic effects, ZY15 demonstrates unique properties, such as its ability to inhibit ETEC K88 proliferation and modulate the AKT/mTOR/HIF-1α/RORγt/IL-17 signaling pathway.
The gut microbiota comprises many different microbial communities that regulate a host’s immune system [52]. Given the close relationship between a modulated gut microbiota and inflammation, it is important to examine a host’s microbiota to validate the potential of an anti-inflammatory probiotic therapy [53]. Therefore, we analyzed the gut microbiota in mice using 16S rRNA sequencing and found that ETEC K88 challenge disrupted the structural balance in the microbiota, with different treatments generating their own distinct microbial communities. These results were consistent with a previous report indicating that the microbiota balance among probiotic, symbiotic, and pathogenic microorganisms was broken by invasive antigens [54]. In our study, L. reuteri ZY15 significantly increased Actinobacteriota and Verrucomicrobia abundance at phylum levels. In the gut, the most represented Actinobacteriota are Bifidobacteria, which exert beneficial effects on the gut barrier due to prominent short chain fatty acid (SCFA) production [55]. Verrucomicrobia, which reside in the inner intestinal mucosa layer, generate SCFAs such as propionate and butyrate [56]. L. reuteri ZY15’s addition significantly increased Akkermansia and Clostridia_UCG.014 abundance at genus levels. Akkermansia primarily promote intestinal barrier integrity, modulate immune responses, and suppress inflammation [57]. Clostridia_UCG.014 also promote beneficial bacterial growth, inhibit harmful pathogen growth in the intestinal tract, improve immunity, and promote nutrient absorption, digestion, and absorption [58]. Therefore, mechanistically, in ETEC K88-induced mice, L. reuteri ZY15 putatively repaired the microbial barrier by regulating interactions between the gut microbiota and inflammatory pathways.
During the evolution process, intestinal tissue and the gut microbiota have formed stable mutualistic relationships and may constitute a symbiotic relationship [15]. The results of the Spearman correlation analysis between gut microbiota and ileum cytokine expression showed a greatly different relationship between the K88 group and the Con group and the ZY15-K88 and the K88 group. These data suggested that reduced HIF-1α, RORγt, and IL-17 levels may contribute to intact intestinal structures and reduce systemic inflammatory responses. Comparative transcriptomic analyses suggest that ZY15 uniquely regulates the AKT/mTOR/HIF-1α/RORγt/IL-17 pathway, a critical axis in modulating intestinal inflammation and barrier function under ETEC K88 challenge. Furthermore, its ability to enrich beneficial gut microbes such as Akkermansia and Clostridia_UCG.014 highlights its tailored action regarding gut microbiota restoration, essential for overcoming ETEC-induced dysbiosis. In contrast to other strains of L. reuteri, ZY15′s dual action—restoring the microbiota and modulating host signaling pathways—makes it a strong candidate as a next-generation probiotic for ETEC-induced diarrhea in weaned piglets.
5. Conclusions
L. reuteri ZY15 protected the ileum from ETEC K88 infection by enhancing gut microbiota stability and barrier integrity and reducing inflammation induced by oxidative stress. L. reuteri ZY15 regulated intestinal inflammatory responses via the AKT/mTOR/HIF-1α/RORγt/IL-17 pathway and enhanced chemical, mechanical, and biological barrier integrity by stabilizing the gut microbiota upon ETEC K88 challenge. This pathway could provide a potentially promising therapy for treating ETEC K88-induced diarrhea in weaned piglets. These data highlight some of the mechanisms whereby L. reuteri ZY15 ameliorates ETEC K88-induced diarrhea in animals.
Author Contributions
X.X.: Data curation, Formal analysis, Investigation, Methodology, Visualization, Writing—original draft, Writing—review and editing. H.Z.: Data curation, Formal analysis, Investigation. K.M.: Funding acquisition, Resources, Software, Validation. H.C.: Conceptualization, Investigation, Software. W.L.: Conceptualization, Investigation, Project administration, Software. L.S.: Data curation, Formal analysis, Methodology. Z.Z.: Data curation, Formal analysis, Investigation. Q.Z.: Formal analysis, Software, Investigation. X.H.: Methodology, Formal analysis, Resources. Y.H.: Conceptualization, Funding acquisition, Resources, Methodology, Supervision. P.Y.: Conceptualization, Funding acquisition, Resources, Methodology, Supervision. All authors have read and agreed to the published version of the manuscript.
Funding
This research was supported by the Agriculture Science and Technology Innovation Program (ASTIP) of the Chinese Academy of Agricultural Sciences (CAAS-ZDRW202305), the Hebei Province Key Research and Development Program of China (22326624D) and the Central Public-interest Scientific Institution Basal Research Fund (1610382024006).
Institutional Review Board Statement
The animal study was reviewed and approved by The Institutional Animal Care and Use Committee of the Institute of Feed Research of Chinese Academy of Agricultural Sciences (approval number: IFR-CAAS20221101).
Informed Consent Statement
Not applicable.
Data Availability Statement
The original contributions presented in this study are included in the article. Further inquiries can be directed to the corresponding authors. The sequencing data generated in this study were deposited in Sequence Read Archive (SRA) with the SRA accession numbers PRJNA1182467, PRJNA1182406, and PRJNA1182124.
Conflicts of Interest
The authors declare no conflicts of interest.
References
- Gresse, R.; Chaucheyras-Durand, F.; Fleury, M.A.; Van De Wiele, T.; Forano, E.; Blanquet-Diot, S. Gut Microbiota Dysbiosis in Postweaning Piglets: Understanding the Keys to Health. Trends Microbiol. 2017, 25, 851–873. [Google Scholar] [CrossRef] [PubMed]
- Larcombe, S.; Hutton, M.L.; Lyras, D. Involvement of Bacteria Other Than Clostridium difficile in Antibiotic-Associated Diarrhoea. Trends Microbiol. 2016, 24, 463–476. [Google Scholar] [CrossRef] [PubMed]
- Schokker, D.; Zhang, J.; Vastenhouw, S.A.; Heilig, H.G.H.J.; Smidt, H.; Rebel, J.M.J.; Smits, M.A. Long-Lasting Effects of Early-Life Antibiotic Treatment and Routine Animal Handling on Gut Microbiota Composition and Immune System in Pigs. PLoS ONE 2015, 10, e0116523. [Google Scholar] [CrossRef]
- Duy, P.T.; Thi Nguyen, T.N.; Duong, V.T.; Chung The, H.; Alcock, F.; Boinett, C.; Ho Ngoc Dan, T.; Ha Thanh, T.; Thwaites, G.E.; Rabaa, M.A.; et al. Commensal E. coli Are a Reservoir for the Transfer of XDR Plasmids into Epidemic Fluoroquinolone-Resistant Shigella Sonnei. Nat. Microbiol. 2020, 5, 256–264. [Google Scholar] [CrossRef]
- Tang, X.; Xiong, K.; Fang, R.; Li, M. Weaning Stress and Intestinal Health of Piglets: A Review. Front. Immunol. 2022, 13, 1042778. [Google Scholar] [CrossRef]
- Camilleri, M.; Madsen, K.; Spiller, R.; Van Meerveld, B.G.; Verne, G.N. Intestinal Barrier Function in Health and Gastrointestinal Disease. Neurogastroenterol. Motil. 2012, 24, 503–512. [Google Scholar] [CrossRef]
- Chen, Y.; Cui, W.; Li, X.; Yang, H. Interaction Between Commensal Bacteria, Immune Response and the Intestinal Barrier in Inflammatory Bowel Disease. Front. Immunol. 2021, 12, 761981. [Google Scholar] [CrossRef]
- Eltzschig, H.K.; Carmeliet, P. Hypoxia and Inflammation. N. Engl. J. Med. 2011, 364, 656–665. [Google Scholar] [CrossRef]
- Kathiria, A.S.; Butcher, L.D.; Feagins, L.A.; Souza, R.F.; Boland, C.R.; Theiss, A.L. Prohibitin 1 Modulates Mitochondrial Stress-Related Autophagy in Human Colonic Epithelial Cells. PLoS ONE 2012, 7, e31231. [Google Scholar] [CrossRef]
- Yasuda, K.; Takeuchi, Y.; Hirota, K. The Pathogenicity of Th17 Cells in Autoimmune Diseases. Semin. Immunopathol. 2019, 41, 283–297. [Google Scholar] [CrossRef]
- Sun, L.; Girnary, M.; Wang, L.; Jiao, Y.; Zeng, E.; Mercer, K.; Zhang, J.; Marchesan, J.T.; Yu, N.; Moss, K.; et al. IL-10 Dampens an IL-17–Mediated Periodontitis-Associated Inflammatory Network. J. Immunol. 2020, 204, 2177–2191. [Google Scholar] [CrossRef] [PubMed]
- Moutsopoulos, N.M.; Chalmers, N.I.; Barb, J.J.; Abusleme, L.; Greenwell-Wild, T.; Dutzan, N.; Paster, B.J.; Munson, P.J.; Fine, D.H.; Uzel, G.; et al. Subgingival Microbial Communities in Leukocyte Adhesion Deficiency and Their Relationship with Local Immunopathology. PLoS Pathog. 2015, 11, e1004698. [Google Scholar] [CrossRef] [PubMed]
- Malard, F.; Dore, J.; Gaugler, B.; Mohty, M. Introduction to Host Microbiome Symbiosis in Health and Disease. Mucosal. Immunol. 2021, 14, 547–554. [Google Scholar] [CrossRef] [PubMed]
- Agus, A.; Planchais, J.; Sokol, H. Gut Microbiota Regulation of Tryptophan Metabolism in Health and Disease. Cell Host Microbe 2018, 23, 716–724. [Google Scholar] [CrossRef] [PubMed]
- Wu, J.; Zhao, Y.; Wang, X.; Kong, L.; Johnston, L.J.; Lu, L.; Ma, X. Dietary Nutrients Shape Gut Microbes and Intestinal Mucosa via Epigenetic Modifications. Crit. Rev. Food Sci. Nutr. 2022, 62, 783–797. [Google Scholar] [CrossRef]
- Wu, H.; Xie, S.; Miao, J.; Li, Y.; Wang, Z.; Wang, M.; Yu, Q. Lactobacillus reuteri Maintains Intestinal Epithelial Regeneration and Repairs Damaged Intestinal Mucosa. Gut Microbes 2020, 11, 997–1014. [Google Scholar] [CrossRef]
- Tao, S.; Fan, J.; Li, J.; Wu, Z.; Yao, Y.; Wang, Z.; Wu, Y.; Liu, X.; Xiao, Y.; Wei, H. Extracellular Vesicles Derived from Lactobacillus Johnsonii Promote Gut Barrier Homeostasis by Enhancing M2 Macrophage Polarization. J. Adv. Res. 2024; in press. [Google Scholar] [CrossRef]
- Schieber, A.M.P.; Lee, Y.M.; Chang, M.W.; Leblanc, M.; Collins, B.; Downes, M.; Evans, R.M.; Ayres, J.S. Disease Tolerance Mediated by Microbiome E. coli Involves Inflammasome and IGF-1 Signaling. Science 2015, 350, 558–563. [Google Scholar] [CrossRef]
- Mu, Q.; Tavella, V.J.; Luo, X.M. Role of Lactobacillus Reuteri in Human Health and Diseases. Front. Microbiol. 2018, 9, 757. [Google Scholar] [CrossRef]
- Yi, H.; Wang, L.; Xiong, Y.; Wang, Z.; Qiu, Y.; Wen, X.; Jiang, Z.; Yang, X.; Ma, X. Lactobacillus reuteri LR1 Improved Expression of Genes of Tight Junction Proteins via the MLCK Pathway in IPEC-1 Cells during Infection with Enterotoxigenic Escherichia coli K88. Mediat. Inflamm. 2018, 2018, 6434910. [Google Scholar] [CrossRef]
- Ji, C.; Fan, Y.; Zhao, L. Review on Biological Degradation of Mycotoxins. Anim. Nutr. 2016, 2, 127–133. [Google Scholar] [CrossRef] [PubMed]
- Hu, J.; Ma, L.; Nie, Y.; Chen, J.; Zheng, W.; Wang, X.; Xie, C.; Zheng, Z.; Wang, Z.; Yang, T.; et al. A Microbiota-Derived Bacteriocin Targets the Host to Confer Diarrhea Resistance in Early-Weaned Piglets. Cell Host Microbe 2018, 24, 817–832.e8. [Google Scholar] [CrossRef] [PubMed]
- Wu, J.; Lin, Z.; Wang, X.; Zhao, Y.; Zhao, J.; Liu, H.; Johnston, L.J.; Lu, L.; Ma, X. Limosilactobacillus reuteri SLZX19-12 Protects the Colon from Infection by Enhancing Stability of the Gut Microbiota and Barrier Integrity and Reducing Inflammation. Microbiol. Spectr. 2022, 10, e02124-21. [Google Scholar] [CrossRef] [PubMed]
- Li, N.; Zuo, B.; Huang, S.; Zeng, B.; Han, D.; Li, T.; Liu, T.; Wu, Z.; Wei, H.; Zhao, J.; et al. Spatial Heterogeneity of Bacterial Colonization across Different Gut Segments Following Inter-Species Microbiota Transplantation. Microbiome 2020, 8, 161. [Google Scholar] [CrossRef]
- Fachi, J.L.; de Souza Felipe, J.; Pral, L.P.; da Silva, B.K.; Corrêa, R.O.; de Andrade, M.C.P.; da Fonseca, D.M.; Basso, P.J.; Câmara, N.O.S.; de Sales e Souza, É.L.; et al. Butyrate Protects Mice from Clostridium difficile-Induced Colitis through an HIF-1-Dependent Mechanism. Cell Rep. 2019, 27, 750–761.e7. [Google Scholar] [CrossRef]
- Gao, Y.; Han, F.; Huang, X.; Rong, Y.; Yi, H.; Wang, Y. Changes in Gut Microbial Populations, Intestinal Morphology, Expression of Tight Junction Proteins, and Cytokine Production between Two Pig Breeds after Challenge with Escherichia coli K88: A Comparative Study1. J. Anim. Sci. 2013, 91, 5614–5625. [Google Scholar] [CrossRef]
- Zhou, Y.; Ni, X.; Duan, L.; Niu, L.; Liu, Q.; Zeng, Y.; Wang, Q.; Wang, J.; Khalique, A.; Pan, K.; et al. Lactobacillus plantarum BSGP201683 Improves the Intestinal Barrier of Giant Panda Microbiota-Associated Mouse Infected by Enterotoxigenic Escherichia coli K88. Probiotics Antimicro. Prot. 2021, 13, 664–676. [Google Scholar] [CrossRef]
- Fedorak, R.N. Understanding Why Probiotic Therapies Can Be Effective in Treating IBD. J. Clin. Gastroenterol. 2008, 42 Pt 1 (Suppl. 3), S111–S115. [Google Scholar] [CrossRef]
- Lee, J.W.; Patterson, R.; Woyengo, T.A. Porcine in Vitro Degradation and Fermentation Characteristics of Canola Co-Products without or with Fiber-Degrading Enzymes. Anim. Feed. Sci. Technol. 2018, 241, 133–140. [Google Scholar] [CrossRef]
- Yao, D.; Dai, W.; Dong, M.; Dai, C.; Wu, S. MUC2 and Related Bacterial Factors: Therapeutic Targets for Ulcerative Colitis. EBioMedicine 2021, 74, 103751. [Google Scholar] [CrossRef]
- Liu, Y.; Yu, X.; Zhao, J.; Zhang, H.; Zhai, Q.; Chen, W. The Role of MUC2 Mucin in Intestinal Homeostasis and the Impact of Dietary Components on MUC2 Expression. Int. J. Biol. Macromol. 2020, 164, 884–891. [Google Scholar] [CrossRef] [PubMed]
- Peterson, L.W.; Artis, D. Intestinal Epithelial Cells: Regulators of Barrier Function and Immune Homeostasis. Nat. Rev. Immunol. 2014, 14, 141–153. [Google Scholar] [CrossRef] [PubMed]
- Chen, F.; Chu, C.; Wang, X.; Yang, C.; Deng, Y.; Duan, Z.; Wang, K.; Liu, B.; Ji, W.; Ding, W. Hesperetin Attenuates Sepsis-Induced Intestinal Barrier Injury by Regulating Neutrophil Extracellular Trap Formation via the ROS/Autophagy Signaling Pathway. Food Funct. 2023, 14, 4213–4227. [Google Scholar] [CrossRef]
- Lin, Q.; Fu, Q.; Li, X.; Luo, Y.; Luo, J.; Chen, D.; Mao, X.; Yu, B.; Zheng, P.; Huang, Z.; et al. Human β-Defensin 118 Attenuates Escherichia coli K88–Induced Inflammation and Intestinal Injury in Mice. Probiotics Antimicro. Prot. 2021, 13, 586–597. [Google Scholar] [CrossRef]
- Bischoff, S.C.; Barbara, G.; Buurman, W.; Ockhuizen, T.; Schulzke, J.-D.; Serino, M.; Tilg, H.; Watson, A.; Wells, J.M. Intestinal Permeability—A New Target for Disease Prevention and Therapy. BMC Gastroenterol. 2014, 14, 189. [Google Scholar] [CrossRef]
- Xiao, Y.-T.; Yan, W.-H.; Cao, Y.; Yan, J.-K.; Cai, W. Neutralization of IL-6 and TNF-α Ameliorates Intestinal Permeability in DSS-Induced Colitis. Cytokine 2016, 83, 189–192. [Google Scholar] [CrossRef]
- Stephens, M.; von der Weid, P.-Y. Lipopolysaccharides Modulate Intestinal Epithelial Permeability and Inflammation in a Species-Specific Manner. Gut Microbes 2020, 11, 421–432. [Google Scholar] [CrossRef]
- Karimi, S.; Jonsson, H.; Lundh, T.; Roos, S. Lactobacillus reuteri Strains Protect Epithelial Barrier Integrity of IPEC-J2 Monolayers from the Detrimental Effect of Enterotoxigenic Escherichia Coli. Physiol. Rep. 2018, 6, e13514. [Google Scholar] [CrossRef]
- Hou, C.; Liu, H.; Zhang, J.; Zhang, S.; Yang, F.; Zeng, X.; Thacker, P.A.; Zhang, G.; Qiao, S. Intestinal Microbiota Succession and Immunomodulatory Consequences after Introduction of Lactobacillus reuteri I5007 in Neonatal Piglets. PLoS ONE 2015, 10, e0119505. [Google Scholar] [CrossRef]
- Zhang, J.; Zhang, C.; Yu, L.; Tian, F.; Chen, W.; Zhai, Q. Analysis of the Key Genes of Lactobacillus reuteri Strains Involved in the Protection against Alcohol-Induced Intestinal Barrier Damage. Food Funct. 2024, 15, 6629–6641. [Google Scholar] [CrossRef]
- Zeng, B.; Shi, S.; Ashworth, G.; Dong, C.; Liu, J.; Xing, F. ILC3 Function as a Double-Edged Sword in Inflammatory Bowel Diseases. Cell Death Dis. 2019, 10, 315. [Google Scholar] [CrossRef] [PubMed]
- Lissner, D.; Schumann, M.; Batra, A.; Kredel, L.-I.; Kühl, A.A.; Erben, U.; May, C.; Schulzke, J.-D.; Siegmund, B. Monocyte and M1 Macrophage-Induced Barrier Defect Contributes to Chronic Intestinal Inflammation in IBD. Inflamm. Bowel Dis. 2015, 21, 1297–1305. [Google Scholar] [CrossRef] [PubMed]
- Kumar, R.; Theiss, A.L.; Venuprasad, K. RORγt Protein Modifications and IL-17-Mediated Inflammation. Trends Immunol. 2021, 42, 1037–1050. [Google Scholar] [CrossRef] [PubMed]
- Ivanov, I.I.; McKenzie, B.S.; Zhou, L.; Tadokoro, C.E.; Lepelley, A.; Lafaille, J.J.; Cua, D.J.; Littman, D.R. The Orphan Nuclear Receptor RORγt Directs the Differentiation Program of Proinflammatory IL-17+ T Helper Cells. Cell 2006, 126, 1121–1133. [Google Scholar] [CrossRef] [PubMed]
- Yang, X.O.; Pappu, B.P.; Nurieva, R.; Akimzhanov, A.; Kang, H.S.; Chung, Y.; Ma, L.; Shah, B.; Panopoulos, A.D.; Schluns, K.S.; et al. T Helper 17 Lineage Differentiation Is Programmed by Orphan Nuclear Receptors RORα and RORγ. Immunity 2008, 28, 29–39. [Google Scholar] [CrossRef]
- Di Luccia, B.; Gilfillan, S.; Cella, M.; Colonna, M.; Huang, S.C.-C. ILC3s Integrate Glycolysis and Mitochondrial Production of Reactive Oxygen Species to Fulfill Activation Demands. J. Exp. Med. 2019, 216, 2231–2241. [Google Scholar] [CrossRef]
- Masoud, G.N.; Li, W. HIF-1α Pathway: Role, Regulation and Intervention for Cancer Therapy. Acta Pharm. Sin. B 2015, 5, 378–389. [Google Scholar] [CrossRef]
- Lee, P.; Chandel, N.S.; Simon, M.C. Cellular Adaptation to Hypoxia through Hypoxia Inducible Factors and Beyond. Nat. Rev. Mol. Cell. Biol. 2020, 21, 268–283. [Google Scholar] [CrossRef]
- Han, J.X.; Tao, Z.H.; Wang, J.L.; Zhang, L.; Yu, C.Y.; Kang, Z.R.; Xie, Y.; Li, J.; Lu, S.; Cui, Y.; et al. Microbiota-Derived Tryptophan Catabolites Mediate the Chemopreventive Effects of Statins on Colorectal Cancer. Nat. Microbiol. 2023, 8, 919–933. [Google Scholar] [CrossRef]
- Yu, Z.; Chen, J.; Liu, Y.; Meng, Q.; Liu, H.; Yao, Q.; Song, W.; Ren, X.; Chen, X. The role of potential probiotic strains Lactobacillus reuteri in various intestinal diseases: New roles for an old player. Front. Microbiol. 2023, 14, 1095555. [Google Scholar] [CrossRef]
- Jiang, Z.; Jiang, P.; Ji, S.; Su, D.; Xu, G.; Zhang, M. Research progress on Limosilactibacilus reuteri in diseases. Microbiol. Res. 2023, 276, 127482. [Google Scholar] [CrossRef] [PubMed]
- Wang, J.; Chen, W.-D.; Wang, Y.-D. The Relationship Between Gut Microbiota and Inflammatory Diseases: The Role of Macrophages. Front. Microbiol. 2020, 11, 1065. [Google Scholar] [CrossRef] [PubMed]
- Al Bander, Z.; Nitert, M.D.; Mousa, A.; Naderpoor, N. The Gut Microbiota and Inflammation: An Overview. Int. J. Environ. Res. Public Health 2020, 17, 7618. [Google Scholar] [CrossRef] [PubMed]
- Yang, Y.; Chen, G.; Yang, Q.; Ye, J.; Cai, X.; Tsering, P.; Cheng, X.; Hu, C.; Zhang, S.; Cao, P. Gut Microbiota Drives the Attenuation of Dextran Sulphate Sodium-Induced Colitis by Huangqin Decoction. Oncotarget 2017, 8, 48863–48874. [Google Scholar] [CrossRef] [PubMed]
- Hardy, H.; Harris, J.; Lyon, E.; Beal, J.; Foey, A.D. Probiotics, Prebiotics and Immunomodulation of Gut Mucosal Defences: Homeostasis and Immunopathology. Nutrients 2013, 5, 1869–1912. [Google Scholar] [CrossRef]
- Cani, P.D.; Depommier, C.; Derrien, M.; Everard, A.; de Vos, W.M. Akkermansia muciniphila: Paradigm for next-generation beneficial microorganisms. Nat. Rev. Gastroenterol. Hepatol. 2022, 19, 625–637. [Google Scholar] [CrossRef]
- Grenda, A.; Iwan, E.; Chmielewska, I.; Krawczyk, P.; Giza, A.; Bomba, A.; Frąk, M.; Rolska, A.; Szczyrek, M.; Kieszko, R.; et al. Presence of Akkermansiaceae in Gut Microbiome and Immunotherapy Effectiveness in Patients with Advanced Non-Small Cell Lung Cancer. AMB Express 2022, 12, 86. [Google Scholar] [CrossRef]
- Liu, Y.; Zhou, M.; Yang, M.; Jin, C.; Song, Y.; Chen, J.; Gao, M.; Ai, Z.; Su, D. Pulsatilla Chinensis Saponins Ameliorate Inflammation and DSS-Induced Ulcerative Colitis in Rats by Regulating the Composition and Diversity of Intestinal Flora. Front. Cell. Infect. Microbiol. 2021, 11, 728929. [Google Scholar] [CrossRef]
Disclaimer/Publisher’s Note: The statements, opinions and data contained in all publications are solely those of the individual author(s) and contributor(s) and not of MDPI and/or the editor(s). MDPI and/or the editor(s) disclaim responsibility for any injury to people or property resulting from any ideas, methods, instructions or products referred to in the content. |
© 2025 by the authors. Licensee MDPI, Basel, Switzerland. This article is an open access article distributed under the terms and conditions of the Creative Commons Attribution (CC BY) license (https://creativecommons.org/licenses/by/4.0/).








