Weizmannia coagulans BC99 Attenuates Oxidative Stress Induced by Acute Alcoholic Liver Injury via Nrf2/SKN-1 Pathway and Liver Metabolism Regulation
Abstract
1. Introduction
2. Materials and Methods
2.1. Strains and Preparation of Bacterial Suspensions
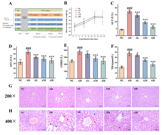
2.2. Animal and Experimental Design
2.3. Liver Function Test
2.4. Histopathological Analysis
2.5. Determination of Liver Alcohol Metabolism Enzymes
2.6. Measurement of Liver Oxidative Stress Indicators
2.7. Metabolomics Analysis
2.8. qRT-PCR (Rat)
2.9. Experiment on C. elegans
2.9.1. C. elegans Strains and Molding
2.9.2. Determination of Movement, Reproduction, and Longevity Indicators of C. elegans
2.9.3. Determination of Antioxidant Capacity of C. elegans
2.9.4. qRT-PCR (C. elegans)
2.9.5. Mutant C. elegans Heat Stress Experiment
2.10. Data Analysis
3. Results
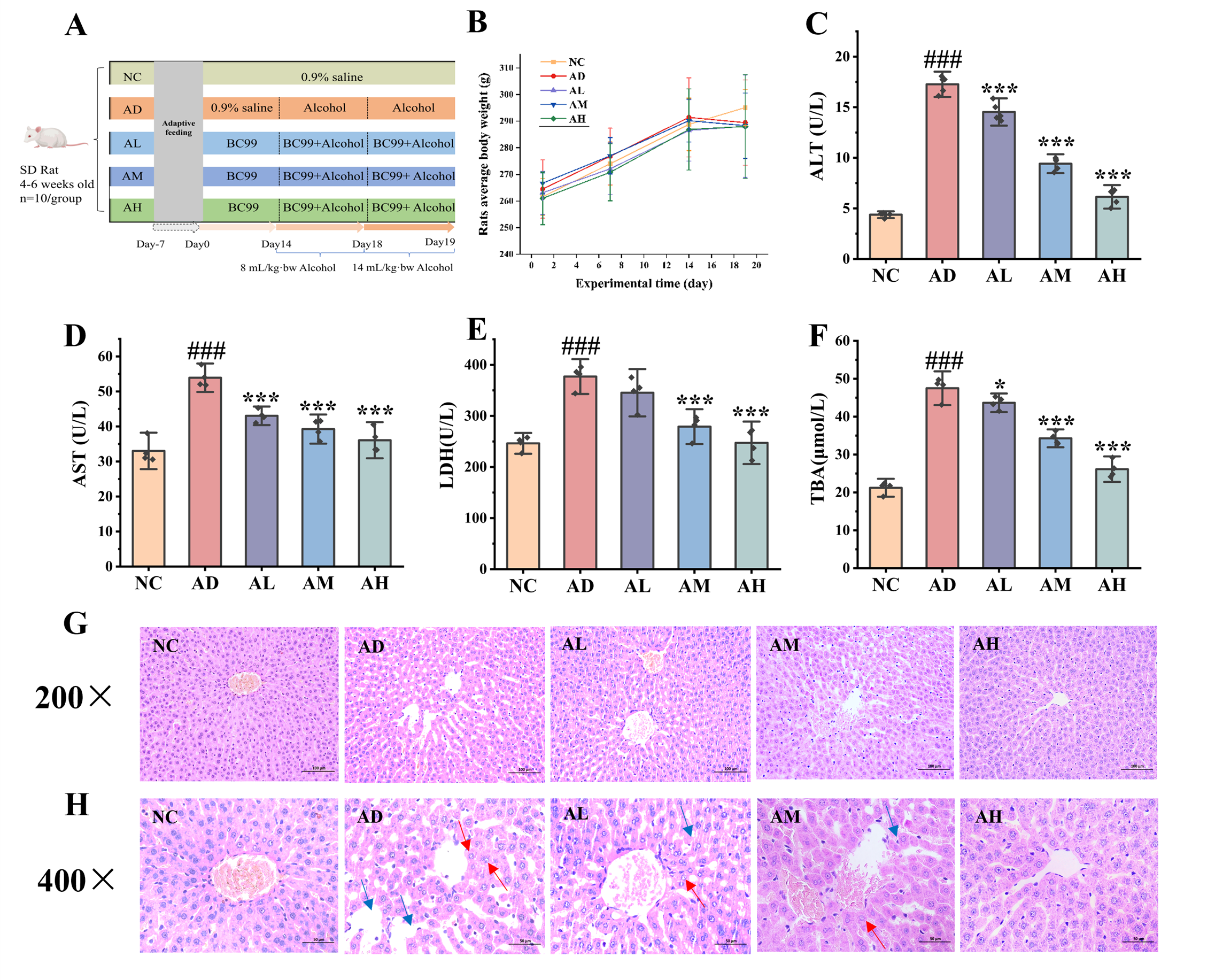
3.1. BC99 Improved Liver Function in AALI Rats
3.2. BC99 Alleviated Liver Pathological Injury in AALI Rats
3.3. BC99 Regulated the Activity of Alcohol Metabolism Enzymes in AALI Rats
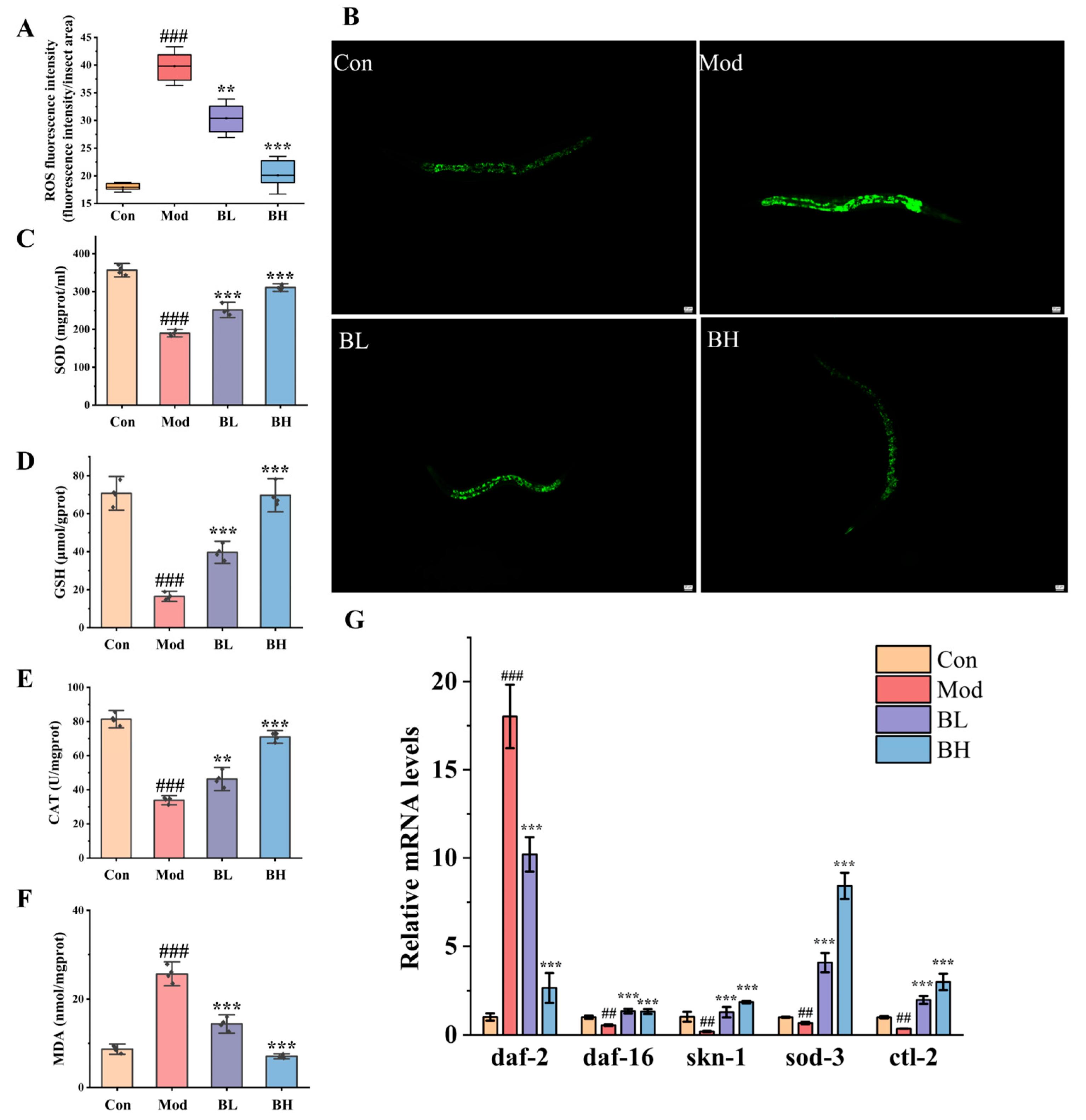
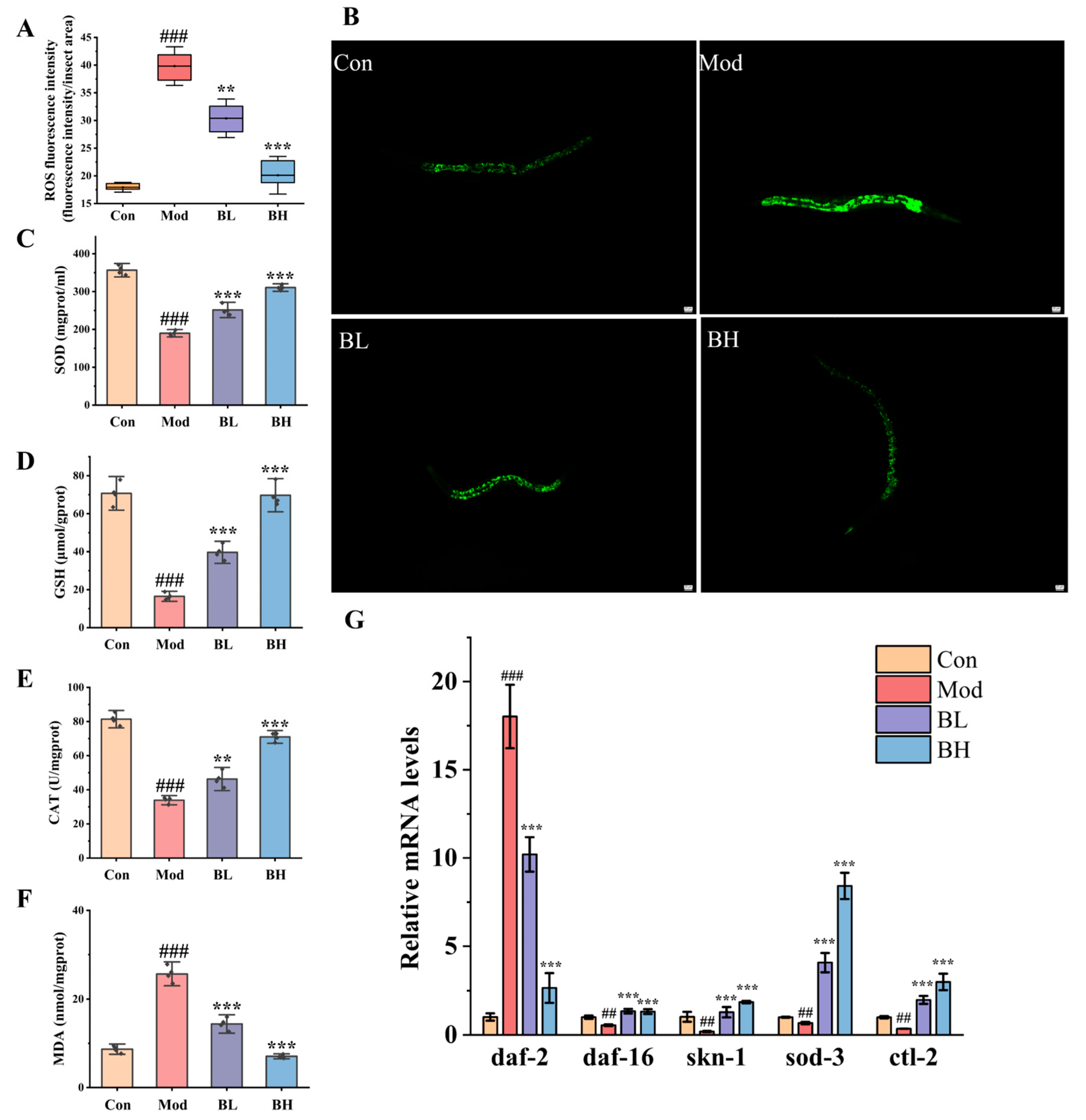
3.4. BC99 Reduced Oxidative Stress Levels in the Liver of AALI Rats
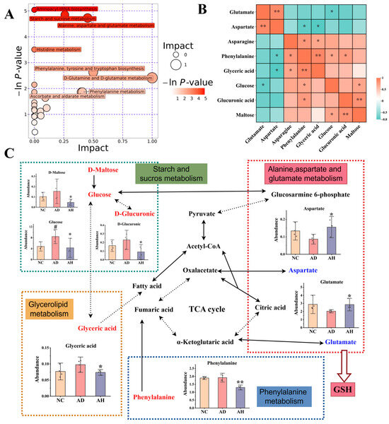
3.5. BC99 Alleviated Alcohol-Induced Liver Dysregulated Metabolic Profiles
3.6. BC99 Upregulated Antioxidant-Related Gene Levels
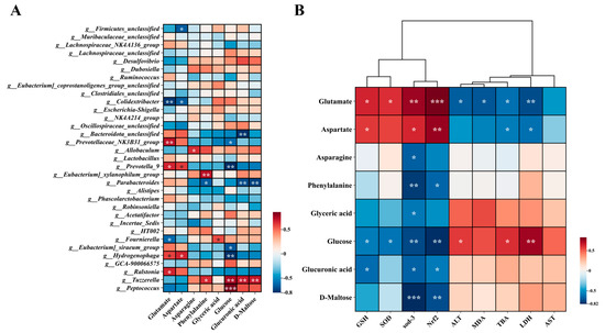
3.7. Spearman Correlation Analysis of Differential Metabolites
3.8. BC99 Alleviated Alcohol-Induced Damage to C. elegans Through the Nrf2/SKN-1 Pathway
3.8.1. BC99 Enhanced the Life Function of Alcohol-Induced N2 Nematodes
3.8.2. BC99 Reduced Alcohol-Induced Oxidative Stress in N2 Nematodes
3.8.3. BC99 Influenced Nematodes by Regulating Nrf2/SKN-1 Pathway
3.8.4. The Effect of BC99 on Oxidative Stress in the Mutant Strain Was Significantly Weakened
4. Discussion
5. Conclusions
Supplementary Materials
Author Contributions
Funding
Institutional Review Board Statement
Informed Consent Statement
Data Availability Statement
Acknowledgments
Conflicts of Interest
References
- Lai, W.; Zhou, S.; Bai, Y.; Che, Q.; Cao, H.; Guo, J.; Su, Z. Glucosamine attenuates alcohol-induced acute liver injury via inhibiting oxidative stress and inflammation. Curr. Res. Food Sci. 2024, 8, 100699. [Google Scholar] [CrossRef] [PubMed]
- Riva, A.; Chokshi, S. Immune checkpoint receptors: Homeostatic regulators of immunity. Hepatol. Int. 2018, 12, 223–236. [Google Scholar] [CrossRef]
- Hagström, H.; Thiele, M.; Roelstraete, B.; Söderling, J.; Ludvigsson, J.F. Mortality in biopsy-proven alcohol-related liver disease: A population-based nationwide cohort study of 3453 patients. Gut 2021, 70, 170–179. [Google Scholar] [CrossRef]
- Xu, L.; Guo, W.; Dai, J.; Cheng, Y.; Chen, Y.; Liu, W.; Xu, J.; Su, W.; Zhang, X.; Wang, C.; et al. Hydrogen gas alleviates acute ethanol-induced hepatotoxicity in mice via modulating TLR4/9 innate immune signaling and pyroptosis. Int. Immunopharmacol. 2024, 127, 111399. [Google Scholar] [CrossRef] [PubMed]
- Stickel, F.; Datz, C.; Hampe, J.; Bataller, R. Pathophysiology and Management of Alcoholic Liver Disease: Update 2016. Gut Liver 2017, 11, 173–188. [Google Scholar] [CrossRef]
- Dong, M.; Li, L.; Li, G.; Song, J.; Liu, B.; Liu, X.; Wang, M. Mangiferin protects against alcoholic liver injury via suppression of inflammation-induced adipose hyperlipolysis. Food Funct. 2020, 11, 8837–8851. [Google Scholar] [CrossRef]
- Yan, J.; Nie, Y.; Luo, M.; Chen, Z.; He, B. Natural Compounds: A Potential Treatment for Alcoholic Liver Disease? Front. Pharmacol. 2021, 12, 694475. [Google Scholar] [CrossRef] [PubMed]
- Ye, S.; Ren, L.L.; Chen, X.; Zhao, B.; Yang, Y.; Weng, L.; Cao, P.; Ye, J. Protective effect and mechanism of Wangshi Baochi Pills against acute alcoholic liver/stomach injury in mice. Zhongguo Zhong Yao Za Zhi 2021, 46, 3900–3906. [Google Scholar] [CrossRef] [PubMed]
- Qu, L.; Zhu, Y.; Liu, Y.; Yang, H.; Zhu, C.; Ma, P.; Deng, J.; Fan, D. Protective effects of ginsenoside Rk3 against chronic alcohol-induced liver injury in mice through inhibition of inflammation, oxidative stress, and apoptosis. Food Chem. Toxicol. 2019, 126, 277–284. [Google Scholar] [CrossRef] [PubMed]
- Zhou, Y.; Tan, F.; Li, C.; Li, W.; Liao, W.; Li, Q.; Qin, G.; Liu, W.; Zhao, X. White Peony (Fermented Camellia sinensis) Polyphenols Help Prevent Alcoholic Liver Injury via Antioxidation. Antioxidants 2019, 8, 524. [Google Scholar] [CrossRef]
- Fu, L.; Xie, M.; Wang, C.; Qian, Y.; Huang, J.; Sun, Z.; Zhang, H.; Wang, Y. Lactobacillus Casei Zhang Alleviates Shrimp Tropomyosin-Induced Food Allergy by Switching Antibody Isotypes through the NF-κB-Dependent Immune Tolerance. Mol. Nutr. Food Res. 2020, 64, e1900496. [Google Scholar] [CrossRef] [PubMed]
- Lutgendorff, F.; Trulsson, L.M.; van Minnen, L.P.; Rijkers, G.T.; Timmerman, H.M.; Franzén, L.E.; Gooszen, H.G.; Akkermans, L.M.; Söderholm, J.D.; Sandström, P.A. Probiotics enhance pancreatic glutathione biosynthesis and reduce oxidative stress in experimental acute pancreatitis. Am. J. Physiol. Gastrointest. Liver Physiol. 2008, 295, G1111–G1121. [Google Scholar] [CrossRef]
- Pourrajab, B.; Fatahi, S.; Sohouli, M.H.; Găman, M.A.; Shidfar, F. The effects of probiotic/synbiotic supplementation compared to placebo on biomarkers of oxidative stress in adults: A systematic review and meta-analysis of randomized controlled trials. Crit. Rev. Food Sci. Nutr. 2022, 62, 490–507. [Google Scholar] [CrossRef]
- Suo, H.; Zhao, X.; Qian, Y.; Sun, P.; Zhu, K.; Li, J.; Sun, B. Lactobacillus fermentum Suo Attenuates HCl/Ethanol Induced Gastric Injury in Mice through Its Antioxidant Effects. Nutrients 2016, 8, 155. [Google Scholar] [CrossRef] [PubMed]
- Tian, F.; Chi, F.; Wang, G.; Liu, X.; Zhang, Q.; Chen, Y.; Zhang, H.; Chen, W. Lactobacillus rhamnosus CCFM1107 treatment ameliorates alcohol-induced liver injury in a mouse model of chronic alcohol feeding. J. Microbiol. 2015, 53, 856–863. [Google Scholar] [CrossRef] [PubMed]
- Konuray, G.; Erginkaya, Z. Potential Use of Bacillus coagulans in the Food Industry. Foods 2018, 7, 92. [Google Scholar] [CrossRef] [PubMed]
- Gao, X.; Zhang, Y.; Mu, G.; Xu, Y.; Wang, X.; Tuo, Y.; Qian, F. Protecting Effect of Bacillus coagulans T242 on HT-29 Cells Against AAPH-Induced Oxidative Damage. Probiotics Antimicrob. Proteins 2022, 14, 741–750. [Google Scholar] [CrossRef] [PubMed]
- Kodali, V.P.; Perali, R.S.; Sen, R. Purification and partial elucidation of the structure of an antioxidant carbohydrate biopolymer from the probiotic bacterium Bacillus coagulans RK-02. J. Nat. Prod. 2011, 74, 1692–1697. [Google Scholar] [CrossRef]
- Zhang, B.; Zhang, H.; Yu, Y.; Zhang, R.; Wu, Y.; Yue, M.; Yang, C. Effects of Bacillus Coagulans on growth performance, antioxidant capacity, immunity function, and gut health in broilers. Poult. Sci. 2021, 100, 101168. [Google Scholar] [CrossRef] [PubMed]
- Yun, B.; Ryu, S.; Kang, M.; Lee, J.; Yoo, J.; Kim, Y.; Oh, S. Probiotic Lacticaseibacillus rhamnosus GG Increased Longevity and Resistance Against Foodborne Pathogens in Caenorhabditis elegans by Regulating MicroRNA miR-34. Front. Cell Infect. Microbiol. 2022, 11, 819328. [Google Scholar] [CrossRef] [PubMed]
- Li, C.; Zhai, S.; Duan, M.; Cao, L.; Zhang, J.; Wang, Y.; Wu, Y.; Gu, S. Weizmannia coagulans BC99 Enhances Intestinal Barrier Function by Modulating Butyrate Formation to Alleviate Acute Alcohol Intoxication in Rats. Nutrients 2024, 16, 4142. [Google Scholar] [CrossRef] [PubMed]
- Jiang, W.; Yan, W.; Tan, Q.; Xiao, Y.; Shi, Y.; Lei, J.; Li, Z.; Hou, Y.; Liu, T.; Li, Y. The toxic differentiation of micro-and nanoplastics verified by gene-edited fluorescent Caenorhabditis elegans. Sci. Total Environ. 2023, 856, 159058. [Google Scholar] [CrossRef] [PubMed]
- Zhao, D.; Yan, M.; Xu, H.; Liang, H.; Zhang, J.; Li, M.; Wang, C. Antioxidant and Antiaging Activity of Fermented Coix Seed Polysaccharides on Caenorhabditis elegans. Nutrients 2023, 15, 2474. [Google Scholar] [CrossRef] [PubMed]
- Cederbaum, A.I.; Lu, Y.; Wu, D. Role of oxidative stress in alcohol-induced liver injury. Arch. Toxicol. 2009, 83, 519–548. [Google Scholar] [CrossRef]
- Cassard, A.M.; Ciocan, D. Microbiota, a key player in alcoholic liver disease. Clin. Mol. Hepatol. 2018, 24, 100–107. [Google Scholar] [CrossRef]
- Sun, T.; Miao, H.; Zhang, C.; Wang, Y.; Liu, S.; Jiao, P.; Li, W.; Li, Y.; Huang, Z. Effect of dietary Bacillus coagulans on the performance and intestinal microbiota of weaned piglets. Animal 2022, 16, 100561. [Google Scholar] [CrossRef]
- Liu, H.; Kang, X.; Yang, X.; Yang, H.; Kuang, X.; Ren, P.; Yan, H.; Shen, X.; Kang, Y.; Li, L.; et al. Compound Probiotic Ameliorates Acute Alcoholic Liver Disease in Mice by Modulating Gut Microbiota and Maintaining Intestinal Barrier. Probiotics Antimicrob. Proteins 2023, 15, 185–201. [Google Scholar] [CrossRef]
- Cichoż-Lach, H.; Michalak, A. Oxidative stress as a crucial factor in liver diseases. World J. Gastroenterol. 2014, 20, 8082–8091. [Google Scholar] [CrossRef]
- Angireddy, R.; Chowdhury, A.R.; Zielonka, J.; Ruthel, G.; Kalyanaraman, B.; Avadhani, N.G. Alcohol-induced CYP2E1, mitochondrial dynamics and retrograde signaling in human hepatic 3D organoids. Free Radic. Biol. Med. 2020, 159, 1–14. [Google Scholar] [CrossRef]
- Liang, H.W.; Yang, T.Y.; Teng, C.S.; Lee, Y.J.; Yu, M.H.; Lee, H.J.; Hsu, L.S.; Wang, C.J. Mulberry leaves extract ameliorates alcohol-induced liver damages through reduction of acetaldehyde toxicity and inhibition of apoptosis caused by oxidative stress signals. Int. J. Med. Sci. 2021, 18, 53–64. [Google Scholar] [CrossRef]
- Ding, Q.; Cao, F.; Lai, S.; Zhuge, H.; Chang, K.; Valencak, T.G.; Liu, J.; Li, S.; Ren, D. Lactobacillus plantarum ZY08 relieves chronic alcohol-induced hepatic steatosis and liver injury in mice via restoring intestinal flora homeostasis. Food Res. Int. 2022, 157, 111259. [Google Scholar] [CrossRef] [PubMed]
- Fang, T.J.; Guo, J.T.; Lin, M.K.; Lee, M.S.; Chen, Y.L.; Lin, W.H. Protective effects of Lactobacillus plantarum against chronic alcohol-induced liver injury in the murine model. Appl. Microbiol. Biotechnol. 2019, 103, 8597–8608. [Google Scholar] [CrossRef] [PubMed]
- Jiang, Y.H.; Wang, L.; Chen, W.D.; Duan, Y.T.; Sun, M.J.; Huang, J.J.; Peng, D.Y.; Yu, N.J.; Wang, Y.Y.; Zhang, Y. Poria cocos polysaccharide prevents alcohol-induced hepatic injury and inflammation by repressing oxidative stress and gut leakiness. Front. Nutr. 2022, 9, 963598. [Google Scholar] [CrossRef]
- Obianyo, O.; Liang, Y.; Burnham, E.L.; Mehta, A.; Park, Y.; Uppal, K.; Harris, F.L.; Jones, D.P.; Brown, L.A. Metabolic Consequences of Chronic Alcohol Abuse in Non-Smokers: A Pilot Study. PLoS ONE 2015, 10, e0129570. [Google Scholar] [CrossRef] [PubMed]
- Blachier, F.; Boutry, C.; Bos, C.; Tomé, D. Metabolism and functions of L-glutamate in the epithelial cells of the small and large intestines. Am. J. Clin. Nutr. 2009, 90, 814s–821s. [Google Scholar] [CrossRef] [PubMed]
- Jafari, R.; Hectors, S.J.; Koehne de González, A.K.; Spincemaille, P.; Prince, M.R.; Brittenham, G.M.; Wang, Y. Integrated quantitative susceptibility and R2* mapping for evaluation of liver fibrosis: An ex vivo feasibility study. NMR Biomed. 2021, 34, e4412. [Google Scholar] [CrossRef]
- Yudkoff, M.; Daikhin, Y.; Nissim, I.; Horyn, O.; Lazarow, A.; Luhovyy, B.; Wehrli, S.; Nissim, I. Response of brain amino acid metabolism to ketosis. Neurochem. Int. 2005, 47, 119–128. [Google Scholar] [CrossRef]
- Hinton, D.J.; Vázquez, M.S.; Geske, J.R.; Hitschfeld, M.J.; Ho, A.M.C.; Karpyak, V.M.; Biernacka, J.M.; Choi, D.S. Metabolomics biomarkers to predict acamprosate treatment response in alcohol-dependent subjects. Sci. Rep. 2017, 7, 2496. [Google Scholar] [CrossRef]
- Park, C.H.; Choi, S.H.; Piao, Y.; Kim, S.; Lee, Y.J.; Kim, H.S.; Jeong, S.J.; Rah, J.C.; Seo, J.H.; Lee, J.H.; et al. Glutamate and aspartate impair memory retention and damage hypothalamic neurons in adult mice. Toxicol. Lett. 2000, 115, 117–125. [Google Scholar] [CrossRef] [PubMed]
- Laryea, M.D.; Herebian, D.; Meissner, T.; Mayatepek, E. Simultaneous LC-MS/MS determination of phenylbutyrate, phenylacetate benzoate and their corresponding metabolites phenylacetylglutamine and hippurate in blood and urine. J. Inherit. Metab. Dis. 2010, 33 (Suppl S3), S321–S328. [Google Scholar] [CrossRef] [PubMed]
- Kumru, B.; Kaplan, D.S.; Oztürk Hismi, B.; Celik, H. Effect of Blood Phenylalanine Levels on Oxidative Stress in Classical Phenylketonuric Patients. Cell Mol. Neurobiol. 2018, 38, 1033–1038. [Google Scholar] [CrossRef]
- Usuda, K.; Kawase, T.; Shigeno, Y.; Fukuzawa, S.; Fujii, K.; Zhang, H.; Tsukahara, T.; Tomonaga, S.; Watanabe, G.; Jin, W.; et al. Hippocampal metabolism of amino acids by L-amino acid oxidase is involved in fear learning and memory. Sci. Rep. 2018, 8, 11073. [Google Scholar] [CrossRef] [PubMed]
- Horal, M.; Zhang, Z.; Stanton, R.; Virkamäki, A.; Loeken, M.R. Activation of the hexosamine pathway causes oxidative stress and abnormal embryo gene expression: Involvement in diabetic teratogenesis. Birth Defects Res. A Clin. Mol. Teratol. 2004, 70, 519–527. [Google Scholar] [CrossRef] [PubMed]
- Yaribeygi, H.; Atkin, S.L.; Sahebkar, A. A review of the molecular mechanisms of hyperglycemia-induced free radical generation leading to oxidative stress. J. Cell Physiol. 2019, 234, 1300–1312. [Google Scholar] [CrossRef]
- Zheng, J.; Conrad, M. The Metabolic Underpinnings of Ferroptosis. Cell Metab. 2020, 32, 920–937. [Google Scholar] [CrossRef] [PubMed]
- Leung, M.C.; Williams, P.L.; Benedetto, A.; Au, C.; Helmcke, K.J.; Aschner, M.; Meyer, J.N. Caenorhabditis elegans: An emerging model in biomedical and environmental toxicology. Toxicol. Sci. 2008, 106, 5–28. [Google Scholar] [CrossRef] [PubMed]
- Gao, Y.; Li, C.; Li, J.; Duan, M.; Li, X.; Zhao, L.; Wu, Y.; Gu, S. Weizmannia coagulans BC99 alleviates hyperuricemia and oxidative stress via DAF-16/SKN-1 activation in Caenorhabditis elegan. Front. Microbiol. 2024, 15, 1498540. [Google Scholar] [CrossRef] [PubMed]
- Park, S.; Park, S.K. Anti-Oxidant and Anti-Aging Effects of Phlorizin Are Mediated by DAF-16-Induced Stress Response and Autophagy in Caenorhabditis elegans. Antioxidants 2022, 11, 1996. [Google Scholar] [CrossRef] [PubMed]
- Wen, X.; Yang, H.; Li, Z.; Chu, W. Alcohol degradation, learning, and memory-enhancing effect of Acetobacter pasteurianus BP2201 in Caenorhabditis elegans model. J. Appl. Microbiol. 2023, 134, lxad253. [Google Scholar] [CrossRef] [PubMed]
- Wu, J.S.; Lin, C.G.; Jin, C.L.; Zhou, Y.X.; Li, Y.X. Planococcus maritimu ML1206 Strain Enhances Stress Resistance and Extends the Lifespan in Caenorhabditis elegans via FOXO/DAF-16. Mar. Drugs 2022, 21, 1. [Google Scholar] [CrossRef] [PubMed]
- Liu, H.; Wang, Y.; Zhang, W.; Sun, W.; Ji, X.; Zhang, S.; Qiao, K. Lentinan extends lifespan and increases oxidative stress resistance through DAF-16 and SKN-1 pathways in Caenorhabditis elegans. Int. J. Biol. Macromol. 2022, 202, 286–295. [Google Scholar] [CrossRef]
- Suzuki, Y.; Sano, M.; Hayashida, K.; Ohsawa, I.; Ohta, S.; Fukuda, K. Are the effects of alpha-glucosidase inhibitors on cardiovascular events related to elevated levels of hydrogen gas in the gastrointestinal tract? FEBS Lett. 2009, 583, 2157–2159. [Google Scholar] [CrossRef] [PubMed]
- Zhang, J.; Zhao, Y.; Sun, Z.; Sun, T. Lacticaseibacillus rhamnosus Probio-M9 extends the lifespan of Caenorhabditis elegans. Commun. Biol. 2022, 5, 1139. [Google Scholar] [CrossRef] [PubMed]
- Zhou, M.; Liu, X.; Yu, H.; Yin, X.; Nie, S.P.; Xie, M.Y.; Chen, W.; Gong, J. Cell Signaling of Caenorhabditis elegans in Response to Enterotoxigenic Escherichia coli Infection and Lactobacillus zeae Protection. Front. Immunol. 2018, 9, 1745. [Google Scholar] [CrossRef] [PubMed]








Disclaimer/Publisher’s Note: The statements, opinions and data contained in all publications are solely those of the individual author(s) and contributor(s) and not of MDPI and/or the editor(s). MDPI and/or the editor(s) disclaim responsibility for any injury to people or property resulting from any ideas, methods, instructions or products referred to in the content. |
© 2025 by the authors. Licensee MDPI, Basel, Switzerland. This article is an open access article distributed under the terms and conditions of the Creative Commons Attribution (CC BY) license (https://creativecommons.org/licenses/by/4.0/).
Share and Cite
Wu, Y.; Li, C.; Gao, Y.; Zhang, J.; Dong, Y.; Zhao, L.; Li, Y.; Gu, S. Weizmannia coagulans BC99 Attenuates Oxidative Stress Induced by Acute Alcoholic Liver Injury via Nrf2/SKN-1 Pathway and Liver Metabolism Regulation. Antioxidants 2025, 14, 117. https://doi.org/10.3390/antiox14010117
Wu Y, Li C, Gao Y, Zhang J, Dong Y, Zhao L, Li Y, Gu S. Weizmannia coagulans BC99 Attenuates Oxidative Stress Induced by Acute Alcoholic Liver Injury via Nrf2/SKN-1 Pathway and Liver Metabolism Regulation. Antioxidants. 2025; 14(1):117. https://doi.org/10.3390/antiox14010117
Chicago/Turabian StyleWu, Ying, Cheng Li, Yinyin Gao, Jie Zhang, Yao Dong, Lina Zhao, Yuwan Li, and Shaobin Gu. 2025. "Weizmannia coagulans BC99 Attenuates Oxidative Stress Induced by Acute Alcoholic Liver Injury via Nrf2/SKN-1 Pathway and Liver Metabolism Regulation" Antioxidants 14, no. 1: 117. https://doi.org/10.3390/antiox14010117
APA StyleWu, Y., Li, C., Gao, Y., Zhang, J., Dong, Y., Zhao, L., Li, Y., & Gu, S. (2025). Weizmannia coagulans BC99 Attenuates Oxidative Stress Induced by Acute Alcoholic Liver Injury via Nrf2/SKN-1 Pathway and Liver Metabolism Regulation. Antioxidants, 14(1), 117. https://doi.org/10.3390/antiox14010117

