Ganoderma Microsporum Immunomodulatory Protein Alleviates Inflammaging and Oxidative Stress in Diabetes-Associated Periodontitis via Nrf2 Signaling Activation: An In Vitro Study
Abstract
1. Introduction
2. Materials and Methods
2.1. Human Gingival Fibroblasts (HGFs) Cell Culture
2.2. Cell Viability
2.3. Measurement of ROS Generation
2.4. Senescence-Associated Beta-Galactosidase (SA-β-Gal) Staining
2.5. Cell Migration Assay
2.6. Wound-Healing Assay
2.7. Quantitative Reverse-Transcription Polymerase Chain Reaction (RT-PCR)
2.8. Western Blot
2.9. Enzyme-Linked Immunosorbent Assay (ELISA) Analysis
2.10. Silencing of Nrf2 by Lentiviral-Mediated shRNAi
2.11. Statistical Analysis
3. Results
3.1. GMI Restored the Impaired Cell Proliferation in AGE/LPS-Stimulated HGF
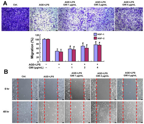
3.2. AGE/LPS-Stimulated HGF Has Impaired Migration and Wound-Healing Capabilities While GMI Reversed These Phenomena
3.3. GMI Treatment Reduced ROS Production in AGE/LPS-Stimulated HGFs
3.4. GMI Inhibited Cell Senescence, SASP Secretions and NF-κB Phosphorylation in HGFs Subjected to AGE/LPS Stimuli
3.5. GMI Upregulated the Nrf2/HO-1 Pathway in AGE/LPS-Stimulated HGFs
3.6. GMI’s Anti-Inflammaging Trait Was Exerted via the Nrf2 Signaling Pathway
4. Discussion
5. Conclusions
Supplementary Materials
Author Contributions
Funding
Institutional Review Board Statement
Informed Consent Statement
Data Availability Statement
Conflicts of Interest
References
- Könönen, E.; Gursoy, M.; Gursoy, U.K. Periodontitis: A Multifaceted Disease of Tooth-Supporting Tissues. J. Clin. Med. 2019, 8, 1135. [Google Scholar] [CrossRef] [PubMed]
- Sanz, M.; Ceriello, A.; Buysschaert, M.; Chapple, I.; Demmer, R.T.; Graziani, F.; Herrera, D.; Jepsen, S.; Lione, L.; Madianos, P.; et al. Scientific evidence on the links between periodontal diseases and diabetes: Consensus report and guidelines of the joint workshop on periodontal diseases and diabetes by the International Diabetes Federation and the European Federation of Periodontology. J. Clin. Periodontol. 2018, 45, 138–149. [Google Scholar] [CrossRef] [PubMed]
- Kim, E.K.; Lee, S.G.; Choi, Y.H.; Won, K.C.; Moon, J.S.; Merchant, A.T.; Lee, H.K. Association between diabetes-related factors and clinical periodontal parameters in type-2 diabetes mellitus. BMC Oral. Health 2013, 13, 64. [Google Scholar] [CrossRef] [PubMed]
- Oliveira, V.B.; Costa, F.W.G.; Haas, A.N.; Júnior, R.M.M.; Rêgo, R.O. Effect of subgingival periodontal therapy on glycaemic control in type 2 diabetes patients: Meta-analysis and meta-regression of 6-month follow-up randomized clinical trials. J. Clin. Periodontol. 2023, 50, 1123–1137. [Google Scholar] [CrossRef] [PubMed]
- Negrato, C.A.; Tarzia, O.; Jovanovič, L.; Chinellato, L.E.M. Periodontal disease and diabetes mellitus. J. Appl. Oral. Sci. 2013, 21, 1–12. [Google Scholar] [CrossRef]
- Pacios, S.; Kang, J.; Galicia, J.; Gluck, K.; Patel, H.; Ovaydi-Mandel, A.; Petrov, S.; Alawi, F.; Graves, D.T. Diabetes aggravates periodontitis by limiting repair through enhanced inflammation. FASEB J. 2012, 26, 1423. [Google Scholar] [CrossRef] [PubMed]
- Zhang, P.; Wang, Q.; Nie, L.; Zhu, R.; Zhou, X.; Zhao, P.; Ji, N.; Liang, X.; Ding, Y.; Yuan, Q.; et al. Hyperglycemia-induced inflamm-aging accelerates gingival senescence via NLRC4 phosphorylation. J. Biol. Chem. 2019, 294, 18807–18819. [Google Scholar] [CrossRef]
- Chaudhuri, J.; Bains, Y.; Guha, S.; Kahn, A.; Hall, D.; Bose, N.; Gugliucci, A.; Kapahi, P. The role of advanced glycation end products in aging and metabolic diseases: Bridging association and causality. Cell Metab. 2018, 28, 337–352. [Google Scholar] [CrossRef]
- Franceschi, C.; Garagnani, P.; Parini, P.; Giuliani, C.; Santoro, A. Inflammaging: A new immune-metabolic viewpoint for age-related diseases. Nat. Rev. Endocrinol. 2018, 14, 576–590. [Google Scholar] [CrossRef]
- Santoro, A.; Martucci, M.; Conte, M.; Capri, M.; Franceschi, C.; Salvioli, S. Inflammaging, hormesis and the rationale for anti-aging strategies. Ageing Res. Rev. 2020, 64, 101142. [Google Scholar] [CrossRef]
- Qin, Z.Y.; Gu, X.; Chen, Y.L.; Liu, J.B.; Hou, C.X.; Lin, S.Y.; Hao, N.N.; Liang, Y.; Chen, W.; Meng, H.Y. Toll-like receptor 4 activates the NLRP3 inflammasome pathway and periodontal inflammaging by inhibiting Bmi-1 expression. Int. J. Mol. Sci. 2021, 47, 137–150. [Google Scholar] [CrossRef]
- Wang, Q.; Zhou, X.; Zhang, P.; Zhao, P.; Nie, L.; Ji, N.; Ding, Y.; Wang, Q. 25-Hydroxyvitamin D3 positively regulates periodontal inflammaging via SOCS3/STAT signaling in diabetic mice. Steroids 2020, 156, 108570. [Google Scholar] [CrossRef] [PubMed]
- Song, X.; Yue, Z.; Fan, L.; Zou, H.; Zhao, P.; Nie, L.; Zhu, K.; Jiang, J.; Lv, Q.; Wang, Q. Relationship between circulating senescence-associated secretory phenotype levels and severity of type 2 diabetes-associated periodontitis: A cross-sectional study. J. Periodontol. 2023, 94, 986–996. [Google Scholar] [CrossRef] [PubMed]
- Lopes-Paciencia, S.; Saint-Germain, E.; Rowell, M.C.; Ruiz, A.F.; Kalegari, P.; Ferbeyre, G. The senescence-associated secretory phenotype and its regulation. Cytokine 2019, 117, 15–22. [Google Scholar] [CrossRef] [PubMed]
- Kido, D.; Mizutani, K.; Takeda, K.; Mikami, R.; Matsuura, T.; Iwasaki, K.; Izumi, Y. Impact of diabetes on gingival wound healing via oxidative stress. PLoS ONE 2017, 12, e0189601. [Google Scholar] [CrossRef] [PubMed]
- Kashiwagi, Y.; Takedachi, M.; Mori, K.; Kubota, M.; Yamada, S.; Kitamura, M.; Murakami, S. High glucose-induced oxidative stress increases IL-8 production in human gingival epithelial cells. Oral. Dis. 2016, 22, 578–584. [Google Scholar] [CrossRef] [PubMed]
- Moldogazieva, N.T.; Mokhosoev, I.M.; Mel’nikova, T.I.; Porozov, Y.B.; Terentiev, A.A. Oxidative Stress and Advanced Lipoxidation and Glycation End Products (ALEs and AGEs) in Aging and Age-Related Diseases. Oxid. Med. Cell Longev. 2019, 2019, 3085756. [Google Scholar] [CrossRef] [PubMed]
- Hernandez-Segura, A.; Nehme, J.; Demaria, M. Hallmarks of Cellular Senescence. Trends Cell Biol. 2018, 28, 436–453. [Google Scholar] [CrossRef]
- Kim, J.H.; Lee, D.E.; Gunawardhana, K.S.; Choi, S.H.; Woo, G.H.; Cha, J.H.; Bak, E.J.; Yoo, Y.J. Effect of the interaction between periodontitis and type 1 diabetes mellitus on alveolar bone, mandibular condyle and tibia. Acta Odontol. Scand. 2014, 72, 265–273. [Google Scholar] [CrossRef]
- Duarte, P.M.; Bezerra, J.P.; Miranda, T.S.; Feres, M.; Chambrone, L.; Shaddox, L.M. Local levels of inflammatory mediators in uncontrolled type 2 diabetic subjects with chronic periodontitis. J. Clin. Periodontol. 2014, 41, 11–18. [Google Scholar] [CrossRef]
- Vaamonde-Garcia, C.; Courties, A.; Pigenet, A.; Laiguillon, M.C.; Sautet, A.; Houard, X.; Kerdine-Römer, S.; Meijide, R.; Berenbaum, F.; Sellam, J. The nuclear factor-erythroid 2-related factor/heme oxygenase-1 axis is critical for the inflammatory features of type 2 diabetes-associated osteoarthritis. J. Biol. Chem. 2017, 292, 14505–14515. [Google Scholar] [CrossRef]
- Yuen, J.W.; Gohel, M.D.I. Anticancer effects of Ganoderma lucidum: A review of scientific evidence. Nutr. Cancer 2005, 53, 11–17. [Google Scholar] [CrossRef] [PubMed]
- Aslaminabad, R.; Rahimianshahreza, N.; Hosseini, S.A.; Armagan, G.; Khan, A.K.; Özbolat, G.; Ahmed, O.S.; Mardi Azar, A.; Adili, A.; Dağcı, T.; et al. Regulation of Nrf2 and Nrf2-related proteins by ganoderma lucidum ın hepatocellular carcinoma. Mol. Biol. Rep. 2022, 49, 9605–9612. [Google Scholar] [CrossRef] [PubMed]
- Yuan, H.; Xu, Y.; Luo, Y.; Zhang, J.R.; Zhu, X.X.; Xiao, J.H. Ganoderic acid D prevents oxidative stress-induced senescence by targeting 14-3-3ε to activate CaM/CaMKII/NRF2 signaling pathway in mesenchymal stem cells. Aging Cell 2022, 21, e13686. [Google Scholar] [CrossRef] [PubMed]
- El Enshasy, H.A.; Hatti-Kaul, R. Mushroom immunomodulators: Unique molecules with unlimited applications. Trends Biotechnol. 2013, 31, 668–677. [Google Scholar] [CrossRef] [PubMed]
- Lin, C.H.; Hsiao, Y.M.; Ou, C.C.; Lin, Y.W.; Chiu, Y.L.; Lue, K.H.; Chang, J.G.; Ko, J.L. GMI, a Ganoderma immunomodulatory protein, down-regulates tumor necrosis factor α-induced expression of matrix metalloproteinase 9 via NF-κB pathway in human alveolar epithelial A549 cells. J. Agric. Food Chem. 2010, 58, 12014–12021. [Google Scholar] [CrossRef] [PubMed]
- Chen, W.-Y.; Chang, C.-Y.; Li, J.-R.; Wang, J.-D.; Wu, C.-C.; Kuan, Y.-H.; Liao, S.-L.; Wang, W.-Y.; Chen, C.-J. Anti-inflammatory and neuroprotective effects of fungal immunomodulatory protein involving microglial inhibition. Int. J. Mol. Sci. 2018, 19, 3678. [Google Scholar] [CrossRef] [PubMed]
- Lee, P.H.; Hsieh, P.L.; Liao, Y.W.; Yu, C.C. Inhibitory effect of GMI, an immunomodulatory protein from Ganoderma microsporum, on myofibroblast activity and proinflammatory cytokines in human fibrotic buccal mucosal fibroblasts. Environ. Toxicol. 2018, 33, 32–40. [Google Scholar] [CrossRef] [PubMed]
- Lin, Y.H.; Yu, C.C.; Lee, S.S.; Chang, Y.C. Elevated Snail expression in human gingival fibroblasts by cyclosporine A as the possible pathogenesis for gingival overgrowth. J. Formos. Med. Assoc. 2015, 114, 1181–1186. [Google Scholar] [CrossRef] [PubMed]
- Lin, C.Y.; Liao, Y.W.; Hsieh, P.L.; Lu, M.Y.; Peng, C.Y.; Chu, P.M.; Yang, H.W.; Huang, Y.F.; Yu, C.C.; Yu, C.H. LncRNA GAS5-AS1 inhibits myofibroblasts activities in oral submucous fibrosis. J. Formos. Med. Assoc. 2018, 117, 727–733. [Google Scholar] [CrossRef]
- Lu, H.-C.; Lin, T.; Ng, M.Y.; Hsieh, C.-W.; Liao, Y.-W.; Chen, C.-C.; Yu, C.-C.; Chen, C.-J. Anti-inflammaging effects of vitamin D in human gingival fibroblasts with advanced glycation end product stimulation. J. Dent. Sci. 2023, 18, 666–673. [Google Scholar] [CrossRef] [PubMed]
- Tsai, C.H.; Yu, C.C.; Lee, S.S.; Yu, H.C.; Huang, F.M.; Chang, Y.C. Upregulation of Slug expression by cyclosporine A contributes to the pathogenesis of gingival overgrowth. J. Formos. Med. Assoc. 2016, 115, 602–608. [Google Scholar] [CrossRef] [PubMed]
- Komiya Ito, A.; Ishihara, K.; Tomita, S.; Kato, T.; Yamada, S. Investigation of subgingival profile of periodontopathic bacteria using polymerase chain reaction. Bull. Tokyo Dent. Coll. 2010, 51, 139–144. [Google Scholar] [CrossRef] [PubMed]
- Nativel, B.; Couret, D.; Giraud, P.; Meilhac, O.; d’Hellencourt, C.L.; Viranaïcken, W.; Da Silva, C.R. Porphyromonas gingivalis lipopolysaccharides act exclusively through TLR4 with a resilience between mouse and human. Sci. Rep. 2017, 7, 15789. [Google Scholar] [CrossRef] [PubMed]
- Pal, R.; Bhadada, S.K. AGEs accumulation with vascular complications, glycemic control and metabolic syndrome: A narrative review. Bone 2023, 176, 116884. [Google Scholar] [CrossRef] [PubMed]
- Chang, Y.H.; Huang, C.L.; Hsieh, A.T.; Jao, C.A.; Lu, H.K. Expression of advanced glycation end products and receptors in gingival tissues of patients with noninsulin-dependent diabetes mellitus-associated periodontitis. J. Dent. Sci. 2023, 18, 689–695. [Google Scholar] [CrossRef] [PubMed]
- Parim, B.; Sathibabu Uddandrao, V.; Saravanan, G. Diabetic cardiomyopathy: Molecular mechanisms, detrimental effects of conventional treatment, and beneficial effects of natural therapy. Heart Fail. Rev. 2019, 24, 279–299. [Google Scholar] [CrossRef] [PubMed]
- Chiu, H.C.; Fu, M.M.; Yang, T.S.; Fu, E.; Chiang, C.Y.; Tu, H.P.; Chin, Y.T.; Lin, F.G.; Shih, K.C. Effect of high glucose, Porphyromonas gingivalis lipopolysaccharide and advanced glycation end-products on production of interleukin-6/-8 by gingival fibroblasts. J. Periodontal Res. 2017, 52, 268–276. [Google Scholar] [CrossRef] [PubMed]
- Lalla, E.; Papapanou, P.N. Diabetes mellitus and periodontitis: A tale of two common interrelated diseases. Nat. Rev. Endocrinol. 2011, 7, 738–748. [Google Scholar] [CrossRef]
- Cheng, R.; Choudhury, D.; Liu, C.; Billet, S.; Hu, T.; Bhowmick, N.A. Gingival fibroblasts resist apoptosis in response to oxidative stress in a model of periodontal diseases. Cell Death Discov. 2015, 1, 15046. [Google Scholar] [CrossRef] [PubMed]
- Huang, C.Y.; Chen, S.H.; Lin, T.; Liao, Y.W.; Chang, Y.C.; Chen, C.C.; Yu, C.C.; Chen, C.J. Resveratrol attenuates advanced glycation end product-induced senescence and inflammation in human gingival fibroblasts. J. Dent. Sci. 2024, 19, 580–586. [Google Scholar] [CrossRef] [PubMed]
- Huang, C.Y.; Ng, M.Y.; Lin, T.; Liao, Y.W.; Huang, W.S.; Hsieh, C.W.; Yu, C.C.; Chen, C.J. Quercetin ameliorates advanced glycation end product-induced wound healing impairment and inflammaging in human gingival fibroblasts. J. Dent. Sci. 2024, 19, 268–275. [Google Scholar] [CrossRef] [PubMed]
- Liu, C.M.; Chen, S.H.; Liao, Y.W.; Yu, C.H.; Yu, C.C.; Hsieh, P.L. Magnolol ameliorates the accumulation of reactive oxidative stress and inflammation in diabetic periodontitis. J. Formos. Med. Assoc. 2021, 120, 1452–1458. [Google Scholar] [CrossRef] [PubMed]
- Lu, H.C.; Ng, M.Y.; Liao, Y.W.; Maekawa, S.; Lin, T.; Yu, C.C. Bromelain inhibits the inflammation and senescence effect in diabetic periodontitis: A preliminary in vitro study. J. Dent. Sci. 2023, 18, 659–665. [Google Scholar] [CrossRef] [PubMed]
- Xie, J.; Mendez, J.D.; Mendez-Valenzuela, V.; Aguilar-Hernandez, M.M. Cellular signalling of the receptor for advanced glycation end products (RAGE). Cell. Signal. 2013, 25, 2185–2197. [Google Scholar] [CrossRef] [PubMed]
- Andreakos, E.; Sacre, S.M.; Smith, C.; Lundberg, A.; Kiriakidis, S.; Stonehouse, T.; Monaco, C.; Feldmann, M.; Foxwell, B.M. Distinct pathways of LPS-induced NF-kappa B activation and cytokine production in human myeloid and nonmyeloid cells defined by selective utilization of MyD88 and Mal/TIRAP. Blood 2004, 103, 2229–2237. [Google Scholar] [CrossRef]
- Yu, S.; Li, H.; Ma, Y.; Fu, Y. Matrix metalloproteinase-1 of gingival fibroblasts influenced by advanced glycation end products (AGEs) and their association with receptor for AGEs and nuclear factor-kappaB in gingival connective tissue. J. Periodontol. 2012, 83, 119–126. [Google Scholar] [CrossRef]
- Nonaka, K.; Kajiura, Y.; Bando, M.; Sakamoto, E.; Inagaki, Y.; Lew, J.H.; Naruishi, K.; Ikuta, T.; Yoshida, K.; Kobayashi, T.; et al. Advanced glycation end-products increase IL-6 and ICAM-1 expression via RAGE, MAPK and NF-kappaB pathways in human gingival fibroblasts. J. Periodontal Res. 2018, 53, 334–344. [Google Scholar] [CrossRef] [PubMed]
- Zheng, J.; Chen, S.; Albiero, M.L.; Vieira, G.H.A.; Wang, J.; Feng, J.Q.; Graves, D.T. Diabetes Activates Periodontal Ligament Fibroblasts via NF-kappaB In Vivo. J. Dent. Res. 2018, 97, 580–588. [Google Scholar] [CrossRef]
- Teo, W.H.; Lo, J.F.; Fan, Y.N.; Huang, C.Y.; Huang, T.F. Ganoderma microsporum immunomodulatory protein, GMI, promotes C2C12 myoblast differentiation in vitro via upregulation of Tid1 and STAT3 acetylation. PLoS ONE 2020, 15, e0244791. [Google Scholar] [CrossRef]
- Dede, F.O.; Ozden, F.O.; Avci, B. 8-hydroxy-deoxyguanosine levels in gingival crevicular fluid and saliva in patients with chronic periodontitis after initial periodontal treatment. J. Periodontol. 2013, 84, 821–828. [Google Scholar] [CrossRef]
- Kim, J.; Cha, Y.N.; Surh, Y.J. A protective role of nuclear factor-erythroid 2-related factor-2 (Nrf2) in inflammatory disorders. Mutat. Res. 2010, 690, 12–23. [Google Scholar] [CrossRef]
- Zhu, C.; Zhao, Y.; Wu, X.; Qiang, C.; Liu, J.; Shi, J.; Gou, J.; Pei, D.; Li, A. The therapeutic role of baicalein in combating experimental periodontitis with diabetes via Nrf2 antioxidant signaling pathway. J. Periodontal Res. 2020, 55, 381–391. [Google Scholar] [CrossRef] [PubMed]
- Xin, L.; Zhou, F.; Zhang, C.; Zhong, W.; Xu, S.; Jing, X.; Wang, D.; Wang, S.; Chen, T.; Song, J. Four-Octyl itaconate ameliorates periodontal destruction via Nrf2-dependent antioxidant system. Int. J. Oral. Sci. 2022, 14, 27. [Google Scholar] [CrossRef]
- Stahli, A.; Maheen, C.U.; Strauss, F.J.; Eick, S.; Sculean, A.; Gruber, R. Caffeic acid phenethyl ester protects against oxidative stress and dampens inflammation via heme oxygenase 1. Int. J. Oral. Sci. 2019, 11, 6. [Google Scholar] [CrossRef] [PubMed]
- Kim, J.S.; Jo, S.D.; Seah, G.L.; Kim, I.; Nam, Y.S. ROS-induced biodegradable polythioketal nanoparticles for intracellular delivery of anti-cancer therapeutics. J. Ind. Eng. Chem. 2015, 21, 1137–1142. [Google Scholar] [CrossRef]
- Shao, Z.; Wang, B.; Shi, Y.; Xie, C.; Huang, C.; Chen, B.; Zhang, H.; Zeng, G.; Liang, H.; Wu, Y.; et al. Senolytic agent Quercetin ameliorates intervertebral disc degeneration via the Nrf2/NF-kappaB axis. Osteoarthr. Cartil. 2021, 29, 413–422. [Google Scholar] [CrossRef]
- Lander, H.M.; Tauras, J.M.; Ogiste, J.S.; Hori, O.; Moss, R.A.; Schmidt, A.M. Activation of the receptor for advanced glycation end products triggers a p21(ras)-dependent mitogen-activated protein kinase pathway regulated by oxidant stress. J. Biol. Chem. 1997, 272, 17810–17814. [Google Scholar] [CrossRef] [PubMed]
- Su, Y.; Ye, L.; Hu, C.; Zhang, Y.; Liu, J.; Shao, L. Periodontitis as a promoting factor of T2D: Current evidence and mechanisms. Int. J. Oral. Sci. 2023, 15, 25. [Google Scholar] [CrossRef]
- Hajishengallis, G. Interconnection of periodontal disease and comorbidities: Evidence, mechanisms, and implications. Periodontology 2000 2022, 89, 9–18. [Google Scholar] [CrossRef]
- Aboodi, G.M.; Goldberg, M.B.; Glogauer, M. Refractory periodontitis population characterized by a hyperactive oral neutrophil phenotype. J. Periodontol. 2011, 82, 726–733. [Google Scholar] [CrossRef] [PubMed]
- Elburki, M.S.; Rossa, C., Jr.; Guimarães-Stabili, M.R.; Lee, H.M.; Curylofo-Zotti, F.A.; Johnson, F.; Golub, L.M. A Chemically Modified Curcumin (CMC 2.24) Inhibits Nuclear Factor κB Activation and Inflammatory Bone Loss in Murine Models of LPS-Induced Experimental Periodontitis and Diabetes-Associated Natural Periodontitis. Inflammation 2017, 40, 1436–1449. [Google Scholar] [CrossRef] [PubMed]
- Preshaw, P.M.; Bissett, S.M. Periodontitis and diabetes. Br. Dent. J. 2019, 227, 577–584. [Google Scholar] [CrossRef]
- Wang, Q.; Nie, L.; Zhao, P.; Zhou, X.; Ding, Y.; Chen, Q.; Wang, Q. Diabetes fuels periodontal lesions via GLUT1-driven macrophage inflammaging. Int. J. Oral. Sci. 2021, 13, 11. [Google Scholar] [CrossRef] [PubMed]
- Shi, B.; Lux, R.; Klokkevold, P.; Chang, M.; Barnard, E.; Haake, S.; Li, H. The subgingival microbiome associated with periodontitis in type 2 diabetes mellitus. ISME J. 2020, 14, 519–530. [Google Scholar] [CrossRef]
- Shen, Z.; Kuang, S.; Zhang, M.; Huang, X.; Chen, J.; Guan, M.; Qin, W.; Xu, H.H.K.; Lin, Z. Inhibition of CCL2 by bindarit alleviates diabetes-associated periodontitis by suppressing inflammatory monocyte infiltration and altering macrophage properties. Cell Mol. Immunol. 2021, 18, 2224–2235. [Google Scholar] [CrossRef]







Disclaimer/Publisher’s Note: The statements, opinions and data contained in all publications are solely those of the individual author(s) and contributor(s) and not of MDPI and/or the editor(s). MDPI and/or the editor(s) disclaim responsibility for any injury to people or property resulting from any ideas, methods, instructions or products referred to in the content. |
© 2024 by the authors. Licensee MDPI, Basel, Switzerland. This article is an open access article distributed under the terms and conditions of the Creative Commons Attribution (CC BY) license (https://creativecommons.org/licenses/by/4.0/).
Share and Cite
Su, N.-Y.; Ng, M.Y.; Liao, H.-Y.; Liao, Y.-W.; Wu, M.; Chao, S.-C.; Yu, C.-C.; Chang, Y.-C. Ganoderma Microsporum Immunomodulatory Protein Alleviates Inflammaging and Oxidative Stress in Diabetes-Associated Periodontitis via Nrf2 Signaling Activation: An In Vitro Study. Antioxidants 2024, 13, 817. https://doi.org/10.3390/antiox13070817
Su N-Y, Ng MY, Liao H-Y, Liao Y-W, Wu M, Chao S-C, Yu C-C, Chang Y-C. Ganoderma Microsporum Immunomodulatory Protein Alleviates Inflammaging and Oxidative Stress in Diabetes-Associated Periodontitis via Nrf2 Signaling Activation: An In Vitro Study. Antioxidants. 2024; 13(7):817. https://doi.org/10.3390/antiox13070817
Chicago/Turabian StyleSu, Ni-Yu, Min Yee Ng, Heng-Yi Liao, Yi-Wen Liao, Movina Wu, Shih-Chi Chao, Cheng-Chia Yu, and Yu-Chao Chang. 2024. "Ganoderma Microsporum Immunomodulatory Protein Alleviates Inflammaging and Oxidative Stress in Diabetes-Associated Periodontitis via Nrf2 Signaling Activation: An In Vitro Study" Antioxidants 13, no. 7: 817. https://doi.org/10.3390/antiox13070817
APA StyleSu, N.-Y., Ng, M. Y., Liao, H.-Y., Liao, Y.-W., Wu, M., Chao, S.-C., Yu, C.-C., & Chang, Y.-C. (2024). Ganoderma Microsporum Immunomodulatory Protein Alleviates Inflammaging and Oxidative Stress in Diabetes-Associated Periodontitis via Nrf2 Signaling Activation: An In Vitro Study. Antioxidants, 13(7), 817. https://doi.org/10.3390/antiox13070817

