Uncovering the Early Events Associated with Oligomeric Aβ-Induced Src Activation
Abstract
:1. Introduction
2. Materials and Methods
2.1. Materials
2.2. Primary Hippocampal Culture
2.3. AβO Preparation
2.4. Experimental Conditions
2.5. Protein Extraction and Western Blotting
2.6. Intracellular Calcium Levels
2.7. Measurement of Cellular H2O2 Levels
2.8. Evaluation of Mitochondrial H2O2 Levels
2.9. Mitochondrial Membrane Potential Assessment
2.10. Cell Transfection
2.11. Evaluation of Mitochondrial Morphology
2.12. Statistical Analyses
3. Results
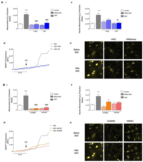
3.1. AβO Induce Src Kinase Activation Involving NMDARs Activation and Enhanced H2O2 Levels
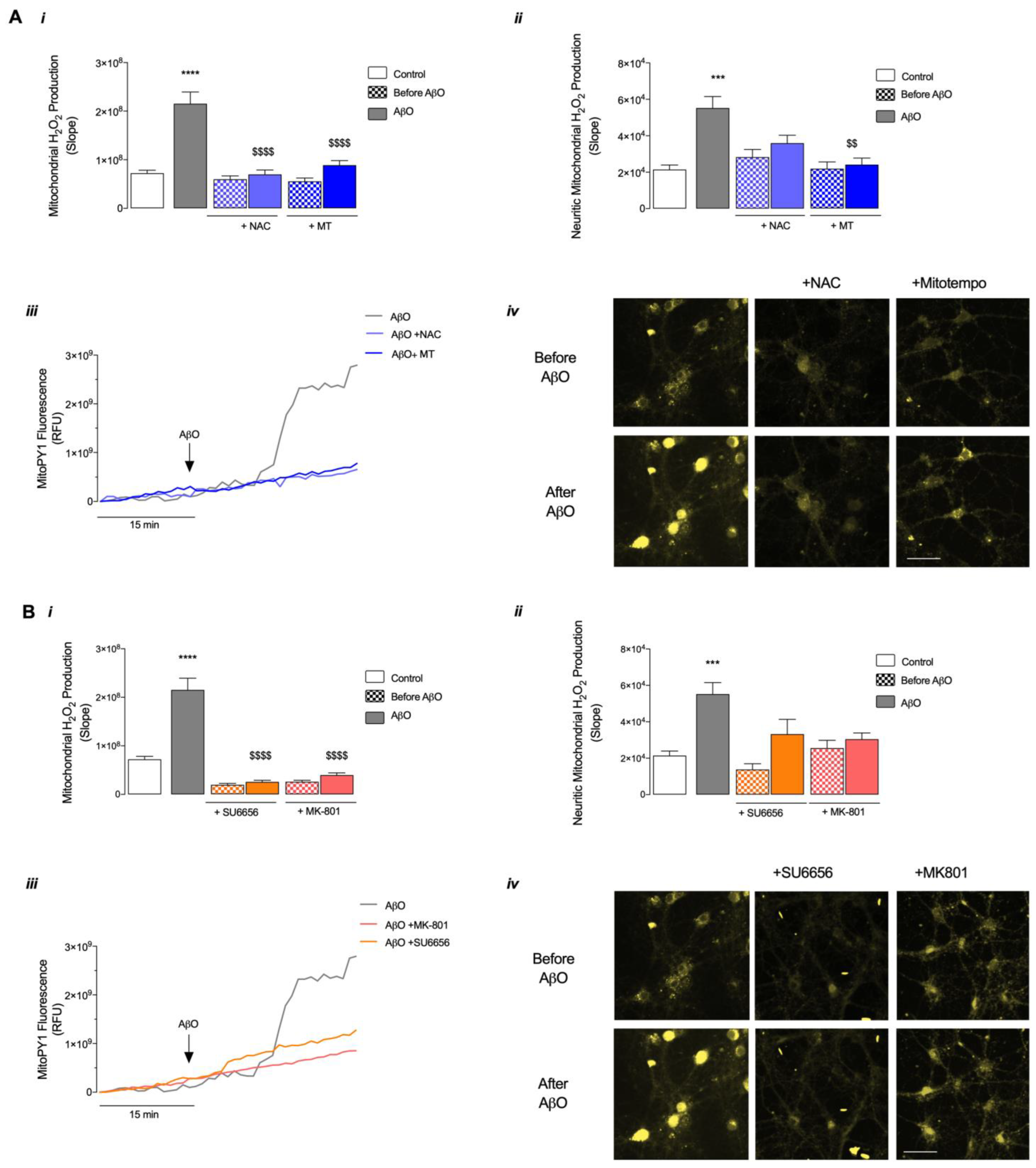
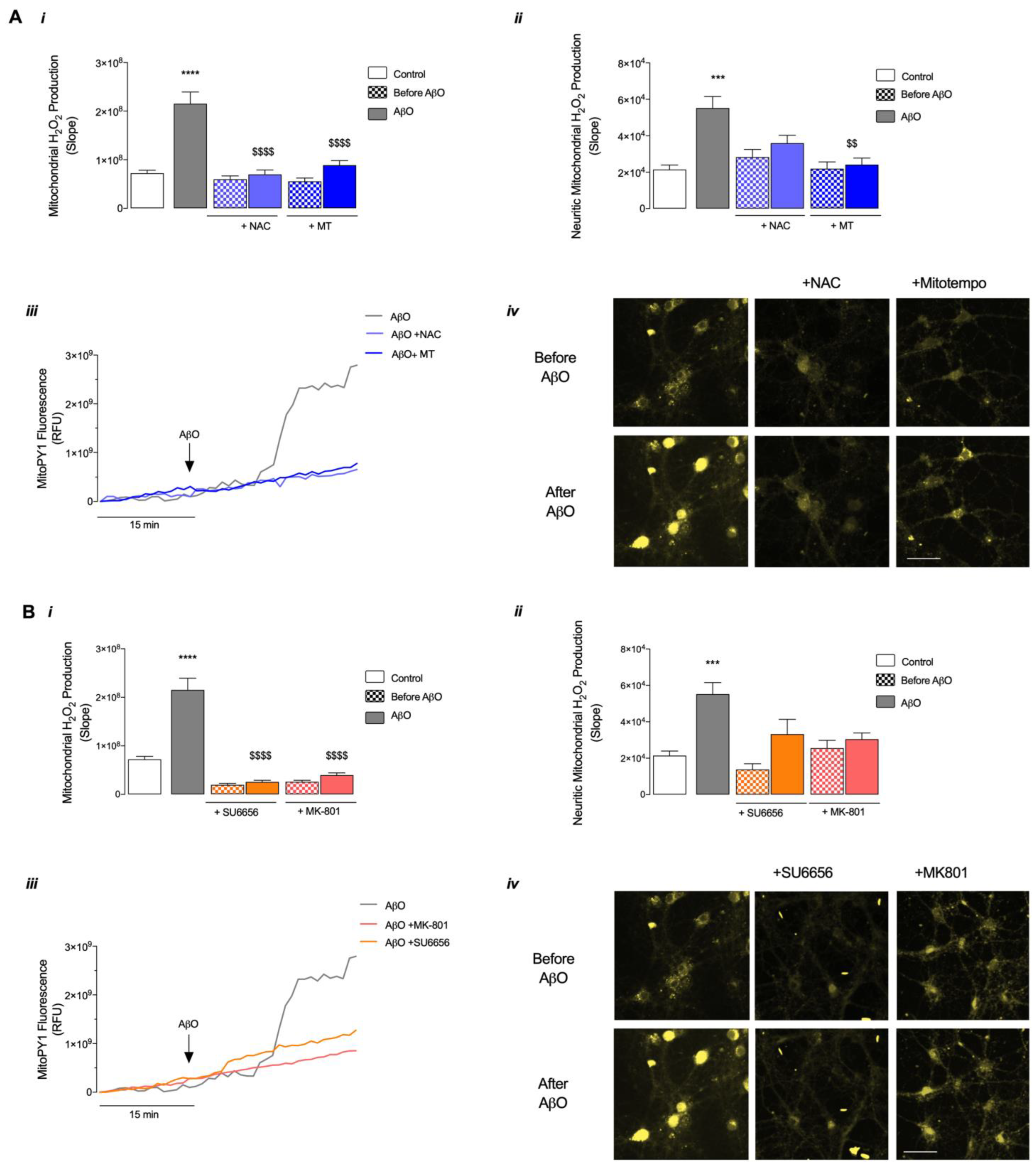
3.2. AβO-Induced Src Activation Regulates Mitochondrial H2O2 and Mild Mitochondrial Fragmentation
4. Discussion
5. Conclusions
Supplementary Materials
Author Contributions
Funding
Institutional Review Board Statement
Informed Consent Statement
Data Availability Statement
Conflicts of Interest
References
- Roda, A.; Serra-Mir, G.; Montoliu-Gaya, L.; Tiessler, L.; Villegas, S. Amyloid-Beta Peptide and Tau Protein Crosstalk in Alzheimer’s Disease. Neural. Regen. Res. 2022, 17, 1666. [Google Scholar] [CrossRef]
- Younes, L.; Albert, M.; Moghekar, A.; Soldan, A.; Pettigrew, C.; Miller, M.I. Identifying Changepoints in Biomarkers During the Preclinical Phase of Alzheimer’s Disease. Front. Aging Neurosci. 2019, 11, 74. [Google Scholar] [CrossRef]
- Fortin, D.A.; Srivastava, T.; Soderling, T.R. Structural Modulation of Dendritic Spines during Synaptic Plasticity. Neuroscientist 2012, 18, 326–341. [Google Scholar] [CrossRef]
- Godoy, J.A.; Rios, J.A.; Picón-Pagès, P.; Herrera-Fernández, V.; Swaby, B.; Crepin, G.; Vicente, R.; Fernández-Fernández, J.M.; Muñoz, F.J. Mitostasis, Calcium and Free Radicals in Health, Aging and Neurodegeneration. Biomolecules 2021, 11, 1012. [Google Scholar] [CrossRef]
- Seager, R.; Lee, L.; Henley, J.M.; Wilkinson, K.A. Mechanisms and Roles of Mitochondrial Localisation and Dynamics in Neuronal Function. Neuronal Signal. 2020, 4, NS20200008. [Google Scholar] [CrossRef]
- Ferreira, I.L.; Ferreiro, E.; Schmidt, J.; Cardoso, J.M.; Pereira, C.M.F.; Carvalho, A.L.; Oliveira, C.R.; Rego, A.C. Aβ and NMDAR Activation Cause Mitochondrial Dysfunction Involving ER Calcium Release. Neurobiol. Aging 2015, 36, 680–692. [Google Scholar] [CrossRef]
- Manczak, M.; Reddy, P.H. Abnormal Interaction of VDAC1 with Amyloid Beta and Phosphorylated Tau Causes Mitochondrial Dysfunction in Alzheimer’s Disease. Hum. Mol. Genet. 2012, 21, 5131–5146. [Google Scholar] [CrossRef]
- Kandimalla, R.; Manczak, M.; Pradeepkiran, J.A.; Morton, H.; Reddy, P.H. A Partial Reduction of Drp1 Improves Cognitive Behavior and Enhances Mitophagy, Autophagy and Dendritic Spines in a Transgenic Tau Mouse Model of Alzheimer Disease. Hum. Mol. Genet. 2022, 31, 1788–1805. [Google Scholar] [CrossRef]
- Hernandez-Zimbron, L.F.; Luna-Muñoz, J.; Mena, R.; Vazquez-Ramirez, R.; Kubli-Garfias, C.; Cribbs, D.H.; Manoutcharian, K.; Gevorkian, G. Amyloid-β Peptide Binds to Cytochrome C Oxidase Subunit 1. PLoS ONE 2012, 7, e42344. [Google Scholar] [CrossRef]
- Ortiz, M.A.; Mikhailova, T.; Li, X.; Porter, B.A.; Bah, A.; Kotula, L. Src Family Kinases, Adaptor Proteins and the Actin Cytoskeleton in Epithelial-to-Mesenchymal Transition. Cell Commun. Signal. 2021, 19, 67. [Google Scholar] [CrossRef]
- Marotta, G.; Basagni, F.; Rosini, M.; Minarini, A. Role of Fyn Kinase Inhibitors in Switching Neuroinflammatory Pathways. Curr. Med. Chem. 2022, 29, 4738–4755. [Google Scholar] [CrossRef]
- Shao, W.; Liu, L.; Zheng, F.; Ma, Y.; Zhang, J. The Potent Role of Src Kinase-Regulating Glucose Metabolism in Cancer. Biochem. Pharmacol. 2022, 206, 115333. [Google Scholar] [CrossRef]
- Rajani, V.; Sengar, A.S.; Salter, M.W. Src and Fyn Regulation of NMDA Receptors in Health and Disease. Neuropharmacology 2021, 193, 108615. [Google Scholar] [CrossRef]
- Dustin, C.M.; Heppner, D.E.; Lin, M.C.J.; Van Der Vliet, A. Redox Regulation of Tyrosine Kinase Signalling: More than Meets the Eye. J. Biochem. 2020, 167, 151–163. [Google Scholar] [CrossRef]
- Espada, J.; Martín-Pérez, J. An Update on Src Family of Nonreceptor Tyrosine Kinases Biology. Int. Rev. Cell Mol. Biol. 2017, 331, 83–122. [Google Scholar] [CrossRef]
- Roskoski, R. Src Protein-Tyrosine Kinase Structure, Mechanism, and Small Molecule Inhibitors. Pharmacol. Res. 2015, 94, 9–25. [Google Scholar] [CrossRef]
- Goebel-Goody, S.M.; Davies, K.D.; Alvestad Linger, R.M.; Freund, R.K.; Browning, M.D. Phospho-Regulation of Synaptic and Extrasynaptic N-Methyl-d-Aspartate Receptors in Adult Hippocampal Slices. Neuroscience 2009, 158, 1446–1459. [Google Scholar] [CrossRef]
- Salvi, M.; Brunati, A.M.; Bordin, L.; La Rocca, N.; Clari, G.; Toninello, A. Characterization and Location of Src-Dependent Tyrosine Phosphorylation in Rat Brain Mitochondria. Biochim. Biophys. Acta Mol. Cell Res. 2002, 1589, 181–195. [Google Scholar] [CrossRef]
- Ogura, M.; Yamaki, J.; Homma, M.K.; Homma, Y. Mitochondrial C-Src Regulates Cell Survival through Phosphorylation of Respiratory Chain Components. Biochem. J. 2012, 447, 281–289. [Google Scholar] [CrossRef]
- Costa, R.O.; Lacor, P.N.; Ferreira, I.L.; Resende, R.; Auberson, Y.P.; Klein, W.L.; Oliveira, C.R.; Rego, A.C.; Pereira, C.M.F. Endoplasmic Reticulum Stress Occurs Downstream of GluN2B Subunit of N-Methyl-d-Aspartate Receptor in Mature Hippocampal Cultures Treated with Amyloid-β Oligomers. Aging Cell 2012, 11, 823–833. [Google Scholar] [CrossRef]
- Ferreira, I.L.; Bajouco, L.M.; Mota, S.I.; Auberson, Y.P.; Oliveira, C.R.; Rego, A.C. Amyloid Beta Peptide 1-42 Disturbs Intracellular Calcium Homeostasis through Activation of GluN2B-Containing N-Methyl-d-Aspartate Receptors in Cortical Cultures. Cell Calcium 2012, 51, 95–106. [Google Scholar] [CrossRef]
- Alberdi, E.; Sánchez-Gómez, M.V.; Cavaliere, F.; Pérez-Samartín, A.; Zugaza, J.L.; Trullas, R.; Domercq, M.; Matute, C. Amyloid Beta Oligomers Induce Ca2+ Dysregulation and Neuronal Death through Activation of Ionotropic Glutamate Receptors. Cell Calcium 2010, 47, 264–272. [Google Scholar] [CrossRef]
- Mota, S.I.; Ferreira, I.L.; Valero, J.; Ferreiro, E.; Carvalho, A.L.; Oliveira, C.R.; Rego, A.C. Impaired Src Signaling and Post-Synaptic Actin Polymerization in Alzheimer’s Disease Mice Hippocampus--Linking NMDA Receptors and the Reelin Pathway. Exp. Neurol. 2014, 261, 698–709. [Google Scholar] [CrossRef]
- Mota, S.I.; Pita, I.; Águas, R.; Tagorti, S.; Virmani, A.; Pereira, F.C.; Rego, A.C. Mechanistic Perspectives on Differential Mitochondrial-Based Neuroprotective Effects of Several Carnitine Forms in Alzheimer’s Disease in Vitro Model. Arch. Toxicol. 2021, 95, 2769–2784. [Google Scholar] [CrossRef]
- Boczek, E.E.; Luo, Q.; Dehling, M.; Röpke, M.; Mader, S.L.; Seidl, A.; Kaila, V.R.I.; Buchner, J. Autophosphorylation Activates C-Src Kinase through Global Structural Rearrangements. J. Biol. Chem. 2019, 294, 13186–13197. [Google Scholar] [CrossRef]
- Hashimoto, M.; Bogdanovic, N.; Volkmann, I.; Aoki, M.; Winblad, B.; Tjernberg, L.O. Analysis of Microdissected Human Neurons by a Sensitive ELISA Reveals a Correlation between Elevated Intracellular Concentrations of Abeta42 and Alzheimer’s Disease Neuropathology. Acta Neuropathol. 2010, 119, 543–554. [Google Scholar] [CrossRef]
- Huang, H.C.; Nguyen, T.; Pickett, C.B. Phosphorylation of Nrf2 at Ser-40 by Protein Kinase C Regulates Antioxidant Response Element-Mediated Transcription. J. Biol. Chem. 2002, 277, 42769–42774. [Google Scholar] [CrossRef]
- Pavlov, P.F.; Petersen, C.H.; Glaser, E.; Ankarcrona, M. Mitochondrial Accumulation of APP and Abeta: Significance for Alzheimer Disease Pathogenesis. J. Cell. Mol. Med. 2009, 13, 4137–4145. [Google Scholar] [CrossRef]
- Eckert, A.; Pagani, L. Amyloid-Beta Interaction with Mitochondria. Int. J. Alzheimer’s Dis. 2011, 2011, 925050. [Google Scholar] [CrossRef]
- Gutierrez, B.A.; Limon, A. Synaptic Disruption by Soluble Oligomers in Patients with Alzheimer’s and Parkinson’s Disease. Biomedicines 2022, 10, 1743. [Google Scholar] [CrossRef]
- Williamson, R.; Scales, T.; Clark, B.R.; Gibb, G.; Hugh Reynolds, C.; Kellie, S.; Bird, I.N.; Varndell, I.M.; Sheppard, P.W.; Everall, I.; et al. Rapid Tyrosine Phosphorylation of Neuronal Proteins Including Tau and Focal Adhesion Kinase in Response to Amyloid-Beta Peptide Exposure: Involvement of Src Family Protein Kinases. J. Neurosci. 2002, 22, 10–20. [Google Scholar] [CrossRef]
- Wang, Y.; Shi, Z.; Zhang, Y.; Yan, J.; Yu, W.; Chen, L. Oligomer β-Amyloid Induces Hyperactivation of Ras to Impede NMDA Receptor-Dependent Long-Term Potentiation in Hippocampal CA1 of Mice. Front. Pharmacol. 2020, 11, 595360. [Google Scholar] [CrossRef]
- Li, Y.L.; Liu, F.; Zhang, Y.Y.; Lin, J.; Huang, C.L.; Fu, M.; Zhou, C.; Li, C.J.; Shen, J.F. NMDAR1-Src-Pannexin1 Signal Pathway in the Trigeminal Ganglion Contributed to Orofacial Ectopic Pain Following Inferior Alveolar Nerve Transection. Neuroscience 2021, 466, 77–86. [Google Scholar] [CrossRef] [PubMed]
- Wu, G.M.; Du, C.P.; Xu, Y. Oligomeric Aβ25–35 Induces the Tyrosine Phosphorylation of PSD-95 by SrcPTKs in Rat Hippocampal CA1 Subfield. Int. J. Neurosci. 2021, 133, 888–895. [Google Scholar] [CrossRef]
- Ba, M.; Ding, W.; Guan, L.; Lv, Y.; Kong, M. S-Nitrosylation of Src by NR2B-NNOS Signal Causes Src Activation and NR2B Tyrosine Phosphorylation in Levodopa-Induced Dyskinetic Rat Model. Hum. Exp. Toxicol. 2019, 38, 303–310. [Google Scholar] [CrossRef]
- Plascencia-Villa, G.; Perry, G. Roles of Oxidative Stress in Synaptic Dysfunction and Neuronal Cell Death in Alzheimer’s Disease. Antioxidants 2023, 12, 1628. [Google Scholar] [CrossRef]
- Behl, C.; Davis, J.B.; Lesley, R.; Schubert, D. Hydrogen Peroxide Mediates Amyloid β Protein Toxicity. Cell 1994, 77, 817–827. [Google Scholar] [CrossRef]
- Kontogiorgis, C.A.; Xu, Y.; Hadjipavlou-Litina, D.; Luo, Y. Coumarin Derivatives Protection against ROS Production in Cellular Models of Aβ Toxicities. Free. Radic. Res. 2009, 41, 1168–1180. [Google Scholar] [CrossRef]
- Liu, J.; Wang, M. Carvedilol Protection against Endogenous Aβ-Induced Neurotoxicity in N2a Cells. Cell Stress Chaperones 2018, 23, 695–702. [Google Scholar] [CrossRef] [PubMed]
- Chen, W.B.; Wang, Y.X.; Wang, H.G.; An, D.; Sun, D.; Li, P.; Zhang, T.; Lu, W.G.; Liu, Y.Q. Role of TPEN in Amyloid-Β25-35-Induced Neuronal Damage Correlating with Recovery of Intracellular Zn2+ and Intracellular Ca2+ Overloading. Mol. Neurobiol. 2023, 60, 4232–4245. [Google Scholar] [CrossRef]
- Zhang, J.; Li, K.; Wang, X.; Smith, A.M.; Ning, B.; Liu, Z.; Liu, C.; Ross, C.A.; Smith, W.W. Curcumin Reduced H2O2- and G2385R-LRRK2-Induced Neurodegeneration. Front. Aging Neurosci. 2021, 13, 754956. [Google Scholar] [CrossRef]
- Fão, L.; Coelho, P.; Duarte, L.; Vilaça, R.; Hayden, M.R.; Mota, S.I.; Rego, A.C. Restoration of C-Src/Fyn Proteins Rescues Mitochondrial Dysfunction in Huntington’s Disease. Antioxid. Redox Signal. 2023, 38, 95–114. [Google Scholar] [CrossRef]
- Swerdlow, R.H. The Alzheimer’s Disease Mitochondrial Cascade Hypothesis: A Current Overview. J. Alzheimer’s Dis. 2023, 92, 1–18. [Google Scholar] [CrossRef] [PubMed]
- Zaninello, M.; Fišar, Z. Linking the Amyloid, Tau, and Mitochondrial Hypotheses of Alzheimer’s Disease and Identifying Promising Drug Targets. Biomolecules 2022, 12, 1676. [Google Scholar] [CrossRef]
- Reddy, A.P.; Yin, X.; Sawant, N.; Reddy, P.H. Protective Effects of Antidepressant Citalopram against Abnormal APP Processing and Amyloid Beta-Induced Mitochondrial Dynamics, Biogenesis, Mitophagy and Synaptic Toxicities in Alzheimer’s Disease. Hum. Mol. Genet. 2021, 30, 847–864. [Google Scholar] [CrossRef]
- Salman, M.; Akram, M.; Shahrukh, M.; Ishrat, T.; Parvez, S. Effects of Pramipexole on Beta-Amyloid1–42 Memory Deficits and Evaluation of Oxidative Stress and Mitochondrial Function Markers in the Hippocampus of Wistar Rat. Neurotoxicology 2022, 92, 91–101. [Google Scholar] [CrossRef] [PubMed]
- Calkins, M.J.; Manczak, M.; Mao, P.; Shirendeb, U.; Reddy, P.H. Impaired Mitochondrial Biogenesis, Defective Axonal Transport of Mitochondria, Abnormal Mitochondrial Dynamics and Synaptic Degeneration in a Mouse Model of Alzheimer’s Disease. Hum. Mol. Genet. 2011, 20, 4515–4529. [Google Scholar] [CrossRef] [PubMed]
- Marinho, D.; Ferreira, I.L.; Lorenzoni, R.; Cardoso, S.M.; Santana, I.; Rego, A.C. Reduction of Class I Histone Deacetylases Ameliorates ER-Mitochondria Cross-Talk in Alzheimer’s Disease. Aging Cell 2023, 22, e13895. [Google Scholar] [CrossRef] [PubMed]
- Nygaard, H.B.; Van Dyck, C.H.; Strittmatter, S.M. Fyn Kinase Inhibition as a Novel Therapy for Alzheimer’s Disease. Alzheimer’s Res. Ther. 2014, 6, 8. [Google Scholar] [CrossRef] [PubMed]
- Nygaard, H.B.; Wagner, A.F.; Bowen, G.S.; Good, S.P.; MacAvoy, M.G.; Strittmatter, K.A.; Kaufman, A.C.; Rosenberg, B.J.; Sekine-Konno, T.; Varma, P.; et al. A Phase Ib Multiple Ascending Dose Study of the Safety, Tolerability, and Central Nervous System Availability of AZD0530 (Saracatinib) in Alzheimer’s Disease. Alzheimer’s Res. Ther. 2015, 7, 35. [Google Scholar] [CrossRef]
- Kaufman, A.C.; Salazar, S.V.; Haas, L.T.; Yang, J.; Kostylev, M.A.; Jeng, A.T.; Robinson, S.A.; Gunther, E.C.; Van Dyck, C.H.; Nygaard, H.B.; et al. Fyn Inhibition Rescues Established Memory and Synapse Loss in Alzheimer Mice. Ann. Neurol. 2015, 77, 953–971. [Google Scholar] [CrossRef] [PubMed]
- Van Dyck, C.H.; Nygaard, H.B.; Chen, K.; Donohue, M.C.; Raman, R.; Rissman, R.A.; Brewer, J.B.; Koeppe, R.A.; Chow, T.W.; Rafii, M.S.; et al. Effect of AZD0530 on Cerebral Metabolic Decline in Alzheimer Disease: A Randomized Clinical Trial. JAMA Neurol. 2019, 76, 1219–1229. [Google Scholar] [CrossRef] [PubMed]





Disclaimer/Publisher’s Note: The statements, opinions and data contained in all publications are solely those of the individual author(s) and contributor(s) and not of MDPI and/or the editor(s). MDPI and/or the editor(s) disclaim responsibility for any injury to people or property resulting from any ideas, methods, instructions or products referred to in the content. |
© 2023 by the authors. Licensee MDPI, Basel, Switzerland. This article is an open access article distributed under the terms and conditions of the Creative Commons Attribution (CC BY) license (https://creativecommons.org/licenses/by/4.0/).
Share and Cite
Mota, S.I.; Fão, L.; Coelho, P.; Rego, A.C. Uncovering the Early Events Associated with Oligomeric Aβ-Induced Src Activation. Antioxidants 2023, 12, 1770. https://doi.org/10.3390/antiox12091770
Mota SI, Fão L, Coelho P, Rego AC. Uncovering the Early Events Associated with Oligomeric Aβ-Induced Src Activation. Antioxidants. 2023; 12(9):1770. https://doi.org/10.3390/antiox12091770
Chicago/Turabian StyleMota, Sandra I., Lígia Fão, Patrícia Coelho, and A. Cristina Rego. 2023. "Uncovering the Early Events Associated with Oligomeric Aβ-Induced Src Activation" Antioxidants 12, no. 9: 1770. https://doi.org/10.3390/antiox12091770
APA StyleMota, S. I., Fão, L., Coelho, P., & Rego, A. C. (2023). Uncovering the Early Events Associated with Oligomeric Aβ-Induced Src Activation. Antioxidants, 12(9), 1770. https://doi.org/10.3390/antiox12091770

